如何做文献阅读笔记
- 格式:docx
- 大小:28.32 KB
- 文档页数:6
如何做文献阅读笔记1. 阅读文献,要力求对一个方面或一个主题,或者一个概念的历史发展都要搞清楚,清楚来龙去脉。
文献有新有旧,有些学科或专题文献的半衰期很长,经典文献的阅读是很重要的,只下载几篇新文献是很难理解全貌的。
2. 要有意识阅读大家的文献,阅读某个领域或专题中程碑式的文献或文献综述。
这些文献对于初学者了解一个学科或领域的发展很有帮助,对于某个阶段的重要文献提供了一个查找的捷径。
从中可以很快了解一些相关理论和学说、重要结果的进展。
3. 要善于分析自己研究领域中一些国内外代表性实验室的论文,通过分析一个实验室的论文目录,可以了解这个实验室的发展过程和研究兴趣的发展、拓展。
4. 要善于分析本领域一些代表性学者的论文,通过分析这些引领学科或领域发展的科学家的论文目录,同样可以看到他(她)个人研究兴趣和研究生涯的发展,以及他(她)所领导的研究团队的发展过程。
如何做阅读笔记呢?5. 在广泛阅读的基础上,要善于总结和整合,类似Minireview 的方式。
如果能将类似相近的一些重要文献(如10-20篇),进行整合和归纳,理出最新的几个专题的进展,无疑会加深对所阅读的文献的理解。
那么笔记记什么?记录新进展。
哪些是新进展?需要广泛阅读才能知晓。
6. 阅读任何文献或专著,一定要记录清楚文献题目、出处、作者、发表年代、期卷、页码等等信息,这些信息是以后引文时必须的,不要嫌麻烦,如作者栏目是需要将所有作者都要记录全的。
7. 有些重要文献需要精读,读几遍是不行的,要很熟悉。
这类文献在不同时期读有不同时期的理解,如开题阶段,可能比较注重某个方向或领域的理论和观点、实验方法和技术手段;在实验阶段,可能比较注意进行结果之间的比较,根据文献结果和变化规律,对自己的结果进行一些趋势预测;在论文写作阶段,可能会比较关注结果分析、理论学说的验证等等。
与之相应,多数文献是需要泛读的,可能只需要读读题目,可能只看看摘要,也可能只浏览一下图表等等。
文献做笔记文献做笔记是一项十分重要的学术工作。
它既可以帮助研究者系统地整理和汇总文献资料,又可以提升阅读的效率和深度。
下面将从几个方面介绍如何进行文献做笔记。
首先,做好笔记前应先明确研究目标和所需资料的范围。
确立清晰的目标有助于筛选出与研究主题相关的文献,避免困惑和冗余。
合理划定资料的范围,可以使笔记更加有针对性和有效性。
接着,进行系统的阅读和理解。
在阅读文献的过程中,可以使用符号、关键词标记、彩色笔记等方法,将重要信息或关键点标注出来,以便后续整理和回顾。
同时,还应该理解文献的主旨和观点,把握作者的观点和研究方法,有助于对文献进行评价和整合。
然后,将读过的文献进行分类整理。
可以按照研究主题、关键词、观点等不同维度进行分类,将不同的文献归档到相应的文件夹或笔记本中。
这样可以方便后续查找和回顾,并提高整体的逻辑性和结构性。
此外,做笔记时要注意提炼和概括。
将文献中的重要信息和有用观点以简洁明了的语言进行提炼和概括,避免过多引用和复制,做到言简意赅。
同时,还要注意记录文献的出处和引用方式,保证学术诚信。
最后,定期回顾和更新笔记。
随着研究的深入和进展,一些笔记可能需要修改、补充或删除。
因此,定期回顾和更新笔记是十分必要的,可以确保笔记的实时性和准确性。
综上所述,文献做笔记是一项重要而艰巨的学术工作。
通过明确研究目标、进行系统阅读、分类整理、提炼概括以及定期回顾和更新,可以帮助研究者更好地利用文献资源,提升学术研究的质量和效率。
希望以上内容能对你在文献做笔记方面有所帮助。
文献阅读笔记
文献阅读笔记需要包含以下元素:
1. 文献基本信息:包括文献的标题、作者、出版年份等基本信息。
2. 文献摘要:简要概括文献的主要内容,帮助读者快速了解文献的主题和目的。
3. 文献主题分类:将文献的主题进行分类,如主题、背景、方法、结果等,以便于后续的整理和分析。
4. 重要观点和结论:将文献中的重要观点和结论进行总结,以便于后续引用和参考。
5. 个人思考和评论:对文献的理解和思考,以及对文献的优缺点、适用性和潜在影响的评价。
以下是一个示例:
标题:《数字化转型对企业绩效的影响研究》
作者:张三、李四
出版年份:XXXX年
摘要:本文研究了数字化转型对企业绩效的影响,通过对XXX家企业的调查,发现数字化转型对企业绩效具有积极影响,具体表现在以下几个方面:(1)提高生产效率;(2)降低成本;(3)增强创新能力。
主题分类:主题:数字化转型对企业绩效的影响;背景:当前数字化转型的趋势;方法:调查法;结果:数字化转型对企业绩效具有积极影响。
重要观点和结论:数字化转型可以显著提高企业的生产效率、降低成本、增强创新能力,从而提高企业绩效。
个人思考和评论:该研究具有一定的实践意义,为企业在进行数字化转型时提供了有益的参考。
但研究仅基于调查数据,缺乏具体的案例和实践分析,可能存在一定的局限性。
毕业论文文献阅读笔记的撰写技巧在撰写毕业论文时,文献阅读笔记是非常重要的一环。
通过对相关文献的仔细阅读和记录,可以帮助我们更好地理解研究领域的前沿动态,为论文的写作提供有力支撑。
下面将介绍一些撰写文献阅读笔记的技巧,希望能对大家有所帮助。
一、选择合适的文献在进行文献阅读时,首先要选择合适的文献。
要根据自己的研究课题和论文的主题,选择与之相关性高的文献进行阅读。
可以通过学术搜索引擎、图书馆数据库等途径找到相关文献,确保文献的权威性和可靠性。
二、系统化阅读在阅读文献时,要进行系统化的阅读。
可以先通读文献,了解其主要内容和结构,然后再进行深入阅读。
可以采取标注、摘抄、总结等方式,将文献中重要的信息和观点记录下来。
三、分类整理在进行文献阅读笔记时,可以根据不同的主题或内容对文献进行分类整理。
可以建立一个文献数据库,将文献按照主题、作者、关键词等进行分类,便于后续查找和引用。
四、准确记录在记录文献信息时,要保证准确性。
可以记录文献的基本信息,如作者、标题、出版时间等,同时还要记录文献中的重要观点、数据和结论,确保后续引用时能够准确无误。
五、及时总结在阅读完一篇文献后,要及时进行总结。
可以对文献的主要内容和观点进行概括,分析其对自己研究课题的启发和影响,为后续的论文写作提供参考。
六、保持连贯性在进行文献阅读笔记时,要保持连贯性。
可以将不同文献之间的联系和差异进行比较和分析,形成自己的思考和观点,为论文的写作提供新的视角和思路。
七、审慎引用在论文写作中,要审慎引用文献。
在引用他人观点和数据时,要注明出处,并避免出现抄袭现象。
可以通过文献管理软件来管理和引用文献,确保引用的准确性和规范性。
总之,文献阅读笔记是毕业论文写作过程中不可或缺的一部分。
通过系统化的文献阅读和记录,可以帮助我们更好地理解研究领域的动态,提高论文的学术质量和深度。
希望以上介绍的撰写技巧能够对大家在毕业论文写作中有所帮助。
文献阅读笔记怎么写我们都知道在撰写论文之前阅读大量文献的重要性,也明白在看文献的同时做笔记的事半功倍感。
那么,如何做笔记才更有效率,减少我们的时间耗费与挫折感呢?我先抛出几个要点供大家思考。
1、确认哪种类型的概念是笔记重点首先,检视欲研究主题的已知事实,了解其思维范畴及论述。
可以参考课堂笔记、教科书、百科全书或其他资料来源。
其次,试着简单列出预计阅读资料应解答的细项。
这些子标题能帮助读者不失焦,也是相当实用的笔记标签。
再次,选择一个感兴趣的切入点,建议由已知有争议空间的角度下手。
接着,开始撰写自己的研究问题。
这个问题应包含归纳、演绎和资料搜集两部分。
此时,甚至可以先拟好一个初步解答,做为暂定的实验假设。
接下来,便能开始寻找合适的阅读材料,例如:哪些已知事实及理论能帮助自己回答研究问题、哪些他人的意见与论述能协助判定研究结果是否适切。
2、避免抄写过多内容笔记上只应出现和研究主题有关的概念,总结(而非抄写)相关叙述,改写他人论述只是浪费时间。
避免过度依赖划线等重点标记。
选择最重要的概念做为标签或子标题,其余则用自己的话说明,也可以在页缘(或使用自黏贴)用自己的话写下说明笔记。
只有以下情形应完整记下精确文字:该概念已设计成好记、清楚的名词;若为此情形,论文中亦应正式引用。
3、有效的为笔记做分类标签养成以编排书目的顺序编排资料的习惯,节省日后综合各种资料时重新整理条目的时间。
以作者姓名与页数编排笔记的另一好处,是撰写论文时,若须标出参考资料,只需再补上出版资讯。
尽量试着将笔记纸/卡上的各条目维持分离与独立。
这么做能让笔记不失焦,往后重新组合亦较方便。
将笔记条目完全打散,利用自己的表达方式将其重新连结,是极具成就感的经验。
笔记各条目间留下空白,以便日后加注。
重新阅读笔记时,补上自己对内容的相关疑问、回应、及交叉参照等。
这些评论内容能形成论文初稿的原型。
4、阅读时,避免想着记笔记记笔记很容易成为一种机械式的习惯,抄写文字,却对加强记忆内容没有什么帮助。
文献读书笔记的格式及范文文章一:文献读书笔记的格式文献读书笔记是学术写作中必不可少的一环,而笔记的格式也是十分重要的。
以下是笔者总结的文献读书笔记的格式,供大家参考:1. 文献信息首先在笔记的开头,需要写下文献的基本信息,包括作者、题目、出版社或期刊名称、出版日期或发表日期等等。
这些信息可以帮助我们轻松地找到该文献,同时也代表了我们的学术诚信和严谨性。
2. 摘要在文献信息之后,要写下一份简洁的摘要,摘要需要包括文章的主旨、观点、实证研究方法、结论等内容,这有助于我们将文章的主要思想概括出来,快速了解文章的内容。
3. 重点内容接下来是笔记的重点部分,需要把文章的各个部分细化,逐一列出。
这部分应当包括文章的各章节、段落、图片、表格等,重点记录一些重要的段落或句子,最好进行归纳整理。
4. 自己的想法最后一部分是自己的想法,对于文章中的观点和结论进行探讨和思考,给出自己的看法和评价。
这是文献读书笔记的重要一环,可以帮助我们进一步思考和加深对文章的认识。
文章二:文献读书笔记的范文以下是一个文献读书笔记的范文,供大家参考:文献信息:作者:Markus Zusak题目:The Book Thief出版社:Doubleday出版日期:2005年摘要:小说讲述了年轻的女孩Liesel在二战期间的德国,通过偷书来寻求自由和安慰。
其中有一位哥哥拯救了她的生命,并且她被收养到一个穷困的家庭中。
这本小说以第三人称的视角讲述,主要关注Liesel的心理和生活经历。
重点内容:1. Liesel和她的哥哥Werner在列车上的经历。
2. Liesel被收养后,与酒鬼父亲和母亲的关系。
3. Liesel找到的第一本书,并借阅的故事书。
自己的想法:作者的写作风格很特别,采用了第三人称,同时也大量运用了擬人化手法,使得这本小说显得十分生动有趣。
尤其是在书中描述了Liesel的哥哥Werner死亡的那一段,读者可以感受到作者用心切肤地为角色们创造丰富的内心世界。
文献阅读利器之文献笔记法 (literature notes)获取科学新知,文献笔记法是必不可少的。
本文将介绍文献笔记法,指导读者学习摘录文献、整理资料,以及将所获新知加以应用。
文献笔记法是一种有效的文献阅读利器。
它能帮助读者研读一篇文章的关键信息,以便随时可以回顾,同时使用它能够有效的提高效率。
下面是文献笔记法的具体内容:一、准备工作1、选择笔记文章:选择一篇文章开始,根据自己的兴趣、重点或课题研究作为笔记文章;2、建立笔记结构:记笔记前,先考虑要在笔记中怎样安排陈述和相关的信息;3、了解基本内容:阅读文章,把握文章的基本内容;二、写笔记1、简述文章的内容和思想:把文章的要点写出来,全景式地介绍文章的基本内容;2、归纳文章的结论:把文章抽出主题部份,从此记下文章的结论,考察作者对某些问题或理论提出的观点;3、记录细节:把文章提到的相关数据、相关技术、相关事件或知识细节都记录下来;三、完善笔记1、整理框架:如果有必要,可以将文章中提到的术语、论述、注释等都编号或使用文字标榜;2、细节需求:考虑到细节的需求,可以写出文章中的具体理由,在重要的地方做出记号;3、概要提示:最后,在总结中可以以表格、折叠作概要提示,以便于资料的读取时的参考,保持文章主题的清晰明了。
四、好处1、把握精要:文献笔记法能帮助我们把握文章的主旨、重点;2、防止信息遗忘:方便我们将文章中提及的数据、技术、事件或知识细节分散在不同的祖父上,不易遗忘;3、提高阅读效率:此外,文献笔记法能够让文章的容易的被分块阅读,可以有效的提高阅读效率。
总结而言,文献笔记法是一种有效的文献阅读利器,能够帮助读者研读一篇文章的关键信息,也能够提高阅读效率,使得我们更加容易读懂文章内容,并能让记住信息更加方便。
所以下次在阅读文章时,不妨尝试使用文献笔记法,让学习也渐入佳境。
方式二(一种做研究整体模式)1)看综述:2)泛读:3)精读:4)做笔记:5)有需要时回查(文章、笔记、文章的参考文献)(有点像做阅读理解):“首先要做的是寻找权威杂志上相关研究领域权威人士撰写的综述类文章。
这类文章信息量大,论述精辟,读后不但有助于掌握相关研究的重点和焦点内容,而且能帮助我们掌握研究领域的大方向和框架,哪些人、哪个大学或研究所、在哪个方向比较强等等;其次是泛读摘要,挑选最相关的进行精读。
精读文章同时做笔记和标记是非常关键的,因为好文章可能每读一遍就有不同的收获,每次的笔记加上心得最后总结起来就会对自己大有帮助;再次是针对不同的需要对论文进行泛读和跳读。
涉足一些和专业有点瓜葛但有相当距离的领域。
我一般研读相关文献的程序是:1、对该领域有较多介绍的中文成书(资料一般是比较老,如果是新书通常汇集了最近5到10年的主要研究内容和结果)读后可以对这个领域发展历史和近期状况有个全面的了解,一些专门的术语和英文单词也有了概念。
2、根据研究内容通查最近3年的中文期刊,主要是通过看综述了解最近进展和一些国外发表文章的人名和期刊名,还有国内做到什么程度了,为请该类项目打个基础。
你可以知道国内那些同行在做这工作.如果实验中碰到一些具体的细节问题的话,你可以联系他们,这便可以使你避免走不必要的弯路.3、根据上面的学习掌握的专业词汇,人名,期刊名查国外文献。
我的体会是,如果那个领域和原来专业距离比较远,那么一来就去查外文的文献往往找不出好东东,特别是一些关键词常有臆断的情况,导致检索效果不好。
我觉得对于自己要研究的不熟悉的内容,那么你得首先翻翻中文教科书,这样在你以后阅读文献时会很有帮助。
然后,在上网查一些你的老板或你自己想要做的题目的相关方面的中文综述,也算是对教科书内容的补充。
同时也让你有可能触及到国内目前的此方面的前沿。
这时候,你可以开始阅读一些外文的综述,看一看国外的研究情况和进展。
或许,此时你会对你想要研究什么有更进一步的了解。
阅读文献做笔记的方法阅读文献并做笔记是学术研究的重要环节之一,它有助于我们理解文献的内容、整理思路、记录重要信息和构建知识框架。
以下是一些方法,可以帮助您有效地阅读文献并做好笔记。
1. 阅读前准备:在开始阅读文献之前,先了解一些背景信息。
查阅文献的摘要、关键词和目录,以了解文章的主题、目的和结构,这有助于您更好地理解和组织文章的内容。
2. 主动阅读:在阅读文献时,不要只是被动地接受信息,而是要采取主动的阅读策略。
使用标记、划线和批注等方式来标记重要观点、关键信息和不理解的部分。
同时,不要忽视文献中的图表和表格,它们可以帮助您更好地理解和记忆文章的内容。
3. 分段笔记法:将文献分成不同的段落,并为每个段落写下一个简短的摘要。
在摘要中,可以记录作者的主要观点、实验结果、数据分析和结论等。
这样做可以帮助您更好地组织和回顾文章的内容。
4. 关键词标记:阅读文献时,将重要的关键词和术语进行标记。
这有助于您在后续的阅读和查找中快速找到相关信息。
同时,您还可以使用颜色或符号来将不同类型的关键词进行分类,以便更好地整理和理解文献。
5. 总结和思考:在阅读完文献后,及时对所读内容进行总结和思考。
写下您对文献的主要观点、研究方法、结果和结论的理解。
同时,您还可以思考文献与已有知识的关系,是否存在争议或需要进一步研究的问题等。
这有助于您深入思考和批判性地分析文献的内容。
6. 提取引文:在阅读文献时,注意提取和记录引文信息。
包括作者、标题、期刊名称、发表年份等。
这对于后续的引用和写作非常重要。
您可以使用引文管理工具来帮助您整理和管理所提取的引文信息。
7. 建立知识框架:在阅读多篇相关文献时,尝试将它们联系起来,建立一个知识框架。
您可以使用思维导图、概念图或笔记本等方式来组织和整理所读文献的内容。
这有助于您更好地理解和记忆所读文献的内容,并为后续的研究和写作提供参考。
综上所述,阅读文献并做笔记是一项需要技巧和方法的任务。
如何有效阅读文献,做好笔记的方法如何有效阅读文献,做好笔记的方法一、引言在学术研究和知识获取的过程中,阅读文献并做好笔记是至关重要的一环。
有效的阅读和笔记方法可以帮助我们更好地理解文献内容,掌握关键信息,为自己的研究和学习提供有力支持。
本文将重点探讨如何有效阅读文献,以及如何做好笔记的方法。
二、有效阅读文献的方法1. 制定阅读计划在阅读文献之前,应该制定一个清晰的阅读计划。
首先要确定阅读的范围和深度,明确自己的阅读目标是什么,是为了获取背景知识,还是为了深入研究某个问题。
然后根据阅读的时间和数量,合理安排阅读计划,以免阅读过程中盲目、漫无目的。
2. 扫读和精读相结合在阅读文献时,可以采用扫读和精读相结合的方法。
扫读可以帮助我们迅速了解文献的整体内容和结构,把握主要观点和论据;精读则是在扫读的基础上,对重要内容进行深入细致的阅读,理解作者的观点、逻辑和论证。
3. 多次阅读,循序渐进多次阅读是有效阅读文献的关键之一。
首次阅读可以帮助我们快速了解文献的主要内容和结构,第二次阅读则可以更深入地理解作者的观点和论证,第三次阅读可以帮助我们把握更多细节和思考问题的深层次,循序渐进地夯实认识。
4. 结合主题词汇进行重点阅读在阅读文献时,可以根据主题词汇进行重点阅读。
将主题词汇作为关键词,有选择性地阅读文献中与主题相关的内容,可以帮助我们更快地抓住重点,减少阅读的盲目性,并更好地满足我们的阅读目的。
5. 注重批判性思维有效阅读需要注重批判性思维,不能盲目接受文献中的观点和论据,而应该对其进行评价和思考。
在阅读过程中,不妨就作者的观点提出质疑,思考其合理性和局限性,以帮助我们更好地理解和吸收文献内容。
三、做好笔记的方法1. 选择适合自己的笔记方式做好笔记的第一步是选择适合自己的笔记方式。
有人喜欢用纸质笔记本写笔记,有人喜欢用电子设备记录,还有人喜欢用思维导图整理思路。
选择适合自己的笔记方式可以提高工作效率,减少出错和遗漏。
⽂献阅读笔记如何做?师姐⼿把⼿教你⼤家都知道⼴读⽂献⼗分重要,但是事实上,做好⼀份⽂献笔记也同样重要。
很多时候,没有做过笔记的⽂献就像过眼云烟⼀样,读了⼀段时间之后就会被忘得⼀⼲⼆净。
⽽当你想要引⽤其中的观点时,却⼜怎么都找不着是在哪篇⽂章哪个段落⾥看到过这个观点了。
这个时候,⼀篇好的⽂献笔记就显得⼗分重要,它可以帮助我们快速找到曾经阅读过的⽂献,帮助我们迅速重拾研究思路。
与此同时,在做⽂献笔记的过程之中我们还可以更好地理解与吃透⽂献。
那么,说到底,我们该怎么去做⽂献笔记呢?从整体上来说,⼀篇⽂献笔记基本可以分为以下⼏个部分:1. 索引关键词主要包括研究关键词、⽂献类型、阅读原因等。
2. ⽂献基本资料主要包括⽂献标题、作者、刊物及其影响因⼦、⽂章发表时间等。
3. ⽂献主要内容主要包括研究⽬的、研究⽅法、研究结果、研究结论等。
4. 阅读想法记录主要包括⽂章中有哪些可以借鉴/引申的内容,有哪些精彩论点,可以跟进那些参考⽂献等。
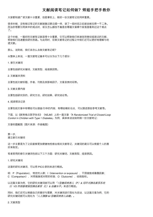
下⾯,以《新英格兰医学杂志》(NEJM)上的⼀篇⽂章「A Randomized Trial of Closed-Loop Control in Children with Type 1 Diabetes」为例,具体来说说如何做⼀份⽂献笔记:⽂章标题截图(图⽚来源:作者截图)第⼀步,建⽴索引关键词这⼀步主要是为了之后能够更加便捷地检索出相关⽂献笔记,关键词的建⽴可以根据个⼈的喜好来制定。
笔者常⽤的索引关键词包括以下三个⽅⾯:研究关键词、⽂献类型、阅读原因。
1. 研究关键词这⾥的研究关键词,可以⽤ PICO 原则来进⾏概括。
即:P(Population) ,特定的⼈群;I(Intervention or exposure),⼲预措施或暴露因素;C(Comparison),对照措施或对照的标准;O(Outcome),结局指标。
以这篇⽂章为例,它的研究关键词就可以⽤「 I 型糖尿病患⼉(P)& 闭环式胰岛素泵系统(I)VS 传感器增强型胰岛素泵(C)& ⾎糖⽔平」来进⾏概括。
对文献作简要摘记
文献摘记是在阅读文献的过程中,对文献的主要内容、观点、论据等进行简要记录的一种方法。
以下是对文献作简要摘记的步骤:
1. 阅读文献标题和摘要:在开始阅读文献之前,先阅读文献的标题和摘要,了解文献的主题和主要观点。
2. 确定关键信息:在阅读文献时,关注作者的主要观点、论据、研究方法、结果和结论等关键信息。
3. 记录关键信息:在阅读过程中,将关键信息记录在笔记本或电子设备上。
可以使用自己的话概括,也可以直接引用原文。
确保记录的信息准确无误。
4. 使用自己的语言概括:在记录关键信息时,尽量用自己的语言进行概括,以便更好地理解和记忆。
5. 注明出处:在记录关键信息时,注明文献的出处,包括作者、出版年份、出版物名称等,以便日后查找和引用。
6. 整理摘记:在阅读完文献后,整理摘记,将关键信息按照逻辑顺序排列,形成一份完整的文献摘记。
7. 定期复习:定期回顾文献摘记,加深对文献内容的理解和记忆。
文献阅读笔记摘要:一、文献阅读的意义1.提高学术素养2.培养独立思考能力3.拓展知识面二、文献阅读的方法1.选择合适的文献2.快速浏览与精读相结合3.做好笔记三、文献阅读的笔记技巧1.分类记录2.提取关键信息3.及时回顾与整理四、如何运用文献阅读成果1.融入自己的思考2.学以致用3.与他人交流分享正文:文献阅读是学术研究的基础,也是提高个人综合素质的重要途径。
通过阅读文献,我们可以了解学术界的最新动态,掌握研究领域的基本知识,培养独立思考和创新能力。
那么,如何进行高效的文献阅读呢?本文将从以下几个方面进行探讨。
首先,要认识到文献阅读的意义。
文献阅读不仅有助于提高我们的学术素养,还可以培养我们的独立思考能力。
通过阅读不同观点的文献,我们可以对比分析,形成自己的见解。
同时,文献阅读可以拓展我们的知识面,让我们更好地了解研究领域的前沿动态。
其次,掌握文献阅读的方法。
选择合适的文献是关键,要关注权威期刊、学术会议论文以及领域内的专家观点。
在阅读过程中,要善于快速浏览与精读相结合,抓住文献的核心内容。
此外,做好笔记有助于加深对文献的理解和记忆。
那么,如何做好文献阅读的笔记呢?首先,要分类记录,将不同主题或观点的文献分开记录,便于日后查找。
其次,要提取关键信息,如研究目的、方法、结果和结论等,避免逐字记录。
最后,要养成及时回顾与整理笔记的习惯,以巩固记忆。
最后,如何运用文献阅读成果呢?我们要将所学知识融入到自己的思考中,形成自己的见解。
同时,要将所学应用于实践,解决实际问题。
此外,与他人交流分享也是提高自己学术能力的重要途径。
总之,文献阅读对于学术研究和个人成长具有重要意义。
文献阅读笔记
【实用版】
目录
1.引言:文献阅读的重要性
2.主体:如何进行有效的文献阅读和笔记
a.阅读策略
b.笔记方法
3.结论:文献阅读和笔记对学术研究的贡献
正文
一、引言:文献阅读的重要性
在学术研究中,文献阅读是获取知识的重要途径。
通过阅读他人的研究成果,我们可以了解相关领域的研究现状、发现新的研究方法和理论,从而为自己的研究打下坚实的基础。
因此,掌握有效的文献阅读和笔记方法是非常关键的。
二、主体:如何进行有效的文献阅读和笔记
a.阅读策略
1.确定阅读目的:在阅读文献之前,要明确自己的阅读目的,以便有针对性地进行阅读。
2.浏览文章标题、摘要和关键词:通过浏览这些信息,可以初步了解文章的主题、研究方法和主要结论,为接下来的详细阅读做好铺垫。
3.逐段阅读:逐段阅读可以更好地理解文章的结构和逻辑关系,同时可以做好笔记。
b.笔记方法
1.制定笔记模板:根据自己的需求,制定合适的笔记模板,以便于整
理和管理笔记。
2.记录关键信息:阅读过程中,要注意记录文章的关键信息,如研究目的、研究方法、主要发现等。
3.使用标注和批注:在阅读过程中,可以使用标注和批注功能,对文章中的重要内容进行标识和评论。
4.定期整理和回顾:阅读完成后,要及时整理笔记,并对笔记进行回顾,加深对文章的理解。
三、结论:文献阅读和笔记对学术研究的贡献
有效的文献阅读和笔记对于学术研究具有重要意义。
通过阅读他人的研究成果,我们可以积累丰富的知识,拓宽研究视野,提高自己的研究水平。
精读文献笔记
精读文献笔记是一种深度阅读文献的方法,可以帮助读者更好地理解和记忆文献的内容。
以下是一个示例精读文献笔记的格式和内容:
一、笔记格式
1.标题:笔记的标题应该简明扼要,能够概括笔记的主要内容。
2.作者:记录文献的作者,以便以后查找和引用。
3.出处:记录文献的出处,包括期刊、会议、书籍等。
4.摘录:摘录文献中的重要内容,包括定义、定理、算法、实验结果等。
5.理解:记录读者对文献的理解和感悟,包括对文献内容的解释、分析、评价等。
6.疑问:列出读者在阅读过程中产生的疑问,以便后续查找资料或与作者交流。
二、笔记内容
1.标题:一种新型XXX算法的研究
2.作者:张三、李四、王五
3.出处:《计算机科学》2022年第6期
4.摘录:(1)新型XXX算法的背景和意义(2)XXX算法的基本原理和步骤(3)XXX算法的优势和局限性(4)XXX算法的应用案例和分析
5.理解:(1)该算法的创新点和突破点在于XXX,具有较高
的研究价值和实践意义。
(2)该算法的优点有XXX,但在某些情况下可能存在XXX局限性。
(3)该算法在实际应用中的案例主要集中在XXX领域,具有较好的应用前景。
6.疑问:(1)XXX算法在具体应用中的效果如何?有没有更好的优化方法?(2)XXX算法的局限性如何解决?有没有更好的解决方案?。
文献读书笔记的格式及范文1. 文献读书笔记的格式和范文:文献读书笔记是大家在阅读一些有关知识和专业书籍时,为了更好地记忆和理解内容而进行的笔记记录。
而良好的读书笔记不仅可以有效地提高阅读质量,还可以在资料整理方面起到很好的作用。
那么,下面我们就来了解一下文献读书笔记的格式和范文。
1.文献读书笔记的格式:文献读书笔记的格式大多数情况下是自由化的,但还是有一些基本的准则是需要遵守的,这样可以让你的读书笔记更加清晰易懂,节省学习时间。
(1)笔记标题:简明扼要,意义明确。
(2)作者、出版日期:标明文献的作者和出版日期等信息。
(3)结构清晰:按照重点、内容、难点来依次讲述,组织有规律的结构。
(4)内容简洁:避免冗长拖沓,条理清晰并且概括准确。
2.文献读书笔记的范文:关于文献读书笔记的范文,可以根据自己读的书籍来进行制定。
下面是一个例子:文献名:《商业计划书的编写技巧》作者:xxx出版日期:2011 年笔记标题:商业计划书制作的基本技巧1. 计划书制作的基本步骤2. 行业分析与市场预测3. 商业模式和模式分析4. 风险分析及解决方案5. 财务预测和财务分析(1)计划书制作的基本步骤商业计划书制作的基本步骤包括以下内容:①分析业务及其盈利模式②分析市场与竞争对手③进行考虑和分析④添加细节与材料(2)行业分析与市场预测行业分析和市场预测包括以下内容:①分析特定市场的消费行为②商家业务风险分析③发掘市场规模(3)商业模式和模式分析商业模式和分析包括以下内容:①分析公司经营风险②构建企业的商业模式③分析公司的收益和利润(4)风险分析及解决方案公司风险分析包括以下内容:①计划风险分析②分析表现风险③建立风险管理计划(5)财务预测和财务分析财务预测与财务分析包括以下内容:①分析资金来源②评估投资回报率③预测未来资金流量这就是文献读书笔记的格式和范文,通过这些办法,能够帮助您有效地完成阅读内容记忆和理解。
2. 文献读书笔记的作用及注意事项:如果我们能够把握好文献读书笔记的格式和范文,那么就能够成功地进行阅读笔记的制定。
看文献如何做笔记
1、做好前期准备,瞄准方向,找到所需要的相关文献,最好进行分门别类,可以的话用文献管理软件进行文献管理会事半功倍。
2、阅读文献时一时可以打印出来,个人觉得看纸质版的会更舒服,但是标注、注释不太方便,也不太好管理。
再者就是阅读电子版,现在的阅读软件功能还是比较强大,可以将比较特殊的观点,研究方法、结论等圈起、划线,或者用高亮文本将这一段进行高亮处理。
还有就是可以插入标注,进行相应的注释或者笔记。
3、前面做笔记是在一个文档中进行,如果阅读了大量的文献,则可以准备一个笔记本,或者电子文档,比较不同文献的研究方法、主要观点、相应的结论、存在的问题、需要进一步研究的问题等等,写下自己的总结和思考。
这有助于帮助你展开深入的思考和批判性的分析文献的内容。
最重要的应该是第3点了,通过阅读、理解、分析、总结,可以让你的思维扩散,为你自己想要做的事情提供方向,有些方法或者知识可能暂时用不到,但可以加深你的知识储备,也许某一天你会用得到。
研究生如何做文献阅读笔记?说实在的,我自己也不是很会读书。
读书的速度也不快,只是喜欢读书罢了。
阅读文献,对于开题期间的研究生和写论文期间的研究生是很重要的功课,不可忽视,这种能力是需要训练的。
关于做读书和文献阅读笔记,这里谈点个人的看法,算是跟年轻朋友们的交流,也希望得到专家们的指教。
如何选择和阅读文献?1. 阅读文献,要力求对一个方面或一个主题,或者一个概念的历史发展都要搞清楚,清楚来龙去脉。
文献有新有旧,有些学科或专题文献的半衰期很长,经典文献的阅读是很重要的,只下载几篇新文献是很难理解全貌的。
2. 要有意识阅读大家的文献,阅读某个领域或专题中程碑式的文献或文献综述。
这些文献对于初学者了解一个学科或领域的发展很有帮助,对于某个阶段的重要文献提供了一个查找的捷径。
从中可以很快了解一些相关理论和学说、重要结果的进展。
3. 要善于分析自己研究领域中一些国内外代表性实验室的论文,通过分析一个实验室的论文目录,可以了解这个实验室的发展过程和研究兴趣的发展、拓展。
4. 要善于分析本领域一些代表性学者的论文,通过分析这些引领学科或领域发展的科学家的论文目录,同样可以看到他(她)个人研究兴趣和研究生涯的发展,以及他(她)所领导的研究团队的发展过程。
如何做阅读笔记呢?5. 在广泛阅读的基础上,要善于总结和整合,类似Minireview 的方式。
如果能将类似相近的一些重要文献(如10-20 篇),进行整合和归纳,理出最新的几个专题的进展,无疑会加深对所阅读的文献的理解。
那么笔记记什么?记录新进展。
哪些是新进展?需要广泛阅读才能知晓。
6. 阅读任何文献或专著,一定要记录清楚文献题目、出处、作者、发表年代、期卷、页码等等信息,这些信息是以后引文时必须的,不要嫌麻烦,如作者栏目是需要将所有作者都要记录全的。
7. 有些重要文献需要精读,读几遍是不行的,要很熟悉。
这类文献在不同时期读有不同时期的理解,如开题阶段,可能比较注重某个方向或领域的理论和观点、实验方法和技术手段;在实验阶段,可能比较注意进行结果之间的比较,根据文献结果和变化规律,对自己的结果进行一些趋势预测;在论文写作阶段,可能会比较关注结果分析、理论学说的验证等等。
与之相应,多数文献是需要泛读的,可能只需要读读题目,可能只看看摘要,也可能只浏览一下图表等等。
8. 要重视论文的题目和摘要,这是很重要和简洁、精炼的信息。
一篇论文的精华部分都在这里了。
同样文章中的一些重要信息也是需要特别关注的,如生态生理学特别关注物种对环境的适应,那么环境条件就是很重要的信息了,如物种的分类地位、生物学习性、地理分布,以及分布区的海拔、气候和植被等等。
9. 阅读文献和专著是需要积累的,要坚持不懈,多研究和教学工作恐怕一生都要坚持阅读新文献和著作。
读文献有个量变到质变的过程,阅读量大了,积累多了,需要总结的方面就多了。
这样日久天长,通过知识的整合,知识框架会逐渐完善,自己肚子里的“货”就会感觉逐渐充实起来了,用和取的时候就会很自如。
10. 从初学者到专家的转变,只要有心,只是一个时间问题。
信息就是资源,知识就是信息的积累和过滤、整合。
无论参加学术会议,还是讨论会,有些人说了很多,占用很多时间,但你会感觉没有多少新的信息或知识,但有些人一开口,话不多,你马上就会感觉到人家肚子里知识的储存量,激烈争论的氛围,会立即安静下来,听众会被吸引,这就是所谓的专家了。
专家不是万金油。
博士毕业后,都应该成为一个领域的专家。
再磨练积累几年,就一定会是名副其实的专家了。
写了这么多,似乎还是有些空。
我信奉的还是那句话:好记性不如烂笔头!该记的就要记,做学问,捷径不多。
勤能补拙,书山有路勤为径嘛。
还要记住“伤其十指,不如断其一指”的道理,如果兴趣太广,面面俱到,在信息时代,成为万金油是可能的,但要成为专家可就难了,要学会“舍”和“得”。
研究生如何进行文献管理?写论文、做研究需要查阅、下载和阅读很多文献,但是文献一旦很多,就难免失控,有时候往往需要花费半个小时去寻找一篇曾经看过的论文,花费时间也影响人的情绪,为什么不好好进行文献的管理呢?!下面是研究生进行文献管理的几个诀窍:1. 下载电子版文献时(caj,pdf,html),把文章题目粘贴为文件名。
注意,文件名不能有特殊符号,要把 \ / : * ? <>| 以及换行符删掉。
每次按照同样的习惯设置文件名,可以防止重复下载。
2. 不同主题存入不同文件夹。
文件夹的题目要简短,如:PD,LTP,PKC,NO。
3. 看过的文献归入子文件夹,最起码要把有用的和没用的分开。
4. 重要文献根据重要程度在文件名前加001,002,003 编号,然后按名称排列图标,最重要的文献就排在最前了。
5. 复印或打印的文献,用打孔器(¥10-15)打孔,装入硬质文件夹(¥10-20/个)。
哪些参考文献的“诀窍”降低你论文的质量?我们经常会在参考文献的引用上耍一些小聪明,或则对参考文献不够重视,殊不知这些都会降低论文质量。
1. 知而不引明明借鉴了同行的类似工作,却故意不引用同行的类似工作,使自己工作看上去"新颖""领先"。
实际上审稿的可能就是同行。
2. 断章取义故意截取作者试图否定的部分来烘托自己的观点。
3 引而不确没有认真看原文,引文错漏。
4. 来源不实某些字句来源不可靠(比如非正式的或非学术的出版物),且不注明来源。
常见于一些统计数字。
5. 盲目自引不是为了说明自己的工作与前期工作之间的关系,而是单纯为提高自己文章被引用次数而自引。
研究生阅读文献要厚积薄发!--我的文献阅读经验最近一段时间,我看到大家一直在讨论看文献以及如何看文献的问题。
我觉得我个人的经验是:1,最好不要看中文的文献。
我从来没有看过中文的文献,可能有一个原因是我这个方向国内作的很少。
我个人觉得中文的文献有很多漏洞甚至错误的地方,作为科普读物可能还算合格。
但是作为一种参考好像是不太合适。
再说,咱们毕业一般要求是要发sci,我也没有见过sci引用中文的文献的。
2,看英文的文献不要怕难,要坚持下去。
我的基础很一般,本科时候挂了好多科。
英语是大一过了四级,以后再也没有拾起。
刚开始的时候没有一点基础,偏偏我还是作理论的,那叫一个费劲。
两三天才能看完一篇文献。
我刚开始的时候坚信的“书读百遍,其意自现”,但是我后来发现是我一直在原地踏步。
后来我发现我思考的结果是没有结果。
于是我就再看另外的文献,就这样慢慢走来,速度越来越快。
后来我发现我以前不会的东西差不多都明白了。
我觉得《劝学》里面的一句话“吾尝终日而思矣,不若须臾之所学也”是多么的正确了。
3,看文献要多多益善。
我以前看到有的同学问看文献要看多少?我的回答是多多益善。
试想一篇文献至少要有三两可取之处,看得多了你的水平自然就上来了。
我自己从研一就开发新方向,没有什么人能帮助我,我靠的只有文献。
我还记得我那半年每天至少3-5篇文献,后来略有小成。
我师兄更牛--每天三篇文献。
现在他才博士二年级(硕士读了两年),很多方面超过了我们老板,要知道我们老板也是973首席!他现在体系是自己找的,这半年发了两篇PRB(做物理的同学知道这个不是很容易的)、一篇JPCM,其中JPCM被评为06年100篇最佳文章之一,供全世界免费下载一年。
他告诉我这些成果很多都是看文献得来的,其中包括做东西的思路和写文章的英文表述等等。
4,要批判的看文献。
随着时间的增长,文献看得越来越多,我们会发现很多文献彼此是矛盾的。
很多人不知道怎么办?这个就要要求我们要批判的看文献--用审稿人的眼光看他。
他有那些可取之处,哪些不好。
我们也不能极其推崇一个观点,要思考一下为什么有人支持另外的观点。
忘记谁说的,比较牛的科研人员是能够同时容纳两种相左观点的人。
这样我们才能学到更多的东西。
这些东西是我个人的一些经验,可能和有些人的不同。
我今天把它写出来是为了让这些经验更好的服务我们。
我感觉我们成功最主要的是自己的努力,毕竟有做科研天赋的人太少了。
努力加上肯动脑子没有解决不了的问题--人是会思考的芦苇嘛!研究生如何有效阅读文献?要明白此问题,我们首先需要明白为什么要查阅并阅读大量文献?!查阅大量外文文献,然后从文献的文献再去查找,如此往复循环,你的idea不知不觉中就被启发开来。
我们老板说过,看文献,最重要,最有权威,也最有深度的是什么,就是你查找的文献的文献。
读文献一定要注意文章后面列出的参考文献,按图索骥,就很易找到更多文献,而且被引次数越多的越重要!!通过搜索参考文献的作者,期刊目次找到更多该领域的文章。
那么,我们研究生们该如何阅读文献呢?如何阅读文献最有效?!一、看文章时作笔记阅读笔记本可按不同的内容进行分类摘录,如:进展,研究方法,实验方法,研究结果等,并可加上自己的批注。
对于笔记要定期总结(总结过去已经做过什么----做到心中有数;现在进展到什么程度----知彼;从中发现别人的优点和不足。
预测将来的热点和发展方向----才能准确出击,找到自己的方向和目标!)。
我们要着眼于将自己的成果往SCI上发,所以对一些经典的陈述,要有选择性的标记并记下来。
另外,有的时候想到的思路,闪过的想法,作笔记记下来,随时查一查,可能时间久了自然就有新的看法。
勤思考不单单是了解别人做了什么,还要考虑别人没做什么,或者他的实验能不能和他的结论吻合,数据可不可靠等等。
用图表的方式将作者的整个逻辑画出来,逐一推敲,抱着一种挑的心态想。
带着挑剔的眼神去读文献,不要盲目崇拜,有些东东自己作作,发现并不是那么回事,自己要动手,自己更要动脑。
看文献中懂得抓重点,找思路。
主要是学习别人的 IDEA。
也就是看了文献问几个问题,文章的技术突破口在哪里。
比如一大堆专利讲了很多种分离方法,关键不是看它先做什么后做什么,而是想这个分离方法的依据是什么,为什么人家会想到这个方法,是不是还有其他方面的物性可以利用为分离的依据。
多与人交流,是提升自己的极好方式和导师谈谈你的想法,交流一下各自所了解的所在领域某一方向的研究进展;与相关方向的牛人谈谈,对自己的启发要比看文献大的多。
不仅与本领域的牛人交谈,还抓住机会与其他领域的牛人交谈,牛人的一句话,有时你读半年书都读不来的。
特别是其他领域的牛人,他没准就给你一个金点子,特别是在中国,牛人一般对外行人不怎么保守。
集体讨论非常必要,找几个志同道合的人一起,文献人人都有一份,每人分工读不同的文献,然后大家坐到一起。
顺序开讲,互相讨论。
这样,文献量是不是就成N次方增加了!!!还有就是采用比较阅读:观点相反的论文可以参照来读,品味一下双方的观点。
还有就是与原著同时发表的其他专家的述评、原著发表后的读者质疑,都应当和原著一起读。
比较一下,就可以看到自己的差距了。