函数的概念及定义域、值域基本知识点总结.doc
- 格式:doc
- 大小:227.19 KB
- 文档页数:7
函数的基本概念与性质知识点总结函数是数学中的一种重要概念,广泛应用于各个领域。
了解函数的基本概念和性质对于理解和应用数学具有重要意义。
本文将对函数的基本概念和性质进行总结。
一、函数的基本概念函数是一种映射关系,将一个集合的元素映射到另一个集合的元素。
在函数中,称第一个集合为定义域,第二个集合为值域。
用符号表示函数为:f:X→Y,其中 f 表示函数名,X 表示定义域,Y 表示值域。
1.1 定义域和值域函数的定义域是指函数输入的变量所能取到的值的集合。
值域是函数输出的变量所能取到的值的集合。
1.2 自变量和因变量在函数中,自变量是函数的输入变量,而因变量则是函数的输出变量。
1.3 函数图像函数的图像是函数在坐标平面上的表示,自变量作为 x 轴的取值,因变量作为y 轴的取值,函数图像表示了自变量和因变量之间的关系。
二、函数的性质函数具有许多重要性质,下面将对其中几个重要的性质进行介绍。
2.1 单调性函数的单调性描述了函数的增减特性。
当自变量增大时,如果函数值也增大,则函数是递增的;当自变量增大时,函数值减小,则函数是递减的。
2.2 奇偶性函数的奇偶性是指函数关于原点的对称性。
如果函数满足 f(-x) =f(x),则函数是偶函数;如果函数满足 f(-x) = -f(x),则函数是奇函数。
2.3 周期性函数的周期性意味着函数在某个特定的区间内具有重复的模式。
如果存在正数 T,使得对于任意 x,有 f(x + T) = f(x),则函数具有周期性。
2.4 极限函数的极限是指当自变量趋近于某个特定值时,函数趋于的稳定值。
极限有左极限和右极限之分。
2.5 连续性函数的连续性描述了函数图像的连贯性。
如果函数在某个区间内的每个点都存在极限,且极限与函数值相等,则函数是连续的。
三、小结函数是数学中的重要概念,理解函数的基本概念和性质对于学习和应用数学具有重要意义。
本文对函数的基本概念和性质进行了总结,包括函数的定义域和值域、自变量和因变量、函数图像等。
大学函数重要知识点总结一、函数的定义和性质1. 函数的定义函数是一个从一个集合到另一个集合的映射关系,通常表示为f: X -> Y,其中X为定义域,Y为值域。
2. 函数的性质(1)定义域和值域:函数的定义域是所有定义在函数上的自变量的集合,值域是所有函数值的集合。
(2)单值性:每个自变量对应唯一的函数值。
(3)奇偶性:奇函数满足f(-x)=-f(x),偶函数满足f(-x)=f(x)。
(4)周期性:如果存在正数T,使得f(x+T)=f(x),则称函数f(x)为周期函数。
(5)上下界:如果在一定的定义域内,函数f(x)的值都在一个范围内,则称函数有上下界。
(6)单调性:如果在一定的定义域内,函数f(x)的值随着自变量x的增大而增大(或减小),则称函数具有单调性。
二、基本初等函数1. 常数函数常数函数的表达式为f(x)=C,C为常数。
2. 一次函数一次函数的表达式为f(x)=kx+b,k为斜率,b为截距。
3. 幂函数幂函数的表达式为f(x)=x^a,a为实数。
4. 指数函数指数函数的表达式为f(x)=a^x,a为正实数且不等于1。
5. 对数函数对数函数的表达式为f(x)=log_a(x),a为正实数且不等于1。
包括正弦函数、余弦函数、正切函数、余切函数、正割函数、余割函数。
三、函数的运算1. 基本初等函数的四则运算(1)加法和减法:f(x)=g(x)±h(x)(2)乘法:f(x)=g(x)·h(x)(3)除法: f(x)=g(x)/h(x),其中h(x)≠02. 复合函数如果存在函数u(x)和v(x),则复合函数为:f(x)=u(v(x))。
3. 反函数如果两个函数f和g满足f(g(x))=x和g(f(x))=x,那么f和g互为反函数,且g=f^-1。
4. 函数的求导对函数进行求导可以得到函数的导数,导数表示函数在某一点的变化速度。
5. 函数的积分对函数进行积分可以得到函数的不定积分和定积分,不定积分是函数的原函数,定积分表示函数在一定范围内的面积或体积。
教学内容概要教学内容【知识精讲】一、函数的概念1、函数的定义:设A、B是非空的数集,如果按照某个确定的对应关系/,使对于集合A 中的任意一个数x,在集合3中都有唯一确定的数/(兀)和它对应,那么就称f:A^B为从集合A到集合B 的一个函数。
记作:y = /(X),XG A O其中,兀叫做自变量,兀的取值范围A叫做函数的定义域;与X的值相对应的y值叫做函数值,函数值的集合{/(X)|XG A}叫做函数的值域。
2、函数的三要素分别指函数的定义域、值域、对应法则;当两个函数的定义域、对应法则分別相同时,那么这两个函数是同一函数。
3、函数的表示方法一般有解析法、列表法、图像法当图像满足和= 的图像最多只有一个交点时才可作为函数图像。
分段函数:在用解析法表示函数的吋候,往往在其定义域的不同子集上,因对应法则不同而用几个式子来表示的函数即分段函数。
分段函数是一个函数,而不是几个函数。
在解决问题过程中,要处理好整体与局部的关系。
4、函数的运算:对于两个函数y = ./'(兀X XW DJ,y = ^(xX^e D2),设D = D}r\D2^(j)把函数/(x)+g(x)(x w Q)叫做函数『=/(xXx e £>!)与『=£(疋)(兀丘》2)的和函数把函数/(x)g(x)(xw D)叫做函数丿=/(X X A:e £>!)与y = g(xXxw£>2)的积函数6、复合函数:对于两个函数y = /(%X x w D), y = g(x)(兀w 2),若满足<?(兀)w 9的x的取值范围为E,设D= Er>D2^(/),把函数y = /(g(x))叫做函数y = f(x\x G £>,),y = 兀w»2)的复合函数,兀是复合函数y = /(g(兀))的自变量,定义域为D,g(x)叫做内函数,/(x)叫做外函数。
第二章函数的概念与基本初等函数Ⅰ第一节函数及其表示一、基础知识1.函数与映射的概念2.函数的有关概念(1)函数的定义域、值域:在函数y=f(x),x∈A中,x叫做自变量,x的取值范围A叫做函数的定义域;与x的值相对应的y值叫做函数值,函数值的集合{f(x)|x∈A}叫做函数的值域.求函数定义域的策略(1)确定函数的定义域常从解析式本身有意义,或从实际出发.(2)如果函数y=f(x)是用表格给出,则表格中x的集合即为定义域.(3)如果函数y=f(x)是用图象给出,则图象在x轴上的投影所覆盖的x的集合即为定义域.(2)函数的三要素:定义域、值域和对应关系.(3)相等函数:如果两个函数的定义域和对应关系完全一致,则这两个函数相等,这是判断两函数相等的依据.两函数值域与对应关系相同时,两函数不一定相同.(4)函数的表示法:表示函数的常用方法有:解析法、图象法、列表法.3.分段函数若函数在其定义域内,对于定义域内的不同取值区间,有着不同的对应关系,这样的函数通常叫做分段函数.关于分段函数的3个注意(1)分段函数虽然由几个部分构成,但它表示同一个函数.(2)分段函数的定义域是各段定义域的并集,值域是各段值域的并集.(3)各段函数的定义域不可以相交.考点一 函数的定义域[典例] (1)(2019·长春质检)函数y =ln1-x x +1+1x的定义域是( ) A .[-1,0)∪(0,1) B .[-1,0)∪(0,1] C .(-1,0)∪(0,1]D .(-1,0)∪(0,1)(2)已知函数f (x )的定义域为(-1,0),则函数f (2x +1)的定义域为( ) A .(-1,1) B.⎝⎛⎭⎫-1,-12 C .(-1,0)D.⎝⎛⎭⎫12,1[解析] (1)由题意得⎩⎪⎨⎪⎧1-x >0,x +1>0,x ≠0,解得-1<x <0或0<x <1.所以原函数的定义域为(-1,0)∪(0,1).(2)令u =2x +1,由f (x )的定义域为(-1,0),可知-1<u <0,即-1<2x +1<0, 得-1<x <-12.[答案] (1)D (2)B [解题技法]1.使函数解析式有意义的一般准则(1)分式中的分母不为0; (2)偶次根式的被开方数非负; (3)y =x 0要求x ≠0;(4)对数式中的真数大于0,底数大于0且不等于1; (5)正切函数y =tan x ,x ≠k π+π2(k ∈Z);(6)实际问题中除考虑函数解析式有意义外,还应考虑实际问题本身的要求. 2.抽象函数的定义域问题(1)若已知函数f (x )的定义域为[a ,b ],其复合函数f (g (x ))的定义域由不等式a ≤g (x )≤b 求出;(2)若已知函数f (g (x ))的定义域为[a ,b ],则f (x )的定义域为g (x )在x ∈[a ,b ]上的值域. [题组训练] 1.函数f (x )=1lnx +1+4-x 2的定义域为( ) A .[-2,0)∪(0,2] B .(-1,0)∪(0,2] C .[-2,2]D .(-1,2]解析:选B 由⎩⎪⎨⎪⎧x +1>0,ln x +1≠0,4-x 2≥0,得-1<x ≤2,且x ≠0.2.若函数y =f (x )的定义域是[1,2 019],则函数g (x )=f x +1x -1的定义域是________________.解析:因为y =f (x )的定义域是[1,2 019],所以若g (x )有意义,应满足⎩⎪⎨⎪⎧1≤x +1≤2 019,x -1≠0,所以0≤x ≤2 018,且x ≠1.因此g (x )的定义域是{x |0≤x ≤2 018,且x ≠1}. 答案:{x |0≤x ≤2 018,且x ≠1}考点二 求函数的解析式[典例] (1)已知二次函数f (2x +1)=4x 2-6x +5,求f (x ); (2)已知函数f (x )满足f (-x )+2f (x )=2x ,求f (x ). [解] (1)法一:待定系数法因为f (x )是二次函数,所以设f (x )=ax 2+bx +c (a ≠0),则f (2x +1)=a (2x +1)2+b (2x +1)+c =4ax 2+(4a +2b )x +a +b +c .因为f (2x +1)=4x 2-6x +5, 所以⎩⎪⎨⎪⎧4a =4,4a +2b =-6,a +b +c =5,解得⎩⎪⎨⎪⎧a =1,b =-5,c =9,所以f (x )=x 2-5x +9(x ∈R). 法二:换元法令2x +1=t (t ∈R),则x =t -12,所以f (t )=4⎝⎛⎭⎫t -122-6·t -12+5=t 2-5t +9(t ∈R),所以f (x )=x 2-5x +9(x ∈R). 法三:配凑法因为f (2x +1)=4x 2-6x +5=(2x +1)2-10x +4=(2x +1)2-5(2x +1)+9, 所以f (x )=x 2-5x +9(x ∈R).(2)解方程组法由f (-x )+2f (x )=2x , ① 得f (x )+2f (-x )=2-x ,② ①×2-②,得3f (x )=2x +1-2-x . 即f (x )=2x +1-2-x3.故f (x )的解析式是f (x )=2x +1-2-x3(x ∈R).[解题技法] 求函数解析式的4种方法及适用条件 (1)待定系数法先设出含有待定系数的解析式,再利用恒等式的性质,或将已知条件代入,建立方程(组),通过解方程(组)求出相应的待定系数.(2)换元法对于形如y =f (g (x ))的函数解析式,令t =g (x ),从中求出x =φ(t ),然后代入表达式求出f (t ),再将t 换成x ,得到f (x )的解析式,要注意新元的取值范围.(3)配凑法由已知条件f (g (x ))=F (x ),可将F (x )改写成关于g (x )的表达式,然后以x 替代g (x ),便得f (x )的解析式.(4)解方程组法已知关于f (x )与f ⎝⎛⎭⎫1x 或f (-x )的表达式,可根据已知条件再构造出另外一个等式组成方程组,通过解方程组求出f (x ).[提醒] 由于函数的解析式相同,定义域不同,则为不相同的函数,因此求函数的解析式时,如果定义域不是R ,一定要注明函数的定义域.[题组训练]1.[口诀第2句]已知f (x )是二次函数,且f (0)=0,f (x +1)=f (x )+x +1,则f (x )=________________.解析:设f (x )=ax 2+bx +c (a ≠0), 由f (0)=0,知c =0,f (x )=ax 2+bx . 又由f (x +1)=f (x )+x +1,得a (x +1)2+b (x +1)=ax 2+bx +x +1, 即ax 2+(2a +b )x +a +b =ax 2+(b +1)x +1,所以⎩⎪⎨⎪⎧2a +b =b +1,a +b =1,解得a =b =12.所以f (x )=12x 2+12x (x ∈R).答案:12x 2+12x (x ∈R)2.[口诀第3句]已知f ⎝⎛⎭⎫2x +1=lg x ,则f (x )=________________.解析:令2x +1=t ,得x =2t -1,则f (t )=lg 2t -1,又x >0,所以t >1,故f (x )的解析式是f (x )=lg2x -1(x >1). 答案:lg2x -1(x >1) 3.[口诀第4句]已知f (x )满足2f (x )+f ⎝⎛⎭⎫1x =3x ,则f (x )=________. 解析:∵2f (x )+f ⎝⎛⎭⎫1x =3x ,①把①中的x 换成1x ,得2f ⎝⎛⎭⎫1x +f (x )=3x.② 联立①②可得⎩⎨⎧2f x +f ⎝⎛⎭⎫1x =3x ,2f ⎝⎛⎭⎫1x +f x =3x,解此方程组可得f (x )=2x -1x(x ≠0).答案:2x -1x (x ≠0)考点三 分段函数考法(一) 求函数值[典例] (2019·石家庄模拟)已知f (x )=⎩⎪⎨⎪⎧log 3x ,x >0,a x +b ,x ≤0(0<a <1),且f (-2)=5,f (-1)=3,则f (f (-3))=( )A .-2B .2C .3D .-3[解析] 由题意得,f (-2)=a -2+b =5,①f (-1)=a -1+b =3,②联立①②,结合0<a <1,得a =12,b =1,所以f (x )=⎩⎪⎨⎪⎧log 3x ,x >0,⎝⎛⎭⎫12x +1,x ≤0,则f (-3)=⎝⎛⎭⎫12-3+1=9,f (f (-3))=f (9)=log 39=2. [答案] B[解题技法] 求分段函数的函数值的策略(1)求分段函数的函数值时,要先确定要求值的自变量属于哪一区间,然后代入该区间对应的解析式求值;(2)当出现f (f (a ))的形式时,应从内到外依次求值;(3)当自变量的值所在区间不确定时,要分类讨论,分类标准应参照分段函数不同段的端点.考法(二) 求参数或自变量的值(或范围)[典例] (2018·全国卷Ⅰ)设函数f (x )=⎩⎪⎨⎪⎧2-x ,x ≤0,1,x >0,则满足f (x +1)<f (2x )的x 的取值范围是( )A .(-∞,-1]B .(0,+∞)C .(-1,0)D .(-∞,0)[解析] 法一:分类讨论法①当⎩⎪⎨⎪⎧x +1≤0,2x ≤0,即x ≤-1时,f (x +1)<f (2x ),即为2-(x +1)<2-2x,即-(x +1)<-2x ,解得x <1. 因此不等式的解集为(-∞,-1].②当⎩⎪⎨⎪⎧x +1≤0,2x >0时,不等式组无解.③当⎩⎪⎨⎪⎧x +1>0,2x ≤0,即-1<x ≤0时,f (x +1)<f (2x ),即为1<2-2x,解得x <0.因此不等式的解集为(-1,0).④当⎩⎪⎨⎪⎧x +1>0,2x >0,即x >0时,f (x +1)=1,f (2x )=1,不合题意.综上,不等式f (x +1)<f (2x )的解集为(-∞,0). 法二:数形结合法∵f (x )=⎩⎪⎨⎪⎧2-x ,x ≤0,1,x >0,∴函数f (x )的图象如图所示. 结合图象知,要使f (x +1)<f (2x ), 则需⎩⎪⎨⎪⎧x +1<0,2x <0,2x <x +1或⎩⎪⎨⎪⎧x +1≥0,2x <0, ∴x <0,故选D. [答案] D[解题技法]已知函数值(或范围)求自变量的值(或范围)的方法(1)根据每一段的解析式分别求解,但要注意检验所求自变量的值(或范围)是否符合相应段的自变量的取值范围,最后将各段的结果合起来(求并集)即可;(2)如果分段函数的图象易得,也可以画出函数图象后结合图象求解.[题组训练]1.设f (x )=⎩⎨⎧x ,0<x <1,2x -1,x ≥1,若f (a )=f (a +1),则f ⎝⎛⎭⎫1a =( ) A .2 B .4 C .6D .8解析:选C 当0<a <1时,a +1>1,f (a )=a ,f (a +1)=2(a +1-1)=2a , ∵f (a )=f (a +1),∴a =2a , 解得a =14或a =0(舍去).∴f ⎝⎛⎭⎫1a =f (4)=2×(4-1)=6.当a ≥1时,a +1≥2,f (a )=2(a -1),f (a +1)=2(a +1-1)=2a , ∵f (a )=f (a +1),∴2(a -1)=2a ,无解. 综上,f ⎝⎛⎭⎫1a =6.2.已知函数f (x )=⎩⎪⎨⎪⎧2x ,x ≤1,f x -1,x >1,则f (f (3))=________.解析:由题意,得f (3)=f (2)=f (1)=21=2, ∴f (f (3))=f (2)=2. 答案:23.(2017·全国卷Ⅰ)设函数f (x )=⎩⎪⎨⎪⎧x +1,x ≤0,2x ,x >0,则满足f (x )+f ⎝⎛⎭⎫x -12>1的x 的取值范围是________.解析:由题意知,可对不等式分x ≤0,0<x ≤12,x >12讨论.①当x ≤0时,原不等式为x +1+x +12>1,解得x >-14,故-14<x ≤0.②当0<x ≤12时,原不等式为2x +x +12>1,显然成立.③当x >12时,原不等式为2x +2x -12>1,显然成立.综上可知,所求x 的取值范围是⎝⎛⎭⎫-14,+∞. 答案:⎝⎛⎭⎫-14,+∞ 4.设函数f (x )=⎩⎪⎨⎪⎧⎝⎛⎭⎫12x -7,x <0,x ,x ≥0,若f (a )<1,则实数a 的取值范围是____________.解析:若a <0,则f (a )<1⇔⎝⎛⎭⎫12a-7<1⇔⎝⎛⎭⎫12a <8,解得a >-3,故-3<a <0; 若a ≥0,则f (a )<1⇔a <1,解得a <1,故0≤a <1. 综上可得-3<a <1. 答案:(-3,1)[课时跟踪检测]1.下列所给图象是函数图象的个数为( )A .1B .2C .3D .4解析:选B ①中当x >0时,每一个x 的值对应两个不同的y 值,因此不是函数图象;②中当x =x 0时,y 的值有两个,因此不是函数图象;③④中每一个x 的值对应唯一的y 值,因此是函数图象.故选B.2.函数f (x )=2x -1+1x -2的定义域为( ) A .[0,2)B .(2,+∞)C .[0,2)∪(2,+∞)D .(-∞,2)∪(2,+∞)解析:选C 由题意得⎩⎪⎨⎪⎧2x -1≥0,x -2≠0,解得x ≥0,且x ≠2.3.已知f ⎝⎛⎭⎫12x -1=2x -5,且f (a )=6,则a 等于( ) A.74 B .-74C.43D .-43解析:选A 令t =12x -1,则x =2t +2,f (t )=2(2t +2)-5=4t -1,则4a -1=6,解得a =74.4.(2019·贵阳检测)下列函数中,同一个函数的定义域与值域相同的是( ) A .y =x -1 B .y =ln x C .y =13x -1D .y =x +1x -1解析:选D 对于A ,定义域为[1,+∞),值域为[0,+∞),不满足题意;对于B ,定义域为(0,+∞),值域为R ,不满足题意;对于C ,定义域为(-∞,0)∪(0,+∞),值域为(-∞,-1)∪(0,+∞),不满足题意;对于D ,y =x +1x -1=1+2x -1,定义域为(-∞,1)∪(1,+∞),值域也是(-∞,1)∪(1,+∞).5.(2018·福建期末)已知函数f (x )=⎩⎪⎨⎪⎧log 2x +a ,x >0,4x -2-1,x ≤0.若f (a )=3,则f (a -2)=( )A .-1516B .3C .-6364或3D .-1516或3解析:选A 当a >0时,若f (a )=3,则log 2a +a =3,解得a =2(满足a >0);当a ≤0时,若f (a )=3,则4a -2-1=3,解得a =3,不满足a ≤0,所以舍去.于是,可得a =2.故f (a -2)=f (0)=4-2-1=-1516.6.已知函数y =f (2x -1)的定义域是[0,1],则函数f 2x +1log 2x +1的定义域是( )A .[1,2]B .(-1,1] C.⎣⎡⎦⎤-12,0 D .(-1,0)解析:选D 由f (2x -1)的定义域是[0,1], 得0≤x ≤1,故-1≤2x -1≤1, ∴f (x )的定义域是[-1,1], ∴要使函数f 2x +1log 2x +1有意义,需满足⎩⎪⎨⎪⎧-1≤2x +1≤1,x +1>0,x +1≠1,解得-1<x <0.7.下列函数中,不满足f (2 018x )=2 018f (x )的是( ) A .f (x )=|x | B .f (x )=x -|x | C .f (x )=x +2D .f (x )=-2x解析:选C 若f (x )=|x |,则f (2 018x )=|2 018x |=2 018|x |=2 018f (x );若f (x )=x -|x |,则f (2 018x )=2 018x -|2 018x |=2 018(x -|x |)=2 018f (x );若f (x )=x +2,则f (2 018x )=2 018x +2,而2 018f (x )=2 018x +2 018×2,故f (x )=x +2不满足f (2 018x )=2 018f (x );若f (x )=-2x ,则f (2 018x )=-2×2 018x =2 018×(-2x )=2 018f (x ).故选C.8.已知具有性质:f ⎝⎛⎭⎫1x =-f (x )的函数,我们称为满足“倒负”变换的函数,下列函数: ①f (x )=x -1x ;②f (x )=x +1x ;③f (x )=⎩⎪⎨⎪⎧x ,0<x <1,0,x =1,-1x ,x >1.其中满足“倒负”变换的函数是( ) A .①② B .①③ C .②③D .①解析:选B 对于①,f (x )=x -1x ,f ⎝⎛⎭⎫1x =1x-x =-f (x ),满足题意;对于②,f ⎝⎛⎭⎫1x =1x +x=f (x ),不满足题意;对于③,f ⎝⎛⎭⎫1x =⎩⎪⎨⎪⎧ 1x ,0<1x <1,0,1x =1,-x ,1x >1,即f ⎝⎛⎭⎫1x =⎩⎪⎨⎪⎧ 1x ,x >1,0,x =1,-x ,0<x <1,故f ⎝⎛⎭⎫1x =-f (x ),满足题意.综上可知,满足“倒负”变换的函数是①③. 9.(2019·青岛模拟)函数y =ln ⎝⎛⎭⎫1+1x +1-x 2的定义域为________. 解析:由⎩⎪⎨⎪⎧ 1+1x >0,1-x 2≥0⇒⎩⎪⎨⎪⎧x <-1或x >0,-1≤x ≤1⇒0<x ≤1. 所以该函数的定义域为(0,1].答案:(0,1]10.(2019·益阳、湘潭调研)若函数f (x )=⎩⎨⎧ lg 1-x ,x <0,-2x ,x ≥0,则f (f (-9))=________. 解析:∵函数f (x )=⎩⎨⎧ lg 1-x ,x <0,-2x ,x ≥0,∴f (-9)=lg 10=1,∴f (f (-9))=f (1)=-2. 答案:-211.(2018·张掖一诊)已知函数f (x )=⎩⎪⎨⎪⎧2x ,x >0,x +1,x ≤0,若f (a )+f (1)=0,则实数a 的值等于________.解析:∵f (1)=2,且f (1)+f (a )=0,∴f (a )=-2<0,故a ≤0. 依题知a +1=-2,解得a =-3.答案:-312.已知f (x )=⎩⎪⎨⎪⎧ 12x +1,x ≤0,-x -12,x >0,使f (x )≥-1成立的x 的取值范围是________. 解析:由题意知⎩⎪⎨⎪⎧ x ≤0,12x +1≥-1或⎩⎪⎨⎪⎧ x >0,-x -12≥-1,解得-4≤x ≤0或0<x ≤2,故所求x 的取值范围是[-4,2].答案:[-4,2]13.设函数f (x )=⎩⎪⎨⎪⎧ax +b ,x <0,2x ,x ≥0,且f (-2)=3,f (-1)=f (1). (1)求函数f (x )的解析式;(2)在如图所示的直角坐标系中画出f (x )的图象.解:(1)由f (-2)=3,f (-1)=f (1),得⎩⎪⎨⎪⎧ -2a +b =3,-a +b =2, 解得⎩⎪⎨⎪⎧ a =-1,b =1,所以f (x )=⎩⎪⎨⎪⎧-x +1,x <0,2x ,x ≥0. (2)函数f (x )的图象如图所示.。
高考函数总结一、函数的概念与表示 1、函数 (1)函数的定义①原始定义:设在某变化过程中有两个变量x 、y ,如果对于x 在某一范围内的每一个确定的值,y 都有唯一确定的值与它对应,那么就称y 是x 的函数,x 叫作自变量。
②近代定义:设A 、B 都是非空的数的集合,f :x →y 是从A 到B 的一个对应法则,那么从A 到B 的映射f :A →B 就叫做函数,记作y=f(x),其中B y A x ∈∈,,原象集合A 叫做函数的定义域,象集合C 叫做函数的值域。
B C ⊆(2)构成函数概念的三要素 ①定义域 ②对应法则 ③值域 3、函数的表示方法 ①解析法 ②列表法 ③图象法 注意:强调分段函数与复合函数的表示形式。
二、函数的解析式与定义域1、函数解析式:函数的解析式就是用数学运算符号和括号把数和表示数的字母连结而成的式子叫解析式, 求函数解析式的方法:(1) 定义法 (2)变量代换法 (3)待定系数法(4)函数方程法 (5)参数法 (6)实际问题2、函数的定义域:要使函数有意义的自变量x 的取值的集合。
求函数定义域的主要依据: (1)分式的分母不为零;(2)偶次方根的被开方数不小于零,零取零次方没有意义; (3)对数函数的真数必须大于零;(4)指数函数和对数函数的底数必须大于零且不等于1;如果函数是由一些基本函数通过四则运算而得到的,那么它的定义域是由各基本函数定义域的交集。
3。
复合函数定义域:已知f (x )的定义域为[]b a x ,∈,其复合函数[])(x g f 的定义域应由不等式b x g a ≤≤)(解出。
三、函数的值域 1.函数的值域的定义在函数y=f (x )中,与自变量x 的值对应的y 的值叫做函数值,函数值的集合叫做函数的值域。
2.确定函数的值域的原则①当函数y=f (x )用表格给出时,函数的值域是指表格中实数y 的集合;②当函数y=f (x )用图象给出时,函数的值域是指图象在y 轴上的投影所覆盖的实数y 的集合; ③当函数y=f(x )用解析式给出时,函数的值域由函数的定义域及其对应法则唯一确定; ④当函数y=f (x )由实际问题给出时,函数的值域由问题的实际意义确定。
函数基础知识大全§1.2.1、函数的概念1、 设A 、B 是非空的数集,如果按照某种确定的对应关系f ,使对于集合A 中的任意一个数x ,在集合B中都有惟一确定的数()x f 和它对应,那么就称B A f →:为集合A 到集合B 的一个函数,记作:()A x x f y ∈=,.2、 一个函数的构成要素为:定义域、对应关系、值域.如果两个函数的定义域相同,并且对应关系完全一致,则称这两个函数相等.3.两个函数的相等:函数的定义含有三个要素,即定义域A 、值域C 和对应法则f .当函数的定义域及从定义域到值域的对应法则确定之后,函数的值域也就随之确定.因此,定义域和对应法则为函数的两个基本条件,当且仅当两个函数的定义域和对应法则都分别相同时,这两个函数才是同一个函数. §1.2.2、函数的表示法1、 函数的三种表示方法:解析法、图象法、列表法. 1.函数的三种表示法(1)解析法:就是把两个变量的函数关系,用一个等式来表示,这个等式叫做函数的解析表达式,简称解析式.(2)列表法:就是列出表格来表示两个变量的函数关系. (3)图象法:就是用函数图象表示两个变量之间的关系. 2.求函数解析式的题型有:(1)已知函数类型,求函数的解析式:待定系数法;(2)已知()f x 求[()]f g x 或已知[()]f g x 求()f x :换元法、配凑法; (3)已知函数图像,求函数解析式;(4)()f x 满足某个等式,这个等式除()f x 外还有其他未知量,需构造另个等式解方程组法; (5)应用题求函数解析式常用方法有待定系数法等. 求函数解析式的常用方法: 1、换元法( 注意新元的取值范围)2、待定系数法(已知函数类型如:一次、二次函数、反比例函数等)3、整体代换(配凑法) 4.赋值法:3.映射的定义:一般地,设A 、B 是两个集合,如果按照某种对应关系f ,对于集合A 中的任何一个元素,在集合B 中都有唯一的元素和它对应,那么,这样的对应(包括集合A 、B ,以及集合A 到集合B 的对应关系f )叫做集合A 到集合B 的映射,记作f :A →B.由映射和函数的定义可知,函数是一类特殊的映射,它要求A 、B 非空且皆为数集.4.映射的概念中象、原象的理解:(1) A 中每一个元素都有象;(2)B 中每一个元素不一定都有原象,不一定只一个原象;(3)A 中每一个元素的象唯一。
高中数学函数知识点总结高中数学函数知识点总结一、函数概念函数是数学中重要的概念,具有广泛的应用。
函数是一种关系,它将一个集合的元素(自变量)与另一个集合的元素(因变量)联系起来。
常用的表示函数的方法是将它写为y=f(x),其中y是函数值,x是自变量,f是函数名。
例如,y=x²就是一个函数,它的自变量是x,因变量是x²。
二、函数的定义域、值域和图像1.定义域函数的定义域是指自变量可以取的实数范围。
有些函数定义域有限,有些函数定义域是整个实数集合。
例如,y=1/x的定义域是所有非零实数,y=sin x的定义域是所有实数。
2.值域函数的值域是指函数在定义域内可以取到的所有函数值。
有些函数值域有限,有些函数值域是整个实数集合。
例如,y=1/x的值域是(-∞,0)或(0,∞),y=sin x的值域是[-1,1]。
3.图像函数图像是函数在直角坐标系中的表示,它由所有(x,f(x))的点组成。
函数的图像能够反映函数的性质,例如函数的单调性、奇偶性、周期性等。
三、函数的分类函数可以按照多种方式进行分类,包括:1.初等函数与非初等函数初等函数包括基本初等函数和其它初等函数。
基本初等函数包括幂函数、指数函数、对数函数、三角函数、反三角函数和常数函数,其它初等函数包括每个基本初等函数的若干种组合形式。
非初等函数则是指不能表示为初等函数的函数,例如Gamma函数和Bessel函数等。
2.显式函数与隐式函数显式函数就是已知函数值y,能够根据函数的表达式计算自变量x,例如y=x²+1。
隐式函数则是不能通过简单的代数运算得到x的表达式,例如x²+y²=1是一个圆的方程。
3.周期函数与非周期函数周期函数指函数f(x+T)=f(x),其中T为正周期。
非周期函数则是指没有正周期的函数。
4.单调函数与非单调函数单调函数指自变量增大时函数值单调增加或单调减少的函数。
非单调函数则是指既有增又有减的函数。
2024年高三数学高考知识点总结一、函数与方程1. 函数的概念与性质- 函数的定义及函数关系的表示方法- 函数的定义域、值域和区间- 函数的奇偶性、周期性及单调性2. 一次函数与二次函数- 一次函数的性质及图像- 二次函数的性质及图像- 一次函数与二次函数的应用3. 指数函数与对数函数- 指数函数的性质及图像- 对数函数的性质及图像- 指数函数与对数函数的应用4. 三角函数- 正弦函数、余弦函数、正切函数的性质及图像- 三角函数之间的关系及图像的性质- 三角函数的应用5. 幂函数与反比例函数- 幂函数的性质及图像- 反比例函数的性质及图像- 幂函数与反比例函数的应用6. 方程和不等式- 一元一次方程与一元一次不等式的解法- 一元二次方程与一元二次不等式的解法- 方程与不等式的应用7. 绝对值方程与绝对值不等式- 绝对值方程与绝对值不等式的解法及应用- 带有绝对值的一元二次方程的解法二、数列与数学归纳法1. 数列的概念与性质- 数列的定义及常见数列的形式- 等差数列与等比数列的性质及通项公式2. 数列的通项公式与求和公式- 等差数列的通项公式及前n项和公式- 等比数列的通项公式及前n项和公式- 递推数列的通项公式及前n项和公式3. 数学归纳法- 数学归纳法的基本思想及应用- 利用数学归纳法证明不等式4. 递归数列与逼近法- 递归数列的定义及应用- 逼近法解决数学问题三、三角恒等变换1. 三角函数的和差化积与积化和差- 正弦、余弦、正切的和差化积公式- 正弦、余弦、正切的积化和差公式2. 三角函数的倍角化半角与半角化倍角- 正弦、余弦、正切的倍角化半角公式- 正弦、余弦、正切的半角化倍角公式3. 三角方程的基本解法- 使用三角函数的恒等变换解三角方程- 利用等效代换解三角方程4. 三角函数的图像与性质- 三角函数图像的性质及平移、伸缩、翻转操作- 三角函数图像的综合性质及应用四、平面几何与立体几何1. 二维几何相关知识- 平面几何基本概念及性质- 二维几何形状的性质与判定2. 三角形相关知识- 三角形的内角和与外角和的性质- 三角形的中线、高线、角平分线的性质及应用3. 圆相关知识- 圆的基本概念及性质- 弧长与扇形面积的计算- 切线与切线定理的应用4. 直线与圆的位置关系- 直线与圆的位置关系的判定及性质- 直线与圆的切线与切点的性质与计算5. 空间几何相关知识- 空间几何基本概念及性质- 空间几何形状的性质与判定6. 空间几何立体的计算- 空间几何立体的体积与表面积的计算- 立体的展开图与折叠图的应用五、概率与统计1. 概率的基本概念与性质- 随机事件与样本空间的概念- 概率的定义及性质- 概率的计算方法2. 排列、组合与概率计算- 排列与组合的基本概念与计算方法- 包含条件的排列与组合的计算方法- 概率计算中的排列与组合问题的应用3. 随机变量与概率分布- 随机变量的定义及性质- 离散型和连续型随机变量的概率分布- 随机变量的数学期望与方差的计算4. 概率统计与抽样调查- 总体与样本的概念及表示方法- 抽样调查的基本方法与误差分析- 统计量的计算与应用六、向量与矩阵1. 向量的基本概念与性质- 向量的定义及表示方法- 向量的数量乘法、加法、减法与向量的线性相关性2. 向量的线性组合与线性方程组- 向量的线性组合与线性方程组概念- 线性方程组的解的判定与求解3. 矩阵的基本概念与运算- 矩阵的定义及表示方法- 矩阵的乘法、加法、减法与矩阵的性质4. 矩阵的转置、行列式与逆矩阵- 矩阵的转置运算与性质- 矩阵的行列式及其性质与应用- 矩阵的逆矩阵的定义与求解5. 矩阵的秩与线性方程组- 矩阵的秩的定义及性质- 秩与线性方程组解的存在性与唯一性的关系这只是对____年高三数学高考知识点进行的一个预测总结,具体内容还需要参考教材或高考大纲进行复习和学习。
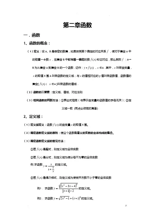
第二章函数一.函数1、函数的概念:(1)定义:设A 、B 是非空的数集,如果按照某个确定的对应关系f ,使对于集合A 中的任意一个数x ,在集合B 中都有唯一确定的数)(x f 和它对应,那么就称f :A →B 为从集合A 到集合B 的一个函数.记作:y =)(x f ,x ∈A .其中,x 叫做自变量,x 的取值X 围A 叫做函数的定义域;与x 的值相对应的y 值叫做函数值,函数值的集合{)(x f | x ∈A }叫做函数的值域. (2)函数的三要素:定义域、值域、对应法则(3)相同函数的判断方法:①表达式相同(与表示自变量和函数值的字母无关);②定义域一致 (两点必须同时具备)2、定义域:(1)定义域定义:函数)(x f 的自变量x 的取值X 围。
(2)确定函数定义域的原则:使这个函数有意义的实数的全体构成的集合。
(3)确定函数定义域的常见方法:①若)(x f 是整式,则定义域为全体实数②若)(x f 是分式,则定义域为使分母不为零的全体实数 例:求函数xy 111+=的定义域。
③若)(x f 是偶次根式,则定义域为使被开方数不小于零的全体实数例1. 求函数()2143432-+--=x x xy 的定义域。
例2. 求函数()02112++-=x x y 的定义域。
④对数函数的真数必须大于零⑤指数、对数式的底必须大于零且不等于1⑥若)(x f 为复合函数,则定义域由其中各基本函数的定义域组成的不等式组来确定⑦指数为零底不可以等于零,如)0(10≠=x x⑧实际问题中的函数的定义域还要保证实际问题有意义. (4)求抽象函数(复合函数)的定义域已知函数)(x f 的定义域为[0,1]求)(2x f 的定义域已知函数)12(-x f 的定义域为[0,1)求)31(x f -的定义域3、值域 :(1)值域的定义:与x 相对应的y 值叫做函数值,函数值的集合叫做函数的值域。
(2)确定值域的原则:先求定义域 (3)常见基本初等函数值域:一次函数、二次函数、反比例函数、指数函数、对数函数、三角函数(正余弦、正切)(4)确定函数值域的常见方法:①直接法:从自变量x 的X 围出发,推出()y f x =的取值X 围。
函数概念与知识点总结一、函数的概念1.1 函数的定义函数是数学中的一个基本概念,它描述了一种对应关系,将一个或多个输入参数映射到一个输出结果。
在数学中,函数通常表示为f(x),其中x是输入参数,f(x)是输出结果。
函数也可以表示为y=f(x),其中y是输出结果,x是输入参数。
函数还可以表示为y=f(x1,x2, ..., xn),其中x1, x2, ..., xn是多个输入参数。
1.2 函数的特性函数具有一些特性,包括单值性、有限性、定义域和值域。
单值性表示对于每个输入参数,函数有且只有一个输出结果。
有限性表示函数的定义域和值域都是有限的。
定义域是函数能接受的输入参数的集合,而值域是函数输出结果的集合。
1.3 函数的分类函数可以根据其形式、性质和用途进行分类。
常见的函数包括线性函数、二次函数、指数函数、对数函数、三角函数、双曲函数等。
函数还可以根据其定义域和值域的不同进行分类,如有界函数、无界函数、周期函数等。
二、函数的性质与图像2.1 函数的奇偶性函数可以根据其图像的对称性来判断奇偶性。
若函数的图像关于原点对称,则函数是奇函数;若函数的图像关于y轴对称,则函数是偶函数。
2.2 函数的增减性函数的增减性描述了函数在定义域内的增加和减少情况。
若对于定义域内的任意两个值x1和x2,若x1<x2,则f(x1)<f(x2),则函数是单调递增的;若x1<x2,则f(x1)>f(x2),则函数是单调递减的。
2.3 函数的最值函数的最值指在定义域内的最大值和最小值。
函数的最值可以通过求导数或利用一阶导数的性质进行判断。
2.4 函数的图像函数的图像是函数在平面直角坐标系中的表示。
通过绘制函数的图像,可以直观地理解函数的性质和变化规律。
例如,线性函数的图像是一条直线,二次函数的图像是一个抛物线。
三、函数的运算3.1 函数的加减运算当两个函数f(x)和g(x)相加或相减时,可以将它们的对应项相加或相减,得到一个新的函数h(x)=f(x)±g(x)。
初中基本函数知识点总结一、函数的基本概念1. 函数的定义:函数是一个对应关系,它把一个数集中的每一个数映射成另一个数集中的唯一一个数。
2. 自变量和因变量:在函数中,自变量是输入的值,因变量是输出的值。
3. 函数的表示:一般来说,函数可以用表格、图像、公式或者文字描述。
4. 定义域和值域:在函数中,定义域是自变量的取值范围,值域是因变量的取值范围。
二、函数的图像和性质1. 函数的图像:函数的图像是自变量和因变量之间的关系的几何表示。
2. 函数的性质:函数的性质包括奇偶性、单调性、周期性等。
三、基本初等函数1. 常数函数:常数函数的表达式是f(x) = C (C为常数),它的图像是一条水平的直线。
2. 一次函数:一次函数的表达式是f(x) = kx + b (k和b为常数,k≠0),它的图像是一条斜线。
3. 二次函数:二次函数的表达式是f(x) = ax² + bx + c (a、b、c为常数,且a≠0),它的图像是一条开口向上或向下的抛物线。
4. 幂函数:幂函数的表达式是f(x) = xᵐ (m为常数),它的图像是经过原点的曲线。
5. 指数函数:指数函数的表达式是f(x) = aˣ (a为正实数,且a≠1),它的图像是逐渐上升或逐渐下降的曲线。
6. 对数函数:对数函数的表达式是f(x) = logₐx (a为正实数,且a≠1),它的图像是一条拐点在(1,0)处的曲线。
四、函数的运算1. 函数的和、差、积、商:函数的和、差、积、商分别对应于两个函数的和、差、积、商。
2. 复合函数:复合函数是指一个函数的自变量被另一个函数的因变量代替。
3. 反函数:若函数y=f(x)的定义域为D,值域为R,则对于D中的任意一个数x,能使f(x) = y成立的y是唯一的,那么函数y=f(x)的反函数是一个函数,其定义域为R,值域为D。
五、函数的应用1. 函数的应用:在实际生活中,函数的运用十分广泛,包括表示物体的运动规律、生活中的购物花费、投资收益等。
函数一、函数的定义:1.函数的概念:设A、B是非空的数集,如果按照某个确定的对应关系f,使对于集合A中的任意一个数x,在集合B中都有唯一确定的数f(x)和它对应,那么就称f:A→B为从集合A到集合B的一个函数.记作: y=f(x),x∈A.(1)其中,x叫做自变量,x的取值范围A叫做函数的定义域;(2)与x的值相对应的y值叫做函数值,函数值的集合{f(x)| x∈A }叫做函数的值域.2.函数的三要素:定义域、值域、对应法则3.函数的表示方法:(1)解析法:明确函数的定义域(2)图想像:确定函数图像是否连线,函数的图像可以是连续的曲线、直线、折线、离散的点等等。
(3)列表法:选取的自变量要有代表性,可以反应定义域的特征。
4、函数图象知识归纳(1)定义:在平面直角坐标系中,以函数y=f(x) , (x∈A)中的x为横坐标,函数值y为纵坐标的点P(x,y)的集合C,叫做函数y=f(x),(x ∈A)的图象.C上每一点的坐标(x,y)均满足函数关系y=f(x),反过来,以满足y=f(x)的每一组有序实数对x、y为坐标的点(x,y),均在C上 .(2) 画法A、描点法:B、图象变换法:平移变换;伸缩变换;对称变换,即平移。
(3)函数图像平移变换的特点:1)加左减右——————只对x2)上减下加——————只对y3)函数y=f(x) 关于X轴对称得函数y=-f(x)4)函数y=f(x) 关于Y轴对称得函数y=f(-x)5)函数y=f(x) 关于原点对称得函数y=-f(-x)6)函数y=f(x) 将x轴下面图像翻到x轴上面去,x轴上面图像不动得函数y=| f(x)|7)函数y=f(x) 先作x≥0的图像,然后作关于y轴对称的图像得函数f(|x|)二、函数的基本性质1、函数解析式子的求法(1)、函数的解析式是函数的一种表示方法,要求两个变量之间的函数关系时,一是要求出它们之间的对应法则,二是要求出函数的定义域.(2)、求函数的解析式的主要方法有:1)代入法:2)待定系数法:3)换元法:4)拼凑法:2.定义域:能使函数式有意义的实数x的集合称为函数的定义域。
初二函数知识点总结一、函数的概念及性质1. 函数是一种特殊的关系,它将每个自变量对应到唯一的因变量。
2. 函数的定义域是自变量的取值范围,值域是因变量的取值范围。
3. 函数可以用表格、图像或公式来表示。
4. 函数可以是线性的或非线性的。
二、函数的表示方法1. 表格法:将函数的自变量和因变量的对应关系以表格的形式呈现。
2. 图像法:通过绘制函数的图像来表示函数。
3. 公式法:用公式来表示函数,如y = 2x + 1。
三、函数的性质1. 定义域:函数有效的自变量的取值范围。
2. 值域:函数所有可能的因变量的取值范围。
3. 奇偶性:若函数满足f(x) = f(-x),则函数为偶函数;若函数满足f(x) = -f(-x),则函数为奇函数。
4. 单调性:函数整体是否呈现上升或下降的趋势。
5. 极值:函数在某个区间内的最大值或最小值。
6. 零点:函数取零值的自变量。
四、线性函数1. 线性函数的图像是一条直线,表达式为y = kx + b。
2. 斜率k表示线性函数的变化速率,截距b表示函数在x轴上的截距。
3. 线性函数的图像可以通过截距和斜率来确定。
五、二次函数1. 二次函数的图像是一个U形曲线,表达式为y = ax^2 + bx + c。
2. a决定了曲线开口的方向,正数则开口向上,负数则开口向下。
3. 顶点是二次函数的最值点。
六、指数函数1. 指数函数的图像是一条递增或递减的曲线,表达式为y = a^x。
2. a决定了曲线的增长速度,a大于1时曲线递增,0<a<1时曲线递减。
3. 指数函数的图像必过点(0,1)。
七、对数函数1. 对数函数是指数函数的反函数,表达式为y = loga(x)。
2. a决定了函数的增长速度,a大于1时曲线递增,0<a<1时曲线递减。
3. 对数函数的定义域为正实数。
八、常量函数1. 常量函数的图像是一条水平线,表达式为y = c。
2. 无论自变量的取值如何,常量函数的因变量始终为常数。
基本初等函数知识点一、函数的概念:函数是自变量与因变量之间的一种对应关系。
其中,自变量是函数的输入,因变量是函数的输出。
函数可以用来描述不同变量之间的关系或者用来描述一些变量随着另一个变量的变化而发生的变化。
二、函数的表示法:函数可以用不同的表示法来表示。
最常见的表示法有解析式表示法、图像表示法和表格表示法。
例如,一元一次函数y=ax+b就是一个常见的初等函数。
三、函数的性质:1.定义域和值域:函数的定义域是自变量的取值范围,值域是函数的因变量的可能取值范围。
2.奇偶性:对于函数f(x),如果对于任意x,有f(-x)=f(x)成立,则函数具有偶性;如果对于任意x,有f(-x)=-f(x)成立,则函数具有奇性。
3.单调性:如果对于任意x1>x2,有f(x1)>f(x2)成立,则函数为递增函数;如果对于任意x1>x2,有f(x1)<f(x2)成立,则函数为递减函数。
4.周期性:如果对于任意x,有f(x+T)=f(x)成立,则函数具有周期T。
四、常见初等函数的性质和图像:1.常数函数:f(x)=c(c为常数),图像为平行于x轴的一条直线。
2. 一次函数:f(x) = ax + b(a和b为常数),图像为一条直线,斜率a决定了直线的倾斜程度,b为与y轴交点的纵坐标。
3.幂函数:f(x)=x^n(n为常数),图像的形状与n的奇偶性以及正负有关,例如,当n为正奇数时,图像的右上和左下部分都在x轴上方。
4.指数函数:f(x)=a^x(a为常数且大于0且不等于1),图像呈现出一种快速增长的趋势。
5. 对数函数:f(x) = loga(x)(a为常数且大于0且不等于1),图像为一条光滑的上升曲线,a决定了函数增长的速度。
五、初等函数的运算:1.四则运算:对于两个初等函数f(x)和g(x),可以进行加减乘除运算,得到新的初等函数。
2.复合运算:对于两个初等函数f(x)和g(x),可以将g(x)的值代入f(x)进行运算,得到新的初等函数。
讲解新课:一.函数定义及函数三要素1.函数的概念:设A、B是非空的数集,如果按照某个确定的对应关系f,使对于集合A中的任意一个数x,在集合B中都有唯一确定的数f(x)和它对应,那么就称f:A→B为从集合A到集合B的一个函数。
记作:y=f(x),x∈A。
其中,x 叫做自变量,x的取值范围A叫做函数的定义域;与x的值相对应的y值叫做函数值,函数值的集合{f(x)| x∈A }叫做函数的值域。
注意:(1)“y=f(x)”是函数符号,可以用任意的字母表示,如“y=g(x)”;(2)函数符号“y=f(x)”中的f(x)表示与x对应的函数值,一个数,而不是f乘x2.构成函数的三要素:定义域、对应关系和值域(1)解决一切函数问题必须认真确定该函数的定义域,函数的定义域包含三种形式:①自然型:指函数的解析式有意义的自变量x的取值范围(如:分式函数的分母不为零,偶次根式函数的被开方数为非负数,对数函数的真数为正数,等等);②限制型:指命题的条件或人为对自变量x的限制,这是函数学习中重点,往往也是难点,因为有时这种限制比较隐蔽,容易犯错误;③实际型:解决函数的综合问题与应用问题时,应认真考察自变量x的实际意义。
(2)求函数的值域是比较困难的数学问题,中学数学要求能用初等方法求一些简单函数的值域问题①配方法(将函数转化为二次函数);②判别式法(将函数转化为二次方程);③不等式法(运用不等式的各种性质);④函数法(运用基本函数性质,或抓住函数的单调性、函数图象等)。
3.两个函数的相等:函数的定义含有三个要素,即定义域A、值域C和对应法则f。
当函数的定义域及从定义域到值域的对应法则确定之后,函数的值域也就随之确定。
因此,定义域和对应法则为函数的两个基本条件,当且仅当两个函数的定义域和对应法则都分别相同时,这两个函数才是同一个函数。
4.区间(1)区间的分类:开区间、闭区间、半开半闭区间;(2)无穷区间;(3)区间的数轴表示5.映射的概念一般地,设A、B是两个非空的集合,如果按某一个确定的对应法则f,使对于集合A中的任意一个元素x,在集合B中都有唯一确定的元素y与之对应,那么就称对应f:A→B为从集合A到集合B的一个映射。
函数知识点归纳函数是数学中的一个重要概念,它在计算机科学、统计学和物理学等领域也有广泛的应用。
本文将对函数的基本概念、性质和常见的函数类型做一个全面的归纳总结,以帮助读者更好地理解和运用函数知识。
一、函数的基本概念函数是一种映射关系,将一个或多个自变量映射到一个因变量上。
函数通常表示为f(x)或y=f(x),其中x是自变量,f(x)或y是因变量。
函数的定义域是自变量可能取值的集合,值域是因变量的集合。
函数可以用不同的方式表示,如数学表达式、图形、表格或文字描述。
函数的图形通常用坐标系上的点表示,自变量在横轴上,因变量在纵轴上。
二、函数的性质1. 定义域和值域:函数的定义域确定了自变量可能取值的范围,值域确定了因变量的取值范围。
2. 单调性:函数的单调性描述了函数在定义域上的增减趋势,可以是递增、递减或不变。
3. 奇偶性:函数的奇偶性描述了函数图像的对称性质,奇函数关于原点对称,偶函数关于纵轴对称。
4. 周期性:周期函数具有一定的重复性,函数的图像在一定的区间内重复出现。
5. 极值点:函数的极值点是函数图像上的局部极大值或极小值点,可以通过导数求解。
三、常见的函数类型1. 多项式函数:多项式函数是由常数、变量和指数幂运算组成的函数,可表示为f(x) = anxn + an-1xn-1 + ... + a1x + a0,其中an为系数,n为次数。
2. 指数函数:指数函数的函数表达式为f(x) = ax,其中a为常数,x为自变量。
3. 对数函数:对数函数是指以某个正数为底的幂运算的逆运算,常见的对数函数有自然对数函数ln(x)和以10为底的常用对数函数log(x)。
4. 三角函数:三角函数是以单位圆上的点坐标表示的函数,常见的三角函数有正弦函数sin(x)、余弦函数cos(x)和正切函数tan(x)等。
5. 反三角函数:反三角函数是三角函数的逆运算,常见的反三角函数有反正弦函数arcsin(x)、反余弦函数arccos(x)和反正切函数arctan(x)等。
第二章 函数一.函数1、函数的概念:(1)定义:设A 、B 是非空的数集,如果按照某个确定的对应关系f ,使对于集合A 中的任意一个数x ,在集合B中都有唯一确定的数)(x f 和它对应,那么就称f :A →B 为从集合A 到集合B的一个函数.记作:y =)(x f ,x ∈A.其中,x 叫做自变量,x 的取值范围A 叫做函数的定义域;与x 的值相对应的y值叫做函数值,函数值的集合{)(x f | x ∈A }叫做函数的值域. (2)函数的三要素:定义域、值域、对应法则 (3)相同函数的判断方法:①表达式相同(与表示自变量和函数值的字母无关);②定义域一致 (两点必须同时具备)2、定义域:(1)定义域定义:函数)(x f 的自变量x 的取值范围。
(2)确定函数定义域的原则:使这个函数有意义的实数的全体构成的集合。
(3)确定函数定义域的常见方法:①若)(x f 是整式,则定义域为全体实数②若)(x f 是分式,则定义域为使分母不为零的全体实数 例:求函数xy 111+=的定义域。
③若)(x f 是偶次根式,则定义域为使被开方数不小于零的全体实数例1. 求函数 ()2143432-+--=x x xy 的定义域。
例2. 求函数()02112++-=x x y 的定义域。
④对数函数的真数必须大于零⑤指数、对数式的底必须大于零且不等于1⑥若)(x f 为复合函数,则定义域由其中各基本函数的定义域组成的不等式组来确定⑦指数为零底不可以等于零,如)0(10≠=x x⑧实际问题中的函数的定义域还要保证实际问题有意义. (4)求抽象函数(复合函数)的定义域已知函数)(x f 的定义域为[0,1]求)(2x f 的定义域 已知函数)12(-x f 的定义域为[0,1)求)31(x f -的定义域3、值域 :(1)值域的定义:与x 相对应的y 值叫做函数值,函数值的集合叫做函数的值域。
(2)确定值域的原则:先求定义域 (3)常见基本初等函数值域:一次函数、二次函数、反比例函数、指数函数、对数函数、三角函数(正余弦、正切)(4)确定函数值域的常见方法:①直接法:从自变量x 的范围出发,推出()y f x =的取值范围。
函数的概念及定义域.值域基本知识点总结
函数概念
1.映射的概念
设A、B是两个集合,如果按照某种对应法则/ ,对于集合4小的任意元素,在集合B 中都冇唯一确宦的元索与Z对应,那么这样的单值对应叫做从A到B的映射,通常记为f :A^ B , f 表示对应法则
注意:(1)A中元素必须都有彖J1唯一;(2)B中元素不一定都有原彖,但原彖不一定唯一。
2.函数的概念
(1)函数的定义:
设A、B是两个非空的数集,如果按照某种对应法则/,对于集合4屮的每个数兀, 在集合B中都
冇唯一确怎的数和它对应,那么这样的对应叫做从A到B的一个函数,通常
⑵函数的定义域、值域
在函数y = f(x\xeA中,x叫做自变量,x的取值范围A叫做y = f(x)的定义域;与x的值相对应的y值叫做两数值,函数值的集合{/⑴卜e △}称为函数y = /(%)的值域。
(3)函数的三要素:定义域、值域和对丿应法则
3.函数的三种表示法:图象法、列表法、解析法
(1).图象法:就是用函数图象表示两个变量之间的关系;
(2).列表法:就是列出表格来表示两个变量的函数关系;
(3).解析法:就是把两个变量的函数关系,用等式來表示。
4.分段函数
在H变量的不同变化范围屮,对应法则用不同式子來表示的函数称为分段函数。
(-)考点分析
考点1:映射的概念
例1. (1) A = R , B = {yly〉O}, f :x —> y =1 xI ;
(2) A = {x\ x>2,x e N^}, B = {y\ y>O,y e N], / : x y = x2 - 2x + 2 ;
(3) A = {xI x > 0}, = {>' I y e R}, / : x —> y = ±\[x .
上述三个对应是A到B的映射.
例2.若A = {1,2,3,4}, B = {aM,a,b,cwR,则A到B的映射有个,B到A的映射有个,A到B 的函数有个
例3.设集合M ={-1,0,1}, 7V = {-2,-1,0,1,2},如果从M到N的映射/满足条件:对
(4)8 个(3)12 个(C)16 个(0)18 个
M中的每个元素兀与它在N中的象/(兀)的和都为奇数,则映射/的个数是()
考点2:判断两函数是否为同一个函数
例1.试判断以下各组函数是否表示同一函数?
(1) /(X )= , g(x) = V?":
⑶ /(x) = 2n ^X^ , g(X )= (2“V7)2"T (/7GN 4);
(4) /(x) = Vx Jx + 1 , g(x) = Jx ,十 x ;
(5) /(x) = x 2 -2x -1, g(t) = t 2 -2r -1 考点3:求函数解析式
方法总结:(1)若已知函数的类型(如一次函数、二次函数),则用待定系数法;
(2) 若已知复合函数f[g(x)]的解析式,则可用换元法或配凑法;
(3) 若已知抽象函数的表达式,则常用解方程组消参的方法求出/(%)
题型1:由复合函数的解析式求原来函数的解析式
例1.已知二次函数/(X )满足/(2X + 1) = 4X 2-6X + 5,求/U)(三种方法)
| + V* | _ Y 2
例2. (09湖北改编)已知/(-—)=—v ,则/(X )的解析式可取为 l-x 1 + JC
题型2:求抽象函数解析式
例1.已知函数/⑴满足/U) + 2/(-) = 3x,求/⑴
函数的定义域
题型1:求有解析式的函数的定义域
(1) 方法总结:如没有标明定义域,则认为定义域为使得函数解析式有意义的X 的取值范 围,实际操作时要注意:酚母不能为0;②对数的真数必须为正;酬次根式中被开方数应 为非负数;歿指数幕中,底数不等于0;矽分数指数幕中,底数应人于0;魁解析式由 儿个部分组成,则定义域为各个部分相应集合的交集;⑦n 果涉及实际问题,还应使得实际 问题有意义,而11注意:研究函数的有关问题一定要注意定义域优先原则,实际问题的定义 域不耍漏写。
(2) /(x) = W, g(x) = X
x > 0,
x < 0;
例1. (08 年湖北)函数/(x) = — ln(Vx2 -3x + 2 + V-x2 -3x + 4)的定义域为()
x
A. (-g,-4)U[2,+8);B・(一4,0)U(0,l); C. [,—4,0)U(0,l];D. [,-4,0) U (0,1) 题型2:求复合函数和抽象函数的定义域
例 1. (2007 •湖北)设 /(x)= lg A. (-4,0)U (0,4); B ・(-4,-l)U (l,4); C 、(-2-1)U (1,2); D. (-4,-2)U (2,4) 例2.已知函数y = 的定义域为[a, b],求y = /(x + 2)的定义域
例3.己知j = /(x + 2)的定义域是[a,切,求函数y = /(x)的定义域
例4.已知y = f(2x-l)的定义域是(-2, 0),求y = /(2x + l)的定义域
考点5:求函数的值域
1.求值域的几种常用方法
(1)配方法:对于(可化为)“二次函数型”的函数常川配方法,
如求函数y = -sin 2 x-2cosx + 4 ,可变为 y = -sin 2 x-2cosx + 4 = (cosx-1)2 + 2 解
(2) 基本函数法:一些由基本函数复合而成的函数可以利川棊本函数的值域來求, 如函数y = log| (-x 2 +2x + 3)就是利用函数> =log! u 和u = -x 2 +2兀+ 3的值域來求。
2 2
(3) 判別式法:通过对二次方程的实根的判别求值域。
(4) 分离常数法:常用來求“分式型”函数的值域。
3 Y
(5) 利用基本不等式求值域:如求函数y = — 的值域
x +4 (6) 利用函数的单调性求求值域:如求函数y = 2x 4-x 2+2(xe[-l,2])的值域
(7) 图象法:如呆函数的图象比较容易作出,则可根据图象点观地得出函数的值域
(8) 导数法一一一般适用于高次多项式函数,如求函数/(x) = 2X 3+4X 2-40X ,XG [-3,3] 的最小值。
(一48)
,27
(9) 对勾函数法像y 二x+—,(m>0)的函数,m<0就是单调函数了 x 4
如求函数y = 2兀+ 1 %* — 2 兀
的值域[土单3,啤辽] 2 2 I X 丿 的定义域为(
三种模型:(1)如y = x + —,求(1)单调区间(2) x的范围B5],求值域(3) XG [-1,0)
x
U (0,4],求值域
(2)如歹=兀+丄求(1) [3,7]上的值域(2)单调递增区间(xWO或x»
x + 4 ,
4)
(3)如『=2兀+ ^— , (1)求卜匕1]上的值域(2)求单调递增区间
x-3。