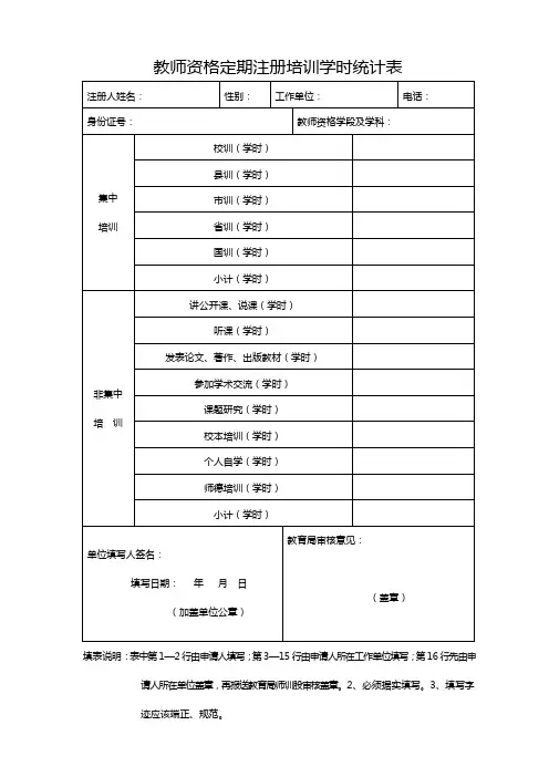
年教师参加培训情况统计表
- 格式:docx
- 大小:277.32 KB
- 文档页数:2
智星幼儿园德师风培训计划由于受社会的发展大环境的影响,社会公德滑坡;学校教职工队伍素质日渐下降,给教师队伍管理增加了难度。
为了进一步加强学校教师师德的教育,培养高素质合格人才,提高整个国民素质,师德建设必须很抓实抓。
我们说如果没有良好的师德,就难以形成忘我工作、团结拚搏的精神面貌,就难以形成良好的工作作风。
只有加强师德建设,才能促进良好的师德师风的形成,才能全面提高教职工的职业道德素质和整体水平。
为了切实提高学校教职工的师德修养,特制定如下培训计划:一、充分认识师德建设的重要意义1.师德建设是精神文明建设和教师队伍建设的需要。
随着我国改革开放,东西方文化、价值观的冲突,必然会使教师的价值观念受到西方意识形态和生活方式的影响,有可能使教师在理想、信念和追求上产生动摇、困惑、彷徨,引起思想与行为上的失衡,造成思想观念的剧烈冲突。
师德建设是学校精神文明建设的核心,因此,加强师德建设成为一项紧迫的任务。
师资队伍的整体素质提高,不仅表现在高学历和高职称,也表现在高尚的道德素养。
近年来,虽然也很重视教师队伍的建设,教师队伍的年龄结构、学历结构正逐步趋向合理。
但随着形势的变化,受社会上一些不良思潮的影响,少数教师的职业道德出现了下滑趋势。
如:职业理想和信念动摇,职业情感淡漠,不能正确处理“个人发展”和“工作利益的关系”,“精力投入”与“利益回报”的关系,“教书”与“育人”的关系,出现了所谓“人生理想趋向实际、价值标准注重实用、行为选择偏重实惠”的倾向。
2.师德建设是进一步深化素质教育改革的需要。
教师是全面推进素质教育的主力军,是教育教学改革的实施者,全面推进素质教育,不仅需要教师转变思想和观念,更新知识,提高教育教学水平,更需要教师具备良好的职业道德。
教师是学生增长知识和思想进步的导师,他的一言一行,都会对学生产生影响,一定要在思想政治上、道德品质上、学识学风上,全面以身作则,自觉率先垂范,这样才能真正为人师表。
幼儿园教师风采:专任教师学时证明统计表范例1. 引言幼儿园教师是教育事业中至关重要的一支力量,他们的风采和专业能力直接关系到幼儿的成长与发展。
而专任教师学时证明统计表则是评价幼儿园教师专业能力的重要依据之一。
本文将从不同角度深入探讨幼儿园教师风采及其与专任教师学时证明统计表之间的关系,以期为读者提供有益的参考和启发。
2. 幼儿园教师的专业能力在幼儿园教师风采这个主题下,首先需要对幼儿园教师的专业能力进行全面评估。
幼儿园教师需要具备一定的教育背景和专业知识,同时还需要具备耐心、爱心、责任心等品质。
他们需要负责教育幼儿的生活习惯培养、智力开发、情感交流等多个方面,因此需要不断提升自身的教育能力和专业素养。
对于幼儿园教师的专业能力评估,学时证明统计表是一种常见的评价方式。
这个统计表通常包括教师参加过的专业培训、学习的课程内容、学时数量等信息,通过这些信息可以直观地了解教师在教育教学方面的投入和专业能力表现。
3. 幼儿园教师风采与专任教师学时证明统计表的关系幼儿园教师的风采,包括了他们在教育教学中的精彩表现、对孩子的关爱和引导、对家长的沟通和合作等方方面面。
这些风采,直接反映了教师的专业能力和工作态度。
而专任教师学时证明统计表所反映的内容,则是教师的专业学习情况和教育培训资源的利用程度。
两者之间的关系在于,专任教师学时证明统计表是幼儿园教师风采的一个客观表现。
教师通过参加专业培训和学习,不断提升自身的教育水平和专业素养,从而在实际工作中展现出更加出色的专业能力和教育教学成绩。
专任教师学时证明统计表的完善与实施,能够有效地促进幼儿园教师的专业发展,提升整个园所的教育教学质量。
4. 专任教师学时证明统计表范例为了更直观地了解专任教师学时证明统计表的内容和格式,我们可以参考以下范例:培训时间培训课程学时数量授课单位2022年3月幼儿园教育心理学8学时省教育局2022年6月幼儿园安全防护知识培训4学时市教育委员会2022年8月幼儿园教育教学案例分析6学时教育学院通过上述范例,我们可以看到,专任教师学时证明统计表中清晰地记录了教师所参加的培训时间、培训课程、学时数量及授课单位等信息。
教师工作培训需求调查表随着社会发展和教育改革的推进,教师作为教育教学的主体力量,在学校教育中起着举足轻重的作用。
然而,教师工作中的挑战和需求也日益突显。
为了更好地了解和满足教师工作中的培训需求,本文通过调查表的形式,详细调查了教师工作培训的需求现状。
一、教师个人素养培训需求调查表的第一个问题针对教师个人素养的培训需求。
结果显示,大部分教师认为提高个人沟通能力和教育教学技能是迫切需要的培训内容。
此外,一些教师还表达了对教育心理学、教育法律知识等方面的培训需求。
二、教育技术应用培训需求随着信息技术的飞速发展,教育技术已经成为教师工作中必不可少的一部分。
调查结果显示,大部分教师对提高教育技术的应用能力有着强烈的需求。
他们希望通过培训学习获取更多的教育技术应用知识,包括使用电子白板教学、网络教育工具等。
三、课程设计与教学方法培训需求课程设计和教学方法是教师工作中重要的环节,对教学效果起着决定性的作用。
调查结果显示,较多教师希望通过培训学习有效的课程设计方法和教学策略,以提高课堂教学的质量和学生的学习效果。
四、教务管理培训需求在学校中,教务管理是保证教育教学顺利运转的基础,也是教师们必须掌握的重要技能。
调查表显示,教师们对教务管理方面的培训需求较大,包括课堂管理、学生评价等。
五、学科知识深化培训需求作为教师,扎实的学科知识是教学工作的基础。
调查结果显示,教师们希望通过培训来持续深化自己的学科知识,提高自己的专业水平。
学科知识深化的培训需求主要涵盖语文、数学、英语等核心学科。
六、心理健康与疲劳管理培训需求在教师工作中,常常面临较大的工作压力和心理负担。
调查结果显示,教师们希望通过培训学习心理健康和疲劳管理的知识和技巧,以提高自己的工作效率和心理素质。
七、专业发展培训需求教师是一个专业工作岗位,专业发展是教师工作中的重要部分。
调查结果显示,教师们有着不同层次的专业发展需求,包括教育研究、教育经验分享、教师资格证考试等。
教师进修情况统计表
填表说明:1.“进修类型”包括下列几种形式:(1)国外访问学者;(2)国内访问学者;(3)博
(4)硕士研究生(全脱产);(5)以毕业研究生同等学力申请硕士学位教师进修班;(6)高校教师在职攻读士;(8)课程进修;(9) 博士后。
2. 脱产形式,如脱产一年、寒暑假上课等请在“备注”栏中注明。
3.“成果”中可填写结业、获硕士学位、获只统计2011年以后的教师进修情况。
不参加学士学位评估的学院也需填写。
表
)博士研究生(注明统招、委培、定向);(6)高校教师在职攻读硕士学位;(7)其他类型硕写结业、获硕士学位、获博士学位等信息。
以上信息。
幼儿园专任教师学时证明统计表范例1. 引言幼儿园专任教师学时证明统计表是幼儿园教职工管理的重要文件。
本文将按照任务名称的要求,提供一个幼儿园专任教师学时证明统计表的范例,以帮助幼儿园教职工更好地进行学时管理与统计。
2. 学时统计表格示例下面是一个幼儿园专任教师学时证明统计表的示例:教师姓名统计月份专业课时培训课时教育研讨课时其他课时合计学时张三2021年1月20 10 5 5 40李四2021年1月22 8 6 4 40王五2021年1月18 12 5 5 40张三2021年2月18 10 8 4 40李四2021年2月20 10 5 5 40王五2021年2月22 8 6 4 403. 说明与要求3.1 教师姓名在表格中,每个教师的姓名需要填写准确无误。
教师姓名是教师的唯一标识,用于对应教师的学时统计记录。
3.2 统计月份统计月份指的是学时记录所属的月份。
在表格中,需要填写具体的年份和月份,以明确学时记录所属的时间范围。
3.3 专业课时专业课时是指教师参加与幼儿教育专业相关的培训活动所消耗的学时。
这些培训包括但不限于幼儿教育法规、幼儿教学技巧、幼儿心理发展等方面的培训。
3.4 培训课时培训课时是指教师参加其他与教育相关的培训活动所消耗的学时。
这些培训可以是由教育局、学校或其他专业机构组织的培训课程。
3.5 教育研讨课时教育研讨课时是指教师参加教育研讨会议、教研活动等所消耗的学时。
这些活动是为了促进教师之间的交流与合作,提高教育教学质量。
3.6 其他课时其他课时是指教师参与其他与教育相关的活动所消耗的学时,例如参观学习、实践教学等。
这些活动不属于专业课时、培训课时或教育研讨课时的范围。
3.7 合计学时合计学时是指教师在统计月份内所消耗的总学时。
要求在表格中将专业课时、培训课时、教育研讨课时和其他课时相加,得到合计学时。
4. 结语幼儿园专任教师学时证明统计表是幼儿园教职工管理的重要工具。
通过按照要求填写学时证明统计表,教师能够更好地管理和统计自己的学时情况,提高教育教学质量。