药品各种记录文件保存时限
- 格式:doc
- 大小:39.50 KB
- 文档页数:10
药品质量管理制度一、药品管理规范1、村级医疗机构药房设置面积原则上不低于业务用房的1/4,应做到宽敞、明亮、整洁、卫生。
2、药房应有足够的设施设备,如货架和柜台。
根据药品质量管理需求设置阴凉柜(温度控℃℃制在1-20℃)和冷藏柜(温度控制在2-8℃)。
3、药房应相对独立,门窗结构严密,地面平整不起尘。
4、具有防尘、防虫、防鼠、防潮、防霉变、避光等设施或措施,具有温度监测和报警设备。
5、村卫生所和中医类别个体诊所应配备中药柜,且中药饮片斗格数量应与诊疗活动相适应,中药饮片名称应按《药典》写正名正字,并配置调配台。
6、药械不能直接放置于地上,保证药品离地10cm,离玻璃30cm。
7、配置非药品应放置“非药品区”并明示“本品不能替代药品”,标识应醒目。
8、配置酒药、中成药、中药饮片要根据药品类别进行区分陈列储存,并按温度、剂型、用途等要求进行分类陈列。
二、从业人员应每年一次健康检查。
有传染疾病或者其它可能污染药品的人员不得接触药品;2、每年接收药品监督管理部门组织的药事法规和药品质量管理培训,并考核合格;3、每月对设施设备例行检查,如有损坏,应及时维修更换。
三、进货与验收、陈列养护1、从合法企业采购药品和医疗器械,清单和税票同行,日期一致;做到票、账、物相符;2、对所采购的药品,医疗器械逐一,主要查对批号、厂家、合格证明等内容,符合规定要求的在清单上确认并按要求进行装订;3、根据温度分类要求对药品进行陈列储存,按剂型或用途进行分类。
4、非药品应放置于“非药品区”,不得与药品混放。
5、每月对所储存的药品进行检查。
对近效期药品进行登记,对不合格药品及时处理。
四、药品调配使用与警戒1、严格凭处方调配使用药品,不得变相销售药品,对抗生素等药品应严格根据适应症使用,防止药品滥用;2、发现一般药品不良反应应立即上报。
药学技术人员行为规范一、严格执行药品管理法律法规,服务和指导临床医学和患者科学、合理用药、保障用药安全、有效。
药品验收管理制度一、目的为确保购进药品的质量,把好药品入库质量关,根据《药品管理法》及《药品经营质量管理规范》等法律法规的要求,特制定本制度。
二、适用范围本制度适用于本企业购进药品及销后退回药品的验收工作。
三、职责1、验收员负责药品的验收工作,并对验收结果负责。
2、质量管理人员负责对验收工作进行监督和指导。
四、验收场所及设备1、验收场所应符合药品储存的要求,保持清洁、干燥、通风良好,有防虫、防鼠、防潮、防污染等设施。
2、配备必要的验收设备,如千分之一天平、澄明度检测仪、标准比色液、量具等。
五、验收时限1、一般药品应在到货后一个工作日内完成验收。
2、需冷藏、冷冻的药品应在到货后立即验收。
六、验收内容1、药品外观检查检查药品的包装是否完好,有无破损、污染、封口不牢、衬垫不实、封条损坏等情况。
检查药品的标签和说明书是否符合规定,内容是否清晰、完整,有无涂改、粘贴等情况。
检查药品的外观性状是否符合规定,有无变色、异味、沉淀、混浊、裂片、结晶等异常情况。
2、药品数量检查核对药品的数量是否与随货同行单或发票相符。
检查整件药品的包装数量是否与标签或说明书标注的数量一致。
3、药品批准文号及有效期检查检查药品的批准文号是否合法有效。
检查药品的有效期是否符合规定,近效期药品应在验收记录中注明。
4、进口药品检查检查进口药品的注册证或医药产品注册证是否合法有效。
检查进口药品的检验报告书或通关单是否齐全。
检查进口药品的包装、标签和说明书是否使用中文,并符合规定。
5、首营品种检查对首营品种应进行合法性和质量基本情况的审核,包括索取加盖供货单位公章原印章的药品生产或者进口批准证明文件复印件,审核其真实性和有效性。
审核药品的包装、标签、说明书等是否符合规定。
6、销后退回药品验收检查退货凭证是否齐全,内容是否与实际退货情况相符。
按照购进药品验收的要求对退回药品进行逐批验收。
七、验收抽样1、抽样原则验收抽样应具有代表性和随机性。
抽样数量应符合相关规定。
国家食品药品监督管理总局公告2013年第38号关于发布《药品经营质量管理规范》冷藏、冷冻药品的储存与运输管理等5个附录的公告根据《药品经营质量管理规范》第一百八十三条规定,现发布冷藏、冷冻药品的储存与运输管理,药品经营企业计算机系统,温湿度自动监测,药品收货与验收和验证管理等5个附录,作为《药品经营质量管理规范》配套文件。
特此公告。
国家食品药品监督管理总局2013年10月23日附录1冷藏、冷冻药品的储存与运输管理第一条企业经营冷藏、冷冻药品的,应当按照《药品经营质量管理规范》(以下简称《规范》)的要求,在收货、验收、储存、养护、出库、运输等环节,根据药品包装标示的贮藏要求,采用经过验证确认的设施设备、技术方法和操作规程,对冷藏、冷冻药品储存过程中的温湿度状况、运输过程中的温度状况,进行实时自动监测和控制,保证药品的储运环境温湿度控制在规定范围内。
第二条企业应当按照《规范》的要求,配备相应的冷藏、冷冻储运设施设备及温湿度自动监测系统,并对设施设备进行维护管理。
(一)冷库设计符合国家相关标准要求;冷库具有自动调控温湿度的功能,有备用发电机组或双回路供电系统。
(二)按照企业经营需要,合理划分冷库收货验收、储存、包装材料预冷、装箱发货、待处理药品存放等区域,并有明显标示。
验收、储存、拆零、冷藏包装、发货等作业活动,必须在冷库内完成。
(三)冷藏车具有自动调控温度的功能,其配置符合国家相关标准要求;冷藏车厢具有防水、密闭、耐腐蚀等性能, 车厢内部留有保证气流充分循环的空间。
(四)冷藏箱、保温箱具有良好的保温性能;冷藏箱具有自动调控温度的功能,保温箱配备蓄冷剂以及与药品隔离的装置。
(五)冷藏、冷冻药品的储存、运输设施设备配置温湿度自动监测系统, 可实时采集、显示、记录、传送储存过程中的温湿度数据和运输过程中的温度数据,并具有远程及就地实时报警功能,可通过计算机读取和存储所记录的监测数据。
(六)定期对冷库、冷藏车以及冷藏箱、保温箱进行检查、维护并记录。
处方保管和销毁制度
I目的
加强对处方的管理,规范处方保管工作中的各项环节。
II范围
适用于药学部处方保管和销毁。
III制度
一、处方在合适的储藏场所妥善保存,场所应具备防火、防盗、防潮条件;处方保存在药房的铁皮文件柜内,由各药房组长负责,实行双人双锁保管。
二、建立处方出入柜登记制度,包括处方日期、册(或本)数、出入库日期、保管人签名等内容。
三、处方查阅必须经医院药学部主任签字许可。
四、调剂室每日下午下班前,由药房值班人员统一整理当天处方,整理成册,麻醉药品和精神药品单独装订,盖封面,交给药房组长保管保存。
五、处方保存期限:普通处方、急诊处方、儿科处方保存期限为1年,医疗用毒性药品、第二类精神药品处方保存期限为2年,
麻醉药品和第一类精神药品处方保存期限为3年。
处方保存期满后,经主管院长批准、登记备案,方可销毁。
六、处方管理人员及各相关责任人等要高度负责、恪尽职守,发现有人私自“统方”收取回扣者,一经查实,按照医院有关规定处罚,构成违法犯罪者移交司法机关处理。
七、处方的销毁
(一)超过保存期限的处方每年进行统一销毁,销毁方式为粉碎毁形后锅炉房焚烧,销毁时有专人负责全程监控销毁过程。
(二)处方销毁时填写销毁登记表,登记表填写处方数量、类别等信息、,并由药房组长、药学部主任、主管院长及销毁人、监销人签字确认。
IV参考依据
《处方管理办法》(卫生部令(2006)第53号)。
为加强不合格药品的管理,进一步规范药品报损、销毁处置流程,及清理、销毁报损药品,防止流入社会,危害人民群众健康,根据医院《药品及库存物资管理制度》中药品及库存物资处置管理等有关规定,特制定本制度。
一、报废药品的管理(一)报废药品是指:经二次验收确定过期、质量问题及其它原因不能在临床使用和不能退货的药品;经药品监督管理部门抽检不合格或公告通知查处不合格的药品。
(二)报废待销毁药品应专库(区)储存,报废特殊药品必须在特殊药品库或专柜内划定区域储存,并要有明显标志。
(三)报废药品要专人专帐(报废药品登记册见附件1,报废特殊药品登记册见附件2)管理,帐卡登记准确,保证帐货相符。
(四)报废药品要按规定时限进行销毁处理,不得长期积存。
二、药品的报损、销毁申报流程(见附件7)(一)普通药品的报损销毁申报流程1、普通药品报损由该类药品管理责任人填写《***人民医院药品报损申请审批表》(见附件3),经部门负责人签字,报财务部药品会计作报损药品核准确认。
报药学部负责人审核签字后报医院财务部门及审计部门审批,再报主管院长签字同意后方可作报损下账处理。
2、销毁药品由药库管理责任人填写《***人民医院普通药品销毁申报表》(见附件4),并提请医院保卫部门组织实施。
需向当地环保监管部门报批及监销的,由院保卫部门负责办理相关手续。
(二)危险性药品的报损销毁申报流程1、本规定所中的危险性药品是指具有易燃易爆、强腐蚀性、放射性、毒性等危险性和处理不当会导致人畜身体损害或环境污染等情况的药物及化学品。
2、危险性药品报损流程与普通药品报损相同。
3、销毁、处理危险性药品由该类药品管理责任人填写《***人民医院危险性药品销毁申报表》(见附件5),并提请医院保卫部门组织实施。
需向当地环保监管部门及公安部门报批及监销的,由院保卫部门负责办理相关手续。
(三)特殊药品的报损销毁申报流程1、本制度中的特殊药品是指麻醉药品、精神药品。
销毁放射性药品及毒性药品按危险性药品处理。
药品质量档案管理制度第一章总则第一条为规范药品质量档案管理,确保药品质量可控可追溯,便于全程监管和追溯,保障用药安全,制定本制度。
第二条本制度适用于生产企业、流通企业、医疗机构等所有涉及用药的相关单位,旨在对其生产、销售、使用环节的药品质量档案进行管理和监督。
第三条药品质量档案是指根据相关法律法规和标准,生产企业、流通企业和医疗机构应当合理保存并管理的药品质量相关的重要文件、记录和资料。
第四条药品质量档案管理应当遵循全程可追溯、真实准确、保存完好、保密安全的原则。
第二章药品质量档案的建立与保存第五条生产企业应当根据相关法律法规和标准,建立并保存药品质量档案。
药品质量档案包括但不限于药品生产记录、检验记录、质量控制记录、质量标准和规范等。
第六条生产企业应当合理设置信息系统和文件保管措施,对药品全程生产过程进行记录和保存药品质量档案。
并且药品生产过程中的重要环节应当进行电子化和纸质化记录,以确保记录的真实性和完整性。
第七条流通企业应当建立健全药品质量档案管理制度,合理安排资料和记录的保存时间,对进货、销售、库存等环节的药品质量档案进行全面记录和保存。
第八条医疗机构应当根据医疗质量管理的要求,建立并保存药品使用的相关档案和记录。
包括对药品的进货、配药、使用和报告等环节的记录和管理。
第三章药品质量档案的管理第九条生产企业应当加强对药品质量档案的管理和监督,确保其完整、准确、安全保存。
对生产记录、检验记录等重要档案应当按照规定的期限保存,并定期进行备份和归档。
第十条生产企业应当制定药品质量管理规定和流程,建立质量档案管理制度,规范各类档案的保存、整理、归档和保密安全工作。
第十一条流通企业应当建立健全药品质量档案的管理机制。
对进货、销售、库存等环节的药品质量档案进行全面记录和保存,并配备专门负责人负责档案的管理、整理和保管。
第十二条医疗机构应当建立严格的药品质量档案管理制度,对医疗用药的档案进行全面记录和保存,配备专门负责人负责医疗用药档案的管理、整理和保管。
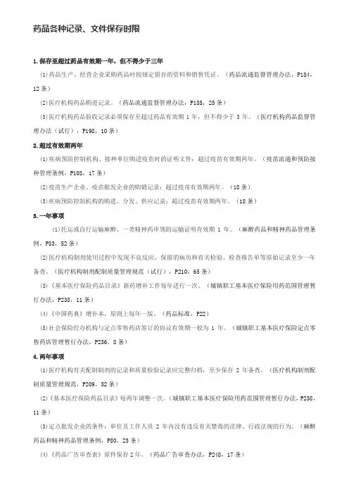
药品各种记录|文件保存时限:1、保存至超过药品有效期一年,但不得少于三年的情况总结(1)药品生产、经营企业采购药品时按规定留存的资料和销售凭证;(药品流通监督管理办法,P184,12条)(2)医疗机构药品购进记录;(药品流通监督管理办法,P185,25条)(3)医疗机构药品验收记录必须保存至超过药品有效期1年,但不得少于3年。
(医疗机构药品监督管理办法(试行),P198,10条)2、超过有效期两年的情况总结(1)疾病预防控制机构、接种单位购进疫苗时的证明文件:超过疫苗有效期两年(疫苗流通和预防接种管理条例,P103,17条)(2)疫苗生产企业、疫苗批发企业的购销记录:超过疫苗有效期两年(18条)(3)疾病预防控制机构的购进、分发、供应记录:超过疫苗有效期两年(18条) 3、一年事项(1)托运或自行运输麻醉、一类精神药申领的运输证明:有效期1年(麻醉药品和精神药品管理条例,P83,52条)(2)医疗机构制剂使用过程中发现不良反应,保留的病历和有关检验、检查报告单等原始记录至少一年备查。
(医疗机构制剂配制质量管理规范(试行),P210,65条)(3)《基本医疗保险药品目录》新药增补工作每年进行一次。
(城镇职工基本医疗保险用药范围管理暂行办法,P238,11条)(4)《中国药典》增补本,原则上每年一版。
(药品标准,P22)(5)社会保险经办机构与定点零售药店签订的协议有效期一般为1年。
(城镇职工基本医疗保险定点零售药店管理暂行办法,P236,8条)4、两年事项(1)医疗机构有关配制制剂的记录和质量检验记录应完整归档,至少保存2年备查。
(医疗机构制剂配制质量管理规范,P209,52条)(2)《基本医疗保险药品目录》每两年调整一次。
(城镇职工基本医疗保险用药范围管理暂行办法,P238,11条)(3)定点批发企业的条件(麻醉药品和精神药品管理条例,P80,23条):单位及工作人员2年内没有违反有关禁毒的法律、行政法规的行为(4)《药品广告审查表》原件保存2年。
药品各种记录、文件保存时限1、保存至超过药品有效期一年,但不得少于三年(1)药品生产、经营企业采购药品时按规定留存的资料与销售凭证。
(药品流通监督管理办法,P184,12条)(2)医疗机构药品购进记录。
(药品流通监督管理办法,P185,25条)(3)医疗机构药品验收记录必须保存至超过药品有效期1年,但不得少于3年。
(医疗机构药品监督管理办法(试行),P198,10条)2、超过有效期两年(1)疾病预防控制机构、接种单位购进疫苗时的证明文件:超过疫苗有效期两年。
(疫苗流通与预防接种管理条例,P103,17条)(2)疫苗生产企业、疫苗批发企业的购销记录:超过疫苗有效期两年。
(18条)(3)疾病预防控制机构的购进、分发、供应记录:超过疫苗有效期两年。
(18条)3、一年事项(1)托运或自行运输麻醉、一类精神药申领的运输证明有效期1年。
(麻醉药品与精神药品管理条例,P83,52条)(2)医疗机构制剂使用过程中发现不良反应,保留的病历与有关检验、检查报告单等原始记录至少一年备查。
(医疗机构制剂配制质量管理规范(试行),P210,65条)(3)《基本医疗保险药品目录》新药增补工作每年进行一次。
(城镇职工基本医疗保险用药范围管理暂行办法,P238,11条)(4)《中国药典》增补本,原则上每年一版。
(药品标准,P22)(5)社会保险经办机构与定点零售药店签订的协议有效期一般为1年。
(城镇职工基本医疗保险定点零售药店管理暂行办法,P236,8条)4、两年事项(1)医疗机构有关配制制剂的记录与质量检验记录应完整归档,至少保存2年备查。
(医疗机构制剂配制质量管理规范,P209,52条)(2)《基本医疗保险药品目录》每两年调整一次。
(城镇职工基本医疗保险用药范围管理暂行办法,P238,11条)(3)定点批发企业的条件:单位及工作人员2年内没有违反有关禁毒的法律、行政法规的行为。
(麻醉药品与精神药品管理条例,P80,23条)(4)《药品广告审查表》原件保存2年。
药品各种记录|文件保存时限:1、保存至超过药品有效期一年,但不得少于三年的情况总结(1)药品生产、经营企业采购药品时按规定留存的资料和销售凭证;(药品流通监督管理办法,P184,12条)(2)医疗机构药品购进记录;(药品流通监督管理办法,P185,25条)(3)医疗机构药品验收记录必须保存至超过药品有效期1年,但不得少于3年。
(医疗机构药品监督管理办法(试行),P198,10条)2、超过有效期两年的情况总结(1)疾病预防控制机构、接种单位购进疫苗时的证明文件:超过疫苗有效期两年(疫苗流通和预防接种管理条例,P103,17条)(2)疫苗生产企业、疫苗批发企业的购销记录:超过疫苗有效期两年(18条)(3)疾病预防控制机构的购进、分发、供应记录:超过疫苗有效期两年(18条) 3、一年事项(1)托运或自行运输麻醉、一类精神药申领的运输证明:有效期1年(麻醉药品和精神药品管理条例,P83,52条)(2)医疗机构制剂使用过程中发现不良反应,保留的病历和有关检验、检查报告单等原始记录至少一年备查。
(医疗机构制剂配制质量管理规范(试行),P210,65条)(3)《基本医疗保险药品目录》新药增补工作每年进行一次。
(城镇职工基本医疗保险用药范围管理暂行办法,P238,11条)(4)《中国药典》增补本,原则上每年一版。
(药品标准,P22)(5)社会保险经办机构与定点零售药店签订的协议有效期一般为1年。
(城镇职工基本医疗保险定点零售药店管理暂行办法,P236,8条)4、两年事项(1)医疗机构有关配制制剂的记录和质量检验记录应完整归档,至少保存2年备查。
(医疗机构制剂配制质量管理规范,P209,52条)(2)《基本医疗保险药品目录》每两年调整一次。
(城镇职工基本医疗保险用药范围管理暂行办法,P238,11条)(3)定点批发企业的条件(麻醉药品和精神药品管理条例,P80,23条):单位及工作人员2年内没有违反有关禁毒的法律、行政法规的行为(4)《药品广告审查表》原件保存2年。
药品各种记录、文件保存时限1.保存至超过药品有效期一年,但不得少于三年(1)药品生产、经营企业采购药品时按规定留存的资料和销售凭证。
(药品流通监督管理办法,P184,12条)(2)医疗机构药品购进记录。
(药品流通监督管理办法,P185,25条)(3)医疗机构药品验收记录必须保存至超过药品有效期1年,但不得少于3年。
(医疗机构药品监督管理办法(试行),P198,10条)2.超过有效期两年(1)疾病预防控制机构、接种单位购进疫苗时的证明文件:超过疫苗有效期两年。
(疫苗流通和预防接种管理条例,P103,17条)(2)疫苗生产企业、疫苗批发企业的购销记录:超过疫苗有效期两年。
(18条)(3)疾病预防控制机构的购进、分发、供应记录:超过疫苗有效期两年。
(18条)3.一年事项(1)托运或自行运输麻醉、一类精神药申领的运输证明有效期1年。
(麻醉药品和精神药品管理条例,P83,52条)(2)医疗机构制剂使用过程中发现不良反应,保留的病历和有关检验、检查报告单等原始记录至少一年备查。
(医疗机构制剂配制质量管理规范(试行),P210,65条)(3)《基本医疗保险药品目录》新药增补工作每年进行一次。
(城镇职工基本医疗保险用药范围管理暂行办法,P238,11条)(4)《中国药典》增补本,原则上每年一版。
(药品标准,P22)(5)社会保险经办机构与定点零售药店签订的协议有效期一般为1年。
(城镇职工基本医疗保险定点零售药店管理暂行办法,P236,8条)4.两年事项(1)医疗机构有关配制制剂的记录和质量检验记录应完整归档,至少保存2年备查。
(医疗机构制剂配制质量管理规范,P209,52条)(2)《基本医疗保险药品目录》每两年调整一次。
(城镇职工基本医疗保险用药范围管理暂行办法,P238,11条)(3)定点批发企业的条件:单位及工作人员2年内没有违反有关禁毒的法律、行政法规的行为。
(麻醉药品和精神药品管理条例,P80,23条)(4)《药品广告审查表》原件保存2年。
药品经营质量管理规范培训试题日期:部门:姓名:分数:一、填空题(每题3分,共30分)1.《药品经营质量管理规范》是药品和的基本准则。
2. 应当由高层管理人员担任,全面负责工作,独立履行职责,在企业内部对药品质量管理具有裁决权。
3.企业负责人是药品质量的主要责任人,日常管理,负责提供,保证质量管理部门和质量管理人员有效履行职责,确保企业实现质量目标并按照本规范要求经营药品。
4.从事特殊管理的药品和冷藏冷冻药品的等工作的人员,应当接受相关法律法规和专业知识并经后方可上岗。
5.经营的,应当有的库房和养护工作场所,直接收购地产中药材的应当设置。
6.运输冷藏、冷冻药品的应当符合药品运输过程中对温度控制的要求。
具有自动调控温度、显示温度、存储和读取温度监测数据的功能;冷藏箱及保温箱具有外部显示和采集箱体内的功能。
7. 储存、运输设施设备的定期检查、清洁和维护应当由,并建立。
8.发票上的及应当与一致,并与财务账目内容相对应。
发票按有关规定保存。
9.验收药品应当按照药品批号查验的检验报告书。
供货单位为批发企业的,检验报告书应当。
检验报告书的传递和保存可以采用,但应当保证其合法性和有效性。
10.企业应当将药品销售给,并对购货单位的证明文件、进行核实,保证药品销售流向真实、合法。
二、多选题(每题5分,共40分)1. 企业应当在药品( )等环节采取有效的质量控制措施,确保药品质量,并按照国家有关要求建立药品追溯系统,实现药品可追溯。
A 采购B储存 C销售D运输2.企业质量管理体系应当与其经营范围和规模相适应,包括( )等。
A组织机构 B人员 C设施设备 D质量管理体系文件E相应的计算机系统3.()等直接接触药品岗位的人员应当进行岗前及年度健康检查,并建立健康档案。
A 质量管理 B验收 C养护 D储存4.企业应当对冷库、储运温湿度监测系统以及冷藏运输等设施设备进行( )。
A使用前验证 B定期验证 C停用时间超过规定时限的验证5.企业的采购活动应当符合以下要求:()A确定供货单位的合法资格; B确定所购入药品的合法性;C核实供货单位销售人员的合法资格;D与供货单位签订质量保证协议。
药品质量验收管理制度一、严格药品的购进和质量验收管理,保证药品质量防止不合格药品进入,制定本制度。
二、,购进药品以质量为前提,从具有合法资质的企业购进药品,购进药品要有合法票据,票据应保存至超过药品有效期三年,但不得少于一年。
三、购进首营品种要进行质量验证,合格后方可购入经营。
购进进口药品要有加盖供货企业原印章的《进口药品注册证》和《进口药品检验报告书》复印件随货同行。
四、为保证药品质量,建立药品质量档案。
档案内容包括供货单位相关合法证照复印件(加盖原印章),药品销售人员学历证书及资格证书复印件,供货企业法定代表人的委托授权书原件,购货合同等,首营品种还应包括法定的药品质量标准,药品批准文号批准证明文件及同批药品检验报告书复印件(加盖原印章),产品出厂合格证,药品包装、标签、说明书及药品最小包装样品。
五、每半年举行一次对进货情况的质量评审,分析总结药品采购过程中出现的质量问题,对供货单位的供应能力、质量信誉等进行综合评价。
六、严格按照《药品质量验收操作程序》规定的取样原则和验收方法对购进药品进行逐批验收。
七、根据药品的质量标准和购货合同中的质量条款对购进药品进行质量验收。
具体包括对药品的外观性状,内外包装及标识的检查,对药品的品名、规格、生产厂家、批号、有效期、批准文号、数量、产品出厂合格证、药品检验报告书及质量状况等进行逐一验收。
八、对货与单不符,包装不牢或破损、标识模糊、质量异常或可疑情况应拒收,并及时上报医院负责人和质量管理人员处理。
九、根据供货企业的药品销售清单随货同行联及质量验收情况做好“药品购进与质量验收记录”,记录应完整、准确,书写工整,要保存至超过药品有效期五年,但不得少于三年。
药品质量验收管理制度(二)一、药品进货应严格执行有关法律法规和政策,必须从药材公司或药品批发企业购货。
二、严禁从非法渠道采购药品。
三、在接受配送中心统一配送的药品时,应对药品质量进行逐批检查验收,按送货凭证的相关项目对照实物,对品名、规格、批号、生产企业、数量等进行核对,做到票货相符。
关于发布《药品经营质量管理规范》冷藏、冷冻药品的储存与运输管理等5个附录的公告2013年第38号根据《药品经营质量管理规范》第一百八十三条规定,现发布冷藏、冷冻药品的储存与运输管理,药品经营企业计算机系统,温湿度自动监测,药品收货与验收和验证管理等5个附录,作为《药品经营质量管理规范》配套文件。
特此公告。
国家食品药品监督管理总局2013年10月23日附录1冷藏、冷冻药品的储存与运输管理第一条企业经营冷藏、冷冻药品的,应当按照《药品经营质量管理规范》(以下简称《规范》)的要求,在收货、验收、储存、养护、出库、运输等环节,根据药品包装标示的贮藏要求,采用经过验证确认的设施设备、技术方法和操作规程,对冷藏、冷冻药品储存过程中的温湿度状况、运输过程中的温度状况,进行实时自动监测和控制,保证药品的储运环境温湿度控制在规定范围内。
第二条企业应当按照《规范》的要求,配备相应的冷藏、冷冻储运设施设备及温湿度自动监测系统,并对设施设备进行维护管理。
(一)冷库设计符合国家相关标准要求;冷库具有自动调控温湿度的功能,有备用发电机组或双回路供电系统。
(二)按照企业经营需要,合理划分冷库收货验收、储存、包装材料预冷、装箱发货、待处理药品存放等区域,并有明显标示。
验收、储存、拆零、冷藏包装、发货等作业活动,必须在冷库内完成。
(三)冷藏车具有自动调控温度的功能,其配臵符合国家相关标准要求;冷藏车厢具有防水、密闭、耐腐蚀等性能, 车厢内部留有保证气流充分循环的空间。
(四)冷藏箱、保温箱具有良好的保温性能;冷藏箱具有自动调控温度的功能,保温箱配备蓄冷剂以及与药品隔离的装臵。
(五)冷藏、冷冻药品的储存、运输设施设备配臵温湿度自动监测系统, 可实时采集、显示、记录、传送储存过程中的温湿度数据和运输过程中的温度数据,并具有远程及就地实时报警功能,可通过计算机读取和存储所记录的监测数据。
(六)定期对冷库、冷藏车以及冷藏箱、保温箱进行检查、维护并记录。
制剂室批配制记录的整理保存规程一、目的和适用范围1.1目的:规范制剂室批配制记录的整理和保存,确保制剂质量和生产数据的准确性和可追溯性。
1.2适用范围:适用于制剂室内药剂师和工作人员进行批配制操作,并对相关记录进行整理和保存的工作。
二、文件管理2.1制剂室批配制记录必须按照日期、批号和制剂名称等进行分类,并编号后进行保存。
2.3制剂室批配制记录必须保存完整,不得删除、涂改或遗失。
三、保存期限3.1制剂室批配制记录的保存期限应按照国家相关法律法规、药品质量管理规范和医院内部规章制度的要求进行执行。
3.2一般情况下,制剂室批配制记录的保存期限为不少于5年,特殊情况可按照实际情况进行调整。
四、保存方式4.1制剂室批配制记录可采用电子化保存方式,但必须同时保存纸质记录以备查验。
4.2电子化保存的制剂室批配制记录,应具备合法、真实、完整、准确、可靠、可追溯等要求,且能够防止非授权人员的篡改、删除和遗失。
4.3电子化保存的制剂室批配制记录必须具备数据安全备份和恢复能力,并能在需要时进行查找、提取和打印。
六、定期归档6.1制剂室批配制记录在保存期限到达之后,应进行定期归档。
6.2归档前,必须对制剂室批配制记录进行核对和审查,确保所有记录的完整和准确性。
6.3归档后的制剂室批配制记录应按照科室规定的方式进行存放和管理,确保易于查找和取用。
七、监督和检查7.1制剂室负责人和质量管理部门应定期对制剂室批配制记录的整理和保存进行监督和检查,确保规程的执行和记录的准确性。
7.2对于出现的问题和异常情况,必须及时进行纠正和处理,并进行相应的记录和追溯。
八、责任追究8.1对于故意篡改、删除或遗失制剂室批配制记录的行为,将进行严肃处理,并按照相关规定追究责任。
8.2对于未按照规程进行制剂室批配制记录的整理和保存的行为,将进行纪律处分,并及时进行整改。
以上是制剂室批配制记录的整理保存规程,旨在确保制剂质量和生产数据的准确性和可追溯性。
有效期药品管理制度一、制度目的本制度的目的是为了规范企业内有效期药品的管理,确保药品的质量与安全,保障员工的健康与工作。
二、适用范围本制度适用于企业内全部的有效期药品的管理,包括但不限于医疗器械、药品及相关物品。
三、管理标准1.采购管理–药品的采购需经过法务部门和相关审批部门的批准,并由专业人员进行验收。
–采购人员应依据推测使用量和有效期,采购数量合理,并确保供应商供给的药品具有相关资质和证书。
–采购记录应认真记录药品的名称、规格、批号、生产日期、有效期等信息,并保存至少五年。
2.入库管理–入库前,药品应经过专人检查,确认无破损、过期、与采购记录不符等情况。
–药品应依照规定的存储条件进行储存,防止受潮、变色、腐败等情况的发生。
–入库记录应认真记录药品的名称、规格、批号、数量、生产日期、有效期等信息,并保存至少五年。
3.配发管理–药品的配发应由专人负责,并记录领取人员和使用目的。
–配发记录应认真记录药品的名称、规格、批号、数量、领取人员、使用目的等信息,并保存至少五年。
4.使用管理–药品的使用应依照医疗规范和药品说明书的要求进行,不得任意更换或共用药品。
–药品使用后,应在包装上标注使用日期,并在有效期内使用完毕。
–使用过程中如发觉异常情况(如变质、过期等),应立刻上报并停止使用。
5.盘点管理–定期进行药品库存盘点,确保库存和实际记录一致。
–盘点记录应认真记录药品的名称、规格、批号、数量、有效期等信息,并保存至少五年。
6.停用与报废管理–过期或者不合格的药品,应立刻停止使用,并依照相关规定进行处置。
–被停用的药品应进行标识,并记录停用日期、停用原因等信息。
–报废的药品应由专人负责,并记录报废日期、报废原因等信息。
四、考核标准1.药品的采购、入库、配发等记录是否完整精准。
2.药品使用是否符合相关规定,是否适时停用和报废。
3.药品库存是否定期盘点,是否与实际库存一致。
4.药品的质量和安全管理情况,如有违规使用、存放等情况是否适时处理。
药品各种记录、文件保存时限1.保存至超过药品有效期一年,但不得少于三年(1)药品生产、经营企业采购药品时按规定留存的资料和销售凭证。
(药品流通监督管理办法,P184,12条)(2)医疗机构药品购进记录。
(药品流通监督管理办法,P185,25条)(3)医疗机构药品验收记录必须保存至超过药品有效期1年,但不得少于3年。
(医疗机构药品监督管理办法(试行),P198,10条)2.超过有效期两年(1)疾病预防控制机构、接种单位购进疫苗时的证明文件:超过疫苗有效期两年。
(疫苗流通和预防接种管理条例,P103,17条)(2)疫苗生产企业、疫苗批发企业的购销记录:超过疫苗有效期两年。
(18条)(3)疾病预防控制机构的购进、分发、供应记录:超过疫苗有效期两年。
(18条)3.一年事项(1)托运或自行运输麻醉、一类精神药申领的运输证明有效期1年。
(麻醉药品和精神药品管理条例,P83,52条)(2)医疗机构制剂使用过程中发现不良反应,保留的病历和有关检验、检查报告单等原始记录至少一年备查。
(医疗机构制剂配制质量管理规范(试行),P210,65条)(3)《基本医疗保险药品目录》新药增补工作每年进行一次。
(城镇职工基本医疗保险用药范围管理暂行办法,P238,11条)(4)《中国药典》增补本,原则上每年一版。
(药品标准,P22)(5)社会保险经办机构与定点零售药店签订的协议有效期一般为1年。
(城镇职工基本医疗保险定点零售药店管理暂行办法,P236,8条)4.两年事项(1)医疗机构有关配制制剂的记录和质量检验记录应完整归档,至少保存2年备查。
(医疗机构制剂配制质量管理规范,P209,52条)(2)《基本医疗保险药品目录》每两年调整一次。
(城镇职工基本医疗保险用药范围管理暂行办法,P238,11条)(3)定点批发企业的条件:单位及工作人员2年内没有违反有关禁毒的法律、行政法规的行为。
(麻醉药品和精神药品管理条例,P80,23条)(4)《药品广告审查表》原件保存2年。
药品各种记录文件保存时限药品各种记录、文件保存时限1.保存至超过药品有效期一年,但不得少于三年(1)药品生产、经营企业采购药品时按规定留存的资料和销售凭证。
(药品流通监督管理办法,P184,12条)(2)医疗机构药品购进记录。
(药品流通监督管理办法,P185,25条)(3)医疗机构药品验收记录必须保存至超过药品有效期1年,但不得少于3年。
(医疗机构药品监督管理办法(试行),P198,10条)2.超过有效期两年(1)疾病预防控制机构、接种单位购进疫苗时的证明文件:超过疫苗有效期两年。
(疫苗流通和预防接种管理条例,P103,17条)(2)疫苗生产企业、疫苗批发企业的购销记录:超过疫苗有效期两年。
(18条)(3)疾病预防控制机构的购进、分发、供应记录:超过疫苗有效期两年。
(18条)3.一年事项(1)托运或自行运输麻醉、一类精神药申领的运输证明有效期1年。
(麻醉药品和精神药品管理条例,P83,52条)(2)医疗机构制剂使用过程中发现不良反应,保留的病历和有关检验、检查报告单等原始记录至少一年备查。
(医疗机构制剂配制质量管理规范(试行),P210,65条)(3)《基本医疗保险药品目录》新药增补工作每年进行一次。
(城镇职工基本医疗保险用药范围管理暂行办法,P238,11条)(4)《中国药典》增补本,原则上每年一版。
(药品标准,P22)(5)社会保险经办机构与定点零售药店签订的协议有效期一般为1年。
(城镇职工基本医疗保险定点零售药店管理暂行办法,P236,8条)4.两年事项(1)医疗机构有关配制制剂的记录和质量检验记录应完整归档,至少保存2年备查。
(医疗机构制剂配制质量管理规范,P209,52条)(2)《基本医疗保险药品目录》每两年调整一次。
(城镇职工基本医疗保险用药范围管理暂行办法,P238,11条)(3)定点批发企业的条件:单位及工作人员2年内没有违反有关禁毒的法律、行政法规的行为。
(麻醉药品和精神药品管理条例,P80,23条)(4)《药品广告审查表》原件保存2年。
(药品广告审查办法,P248,17条)(5)医疗机构调整抗菌药物供应目录的周期原则上为2年,最短不得少于1年。
(抗菌药物临床应用管理办法,19条)5.三年事项(1)医疗机构根据麻醉药品和精神药品处方开具情况,按品种、规格对其消耗量进行专册登记,登记内容包括发药日期、患者姓名、用药数量。
专册保存期限为3年。
(处方管理办法,P127,51条)(2)国家基本药物目录原则上每3年调整一次。
(关于建立国家基本药物制度的实施意见,P113,四)(3)医疗机构购进药品索取、留存供货单位的合法票据,保存期不得少于3年。
(医疗机构药品监督管理办法(试行),P198,8条)6.五年事项(1)对因变更、换证、吊销、缴销等原因收回、作废的《药品经营许可证》应建档保存5年。
(药品经营许可证管理办法,P166,28条(《药品经营许可证》发证机关在企业登载遗失声明之日起满1个月后,按原核准事项补发。
P166,29条)(2)药品批发的记录及凭证至少保存5年。
疫苗、特殊管理药品按相关规定保存(GSP42条)。
药品零售企业的记录及相关凭证应当至少保存5年。
特殊管理的药品的记录及凭证按相关规定保存(GSP143条,注意两条说法的区别,原因在于只有药品批发企业可以从事疫苗经营业务,P102,10条)。
疫苗记录和凭证保存期限:病预防控制机构、接种单位购进疫苗时的证明文件:超过疫苗有效期两年。
(疫苗流通和预防接种管理条例,P103,17条)②疫苗生产企业、疫苗批发企业的购销记录:超过疫苗有效期两年。
(18条)③疾病预防控制机构的购进、分发、供应记录:超过疫苗有效期两年。
(18条)麻醉药品和精神药品保存期限:二类精神药品零售企业处方保存2年备查。
(麻醉药品和精神药品管理条例,P81,32条)②麻醉药品处方至少保存3年,精神药品处方至少保存2年。
(41条)③储存麻醉药品和精神药品的专用账册的保存期限:自药品有效期满之日起不少于5年。
(48、49条)医疗用毒性药品保存期限:每次处方剂量不得超过二日极量。
(医疗用毒性药品管理办法,P99,9条)②生产毒性药品的生产记录保存五年备查。
(8条)(3)新药监测期不超过5年。
(药品管理法实施条例,P66,34条)(4)生产毒性药品的生产记录保存五年备查。
(医疗用毒性药品管理办法,P99,8条)(5)医疗机构应当妥善保存首次购进药品加盖供货单位原印章的证明文件的复印件,保存期不得少于5年。
(医疗机构药品监督管理办法(试行),P198,7条)(6)药品批准文号、药品经营许可证以及药品生产经营许可证的有效期均为5年。
医疗机构:(1)医疗机构(麻醉药品和第一类精神药品的使用单位之一,有一些教学、科研单位也是使用单位)储存麻醉药品和第一类精神药品的专用账册:应当自自药品有效期满之日起不少于5年。
(麻醉药品和精神药品管理条例,P83,48、49条)(2)医疗机构根据麻醉药品和精神药品处方开具情况,按品种、规格对其消耗量进行专册登记:专册保存期限为3年。
(处方管理办法,P127,51条)7.六年事项自药品生产者或者销售者获得生产、销售新型化学成分药品的许可证明文件之日起6年内,对其他申请人未经已经获得许可的申请人同意,使用同样数据申请生产、销售新型化学成分药品许可的,药品监督管理部门不予许可;提交自行取得的数据除外。
(药品管理法实施条例,P66,35条)8.七年事项(1)中药保护品种二级保护期限为7年。
(中药品种保护,P40)(2)中药二级保护品种在保护期满后,可以延长7年保护期。
(中药品种保护,P40)9.十年事项从事生产、销售假药及生产、销售劣药情节严重的,其直接负责的主管人员和其他责任人中十年内不得从事药品生产、经营活动。
(药品管理法,P58,76条)10.处方保存时限(1)二类精神药品零售企业,二类精神药品处方保存2年备查。
(2)医疗机构麻醉药品处方至少保存3年,精神药品处方至少保存2年。
(3)处方管理办法:普通、急诊、儿科处方保存1年,医疗用毒性、二类精神药品处方保存2年,麻醉药品、一类精神药品处方保存3年。
(4)处方药与非处方药流通暂行规定:零售药店处方留存2年以上备查。
(5)城镇职工基本医疗保险定点零售药店管理暂行办法:外配处方保存2年以上备查。
(6)医疗用毒性药品处方一次有效,取药后处方保存二年备查。
注:处方管理办法普通、急诊、儿科是1年,麻醉药品、一类精神药品是3年,其余均为2年。
11.其他中药保护品种一级保护期限为30、20、10年。
(中药品种保护,P40)药事管理与法规时间总结(一)处方限量①处方一般不得超过7日用量;急诊处方一般不得超过3日用量;适当延长的情况②门(急)诊患者麻醉药品、一类精神药品:注射剂处方为一次用量;控缓释制剂处方不得超过7日用量;其他剂型处方不得超过3日用量(关键词:注射一次,控缓7日,其他3日)③门(急)诊癌症疼痛患者和中、重度慢性疼痛患者开具的麻醉药品、一类精神药品注射剂,每张处方不得超过3日常用量;控缓释制剂,每张处方不得超过15日常用量;其他剂型,每张处方不得超过7日常用量。
④住院患者开具的麻醉药品和一类精神药品处方:逐日开具,每张处方为1日用量⑤一类精神药哌醋甲酯用于治疗儿童多动症,每张处方不得超过15日用量。
⑥二类精神药品:一般不得超过7日用量;可适当延长的情况:慢性病或特殊患者总结:注意上述几种情况的对比,尤其是麻醉药品、一类精神药品不同患者的适用情况。
⑦一次常用量的情况:a门(急)诊患者的麻醉药品、一类精神药品注射剂b需要加强管制的麻醉药品,仅限二级以上医院使用c盐酸二氢埃托啡,仅限二级以上医院使用d盐酸哌替啶,仅限医疗机构使用⑧医疗用毒性药品每次剂量不得超过二日极量⑨医疗用毒性药品每次处方剂量不得超过二日极量。
(二)药品各种记录、文件保存时限1、保存至超过药品有效期一年,但不得少于三年的情况总结(1)药品生产、经营企业采购药品时按规定留存的资料和销售凭证;(2)医疗机构药品购进记录;(3)医疗机构药品验收记录必须保存至超过药品有效期1年,但不得少于3年。
2、超过有效期两年的情况总结(1)疾病预防控制机构、接种单位购进疫苗时的证明文件:超过疫苗有效期两年(2)疫苗生产企业、疫苗批发企业的购销记录:超过疫苗有效期两年(3)疾病预防控制机构的购进、分发、供应记录:超过疫苗有效期两年(三) 不同时间60日:行政复议的时限是60日3个月:执业药师注册证有效期满前3个月重新注册行政诉讼的时限时3个月6个月:“三证”有效期满前6个月重新申请在期满前6个月申请换发药品生产批准文号、《医药产品注册证》、《进口药品注册证》1 年:被吊销《药品广告批准文号》1年不受理其药品广告审查申请麻醉药品和第一类精神药品的运输证明有效期后为1年药品生产操作人员每年进行健康检查药品生产记录保存至有效期后1年批生产记录、批销售记录保存至有效期后1年药学或相关专业双学士、研究生或硕士毕业生报考执业药师资格考试的工作年限为1年药品批发购销、验收、出库记录、药品零售购进记录保存至药品有效期后1年参保人员对选定的定点医疗机构可在1年后提出更改要求定点医疗机构、定点零售药店服务协议有效期1年医院制剂使用中发现不良反应有关病历、检验、检查报告单等原始记录保存至少1年《基本医疗保险药品目录》新药增补工作每年进行一次。
《中国药典》增补本,原则上每年一版。
(药品标准,P22)社会保险经办机构与定点零售药店签订的协议有效期一般为1年2年:第一类精神药品、第二类精神药品、毒性药品处方保存2年疫苗的购进、购销、分发、供应等记录保存至超过有效期2年药品零售购进记录保存不得少于2年《国家基本医疗保险药品目录》每2年调整一次外配处方保存2年医疗机构配制记录和质量检查记录至少保存2年备查定点批发企业的条件:单位及工作人员2年内没有违反有关禁毒的法律、行政法规的行为《药品广告审查表》原件保存2年。
医疗机构调整抗菌药物供应目录的周期原则上为2年,最短不得少于1年3年:《麻醉药品、第一类精神药品购用印鉴卡》有效期为3年购用印鉴卡执业药师注册证有效期为3年麻醉药品处方保存3年备查物料的储存一般不超过3年无有效期的药品其批生产记录、销售记录至少保存3年医疗机构制剂批准文号的有效期为3年药学或相关专业本科毕业报考执业药师的工作年限为3年药品批发购销、验收、出库记录保存不得少于3年药品批发企业退货记录保存3年国家基本药物目录原则上每3年调整一次医疗机构购进药品索取、留存供货单位的合法票据,保存期不得少于3年5年:对因变更、换证、吊销、缴销等原因收回、作废的《药品经营许可证》应建档保存5年药品批发的记录及凭证至少保存5年。
疫苗、特殊管理药品按相关规定保存药品零售企业的记录及相关凭证应当至少保存5年。