白细胞分析参数
- 格式:ppt
- 大小:1.33 MB
- 文档页数:61
正常血常规参数
血常规包括红细胞、白细胞和血小板等参数,以下是各参数的正常值范围:
1. 白细胞计数正常值是(4~10)×10^9/L。
2. 中性粒细胞比例正常值为50%\~70%。
3. 淋巴细胞比例正常值为20%\~40%。
4. 单核细胞比例正常值为3%\~8%。
5. 嗜酸粒细胞比例正常值为1%\~5%。
6. 碱粒细胞比例正常值为0%\~1%。
7. 红细胞计数,成年的女性正常值为(~)×10^12/L,成年的男性正常值为(4~)×10^12/L。
8. 血红蛋白,成年女性正常值为110\~150g/L,成年男性正常值为
120\~160g/L。
9. HCT(红细胞压积),成年女性正常值为35%\~45%,成年男性正常值为40%\~55%。
10. MCV(平均红细胞体积)、MCH(平均红细胞血红蛋白含量)和MCHC(平均红细胞血红蛋白浓度)在男女的比例都一样。
11. 血小板计数正常值是(100\~300)×10^9/L。
对于正常血常规,主要看的指标是白细胞、红细胞、血红蛋白和血小板。
病人出现贫血之后,除了红细胞,还要看其他指标,如HCT、MCV、MCH、MCHC还有红细胞分布宽度等。
血小板主要是看血小板的基数,如果血小板的功能有问题,可能会看血小板的体积或者血小板分布宽度等。
以上信息仅供参考,如有相关需求建议咨询医生或查阅医学书籍。
白细胞分析参数白细胞是人体免疫系统中的重要组成部分。
通过分析白细胞的数量和特定参数,医生可以判断患者的免疫状态,从而辅助诊断疾病。
本文将介绍几个常用的白细胞分析参数,并说明其在临床中的应用。
1.总白细胞计数(WBC)总白细胞计数是指在给定体积的血液样本中白细胞的数量。
正常成年人的总白细胞计数范围通常为4,000至11,000个/μL。
高于或低于这个范围的计数可能是某种疾病或感染的指标。
例如,白细胞计数增高可提示有感染、炎症或肿瘤存在,而降低则可能暗示免疫功能下降。
2.中性粒细胞计数(NEU)中性粒细胞是白细胞的一种类型,主要负责体内细菌和真菌的消灭。
中性粒细胞计数通常是总白细胞计数的一部分。
正常情况下,中性粒细胞占总白细胞的绝大多数。
在诊断感染和炎症时,中性粒细胞计数的变化非常有参考价值。
例如,在细菌感染中,中性粒细胞计数会增加。
3.淋巴细胞计数(LYM)淋巴细胞是另一类白细胞,主要负责免疫应答和抗体产生。
淋巴细胞计数是指血液中淋巴细胞的数量。
正常情况下,淋巴细胞占总白细胞计数的一定比例。
淋巴细胞计数的异常变化可以提示免疫功能异常或某些感染,如病毒感染引起的淋巴细胞计数减少。
4.中性粒细胞百分比(%NEU)和淋巴细胞百分比(%LYM)中性粒细胞百分比和淋巴细胞百分比是指中性粒细胞和淋巴细胞在总白细胞中所占的比例。
正常情况下,中性粒细胞百分比约为50-70%,淋巴细胞百分比约为20-40%。
这两个参数的变化也可以提供诊断信息。
例如,感染时中性粒细胞百分比可能升高,而淋巴细胞百分比则可能下降。
5.嗜酸性粒细胞计数(EOS)和嗜碱性粒细胞计数(BASO)嗜酸性粒细胞和嗜碱性粒细胞是白细胞的另外两种类型。
嗜酸性粒细胞计数和嗜碱性粒细胞计数是衡量这两种细胞数量的指标。
它们的增加通常与某些过敏反应或寄生虫感染有关。
在某些特定的疾病诊断中,这两个参数的变化也可以提供参考价值。
综上所述,白细胞分析参数提供了评估免疫功能和诊断疾病的重要指标。
血常规各项参考值及临床意义血常规是指通过检测全血中的各种参数来判断患者的血液情况,包括红细胞、白细胞、血红蛋白、血小板等指标。
这些指标的变化可以反映出机体内的疾病情况,对于临床诊断和治疗具有重要的意义。
红细胞计数(RBC):正常成人男性的红细胞计数范围是4.2-5.8×10^12/L,女性为3.9-5.6×10^12/L。
红细胞计数增高可能是由于脱水、肺心病、高原适应、肺病、骨髓增生性疾病等原因引起的。
红细胞计数降低常见于贫血、骨髓造血功能受损、出血等疾病。
血红蛋白(Hb):血红蛋白是红细胞中的主要成分,其正常范围是120-160g/L。
血红蛋白异常可以反映贫血程度,低于正常范围可能是因为失血、贫血、骨髓抑制等原因引起的。
血小板计数(PLT):正常范围为125-350×10^9/L。
血小板计数增高可能是由于炎症、感染、血液系统疾病等原因引起的。
血小板计数降低可能是由于骨髓抑制、血小板生成障碍、贫血等原因引起的。
白细胞计数(WBC):正常范围为4-10×10^9/L。
白细胞计数升高是炎症、感染、白血病等疾病的常见表现,而白细胞计数降低则可能是由于骨髓抑制、免疫缺陷、感染等原因引起的。
红细胞平均体积(MCV):正常范围是82-92fL。
MCV可以反映红细胞的大小,如果MCV增高可能是宏细胞性贫血的表现,而MCV降低可能是微细胞性贫血的表现。
红细胞分布宽度(RDW):正常范围是11.5-14.5%。
RDW表示红细胞体积的变异程度,如果RDW增高可能是由于不同大小的红细胞比例的改变,常见于缺铁性贫血、维生素B12缺乏性贫血等。
平均血小板体积(MPV):正常范围是7.2-11.0fL。
MPV可以反映血小板的平均体积,如果MPV增高可能是由于血小板产生增加,例如炎症、感染等。
血常规检查在临床上具有广泛的应用价值。
首先,它可以帮助医生判断是否存在贫血、炎症、感染等病情,提供有关疾病的初步诊断依据。
血液分析报告单参数说明参数参考范围WBC白细胞数目 4.0-10.0LYMPH# 淋巴细胞数目0.8-4.0MID# 中间细胞数目0.1-0.9GRAN# 中性粒细胞数目 2.0-7.0LYMPH% 淋巴细胞百分比20.-40.0MID# 中间细胞百分比 3.0-9.0GRAN# 中性粒细胞百分比50.0-70.0HGB血红蛋白110-160RBC红细胞数目 3.5-5.0HCT红细胞压积37.0-50.0MCV平均红细胞体积82.0-95.0MCH平均红细胞血红蛋白含量27.0-31.0MCHC平均红细胞血红蛋白浓度320-360RDW-CV红细胞分布宽度变异系数11.5-14.5RDW-SD红细胞分布宽度标准差35-56PLT血小板数目100-300MPV平均血小板体积7.0-11.0PDW血小板分布宽度15.0-17.0PCT血小板压积0.108-0.282血糖(GLU或Bs)参考值及其检测临床意义一般空腹血糖为3.89~6.11mmol/L。
饭后1小时,血糖可上升到10 mmol/L,于餐后2小时恢复至7.8~8.9 mmol/L。
所以人们每天三顿饭后,各有2小时血糖升高(共6小时),其余18小时都在空腹血糖水平。
血糖过高或过低是危及生命指标之一,须予以重视。
其临床意义如下:(1)空腹血糖≥7.0 mmol/L,2次重复测定可诊断为糖尿病。
(2)当空腹血糖超过11.1 mmol/L时,表示胰岛素分泌极少或缺乏。
因此,空腹血糖显著增高时,不必进行其它检查,即可诊断为糖尿病。
(3)当空腹血糖在6.4 mmol/L以上,应做糖耐量试验。
倘若有明显的糖尿病症状,应先做餐后2小时血糖测定。
(4)正常人在餐后2小时的血糖不超过6.4 mmol/L。
若餐后2小时的血糖≥11.1mm ol/L时,可诊断为糖尿病。
TG:空腹血脂(正常小于1.8);SGPT:是肝功能中谷丙转氨酶,小于40单位是正常;HBsAg:乙肝病毒表面抗原小于 1 正常血清麝香草酚浊度试验(TTT) (肝脏检查)正常值1-6尿检参考值葡萄糖 GLU(阴性);尿液白细胞LEU;(阴性)胆红素BIL(阴性);酮体(乙酰乙酸)KET:阴性;比重SG(参考值1.005~1.030) 正常潜血/血红细胞BLO、(阴性)酸碱度PH (参考值5.0~9.0) 正常蛋白质PRO:(阴性)尿胆原URO(UBG)(参考值0~131)亚硝酸盐NIT:(阴性)白细胞WBC :(阴性)尿常规潜血ERY:(阴性)NEGATIVE(阴性(NEG))为正常的意思Norm(Normal):正常,标准之意。
白细胞分类
一、必须牢记以下的基本概念:
1、白细胞总数(WBC)和分类(包括绝对值和相对百分数)值反映的是炎症指标,换言之,感染性炎症和非感染性炎症均可以引起上述参数的变化。
2、在儿科发热的患儿,白细胞和分类值常反映感染性炎症,也常作为鉴别细菌性或非细菌性感染的指标。
即:细菌性感染常表现为白细胞总数和中性粒细胞绝对值和百分数升高。
3、但是在复杂性慢性、反复性发作的疾病(如哮喘、过敏咳嗽、过敏肠病等)和重症感染又伴有全身炎症反应(如各种病原体引起的重症感染、感染性休克)时,上述数值的判断必须慎重,因为它既受感染性炎症,又受非感染炎症的影响。
4、病毒感染时通常白细胞正常或减少,分类中淋巴细胞比例增加,但某些特殊病毒或病毒感染综合征时白细胞总数和中性粒细胞可增高。
5、白细胞总数和分类,作为血常规三项重要信息之一(其他二项是红细胞和血小板计数),也是血液病和骨髓功能重要指标。
如白白血病、白细胞减少症等。
二、当前儿科门诊对血常规白细胞总数分析的常见偏移和误区有:
1、以成人的白细胞和分类正常值来判断小儿的化验值。
小儿各年龄段血常规中白细胞级分类有很大的不同(见下表);白细胞主要分粒细胞(包括嗜中性、嗜酸性和嗜碱性)和淋巴细胞(单核细胞)。
白细胞的
分类中以粒细胞和淋巴细胞的变化比较突出:生后4-6天至4-6岁期间以淋巴细胞(lymphocyte,L)占优势约占60%为主,中性粒细胞(neutrophil,N)约为30%;而在出生后4-6天前和4-6岁后直至成人则以中性粒细胞为优势,约占65%。
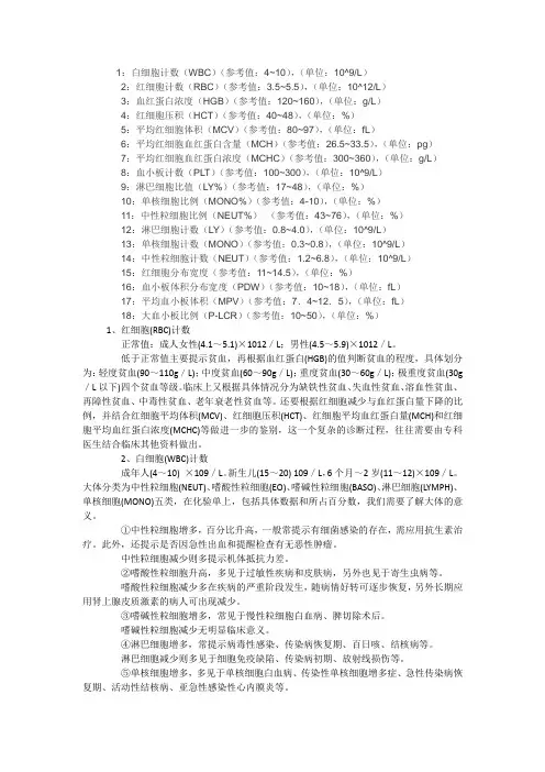
1:白细胞计数(WBC)(参考值:4~10),(单位:10^9/L)2:红细胞计数(RBC)(参考值:3.5~5.5),(单位:10^12/L)3:血红蛋白浓度(HGB)(参考值:120~160),(单位:g/L)4:红细胞压积(HCT)(参考值:40~48),(单位:%)5:平均红细胞体积(MCV)(参考值:80~97),(单位:fL)6:平均红细胞血红蛋白含量(MCH)(参考值:26.5~33.5),(单位:pg)7:平均红细胞血红蛋白浓度(MCHC)(参考值:300~360),(单位:g/L)8:血小板计数(PLT)(参考值:100~300),(单位:10^9/L)9:淋巴细胞比值(LY%)(参考值:17~48),(单位:%)10:单核细胞比例(MONO%)(参考值:4-10),(单位:%)11:中性粒细胞比例(NEUT%)(参考值:43~76),(单位:%)12:淋巴细胞计数(LY)(参考值:0.8~4.0),(单位:10^9/L)13:单核细胞计数(MONO)(参考值:0.3~0.8),(单位:10^9/L)14:中性粒细胞计数(NEUT)(参考值:1.2~6.8),(单位:10^9/L)15:红细胞分布宽度(参考值:11~14.5),(单位:%)16:血小板体积分布宽度(PDW)(参考值:10~18),(单位:fL)17:平均血小板体积(MPV)(参考值:7.4~12.5),(单位:fL)18:大血小板比例(P-LCR)(参考值:10~50),(单位:%)1、红细胞(RBC)计数正常值:成人女性(4.1~5.1)×1012/L;男性(4.5~5.9)×1012/L。
低于正常值主要提示贫血,再根据血红蛋白(HGB)的值判断贫血的程度,具体划分为:轻度贫血(90~110g/L);中度贫血(60~90g/L);重度贫血(30~60g/L);极重度贫血(30g /L以下)四个贫血等级。
血细胞分析报告怎么看血细胞分析是一种常见的临床检查方法,通过观察血液中的血细胞数量和形态,可以帮助医生了解身体的健康状况。
下面我们将从步骤和思路两个方面,介绍如何正确阅读血细胞分析报告。
步骤一:了解基本参数在阅读血细胞分析报告之前,首先要了解一些基本的参数。
这些参数通常包括白细胞计数、红细胞计数、血红蛋白浓度、红细胞压积、平均红细胞体积、红细胞分布宽度等。
这些参数反映了血液中各类细胞的数量和特征。
步骤二:分析白细胞计数白细胞计数是血液中白细胞的数量。
正常情况下,成年人的白细胞计数范围在4-10×10^9/L之间。
如果白细胞计数超出正常范围,可能表示身体存在感染、炎症、过敏、血液恶性肿瘤等问题。
步骤三:分析红细胞计数红细胞计数是血液中红细胞的数量。
正常情况下,成年男性的红细胞计数范围在4.5-5.5×1012/L之间,女性为4.0-5.0×1012/L。
如果红细胞计数超出正常范围,可能表示身体存在失血、贫血等问题。
步骤四:分析血红蛋白浓度和红细胞压积血红蛋白浓度和红细胞压积可以反映血液中红细胞的含氧能力。
血红蛋白浓度正常范围为120-160g/L,红细胞压积正常范围为37-47%。
如果血红蛋白浓度和红细胞压积超出正常范围,可能表示身体存在贫血、骨髓抑制等问题。
步骤五:分析平均红细胞体积和红细胞分布宽度平均红细胞体积和红细胞分布宽度可以反映红细胞的大小和形态分布。
平均红细胞体积正常范围为80-100fl,红细胞分布宽度正常范围为11.5-14.5%。
如果平均红细胞体积和红细胞分布宽度超出正常范围,可能表示身体存在贫血、营养不良等问题。
步骤六:结合临床症状和其他检查结果分析阅读血细胞分析报告时,除了对各项参数进行分析外,还需要结合患者的临床症状和其他检查结果进行综合分析。
例如,如果白细胞计数升高,同时伴有发热、咳嗽等症状,可能提示患者存在细菌感染。
因此,综合分析可以帮助医生做出更准确的诊断和治疗方案。
1.1 参考值: 4.0-10.0X109/L1.2 临床意义:1.2.1 生理变化:因年龄,日夜变化,运动,疼痛与情绪作用,妊娠分娩等因素有所变化。
1.2.2 病理变化:1.2.2.1 增高:大部份化脓细菌所引起的炎症、尿毒症、严重烧伤、传染性单核细胞增多、传染性淋巴细胞增多,急性出血、组织损伤、大手术、白血病等。
1.2.2.2 减低:病毒感染、伤寒、副伤寒、黑热病、疟疾、再障、极度严重感染,防射线,肿瘤化疗后,非白血性白血病等。
2.1 XE-2100 采用一束半导体激光照射标本,并依据每一个细胞产生的三种信号来相互区分,即前向散射光,侧向射散光和侧向光和侧向荧光。
前向散射光反映细胞体积,侧向散射光反映细胞内涵物,如核和颗粒,侧向荧光反映细胞脱氧核糖核酸(DNA)和核糖核酸 (RNA)。
2.2 DIFF 表面活性剂可彻底溶解红细胞和血小板,部份溶解白细胞。
第2 种试剂使核酸染上颜色。
XE-2100 的 DIFF 通道可将白细胞分成 4 类。
在 STROMATOLYSER-4DL 试剂中的表面活性剂可溶解或者破坏红细胞和血小板,并在白细胞膜上打出小孔。
在STROMATOLYSER-4DL 试剂中的聚次甲基染料可进入破损白细胞,与核酸和细胞器结合,经波长 633nm 的激光照射,所产生荧光强度与细胞核酸含量成一定比例。
在在STROMATOLYSER-4DL 试剂中的有机酸能与嗜酸性颗粒特异结合,根据侧向散射光信号强度,能提高嗜酸性粒细胞从中性粒细胞区分出来能力。
2.3 WBC/BASO 通道:在XE-2100 中,此通道运用前向和侧向散射光信号。
酸性试剂可引起除嗜碱性粒细胞外的红细胞(影红细胞)、血小板(影血小板)和白细胞(裸核)溶解和皱缩。
于是此通道可检测白细胞数和嗜碱性粒细胞数。
在 STROMATOLYSER-FB 试剂中的表面活性剂作用细胞可形成影红细胞,影血小板和除嗜碱性粒细胞外的裸核白细胞。
血液细胞分析仪各项分析参数的临床意义作者:佚名文章来源:互联网点击数:1710 更新时间:2009-8-10血液细胞分析仪各项分析参数的临床意义(一)红细胞分析参数的临床意义1.定义及参考值范围(1)红细胞数量(red blood cells,RBC)(2)血红蛋白浓度(hemoglobin,HGB,Hb)(3)红细胞比积(hematocrit,HCT)(4)平均红细胞体积(mean corpuscular volume,MCV)(5)平均红细胞血红蛋白含量(mean corpuscular hemoglobin,MCH)(6)平均红细跑血红蛋白浓度(mean corpuscular hemoglobin concentration.MCHC)以上各参数的定义参看红细胞一般检查。
(7)红细胞体积分布宽度(RBC volume distribution width,RDW)是定量反映红细胞体积异质性的参数,以所测红细跑体积大小的变异系数表示。
2.临床意义(1)RBC、HGB、HCT、MCV、MCH、MCHC各项的I陆床意义见红细胞一般检查。
(2)RDW①用于缺铁性贫血的诊断和疗效观察,缺铁性贫血时RDW值增大,当给以铁剂治疗有效时RDW值一过性进一步增大,随后逐渐降到正常。
②对小细胞低色索性贫血的鉴别诊断.缺铁性贫血时RDW值增大而轻型海洋性贫血时RDW值正常。
③用于对贫血的分类(Bassman MCV/RDW分类法),根据MCV、RDW值变化共分为六种类型贫血。
A.小细胞均一性贫血:WCV减小,RDW正常,如轻型海洋性贫血。
B.小细胞不均一性贫血:WCV减小,RDW增大,如缺铁性贫血。
C.正细胞均一性贫血:WCV、RDW均正常,如慢性病所致贫血。
D.正细胞不均一性贫血:WCV正常,RDW增大,如早期缺铁性、营养性贫血。
E.大细胞均一性贫血:MCV增大,RDW正常,如再生障碍性贫血。
F.大细胞不均一性贫血WCV、RDW均增大,如巨幼细胞性贫血。
血液分析的常用参数及临床意义1. 血红蛋白(Hb)- 血红蛋白是血液中负责携带氧气的重要成分。
- Hb水平的测量可用于评估贫血情况。
- 低血红蛋白水平可能提示缺铁性贫血、出血等疾病。
2. 红细胞计数(RBC)- 红细胞计数是衡量血液中红细胞数量的指标。
- RBC水平的变化可能与贫血、失血、骨髓问题等有关。
3. 白细胞计数(WBC)- 白细胞计数是评估机体免疫功能的重要参数。
- WBC水平升高可能暗示感染、炎症、应激等病理情况。
4. 血小板计数(PLT)- 血小板计数反映了血液中血小板的数量。
- PLT水平的变化可能与出血、凝血功能紊乱、骨髓问题等有关。
5. 平均红细胞体积(MCV)- 平均红细胞体积可用于评估红细胞的大小。
- MCV水平的异常可能与维生素B12和叶酸缺乏相关。
6. 平均红细胞血红蛋白含量(MCH)- 平均红细胞血红蛋白含量是红细胞单位容积内平均血红蛋白浓度的指标。
- MCH水平的异常可能与贫血类型(如缺铁性贫血和巨幼细胞性贫血)相关。
7. 平均红细胞血红蛋白浓度(MCHC)- 平均红细胞血红蛋白浓度是红细胞单位容积内血红蛋白浓度的指标。
- MCHC水平的变化可能与贫血类型(如溶血性贫血和脾功能亢进)相关。
8. 红细胞分布宽度(RDW)- 红细胞分布宽度用于评估红细胞的大小不均匀程度。
- RDW水平的异常可能与贫血和骨髓问题有关。
9. 中性粒细胞百分比(NEU%)- 中性粒细胞百分比是白细胞分类中中性粒细胞所占比例。
- NEU%水平的异常可能与感染和炎症有关。
10. 淋巴细胞百分比(LYM%)- 淋巴细胞百分比是白细胞分类中淋巴细胞所占比例。
- LYM%水平的异常可能与免疫系统问题和某些感染有关。
11. 血液沉降率(ESR)- 血液沉降率是评估非特异性炎症反应的指标。
- ESR水平的升高可能暗示炎症、感染、风湿性疾病等。
以上是血液分析中常用的参数及其临床意义的简要介绍。
这些参数的测量可以为医生提供重要的参考信息,帮助诊断和评估患者的健康状况。
化验单常用参数值及临床意义化验单是医疗机构对患者进行检查和诊断的重要依据之一、化验单中包含了各项检验项目的结果及参考范围。
以下是化验单中常见的参数值及其临床意义的详细解释。
1.血红蛋白(Hb):正常范围:男性:130-180g/L;女性:120-160g/L血红蛋白是血液中携氧的主要成分,低血红蛋白可能表明贫血的存在,可能由于失血、营养不良或其他疾病引起。
2.红细胞计数(RBC):正常范围:男性:4.5-5.5×10^12/L;女性:4.0-5.0×10^12/L红细胞计数反映了机体的贫血状况,用来评估贫血的程度。
3.白细胞计数(WBC):正常范围:4-10×10^9/L白细胞计数是评估炎症和感染程度的指标,高白细胞计数可能代表感染或其他炎症反应。
4.血小板计数(PLT):正常范围:100-300×10^9/L血小板计数是评估出血和凝血功能的指标,低血小板计数可能导致出血。
5.血糖(GLU):正常范围:空腹血糖3.9-6.1 mmol/L;餐后2小时血糖<7.8 mmol/L血糖检测用于评估糖尿病和血糖波动的程度。
6.尿素氮(BUN):正常范围:2.5-6.4 mmol/L尿素氮是评估肾功能的指标之一,高尿素氮可能表明肾功能异常。
7.肌酐(CREA):正常范围:男性:62-115 μmol/L;女性:53-97 μmol/L肌酐是评估肾脏健康和功能的指标,肌酐水平高可能代表肾功能异常。
8.尿素(UA):正常范围:男性:142-416 μmol/L;女性:89-357 μmol/L尿素是在体内蛋白质代谢过程中产生的废物,高尿素可能代表肾功能异常或营养不良。
9.谷丙转氨酶(ALT):正常范围:男性:10-40U/L;女性:7-35U/L谷丙转氨酶是评估肝功能和肝脏损伤的指标,高谷丙转氨酶可能代表肝脏疾病。
10.谷草转氨酶(AST):正常范围:男性:15-40U/L;女性:13-35U/L谷草转氨酶也是评估肝功能和肝脏损伤的指标,与谷丙转氨酶一同使用可以评估肝脏疾病。