高速公路工程单元划分要求
- 格式:doc
- 大小:217.57 KB
- 文档页数:21
高速公路机电工程分部分项划分
本文介绍了高速公路建设中的各种工程和设施。
其中,标线、突起路和波形梁护栏等交通安全设施按5-10公里为单元进行分部工程。
防眩设施、隔离栅和防落网等也按照相同的标准进行分部工程划分。
车辆检测器、气象检测器、闭路电视监视系统和可变标志等监控设施也是按照这个标准进行划分的。
机电工程方面,大屏幕投影系统、地图板、计算机监控软件与网络等设施都是按照标准进行划分的。
通信设施方面,紧急电话系统、无线移动通信系统、数字程控交换系统和光电缆线路等设施也是按照标准进行划分的。
防眩板、网、缆索护栏和砼护栏等设施也是按照相同的标准进行分部工程划分。
收费系统方面,入口车道设备、出口车道设备、收费站设备与软件和收费中心设备及软件等设施都是按照标准进行划分的。
闭路电视监视系统、内部有线对讲及紧急报警系统和收费站内光、电缆及塑料管道等设施也是按照相同的标准进行分部工程划分。
机电工程方面,照明设施、车辆检测器、气象检测器、闭路电视监视系统、紧急电话系统和环境检测设备等设施都是按照标准进行划分的。
报警与诱导设施也是按照相同的标准进行分部工程划分。
隧道机电设施方面,通风设施、照明设施、消防设施和本地控制器等设施都是以座为单位进行分部工程划分的。
可变标志、中心(站)内低压配电设备和IC卡及发卡编号系统等设施也是按照标准进行划分的。
隧道监控中心计算机控制系统和隧道监控中心计算机网络等设施也是按照相同的标准进行分部工程划分。
高速公路单位、分部、分项工程划分及质量评定办法(试行)第一章总则第一条为了切实做好项目(以下简称“”)分项、分部、单位、合同段和建设项目的质量检验与评定,使潼西高速公路改扩建项目质量管理工作规范化、系统化,确保工程质量,为竣(交)工验收提供完整的基础资料。
根据《公路工程质量检验评定标准》(JTG F80/1-2004)、交通部《公路工程竣(交)工验收办法》(2004年3号令)和省交通厅《省公路工程竣(交)工验收办法实施细则》规定,特制订本办法。
第二条合理划分单位、分部、分项工程,是项目质量管理的基础和前提。
各施工、监理单位进场后,根据标段工程项目和工程量,及时划分单位、分部、分项工程,为工程质量评定创造条件。
第三条本办法适用于潼西改扩建项目。
第二章单位、分部、分项工程划分第四条单位工程划分的依据条件1、路基以独立标段为一个单位工程,标段内的全部主线小桥和符合小桥标准的通道合并为一个单位工程;2、路面以每标段为一个单位工程;3、主线特大桥、大桥、中桥以每座为一个单位工程;4、每座(处)互通式立交为一个单位工程;5、标段内的全部跨线桥及引线工程为一个单位工程;6、交通安全设施以标段为一个单位工程;7、环保工程以标段为一个单位工程;8、机电工程以标段为一个单位工程;第五条房建工程按国家建筑施工质量验收有关标准进行单元划分。
第六条分部工程划分的依据和条件1、路基单位工程内,连续型工程(如路基土石方)和间断密集型工程(如排水、涵洞、砌筑工程等),原则上以1-3 km长路段为一个分部工程。
小桥和符合小桥标准的通道以每座为一个分部工程;涵洞工程、排水工程、防护工程原则上以1-3 km长路段为一个分部工程;大型挡土墙以每处为一个分部工程。
2、路面单位工程原则上以1-3 km长路段为一个分部工程,每座立交区路面为一个分部工程。
3、桥梁单位工程内,基础及下部构造以墩、台为单位划分分部工程,上部构造的预制、安装、现浇、总体和桥面系及附属、防护工程划分为分部工程。
高速公路路基施工段落划分方法
高速公路路基施工段落划分主要基于以下几个原则和方法:
1.工程量均衡:根据工程总体设计图纸,结合地形地貌、地质条件及施工机械配置等因素,将整个路基施工划分为多个具有相似工作量的施工段,以保证各施工队伍的工作负荷相对均衡。
2.自然条件与地质分布:考虑沿线的地质条件变化、不良地质体分布等因素,合理划分施工段,便于有针对性地采取相应的施工工艺和技术措施。
3.施工季节与气候因素:考虑雨季、冬季等特殊施工时段的影响,以及地下水位、冻土层分布等气候环境因素,合理安排施工段落顺序,确保施工质量不受影响。
4.施工设备与技术力量:根据施工企业的设备资源和技术力量分布情况,合理划分施工段,使资源配置优化,提高施工效率。
5.交叉施工与交通组织:对于与其他构筑物(如桥梁、隧道、涵洞)衔接处或与既有道路交叉区域,需要综合考虑交叉施工的需求,合理设置施工分界点。
6.工期控制:按照项目总工期要求,结合各个阶段的施工进度计划,将路基工程划分成可按期完成的小段落,以便于施工管理和进度控制。
具体实施时,一般会采用纵断面划分法,即沿着公路纵向轴线进行划分,同时结合横断面的设计特点和现场实际情况,形成一个既满足施工组织需求又能适应地质条件变化的路基施工段落结构。
高速公路单位分部分项工程具体划分要求高速公路的单位、分部和分项工程是指根据工程管理和经济核算的需要,将工程划分为不同的单位、分部和分项,以方便施工组织、物资采购、资金管理和工程支付。
下面将介绍高速公路单位、分部和分项工程的具体划分要求。
一、单位工程划分要求单位工程是高速公路工程划分中的主要划分单位,通常按照工程规模、施工顺序和经济核算的需要进行划分。
单位工程应具备以下要求:1.施工组织合理:单位工程的划分应考虑施工操作的连续性、相互关联性和配套性,保证施工过程的连续性和高效性。
2.经济核算明确:单位工程的划分应具备独立核算的能力,使得每个单位工程的成本、工期和质量可以独立评估和控制。
3.管理便利:单位工程的划分应符合施工管理的要求,便于施工组织、动态控制和资金支付。
4.施工安全可控:单位工程的划分应符合安全防护的要求,确保施工安全可控。
二、分部工程划分要求分部工程是对单位工程进一步细化的划分,以增加施工管理的可操作性和精细化。
分部工程应具备以下要求:1.工程性质明确:分部工程应根据工程性质、功能和施工特点进行划分,确保每个分部工程的施工内容单一、工艺要求明确。
2.施工条件相对独立:分部工程的划分应考虑施工条件的可控性,使得每个分部工程都可以根据需要独立施工。
3.施工流程清晰:分部工程的划分应使得施工流程清晰明确,便于施工组织和协调。
4.资金支付合理:分部工程的划分应使得资金支付能够独立进行,符合经济核算的要求。
三、分项工程划分要求分项工程是对分部工程进一步的分解,是对具体施工内容的划分。
分项工程应具备以下要求:1.施工工序明确:分项工程的划分应使得施工工序能够单独进行,便于施工管理和控制。
2.施工方法相对独立:分项工程的划分应使得施工方法相对独立,便于施工组织和动态调整。
3.物资采购可行:分项工程的划分应使得物资采购工作能够独立进行,符合采购的要求。
4.质量控制明确:分项工程的划分应保证质量控制的可行性和可监督性,方便质量验收和保证工程质量。
3。
3、施工段落的划分及施工承包方案3。
3。
1施工段落的起止桩号及主要工作内容商丘至登封高速公路郑州境段标位于河南省郑州市新郑境内。
道路起点桩号K159+000,终点桩号K168+000,全长9000米,主要跨越南水北调总干渠以及京广铁路、郑新快速通道、黄水河大桥、借土填方、软基处理等主要工程。
3.3。
2施工段落的划分我标段项目经理部施工区域划分为4个土方协作队,4个软基处理协作队,7个桥梁协作队,4个涵通协作队,1个预制梁场协作队和1个小件预制协作队。
1)土方协作队伍划分土方一队协作施工范围:K159+000-MK161+652,本标段起点至解放路立交桥,约29.3万方。
土方二队协作施工范围:MK161+652—MK163+367,解放路立交桥至MK163+367涵洞,约28。
9万方。
土方三队协作施工范围:MK163+367-MK165+048,MK1683+367涵洞至MK165+048通道,约29.1万方。
土方四队协作施工范围:MK165+048-K168+000,MK165+048通道至标段终点,约26.7万方。
以上段落划分以初设图为依据,待施工图下发后,再予以微调,基本上以每个施工队伍的填方施工量30万方左右为控制。
2)软基处理队伍划分软基处理协作一队施工范围:K159+000-K168+000段落内碎石桩,计86657米.软基处理协作二队施工范围:M159+000-K163+000段落内水泥搅拌桩和灰土桩,计70130米。
软基处理协作三队施工范围:K163+000—K165+605段落内水泥搅拌桩和灰土桩,计55010米。
软基处理协作四队施工范围:K165+605—K168+000段落内水泥搅拌桩和灰土桩,计77277米。
3)桥梁协作队伍划分桥梁协作一队施工范围:南水北调斜拉桥主桥,合计551米。
桥梁协作二队施工范围:南水北调斜拉桥引桥,合计381。
5米。
桥梁协作三队施工范围:庆安路分离式立交(3*25),京广铁路分离式立交0#台~11#墩(不包含11#墩基础及下部),合计357。
高速公路9标单位分部分项工程划分高速公路工程是一项复杂而庞大的项目,涉及到许多不同的单位、分部和分项工程。
下面分别介绍一下高速公路工程的单位、分部和分项工程划分。
一、单位划分:1.设计单位:负责进行高速公路的规划设计工作,包括道路线形、路基砂石、路面结构、桥梁隧道、交通标志标线等各个方面的设计。
2.施工单位:负责根据设计单位提供的图纸和规范要求进行实际的施工工作,包括路基填筑、路面铺设、桥梁建设、隧道开挖等各项施工工作。
3.监理单位:负责对施工单位的工作进行监督和检查,确保施工过程中符合设计要求和规范要求,以及保证工程质量的监管单位。
4.环评单位:负责进行项目的环境影响评估,评估项目对周边环境的影响,并提出相应的环境保护建议。
5.土地征收单位:负责对需要建设高速公路的土地进行征收,并进行相应的补偿工作。
二、分部划分:高速公路工程一般可以分为以下几个分部:1.土建分部:包括路基、路面、桥梁、隧道等土建工程的施工。
2.机电分部:包括路灯、交通信号灯、风电设备等机电工程的安装及调试。
3.交通分部:包括交通标志、交通标线、交通信号等与交通安全相关的工程。
4.绿化分部:包括高速公路两侧的绿化带、隔离带、人行道等相关的绿化工程。
5.管道分部:包括给水管道、排水管道、燃气管道等基础设施工程。
三、分项工程划分:高速公路工程按照不同的施工内容可以划分为以下分项工程:1.路基工程:包括挖土方、填土方、夯实方、桩基处理等各个方面的工程。
2.路面工程:包括沥青混凝土、水泥混凝土、铺装养护等与路面相关的工程。
3.桥梁工程:包括桥梁的设计、施工、养护等各个环节。
4.隧道工程:包括隧道的开挖、支护、洞口处理等与隧道相关的工程。
5.管线工程:包括给水管道、排水管道、燃气管道等管线的设计、施工及养护。
6.电气工程:包括道路照明、交通信号、电缆敷设等与电气相关的工程。
7.绿化工程:包括绿化带、隔离带、人行道等与绿化相关的工程。
以上仅为高速公路工程单位、分部和分项工程划分的一些基本概念和划分方式,具体的划分还需要根据具体的项目要求和规范要求来进行。
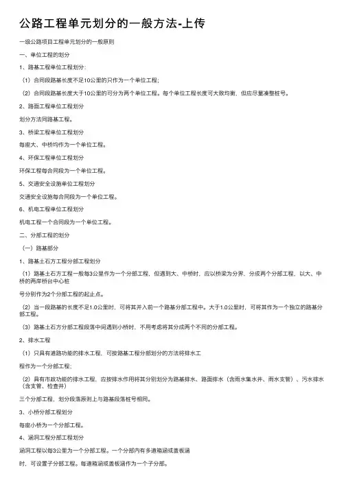
公路⼯程单元划分的⼀般⽅法-上传⼀级公路项⽬⼯程单元划分的⼀般原则⼀、单位⼯程的划分1、路基⼯程单位⼯程划分:(1)合同段路基长度不⾜10公⾥的只作为⼀个单位⼯程;(2)合同段路基长度⼤于10公⾥的可分为两个单位⼯程。
每个单位⼯程长度可⼤致均衡,但应尽量凑整桩号。
2、路⾯⼯程单位⼯程划分划分⽅法同路基⼯程。
3、桥梁⼯程单位⼯程划分每座⼤、中桥均作为⼀个单位⼯程。
4、环保⼯程单位⼯程划分环保⼯程每合同段为⼀个单位⼯程。
5、交通安全设施单位⼯程划分交通安全设施每合同段为⼀个单位⼯程。
6、机电⼯程单位⼯程划分机电⼯程⼀个合同段为⼀个单位⼯程。
⼆、分部⼯程的划分(⼀)路基部分1、路基⼟⽯⽅⼯程分部⼯程划分(1)路基⼟⽯⽅⼯程⼀般每3公⾥作为⼀个分部⼯程,但遇到⼤、中桥时,应以桥梁为分界,分成两个分部⼯程,以⼤、中桥的两岸桥台中⼼桩号分别作为2个分部⼯程的起⽌点。
(2)当⼀段路基的长度不⾜1.0公⾥时,可将其并⼊前⼀个路基分部⼯程中。
⼤于1.0公⾥时,可将其作为⼀个独⽴的路基分部⼯程。
(3)路基⼟⽯⽅分部⼯程段落中间遇到⼩桥时,不⽤考虑将其分成两个不同的分部⼯程。
2、排⽔⼯程(1)只具有道路功能的排⽔⼯程,可按路基⼯程分部划分的⽅法将排⽔⼯程作为⼀个分部⼯程;(2)具有市政功能的排⽔⼯程,应按排⽔作⽤将其分别划分为路基排⽔、路⾯排⽔(含⾬⽔集⽔井、⾬⽔⽀管)、污⽔排⽔(含⽀管、检查井)三个分部⼯程,划分段落原则上与路基段落桩号相同。
3、⼩桥分部⼯程划分每座⼩桥为⼀个分部⼯程。
4、涵洞⼯程分部⼯程划分涵洞⼯程以每3公⾥为⼀个分部⼯程。
⼀个分部内有多道箱涵或盖板涵时,可设置⼦分部⼯程。
每道箱涵或盖板涵作为⼀个⼦分部。
5、砌筑防护⼯程分部⼯程划分砌筑防护分部⼯程的桩号段落划分应与路基分部⼯程保持⼀致。
如果是两侧都有防护砌筑的,应将两侧都作为⼀个独⽴的分部⼯程,并注明左侧、右侧;如果只是⼀侧防护,也应注明是左侧还是右侧。
附件1:单位、分部、分项工程具体划分要求一、单位工程划分:1、路基工程:每10Km或每标段划分一个单位工程;2、路面工程:每10Km或每标段划分一个单位工程;3、桥梁工程:每座整体式的特大桥、大桥分别划分为一个单位工程;每座分离式的特大桥、大桥按左右幅分别划分为一个单位工程;中桥不论整体式还是分离式,以每座桥划分为一个单位工程;4、互通立交工程:每个互通立交工程划分为一个单位工程;5、隧道工程:特长隧道可按左、右线划分为两个单位工程,每座长隧道划分一个单位工程,一个合同段内多个中、短隧道可合并为一个单位工程;6、环保工程:每个标段划分一个单位工程;7、交通安全设施:每20公里或每标段划分为一个单位工程。
二、分部工程划分:1、路基工程:1)1-3Km路段的路基土石方工程、排水工程、砌筑防护工程均划分为一个分部工程,具体划分段落需考虑以大型结构物分隔,避免出现一段排水、砌筑防护、路基填方工程分为两个分部;如整体式路基土石方工程按整幅进行划分,分离式路基左右幅也为一个分部工程,划分应结合桥、隧分布情况和土石方自然段落进行合理划分,尽可能以桥梁、隧、互通立交起止桩号为界;分项工程的划分宜以自然段、小型构筑物结合分部工程划分,软土地基直接明确到具体的处治形式,如:CFG桩、袋装砂井等;排水工程、防护工程的分部工程划分的长度,尽可能与路基土石方分部工程划分的长度相一致,分项工程划分段落与分部工程一致,并直接明确到具体的结构形式,除互通区外,不设立子分项工程;2)每座小桥及符合小桥标准的通道、人行天桥、渡槽划分为一个分部工程,可将每个墩台作为一个子分部工程,分项工程根据实际情况参照桥梁工程分项工程的划分,除互通区外,不设立子分项工程;3)当平均墙高达到或超过6m,且墙身面积不小于1200m2时,为大型挡土墙,每处可划为一个分部工程,悬臂式和扶壁挡土墙,桩板式、锚杆、锚碇板和加筋挡土墙每处可划为一个分部工程;4)每1-3公里路段内的涵洞(通道)工程可划为一个分部工程,每道涵洞(通道)划分为一个子分部工程。
附件1:单位、分部、分项工程具体划分要求一、单位工程划分:1、路基工程:每10Km或每标段划分一个单位工程;2、路面工程:每10Km或每标段划分一个单位工程;3、桥梁工程:每座整体式的特大桥、大桥分别划分为一个单位工程;每座分离式的特大桥、大桥按左右幅分别划分为一个单位工程;中桥不论整体式还是分离式,以每座桥划分为一个单位工程;4、互通立交工程:每个互通立交工程划分为一个单位工程;5、隧道工程:特长隧道可按左、右线划分为两个单位工程,每座长隧道划分一个单位工程,一个合同段内多个中、短隧道可合并为—个单位工程;6、环保工程:每个标段划分一个单位工程;7、交通安全设施:每20公里或每标段划分为一个单位工程。
二、分部工程划分:1、路基工程:1)1-3Km路段的路基土石方工程、排水工程、砌筑防护工程均划分为一个分部工程,具体划分段落需考虑以大型结构物分隔,避免出现一段排水、砌筑防护、路基填方工程分为两个分部;如整体式路基土石方工程按整幅进行划分,分离式路基左右幅也为一个分部工程,划分应结合桥、隧分布情况和土石方自然段落进行合理划分,尽可能以桥梁、隧、互通立交起止桩号为界;分项工程的划分宜以自然段、小型构筑物结合分部工程划分,软土地基直接明确到具体的处治形式,如:CFG桩、袋装砂井等;排水工程、防护工程的分部工程划分的长度,尽可能与路基土石方分部工程划分的长度相一致,分项工程划分段落与分部工程一致,并直接明确到具体的结构形式,除互通区外,不设立子分项工程;2)每座小桥及符合小桥标准的通道、人行天桥、渡槽划分为一个分部工程,可将每个墩台作为一个子分部工程,分项工程根据实际情况参照桥梁工程分项工程的划分,除互通区外,不设立子分项工程;3)当平均墙高达到或超过6m,且墙身面积不小于1200m2时,为大型挡土墙,每处可划为一个分部工程,悬臂式和扶壁挡土墙,桩板式、锚杆、锚碇板和加筋挡土墙每处可划为一个分部工程;4)每1-3公里路段内的涵洞(通道)工程可划为一个分部工程,每道涵洞(通道)划分为一个子分部工程。
高速公路单位分部分项工程划分说明单位、分部、分项工程划分及编码表(以一个合同段)单位工程分部工程分项工程名称分项工程编码组成T路基土石方工程**(1~3km)OQ场地清理**(自然段落)JT**OQ****OT土方路基**(自然段落)JT**OT****OS石方路基**(自然段落)JT**OS****OR软土等特殊路基处理**(自然段落)JT**OR****OC土工合成材料处治层**(处)JT**OC****P排水工程**(1~3km)OB边沟**(自然段落)JP**OB**** OP排水沟**(自然段落)JP**OP**** OJ截水沟**(自然段落)JP**OJ**** OG平台截水沟**(自然段落)JP**OG**** OC急流槽**(自然段落)JP**OC**** OX消力池**(自然段落)JP**OX**** OM盲沟、渗沟**(自然段落)JP**OM**** OZ集水井**(自然段落)JP**OZ****X小桥及符合小桥标准的通道**J基础M明挖基础**JX**JM****N明挖基础钢筋加工及安装**JX**JN****Z桩基**JX**JZ****A桩基钢筋加工及安装** JX**JA****C承台、系梁**JX**JC****D承台、系梁钢筋加工及安装**JX**JD****X下部构造D墩(台)身*JX**XD****E墩(台)身钢筋加工及安JX**XE****(座)X小桥及符合小桥标准的通道**(座)装**M墩(台)帽与盖梁**JX**XM****N墩(台)帽与盖梁钢筋加工及安装**JX**XN****K支座垫石和挡块**JX**XK****L支座垫石和挡块钢筋加工及安装**JX**XL****T台背回填**JX**XT****Y上部预制和安装Y梁板预制**JX**YY****G梁板预制钢筋加工及安装**JX**YG****Z梁板预制预应力筋的加工及张拉**JX**YZ****A梁板安装**JX**YA****Q其他构件预制**JX**YQ****S上部现浇X梁现浇**JX**SX****Y梁现浇钢筋加工及安装**JX**SY****Z梁现浇预应力筋的加工及张拉**JX**SZ****Q其他构件浇注**JX**SQ****Z总体、桥面及附属工程Z桥梁总体**JX**ZZ****F桥面防水层**JX**ZF****P桥面铺装**JX**ZP****A支座**JX**ZA****B搭板**JX**ZB**** S伸缩缝安装**JX**ZS**** L栏杆安装**JX**ZL**** H护拦安装**JX**ZH****F防护工程(每座左右)P锥、护坡**JX**FP**** A护岸**JX**FA**** D导流工程**JX**FD**** S石笼防护**JX**FS**** Q砌石工程**JX**FQ****R人行天桥分项编码同小桥的分项编码D渡槽分项编码同小桥的分项编码F分离式桥分项编码同小桥的分项编码H通涵工程**(每座按桩号依次编号)H通涵工程**(每座按桩号依次编号)GJ盖板涵基础及换填**JH**GJ**** GS盖板涵墙身**JH**GS**** GG盖板涵盖板**JH**GG**** GT盖板涵台背回填**JH**GT**** GZ盖板涵总体及洞口建筑**JH**GZ**** YJ圆管涵基础及换填**JH**YJ**** YS圆管涵管身**JH**YS**** YT圆管涵台背回填**JH**YT**** YZ圆管涵总体及洞口建筑**JH**YZ****H通涵工程**(每座XJ箱涵基础及换填**JH**XJ****按桩号依次编号)XS箱涵墙身**JH**XS****XG箱涵盖板**JH**XG****XT箱涵台背回填**JH**XT****XZ箱涵总体及洞口建筑**JH**XZ****SJ拱涵基础及换填**JH**SJ****SS拱涵墙身**JH**SS****SQ拱涵拱圈**JH**SQ****ST拱涵台背回填**JH**ST****SZ拱涵总体及洞口建筑**JH**SZ****DJ倒虹吸基础及换填**JH**DJ****DS倒虹吸墙身**JH**DS****DG倒虹吸盖板与倒虹吸管**JH**DG****DT倒虹吸台背回填**JH**DT****DZ倒虹吸总体及洞口建筑**JH**DZ****TJ通道基础及换填**JH**TJ****TS通道墙身**JHS****TG通道盖板**JH**TG****TT台背回填**JH**TZ****TZ通道总体及洞口建筑**JH**TZ****F砌筑防护工程**(1~3km)OD挡土墙**(处,自然段起止桩号)JF**OD****OB墙背填土**JF**OB****OH护坡**(处)JF**OH****F砌筑防护工程**(1~3km)OQ护面墙**JF**OQ**** OK抗滑桩**(处)JF**OK**** OP喷浆**JF**OP**** OG锚杆(锚索)防护**JF**OG****D大型挡土墙/组合式挡土墙**(处)OJ基础**JD**OJ**** OQ墙身**JD**OQ**** OB墙背填土**JD**OB**** OY构件预制**JD**OY**** OA构件安装**JD**OA**** OD筋带**JD**OD**** OM锚杆**JD**OM**** OL拉杆**JD**OL**** OZ总体**JD**OZ****M路面工程(每标段)S水泥混凝土路面**(1~3km)D底基层**(自然段落)MS**AD****J基层S下基层**(自然段落)MS**JS****X上基层**(自然段落)MS**JX****M面层**(自然段落)MS**AM****Q其他T垫层**(自然段落)MS**QT****S路缘石**(自然段落)MS**QS****A路肩**(自然段落)MS**QA****Q路面其他** MS**QQ****P路面边缘排水系统**(自然段落)MS**AP****M路面工程(每标段)L沥青混凝土路面**(1~3km)L沥青混凝土路面**(1~3km)D底基层**(自然段落)ML**AD****J基层S下基层**(自然段落)ML**JS****X上基层**(自然段落)ML**JX****M面层S上面层**(自然段落)ML**MS****Z中面层**(自然段落)ML**MZ****X下面层**(自然段落)ML**MX****Q其他Q其他S路缘石**(自然段落)ML**QS****T垫层**(自然段落)ML**QT****A路肩**(自然段落)ML**QA****N粘层**(自然段落)ML**QN****T透层**(自然段落)ML**QT****F封层**(自然段落)ML**QF****Q路面其他**ML**QQ****AP路面边缘排水系统**(自然段落)ML**AP****Q*桥梁工程(包括分离式立交桥、特大、大、中桥)J基础**(每墩台)M明挖基础*Q**J**OM**N明挖基础钢筋加工及安装*Q**J**ON**Z桩基*Q**J**OZ**A桩基钢筋加工及安装*Q**J**OA**C承台、系梁*Q**J**OC**D承台、系梁钢筋加工及安装*Q**J**OD**X下部构造**(每墩台)D墩(台)身*Q**X**OD**E墩(台)身钢筋加工及安装*Q**X**OE**M墩(台)帽与盖梁*Q**X**OM**N墩(台)帽与盖梁钢筋加工及安装*Q**X**ON**K支座垫石和挡块*Q**X**OK**L支座垫石和挡块钢筋加工及安装*Q**X**OL**T台背回填*Q**X**OT**Y上部预制和安装**(每跨)Y梁板预制*Q**Y**OY**G梁板预制钢筋加工及安装*Q**Y**OG**Z梁板预制预应力筋的加工及张拉*Q**Y**OZ**A梁板安装*Q**Y**OA**Q其他构件预制*Q**Y**OQ**S上部现浇**(分段)X梁现浇*Q**S**OX**Y梁现浇钢筋加工及安装*Q**S**OY**Z梁现浇预应力筋的加工及张拉*Q**S**OZ**Q其他构件浇注*(墩顶接头等)Q**S**OQ**Z总体、桥面及附属工程(每座)OZ桥梁总体**Q**ZOZ****OF桥面防水层**Q**ZOF****OP桥面铺装**(左右)Q**ZOP****OW桥面铺装钢筋加工及安装(左右)Q**ZOW****OA支座安装**Q**ZOA****OB搭板**Q**ZOB****OG搭板钢筋加工及安装Q**ZOG**** OS伸缩缝安装**Q**ZOS**** OL栏杆安装**Q**ZOL**** OH混凝土护拦**Q**ZOH**** OT混凝土护栏钢筋加工及安装Q**ZOT**** OR人行道铺设Q**ZOR**** OD灯柱安装Q**ZOD****F防护工程(每座左右)OP锥、护坡*Q**FOP**** OA护岸*Q**FOA**** OD导流工程*Q**FOD**** OS石笼防护*Q**FOS**** OQ砌石工程*Q**FOQ****S*隧道工程(车行横洞、人行横洞)Z*总体(每座)OZ隧道总体**S*Z*OZ****M明洞*(进、出口)OJ明洞浇筑**S*M*OJ****OF明洞防水层**S*M*OF****OT明洞回填**S*M*OT****K洞口工程*(进、出口)OK洞口开挖**S*K*OK****OH洞口边仰坡防护**S*K*OH****OJ洞门和翼墙的浇筑**S*K*OJ****OP洞外排水沟**(处)S*K*OP**** W洞身开挖**(50m)W洞身开挖**(工作班长度)S*W**W**** Q P喷射砼支护(钢纤维)**(工作班长度) S*Q**P****洞身衬砌**(50m)M锚杆支护**(工作班长度)S*Q**M****W钢筋网支护**(工作班长度)S*Q**W****Y仰拱**(工作班长度)S*Q**Y****C二次衬砌**(工作班长度)S*Q**C****Z钢支撑**(工作班长度)S*Q**Z****Q中隔墙**(工作班长度)S*Q**Q****G衬砌钢筋**(工作班长度)S*Q**G****S*隧道工程(车行横洞、人行横洞)M**隧道路面(100m)J**基层*S*M**J****M**面层*S*L**M****P**防排水(50m)F**防水层(工作班长度)S*P**F****P**洞内排水沟S*P**P****S**装饰X**消防设施S*S**X****Y**预埋工程S*S**Y****S**装饰工程S*S**S****F**辅助施工措施M**超前锚杆S*F**M****G**超前钢管S*F**G****P**长管棚S*F**P**** Q*J**基础(按墩台号)(子分部工程)M*明挖基础H*Q*J**M**N*明挖基础钢筋加工及安装H*Q*J**N**Z*桩基H*Q*J**Z**H*互通交叉工程H*互通交叉工程匝道桥梁(座)Q*匝道桥梁(座)A*桩基钢筋加工及安装H*Q*J**A**C*承台、系梁H*Q*J**C**D*承台、系梁钢筋加工及安装H*Q*J**D**X**下部构造(按墩台号)(子分部工程)D*墩(台)身H*Q*X**D**E*墩(台)身钢筋加工及安装H*Q*X**E**M*墩(台)帽与盖梁H*Q*X**M**N*墩(台)帽与盖梁钢筋加工及安装H*Q*X**N**K*支座垫石和挡块H*Q*X**K**L*支座垫石和挡块钢筋加工及安装H*Q*X**L**T*台背回填H*Q*X**T**Y**上部预制和安装(按跨)(子分部工程)Y*梁板预制H*Q*Y**Y**G*梁板预制钢筋加工及安装H*Q*Y**G**Z*梁板预制预应力筋的加工及张拉H*Q*Y**Z**A*梁板安装H*Q*Y**A**Q*其他构件预制H*Q*Y**Q**S**上部现浇(分段)(子分部工程)X*梁现浇H*Q*S**X**Y*梁现浇钢筋加工及安装H*Q*S**Y**Z*梁现浇预应力筋的加工及张拉H*Q*S**Z**Q*其他构件浇注H*Q*S**Q**Z总体、桥面及附属工程OZ桥梁总体**H*Q*OZOZ**OF桥面防水层**H*Q*OZOF**OP桥面铺装**(左右)H*Q*OZOP**OW桥面铺装钢筋加工及安装(左右)H*Q*OZOW**OA支座安装**H*Q*OZOA**OB搭板**H*Q**OZOB** OG搭板钢筋加工及安装H*Q*OZOG**OS伸缩缝安装**H*Q*OZOS**OL栏杆安装**H*Q*OZOL**OH混凝土护拦**H*Q*OZOH**OT混凝土护栏钢筋加工及安装H*Q*OZOT**OR人行道铺设H*Q*OZOR**OD灯柱安装H*Q*OZOD**F防护工程*(每座左右)P锥、护坡*H*Q*FP****Q*匝道桥梁(座)A护岸*H*Q*FA****D导流工程*H*Q*FD****S石笼防护*H*Q*FS****Q砌石工程*H*Q*FQ****T*路基土石方U **开挖石方H*Z*T*OU**W** H*Z*T*OW**H*互通交叉工程Z*匝道工程(每条依次连续编号)开挖土方T**路基填土H*Z*T*OT**S**路基填石H*Z*T*OS**R**软土等特殊路基处理H*Z*T*OR**C**土工合成材料处治层(处)H*Z*T*OC**P*路基排水B**边沟H*Z*P*OB**P**排水沟H*Z*P*OP**J**截水沟H*Z*P*OJ**G**平台截水沟H*Z*P*OG**C**急流槽H*Z*P*OC**X**消力池H*Z*P*OX**M**盲沟、渗沟H*Z*P*OM**Z**集水井H*Z*P*OZ**F*砌筑防护工程H**护坡(处)H*Z*F*OH**D**挡土墙 (处)H*Z*F*OD**Q**护面墙H*Z*F*OQ**B**墙背填土H*Z*F*OB**K**抗滑桩 (处)H*Z*F*OK**P**喷浆H*Z*F*OP**G**锚杆(锚索)防护H*Z*F*OG**D**大型挡土墙(子分部工J*基础H*Z*D**J**Q* H*Z*D**Q**程)墙身B墙背填土*H*Z*D**B**Y构件预制*H*Z*D**Y**A构件安装*H*Z*D**A**D筋带*H*Z*D**D**H互通交叉工程*Z匝道工程*(每条依次连续编号)D**大型挡土墙(子分部工程)M锚杆*H*Z*D**M**L拉杆*H*Z*D**L**Z总体*H*Z*D**Z**G**盖板涵(子分部工程)J基础及换填*H*Z*G**J**S墙身*H*Z*G**S**G盖板*H*Z*G**G**T台背回填*H*Z*G**T**Z总体及洞口建筑*H*Z*G**Z**Y**圆管涵(子分部工程)J基础及换填*H*Z*Y**J**S管身*H*Z*Y**S**T台背回填*H*Z*Y**T**Z总体及洞口建筑*H*Z*Y**Z**X**箱涵(子分部工程)J基础及换填*H*Z*X**J**S墙身*H*Z*X**S**G盖板*H*Z*XV*G**T台背回填*H*Z*X**T**Z总体及洞口建筑*H*Z*X**Z**H互通交叉工程*Z匝道工程*(每条依次连续编号)S**拱涵(子分部工程)J基础及换填*H*Z*S**J**S墙身*H*Z*S**S**Q拱圈*H*Z*S**Q**T台背回填*H*Z*S**T**Z总体及洞口建筑*H*Z*S**Z**B**通道(子分部工程)J基础及换填*H*Z*B**J**S墙身*H*Z*B**S**G盖板* H*Z*B**G**T台背回填*H*Z*B**T**Z总体及洞口建筑*H*Z*B**Z**X**倒虹吸(子分部工程)J基础及换填*H*Z*X**J**S墙身*H*Z*X**S**G盖板与倒虹吸管*H*Z*X**G**T台背回填*H*Z*X**T**Z总体及洞口建筑*H*Z*X**Z**R**人行天桥(子分部工程)分项工程编码同主线路基小桥的分项编码B环保工程*S声屏障**(处)S声屏障**B*S**S****L绿化工程**(1-3km或者处)Y中央分隔带绿化**B*L**Y****C路侧绿化**B*L**C****T互通立交绿化**B*L**T****F B*L**F****服务区绿化**Q取弃土场绿化**B*L**Q****W污水处理设施*F服务区污水处理**B*W**F**** T停车场污水处理**B*W**T**** Z收费站污水处理**B*W**Z****A交通安全设施(合同段)A交通安全设施(合同段)Z标志**(5km)Z标志**A*Z**AZ****X标线与突起路标**(5km)X标线**(自然段)AX**AX****L突起路标**(自然段)AX**AL****L护栏,轮廓标**(5km)AB波形梁护栏**(自然段)AL**AB****AL缆索护栏**(自然段)AL**AL****AT砼护栏**(自然段)AL**AT****AK轮廓标**(自然段)AL**AK****F防眩设施**(5km)AB防眩板**(自然段)AF**AB****AW防眩网**(自然段)AF**AW****G隔离栅与防落网** (5km)AS隔离栅**(自然段)AG**AS****AW**防落网(处)AG**AW****说明:➢上表只以某一个合同段划分为例;➢建议采用单位、分部、分项工程三级划分,互通工程可以考虑增加子分部一级;➢如有本表中未列出的分项工程,但又无法列入其他单位工程时,可放到本单位工程另设的分部工程中;➢十位编码,不足十位的用英文大写“O”字母代替;➢可以根据工程实际情况增加或减少项目;➢编号中字母不可变,但可以增加,却不能重复;➢“*”均为阿拉伯数字,一个“*”号代表一个数字,不足两位或三位的前面加阿拉伯数字“0”代替。
宜彝高速公路结构单元划分指导意见参照《公路工程质量检验评定标准》(JTGF80/1-2017)标准,宜彝高速公路工程结构单元划分规定如下:一、路基工程1、单位工程按每标段路基工程为一个单位工程。
编号SG7D1,SG7为标段号,D1代表施工SG7标段的第1个单位工程。
2、分部工程、分项工程2.1、路基土石方工程:按实际长度1~3km左右并在(桥、隧)结构物处断开为一个分部工程(若出现在一自然段填方路基内划断的现象,可把该自然段归于前后任意一个分部中,但分部段落累计长度宜保证1Km。
排水、防护工程划分时同上),编号SG7D1LJ1、SG7D1LJ2、SG7D1LJ3……(每一种分部工程独立编号,下同)。
每个(自然)段落下的软土地基处置(每处按不同处理类型)、土方路基、填石路基、土工合成材料处置层(不同材料)各为一个分项工程,编号SG7D1LJ1-1、SG7D1LJ1-2、SG7D1LJ1-3……(每一个分部工程下面的分项工程独立编号,下同),为修改方便,每一个分部工程的分项工程从1到N按自然数依次编号。
具体的划法如下:分部工程分项工程分部工程名称编号分项工程名称编号K64+749.41~K66+469.5路基土石方工程SG7D1LJ1K64+749.41~K66+469.5气泡混合轻质土SG7D1LJ1-1K64+749.41~K66+469.5塑料排水板SG7D1LJ1-2K64+749.41~K66+469.5换填砂砾石SG7D1LJ1-3K64+749.41~K66+469.5石方路基工程SG7D1LJ1-4K64+749.41~K66+469.5土方路基工程SG7D1LJ1-5K64+749.41~K66+469.5土工格栅SG7D1LJ1-62.2、排水工程:按实际长度1~3km左右并在(桥、隧)结构物处断开为一个分部工程,编号SG7D1PS1、SG7D1PS2、SG7D1PS3……。
排水工程对应桩号段落下按不同排水结构形式各为一个分项工程;按1~3km左右(自然段落)的边沟盖板预制、盖板钢筋加工及安装、边沟盖板安装各划分一个分项工程,编号类同路基土石方工程。
高速公路收费站单位工程、分部工程和分项工程划分标准高速公路收费站的建设涉及到多个工程项目,为了统一管理和控制施工过程,需要对单位工程、分部工程和分项工程进行划分。
下面是对这些工程划分的标准和定义:单位工程单位工程是高速公路收费站建设中的最基本的施工单元。
它是根据工程建设的需要,具有独立的功能和施工进度控制的工程项目。
单位工程的划分标准如下:- 功能独立性:单位工程应具有自己的独立功能,可以单独完成某项功能。
- 施工进度控制:单位工程应可独立进行施工,具有明确的施工进度控制要求。
- 工程量计算:单位工程的工程量可以独立计算和结算。
分部工程分部工程是对单位工程进行进一步划分的工程单元。
它是单位工程施工过程中,根据施工的需要,将单位工程分解为若干具体施工任务的组合。
分部工程的划分标准如下:- 施工任务:分部工程是对单位工程的施工任务进行进一步划分的结果。
- 独立性:分部工程应具有一定的独立性,可以作为一个独立的施工单元进行施工。
- 进度控制:分部工程应具有明确的施工进度控制要求。
分项工程分项工程是对分部工程进一步划分的最小施工单元。
它是针对单位工程施工过程中的具体构件、设备或系统的施工进一步划分的结果。
分项工程的划分标准如下:- 构件、设备或系统:分项工程是对单位工程中具体的构件、设备或系统进行进一步划分的结果。
- 专业性:分项工程应由特定的专业施工队伍进行施工。
- 工程量计算:分项工程的工程量可以独立计算和结算。
以上是对高速公路收费站单位工程、分部工程和分项工程划分的标准和定义,通过划分不同的工程单元,可以更好地管理和控制收费站的建设过程。
公路工程分部分项划分编号要求一、引言在公路工程的设计与建设过程中,为了方便施工管理和质量控制,对各个分部分项进行编号是十分必要的。
本文将介绍公路工程分部分项划分编号的要求。
二、编号的目的和意义公路工程涉及众多的分部分项,每个分项都有着不同的工作内容和要求。
编号的目的和意义在于:1.便于组织和管理:通过编号可以对各个分项进行有序的组织和管理,以确保整个工程进度的顺利进行;2.提高施工效率:编号可以使施工人员更快地找到所需要的信息和文件,从而提高施工效率;3.保证质量控制:通过编号可以对每个分项的施工质量进行跟踪和评估,及时发现问题并作出相应的调整;4.便于工程验收:每个分项都有相应的编号,方便验收人员对工程的质量和完成情况进行评估。
三、编号规则对于公路工程的分部分项划分的编号,需要遵循以下规则:1.主编号:一般采用阿拉伯数字,用于对工程项目进行整体划分。
例如,编号1表示道路基础工程,编号2表示路面工程等;2.副编号:一般采用英文字母,用于对工程项目进行进一步的划分。
例如,1.1表示道路基础工程中的人工挖掘,1.2表示道路基础工程中的机械挖掘等;3.分项编号:一般采用阿拉伯数字,用于对具体工作内容进行划分。
例如,1.1.1表示道路基础工程中的人工挖掘中的土方开挖,1.1.2表示道路基础工程中的人工挖掘中的石方开挖等;4.扩展编号:对于一些较为复杂的分项,可以使用扩展编号进行更细致的划分。
例如,1.1.1.1表示道路基础工程中人工挖掘中的土方开挖的扩展内容一,1.1.1.2表示道路基础工程中人工挖掘中的土方开挖的扩展内容二等;5.分项名称:对于每个分项都需要有相应的名称,以便清晰地表达工作内容。
四、实施方法在公路工程分部分项划分编号的实施过程中,需要遵循以下方法:1.完整性:对于所有的工程分项都应进行编号,确保每个分项都有相应的标识;2.清晰性:编号要清晰明了,不产生歧义。
每个编号应对应唯一的工作内容,不能存在重复或模糊的情况;3.逻辑性:编号应按照工程项目的逻辑顺序进行划分,使得整个工程的分项具有合理的层次结构;4.标准化:制定统一的编号规则和命名规范,并在整个工程过程中进行严格执行;5.文档化:将编号规则和命名规范进行书面化,并向相关人员进行培训和指导。
附件1:单位、分部、分项工程具体划分要求一、单位工程划分:1、路基工程:每10Km或每标段划分一个单位工程;2、路面工程:每10Km或每标段划分一个单位工程;3、桥梁工程:每座整体式的特大桥、大桥分别划分为一个单位工程;每座分离式的特大桥、大桥按左右幅分别划分为一个单位工程;中桥不论整体式还是分离式,以每座桥划分为一个单位工程;4、互通立交工程:每个互通立交工程划分为一个单位工程;5、隧道工程:特长隧道可按左、右线划分为两个单位工程,每座长隧道划分一个单位工程,一个合同段内多个中、短隧道可合并为一个单位工程;6、环保工程:每个标段划分一个单位工程;7、交通安全设施:每20公里或每标段划分为一个单位工程。
二、分部工程划分:1、路基工程:1)1-3Km路段的路基土石方工程、排水工程、砌筑防护工程均划分为一个分部工程,具体划分段落需考虑以大型结构物分隔,避免出现一段排水、砌筑防护、路基填方工程分为两个分部;如整体式路基土石方工程按整幅进行划分,分离式路基左右幅也为一个分部工程,划分应结合桥、隧分布情况和土石方自然段落进行合理划分,尽可能以桥梁、隧、互通立交起止桩号为界;分项工程的划分宜以自然段、小型构筑物结合分部工程划分,软土地基直接明确到具体的处治形式,如:CFG桩、袋装砂井等;排水工程、防护工程的分部工程划分的长度,尽可能与路基土石方分部工程划分的长度相一致,分项工程划分段落与分部工程一致,并直接明确到具体的结构形式,除互通区外,不设立子分项工程;2)每座小桥及符合小桥标准的通道、人行天桥、渡槽划分为一个分部工程,可将每个墩台作为一个子分部工程,分项工程根据实际情况参照桥梁工程分项工程的划分,除互通区外,不设立子分项工程;3)当平均墙高达到或超过6m,且墙身面积不小于1200m2时,为大型挡土墙,每处可划为一个分部工程,悬臂式和扶壁挡土墙,桩板式、锚杆、锚碇板和加筋挡土墙每处可划为一个分部工程;4)每1-3公里路段内的涵洞(通道)工程可划为一个分部工程,每道涵洞(通道)划分为一个子分部工程。
单位、分部、分项工程划分及质量评定办法第一章总则第一条为了切实做好**高速公路建设指挥部(以下简称“指挥部”)分项、分部、单位、合同段和建设项目的质量检验与评定,使**高速公路项目质量管理工作规范化、系统化,确保工程质量,为竣(交)工验收提供完整的基础资料。
根据《公路工程质量检验评定标准》(JTG F80/1-2004)、交通部《公路工程竣(交)工验收办法》(2004年3号令)规定,特制订本办法。
第二条施工单位应合理划分单位、分部、分项工程,是项目质量管理的基础和前提。
各施工单位进场后,根据标段工程项目和工程量,及时划分单位、分部、分项工程,为工程质量评定创造条件。
监理单位不必对工程进行划分,但应严格按照设计文件对承包人提交的划分表进行审核,确保划分不漏项,不多项,监理对工程进行独立的评定时,同样以承包人提交给指挥部审核后的划分表为依据。
第三条本办法适用于**高速公路建设项目。
第二章工程单元划分的方法第四条路基工程1.路基分部工程的划分应按《公路工程质量检验评定标准》JTG F80/1—2004附录A及公路等级、工程规模、技术复杂程度等进行划分。
还需结合桥隧分部情况、土石方自然段落。
2.整体式路基土石方工程、小桥、涵洞(通道)及排水工程按整幅分段进行分部工程划分;分离式路基的土石方工程、小桥、涵洞(通道)及排水工程按分幅分段进行分部工程划分。
防护工程无论是整体式或分离式路基均按区分左右幅分段进行分部工程划分。
3.路基土石方工程软土地基(含深层及浅层)的处治,以处为单元划分分项工程。
4.路基土石方的分项工程划分按自然段落,尽可能将填方、挖方分开。
5.小桥、涵洞(通道)以每座(道)为单元,划分为一个分部工程。
(1)小桥下部及基础以墩台为单元分别设立分项工程;上部结构含安装、桥面系及附属工程各作为一个分项工程。
(2)涵洞(通道)分基础及下部、盖板构件(含现浇、安装)、进出口及涵背填土分别设立分项工程。
6.排水工程、防护工程的分部工程划分的长度,尽可能与路基土石方分部工程划分的长度相一致。
7.大型挡土墙以每处作为一个分部工程。
第五条路面工程路面分部工程宜按1-3Km每结构层作为一个分部工程进行划分,便于质量评定和资料的整理。
第六条一般桥梁工程1.桥梁工程单位工程的划分,上下行线无法分开的以每座为一个单位工程,上下行线可以分开的分左右幅设两个单位工程。
2.桥梁工程的分部及分项工程按《公路工程质量检验评定标准》JTG F80/1—2004附录A规定分类和以下要求进行划分。
(1)桥梁工程的基础及下部构造以每墩台为单元作为一个分部工程;桥梁工程的上部工程分别按梁板、桥面系和附属工程划分为分部工程。
(2)基础及下部构造的分项工程划分a、明挖的墩台基础工程,以每一个墩台的基础工程作为一个分项工程。
b、有桩基工程的墩台基础工程, 以每一个墩台分桩基和承台(如有)分别划分为分项工程。
(3)下部工程每个墩台分墩身、台身、系梁(如有)、盖梁(含支座垫石、挡块)、台帽(含支座垫石、挡块、耳背墙)为单元分别划分为分项工程。
(4)上部构造的预制和安装(含支座、绞缝、湿接缝、干接缝、现浇横隔板)以每跨为单元组成一个分项工程。
对于先简支后连续结构中的现浇端横梁、墩横梁第一个墩横梁归入第一跨,以此类推,以每跨作为一个评定单元并入该跨分项工程内。
(5)上部连续梁结构现浇工程,以每一联作为一个分项工程。
(6)桥面系分桥面铺装(含钢筋加工及安装、钢筋网、钢板网、负弯矩张拉)、防水层、伸缩缝、钢筋混凝土护栏或栏杆、搭板等分别设立分项工程。
(7)桥梁附属工程分护坡、护岸、排水等为单元分别设立分项工程。
第七条特殊桥梁工程1.连续刚构桥(1)单位、分部工程的划分参照一般桥梁工程的方法进行。
(2)分项工程的划分a、主跨和边跨的基础及下部工程参照一般桥梁工程的方法划分。
b、0号节段及对称节段的浇筑,以节段为单元,作为分项工程(含钢筋安装)。
边跨的墩顶浇筑及现浇段也分别划分为分项工程(含钢筋安装)。
c、预应力施工按每T构分纵、横、竖向设立三个分项工程。
d、其余桥面系等工程分项工程划分参照一般桥梁工程的划分方法。
2.其它结构复杂的特大桥单元工程划分参照《公路工程质量检验评定标准》JTG F80/1—2004附录A规定的要求进行划分。
第八条立交工程每座(处)互通式立交为一个单位工程,互通式立交单位工程内,匝道大、中桥以每座为一个分部工程,匝道工程(包括路基、涵洞等)以每条为一个分部工程,小桥及符合小桥标准的通道分别为一个分部工程;分项工程按《公路工程质量检验评定标准》JTG F80/1—2004附录A执行。
第九条隧道工程1.分离式隧道按左右幅分两个单位工程,连拱隧道以每处作为一个单位工程。
2.明洞工程和洞口工程以个为单元设立分部工程,明洞的防水层列入防排水工程。
3.洞身开挖无论是分离式或连拱式均以单洞为单元作为分部工程,洞身开挖分项工程划分以围岩类别为基础,每一类别的分项工程划分长度不宜超过100米。
4.洞身衬砌每单洞设分部工程(洞身衬砌内容:初期支护、仰拱和填充(或找平层)、二衬),分项工程按初期支护、仰拱(含填充)、二衬分别设立。
以上分项工程划分的长度与洞身开挖分项划分的长度保持一致。
5.连拱隧道中导洞开挖、衬砌工程一座隧道设为一个分部工程。
6.分离式隧道的防排水工程按左右幅分两个分部工程。
连拱隧道的防排水工程一座隧道为一个分部工程。
7.防排水工程的分项工程按防水层、止水带、纵向排水管、环向排水管、盲沟、边沟、电缆沟、引水管等类型分别设立分项工程。
8.隧道路面按单洞设立分部工程,分项工程按结构层设立。
9.分离式隧道的(人行、车行)横洞工程每座合并设立一个分部工程,该分部工程归入分离式隧道左幅单位工程中。
10.隧道装饰工程每座隧道设立一个分部工程,分项工程按单洞洞内瓷砖(或其它)、防火涂料分别设立,洞门装饰按每处设立一个分项工程。
11.隧道机电工程单元的划分按《公路工程质量检验评定标准》JTG F80/1-2004附录A的规定进行。
第十条其它工程严格按《公路工程质量检验评定标准》JTG F80/1-2004附录A的规定划分。
第三章单元划分及评定程序第十一条根据附表2格式确定**高速的单位工程,开工前各施工单位应在此基础上根据标段的里程桩号及工程范围划分分部工程。
第十二条各标段分项、分部和单位工程的划分结果,由驻地办审查上报总监办审批,并指挥部核备。
第十三条各标段应按审定后的评定单元划分结果建立质量管理数据库,对质量控制实行计算机管理。
同一分项分次施工的项目应分别做分项评定并汇总(如两层施工的墩台);小桥及符合小桥标准的通道、桩基础涵洞按结构形式参照大、中桥评定;桥梁桩基先按单桩、预制梁按单片进行子项划分,再将结果汇总进行分项评定。
第十四条分项、分部和单位工程应完成一项,自检评定一项。
施工单位自检评定合格后,应及时申报驻地办检查与签认。
第十五条驻地办应对已经完成并经自检评定的工程项目及时进行独立抽检,对工程质量等级作出客观结论。
驻地办的抽检资料同样按分项、分部和单位工程归类。
第十六条分项工程质量检验评定表及其所附的支持表格(评定过程)构成质量保证资料的最基本单元。
经驻地办签认的分项工程质量检验评定结果,是评价施工单位质量管理水平和实施计量支付的重要凭证。
第四章评分方法第十七条分项、分部、单位、标段和建设项目的交工验收质量评分方法按《公路工程质量检验评定办法》、《交通部公路工程竣(交)工验收办法》(2004年3号令)规定,各章的具体规定进行。
第五章附则第十八条施工自检资料和监理抽检资料,应齐全完善、干净整洁,各施工、监理单位必须按照规范及相关标准,认真、及时、规范地填写、签认资料并完整保存。
第十九条施工、监理单位均应重视工程质量的检验与评定工作,施工单位应成立由总工程师负责的专门机构完成该项工作,驻地办安排专人负责,并督促施工单位做好工程质量评定工作。
第二十条各施工、监理单位在分项工程划分及评定过程中发现问题,或意见和建议,请及时反馈总监办、指挥部。
第二十一条本办法由**高速公路建设指挥部质检部负责解释。
第二十二条本办法自发布之日起执行。
附表1:单位、分部、分项工程划分表附表2:**高速公路项目路基、桥涵单位工程一览表附表3:工程质量检验评定用表表3-1:分项工程质量检验评定表表3-2:分部工程质量检验评定表表3-3:单位工程质量检验评定表表3-4:建设项目(合同段)质量检验评定表表3-5:建设项目工程汇总表附件4:单位、分部、分项工程审批格式表注:①表内标注*号者为主要工程,评分时给以2的权值;不带*号者为一般工程,权值为1。
②按路段长度划分的分部工程,高速公路宜取低值。
③护岸参照挡土墙。
④砌体挡土墙平均墙高达到或超过6m且墙身面积不小于1200㎡时,为大型挡土墙。
附表2:附表3-1 分项工程质量检验表分项工程名称:所属分部工程名称:所属建设项目:14附表3-2:分部工程质量检验评定表分部工程名称:所属单位工程:所属建设项目:工程部位:施工单位:监理单位:附表3-3:单位工程质量检验评定表单位工程名称:所属建设项目:路线名称:工程地点、桩号:施工单位:检验负责人:计算:复核:年月日建设项目(合同段)质量检验评定表项目名称:路线名称:检验负责人:计算复核:年月日中交云南高速公路发展有限公司国家高速公路网G85重庆至昆明公路嵩明至昆明段单位、分部、分项工程划分报审表承包单位:合同号:项目划分编制说明一、项目划分依据1、《公路工程质量检验评定标准》2、:国家高速公路网G85重庆至昆明公路嵩明至昆明段高速公路两阶段施工图设计文件3、其他划分依据等二、项目划分编制说明嵩明至昆明高速公路(**合同段)项目招标文件和施工设计图纸,暂划为*个路基单位工程、*个路面单位工程、*个桥梁单位工程、*个隧道单位工程。
每个单位工程划分如下:路基工程为*个单位工程,*个分部工程,*个分项工程;路面工程为*个单位工程,*个分部工程,*个分项工程;桥梁工程为*个单位工程,*个分部工程,*个分项工程。
为了各分部分项工程的区分,确保在以后竣工资料的完整性及规范性,现将单元划分中的项目编号按照以下方法进行编制:SK2嵩明至昆明高速第2合同段SK2LJ路基工程单位工程SK2LM路面工程单位工程SK2QL桥梁工程单位工程SK2SD隧道工程单位工程SK2HT互通工程单位工程SK2LH绿化工程单位工程SK2JA交安工程单位工程SK2JD机电工程单位工程编号示例:子分项工程(若没有,不写)分项工程(桩基)子分部工程(若没有,不写)分部工程(基础及下部)单位工程(桥梁)备注:(1)编号格式为:单位工程-分部工程-分项工程。
(2)路基一个合同段为一个单位工程,则编号为SK2LJ-TS01-TF001。