公路项目工程单元划分的一般原则
- 格式:docx
- 大小:25.63 KB
- 文档页数:7
公路工程单位分部分项工程划分方法
公路工程是指建设、改建、扩建和维护公路的工程项目,是基础设施
建设的重要组成部分。
在进行公路工程的设计和施工时,需要对工程进行
细分,以便进行施工组织和管理。
单位分部分项工程划分方法是将整个公
路工程划分为若干个具有独立功能的单位和分部分项,以便于组织和管理
施工工作。
单位分部分项工程划分方法主要包括以下几个步骤:
1.区域划分:根据公路工程的地理位置和规模,在整个工程范围内进
行区域划分。
通常将大的公路工程划分为若干个区域,每个区域包含若干
个单位和分部分项工程。
2.功能划分:根据公路工程的功能需求,在每个区域内对工程进行功
能划分。
例如,将公路工程分为路基工程、路面工程、桥梁工程、隧道工程、交通设施工程等。
3.单位工程划分:在每个功能区域内进一步划分单位工程。
单位工程
是具有独立功能和施工特点的工程单元,通常对应于一段路段、一座桥梁
或一个隧道等。
例如,将路基工程划分为路基填筑、边坡保护、排水设施
等单位工程。
4.分部分项工程划分:在每个单位工程内进一步划分分部分项工程。
分部分项工程是对单位工程进行细分的工作单位,通常对应于具体的施工
工序或构造要素。
例如,在路基填筑单位工程中,可以划分为平整填筑、
压实、强夯等分部分项工程。
根据以上划分方法,可以将公路工程从整体上进行分解和划分,使每
个单位和分部分项工程都具有相对独立的施工任务,可以专门组织和管理。
同时,单位分部分项工程划分方法还可以为公路工程的施工计划、工期计算、资源配置和质量控制等提供依据。
6 单位、分部、分项工程的划分和质检台帐的建立“质量评定”的过程就是质量控制的过程,同时也是项目文件收集整理编制的过程。
工程完工时,所有分项、分部工程质量评定均已完成,需要做的评定工作,仅是按评定标准的规定进行单位工程、合同段工程、建设项目质量评定。
因此,工程开工之前承包人应按《公路工程质量检验评定标准》(JTG F80/1—2004)附录A的要求进行单位、分部、分项工程的划分;施工过程中进行分项、分部质量评定,为项目文件归档做好准备工作.分部工程、分项工程的划分,应从设计理念、计量单元、使用功能、施工阶段、结构构件等方面综合考虑。
承包人和总监办划分体系应保持一致,报总监办审批。
经总监批准的工程划分方案作为施工单位、监理单位、质监部门进行工程质量评分的依据,应在第一次报送资料时向管理组报送完整全套的单位、分部、分项工程划分表。
6.1单位、分部、分项工程划分6。
1。
1 单位工程划分单位工程包括路基、路面、桥梁、互通立交、隧道、绿化环保、交通安全设施、机电工程、房建等九大类单位工程,其中:路基、路面、绿化环保、交通安全、机电每一合同段的为一个单位工程,桥梁(小桥及互通立交的桥梁除外)、互通立交、隧道、房建为每座(处)为一个单位工程.6.1.2 分部、分项工程划分(1) 路基单位工程路基单位工程分为路基土石方,排水,小桥及渡槽(每座),涵洞、通道,砌筑防护,大型挡土墙工程等分部工程,其中:路基土石方,排水,涵洞、通道,砌筑防护每1~3km 为一个分部工程,并且,上述各分部工程的段落划分应相同.小桥渡槽、大型挡土墙每处为一个分部工程。
在划分分部、分项工程中,注意以下几种情况:①相邻标段接头桩号导致出现的小于1km长度的段落,归入相连的前、后公里的分项(部)工程。
案例1:1标与2标接头桩号为YK29+060.对于1标,yk28+000~yk29+060段土方路基分项工程,长度为1.060km;对于2标,yk29+060~yk31+000段土方路基分项工程,长度为1。
项目划分原则1。
1.1 水利水电工程质量检验与评定应进行项目划分.项目按级划分为单位工程、分部工程、单元(工序)工程等三级.1。
1。
2 工程中永久性房屋(管理设施用房)、专用公路、专用铁路等工程项目,可按相关行业标准划分和确定项目名称.1。
2 项目划分原则1。
2。
1 水利水电工程项目划分应结合工程结构特点、施工部署及施工合同要求进行,划分结果应有利于保证施工质量以及施工质量管理。
是进行项目划分的基本原则。
设计结构特点指建筑物的结构特点,如混凝土重力坝,可按坝段进行项目划分,土石坝则应按防渗体、坝壳及排水堆石体等进行项目划分.施工部署指施工组织设计中对各建筑物施工时期的安排。
同时,还应遵守有利于施工质量管理的原则.1.2.2 单位工程项目划分应按下列原则确定:1 枢纽工程,一般以每座独立的建筑物为一个单位工程。
当工程规模大时,可将一个建筑物中具有独立施工条件的一部分划分为一个单位工程。
2 堤防工程,按招标标段或工程结构划分单位工程.规模较大的交叉联结建筑物及管理设施以每座独立的建筑物为一个单位工程。
3 引水(渠道)工程,按招标标段或工程结构划分单位工程。
大、中型引水(渠道)建筑物以每座独立的建筑物为一个单位工程.4 除险加固工程,按招标标段或加固内容,并结合工程量划分单位工程。
1。
2.2 单位工程项目划分,对枢纽工程、堤防工程、引水(渠道)工程的单位工程项目划分原则做了规定。
引水(渠道)工程级别按《灌溉与排水工程设计规范》GB50288-99规定执行。
除险加固工程因险情不同,其除险加固内容和工程量也相差很大,应按实际情况进行项目划分。
加固工程量大时,以同一招标标段中的每座独立建筑物的加固项目为一个单位工程,当加固工程量不大时,也可将一个施工单位承担完成的几个建筑物的加固项目划分为一个单位工程.1。
2.3 分部工程项目划分应按下列原则确定:1 枢纽工程,土建部分按设计的主要组成部分划分;金属结构及启闭机安装工程和机电设备安装工程按组合功能划分。
单元和分部工程的划分原则1.工程功能划分原则:根据工程项目的功能特点,将工程划分为相对独立、具有一定功能的单元或分部工程。
例如,在建筑工程中,可以根据建筑功能将工程划分为住宅单元、商业单元、公共设施等分部工程;在道路工程中,可以根据道路类型将工程划分为城市道路、高速公路、乡村道路等单元工程。
2.施工过程划分原则:根据工程项目的施工方式和施工过程的需要,将工程划分为相对独立的施工单元或分部工程。
例如,在大型工程项目中,可以根据施工的先后顺序将工程划分为不同的单位或分部工程,如基础工程、主体结构、装饰装修等单元工程。
3.施工技术划分原则:根据工程项目的施工技术要求和施工方法的特点,将工程划分为相对独立的施工单元或分部工程。
例如,在水利工程中,可以根据施工方法将工程划分为挡水坝、引水渠道、泵站等分部工程;在电力工程中,可以根据施工技术将工程划分为变电站、输电线路、配电系统等单元工程。
4.经济效益划分原则:根据工程项目的经济效益和资源利用的情况,将工程划分为相对独立、具有一定经济效益的施工单元或分部工程。
例如,在石油化工工程中,可以根据经济效益将工程划分为裂解装置、反应器、分离器等单元工程;在交通工程中,可以根据经济效益将工程划分为桥梁、隧道、道路等单元工程。
5.管理控制划分原则:根据工程项目的施工管理和质量控制的需要,将工程划分为具有相对独立、可管理和控制的施工单元或分部工程。
例如,在房屋建筑工程中,可以根据施工管理和质量控制的需要将工程划分为施工区、检验区等分部工程;在市政工程中,可以根据管理和控制的需要将工程划分为施工段、检测段等单元工程。
总体而言,单元和分部工程的划分原则需要综合考虑工程项目的功能、施工过程、施工技术、经济效益和管理控制等因素,以实现施工活动的组织和管理的目的。
根据不同的项目特点和需求,可以灵活地确定划分原则,并对工程项目进行合理的划分。
建设项目、单项工程、单位工程、分部工程、分项工程的划分--
一般来说是由大到小:
单项工程,是指在一个工程项目中,具有独立的设计文件,竣工后可以独立发挥生产能力或效益的一组配套齐全的工程项目,直白的理解,就是一幢房子。
单位工程,指具备独立施工条件并能形成独立使用功能的建筑物及构筑物。
在施工之前,应由建设单位、监理单位和施工单位商议确定,一般来说,常见的单位工程有土建工程、安装工程。
分部工程是单位工程的组成部分,按专业和建筑部位确定,一般工业与民用建筑工程的分部工程包括:地基与基础工程、主体结构工程、装饰装修工程、屋面工程、给排水及采暖工程、电气工程、智能建筑工程、通风与空调工程、电梯工程。
分项工程是分部工程的组成部分,一般按主要工程、材料、施工艺、设备类别等进行划分。
例如,土方开挖工程、土方回填工程、钢筋工程、模板工程、混凝土工程、砖砌体工程、木门窗制作与安装工程、玻璃幕墙工程等。
分项工程是工程项目施工生产活动的基,也是计量工程用工、用料和机械台班消耗的基本单元;同时,又是工程质量形成的直接过程。
具体到公路,比如一段公路修筑叫单项!其中的一个桥梁叫单位!路基叫分部,土方开挖、回填叫分项!
公路工程单位、分部、分项工程的划分主要针对公路工程检验评定来划分的。
看公路工程质量检验评定标准附录A,那上面有完整的区分。
例如工程数量表里的细目基本上就是分项工程的,“耕地前夯实数量表”、“桥头路基处理数量表”、“陡坡路堤或填挖交界处理工程数量表”、“特殊路基设计工程数量表”可以分别作为分项工程,都属于第100章路基土石方工程。
建设项目、单项工程、单位工程、分部工程、分项工程的划分--
一般来说是由大到小:
单项工程,是指在一个工程项目中,具有独立的设计文件,竣工后可以独立发挥生产能力或效益的一组配套齐全的工程项目,直白的理解,就是一幢房子。
单位工程,指具备独立施工条件并能形成独立使用功能的建筑物及构筑物。
在施工之前,应由建设单位、监理单位和施工单位商议确定,一般来说,常见的单位工程有土建工程、安装工程。
分部工程是单位工程的组成部分,按专业和建筑部位确定,一般工业与民用建筑工程的分部工程包括:地基与基础工程、主体结构工程、装饰装修工程、屋面工程、给排水及采暖工程、电气工程、智能建筑工程、通风与空调工程、电梯工程。
分项工程是分部工程的组成部分,一般按主要工程、材料、施工艺、设备类别等进行划分。
例如,土方开挖工程、土方回填工程、钢筋工程、模板工程、混凝土工程、砖砌体工程、木门窗制作与安装工程、玻璃幕墙工程等。
分项工程是工程项目施工生产活动的基,也是计量工程用工、用料和机械台班消耗的基本单元;同时,又是工程质量形成的直接过程。
具体到公路,比如一段公路修筑叫单项!其中的一个桥梁叫单位!路基叫分部,土方开挖、回填叫分项!
公路工程单位、分部、分项工程的划分主要针对公路工程检验评定来划分的。
看公路工程质量检验评定标准附录A,那上面有完整的区分。
例如工程数量表里的细目基本上就是分项工程的,“耕地前夯实数量表”、“桥头路基处理数量表”、“陡坡路堤或填挖交界处理工程数量表”、“特殊路基设计工程数量表”可以分别作为分项工程,都属于第100章路基土石方工程。
道路工程施工段划分原则一、前期准备阶段前期准备阶段是道路工程施工的第一阶段,也是最为重要的阶段。
在这个阶段,我们要做好以下几个方面的工作:1. 土地征用和地质勘察:首先要进行土地征用工作,保证施工的用地,然后进行地质勘察,确定施工地段的地质情况,为后续工程施工提供参考。
2. 设计方案的审核和审批:在这一阶段,需要对道路工程的设计方案进行审核和审批,确保设计方案符合国家规定和规范。
3. 公告招标:在这一阶段,需要进行施工单位的招标工作,在选择施工单位的同时,确保施工单位具备资质和施工能力。
4. 紧急排除障碍:在这一阶段,需要排除道路施工中可能出现的紧急障碍,确保施工工程能够顺利进行。
5. 各种准备工作:包括人员的培训、材料的准备、设备的采购等。
二、基础工程施工阶段基础工程施工阶段是道路工程施工的第二阶段,也是工程施工中最为重要和基础的阶段。
在这个阶段,我们要做好以下几个方面的工作:1. 地基处理:在这一阶段,需要进行地基处理工作,包括地表平整、土石方开挖、填方和排水等工作。
2. 地下结构工程:在这一阶段,需要进行地下结构工程,包括排水系统、排水管道、桩基工程等。
3. 路面工程:在这一阶段,需要进行路面工程,包括路面基层、面层、标线等工程。
4. 结构工程:在这一阶段,需要进行道路结构工程,包括桥梁、隧道、边坡、防护栏等工程。
5. 施工管理:在这一阶段,需要进行施工管理,包括施工进度、质量管理、安全管理等。
三、设备安装阶段设备安装阶段是道路工程施工的第三阶段,也是施工中十分重要的阶段。
在这个阶段,我们要做好以下几个方面的工作:1. 管道设备安装:在这一阶段,需要进行管道设备的安装,包括排水管道、照明设备、信号设备等。
2. 施工机械安装:在这一阶段,需要进行施工机械的安装,包括挖掘机、起重机、混凝土搅拌站等。
3. 监测设备安装:在这一阶段,需要进行监测设备的安装,包括路面监测、桥梁监测、隧道监测等。
4. 安全设备安装:在这一阶段,需要进行安全设备的安装,包括安全防护设备、设施管理设备等。
宜彝高速公路结构单元划分指导意见参照《公路工程质量检验评定标准》(JTGF80/1-2017)标准,宜彝高速公路工程结构单元划分规定如下:一、路基工程1、单位工程按每标段路基工程为一个单位工程。
编号SG7D1,SG7为标段号,D1代表施工SG7标段的第1个单位工程。
2、分部工程、分项工程2.1、路基土石方工程:按实际长度1~3km左右并在(桥、隧)结构物处断开为一个分部工程(若出现在一自然段填方路基内划断的现象,可把该自然段归于前后任意一个分部中,但分部段落累计长度宜保证1Km。
排水、防护工程划分时同上),编号SG7D1LJ1、SG7D1LJ2、SG7D1LJ3……(每一种分部工程独立编号,下同)。
每个(自然)段落下的软土地基处置(每处按不同处理类型)、土方路基、填石路基、土工合成材料处置层(不同材料)各为一个分项工程,编号SG7D1LJ1-1、SG7D1LJ1-2、SG7D1LJ1-3……(每一个分部工程下面的分项工程独立编号,下同),为修改方便,每一个分部工程的分项工程从1到N按自然数依次编号。
具体的划法如下:分部工程分项工程分部工程名称编号分项工程名称编号K64+749.41~K66+469.5路基土石方工程SG7D1LJ1K64+749.41~K66+469.5气泡混合轻质土SG7D1LJ1-1K64+749.41~K66+469.5塑料排水板SG7D1LJ1-2K64+749.41~K66+469.5换填砂砾石SG7D1LJ1-3K64+749.41~K66+469.5石方路基工程SG7D1LJ1-4K64+749.41~K66+469.5土方路基工程SG7D1LJ1-5K64+749.41~K66+469.5土工格栅SG7D1LJ1-62.2、排水工程:按实际长度1~3km左右并在(桥、隧)结构物处断开为一个分部工程,编号SG7D1PS1、SG7D1PS2、SG7D1PS3……。
排水工程对应桩号段落下按不同排水结构形式各为一个分项工程;按1~3km左右(自然段落)的边沟盖板预制、盖板钢筋加工及安装、边沟盖板安装各划分一个分项工程,编号类同路基土石方工程。
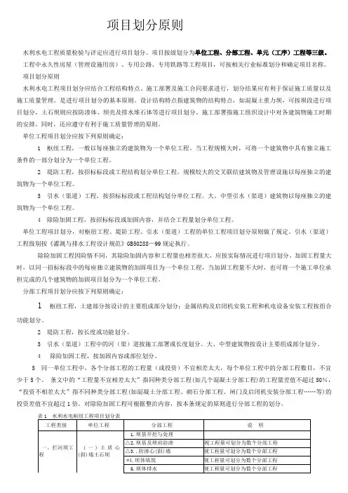
项目划分原则水利水电工程质量检验与评定应进行项目划分。
项目按级划分为单位工程、分部工程、单元(工序)工程等三级。
工程中永久性房屋(管理设施用房)、专用公路、专用铁路等工程项目,可按相关行业标准划分和确定项目名称。
项目划分原则水利水电工程项目划分应结合工程结构特点、施工部署及施工合同要求进行,划分结果应有利于保证施工质量以及施工质量管理。
是进行项目划分的基本原则。
设计结构特点指建筑物的结构特点,如混凝土重力坝,可按坝段进行项目划分,土石坝则应按防渗体、坝壳及排水堆石体等进行项目划分。
施工部署指施工组织设计中对各建筑物施工时期的安排。
同时,还应遵守有利于施工质量管理的原则。
单位工程项目划分应按下列原则确定:1 枢纽工程,一般以每座独立的建筑物为一个单位工程。
当工程规模大时,可将一个建筑物中具有独立施工条件的一部分划分为一个单位工程。
2 堤防工程,按招标标段或工程结构划分单位工程。
规模较大的交叉联结建筑物及管理设施以每座独立的建筑物为一个单位工程。
3 引水(渠道)工程,按招标标段或工程结构划分单位工程。
大、中型引水(渠道)建筑物以每座独立的建筑物为一个单位工程。
4 除险加固工程,按招标标段或加固内容,并结合工程量划分单位工程。
单位工程项目划分,对枢纽工程、堤防工程、引水(渠道)工程的单位工程项目划分原则做了规定。
引水(渠道)工程级别按《灌溉与排水工程设计规范》GB50288—99规定执行。
除险加固工程因险情不同,其除险加固内容和工程量也相差很大,应按实际情况进行项目划分。
加固工程量大时,以同一招标标段中的每座独立建筑物的加固项目为一个单位工程,当加固工程量不大时,也可将一个施工单位承担完成的几个建筑物的加固项目划分为一个单位工程。
分部工程项目划分应按下列原则确定:1 枢纽工程,土建部分按设计的主要组成部分划分;金属结构及启闭机安装工程和机电设备安装工程按组合功能划分。
2 堤防工程,按长度或功能划分。
3 引水(渠道)工程中的河(渠)道按施工部署或长度划分。
附件1第四章 公路工程单元划分及评定公路工程单元划分是工程质量管理、工程数量管理、进度管理、合同管理的基础,也是保证竣工文件具有层次性、规范性、系统性的主要依据。
务必引起项目法人和各参建单位的高度重视,确实做好这项主要的基础工作。
现就工程单元的划分及评定提出以下要求。
第一节 工程单元划分基本要求一、工程单元划分的工作应在项目准备阶段或开工初期完成。
二、单位工程、分部工程、分项工程必须按《公路工程质量检验评定标准》JTG F80/1—2004附录A要求,并结合工程特点进行划分。
三、项目法人和总监办应对工程单元划分提出明确的要求,并统一单元划分的样表。
四、施工单位应按标准、项目法人和总监办的要求,对本合同段工程进行工程单元划分,报驻地监理工程师审查、总监理工程师批准。
五、工程单元划分经批准后,施工单位和监理都必须严格执行,对工程质量的中间检查评定和今后的竣工验收均以此为依据。
六、工程实施过程中,因重大变更需对工程单元划分进行调整的应按上述审批手续进行审批。
第二节 工程单元划分的方法一、路基工程1、路基分部工程的划分应按《公路工程质量检验评定标准》JTG F80/1—2004附录A及公路等级、工程规模、技术复杂程度等进行划分。
还需结合桥隧分部情况、土石方自然段落。
2、整体式路基的高速公路及一级公路的路基土石方工程、小桥、涵洞(通道)及排水工程按整幅分段进行分部工程划分;分离式路基的高速公路及一级公路的路基土石方工程、小桥、涵洞(通道)及排水工程按分幅分段进行分部工程划分。
防护工程无论是整体式或分离式路基均按区分左右幅分段进行分部工程划分。
3、路基土石方工程软土地基(含深层及浅层)的处治,以处为单元划分分项工程。
4、路基土石方的分项工程划分按自然段落,尽可能将填方、挖方分开。
5、小桥、涵洞(通道)以每座(道)为单元,划分为一个分部工程。
(1)、小桥下部及基础以墩台为单元分别设立分项工程;上部结构含安装、桥面系及附属工程各作为一个分项工程。
公路工程合同工程单元划分在公路工程项目中,工程单元划分是指将整个项目按照结构、功能或施工阶段等不同标准进行细分,以便于管理、监督和控制。
一个合理的工程单元划分能够为项目的顺利实施提供清晰的指导和依据。
我们来看工程单元划分的原则。
在划分时,应遵循以下原则:一是确保每个单元具有相对独立的施工工艺和质量要求;二是考虑施工组织设计,每个单元应有明确的起始和结束点;三是方便施工管理和质量控制,每个单元的规模不宜过大也不宜过小;四是要兼顾合同管理和计量支付的需要,确保每个单元能够独立计量和结算。
具体到工程单元划分的内容。
在公路工程合同中,一般会将整个工程划分为若干个大的单元,如路基工程、路面工程、桥梁工程、隧道工程等。
每个大单元下又会根据实际需要细分为若干个子单元或分项工程。
例如,路基工程可以进一步划分为挖方、填方、压实等多个子单元;桥梁工程则可能包括桥墩建设、梁体预制、架梁等多个分项工程。
对于每个工程单元,还需要明确其具体的工程量、施工方法、材料要求、质量标准等关键信息。
这些信息不仅对施工单位的施工活动有指导意义,也是监理单位和业主进行工程质量监督和管理的重要依据。
在实际施工过程中,工程单元划分还与施工进度计划紧密相关。
通过合理划分工程单元,可以制定出更为精确和实际的施工进度计划,从而有效控制工期,保证项目按期完成。
值得注意的是,工程单元划分并不是一成不变的。
在施工过程中,根据实际情况的变化,可能需要对原有的工程单元划分进行调整。
因此,合同中通常会包含有关工程单元调整的条款,以便在必要时进行调整而不影响整体工程的进展。
为了保障工程单元划分的公正性和客观性,合同中还应规定明确的划分标准和程序。
这包括由谁来负责工程单元的划分,如何进行审核和批准,以及如何处理争议等问题。
单位、分部、分项工程的划分和质检台帐的建立单位、分部、分项工程划分工程开工之前承包人应按《公路工程质量检验评定标准》(JTG F80/1-2017)的要求进行单位、分部、分项工程的划分,为竣工文件的编制做好准备工作。
承包人和监理处划分体系应保持一致,报总监办审批。
经总监批准的工程划分方案作为施工单位、监理单位、质监部门进行工程质量评分的依据。
应在第一次报送资料时向管理组报送完整全套的单位、分部、分项工程划分表。
工程划分应根据实际的工程情况,增加项目,编号接已有的分项工程编号,具体见附件1,一般划分如下。
1)单位工程划分单位工程包括路基、路面、桥梁、互通立交、绿化环保等,其中:路基、路面、绿化环保每一合同段的为一个单位工程,桥梁(小桥及互通立交的桥梁除外)、互通立交为每座(处)为一个单位工程。
2)分部、分项工程划分(1)路基工程分为路基土石方、排水、小桥渡槽、涵洞、防护、大型挡土墙工程等,其中:路基土石方、排水、通涵、防护每1~3km为一个分部工程,小桥渡槽、大型挡土墙每处为一个分部工程。
1~3km内的每一座通涵为一个子分部工程。
路基土石方工程分为土方、石方、软土地基、土工合成材料处置层四个分项工程,各个分项工程按照每自然段划分为子分项工程。
排水工程分为管节预制,管道基础及管节安装,检查(雨水)井砌筑,土沟,浆砌排水沟,盲沟,跌水,急流槽,水簸箕,排水泵站,各个分项工程按照每自然段或者1km划分为子分项工程。
防护工程分为挡土墙,墙背填土,抗滑桩,锚喷防护,锥、护坡,导流工程,石笼防护等分项工程,各个分项工程按照每处或者1km划分为子分项工程。
通涵工程按照其类型分为圆管涵、盖板涵(通道)、箱涵(通道)、拱涵(通道)、倒虹吸等。
圆管涵分为基础、管节安装及护座、台背填土、洞口建筑、总体等分项;盖板涵(通道)、箱涵(通道)分为基础、墙身、盖板、台背填土、洞口建筑、总体等分项;拱涵(通道)分为基础、墙身、拱圈、台背填土、洞口建筑、总体等分项,倒虹吸分为基础、管节安装及护座、台背填土、洞口建筑、总体等分项。
公路单位、分部、分项工程划分
公路工程的划分可以从大到小依次为:公路单位、分部工程、分项工程。
1. 公路单位:指的是负责规划、设计、建设、维护和管理公路的组织或机构,通常是政府部门或公路管理机构。
公路单位负责整体规划和管理公路工程,包括确定建设目标、制定规划方案、筹措资金、组织施工和监督工程质量等。
2. 分部工程:公路工程按照不同的功能和特点可以划分为多个分部工程,每个分部工程负责公路工程的某个特定方面或部分。
常见的分部工程包括路基工程、路面工程、桥梁工程、隧道工程、交通设施工程等。
分部工程通常由公路单位根据工程特点和需求进行划分,并按照不同的施工工序和工艺进行组织和管理。
3. 分项工程:分项工程是对分部工程进一步细化的划分,用于具体描述和管理公路工程的各个具体工作内容。
分项工程通常按照施工工序、工艺和材料等方面进行划分,例如路基工程中的土方工程、石方工程、排水工程等;路面工程中的路基处理工程、路面铺装工程、标线工程等。
分项工程的划分可以根据工程的实际情况和需要进行调整和修改。
以上是公路工程划分的一般原则和方法,具体的划分方式和标准可能会因地区、国家和工程类型的不同而有所差异。
在实际工程中,需要根据具体情况进行合理的划分和组织,以确保工程的顺利进行和质量的达标。
单位、分部、分项工程划分及编码表第 1 页共 44 页第 2 页共 44 页第 3 页共 44 页第 4 页共 44 页第 5 页共 44 页第 6 页共 44 页第 7 页共 44 页第 8 页共 44 页第 9 页共 44 页第 10 页共 44 页第 11 页共 44 页第 12 页共 44 页第 13 页共 44 页单位、分部、分项工程划分及编码表第 14 页共 44 页第 15 页共 44 页单位、分部、分项工程划分及编码表第 16 页共 44 页第 17 页共 44 页第 18 页共 44 页第 19 页共 44 页第 20 页共 44 页第 21 页共 44 页单位、分部、分项工程划分及编码表第 22 页共 44 页第 23 页共 44 页第 24 页共 44 页第 25 页共 44 页第 26 页共 44 页第 27 页共 44 页第 28 页共 44 页第 29 页共 44 页第 30 页共 44 页第 31 页共 44 页单位、分部、分项工程划分及编码表第 32 页共 44 页第 33 页共 44 页第 34 页共 44 页第 35 页共 44 页第 36 页共 44 页第 37 页共 44 页第 38 页共 44 页单位、分部、分项工程划分及编码表第 39 页共 44 页单位、分部、分项工程划分及编码表第 40 页共 44 页第 41 页共 44 页单位、分部、分项工程划分及编码表第 42 页共 44 页第 43 页共 44 页单位、分部、分项工程划分及编码表第 44 页共 44 页。
公路项目工程单元划分的一般原则
一、单位工程的划分
1、路基工程单位工程划分:
(1)合同段路基长度不足10公里的只作为一个单位工程;
(2)合同段路基长度大于10公里的可分为两个单位工程。
每个单位工程长度可大致均衡,但应尽量凑整桩号。
2、路面工程单位工程划分
划分方法同路基工程。
3、桥梁工程单位工程划分
每座大、中桥均作为一个单位工程。
4、环保工程单位工程划分
环保工程每合同段为一个单位工程。
5、交通安全设施单位工程划分
交通安全设施每合同段为一个单位工程。
6、机电工程单位工程划分
机电工程一个合同段为一个单位工程。
二、分部工程的划分
(一)路基部分
1、路基土石方工程分部工程划分
(1)路基土石方工程一般每3公里作为一个分部工程,但遇到大、中桥时,应以桥梁为分界,分成两个分部工程,以大、中桥的两岸桥台中心桩
号分别作为2个分部工程的起止点。
(2)当一段路基的长度不足1.0公里时,可将其并入前一个路基分部工程中。
大于1.0公里时,可将其作为一个独立的路基分部工程。
(3)路基土石方分部工程段落中间遇到小桥时,不用考虑将其分成两个不同的分部工程。
2、排水工程
(1)只具有道路功能的排水工程,可按路基工程分部划分的方法将排水工
程作为一个分部工程;
(2)具有市政功能的排水工程,应按排水作用将其分别划分为路基排水、路面排水(含雨水集水井、雨水支管)、污水排水(含支管、检查井)
三个分部工程,划分段落原则上与路基段落桩号相同。
3、小桥分部工程划分
每座小桥为一个分部工程。
4、涵洞工程分部工程划分
涵洞工程以每3公里为一个分部工程。
一个分部内有多道箱涵或盖板涵
时,可设置子分部工程。
每道箱涵或盖板涵作为一个子分部。
5、砌筑防护工程分部工程划分
砌筑防护分部工程的桩号段落划分应与路基分部工程保持一致。
如果是
两侧都有防护砌筑的,应将两侧都作为一个独立的分部工程,并注明左
侧、右侧;如果只是一侧防护,也应注明是左侧还是右侧。
6、大型挡土墙分部工程划分
大型挡土墙每处作为一个分部工程。
一般情况下,可将连续长度大于或等于200m、高度大于或等于6.0m、立面积大于或等于1200m2的挡土墙作为大型挡土墙。
小于前面所述的,
可按一般的砌筑防护工程划分。
(二)路面工程分部工程划分
路面分部工程划分方法同路基分部工程。
如无特殊情况,路面分部段落的桩号应与路基分部的一致。
(三)桥梁分部工程划分
1、每座大、中桥的基础及下部构造为一个分部工程,每个墩、台的基础与
下部构造分别作为一个子分部工程。
2、上部构造预制及安装、上部构造现浇、总体及桥面系和附属工程、防护
工程、引道工程等均以每座桥为一个分部工程。
(四)环保工程的分部工程划分
绿化分部工程划分方法同路基分部工程。
如无特殊情况,绿化分部段落的桩
号应与路基分部的一致。
(五)交通安全设施分部工程划分
1、道路标志以10公里长度为一个分部。
小于10公里的以每合同段为一个
分部,小于或等于13.0公里的可合并为一个分部;大于13.0公里的,
应作为两个分部工程,具体划分时可以考虑两个分部的长度相对均衡,
但注意两个分部的分界点应采用整桩号。
2、标线、突起路标的分部工程划分同标志分部的划分。
3、护栏(含中央分隔护栏)、轮廓标的分部工程划分同标志分部的划分。
(六)机电工程分部工程划分
1、1KV及以下的站场内外低压变压器、低压箱式变电站,以每合同段为一个
分部工程。
2、道路照明设施(含城区市政道路照明)以每合同段为一个分部工程。
三、分项工程划分
分项工程划分严格按照《公路工程质量检验评定标准》执行。
附录A 单位、分部及分项工程的划分附表A-1 一般建设项目的工程划分
注:①表内标注*号者为主要工程,评分时给以2的权值;不带*号者为一般工程,权值为1。
②按路段长度划分的分部工程,高速公路、一级公路宜取低值,二级及二级以下公路可取高值。
③斜拉桥和悬索桥可参照附表A-2进行划分。
④护岸参照挡土墙。
附表A-2 特大斜拉桥和悬索桥为主体建设项目的工程划分
注:①表内标注*号者为主要工程,评分时给以2的权值;不带*号者为一般工程,权值为1。