制冷剂及其充注方法(培训材料)
- 格式:ppt
- 大小:4.33 MB
- 文档页数:15
制冷设备维修加氟、补氟知识与操作方法充注制冷剂(加氟)是空调器、电冰箱维修的一项基本功,同时又是技术性很强的工作。
下面介绍在维修实践中摸索出来的一些经验。
1、准确加氟的前提条件(1)维修的空调器、电冰箱必须符合其使用条件及安装标准。
(2)维修的空调器、电冰箱控制系统及执行元件必须正常;管路系统必须已有效排除空气、水分、阻塞、泄漏点等情况;过滤网、内外热交换器应清洁,通风良好。
(3)维修工具及材料必须合格。
(4)严格按加氟工艺操作。
电冰箱、电冰柜制冷剂的充注,以注入液态制冷剂为好,且制冷剂的注入量应满足其铭牌上的要求。
因电冰箱制冷剂的额定量小(R12和R134a不超过200g, R600a不超过80g),制冷剂量允许误差小(R12和R134a为±5g, R600a为2g)。
如果制冷剂充注量过多,就会导致蒸发温度增高,冷凝压力增高,轴功率增大,使压缩机运转率提高;还可能出现冷凝器积液过多,自动停机时,液态制冷剂在冷凝器末端和干燥过滤器中蒸发吸热,造成热能损耗;同时会导致制冷剂在蒸发器末端不能完全蒸发,有时表现为结霜、结露现象,甚至产生“液击”现象而损坏压缩机。
制冷系统中制冷剂不足的现象如下图所示。
制冷剂少会使制冷剂在蒸发器中前端已经被完全蒸发,使蒸发器制冷面积小,结霜不满。
制冷系统中制冷剂过量,都将导致制冷差,如下图所示。
2、制冷剂从大钢瓶倒入小钢瓶在维修空调器时,往往需将制冷剂从大钢瓶倒入小钢瓶中,下面介绍一种把制冷剂从大钢瓶分装到小钢瓶的方法。
(1) 将大钢瓶倒置在倾斜45。
的三脚架或其他支撑物上,且保持一定合适的角度。
(2) 将经过检漏、抽真空的小钢瓶放入有冰块的容器中冷却降温后,放在称重衡量器上称出小钢瓶的质量。
然后用一根带管帽的橡胶软管将大钢瓶、干燥过滤器、小钢瓶连接起来, 但大钢瓶的阀门暂不开启。
(3) 将大钢瓶阀门和小钢瓶的接头松开,打开大钢瓶阀门用制冷剂气体将软管中的空气排出,然后关闭大钢瓶的阀门,旋紧小钢瓶的软管接头。
制冷剂加注步骤及注意事项制冷剂是制冷设备中的重要组成部分,它起到了传递热量和实现制冷效果的作用。
在使用制冷设备的过程中,有时需要给制冷剂进行加注,以保证设备的正常运行。
下面将介绍制冷剂加注的步骤及注意事项。
一、制冷剂加注的步骤1. 准备工作:在加注制冷剂之前,首先需要做好准备工作。
检查制冷设备的使用说明书,了解所使用的制冷剂的种类和加注量。
同时,确保加注设备和容器的清洁和密封性,以免造成制冷剂的泄漏。
2. 加注前的检查:在加注制冷剂之前,需要对设备进行检查,确保设备处于关闭状态。
同时,检查设备的压力表和温度计,确保它们正常工作。
如果发现设备存在异常,应及时维修或更换。
3. 排气操作:在加注制冷剂之前,需要将设备中的空气和杂质排出。
首先,打开设备的排气阀门,将设备内的空气排出。
然后,关闭排气阀门,确保设备处于密封状态。
4. 加注制冷剂:将准备好的制冷剂容器连接到设备的加注口上。
打开制冷剂容器的阀门,让制冷剂缓慢地流入设备中。
在加注的过程中,需要时刻关注设备的压力表和温度计,确保制冷剂加注到位。
5. 加注后的检查:在加注制冷剂之后,需要对设备进行检查,确保制冷剂加注到位。
同时,检查设备的压力和温度,确保它们处于正常范围内。
如果发现异常,应及时调整或维修设备。
二、制冷剂加注的注意事项1. 安全第一:在加注制冷剂之前,要确保自身的安全。
使用防护手套和眼镜,避免制冷剂对皮肤和眼睛造成伤害。
同时,要注意制冷剂的毒性和易燃性,避免发生意外事故。
2. 选择合适的制冷剂:在加注制冷剂之前,要了解所使用的制冷剂的种类和性质。
选择合适的制冷剂,以确保设备的正常运行。
同时,要遵循相关的法律法规,不使用禁止的制冷剂。
3. 加注量的控制:在加注制冷剂时,要控制好加注量,避免加注过多或过少。
过多的制冷剂会导致设备过载,过少的制冷剂则无法达到制冷效果。
根据使用说明书和设备的实际情况,确定合适的加注量。
4. 密封性的保证:在加注制冷剂之前,要确保加注设备和容器的密封性。
液体制冷剂充注方法
1. 嘿,你知道液体制冷剂充注有个小窍门不?就好比给气球打气一样,得慢慢来!比如说给空调加液体制冷剂,可不能一下子就猛灌进去呀,那不得出问题嘛!要一点点地来,这样才能保证效果好呀!
2. 液体制冷剂充注的方法可得搞清楚呀!你想想,这就像给病人输液一样,得精确调控呀!要是搞错了,那不就糟糕啦!比如在给冰箱充注的时候,不仔细操作能行嘛!
3. 液体制冷剂充注有个特别重要的点哦!就好像跑步比赛的起跑姿势,起着关键作用呢!比如在给冷柜加液体制冷剂时,姿势不对,可就跑不快啦,效果肯定不好呀!
4. 哦哟,液体制冷剂充注是有讲究的嘞!跟烹饪似的,火候得把握好呀!就好比给热水器充注,火候对了,才能煮出美味来,不然就砸锅啦!
5. 液体制冷剂充注这里面学问大着呢!就如同搭积木一样,一步一步都得准确呀!就说给汽车空调充注吧,错了一步,那整个积木不就倒了嘛!
6. 哎呀呀,液体制冷剂充注真的要注意很多细节的哟!像走钢丝一样,得小心翼翼呀!你看给冷库充注的时候,不谨慎怎么行呢!
7. 液体制冷剂充注一定要认真对待呀!这可不比小孩子过家家,得严肃认真呀!比如给工业制冷设备充注,这可是大事,能马虎吗?结论就是,掌握好液体制冷剂充注方法太重要啦,一定要仔细认真去对待哦!。
一、实训背景随着我国经济的快速发展,空调已成为家庭和公共场所不可或缺的电器设备。
空调制冷剂的加注是空调维修中的一项基本技能,对于确保空调正常运行、提高制冷效果具有重要意义。
为了提高我自身在空调维修方面的技能,特进行本次空调制冷剂加注实训。
二、实训目的1. 掌握空调制冷剂加注的基本原理和操作流程。
2. 熟悉不同类型空调制冷剂的特性和使用方法。
3. 提高空调制冷剂加注的准确性和安全性。
三、实训内容1. 空调制冷剂的基本知识空调制冷剂是空调系统中传递热量的媒介,其主要作用是吸收室内热量,通过压缩机压缩后释放到室外,实现制冷效果。
常见的空调制冷剂有R22、R134a、R410a等。
2. 空调制冷剂加注工具和设备(1)加注工具:制冷剂加液管、真空泵、压力表、制冷剂钢瓶、称重器等。
(2)加注设备:空调维修台、空调压缩机、冷凝器、蒸发器等。
3. 空调制冷剂加注操作流程(1)准备工作:检查空调系统是否完好,确认制冷剂类型,准备好加注工具和设备。
(2)抽真空:将空调系统抽真空至0.03MPa以下,排除系统内的空气和水分。
(3)加注制冷剂:根据空调型号和制冷剂类型,按照说明书或经验加注适量制冷剂。
(4)检查系统:加注完成后,检查系统压力、制冷效果和泄漏情况。
(5)回收废制冷剂:回收系统中多余的制冷剂,确保系统正常运行。
4. 空调制冷剂加注方法(1)称重法:根据空调型号和制冷剂类型,使用称重器称量所需制冷剂重量,然后加注到空调系统中。
(2)压力法:使用压力表监测系统压力,根据制冷剂饱和蒸发温度和压力关系,调整加注量。
(3)经验法:根据空调型号和制冷剂类型,结合实际经验进行加注。
四、实训过程1. 理论学习:学习空调制冷剂的基本知识、加注工具和设备、操作流程等。
2. 实践操作:在指导老师的带领下,进行空调制冷剂加注操作,包括抽真空、加注制冷剂、检查系统等。
3. 总结经验:总结实训过程中的经验教训,提高空调制冷剂加注技能。
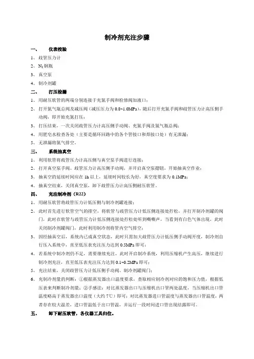
制冷剂充注步骤一、仪表校验1、歧管压力计2、N2钢瓶3、真空泵4、制冷剂罐二、打压检漏1、用耐压软管的两端分别连接于充氮手阀和检修阀加液口;2、打开氮气瓶总阀及减压阀(减压压力为0.8~1.0MPa),随后打开充氮手阀和歧管压力计高压侧手动阀,即开始充氮打压;3、打压结束,一次关闭歧管压力计高压侧手动阀、充氮手阀及氮气瓶总阀;4、用肥皂水检查各处(主要是循环回路中的各个管接口和焊接口处)有无泄漏;5、无泄漏将氮气排空。
三、系统抽真空1、利用软管将歧管压力计高压侧与真空泵手阀进行连接;2、打开真空泵手阀、歧管压力计高压侧手动阀,并开启真空泵摁钮,开始抽真空作业;3、抽真空的延续时间应在1h以上,延续时间较长为好,真空度要求为-0.1MPa;4、抽真空结束,关闭真空泵,卸下歧管压力计高压侧耐压软管。
四、充注制冷剂(R22)1、用耐压软管将歧管压力计低压侧与制冷剂罐连接;2、此时首先进行软管空气的排空,将软管与歧管压力计低压侧连接处拧松,并打开制冷剂罐的阀门,此时在软管与歧管压力计低压侧连接处拧松处听到嘶嘶声,当看到有白色气体出现,此时关闭制冷剂罐阀门,此时利用制冷剂将管内空气排空;3、因经抽真空后,系统内已成真空状态,此时只需加大歧管压力计低压侧手动阀开度,制冷剂自行压入系统中,直至低压表充注压力达到0.5MPa即可;4、若系统中制冷剂仍不足,需要继续充注,此时开启制冷系统,利用压缩机产生高压,继续进行制冷剂充注,直至低压表充注压力达到0.1~0.2MPa即可;5、充注结束,关闭歧管压力计低压侧手动阀、制冷剂罐阀门;6、充制冷剂量的判断:①根据蒸发器出口温度要求,查取相应制冷剂对应的饱和压力值,根据低压表来判断制冷剂量;②手感法:对比蒸发器出口与压缩机出口管两处温度,当压缩机出口管温度略高于蒸发器出口温度(大约7℃)即可;对比蒸发器进口管温度与蒸发器出口管温度,两者存在较大温差,进口管温低于出口管温,并运行一段时间进口管出现结露即可。
抽真空、加注1、放空—利用表阀将制冷剂排放到外部朱明工作室zhubob@ ☐(1)装上歧管压力表,如压缩机上有检修阀,先将手柄置于打开。
☐(2)关闭歧管压力表的高.低手动阀.连接管路。
☐(3)慢慢打开低压手动阀,并用集油器收集流出的泠冻润滑油。
☐(4)低压降到345 KPa时,慢慢打开高压表阀.☐(5)压力表降到0时,放空结束。
☐(6)测量收集到的润滑油,超过14.2,应加入同质量的油,少于可不需添补。
操作示范及注意事项朱明工作室zhubob@ ☐利用歧管压力表组件、真空泵抽真空☐【器材设备准备】☐真空泵、歧管压力表组件、汽车空调系统。
2.真空泵朱明工作室zhubob@真空泵是汽车空调制冷系统安装、维修后抽真空不可缺少的设备,以去除系统内的空气和水分等物质。
常用的真空泵,有用油密封和用水密封的两种,用油密封的分滑阀式和刮片式两种,用水密封的有水环式一、抽真空朱明工作室zhubob@ ☐思考:为什么空调系统内要抽真空?☐①空调系统时有空气进入系统,空气含有水蒸气☐②膨胀阀冻堵—制冷剂通过膨胀阀进行膨胀与节流时,在低温低压下,水蒸气形成冰柱堵塞。
☐③腐蚀设备、造成润滑油变质—水分与制冷剂化合分解形成沉淀物。
☐④使系统压力升高—常温下空气不会冷凝成液体,长期停在冷凝器上部,引起制冷剂热交换恶化,压力升高。
轻则影响制冷效果,重则管道爆裂【操作步骤】朱明工作室zhubob@☐①如前图所示,把冷气系统,歧管压力表组件以及真空泵连接好。
②打开歧管压力表组件的高、低压力手动阀,启动真空泵,观察低压表指针,应该有真空显示。
☐ 3.大约10 min后,检查低压表真空值,若大于80.0 kPa,关闭高压和低压侧手阀并停止真空泵工作。
5 min后,检查低压表真空值有无变化,如有变化则应检查和修理渗漏处。
如果没有渗漏,继续抽真空,直至低压表读数为99.98 kPa。
☐④如果达不到此数值,应关闭低压侧手动阀,观察低压表指针,如果指针上升,说明真空有损失,要查泄漏点,进行检修后才能继续抽真空,这一步也就是真空试漏法。
汽车空调加(充)注制冷剂的步骤方法汽车空调用久了制冷剂难免不会减少,下面介绍两种制冷剂的加注方法给大家学习,希望对大家有用。
(1)高压端充注法高压端充注法,其意就是制冷剂从空调系统高压的一端加入系统中。
① 如图所示,将歧管压力表组与系统检修阀、制冷剂罐连接好。
② 用制冷剂排除连接软管内的空气,具体方法是:先关闭高、低压手动阀,拆开高压端检修阀和软管的连接,然后打开高压手动阀,最后打开制冷剂瓶罐上的阀门。
当软管排出制冷剂气体后,迅速将软管与检修阀连接,并关闭高压手动阀。
用同样的方法清除低压端连接软管内的空气,然后关闭好高、低压手动阀及制冷剂瓶罐上的阀门。
③ 将制冷剂罐倾斜倒置于磅秤上,并记录起始质量。
④ 打开制冷剂瓶罐上阀门,然后缓慢打开高压手动阀,制冷剂注入系统内,当磅秤指示到达规定质量时,迅速关闭制冷剂阀门。
⑤ 关闭高压手动阀,充注结束。
高压端充注制冷剂的方法具体步骤:1、当系统抽完真空后,关闭歧管压力计上的高、低手动阀进行并表,确认不漏后,将歧管压力计与系统连接。
2、将中间软管的一端与制冷剂罐注入阀的接头连接起来,如图所示,打开制冷剂罐开关,在拧开歧管压力计软管一端的螺母,让气体溢出几分钟,把空气排出,然后再拧紧螺母。
3、拧开高压侧手动阀至全开位置,将制冷剂罐倒立,以便从高压管充注液态制冷剂。
从高压管充注规定量的液态制冷剂表压达到0.4Mpa左右,关闭制冷剂罐注入阀及歧管压力计上的手动高压阀。
4、起动发动机,打开AC空调开关,将风机温调开关调至最大位置;5、若制冷剂量不足需补足制冷剂时,将制冷剂罐正置,打开低压阀,从低压管继续充气态制冷剂;观察高、低压表:当发动机转速为1500--2000r/min左右,气温为30—35℃时,制冷系统正常压力为:低压侧:0.17--0.2MPa(25-30PSI) 高压侧:0.88--1.10MPa(125-160PSI)6、关闭发动机,使用肥皂水检测是否有泄漏,或用荧光检漏仪检测是否有泄漏。
充注制冷剂的详细方法制冷装置充注制冷剂可以采用定量充注法、称重量充注法和压力观察充注法。
一、定量充往法1、对于小型制冷空调装置,可按照铭牌上给定的制冷剂充灌量加充制冷剂。
定量充注法主要是采用定量充注器或抽空充注机向制冷装置定量加充制冷剂。
定量充注器和抽空充注机的结构示意图如图2-28所示。
2、小型制冷空调装置利用定量充注器充注制冷剂时,只需在制冷装置抽好真空后关闭三通阀,停止真空泵,将与真空泵相接的耐压胶管的接头拆下,装在定量充注器的出液间上;或者可拆下与三通阀相接的耐压胶管的接头,将连接定量充注器的耐压胶管接到阀的接头上。
打开出液阀将胶管中的空气排出,然后拧紧胶管的接头,检查是否泄漏。
3、充注制冷剂时,首先观察充注器上压力表的读数,转动刻度套筒,在套筒上找到与压力表相对应的定量加液线,记下玻璃管内制冷剂的最初液面刻度。
然后打开三通阀,制冷剂通过胶管进入制冷系统中,玻璃管内制冷剂液面开始下降。
当达到规定的充灌量时,关闭充注器上的出液间和三通问,充注工作结束。
4、采用抽空充注机充注制冷剂时,只需在抽空结束后,关闭抽空充注机上的抽空截止阀,打开充液截止阀,即可向制冷系统充注制冷剂。
二、称重充注法1、称重充注法的工作原理示意如图2一29所示。
2、将装有制冷剂的小钢瓶放在电子秤或小台秤上,将耐压胶管一端接在三通阀上,另一端接在钢瓶的出气阀上;打开出气阀将耐压胶管中的空气排出,拧紧接头以防止泄漏。
然后,称出小钢瓶的重量。
打开三通间向制冷系统充加制冷剂。
3、在充注制冷剂的过程中,应注意观察电子秤的读数值变化,当达到相应的充灌量时,关闭三通阀和小钢瓶上的出气阀,充注工作便结束。
三、压力观察充注法1、制冷系统的蒸发压力是由充灌量所决定,而蒸发压力与蒸发温度又相互对应,因此可通过观察制冷系统低压侧压力即蒸发压力的数值和蒸发器冷凝器的状况来判断制冷系统的充灌量是否合适。
2、现以空调器为例,介绍压力观察法的操作步骤,其工作示意图如图2-30所示。
制冷剂充注方法和步骤一、充注制冷剂的工作步骤*建议:在保压力密封性后,无发现异常情况后,再抽真空15-20分钟!此为抽二次真空,对空调系统真空度要求大有好处。
二、金冷制冷剂的充注方法1.连接管道压力测试装置a.关闭管道压力测试装置的高压阀(HI)和低压阀(LO)b.连接填充软管到高压和低压接头阀。
2.抽真空a.将管道压力测试装置中央的填充软管连接到真空泵上。
b. 开启管道压力测试装置的高压阀(HI)和低压阀(LO)c.开动真空泵,抽真空直到低压表指示约为75mmHg。
3. 检查管道的压力密封性完成抽真空后,关闭管道压力测试装置的高压阀(HI)和低压阀(LO)状态等候5分钟,确定低压表的读数应没有变化。
4.中央填充软管放气A.将旋塞装到制冷剂容器上。
B. 将管道压力测试装置的中央填充软管连接到制冷剂容器的旋塞;C.顺时针方向旋塞的手柄,使轴针将制冷剂容器穿孔,然后逆时针方向旋转旋塞手柄,将轴针退出。
D.*按压力管道压力测试装置低压阀侧的放气阀心,用制冷剂压力将中央软管内的空气排出。
(切记每瓶都将重复此程序)5.制冷剂充注到空调系统中向空调管道第一次充注制冷剂是在发动机停机状态下从高压侧注入的。
但是,规定数量的制冷剂充注时不能采用这种方法。
因此必须在发动机运转(压缩机运转)中从低压侧将制冷剂重新充注。
(1)从高压侧充注次序:a.在发动机停止时,打开管道压力测试装置的高压阀和管道系统。
b. 关闭管道压力测试装置的高压阀(HI)和制冷剂容器的旋塞。
(2)从低压侧充注:a.关闭管道压力测试装置的高压阀。
b. 开启发动机,并打开所有的车门。
c. 合上空调开关,将送风机开关旋转到“MAX”(最大)和温度控制杆旋转到“COOL”(冷却)d.*将压缩机转速调整到1800-2000RPM之间。
(切记不可高于此转速,防止造成液击,损坏压缩机)e. 开启管道压力测试装置的低压阀(LO),将制冷剂充入系统直到管道压力测试装置的高压表读数在15-17kg/cm2之间f.充注完后,关闭管道压力测试装置的低压阀和制冷剂容器的阀,并使发动机停机。
加注空调制冷剂的⽅法、注意事项加注空调制冷剂(半⾃动制冷剂加注机)注意事项空调系统的运⾏效率和使⽤寿命,取决于制冷系统的化学稳定性。
当制冷系统受到异物(如灰尘、空⽓或湿⽓)污染时,污染物会改变制冷剂和压缩机油的稳定性。
⽽且,还会影响压⼒与温度之间的关系,降低⼯作效率,并可能导致内部腐蚀和元件异常磨损。
维修提⽰:确保系统的化学稳定性请按如下⽅法操作:①在打开接头前,先将接头处和接头周围的油污擦⼲净,减少油污进⼊系统的可能性。
②在接头断开后,⽴即⽤盖帽、塞⼦或胶带封住接头两端,防⽌油污、异物和湿⽓进⼊。
③保持所有⼯具清洁、⼲燥,包括歧管压⼒表组件和所有替换件。
④⽤清洁、⼲燥的输送装置和容器来添加制冷剂油,尽可能保证制冷剂油不受湿⽓影响。
⑤操作时尽可能缩短空调系统内部暴露在空⽓中的时间。
⑥空调系统内部暴露于空⽓后必须重新排空和加注。
所有维修件出⼚前都进⾏了⼲燥和密封。
只有在即将进⾏安装时才能打开这些密封的零件。
拆封前,所有零件应处于室温,防⽌空⽓中的⽔分凝结在零件上进⼊系统内部,并尽快重新密封所有零件。
加注机的检查和维护说明:这⾥讲的空调制冷剂的回收与加注,是指⽤空调制冷剂加注机来进⾏操作。
加注机⼀次连接就能完成空调系统排放、排空和重新加注程序。
回收和排空期间都要过滤制冷剂,以保证向空调系统加注的制冷剂清洁、⼲燥。
市⾯上,加注机的形式很多。
所有加注机都执⾏空调系统排放、制冷剂回收、系统排空、定量添加制冷剂油和定量重新加注制冷剂等各种任务。
参见加注机使⽤说明书,掌握初始安装程序和维护程序。
操作图解:控制⾯板的功能:维修技师可⽤加注机上的控制按钮和指⽰灯控制和监测操作过程。
要仔细阅读加注机使⽤说明书,包括如下内容:●主电源开关:主电源开关向控制⾯板供电。
●显⽰屏:显⽰屏显⽰编程设定的抽真空所需时间和重新加注的制冷剂重量。
●低压侧歧管压⼒表:该表显⽰系统低压侧压⼒。
●⾼压侧歧管压⼒表:该表显⽰系统⾼压侧压⼒。
制冷剂的加注实训授课课时:4课时教学目的:1了解R12与R134a的特性。
2制冷系统中不同元器件维修更换后冷冻油的加注量进行了解3加注制冷剂过程中高低压管路须注意的事项。
4氟表的正确使用须知。
5空调滤芯的正确养护及更换。
6了解真空的抽取方法。
教学重点:1制冷剂回收仪器的正确使用。
2管路泄漏时正确的维修检测方法。
3加注过程中各设备的正确操作使用。
4充注过程中高低压管路的压力检测。
5加注过程中的注意事项。
教学内容:一、放出制冷剂:1、首先将红色软管接至高压管检修阀上,蓝色管接低压管路。
2、中间软管找一处干净地面用白布包裹。
3、拧动高压手动阀,使制冷剂由中间软管排出,此时应注意排放速度不宜过快,排放量不宜过大,如排放量过大会导致冷冻油外泄。
4、如发现白布上出现油迹应适当减小排放量。
5、当表针指示为零且黄管口无出气声表示系统中制冷剂已排放完毕。
二、系统抽真空1、将高低软管分别与系统高低压管路相连。
2、将中间软管与真空吸气口相连。
3、打开高低手动阀启动真空泵,对系统进行抽真空。
4、持续抽30分钟以上(时间越长越好)以将系统中部分水分吸出,使系统完全真空。
5、先关闭手动阀再关真空泵,防止系统与大气相通。
6、拆下中间软管。
三、充注制冷剂1、将针阀的阀针逆向拧到底,再将针阀拧到制冷剂罐上锁紧。
2、将黄色软管与会阀的出口相连,用阀会将罐口刺破。
3、从表端拧松黄色软管,放出管中空气等制冷剂外泄1-2秒后将黄色管拧紧。
4、拧松高压手动阀,使制冷剂可以进入管路。
5、充完一瓶更换另一瓶时重复1、2、3、步骤直至不能充注,关闭手动阀。
6、启动着车开空调、鼓风机转速调到最快。
7、加完更换时必须再次重复1-3过程直到加注至规定量的制冷剂拆下表的连接管。
8、关闭低压手动阀拆下与空调管路的连接速度需快,以防系统中制冷剂外泄过多,如制冷剂罐中有剩余可以锁紧针阀和手动阀,以备下次使用。
制冷剂加注1.实训内容及目的1)熟练掌握空调加注方法2.实训器材和用具1)氟表一套、真空泵一台、自动加注机一台、卡罗拉整车1辆、卡罗拉发动机试验台架1台3.实训注意事项1)注意人身安全4.实训操作步骤1.氟表加注方法:1)放空制冷剂(1)准备工作:①压力表组接入系统,调整控制器至最冷位置。
接压力表②发动机转速调至1000—1200r/min,并运行10~15min。
(2)放出制冷剂:①慢地开启高、低压侧手动阀,让制冷剂经过中间软管排出。
放出制冷剂④座上高、低压力表读数均为1个大气压,说明系统已放空。
制冷剂释放完成启动加压机的工作。
打压完成位,检查是否有泄漏。
测漏抽真空②开高、低压手动阀,观察压力表,表针应向下偏摆,略有真空显示。
观察低压表③剂注人阀顺时针拧动,直到注入阀嵌入制冷剂密封塞。
旋紧制冷剂②开表座上中间软管接头,放气几秒钟,再拧紧接头。
放气制冷剂加注空调系统2.自动加注机加注方法:自动加注机面板介绍控制面板:控制面板AC350C 操作流程:1)开机。
开机界面显示显示工作罐质量并将回收前的罐重数值记录在作业记录表中。
注意:工作罐质量不超过罐体标称质量的80%。
2)启动制冷装置运行(3~5)min。
启动空调3)按“回收”键。
进入回收程序回收4)设置回收量设置回收量5)进行管路连接,将高低压快速接头正确连接至制冷系统的检测接口。
注意:顺时针拧开高低压开关时,速度应慢一些,防止冷冻机油被制冷剂带出系统。
管路连接6)打开仪器上的高、低压阀,进行双管回收进行回收7)设备自动启动自我清洁管路功能清洁管路8)进行制冷剂回收进行制冷剂回收注意:在回收过程中,应不断的观察压力表指针,当压力到达负压时,压缩机在抽真空。
应及时按“取消”键,停止回收,防止损坏回收机中的压缩机。
真空显示负数回收结束后,显示回收的制冷剂量,仪器准备进行排废油。
回收结束排油瓶表面有刻度,查看排油瓶内的废油液面并记录图。
记录9)显示仪器正在排废油图。
空调充制冷剂的方法及步骤空调作为现代生活中必不可少的电器之一,为我们提供了舒适的室内环境。
然而,随着使用时间的增长,空调的制冷效果可能会下降,这时就需要充注制冷剂来恢复其正常运行。
下面将介绍一下空调充制冷剂的方法及步骤。
我们需要准备一些工具和材料。
这些包括制冷剂、空调专用工具包、防护手套、防护眼镜、扳手、扎带等。
保证我们能够安全、顺利地完成充注制冷剂的工作。
接下来,我们需要确定空调制冷剂的类型和充注量。
不同型号的空调使用的制冷剂可能不同,充注量也会有所不同。
我们可以在空调的使用说明书或者机身上找到这些信息,确保选择正确的制冷剂和充注量。
然后,我们需要准备空调系统。
首先,关闭空调电源,确保安全操作。
然后,清洁空调的滤网和冷凝器,以确保空调系统的正常运行。
接下来,我们可以开始充注制冷剂。
首先,找到空调系统的低压阀口,它通常位于空调的吸气管上。
使用扳手打开低压阀口,将制冷剂连接到阀口上。
然后,打开制冷剂罐的阀门,让制冷剂进入空调系统。
在充注制冷剂的过程中,我们需要注意一些细节。
首先,确保制冷剂罐保持倒立,以免将液态制冷剂充入空调系统。
其次,我们可以通过观察压力表的读数来判断制冷剂的充注量是否足够。
当压力表显示正常范围内的压力时,即可停止充注制冷剂。
完成充注制冷剂后,我们需要关闭制冷剂罐的阀门,并将其从阀口上拆除。
然后,关闭空调系统的低压阀口,并使用扎带固定低压阀口的盖子,以防止泄漏。
我们可以重新启动空调,并观察其制冷效果是否恢复正常。
如果空调仍然不能正常制冷,可能需要检查其他故障原因或寻求专业维修人员的帮助。
总结一下,充注制冷剂是恢复空调正常运行的重要步骤。
在进行充注制冷剂之前,我们需要准备工具和材料,并确定制冷剂的类型和充注量。
然后,通过连接制冷剂罐和打开低压阀口的方式,将制冷剂充入空调系统。
在充注过程中,我们需要注意细节,确保充注量和压力处于正常范围。
最后,关闭制冷剂罐的阀门,拆除连接,并固定低压阀口。