2020届二轮:专题三 近代中国的社会转型和文明发展的曲折历程 【专题卷】
- 格式:pdf
- 大小:227.81 KB
- 文档页数:10
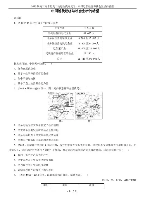
中国近代经济与社会生活的转型一、选择题1.19世纪90年代中国无产阶级分布表企业性质工人人数外商经营的近代企业34 000人洋务派经营的军事企业9 000至10 810人洋务派经营的民用企业 5 500至6 000人近代采矿业16 000至20 000人民族资产阶级经营的企业27 250人总计91 750至98 060人A.分布在近代企业B.最早产生于外商经营的企业C.集中于沿海地区D.具备了登上政治舞台的力量2.(2019·潍坊一模)对图一、图二间的联系解释合理的是( )A.洋务运动为辛亥革命奠定了经济基础B.辛亥革命主要发生在洋务企业集中地C.洋务运动培育了辛亥革命的武装力量D.早期近代化为民主革命创造有利条件3.(2019·汕尾高三质检)19世纪中期,西方在中国设立新式企业时,清政府不允许华商设立类似的企业,在此情况下,华商采取的方式是“附股”于外商,参与外商在华经济活动并赚取利润。
华商的这种行为( ) A.有利于新的生产方式的产生B.使中国卷入了资本主义世界市场C.使列强控制了中国经济命脉D.表明民族资产阶级登上历史舞台4.下表为1913-1918年英、法输华货物总值表,据此可知( )(单位:两;指数:1913=100)年份英国法国B.西方经济侵略受到了抵制C.辛亥革命明确反帝取得成效D.民族工业的处境有所改善5.(2019·滨州一模)统计表明,中国近代化进程中,一以贯之的产业结构是商业资本大大强于工业资本。
这主要缘于( )A.自然经济占统治地位B.近代工业发展不平衡C.中国社会半殖民地化D.商业的利润高于工业6.(2019·济宁一模)据统计,1846年,从广州出口的丝茶共450万磅,纳税13万两;1847年,出口增至460万磅,纳税为9.5万两。
19世纪50年代初,外商向广州出口的货物常常只交纳法定关税的1/2或2/3。
这种现象说明( )A.中国传统的自然经济根深蒂固B.西方对华商品输出呈激增趋势C.广州海关未能有效地行使职权D.列强利用不平等条约扩大侵略7.(2019·日照一模)1861年,曾国藩在安庆创办军械所。
[近代中国的转型和文明发展的曲折]一、工业文明的冲击——两次鸦片战争至甲午中日战争列强侵华与中国的反应1.(2019·湖北部分重点中学月考)《南京条约》签订以后,当时负责与英国交涉的中国官员经计算,发现协定后的关税税率平均达到了百分之五,比旧日的自主关税要略高,他们洋洋得意,认为这是他们外交的成功。
这说明() A.不平等条约的危害性有限B.清政府愚昧不谙熟国际公法C.清政府积极争取国家主权D.协定关税提高中国关税收入B[根据所学知识可知,《南京条约》使中国开始沦为半殖民地半封建社会,因此该条约危害极大,故A项错误;根据材料,“协定后的关税税率……比旧日的自主关税要略高……他们外交的成功”可知清政府并未意识到关税需要与英国商定不符合国际法,故B项正确;依据“他们洋洋得意”等信息可知他们没有国家主权意识,C项错误;提高中国关税收入并不是他们最初的目的,并且不符合材料主旨,D项错误。
]2.(2018·河南适应性考试)右图为19世纪末日本所绘漫画《李鸿章大头痛》:拿着十字架的外国传教士已救不了病入膏肓的李大人了,日本已经兵临城下,中国人用镰刀等农具应战。
该漫画表明()A.洋务运动开展出现窘境B.甲午中日战争中国面临危机C.清政府遭受众列强瓜分D.日本与列强的斗争加剧B[根据材料“拿着十字架的外国传教士已救不了病入膏肓的李大人了,日本已经兵临城下,中国人用镰刀等农具应战”分析可知甲午中日战争因西方调停失败而爆发,中国面临战争危机,故B项正确。
]3.(2018·湖南六校联考)阅读下列材料,回答问题。
材料一古代中国的边疆地区是各少数民族主要的聚居地,因此古代边疆问题与民族问题有着十分密切的关系。
在中国古代漫长的历史长河中,历朝历代都面临着自身的或大或小的边疆问题。
即便是分裂战乱,抑或是北方游牧民族入主中原,也从未能中断民族融合的历史发展趋势。
古代边疆问题也就在这样复杂的环境中朝着有利于统一多民族国家发展的方向演进。
专题综合检测一、选择题(每小题5分,共60分)1.(2017辽宁沈阳郊联体高三上学期期末)根据下图数据判断,该图统计的是1895—1911年中国( )A.新建的洋务企业(单位:家)B.对外贸易顺差值(单位:千万两)C.对外赔款的数额(单位:千万两)D.新建的政治社团(单位:个)2.(2018河北石家庄高三一模)清末新政期间作为振兴商务重要内容的“自开商埠”得到推广,仅“关内”就有济南、武昌、昆明等城市开放。
另外,一些市镇如山东潍县、江苏海州、福建鼓浪屿、湖南常德等,也纷纷开辟商埠,招徕中外客商,从事经营贸易。
这一做法( )A.抵制了日趋高涨的革命运动B.推动了近代城市化进程C.促使中国开始主动融入世界D.旨在推动内地经济发展3.(2018江淮十校高三联考)中华民国成立后,孙中山致信宋教仁说:“民国大局,此时无论何人执政,皆不能大有设施。
……若只从政治方面下药,必至日弄日纷,每况愈下而已。
必先从根本下手,发展物力,使民生充裕,国势不摇,而政治乃能活动。
”在此,孙中山认为( )A.推行民主制度必须首先发展经济B.民主制度有利于经济的发展C.中华民国的未来发展将困难重重D.革命的根本目的是改善民生4.(2018安徽宣城高三二调)义和团运动无疑更具有反侵略的勇气,除个别例外,当时的改良派、革命派对义和团评论皆多持贬义;而东南地区的洋务派督抚却走向反帝斗争的对立面,热衷于与西方国家合作,建立了“东南互保”。
可见当时( )A.在维护民族利益方面存在不同方式B.南方地区的革命斗争受到严重压制C.政府态度左右各方势力的政治立场D.西方侵略主要集中于中国北方地区5.(2018北京东城一模)1912年,孙中山在给上海中华国货维持会的复函中说:“礼服在所必更,常服听民自便……去辫之后,亟于易服……于是争购呢绒,竞从西制,致使外货畅销,内货阻滞。
”由此可见辛亥革命( )①促进中国服饰近代化②冲击传统生活习俗③传播民主共和的观念④造成崇洋风气盛行A.①②B.①③C.②③D.③④6.(2018河北邯郸一模)1926年,共产国际指示中国共产党说:“在城市中退却并收缩工人争取改善其地位的斗争的总的政策是不正确的。
【优化方案】(通史全国卷)高考历史二轮总复习第一部分模块二近代中国的社会转型和文明的曲折历程第三步通史模块集训(时间:90分钟满分:100分)一、选择题(本大题共20小题,每小题2.5分,共50分)1.(2015·浙江衢州高三质检)黄仁宇说道:“《南京条约》和附约里各种苛刻的待遇,满人汉人的官僚都接受。
倒是内中提及今后两方的文书要用平等语气来往,开‘夷人’随意置喙之门,反而使他们不安。
”以上材料主要反映了鸦片战争后国人( ) A.普遍接受了不平等条约的苛刻待遇B.对“国门洞开”感到非常不安C.“天朝上国”的思想依然浓厚D.开始传播“师夷长技”的新思潮解析:选C。
本题考查1840至1900年间列强侵略——鸦片战争(《南京条约》)。
题干中说“满人汉人的官僚都接受”但是不代表国人普遍接受,故A项错误;根据“《南京条约》和附约里各种苛刻的待遇,满人汉人的官僚都接受”可知他们对“国门洞开”已经接受,并未感到不安,故B项错误;根据“倒是内中提及今后两方的文书要用平等语气来往,开‘夷人’随意置喙之门,反而使他们不安”可知使中国人真正不安的是放下之前高高在上的架子,和外国人平等往来,这明显是受到“天朝上国”思想观念的影响,认为自己高人一等,要和外国人平等往来是一种侮辱,故C项正确;“师夷长技”指的是学习西方的技术,前提是承认西方在技术方面比中国人先进,不符合材料中“今后两方的文书要用平等语气来往,开‘夷人’随意置喙之门,反而使他们不安”,故D项错误。
2.(2015·山东潍坊高三模拟)1861年,清政府设立总理衙门;1877年清政府在英国设立使馆;1901年,依据《辛丑条约》,清政府设立外务部。
这反映了清朝( ) A.重获国家之独立B.与列强和平相处C.外交迈向近代化D.对世界全面开放解析:选C。
本题考查1840至1900年间的列强侵略与中国人民的反抗斗争——晚清外交近代化。
近代中国处于半殖民地半封建社会,没有独立可言,故A项错误;列强与中国不可能和平相处,故B项错误;材料中“设立总理衙门”“在英国设立使馆”“设立外务部”体现晚清政府外交逐渐走向近代化,故C项正确;对世界全面开放是在改革开放之后,故D 项错误。
专题综合检测近代中国的社会转型和文明发展的曲折历程时间:50分钟分值:100分一、选择题(每小题5分,共60分)1.(2017福建厦门翔安一中高三上学期期中,22)史学家胡绳认为,中国近代史在半殖民地半封建社会形成过程中从时间上能够衔接起来的三个环节是:1840—1864年;1864—1901年;1901—1919年。
贯穿这三个历史环节的主题应该是( )A.反抗封建专制与建立君主立宪的统一B.反抗外来侵略与学习西方文明的统一C.发展资本主义与建立民主共和的统一D.反抗外来侵略与建立民主政治的统一2.(2017辽宁沈阳郊联体高三上学期期末,27)根据下图数据判断,该图统计的是1895—1911年中国( )A.新建的洋务企业(单位:家)B.对外贸易顺差值(单位:千万两)C.对外赔款的数额(单位:千万两)D.新建的政治社团(单位:个)3.(2017湖北襄阳四校高三上学期期中联考,8)1912年1月2日,南京临时政府颁布《修正中华民国临时政府组织大纲》,规定临时大总统有“宣战、媾和缔结条约”“制定官制、官规,任免文武官员”“设立中央临时裁判所”等权力。
据此推断,修正“组织大纲”意在( ) A.创建责任内阁制 B.迅速稳定国内局势C.制约袁世凯专权D.贯彻主权在民原则4.(2017山东德州高三上学期期末,12)1930年,中共鄂西特委根据中共中央政治局决议制定《关于鄂西工作总任务》指出:“建立城市工作,夺取各重要或次要城市。
(1)组织工纠(工人纠察队)及贫民,打破保守倾向,建立乡村工作;(2)夺取城市向接近沙市方向进攻,工农兵各种工作均应如此。
”这反映出当时中国共产党( )A.尚未找到中国革命的正确道路B.仍然存在强调城市革命的思想C.认识到工农武装割据的重要性D.已实现了马克思主义的中国化5.(2017山东淄博高三仿真模拟,30)1946年,远东国际军事法庭对二战中的日本战犯进行审判,在审判中认定日本战犯的犯罪日期从1928年算起,主要依据是1928年6月4日日本关东军在皇姑屯炸死东北最高行政长官张作霖。
高考热点话题:社会转型01、概念解读所谓“社会转型”,是指在特定的历史时期,社会经济结构、文化形态、价值观念等发生深刻变化。
从社会学研究角度看,人类社会是一部社会变迁的进步史,社会变迁是一个缓慢的过程,社会转型是社会变迁过程中的“关键一跃”,促使社会经济结构、文化形态、价值观念等进入到新的发展轨道。
比如传统社会向现代社会转型,就是从农业的、乡村的、封闭的半封闭的传统型社会,向工业的、城镇的、开放的现代型社会的转型。
陈国庆《中国近代社会转型研究》中认为中国近代社会转型的进程从19世纪五六十年代到20世纪二三十年代。
主要经历了被动开放、经济起步、政体变革、思想解放四个时期。
这是一种社会质变,即社会生活各个领域、各个层面发生了整体性的变革。
有人认为,20世纪中国经历了两次重要社会转型。
一次是1911年的辛亥革命及中华民国的成立,这是暴力革命式的社会转型;第二次是1978年的改革开放,这是和平变革式的转型。
将1911-1978年间当作历史整体看,国民政府未完成社会转型,新中国在改革开放前也由于种种原因错失了深入社会转型的机会。
有人将中国传统社会向近代转型的关键时期定位在19世纪前60年,清帝国的根基发生动摇,西方资本主义在向全球扩张,中国成为附庸,并由此接受资本主义近代文明影响,为日后社会变革进行了重要积累。
有人强调民国时期是中国社会急剧转型的一个时段。
社会结构中政治、经济、思想文化等都发生了变动。
中国近代的转型分为4个时期:第一时期:1840-I860年,面临西方列强的侵略,试图在不变动原有制度基础上进行全面抵抗。
但反而遭受到更大耻辱与失败。
第二时期:19世纪60年代到19世纪末,随着西方各种影响在中国急剧膨胀,传统社会发生了裂变,出现了试图在保存中国传统内核前提下的变革运动。
第三时期:大约从20世纪初到1911年清王朝崩溃、中华民国创立。
第四时期:中华民国的创立为大规模的制度变革创造了有利的条件,为中国的社会转型开辟了新的前景。
专题三近代中国的社会转型和文明发展的曲折历程第七讲工业文明冲击下中国的变革与转型——两次鸦片战争至甲午中日战争一.阶段特征从鸦片战争至甲午中日战争爆发(1840-1894年)是中国半殖民地半封建社会的初步形成时期,中国在屈辱中逐渐向近代化迈进。
1.政治上:中国逐渐由一个独立自主的主权国家向半殖民地半封建社会转变;中国社会的主要矛盾、革命任务发生了变化,社会结构也发生了变化,中国无产阶级、资产阶级先后产生,客观上推动了中国政治近代化的进程。
2.经济上:随着西方列强以商品输出为主要形式的经济侵略的加剧,中国被迫卷入资本主义世界市场,自然经济开始解体,经济结构发生了变动。
地主阶级中的洋务派掀起了“自强”“求富”的洋务运动,一定程度上抵制了外国资本主义的经济侵略,刺激了中国民族资本主义的产生,开启了中国近代化的历程。
3.思想上:“天朝上国”的愚味思想受到冲击,时人对中外关系有了新的认识,向西方学习的新思想逐渐成为主流。
4.社会生活上:随着中西交往的增多,西方生活方式、风俗习惯传入中国,客观上促进了中国社会生活的近代化。
二.具体史实(一)列强侵略与中国人民的抗争合作探究:为什么说第二次鸦片战争是鸦片战争的继续和扩大?A.继续(1)从背景看:都是发生在工业革命后的自由资本主义时期,为发展资本主义,列强竭力寻找海外市场。
(2)从目的看:都是为了打开中国市场。
(3)从性质看:都是侵略性的非正义的殖民掠夺战争。
(4)从结果看:都强迫清政府签订了不平等条约,攫取了大量侵略权益。
B.扩大(1)从目的看,第二次鸦片战争是为了进一步打开中国市场。
(2)从战争过程看,侵略者的数量由英国变为英法两国,侵略时间由两年延长为四年,侵略范围由中国东南沿海扩展到整个沿海地区,并侵入北京。
(3)丛影响看,第二次鸦片战争后,中国丧失了更多的领土和主权,外国经济侵略势力扩张到沿海各省,并伸向内地;清朝统治者开始投靠侵略者,中外反动势力公开勾结,共同镇压中国人民的反抗;中国社会半殖民地半封建化的程度进一步加深。
第一部分模块二近代中国的社会转型和文明的曲折历程第三步专项训练1.(2015·吉林普通中学高中毕业班教学质检)维多利亚女王(1837—1901年在位) 为大英帝国的君主,慈禧太后(垂帘听政于1861—1908年)则是大清国的实际统治者,两人的统治时间大致同时,其统治时间交叠达四十余年之久,这一期间( )A.英国完成了第二次工业革命,成为世界上无可争议的工业霸主B.大清帝国开始了现代化的进程,跻身于世界强国之列C.英国君主立宪制度日臻完善,这是当时世界上最先进的政治制度之一D.大清帝国镇压了太平天国运动和义和团运动,维护了国家的团结和稳定解析:选C。
结合史实可知使英国成为世界工业霸主的是第一次工业革命,而第二次工业革命使美国和德国实力上升,故A项错误;结合史实可知近代清朝没有成为世界强国,故B项错误;结合史实可知19世纪,英国的代议制日益完善,故C项正确;结合史实可知太平天国运动和义和团运动在一定程度上维护近代中国主权和利益,清政府对农民运动的镇压,不会起到维护国家团结和稳定的作用,故D项错误。
2.马丁·路德强调因信称义的学说,主张人只有靠信仰才能得救,不能靠善功、圣礼和神职人员;康有为把孔学推到国教的位置上,冀图创立自己的中国式的思想体系,并自称为创立新孔教的马丁·路德。
二人的相同点是( )A.宣传文艺复兴的思想B.通过宗教改革获得新生C.为新兴资产阶级服务D.复兴传统文化解放思想解析:选C。
本题考查马丁·路德思想主张和康有为思想主张的共性。
康有为和马丁·路德都与“宣传文艺复兴思想”无关,故A项错误;康有为与“宗教改革”无关,故B项错误;欧洲宗教改革运动进一步传播了人文主义,代表了新兴资产阶级的要求,而康有为借助经学的外衣,否定君主专制统治,宣传资产阶级维新变法,故C项正确;二人的主张都解放了思想,但“马丁·路德强调因信称义的学说……不能靠善功、圣礼和神职人员”,与“复兴传统文化”不符,故D项错误。
第5讲近代中国的觉醒与探索-甲午中日战争至五四运动前课时提升训练(时间:45分钟满分:100分)一、选择题(本题共12小题,每小题4分,共48分)1.(2015·广东梅州高三总复习质检)关于甲午中日战争中国失败的原因有多种观点。
丁一平在《对甲午海战的再认识》中认为:纵观世界海战史,在一场海战中,一支海军舰队战死或以身殉国、尽节以终的将领占到高级指挥军官半数以上,是极为罕见的。
这有力地驳斥了( )A.“清政府昏庸腐败”的观点B.“李鸿章避战求和”的观点C.“中国战略战术落后”的观点D.“北洋海军腐朽无能”的观点解析:选D。
本题考查1840至1900年间列强侵略——甲午中日战争。
海军舰队并不能代表清政府,故A项错误;海军舰队战死和殉国官员多并不能说明李鸿章没有避战求和,故B项错误;殉国官员多并不能说明战略战术不落后,故C项错误;海军舰队官员的殉国等行为可以说明北洋海军并不是腐朽无能的,如果是腐朽无能,贪生怕死,那么他们怎么会殉国呢,故D项正确。
2.(2015·天津红桥区高三下学期质检)罗荣渠在《现代化新论》一书中说:“在此以后,外国渗透的方式从外贸领域扩大到投资、生产、销售、金融各个领域,直接改变了原有的‘小农—手工业生产方式’,使中国在经济上和财政上都日益陷入对资本主义世界经济体的依附地位。
”要研究这一状况产生的原因,应首选的不平等条约是( ) A.《南京条约》B.《北京条约》C.《马关条约》D.《辛丑条约》解析:选C。
本题考查甲午中日战争——《马关条约》。
《南京条约》开始五口通商,外国刚刚开始外贸渗透,故A项错误;《北京条约》开放更多的通商口岸,进一步打开中国市场,但未涉及“投资”,故B项错误;抓住关键信息“外国渗透的方式从外贸领域扩大到投资、生产、销售、金融各个领域”,《马关条约》规定外国可在华设厂,外国渗透方式从商品输出转向资本输出,故C项正确;《辛丑条约》未涉及投资内容,故D项错误。
专题综合检测一、选择题(每小题5分,共60分)1.(2017辽宁沈阳郊联体高三上学期期末)根据下图数据判断,该图统计的是1895—1911年中国( )A.新建的洋务企业(单位:家)B.对外贸易顺差值(单位:千万两)C.对外赔款的数额(单位:千万两)D.新建的政治社团(单位:个)2.(2018河北石家庄高三一模)清末新政期间作为振兴商务重要内容的“自开商埠”得到推广,仅“关内”就有济南、武昌、昆明等城市开放。
另外,一些市镇如山东潍县、江苏海州、福建鼓浪屿、湖南常德等,也纷纷开辟商埠,招徕中外客商,从事经营贸易。
这一做法( )A.抵制了日趋高涨的革命运动B.推动了近代城市化进程C.促使中国开始主动融入世界D.旨在推动内地经济发展3.(2018江淮十校高三联考)中华民国成立后,孙中山致信宋教仁说:“民国大局,此时无论何人执政,皆不能大有设施。
……若只从政治方面下药,必至日弄日纷,每况愈下而已。
必先从根本下手,发展物力,使民生充裕,国势不摇,而政治乃能活动。
”在此,孙中山认为( )A.推行民主制度必须首先发展经济B.民主制度有利于经济的发展C.中华民国的未来发展将困难重重D.革命的根本目的是改善民生4.(2018安徽宣城高三二调)义和团运动无疑更具有反侵略的勇气,除个别例外,当时的改良派、革命派对义和团评论皆多持贬义;而东南地区的洋务派督抚却走向反帝斗争的对立面,热衷于与西方国家合作,建立了“东南互保”。
可见当时( )A.在维护民族利益方面存在不同方式B.南方地区的革命斗争受到严重压制C.政府态度左右各方势力的政治立场D.西方侵略主要集中于中国北方地区5.(2018北京东城一模)1912年,孙中山在给上海中华国货维持会的复函中说:“礼服在所必更,常服听民自便……去辫之后,亟于易服……于是争购呢绒,竞从西制,致使外货畅销,内货阻滞。
”由此可见辛亥革命( )①促进中国服饰近代化②冲击传统生活习俗③传播民主共和的观念④造成崇洋风气盛行A.①②B.①③C.②③D.③④6.(2018河北邯郸一模)1926年,共产国际指示中国共产党说:“在城市中退却并收缩工人争取改善其地位的斗争的总的政策是不正确的。
专题综合检测一、选择题(每小题5分,共60分)1.(2017辽宁沈阳郊联体高三上学期期末)根据下图数据判断,该图统计的是1895—1911年中国()A.新建的洋务企业(单位:家)B.对外贸易顺差值(单位:千万两)C.对外赔款的数额(单位:千万两)D.新建的政治社团(单位:个)2.(2018河北石家庄高三一模)清末新政期间作为振兴商务重要内容的“自开商埠”得到推广,仅“关内”就有济南、武昌、昆明等城市开放。
另外,一些市镇如山东潍县、江苏海州、福建鼓浪屿、湖南常德等,也纷纷开辟商埠,招徕中外客商,从事经营贸易。
这一做法()A.抵制了日趋高涨的革命运动B.推动了近代城市化进程C.促使中国开始主动融入世界D.旨在推动内地经济发展3.(2018江淮十校高三联考)中华民国成立后,孙中山致信宋教仁说:“民国大局,此时无论何人执政,皆不能大有设施。
……若只从政治方面下药,必至日弄日纷,每况愈下而已。
必先从根本下手,发展物力,使民生充裕,国势不摇,而政治乃能活动。
”在此,孙中山认为()A.推行民主制度必须首先发展经济B.民主制度有利于经济的发展C.中华民国的未来发展将困难重重D.革命的根本目的是改善民生4.(2018安徽宣城高三二调)义和团运动无疑更具有反侵略的勇气,除个别例外,当时的改良派、革命派对义和团评论皆多持贬义;而东南地区的洋务派督抚却走向反帝斗争的对立面,热衷于与西方国家合作,建立了“东南互保”。
可见当时()A.在维护民族利益方面存在不同方式B.南方地区的革命斗争受到严重压制C.政府态度左右各方势力的政治立场D.西方侵略主要集中于中国北方地区5.(2018北京东城一模)1912年,孙中山在给上海中华国货维持会的复函中说:“礼服在所必更,常服听民自便……去辫之后,亟于易服……于是争购呢绒,竞从西制,致使外货畅销,内货阻滞。
”由此可见辛亥革命()①促进中国服饰近代化②冲击传统生活习俗③传播民主共和的观念④造成崇洋风气盛行A.①②B.①③C.②③D.③④6.(2018河北邯郸一模)1926年,共产国际指示中国共产党说:“在城市中退却并收缩工人争取改善其地位的斗争的总的政策是不正确的。
必须在农村中展开斗争,但同时必须利用有利的时机来改善工人的物质生活状况和法权地位,用一切方法使工人的斗争具有组织性。
”这说明共产国际()A.忽视中国工人阶级领导地位B.关注中共工农联盟政权的建设C.比较关注中国城市革命战略D.主张中共开辟农村革命根据地7.(2018山西太原高三二模)自1934年开始,国民政府所发动的一些全国性运动,一般大多打着“复兴中华民族”的旗号;1937年后,国民党的军政要员大多出版过以“民族复兴”为题的宣传著作。
这些举动()A.表明中国人民的民族意识开始觉醒B.推动了全国性抗日救亡运动的兴起C.导致民族矛盾逐渐上升为主要矛盾D.客观上适应了民族战争形势的变化8.(2018山东聊城高三二模)“延安的城门成天开着,成天有从各个方向走过来的青年,背着行李,燃烧着希望,走进这城门。
学习、歌唱,过着紧张的快乐的日子。
然后一群一群地,穿着军服,燃烧着热情,走散到各个方向去。
”诗人何其芳笔下的这一景象突出说明() A.国民政府迫害民主人士 B.红军三大主力齐聚陕北C.土地改革政策深得民心D.爱国青年追求理想自由9.(2018宁夏银川质检)1924年7月,北京学生联合会等50余个团体联合组成反帝国主义大同盟,提出“扑灭帝国主义的侵略政策,废除压迫中国弱小民族所定一切不平等条约”;9月3日至9日,上海废约运动大联盟更是掀起全国性的群众反帝国主义运动。
这反映了()A.南京国民政府擅长动员群众B.中华民族已有近代意义的觉醒C.北伐战争推动反帝爱国运动D.一战后帝国主义在华势力骤降10.(2016课标Ⅰ)1943年8月,国民党颁布《抗战期间宣传名词正误表》,把“亲日派”“长征时代”“争取民主”“国共合作”“抗日民族统一战线”等归为“谬误名词”,禁止刊载。
这反映了国民党()A.努力缓和与其他党派的矛盾B.竭力塑造战时政府的形象C.与中共争夺抗战的领导权D.力图维护一党专制的局面11.(2018江西赣州高三模拟)1948年4月30日,中共中央发布《纪念“五一”劳动节口号》,号召“各民主党派、各人民团体、各社会贤达迅速召开政治协商会议,讨论并实现召集人民代表大会,成立民主联合政府”。
5月5日,包括中国国民党革命委员会在内的各民主党派代表联名致电毛泽东,响应中共号召,拥护召开新政协。
对该宣言发布理解正确的是()A.背景是人民解放战争战略态势明显转折B.推动了内战局势的明朗和北平的解放C.标志着中共领导的多党合作和政治协商制度的建立D.促成了第一届全国人民代表大会的胜利召开12.(2018云南高三毕业班一检)中国学者编写出版了“社会变迁与百年转折丛书”:《1840年:被轰出中世纪》《1860年:巨痛与自强》《1895年:大梦初醒》《1901年:慈禧太后的革新令》《1937年:大灾难与大牵手》等。
以上书名反映了中国近代社会变迁的共同点是() A.与战争的影响紧密相关 B.始终贯穿政体改革主线C.从局部地区扩散到全国D.突变和渐变交错地进行二、非选择题(共2小题,共40分)13.(2017山西名校联考)阅读材料,完成下列要求。
材料一清中期后,英商将鸦片大量偷运至广州一带,土烟生产在士大夫们“稍分洋烟之利”的口号下也剧增猛长。
鸦片烟税是清朝财政的重要来源。
民国时期,军阀为扩大地盘,鼓励种植罂粟。
南京国民政府登台后,先实行“寓禁于征”,实质也是征而不禁。
1935年,政府推出《六年禁烟计划》分阶段禁烟,但各地阳奉阴违,到中日之战全面开始已无暇顾及,日占区更是烟毒重重。
据统计,从1912年至1922年,中国发生大小内战达139次,这些战争多与鸦片有关。
罂粟大量种植,造成粮食严重短缺。
吸食之人“鸠形鹄面者比比皆是”,农民种罂粟,如遇“烟苗失败,征税加重,穷无所之,典田鬻子”。
——据《中国共产党禁烟史》等材料二清末新政时期的禁烟是近代较有成效的禁烟运动。
当时,清廷政务处依据《禁烟考成议叙议处章程》,对官员禁烟成绩卓越者加级奖励,失职者降职充罪,并重申“禁吸尤以查禁官员为要义”,对于吸烟积习未改的官员,严加惩处,不稍宽贷,1910年,一些知识分子在北京自发成立了“中国国民禁烟会”,广著论说,扩大禁烟声势,争取各国对中国禁烟运动的声援。
政府大力推行替代种植,即要求种烟农民将罂粟田改种豆麦棉麻等物,以解决生计。
利用世界各国谴责英国鸦片政策之机,与英国进行禁烟交涉,限制印度鸦片偷入中国。
——据《中外禁烟史》等(1)根据材料一并结合所学知识,说明中国近代毒品泛滥的原因。
(8分)(2)根据材料二并结合所学知识,概括清末新政时期禁烟的特点。
(10分)(3)综合以上材料并结合所学知识,对清末新政及国民政府时期的禁烟运动加以简要评价。
(7分)14.(2018江苏南京高三三模)近代中国教育的发展带有鲜明的时代烙印。
阅读材料:材料一自强这一概念在19世纪60年代已被赋予新的意义。
就民族意义而言,自强以图御侮开始成为自觉意识,这是第二次鸦片战争刺激的结果。
……文化教育上的新设施是洋务运动仅次于工业的重要内容。
这些设施,是传统的封建文教体制边上长出来的新东西。
虽然它们没有直接取代后者,但由于它们的存在,保守的封闭圈子毕竟出现了缺口。
——陈旭麓《近代中国社会的新陈代谢》材料二教育救国思潮的发展脉络是与中国近代社会救亡图存的主题相一致的。
内忧外患之下,救亡图存的民族意识必然构成近代文化知识体系的重要部分,发展教育被看成了重要的甚至根本的手段。
民族危机愈深,救亡图存的呼声愈高,教育救国的思潮就愈为高涨。
各时期教育救国的重提并不是简单的机械重复,从“睁眼看世界”到“变器不变道”再到“不中不西即中即西”,从知识层次到制度层次,再到文化心理层次,教育救国论者在对中西文化的反思中对“教育救国”内涵的认识逐步丰富和深化。
教育救国论者以自己的积极实践推动了旧中国教育的发展,他们所焕发和激起的爱国热情,时至今日仍是弥足珍贵的精神财富。
——摘编自吴玉伦《教育救国思潮的形成与发展》完成下列要求:(1)根据材料一并结合所学,洋务运动在教育方面是如何打开“缺口”的?“缺口”带来的影响是什么?(4分)(2)据上述材料并结合近代中国前期的相关史实,以“近代中国教育的发展与救亡图存的关系”为主题撰写一篇小论文。
(11分)(要求:观点明确;史论结合;逻辑清晰;表述流畅;280字左右)答案精解精析一、选择题1.D甲午中日战争中国战败,即宣告了洋务运动的破产,之后不存在“新建的洋务企业”,排除A项。
B项不符合史实,排除。
1895年签订的《马关条约》赔款白银2亿两,1901年签订的《辛丑条约》赔款白银4.5亿两,与图中曲线不符,排除C项。
2.B材料中的“自开商埠”得到推广,“纷纷开辟商埠,招徕中外客商,从事经营贸易”,有利于推动近代城市化进程,B项正确;“自开商埠”与抵制革命运动关系不大,A项错误;清末新政发生在20世纪初,C项中的“开始”表述错误,排除;这一做法并非旨在推动内地经济发展,D项错误。
3.A从材料中的“若只从政治方面下药,必至日弄日纷,每况愈下而已。
必先从根本下手,发展物力,使民生充裕,国势不摇,而政治乃能活动”可知,孙中山认为推行民主制度必须首先发展经济,A项正确,B项错误;C项不是材料主旨,排除;D项在材料中没有体现,排除。
4.A从材料中的“除个别例外,当时的改良派、革命派对义和团评论皆多持贬义”和“东南互保”等信息可知,当时在维护民族利益方面存在不同方式,A项正确;B、C、D三项材料均无法反映。
5.A材料中的“礼服在所必更”指的是辛亥革命促进了中国服饰近代化,因此①正确;从材料中的“争购呢绒,竞从西制”可以得出冲击了中国传统生活习俗,因此②正确;由材料信息无法得出传播民主共和观念和崇洋风气盛行的结论,由此排除③④。
只有A项符合题意。
6.C“在城市中退却并收缩工人争取改善其地位的斗争的总的政策是不正确的。
必须在农村中展开斗争,但同时必须利用有利的时机来改善工人的物质生活状况和法权地位”说明共产国际对中国革命新道路进行指导,比较关注中国城市革命战略,C项正确;A项中“忽视”理解错误;B项中工农联盟材料没有提及;D项并非题干主旨。
7.D从材料中的“复兴中华民族”“民族复兴”等信息以及材料中的时间信息可知,这适应了民族战争形势的变化,D项正确;A项错在“开始觉醒”;主要是中国共产党推动了全国性抗日救亡运动的兴起,B项错误;导致民族矛盾上升为主要矛盾的是日本扩大侵华,C项错误。
8.D从材料中的“成天有从各个方向走过来的青年……走进这城门……然后一群一群地,穿着军装,燃烧着热情,走散到各个方向去”和延安是革命圣地的史实可知,爱国青年追求理想自由,D项正确;A、B、C三项在材料中没有体现,排除。