火力发电厂热力设备和管道保温油漆设计技术规定
- 格式:doc
- 大小:254.00 KB
- 文档页数:18
火力发电厂保温油漆设计规程前言本规程是根据《设备及管道保温技术通则》(GB4272—92)的原则对《火力发电厂热力设备和管道保温油漆设计技术规定》(SDGJ59—84)进行修订的, 在技术内容上非等效采用日本工业标准《保温保冷工程施工标准》(JIS A 9501—1990), 是火力发电厂设备、管道及其附件的保温、油漆设计的主要技术标准。
GB 4272—92 设备及管道保温技术通则GB 8174—87 设备及管道保温效果的测试与评价GB 8175—87 设备及管道保温设计导则GB 50185—93 工业设备及管道绝热工程质量检验评定标准GB/T 4132—1996 绝热材料及相关术语GBJ 126—89 工业设备及管道绝热工程施工及验收规范DL/T 5054—1996 火力发电厂汽水管道设计技术规定JIS A 9501—1990 保温保冷工程施工标准3 基本规定3.0.1 具有下列情况之一的设备、管道及其附件必须按不同要求予以保温:1.外表面温度高于50℃且需要减少散热损失者;2.要求防冻、防凝露或延迟介质凝结者;3.工艺生产中不需保温的、其外表面温度超过60℃, 而又无法采取其它措施防止烫伤人员的部位。
3.0.2 需要防止烫伤人员的部位应在下列范围内设置防烫伤保温:1.管道距地面或平台的高度小于2100mm;2.靠操作平台水平距离小于750mm。
3.0.3 除防烫伤要求保温的部位外, 下列设备、管道及其附件可不保温:1.排汽管道、放空气管道;3.输送易燃易爆介质时, 要求及时发现泄漏的设备和管道上的法兰、人孔等附件。
3.0.4 下列管道宜根据当地气象条件和布置环境设置防冻保温:1.工业水管道、冷却水管道、疏放水管道、补给水管道、消防水管道、汽水取样管道等,对于锅炉启动循环泵的轴承冷却水管道应设伴热保温;2.安全阀管座、控制阀旁路管、一次表管;3.金属煤粉仓、靠近厂房外墙或外露的原煤仓和煤粉仓;4.燃油管道应根据当地气象条件和燃油特性进行伴热防冻保温。
火力发电厂保温油漆设计规程Code for designing insulation and painting offossil fuel power plantDL/T5072—1997主编部门:电力工业部西南电力设计院批准部门:中华人民共和国电力工业部批准文号:电技[1997]339号前言本规程是根据《设备及管道保温技术通则》(GB4272—92)的原则对《火力发电厂热力设备和管道保温油漆设计技术规定》(SDGJ59—84)进行修订的,在技术内容上非等效采用日本工业标准《保温保冷工程施工标准》(JIS A9501—1990),是火力发电厂设备、管道及其附件的保温、油漆设计的主要技术标准。
本规程对SDGJ59—84作了较大的修订:——补充新型保温材料,删去性能较差的保温材料;——新增保温材料的物理化学性能要求;——新增保温材料的选择原则、选材规定;——补充修订保温计算方法、计算公式;——对保温结构作了新的规定;——对油漆和防腐进行了必要的补充等。
本规程从1997年11月1日起实施,原规定SDGJ59—84即行废止。
本规程附录A、附录B、附录C、附录D都是标准的附录。
本规程附录E、附录F、附录G、附录H都是提示的附录。
本规程由电力工业部电力规划设计总院提出并归口。
本规程起草单位:电力工业部西南电力设计院。
本规程起草人:蒋丛进。
本规程由电力工业部西南电力设计院负责解释。
1总则1.0.1为了减少火力发电厂设备和管道的散热损失,满足生产工艺的要求,改善生产环境,防止管道腐蚀,提高经济效益,特制定本规程。
1.0.2本规程适用于火力发电厂的设备、管道及其附件的保温、油漆设计。
本规程不适用于汽轮机、锅炉本体的保温、油漆设计,也不适用于电气、土建专业的有关保温、油漆设计。
1.0.3保温油漆设计应做到技术先进、经济合理、安全可靠、整洁美观,且便于施工和维护。
1.0.4为了确保保温工程质量,控制工程造价,设计单位应参加保温工程的全过程管理,在设计上首先应对保温材料的选择及保温材料的物理化学性能提出明确的要求,同时推荐出若干个保温材料生产厂家供业主(项目法人)选择,并应参加生产厂家的产品验收和施工现场的抽样检查工作。
热电公司保温油漆设计规程1下列情况必须按不同要求进行外部油漆:1.1不保温的设备、管道及其附件;1.2介质温度低于120℃的保温设备、管道及其附件;1.3支吊架、平台扶梯等(现场制作部分)。
2不保温的设备和管道应根据防腐工艺要求和油漆的性能选用油漆,选用的油漆种类、颜色和涂刷度数应符合下列规定:2.1室内布置的设备和管道,宜先涂刷2度防锈漆,再涂刷1-2度油性调合漆;室外布置的设备和汽水管道,宜先涂刷2度环氧底漆,再涂刷2度醇酸磁漆;室外布置的气体管道,宜先涂刷2度云母氧化铁酚醛底漆,再涂刷2度云母氧化铁面漆。
2.2油管道和设备外壁,宜先涂刷1-2度醇酸底漆,再涂刷1-2度醇酸磁漆;油箱、油罐内壁,宜先涂刷2度环氧底漆,再涂刷1-2度铝粉缩醛磁漆或环氧耐油漆。
2.3管沟中的管道,宜先涂刷2度防锈漆,再涂刷2度环氧沥青漆。
2.4循环水管道、工业水管道、工业水箱等设备,宜先涂刷2度防锈漆,再涂刷2度环氧沥青漆;直径较大的循环水管道内壁,宜涂刷2度环氧富锌底漆。
2.5排汽管道应涂刷1~2度耐高温防锈漆。
2.6制造厂供应的设备(如水泵、风机、容器等)和支吊架,若油漆损坏时,可涂刷1度颜色相同的油漆。
2.7设备和管道的油漆颜色可按表2规定漆色。
3保温的设备和管道选用的油漆种类和涂刷度数应符合下列规定:3.1当介质温度低于120℃时,设备和管道的表面应涂刷2度防锈漆。
3.2除氧器水箱、疏水箱、扩容器、低位水箱、生产回水箱等设备内壁宜涂刷2度耐高温的油漆,其他设备和容器内壁的防腐方式应根据工艺要求决定。
4现场制作的支吊架,宜先涂刷2度防锈漆,再涂刷1-2度银灰色调合漆。
室内的钢制平台扶梯,宜先涂刷2度防锈漆,再涂刷1-2度银灰色调合漆;室外的钢制平台失梯,宜先涂刷2度云母氧化铁酚醛底漆,再涂刷2度云母氧化铁面漆。
5为便于识别,管道的色环、介质名称及介质流向箭头应符合下列规定:5.1管道弯头、穿墙处及管道密集、难以辨别的部位,必须涂刷色环、介质名称及介质流向箭头。
火力发电厂汽水管道设计技术规定1.管道材料和规格:-管道材料应符合国家标准和相关规范要求,常用材料包括碳钢、合金钢、不锈钢等。
-管道规格应根据设计要求和流量计算得出,管道直径、壁厚、连接方式等参数应满足使用条件。
2.管道布置和结构设计:-管道布置应遵循经济性、安全性和可维护性原则,合理利用场地空间。
-不同介质的管道应分开布置,避免相互干扰和污染,同时保证水源、冷却水和排污管道的合理排列和运行。
3.管道支撑和固定:-管道支撑和固定应满足相关标准的要求,保证管道的稳定和安全运行。
-管道的支撑间距、材料选择、连接方式等要符合规范要求。
4.管道连接和密封:-管道连接采用焊接、螺纹连接或法兰连接等方式,连接处应进行严密密封,确保不漏水、不渗漏。
-管道连接点的强度和密封性应符合相关标准和规范要求。
5.管道防腐、保温和绝热:-管道的内外表面应进行防腐处理,采用合适的防腐材料和防腐工艺,延长管道寿命。
-部分管道需要进行保温和绝热处理,采用合适的保温材料和保温结构,保证介质在输送过程中的温度稳定。
6.管道排放和排污设计:-设计应设置合理的排放和排污口,确保水质不受污染,同时保证排放和排污符合环境保护要求。
-排放和排污口的布置位置、管道规格和设计要求等应符合环保部门的相关规定。
7.管道检测和维修:-管道安装完毕后应进行严格的检测和试运行,确保管道系统的安全和可靠性。
-管道的维修和保养应定期进行,发现问题及时处理和修复。
总之,火力发电厂汽水管道设计技术规定涉及管道材料、布置、支撑、连接、防腐保温、排放排污等多个方面,旨在保证管道系统的安全运行和满足火力发电厂的需求。
火力发电厂保温油漆设计规程1 总则1.0.1为了减少火力发电厂设备和管道的散热损失,满足生产工艺的要求,改善生产环境,防止管道腐蚀,提高经济效益,特制定本规程。
1.0.2 本规程适用于火力发电厂的设备、管道及其附件的保温、油漆设计。
本规程不适用于汽轮机、锅炉本体的保温、油漆设计,也不适用于电气、土建专业的有关保温、油漆设计。
1.0.3 保温油漆设计应做到技术先进、经济合理、安全可靠、整洁美观,且便于施工和维护。
1.0.4 为了确保保温工程质量,控制工程造价,设计单位应参加保温工程的全过程管理,在设计上首先应对保温材料的选择及保温材料的物理化学性能提出明确的要求,同时推荐出若干个保温材料生产厂家供业主(项目法人)选择,并应参加生产厂家的产品验收和施工现场的抽样检查工作。
1.0.5 凡未经国家、部级鉴定的新型保温材料,不得在火力发电厂保温设计中推荐使用。
1.0.6 保温设计除按本规程外,还应对保温材料生产、施工及验收测试按《工业设备及管道绝热工程施工及验收规范》、《工业设备及管道绝热工程质量检验评定标准》的有关规定提出要求。
1.0.7 保温工程完成后,应按《工业设备及管道绝热工程质量检验评定标准》和设计文件进行验收和质量评定。
机组投产运行后,应按《设备及管道保温效果的测试与评价》对保温效果进行测试和评价并提出报告。
1.0.8 引用标准下列标准所包含的条文,通过在本标准中引用而构成为本标准的条文。
本标准出版时,所示版本均为有效。
所有标准都会被修订,使用本标准的各方应探讨使用下列标准最新版本的可能性。
GB4272—92 设备及管道保温技术通则GB8174—87 设备及管道保温效果的测试与评价GB8175—87 设备及管道保温设计导则GB50185—93 工业设备及管道绝热工程质量检验评定标准GB/T4132—1996 绝热材料及相关术语GBJ 126—89 工业设备及管道绝热工程施工及验收规范DL/T 5054—1996 火力发电厂汽水管道设计技术规定JIS A 9501—1990 保温保冷工程施工标准2 术语、符号2.1 术语本标准采用下列定义。
一.保温油漆说明1 概述本设计是按照《火力发电厂保温油漆设计规程》(DL/T 5072-2007)进行设计的。
1.1 保温油漆的目的为了减少火力发电厂设备和管道的散热损失,满足生产工艺要求,改善生产环境,防止设备、管道和附属钢结构的腐蚀,提高经济效益.。
1.2 保温油漆的设计范围1.2.1 热机专业的设备、架空或直埋的汽水、烟风、煤粉、油及压缩空气等管道及其附件的保温油漆设计。
1.2.2上述范围内设备、管道的维护平台、扶梯、支吊架的油漆设计。
1.2.3锅炉本体部分的保温(按锅炉厂提供炉墙砌筑及绝热面积统计表设计)。
1.2.4汽机本体部分的保温(汽轮机厂家未提供的保温说明书,详见厂家汽机保温设计说明书0-1010-5792-0000-00)。
1.3 保温油漆不包括的设计范围1.3.1除尘器本体保温油漆不在本次设计范围内,除尘器本体保温油漆均由镇江东南电力设备有限公司提供。
1.3.2本卷册不包括其它专业的保温油漆设计。
2 保温说明2.1 保温的一般规定2.1.1具有下列情况之一的设备、管道及附件必须按不同要求进行保温:1)设备及管道外表面温度高于等于50℃且需要减少散热损失的设备和管道。
2)要求防冻、防凝露或延迟介质凝结的管道。
3)防烫伤:工艺生产中不需要保温但外表温度超过60℃的设备和管道。
2.1.2防止烫伤人员的部位应在下列范围内设置防烫伤保温:1)管道距地面或平台高度小于2100mm。
2)靠近操作平台水平距离小于750mm。
高于以上规定的排气、排空管道,介质温度小于80℃的直吹煤粉管道(寒冷地区除外),要求及时发现输送易燃易爆管道泄露点的法兰、人孔等附件和工艺要求不能保温的管道附件可以不要求进行保温。
2.1.3下列管道宜根据当地气象条件和布置环境设置防冻保温:1)露天布置的工业水管道、冷却水管道、疏放水管道、补水及除盐水管道、消防水管道、汽水取样管道及厂区杂用压缩空气管道。
2)安全阀管座、控制阀旁路管及一次仪表。
火力发电厂保温油漆设计规程1 总则1.0.1 为了减少火力发电厂设备和管道的散热损失,满足生产工艺的要求,改善生产环境,防止 管道腐蚀,提高经济效益,特制定本规程。
1.0.2 本规程适用于火力发电厂的设备、管道及其附件的保温、油漆设计。
本规程不适用于汽轮机、锅炉本体的保温、油漆设计,也不适用于电气、土建专业的有关保温、 油漆设计。
1.0.3 保温油漆设计应做到技术先进、经济合理、安全可靠、整洁美观,且便于施工和维护。
1.0.4 为了确保保温工程质量,控制工程造价,设计单位应参加保温工程的全过程管理,在设计 上首先应对保温材料的选择及保温材料的物理化学性能提出明确的要求, 同时推荐出若干个保温 材料生产厂家供业主 (项目法人) 选择,并应参加生产厂家的产品验收和施工现场的抽样检查工 作。
1.0.5 凡未经国家、部级鉴定的新型保温材料,不得在火力发电厂保温设计中推荐使用。
1.0.6 保温设计除按本规程外,还应对保温材料生产、施工及验收测试按《工业设备及管道绝热 工程施工及验收规范》、《工业设备及管道绝热工程质量检验评定标准》的有关规定提出要求。
1.0.7 保温工程完成后,应按《工业设备及管道绝热工程质量检验评定标准》和设计文件进行验 收和质量评定。
机组投产运行后, 应按《设备及管道保温效果的测试与评价》 对保温效果进行测试和评价并提出 报告。
1.0.8 引用标准下列标准所包含的条文, 通过在本标准中引用而构成为本标准的条文。
本标准出版时, 所示版本 均为有效。
所有标准都会被修订,使用本标准的各方应探讨使用下列标准最新版本的可能性。
设备及管道保温技术通则 设备及管道保温效果的测试与评价 设备及管道保温设计导则 工业设备及管道绝热工程质量检验评定标准 绝热材料及相关术语 工业设备及管道绝热工程施工及验收规范 火力发电厂汽水管道设计技术规定 保温保冷工程施工标准2.1.1 保温 insulation or hot insulation 覆盖在设备、管道及其附件上,以达到减少散热损失或降低其外表面温度的目的而采取的措施。
发电厂保温油漆设计规程1. 引言发电厂是一个关键的能源生产设施,为了确保其正常运行和高效能源转换,保温油漆的设计和应用至关重要。
本文将介绍发电厂保温油漆的设计规程,包括材料选用、涂覆方法、保温效果评估等方面的内容。
2. 材料选用2.1 耐高温性能发电厂内部温度较高,因此所选用的保温油漆必须具备良好的耐高温性能。
一般而言,应选择具有600℃以上耐高温性能的油漆材料,以确保其在长期使用过程中不会出现脱落、开裂等问题。
2.2 耐腐蚀性能发电厂内部可能存在一些腐蚀性气体或液体环境,因此所选用的保温油漆还应具备良好的耐腐蚀性能。
建议选择具有抗酸碱、抗盐雾等特性的材料,以延长油漆使用寿命并减少维护成本。
2.3 环境友好性在选择保温油漆材料时,还应考虑其环境友好性。
优先选择符合国家相关环保标准的材料,以减少对环境的污染和危害。
3. 涂覆方法3.1 表面处理在涂覆保温油漆之前,需要对待涂覆表面进行必要的处理。
应清洁表面,去除灰尘、油污等杂质。
对于存在锈蚀的金属表面,应进行除锈处理,并确保表面完全干燥。
3.2 涂覆技术在涂覆保温油漆时,应根据具体情况选择适当的涂覆技术。
常见的涂覆方法包括刷涂、喷涂和滚涂等。
刷涂适用于较小面积或复杂形状的部位;喷涂适用于大面积均匀涂布;滚涂适用于平坦表面。
3.3 涂层数量为了确保良好的保温效果,建议对发电厂设备进行多层次的保温油漆涂覆。
一般而言,至少需要涂覆两层保温油漆。
在涂覆多层时,应注意保证每层之间的干燥时间和涂层厚度的均匀性。
4. 保温效果评估为了评估保温油漆的效果,可以采用以下方法:4.1 热传导系数测试通过热传导系数测试,可以评估保温油漆对热量的阻隔效果。
测试结果应满足设计要求,并与标准规定进行比较。
4.2 温度测量通过在发电厂设备表面进行温度测量,可以评估保温油漆的实际效果。
测量结果应与设计要求进行对比,确保温度控制在安全范围内。
4.3 耐久性测试为了评估保温油漆的耐久性,可以进行人工加速老化试验或实际使用环境下的长期观察。
D L T5072-1997火力发电厂保温油漆设计规程火力发电厂保温油漆设计规程Code for designing insulation and painting offossil fuel power plantDL/T5072—1997主编部门:电力工业部西南电力设计院批准部门:中华人民共和国电力工业部批准文号:电技[1997]339号前言本规程是根据《设备及管道保温技术通则》(GB4272—92)的原则对《火力发电厂热力设备和管道保温油漆设计技术规定》(SDGJ59—84)进行修订的,在技术内容上非等效采用日本工业标准《保温保冷工程施工标准》(JIS A9501—1990),是火力发电厂设备、管道及其附件的保温、油漆设计的主要技术标准。
本规程对SDGJ59—84作了较大的修订:——补充新型保温材料,删去性能较差的保温材料;——新增保温材料的物理化学性能要求;——新增保温材料的选择原则、选材规定;——补充修订保温计算方法、计算公式;——对保温结构作了新的规定;——对油漆和防腐进行了必要的补充等。
本规程从1997年11月1日起实施,原规定SDGJ59—84即行废止。
本规程附录A、附录B、附录C、附录D都是标准的附录。
本规程附录E、附录F、附录G、附录H都是提示的附录。
本规程由电力工业部电力规划设计总院提出并归口。
本规程起草单位:电力工业部西南电力设计院。
本规程起草人:蒋丛进。
本规程由电力工业部西南电力设计院负责解释。
1总则1.0.1为了减少火力发电厂设备和管道的散热损失,满足生产工艺的要求,改善生产环境,防止管道腐蚀,提高经济效益,特制定本规程。
1.0.2本规程适用于火力发电厂的设备、管道及其附件的保温、油漆设计。
本规程不适用于汽轮机、锅炉本体的保温、油漆设计,也不适用于电气、土建专业的有关保温、油漆设计。
1.0.3保温油漆设计应做到技术先进、经济合理、安全可靠、整洁美观,且便于施工和维护。
火力发电厂保温油漆设计规程(DL/T5072-1997)1 总则1.0.1为了减少火力发电厂设备和管道的散热损失,满足生产工艺的要求,改善生产环境,防止管道腐蚀,提高经济效益,特制定本规程。
1.0.2 本规程适用于火力发电厂的设备、管道及其附件的保温、油漆设计。
本规程不适用于汽轮机、锅炉本体的保温、油漆设计,也不适用于电气、土建专业的有关保温、油漆设计。
1.0.3 保温油漆设计应做到技术先进、经济合理、安全可靠、整洁美观,且便于施工和维护。
1.0.4 为了确保保温工程质量,控制工程造价,设计单位应参加保温工程的全过程管理,在设计上首先应对保温材料的选择及保温材料的物理化学性能提出明确的要求,同时推荐出若干个保温材料生产厂家供业主(项目法人)选择,并应参加生产厂家的产品验收和施工现场的抽样检查工作。
1.0.5 凡未经国家、部级鉴定的新型保温材料,不得在火力发电厂保温设计中推荐使用。
1.0.6 保温设计除按本规程外,还应对保温材料生产、施工及验收测试按《工业设备及管道绝热工程施工及验收规范》、《工业设备及管道绝热工程质量检验评定标准》的有关规定提出要求。
1.0.7 保温工程完成后,应按《工业设备及管道绝热工程质量检验评定标准》和设计文件进行验收和质量评定。
机组投产运行后,应按《设备及管道保温效果的测试与评价》对保温效果进行测试和评价并提出报告。
1.0.8 引用标准下列标准所包含的条文,通过在本标准中引用而构成为本标准的条文。
本标准出版时,所示版本均为有效。
所有标准都会被修订,使用本标准的各方应探讨使用下列标准最新版本的可能性。
GB4272—92 设备及管道保温技术通则GB8174—87 设备及管道保温效果的测试与评价GB8175—87 设备及管道保温设计导则GB50185—93 工业设备及管道绝热工程质量检验评定标准GB/T4132—1996 绝热材料及相关术语GBJ 126—89 工业设备及管道绝热工程施工及验收规范DL/T 5054—1996 火力发电厂汽水管道设计技术规定JIS A 9501—1990 保温保冷工程施工标准2 术语、符号2.1 术语本标准采用下列定义。
??火力发电厂保温油漆设计规程Code for designing insulation and painting offossil fuel power plantDL/T5072—1997?主编部门:电力工业部西南电力设计院批准部门:中华人民共和国电力工业部批准文号:电技[1997]339号?前言本规程是根据《设备及管道保温技术通则》(GB4272—92)的原则对《火力发电厂热力设备和管道保温油漆设计技术规定》(SDGJ59—84)进行修订的,在技术内容上非等效采用日本工业标准《保温保冷工程施工标准》(JIS A 9501—1990),是火力发电厂设备、管道及其附件的保温、油漆设计的主要技术标准。
本规程对SDGJ59—84作了较大的修订:——补充新型保温材料,删去性能较差的保温材料;——新增保温材料的物理化学性能要求;——新增保温材料的选择原则、选材规定;——补充修订保温计算方法、计算公式;——对保温结构作了新的规定;——对油漆和防腐进行了必要的补充等。
本规程从1997年11月1日起实施,原规定SDGJ59—84即行废止。
本规程附录A、附录B、附录C、附录D都是标准的附录。
本规程附录E、附录F、附录G、附录H都是提示的附录。
本规程由电力工业部电力规划设计总院提出并归口。
本规程起草单位:电力工业部西南电力设计院。
本规程起草人:蒋丛进。
本规程由电力工业部西南电力设计院负责解释。
?1 总则为了减少火力发电厂设备和管道的散热损失,满足生产工艺的要求,改善生产环境,防止管道腐蚀,提高经济效益,特制定本规程。
本规程适用于火力发电厂的设备、管道及其附件的保温、油漆设计。
本规程不适用于汽轮机、锅炉本体的保温、油漆设计,也不适用于电气、土建专业的有关保温、油漆设计。
保温油漆设计应做到技术先进、经济合理、安全可靠、整洁美观,且便于施工和维护。
为了确保保温工程质量,控制工程造价,设计单位应参加保温工程的全过程管理,在设计上首先应对保温材料的选择及保温材料的物理化学性能提出明确的要求,同时推荐出若干个保温材料生产厂家供业主(项目法人)选择,并应参加生产厂家的产品验收和施工现场的抽样检查工作。
金山热电厂设备、管道油漆及色环要求为了统一金山热电厂设备及管道系统色调, 提升现场安全文明生产水平, 避免发生误判定等情况, 依据《电力生产企业安全设施规范手册》和中国电力行业标准《火力发电厂保温油漆设计规程》, 制订本要求。
1、漆色为浅色调设备, 其名称标志统一漆黑色; 有保温抹面和白铁皮包覆设备, 其名称标志统一漆红色。
文字字型采取加粗黑体字, 字号大小、文字排列方向依据具体设备确定, 做到百分比协调、美观。
比如: 一次风机、送风机、给水泵、凝结泵2、全部转动机械联轴器防护罩漆红色, 并标白色转动方向箭头。
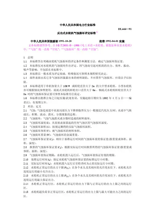
3、现场全部井、坑、孔、洞等凡设置花纹钢盖板, 以及花纹钢板制作平台, 均漆亮黄底色, 沿盖板外缘漆宽度100mm、与盖板边缘平行黑色边框, 框内漆宽度100mm、与边框成45°角且相互平行均匀黑色斜纹, 纹间距离l00mm(见图1)。
图1平台、盖板漆色示意图4、现场全部非不锈钢以及非镀铬材质栏杆、扶手等漆天蓝色, 其下部踢脚围板漆红色。
5、各类管道漆色、色环根据《火力发电厂热力设备和管道保温油漆设计技术要求》确定, 见表1。
表1 各类管道漆色表26烟道无无6、为便于识别, 管道色环、介质名称及介质流向箭头应按下列要求涂刷:(1)在管道弯头、穿墙处、需要观察地方以及管道密集、难以分辨部位, 必需涂刷色环或介质名称及介质流向箭头。
其位置应在相距弯头最少500mm 直管段上; 如两个弯头相距不够1000mm时则应选择中间位置; 10m以上长管道应每隔10m标一次色环、介质流向及名称。
(2)管道色环、介质名称及介质流向箭头位置和形状如图2所表示, 图中尺寸数值见表2。
对于不使用色环管道, 其介质流向箭头与介质名称之间距离仍然为d。
图2管道色环、介质名称及介质流向箭头位置和形状表2管道色环、介质名称及介质流向箭头位置、形状尺寸(mm)管道外径或保温层外径a b c d e≤100 40 60 30 100 60 101~200 60 90 45 100 80 201~300 80 120 60 150 100 301~500 100 150 75 150 120 >500 120 180 90 200 150 (3)若介质流向有两种可能时, 应标出两个方向指示箭头。
发电厂保温油漆设计规程1. 引言在发电厂运营中,保温油漆是起到保护设备和结构的重要因素之一。
设计合理的保温油漆可以提高设备的使用寿命,降低能源损耗。
本规程旨在明确发电厂保温油漆设计的要求和方法,确保油漆的质量和施工的标准化。
2. 油漆选择2.1 油漆种类根据发电厂的工况和使用要求,选择适合的油漆种类。
常见的油漆种类有: - 高温油漆:用于高温设备的保温,可以承受高温环境。
- 防腐油漆:用于防止设备受到腐蚀。
- 抗风沙油漆:用于外部设备的保护,可以抵抗风沙和紫外线的侵蚀。
- 防火油漆:用于防止火灾发生和火势扩大。
2.2 油漆性能要求选择油漆时,需要考虑以下性能要求: - 耐温性:油漆应能在设备所处的温度范围内保持其性能稳定。
- 耐腐蚀性:油漆应具有一定的耐腐蚀性,能够防止设备受到化学物质的侵蚀。
- 耐候性:油漆应具有抗紫外线、耐酸雨等耐候性能。
- 粘附力:油漆应能够良好地附着在设备表面,不易剥落。
- 耐磨性:油漆应能够承受设备正常使用过程中的磨损。
3. 油漆施工3.1 表面处理在施工油漆之前,需要对设备表面进行处理,以确保油漆的附着力和效果。
表面处理包括: 1. 清洁表面:清除表面的尘土、油污等杂质,以确保油漆能够充分附着。
2. 去除锈蚀:对于有锈蚀的部位,需要使用合适的方法将锈蚀层彻底去除。
3.补充平整:对于表面有凹凸不平的部位,需要进行修补以保证表面光滑。
3.2 油漆涂装3.2.1 应用方法油漆的涂装方式可以根据设备的形状和大小选择合适的方法,常用的涂装方法有:- 刷涂法:适用于小面积、复杂形状的设备表面。
- 喷涂法:适用于大面积、平整表面的设备。
- 滚涂法:适用于中等面积、平整表面的设备。
- 浸涂法:适用于孔洞较多的设备。
3.2.2 涂装层次油漆的涂装通常包括多个层次,各层次的油漆应根据需要选择合适的种类和厚度,以达到保温效果和外观要求。
3.3 油漆质量控制为了保证油漆施工质量,需要进行质量控制和检验。
火力发电厂热力设备和 管道保温油漆设计技术规定 SDGJ 59—84
水利电力部电力规划设计院 关于颁发《火力发电厂热力设备和管道保温油漆 设计技术规定SDGJ 59—84》的通知 (84)水电电规设字第3号
为适应电力工业的发展和满足设计工作的需要,我院委托西南、华北电力设 计院编制了《火力发电厂热力设备和管道保温油漆设计技术规定SDGJ 59— 84》,现颁发试行。 本规定正文及附件二由西南电力设计院负责编制;附件一由华北电力设计院 负责编制,该院已有为TQ-16机和MZ-80B微型机编制的专用计算程序。 各单位在使用本规定过程中应注意总结经验,如发现不妥之处,请随时函告 我院和西南、华北电力设计院,以便修订时考虑。 一九八四年二月十五日
第一章 总 则 第1.0.1条 适用范围: 本规定适用于火力发电厂的热力设备、管道及其附件的保温、油漆设计。 本规定不适用于汽轮机、锅炉本体的保温、油漆设计,也不适用于电气、土 建部分的有关设计。 第1.0.2条 对下列情况,应按不同要求予以保温: 一、为保证良好的工作环境,外表面温度高于50℃,需要经常操作、维修的 设备和管道一般均应保温。环境温度为27℃时,保护层外表面温度不应超过50 ℃。对于个别不宜保温的设备和管道,其外表面温度低于60℃(防止烫伤运行维 护人员的温度界限)时可以不保温。 二、当散热损失导致年运行费用增加时,必须从节能和经济的角度进行保温 设计,保温厚度按年最小费用法确定。 三、当需要限制介质在输送过程中的温度降,以满足防堵、防冻、防结露及 其他工艺要求时,必须从控制介质温度的角度进行保温设计。 第1.0.3条 对于不保温的设备、管道及其附件(包括支吊架),为了防腐和便于 识别,应进行外部油漆。管道保温结构的外表面,为便于识别起见,应涂刷介质 名称、表示介质性质的色环和表示介质流向的箭头。设备保温结构的外表面,只 涂刷设备的名称,不必大面积涂刷油漆。 第1.0.4条 保温设计应按照《火力发电厂热力设备和管道保温材料技术条件 与检验方法》和《电力建设施工及验收技术规范(锅炉机组篇)》第九章的规定,对 保温材料的制造和施工提出要求。 第二章 保 温 厚 度 第2.0.1条 保温经济厚度按年最小费用法计算确定,计算程序见附录一。介 质在给定条件下输送时,设备和管道的保温厚度按热平衡方法计算;为保证良好 的工作环境和防止烫伤运行人员,设备和管道的保温厚度按给定的表面温度计 算。 第2.0.2条 对于下述管道不进行保温计算,保温厚度按下列数据确定: 一、安全阀后对空排汽管道,只需在楼面上方2m范围内保温,其保温厚度 为30~100mm。 二、外径等于或小于57mm的管道,保温厚度为20~70mm。 第2.0.3条 需要防止结露或防冻的低温水管道,保温厚度可为20~50mm。 第三章 保 温 材 料 第3.0.1条 保温材料除应符合第1.0.4条规定外,还必需满足下列要求: 一、导热系数低; 二、密度(容重)小; 三、在使用温度下性能稳定; 四、硬质保温材料制品必须具有一定的机械强度,耐振动; 五、可燃物和水分的含量小,吸水性低,对金属无腐蚀作用; 六、使用年限长,复用率高; 七、易于加工成型,便于施工。 第3.0.2条 选择保温材料时,除考虑材料的理化性能外,还应进行综合技术 经济比较。主蒸汽管道和高温再热蒸汽管道应采用优质轻型保温材料。 根据节能和减少管道自重的要求及目前保温材料生产情况,保温材料的密度(容重) 和导热系数应符合表3.0.2的要求。 表3.0.2 对保温材料性能的要求
注:1kcal/(m·h·℃)=4.1868kJ/(m·h·℃)。 第3.0.3条 常用保温材料制品的主要性能见表3.0.3。
表3.0.3 常用保温材料的性能 第3.0.4条 保温采用干砌或湿砌。干砌时用矿物纤维类材料填充,湿砌时采 用保温灰浆打灰严缝。 第3.0.5条 填塞保温结构膨胀间隙或设备、管道及其附件连接处的材料,可 根据保温对象外表面温度,采用高硅氧纤维(最高使用温度1000℃)、陶瓷棉(最高 使用温度1100℃)、其他矿物棉类纤维及石棉制品等。 第四章 保 温 结 构 第4.0.1条 保温结构由保温层和保护层组成。在选择保温结构型式时,应着 重考虑下列原则: 一、保证保温结构在有效使用年限内的完整性,在使用过程中不允许有烧 坏、腐烂、剥落等现象产生。 二、保温结构应有足够的机械强度,在自重和风、雪等附加荷载(埋地管道还 包括地面运输车辆所造成的偶然荷载)的作用下不致破坏。 三、管道蠕变监察段、蠕变测点、流量测量装置、法兰、阀门、伸缩节等处 的保温结构应易于拆卸。当其前、后管道的保温层外包金属保护壳时,宜采用可 拆卸式保温结构。 第4.0.2条 保温层厚度较大(硬质材料制品超过100mm,矿纤材料制品超过 80mm)或设备、管道外壁温度高于320℃、保温层外包金属保护壳时,应采用分 层保温。分层保温时,每层的最小厚度为25mm,接缝应错开,层间和缝间不得 有空穴,以减少散热损失。当采用两层时,两层厚度应大致相同。 第4.0.3条 保护层: 一、保护层的结构型式应根据保护材料的供应条件、设备和管道所处的环 境、保温材料等因素决定。 高温高压电厂下列设备和管道的保温层应采用金属保护壳: (1)外径为89mm及以上的主蒸汽、中间再热蒸汽和高压给水管道,送粉管 道,高、低压加热器,除氧器等; (2)露天布置的其他主要汽水管道,烟、风道及相连的设备; (3)可拆卸式保温结构; (4)有特殊要求的地方(如主蒸汽管道与油管道的交叉处)。 外径28mm以上的其他管道可采用灰泥抹面保护层。 对于需要防潮的管道,还应在抹面层外加玻璃布防潮层。 二、金属保护层可选用镀锌铁皮或铝皮。镀锌铁皮厚度为0.3~0.5mm(0.3~ 0.35mm用于硬质保温材料的汽水管道和送粉管道,0.4~0.5mm用于设备和其他 管道);铝皮厚度为0.5~0.75mm。 三、灰泥抹面保护层宜采用水泥、硅藻土石棉粉、石灰膏等作粘结剂,珍珠 岩粉等作骨料,石棉短绒和麻刀等作连接材料,按照因地制宜、就地取材的原则 确定配方。微孔硅酸钙需用专用的抹面材料。 保温层外径为200mm及以下时,抹面层厚度为15mm;200mm以上时,抹 面层厚度为20mm;平壁保温时,抹面层厚度为25mm。 四、玻璃布防潮层可采用聚醋酸乙烯树脂作为玻璃布与抹面间的粘合剂,玻 璃布环向、纵向都至少要搭接50mm。对于水平管道,环向搭接缝宜顺管道坡 向,纵向搭接缝宜置于管道两侧,缝口朝下。 第4.0.4条 外径为28mm及以下的管道,其保温结构一般为紧密缠绕单层 或多层矿纤或石棉编绳(当采用多层时,应反向回绕,缝隙错开),在矿纤或石棉编 绳外,用φ1.2mm镀锌铁丝反向绕缠加固,再外包0.1mm厚的有碱细格平纹玻璃 布作保护层。 第4.0.5条 安全阀后对空排汽管道的保温结构应适当加固,以防振落。 第4.0.6条 保温材料和辅助材料的损耗附加量及施工余量可按表4.0.6考虑。 表4.0.6 保温材料和辅助材料的损耗附加量及施工余量
第五章 油漆和防腐 第5.0.1条 为便于识别起见,管道的色环、介质名称及介质流向箭头应按下 列规定涂刷: 一、管道弯头、穿墙处及需要观察的地方,必须涂刷色环或介质名称及介质 流向箭头。 二、管道的色环、介质名称及介质流向箭头的位置和形状如图5.0.1所示,图 中的尺寸数值见表5.0.1。 图 5.0.1 管道的色环、介质名称及介质流向箭头的位置和形状
1—色环;2—介质名称;3—介质流向箭头 表5.0.1 管道的色环、介质名称及介质流向箭头的位置、形状尺寸(mm)
三、当介质流向有两种可能时,应标出两个方向的指示箭头。 四、文字和箭头用黑色或白色油漆涂刷。 第5.0.2条 厂内管道应按表5.0.2规定漆色。 表5.0.2 厂 内 管 道 漆 色 表 续表5.0.2 第5.0.3条 根据电厂设备、管道及其附件的防腐工艺要求和防腐涂料的性 能,选用的涂刷度数与防腐层应符合下列规定: 一、不保温设备和管道的油漆与防腐: 1.室内的设备和管道,宜先涂刷两度防锈漆,再涂刷一度调和漆;室外的设 备和管道,宜先涂刷两度云母氧化铁酚醛底漆,再涂刷两度云母氧化铁面漆。 2.油管道,宜先涂刷一度铁红醇酸底漆,再涂刷一度醇酸磁漆。 3.管沟中的管道 ,宜先涂刷一度防锈漆,再涂刷两度沥青漆。 4.埋地管道,首先应根据表5.0.3-1确定土壤腐蚀性等级和防腐等级,再按照 表5.0.3-2规定,确定沥青防腐层的结构。
表5.0.3-1 土壤腐蚀性等级及防腐等级
5.水箱内壁和直径较大的循环水管道内壁,宜涂刷两度防锈漆。工业水箱、 工业水管道、循环水管道外壁,宜先涂刷两度防锈漆,再涂刷两度沥青漆。 6.制造厂供应的设备(如水泵、风机)和支吊架,若油漆损坏或不协调时(如转 动机械的电动机和转动装置的颜色不一致),应再涂刷一度颜色相同或协调的油 漆。 二、保温设备和管道的油漆与防腐: 1.当介质温度低于120℃时,设备和管道的表面应涂刷两度防锈漆;当介质 温度高于120℃时,设备和管道的表面一般不涂刷防锈漆。 2.保温结构的保护壳以黑铁皮代用时,应在铁皮内表面涂刷两度防锈漆,铁 皮外表面涂刷两度防锈漆和两度银粉漆或两度云母氧化铁酚醛底漆和两度云母氧 化铁面漆。 3.除氧器水箱、疏水箱、低位水箱、生产回水箱等设备内壁宜涂刷两度汽包 漆(沥青锅炉漆);其他设备和容器内壁的防腐方式应根据工艺要求决定。 表 5.0.3-2 埋地管道沥青防腐层结构