建设工程定额体系
- 格式:ppt
- 大小:837.00 KB
- 文档页数:90
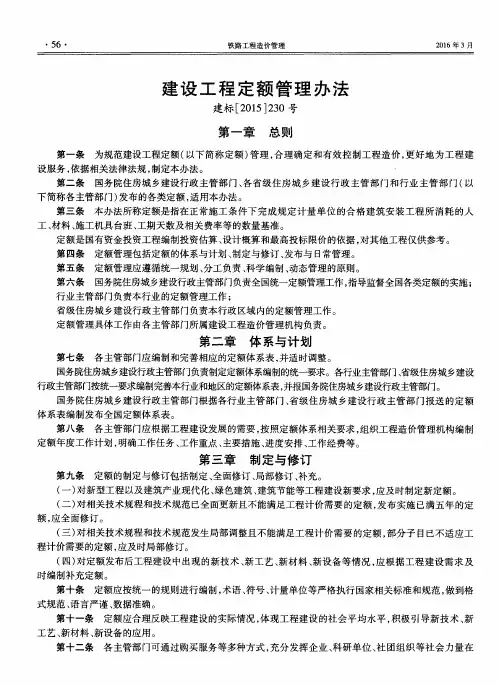
建设工程定额管理办法(征求意见稿)第一章总则第一条为规范建设工程定额管理根据《中华人民共和国建筑法》等有关法律法规制定本办法。
第二条本办法适用于中华人民共和国建设工程定额的管理。
第三条建设工程定额管理包括建设工程定额的计划、制修订、发布实施和日常管理。
第四条建设工程定额管理应遵循“科学合理、实事求是、统一规划、规范管理”的原则。
第二章职责和工作范围第五条建设工程定额管理应实行统一领导住房和城乡建设部和各行业、省级建设工程定额主管部门两级管理。
第六条住房和城乡建设部标准定额司是全国建设工程定额的主管部门,主要职责是:一、制定全国建设工程定额管理方针政策;二、组织制定全国建设工程定额体系和定额工作规划;三、组织制修订全国统一建设工程定额;四、指导与监督全国建设工程定额的实施;五、管理各行业和地方建设工程定额的备案。
第七条住房和城乡建设部标准定额研究所是全国建设工程定额的管理机构,在标准定额司的指导下主要职责是:一、研究建设工程定额管理方针政策、定额体系;二、拟订全国建设工程定额工作规划与全国统一建设工程定额年度工作计划;三、组织全国统一建设工程定额的具体编制修订工作;四、负责全国统一建设工程定额的日常管理工作。
第八条各行业、省自治区、直辖市建设行政主管部门是本行业、地区建设工程定额的主管部门其主要职责是:一、制定本行业、地区建设工程定额管理的方针政策;二、制定本行业、地区建设工程定额体系、定额工作规划与年度工作计划;三、组织制修订本行业、地区建设工程定额;四、指导与监督本行业、地区建设工程定额的实施。
第九条各行业、省级定额站所是本行业、地区建设工程定额的管理机构其主要职责是:一、研究本行业、地区建设工程定额管理方针政策、定额体系;二、拟订本行业、地区建设工程定额工作规划与年度工作计划;三、组织本行业、地区建设工程定额的具体编制修订工作;四、承担全国统一建设工程定额的编制工作;五、负责本行业、地区建设工程定额的日常管理工作。
2008建设工程劳动定额建设工程劳动定额是指在建设工程过程中,为了规范工程施工过程中的劳动量和工时,制定出的标准和定量指标。
本文将就2008年的建设工程劳动定额进行详细介绍和解析。
2008年建设工程劳动定额的制定是为了适应当时我国建设行业的发展需求。
在新形势下,建设工程的施工效率和质量对于国家经济发展具有重要意义,因此制定和实施一套合理的劳动定额体系显得十分必要和迫切。
三、定额的编制原则1. 根据建设项目的不同特点和工程量,确定相应的工作任务和劳动内容,确保劳动定额的科学性和准确性。
2. 充分考虑人力资源和施工条件,确保劳动定额的合理性和可行性。
3. 严格遵守劳动法律法规,确保劳动者的权益和安全。
四、劳动定额的内容和指标1. 劳动定额包括各类工种、工种内各岗位和不同施工阶段的劳动指标,其中包括工程量、工作时间、工作强度等。
2. 劳动定额的编制要根据工艺流程和工程实际情况,结合相关技术标准和规范进行科学合理的计算和制定。
3. 劳动定额数据的准确性和可靠性对于工程管理和工人队伍的管理至关重要,因此在编制劳动定额时要注重实证研究和实际调查。
五、劳动定额的应用和效益1. 劳动定额的准确应用能够提高工程施工效率,降低施工成本,确保工程的质量和进度。
2. 劳动定额的正确使用能够合理安排工人的工作任务和工时,提高工人的工作积极性和生产能力。
3. 劳动定额的科学运用能够为项目预算、物资采购和人力调配提供参考依据,提高建设项目管理的科学性和规范性。
2008年的建设工程劳动定额在制定过程中充分考虑了当时的施工条件和建设环境,具备了科学性、准确性和可行性。
正确应用和运用劳动定额能够有效提高工程施工效率和质量,为建设项目的顺利进行提供了有力支持。
以上是关于2008年建设工程劳动定额的详细介绍和解析,希望能为读者提供有关建设工程劳动定额的基本知识和理解,进一步推动我国建设工程行业的发展和进步。
工程建设定额的分类
⑴按定额反映的生产要素消耗内容,将工程建设定额划分为劳动消耗定额、机械消耗定额和材料消耗定额;
⑵按定额的编制程序和用途,将工程建设定额划分为施工定额、预算定额、概算定额、概算指标和投资估算指标;
⑶按照投资的费用性质,将工程建设定额划分为建筑工程定额、设备安装工程定额、建筑安装工程费用定额、工器具定额以及工程建设其他费用定额;
⑷按照专业性质不同,将工程建设定额可以划分为全国通用定额、行业通用定额和专业专用定额;
⑸按照主编单位和管理权限不同,将工程建设定额可以划分为全
国统一定额、行业统一定额、地区统一定额、企业定额、补充定额。
简述工程建设定额的概念、分类、特点及作用。
下载提示:该文档是本店铺精心编制而成的,希望大家下载后,能够帮助大家解决实际问题。
文档下载后可定制修改,请根据实际需要进行调整和使用,谢谢!本店铺为大家提供各种类型的实用资料,如教育随笔、日记赏析、句子摘抄、古诗大全、经典美文、话题作文、工作总结、词语解析、文案摘录、其他资料等等,想了解不同资料格式和写法,敬请关注!Download tips: This document is carefully compiled by this editor. I hope that after you download it, it can help you solve practical problems. The document can be customized and modified after downloading, please adjust and use it according to actual needs, thank you! In addition, this shop provides you with various types of practical materials, such as educational essays, diary appreciation, sentence excerpts, ancient poems, classic articles, topic composition, work summary, word parsing, copy excerpts, other materials and so on, want to know different data formats and writing methods, please pay attention!工程建设定额是指在工程建设项目中,按照一定的标准和规范,对各项工程项目所需的材料、人工、机械设备、费用等进行科学合理的预算和计量的一种指导性文件。
建设工程定额的定义及分类建设工程定额是指在正常的施工条件和合理劳动组织、合理使用材料及机械的条件下,完成单位合格产品所必须消耗资源的数量标准,其中的资源主要包括在建设生产过程中所投入的人工、机械、材料和资金等生产要素。
建设工程定额反映了工程建设投入与产出的关系,它一般除了规定的数量标准以外,还规定了具体的工作内容、质量标准和安全要求等.建设工程定额是工程建设中各类定额的总称。
一、按生产要素内容分类按生产要素内容分类:1) 人工定额,也称劳动定额,是指在正常的施工技术和组织条件下,完成单位合格产品所必需的人工消耗量标准。
2) 材料消耗定额,是指在合理和节约使用材料的条件下,生产单位合格产品所必须消耗的一定规格的材料、成品、半成品、和水、电等资源的数量标准。
3) 施工机械台班使用定额。
是指施工机械在正常施工条件下完成单位合格产品所必需的工作时间。
二、编制程序和用途分类1. 按编制程序和用途分类:施工定额是以同一性质的施工过程---工序,作为研究对象,属于企业定额的性质。
2. 施工定额是工程建设定额中分项最细,定额子目最多的一种定额,也是建设工程定额中的基础性定额。
3. 施工定额是建筑安装施工企业进行施工组织、成本管理、经济核算和投标报价的重要依据,属于企业定额性质。
施工定额直接应用于施工项目的施工管理,用来编制施工作业计划、签发施工任务单、签发限额领料单,以及结算计件工资或计量奖励工资等。
施工定额也是编制预算定额的基础。
4. 预算定额是以建筑物或构筑物各个分部分项工程为对象编制的定额。
预算定额是以施工定额为基础综合扩大编制的,同时也是编制概算定额的基础。
预算定额是编制施工图预算的主要依据,是编制单位估价表、确定工程造价、控制建设工程投资的基础和依据。
5. 与施工定额不同,预算定额是社会性的,而施工定额则是企业性的。
6. 概算指标是概算定额的扩大与合并,它是以整个建筑物和构筑物为对象。
7. 资估算指标通常是以独立的单项工程或完整的工程项目为计算对象编制确定的生产要素消耗的数量标准或项目费用标准,是根据已建工程或现有工程的价格数据和资料,经分析,归纳和整理编制而成的。