钢轨探伤仪及探头检测方法
- 格式:doc
- 大小:51.50 KB
- 文档页数:5
钢轨探伤仪使用方法钢轨探伤仪使用方法___________________________钢轨探伤仪是一种常用的无损检测仪器,它能够快速准确地检测出钢轨表面和内部的缺陷,起到保障钢轨安全使用的作用。
本文将详细介绍钢轨探伤仪的使用方法,包括仪器准备、操作流程、缺陷识别等内容。
一、仪器准备1、检查仪器:在使用钢轨探伤仪之前,要先检查仪器,确保仪器工作正常,无损坏的部件。
2、连接仪器:将探头连接到仪器上,确保连接牢固。
3、启动仪器:将仪器电源打开,调整仪器初始设定,进行初始化操作。
二、操作流程1、安装调节:将探头调节到一定的位置,并将脚踏开关复位。
2、校正数据:将探头移动到钢轨表面,对数据进行校正,确保数据的准确性。
3、开始检测:启动仪器,将探头移动到钢轨表面,开始检测。
4、结束检测:当钢轨完成整条路的检测后,关闭仪器。
三、缺陷识别1、裂纹:裂纹是由于材料本身的内部结构变形而形成的一种常见的缺陷。
通过钢轨探伤仪能够快速准确地识别出裂纹的存在。
2、气孔:气孔是由于冶炼过程中气体存在而形成的一种常见的缺陷。
通过钢轨探伤仪能够快速准确地识别出气孔的存在。
3、腐蚀痕迹:腐蚀是由于外界物质的侵蚀而形成的一种常见的缺陷。
通过钢轨探伤仪能够快速准确地识别出腐蚀痕迹的存在。
4、弯曲变形:弯曲变形是由于外力作用而形成的一种常见的缺陷。
通过钢轨探伤仪能够快速准确地识别出弯曲变形的存在。
四、注意事项1、使用前要对仪器进行充分的检查,确保仪器完好无损。
2、要注意安全,保证工作场所干净整洁。
3、要注意使用正确的参数,避免误差。
4、要保证正确的使用方法,以避免不必要的损坏。
使用正确的方法来使用钢轨探伤仪是十分重要的。
正确的使用方法可以有效地保证仪器的性能和安全性,也可以有效地保障钢轨的安全使用。
所以在使用钢轨探伤仪时,要根据上文所述正确的方法来进行使用,避免不必要的问题发生。
探伤仪及探头测试⽅法钢轨探伤仪及探头测试⽅法(根据TB/T2340-2012)⼀、斜探头⼊射点和探头的前沿长度测试1、将斜探头置于CSK-1A试块的B⾯上,使斜探头在R100圆弧圆⼼上,前后移动探头使圆弧回波达到最⼤值(控制在80%波幅)。
此时斜探头底⾯与试块圆⼼的相交点即为探头⼊射点。
⽤钢尺量出探头距R100圆弧的距离,记录下数据M2、探头⼊射点据探头的前沿长度: L=100-M.⼆、折射⾓的测试1、将70°斜探头置于CSK-1A试块的B⾯上,使斜探头在R50圆弧⾯上,前后移动探头使波⾼达到80%,⽤钢尺量出探头到试块端⾯B⾯的距离,记下数据X。
2、根据折射⾓公式,得K1=(X。
+L-35)/30 β1=arctanK1,标准规定70°探头误差范围:-3°≤△β≤0°为合格。
3、将37°斜探头置于CSK-1A试块A⾯上,前后移动探头使R50的圆弧⾯的波⾼达到80%,⽤钢尺量出探头到试块A⾯端⾯的距离,记录下数据X2,4、根据折射⾓公式,得:K2=(X2+L-35)/70 β2=arctanK2标准规定37°斜探头误差范围0°≤△β≤3°为合格。
三、⽔平线性的测试1、将0°直探头置于csk-1A试块的厚度为25mm的探测⾯上,使厚度为25mm的⼗次底波显⽰在⽰波屏的10格上,调整衰减器,使第⼗次回波到达50%。
2、计算偏差值:a=实测值-理论值3、取最⼤偏差值的绝对值代⼊公式,通⽤/焊缝ΔL=|Amax|×100%/b⽔平线性误差≤2%为合格母材ΔL=|Amax|×100%/0.8b根据 TB/T2340-2012标准规定应ΔL≤2%,为合格。
四、垂直线性的测试1、将0°直探头置于cs-1-5试块上探测Φ2平底孔,移动探头使Φ2平底孔的波⾼达到100%。
2、待反射波稳定后,以每次2dB逐次衰减,并记下每次衰减的波⾼实测值,计算出实测值与理论值的偏差值d。
钢轨探伤仪灵敏度测试
一、室内灵敏度余量测试
1、仪器工作状态的调节
(1)“抑制”开关“大”,增益开关“最大”,打开仪器电源开关,将一起灵敏度置于最大。
(2)保持仪器噪声电平为10%,记录此时的衰减器读数S
0。
2、测试方法
(1)0°探头以WGT-3试块110mm底面,37°和70°探头以WGT-3试块深65mmφ3横孔。
(2)探头与试块侧面保持平行,找到各探头的最大波高处,调节衰减器使波高为80%,记录此时的衰减器读数S1。
(3)灵敏度余量S= S1- S。
核伤的定位定量
轨型选择开关“50”时(横波声程200mm,水平距离18mm/每格,垂直距离7mm/每格)。
伤损距探头入射点的水平距离:L = 起波刻度×18mm;伤损距轨面距离:H=起波刻度×7mm。
轨型选择开关“60”时(横波声程250mm,水平距离23mm/每格)。
伤损距探头入射点的水平距离:起波刻度×23mm。
现场调节探伤灵敏度
1、70°探头:在钢轨断面波前没有杂波的前提下,尽量提高灵敏度。
2、37°探头:螺孔波达80%,50kg/m钢轨增益14dB,60kg/m钢轨增益16dB。
3、0°探头:底波达80%,增益8dB。
4、双35°探头:轨腰8mm导线孔,探头有3mm的失波报警移位。
钢轨探伤仪操作规程
《钢轨探伤仪操作规程》
一、操作前准备
1. 检查仪器和设备是否完好,无损坏和松动现象。
2. 确保仪器已经校准,并且读数正确。
3. 对操作人员进行培训,确保他们了解仪器的使用方法和注意事项。
二、操作流程
1. 将钢轨探伤仪放置在钢轨上,并确保仪器与钢轨接触良好。
2. 保持仪器稳定,在整个探测过程中不要移动或摇动仪器。
3. 启动仪器,并按照操作手册上的指示进行操作。
4. 在进行探测时,保持室外环境的安静,防止外界干扰。
三、操作注意事项
1. 在操作过程中,不要将手指或其他物体伸入仪器的探测区域。
2. 如果发现仪器出现异常情况或故障,应立即停止使用,并通知维修人员进行维修。
3. 操作人员应定期进行仪器的维护保养,保持仪器的整洁和良好状态。
4. 操作人员应穿戴合适的防护用品,避免因操作过程中产生的粉尘和异物对身体造成伤害。
四、操作后处理
1. 操作结束后,关闭仪器,并按照操作手册要求进行仪器的存放和保管。
2. 对操作人员进行操作记录和反馈,及时发现问题并及时处理。
3. 如果发现钢轨有异常,应及时通知相关部门进行处理。
五、附则
本规程由XX公司制定并负责解释。
如有需要,公司可根据实际情况对规程进行调整和完善。
双轨探伤仪检测钢轨标准化作业双轨探伤仪是一种用于检测钢轨内部缺陷的设备,可以有效地发现钢轨的裂纹、脱落、断面变形等问题,保障铁路运输的安全。
在进行双轨探伤仪检测钢轨的作业时,需要遵循一定的标准化操作流程和作业规范,以确保检测结果准确可靠。
进行双轨探伤仪检测钢轨之前,需要对设备进行检查和维护。
确保设备正常工作,传感器、探头、耦合剂等部件完好无损,并校准设备,以确保检测的准确性。
检查并确保工作环境的安全,包括检测区域的平整度、无杂物等。
在检测过程中,需要将双轨探伤仪沿着轨道移动,并将传感器接触到钢轨表面。
在移动过程中,需要保持匀速运动,并确保传感器和钢轨表面的良好接触,以确保信号的稳定和准确。
操作人员需要保持警觉,及时发现异常情况,如异常声音、震动等,并及时停机检修。
在进行钢轨检测时,需要注意避免磁性和电磁性物质的干扰。
在检测前,应清除钢轨表面的铁屑、灰尘等杂物。
对于可能存在干扰的情况,应及时采取相应的措施,如使用磁场屏蔽装置等。
还需注意设备的地线连接,以确保设备的稳定工作。
在检测过程中,应重点关注钢轨的关键部位,如交叉口、弯道、坡道等。
这些地方往往是钢轨出现缺陷的易发区域,需要加强检测和关注。
在钢轨的垂直和水平方向上都需要进行检测,确保检测结果的全面和准确。
在完成钢轨检测后,操作人员应及时记录检测数据,对发现的问题进行标记。
还需及时整理设备和清理工作现场。
确保设备的保存和维护,以便后续的使用。
双轨探伤仪检测钢轨的标准化作业是保障铁路运输安全的重要环节。
通过遵循操作流程和规范,可以提高检测结果的准确性和可靠性,为铁路运输的安全提供保障。
铁路钢轨超声波探伤方法1 范围1.1 本方法适用于铁路超声波钢轨探伤仪器(以下简称探伤仪)对38Kg/m及以上钢轨在探测区域内的缺陷,如核伤(轨头横向裂纹)、裂纹(纵向裂纹、水平裂纹、斜裂纹)以及钢轨焊接部位缺陷的超声波探伤。
1.2 本方法不适用于整体浇铸锰钢叉心、钢轨重叠缺陷、严重磨耗使轨头踏面变形或轨面宽度不足致探头不能正常工作的钢轨以及粘接形式缺陷的探伤。
1.3 本方法中所称的伤损、缺陷泛指钢轨、辙叉、焊缝等部件的伤损、缺陷。
2 规范性引用文件下列文件对于本文件的应用是必不可少的。
凡是注日期的引用文件,仅所注日期的版本适用于本文件。
凡是不注日期的引用文件,其最新版本(包括所有的修改单)适用于本文件。
TB/T 2340-2012 钢轨超声波探伤仪。
JJG(铁道)130-2003 钢轨超声波探伤仪。
3 人员及劳动组织3.1 探伤执机人员应符合TB/T 2154.3规定,还须执有铁道部门无损检测考核委员会颁发且有效的Ⅰ级及以上资格证书。
3.2 探伤人员应了解本单位管辖范围内各种钢轨类型几何尺寸、伤损钢轨标准、伤损钢轨分类及其缺陷分布规律等基础知识。
3.3 人员分工:钢轨探伤过程中须明确以下工作内容的责任人:施工负责、探伤执机、护机、手工检查、提水、防护、安全值日等,瞭望条件较差地段应增设防护联络员,防护人员不得兼任其他工作,手工检查工作宜由护机人员兼顾。
4 探伤设备4.1 探伤仪4.1.1 探伤仪须符合《TB/T2340-2012》规定。
4.1.2 探伤仪按规定速度检测钢轨时应无杂波,无杂乱报警声。
4.1.3 各通道时基线闸门范围应符合相对应的轨型。
4.2 探头4.2.1 探头及保护膜应符合《TB/T2340-2012》规定。
4.2.2 新购置探头需经探伤维修组检测合格后并粘贴合格证方能上道使用。
4.2.3 探伤仪应按通道序位规定配置探头,探测无缝线路时宜根据轨面状况定期使用双45゜探头做“V”型探伤。
钢轨探伤仪探头检测方法1、折射角:根据折射角的大小,须将探头置于IIW试块不同的位置上进展测量,当折射角为35~60°时须将探头置于IIW试块的B面以Φ50mm孔回波进展测定;当折射角为60~75°时在IIW试块的A面也以Φ50mm孔回波进展测定;当折射角为75°~ 80°时将探头置于于IIW试块B面,以Φ1.5mm横通孔回波进展测定。
测定60°折射角的探头时,将探头放在A面位置测得结果比较准确。
测量时,探头声轴线应与试块侧面平行,前后挪动探头使孔的回波最强。
此时,探头入射点与试块侧面上所对应的角度刻度线的读数即为探头的折射角。
2、灵敏度余量:首先不接探头,探伤仪测量用通道的增益置最大,抑制置于最小或关,假设仪器的噪声电平高于满幅度的10%,那么应降低增益或调节衰减器至电噪声电平降至满幅度的10%。
设此时衰减器的读数为S0,然后将探头连接到相应通道上:0°探头的基准反射波为WGT-3试块上110mm深底面的一次回波;35°-45°的基准反射波为在WGT-3试块上深65mm Φ3横通孔的一次波;70°探头的基准波为WGT-3试块上深65mm Φ3横通孔的一次波;耦合良好,在保持探头轴线与试块侧面平行的情况下前后挪动探头,并调节衰减器,使各基准波的最高波到达满幅度的80%,设此时衰减器的读数为S1,那么该探头与仪器的相对灵敏度余量为S,那么:S=S1-S0 3、楔内回波:连接探头和通用探伤仪,必要时可以加匹配线圈。
0°探头:探测阶梯试块上反射幅度最高的底波〔即间隔特性曲线幅度最高点所对应的或与其最接近的底面反射波〕.斜探头那么探测WGT-3试块上反射幅度最高的Ф3横通孔反射波,调节衰减器,使上述反射波的最高幅度至满刻度的80%,记下此时衰减器读数S W。
将探头置于空气中,擦去外表油层,调节衰减器,使其楔内回波幅度到达满刻度锝80%,设此时衰减器的读数S S。
一、钢轨探伤仪探测范围的测试
(一)作业(操作)方法、步骤
1.探头与需测试的通道连接,钢轨探伤仪接上电源,开启电源开关,仪器预热稳定后进行测试。
2.测试通道探头置于CSKTA试块上(图2),斜探头探测R1Oo圆弧,直探头探测IOOmm底面,移动探头位置,同时调节仪器增益,使最高回波达80%,读出RIOO圆弧和IOOmm底面回波刻度值S,并代入公式计算:探测范围(mm)二100n∙S°
n一刻度系数,“43、50”档接70。
、37°探头的通道为2.0;“60、75”档接70。
、37°探头的通道为2.5;接0°探头的通道为2.5;接45。
探头的通道为3.O o
70*或37,O5-I______ ___ ___ 1
g::I I
图2(P2)钢轨探伤仪探测范围的测试示意图
(二)质量标准
1.基准反射体回波正确。
2.操作步骤正确。
3.测试误差±5mm。
钢轨探伤仪器探头标准
钢轨的探伤仪器的探头是主要的检测工具,用来探测钢轨的表面上的缺陷。
钢轨探伤仪器探头的质量来说,对于钢轨的安全有着重要的影响,所以探头的质量必须符合一定的标准。
钢轨探伤仪器探头标准,按照《钢轨探伤仪器探头技术条件》,规定几个方面。
一是探头表面,探头表面必须是光滑的,不可有任何外形缺陷,如裂纹、气孔、氧化、变形等;二是技术指标,其中包括探头尺寸、欠压力、手柄半径、振动致伤波波长、增益调节范围、检测厚度、发射功率等;三是探头工作条件,探头要在温度范围内正常工作。
有了标准,工程师也可以更加轻松、准确地设计探头。
首先,根据标准,可以考虑到探头的尺寸、欠压力、增益调节范围等,以期达到安全的要求;其次,可以考虑在探头表面设计,使其光滑,以减少缺陷的发生,以规范检测,使之更准确可靠;第三,可以根据工作环境,确定探头的抗振动、耐湿性、抗腐蚀性、抗电磁干扰等方面的要求,使其可以正常工作。
此外,还需要考虑的一点是,探头的选择需要有充分的经验,需要有较丰富的经验才能从众多探头中挑选出最合适的探头,因为不同地区、不同缺陷都需要有不同的探头。
综上所述,探头质量对钢轨的安全有着重要的影响,所以探头质量必须符合钢轨探伤仪器探头标准。
这些标准体现在探头表面、技术指标、探头工作条件等多方面,同时还需要考虑到探头的选择,使其
能够正常工作,以及有足够的经验来正确的选择最合适的探头。
此外,探头的安装也是十分重要的,要仔细核对探头的尺寸、欠压力、发射功率等参数,保证钢轨安全检测。
总之,钢轨探伤仪器探头标准对于钢轨及其安全检测至关重要,它能够确保探头的质量,从而实现钢轨的安全检测。
钢轨探伤仪探头检测方法1、折射角:根据折射角的大小,须将探头置于IIW试块不同的位置上进行测量,当折射角为35~60°时须将探头置于IIW试块的B面以Φ50mm孔回波进行测定;当折射角为60~75°时在IIW试块的A面也以Φ50mm孔回波进行测定;当折射角为75°~ 80°时将探头置于于IIW试块B面,以Φ1.5mm横通孔回波进行测定。
测定60°折射角的探头时,将探头放在A面位置测得结果比较精确。
测量时,探头声轴线应与试块侧面平行,前后移动探头使孔的回波最强。
此时,探头入射点与试块侧面上所对应的角度刻度线的读数即为探头的折射角。
2、灵敏度余量:首先不接探头,探伤仪测量用通道的增益置最大,抑制置于最小或关,若仪器的噪声电平高于满幅度的10%,则应降低增益或调节衰减器至电噪声电平降至满幅度的10%。
设此时衰减器的读数为S0,然后将探头连接到相应通道上:0°探头的基准反射波为WGT-3试块上110mm深底面的一次回波;35°-45°的基准反射波为在WGT-3试块上深65mm Φ3横通孔的一次波;70°探头的基准波为WGT-3试块上深65mm Φ3横通孔的一次波;耦合良好,在保持探头轴线与试块侧面平行的情况下前后移动探头,并调节衰减器,使各基准波的最高波达到满幅度的80%,设此时衰减器的读数为S1,则该探头与仪器的相对灵敏度余量为S,则:S=S1-S03、楔内回波:连接探头和通用探伤仪,必要时可以加匹配线圈。
0°探头:探测阶梯试块上反射幅度最高的底波(即距离特性曲线幅度最高点所对应的或与其最接近的底面反射波).斜探头则探测WGT-3试块上反射幅度最高的Ф3横通孔反射波,调节衰减器,使上述反射波的最高幅度至满刻度的80%,记下此时衰减器读数S W。
将探头置于空气中,擦去表面油层,调节衰减器,使其楔内回波幅度达到满刻度锝80%,设此时衰减器的读数S S。
则探头的楔内回波幅度ΔS为:ΔS=S S-S W。
4、声束宽度:使用与探头相匹配的钢轨探伤仪,斜探头探测WGT—3试块上65mm深Φ3横孔,0°探头探测WGT—3试块上80mm深横孔,使最高波的幅度达到满幅度的80%,然后将灵敏度提高6dB,沿试块纵向前后移动探头,并注意保持探头与钢轨试块纵向平行,直至孔波幅度降至满幅度的80%,则探头前后移动距离即为声束宽度N。
5、回波频率误差:与焊缝仪器测试方法相同。
6、分辨力:与焊缝仪器测试方法相同。
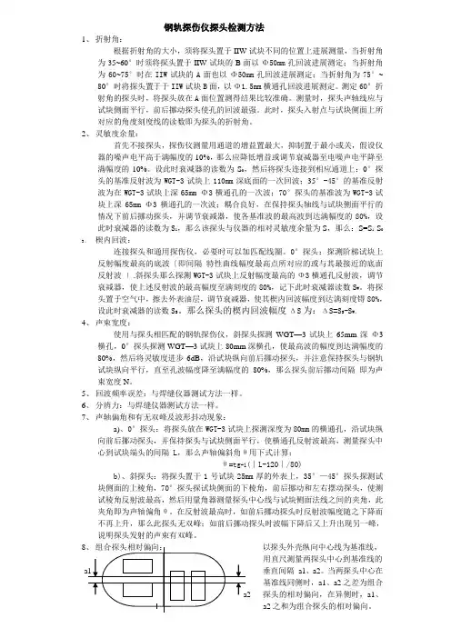
7、声轴偏角和有无双峰及波形抖动现象:a)、0°探头:将探头放在WGT-3试块上探测深度为80mm的横通孔,沿试块纵向前后移动探头,并保持探头与试块侧面平行,使横通孔反射波最高,测量探头中心到试块端头的距离L,则声轴偏斜角θ用下式计算:θ=tg-1(∣L-120∣/80)b)、斜探头:将探头置于1号试块25mm厚的表面上,35°—45°探头探测试块侧面的上棱角,70°探头探试块侧面的下棱角,前后移动和左右摆动探头,使测试棱角反射波最高,然后用量角器测量探头中心线与试块侧面法线之间的夹角,此夹角即为声轴偏角θ。
在反射波最高时,如前后移动探头时反射波幅度随之下降而不再上升,则此探头无双峰;如前后移动探头时波幅下降后又回升出现另一峰,说明探头发射的声束有双峰。
8、以探头外壳纵向中心线为基准线,用直尺测量两探头中心到基准线的a1 垂直距离a1、a2。
当两探头中心在基准线同侧时,a1、a2之差为组合a2 探头的相对偏差,在异侧时,a1、a2之和为组合探头的相对偏差。
钢轨探伤仪测试方法一、水平线性:≤2%1、将仪器的发射端与检定仪的输入端连接、将仪器的接收端与检定仪的输出端连接。
或连接0º探头并置与阶梯试块上。
2、调整被检仪器:抑制置最小,衰减器置适中。
3、调整检定仪使其产生多次等幅脉冲波,使脉冲幅度达到满刻度的50%,并使第一次回波对准仪器的刻度2,第五次回波对准刻度10。
4、读取第二、三、四次回波与刻度4、6、8格的误差最大值,不超过1小格为合格(1小格为2%)。
各通道同法检定。
二、垂直线性:≤15%1、将仪器的发射端与检定仪的输入端连接、将仪器的接收端与检定仪的输出端连接。
或连接0º探头并置与阶梯试块上。
2、调整被检仪器:抑制置最小,衰减器置适中,(留出足够的衰减量)。
3、调整检定仪使其产生单次脉冲并显示在被检仪器水平刻度4—8格之间,波高达满幅度的100%。
4、调整衰减器,依次记下每衰减2dB时仪器上的回波幅度的百分数,直至衰减到12dB。
然后将此实测值与表中理论值相比较,取最大正偏差△(+)与最大负偏差△(-)的绝对值之和作为垂直线性误差。
即:△=│△(+)│+│△(-)│衰减量dB 0 2 4 6 8 10 12 理论值% 100 79.4 63.1 50.1 39.8 31.6 25.1 实测值%各通道同法测试。
三、距离幅度特性:1、0º探头测试采用阶梯试块,以机油为偶合剂,被检探伤仪抑制开关置最小或关。
0º探头在试块A面上测试,使不同深度的反射波幅度达到80%,记下不同深度的衰减器读数。
最大的衰减器读数为WA,20mm深度的衰减器读数为W1,150mm深度的衰减器读数为W2,则△W1、△W2由下式算出。
△W1=WA-W1≤12dB△W2=WA-W2 ≤8dB2、37º探头测试采用WGT-3试块(或有150mm深横通孔的DB-H1试块),以机油为偶合剂,被检探伤仪抑制开关置最小或关。
对试块上不同深度的横通孔测试不少于6个,调整衰减器使回波幅度达到80%,记下不同深度的衰减器读数。
最大的衰减器读数为WB,20mm 深度的衰减器读数为W3,150mm深度的衰减器读数为W4,则△W3、△W4由下式算出。
△W3=WB-W3≤12dB△W4=WB-W4≤8dB3、70º探头测试采用WGT-3试块(或长度250mm的DB-H2试块),以机油为偶合剂,被检探伤仪抑制开关置最小或关。
对试块上10-70mm深度的横通孔探测不少于6个,调整衰减器使回波幅度达到80%。
此时衰减器最大读数与最小读数之差即为△W5。
四、探伤灵敏度余量:1、将被检仪器不接探头时增益置最大,抑制置最小,调衰减器使电噪声电平≤10%(满刻度的),此时衰减器读数为S0。
2、 0º探头的基准反射波为WGT-3试块上110mm底面上的第一次反射波。
37º和70º探头的基准反射波为WGT-3试块上深度65mm处Φ3横通孔的反射波。
3、衰减器使基准波幅度达到满刻度的80%,此时衰减器读数为S1。
则此通道探伤灵敏度余量S为: S=S1-S0(dB)0º≥36dB 37º≥40dB 70º≥40dB五、缺陷检出能力:1、将被检仪器不接探头时增益置最大,抑制置最大,调衰减器使电噪声电平≤10%(满刻度的),此时衰减器读数为S0´。
2、 0º探头探测GTS-60试块底面回波为基准波,37º探头探测GTS-60试块的螺孔和3mm深的上斜裂纹等高双波为基准波,70º探头用二次波探测GTS-60试块的Φ4平底孔回波为基准波。
3、准波波高达到80%时衰减器读数为S2,则此通道检出能力为St。
St=S2-S0´4、在各基准波波高达到80%时,再调整衰减器提高增益,使杂波幅度达到80%(满幅度的)时,衰减器释放的dB值即为该探头对应通道的信噪比。
(N/S)0º≥24dB N/S≥16Db、 37º≥22dB N/S≥8dB、 70º≥20dB N/S≥10dB 。
六、动态范围:1、将仪器的发射端与检定仪的输入端连接、将仪器的接收端与检定仪的输出端连接,或连接0º探头并置与阶梯试块上。
2、被检仪器抑制置最小,调整仪器使单波幅度达到100%,然后调衰减器增大衰减量使回波减小到刚能辨认出为止。
其间衰减器的衰减量变化值即为抑制小时的动态范围。
抑制小时的动态范围:不低于16dB3、被检仪器抑制置最大,调整仪器使单波幅度达到100%,然后调衰减器增大衰减量使回波减小到刚能辨认出为止。
其间衰减器的衰减量变化值即为抑制大时的动态范围。
抑制大时的动态范围:2~6dB七、阻塞范围:将被检仪器抑制置最大,用直探头探测阶梯试块50mm厚度处,使该处底波达到满刻度的80%,然后将灵敏度提高2dB,再探测阶梯试块20mm厚度处。
此时底波达到或超过满刻度的80%为合格,小于80%为不合格。
八、探测范围:1、横波探测范围的检测:仪器处于水平线性测试状态,轨型调到60或75上,将0º探头连接至横波探测通道并置于IIW试块的91mm探测面上。
调整仪器使第一至第五次底面回波分别对准水平刻度的2、4、6、8、10格,则此时仪器的探测范围为250mm(同时仪器的水平线性合格);将轨型开关调整到43、50处,调整仪器使第二次和第四次底面回波分别对准水平刻度的5和10格,则此时仪器的探测范围为200mm。
2、3、纵波探测范围的检测:仪器处于水平线性测试状态,轨型调到60或75上,将0º探头连接至纵波探测通道并置于阶梯试块的50mm探测面上。
调整仪器使第一至第五次底面回波分别对准水平刻度的2、4、6、8、10格,则此时仪器的探测范围为250mm(同时仪器的水平线性合格);将轨型开关调整到43、50处,调整仪器使第二次和第四次底面回波分别对准水平刻度的5和10格,则此时仪器的探测范围为200mm。
——各通道同法测试。
九、报警功能及报警灵敏度测试:仪器处于缺陷检出能力测试状态,连接探头或检定仪,使仪器各通道分别出现仪器说明书所规定的报警功能波并报警;调整仪器使报警灵敏度达到说明书规定的报警值。
十、温度性能测试:1、将仪器放入温度实验箱(或柜)内,分别使箱(或柜)内温度达到仪器的最高或最低工作环境温度,并保持该温度不少于两小时。
2、在额定工作电压范围内,分别测试仪器在标称温度的最高和最低时的灵敏度值并与常温时的灵敏度相比,其差值不应超过4dB。
3、在标称温度范围内扫描基线应无明显变短或变暗现象,仪器工作正常。
十一、工作电压对探伤仪回波高度和探伤(报警)灵敏度的影响测试:1、测试时仪器由可调的稳压电源供电;可以使用探头压块,使回波保持稳定或使用信号源。
2、探伤仪置灵敏度余量测试状态,工作电压置额定工作电压范围的中间值,使灵敏度余量测量用的基准反射波刚达到报警电平。
3、在额定工作电压范围内改变探伤仪的工作电压,直至低端和高端。