新粤教版四年级上册科学 复习提纲
- 格式:doc
- 大小:12.69 MB
- 文档页数:19
粤教版科学四年级上册复习提纲一、冷与热1、说一说生活中的冷与热现象(火炉旁热、冰箱里冷;沙漠和温泉里热、冰川和雪地里冷)。
冷热是一种自然现象。
2、判断一杯水的冷与热,可以用手摸,可以用眼睛看,但不可以用嘴巴尝。
【判断题】仔细观察一杯水,发现没有白气冒出,这杯水一定是冷水。
(错)可以用喝水的方式感知水的冷热。
(错)3、人们可以通过手等器官来感觉物体的冷热,利用感觉器官来判断物体的冷与热,不太准确,要准确的知道物体的冷热,可以用温度计来测量。
二、温度计1、人们用温度来表示物体的冷热程度。
要准确地知道温度,就要使用温度计来测量。
温度的常用单位是摄氏度,记作“℃”。
温度计所能测试的温度范围,称为温度计的量程。
所以测量温度不能超出它的量程。
气温计量程:-20℃——50℃体温计量程:35℃——42℃水温计量程:-10℃——110℃气温计和体温计是我们日常生活中常用的温度计。
温度计由玻璃泡、玻璃管和刻度组成。
【判断】用体温计也能测量气温。
(错)2、同一时间、不同地方的气温会有所不同,这是因为受到阳光、气流等因素的影响。
一天中不同时间的气温是不同的,通常是由低到高,再由高到低。
【判断】小明在3分钟内完成了校园6个不同地方的气温测量。
(错)在气象站,通常把气温计放在百叶箱里。
3、大多数人的正常体温在37℃左右。
不用接触人体,红外测温器就能测出体温。
数字显示体温计可直接显示温度值。
【实验】用水银体温计测体温的步骤:(1)甩一甩,使水银回到玻璃泡内(因为体温计的玻璃泡上方有一段很细的缩口,这样的设计使得体温计在离开人的身体之后,仍然会留下一段水银柱来指示测量到的体温。
);(2)将有玻璃泡的一端夹在腋下5分钟;(3)拿出来,水平观看示数。
【判断】大多数人的体温在37℃左右,因此,高于或者低于37℃都是生病了。
(错)用一般的温度计也可以测量体温,只不过读数的时候不方便。
(错)4、太阳表面温度:约6000℃;地核温度;约5000℃;钢水温度:1500~1800℃;木柴燃烧的温度:约250℃;南极平均温度:约零下25℃;月球背面温度:约零下180℃5、怎样正确地测量出水的温度?(答:①、把温度计的玻璃泡浸入水中,不碰容器的底和壁;②、等温度计的液面停止上升或下降时就可以读出温度数;③、读数时,玻璃泡不能拿出水面,眼睛要与温度计的液面保持水平。
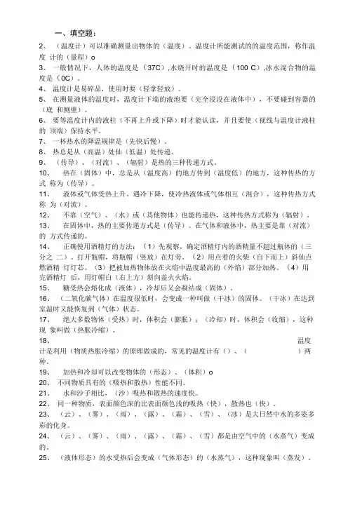
一、填空题:2、(温度计)可以准确测量出物体的(温度)。
温度计所能测试的的温度范围,称作温度计的(量程)o3、一般情况下,人体的温度是(37C),水烧开时的温度是(100°C),冰水混合物的温度是(0C)。
4、温度计是易碎品,使用时要(轻拿轻放)。
5、在测量液体的温度时,温度计下端的液泡要(完全浸没在液体中),不要碰到容器的(底和侧壁)。
6、要等温度计内的液柱(不再上升或下降)时才能认读,并且要使(视线与温度计液柱的顶端)保持水平。
7、一杯热水的降温规律是(先快后慢)。
8、热总是从(高温)处仙(低温)处传递。
9、(传导)、(对流)、(辐射)是热的三种传递方式。
10、热在(固体)中,总是从(温度高)的地方传到(温度低)的地方,这种传热的方式称为(传导)。
11、液体或气体受热上升、遇冷下降,使冷热液体或气体相互(混合),这种传热方式称为(对流)。
12、不靠(空气)、(水)或(其他物体)也能传递热,这种传热方式称为(辐射)。
13、在固体中,热的主要传递方式是(传导)。
在气体和液体中,热主要是靠(对流)的方式传递的。
14、正确使用酒精灯的方法:(1)先观察,确定酒精灯内的酒精量不超过瓶体的(三分之二)。
打开瓶帽,将瓶帽(竖放)在灯旁。
(2)用点着的火柴(自下而上)斜仙点燃酒精灯灯芯。
(3)把被加热物体放在火焰中温度最高的(外焰)部分加热。
(4)用完酒精灯后,用灯帽白(右上方)斜向盖火火焰。
15、糖受热会熔化成(液体),冷却后又会凝结成(固体)。
16、(二氧化碳气体)在温度很低时,会变成一种叫做(干冰)的固体。
(干冰)在达到室温时又能恢复到(气体)状态。
17、绝大多数物体(受热)时,体积会(膨胀);(冷却)时,体积会(收缩),这种现象叫做(热胀冷缩)。
18、温度计是利用(物质热胀冷缩)的原理做成的,常见的温度计有()、()两种。
19、加热和冷却可以改变物体的(形态)、(体积)o20、不同物质具有的(吸热和散热)性能不同。
新粤教版四年级上册科学复习提纲四年级科学上册复内容第1单元植物的身体1.观察辣椒植株植物的组成部分:植物都是由根、茎、叶、花、果实和种子组成。
2.植物的叶叶子的作用:进行光合作用,产生“食物”叶子的组成:叶子由叶片和叶柄组成叶子上有叶脉:叶脉分为网状脉、平行脉图1叶的结构图2网状脉图3平行脉3.植物的茎茎的作用:茎有连接植物各个器官的作用;输送水、养料和叶子制造的“食物”茎的分类:铺垫、观察多种植物的茎,了解茎有哪些常见的形态?竹子的茎是空心的。
茎的功能:茎有连接植物各个器官的作用。
把水和土壤中的养料从根部运送到叶子中去,又把叶子制造的“食物”传送给植物的其他部分。
4.植物的根大豆、酢浆草等植物都有一条粗而长的主根,主根周围生长着一些侧根,它们组成直根系;葱、玉米等植物没有明明的主根,长着许多长度差不多的细根,它们组成须根系。
植物的根具有固定植物的作用。
5.植物的花雌蕊和雄蕊是花的主要局部;花瓣组成花冠,萼片组成花萼。
具有雄蕊、雌蕊、花冠、萼片四个局部的花是完全花,如白菜、桃花等;缺少了其中一个或多个部分的花是不完全花,如百合花、南瓜花等。
比较不同动物的花。
各种花是否都由雌蕊、雄蕊、花冠和花萼组成。
无雌蕊或无雄蕊6.植物的果实果实一般由果皮和种子两部分组成。
果皮种子种子果皮7.植物的种子花生、豌豆和豇豆等植物的种子都由种皮和胚组成的,子叶是胚的一部分。
种皮胚8.养分藏在哪里植物体的不同部位贮存着许多营养物质,如淀粉、蔗糖、果糖、脂肪等,以备植物生长或繁殖所需。
第2单位岩石1.各种各样的岩石在山坡、海边和悬崖等地都可以看到岩石。
除了这些地方,海底、地下也有岩石。
地球表层由一圈坚硬的岩石组成,厚度60-120千米,被称为岩石圈。
2.进一步认识岩石比较岩石的硬度:用刻划的方法。
(用指甲、铁钉、铜钥匙、岩石互相刻划)用小锤敲击不同的岩石,会发出不同的声音。
岩石的坚固、稳定性对工程有重要影响。
3.探究技能:分类对岩石进行分类,可以给岩石先编号。
粤教版四年级小学科学上册期末复习第1单元生命的延续1、许多植物的生命都是由种子开始的。
2我们要在花盆里做种番茄的实验,需要准备的材料有:花盆、土壤、小铲、喷壶、番茄种±3、做种番茄的实验,操作步骤是:选种、松土、播种、铺土、浇水4、种子在发芽时呼吸活动旺盛,要有一定的空气、水、温度、阳光等条件。
5种子发芽温度一般以15℃为宜6水分是种子发芽不可少的条件,缺水会导致(发芽慢或不发芽),当土壤中的水分过多,也会因为通气不良导致种子腐烂7.植物的花一般由:花萼、花冠、雄蕊、雌蕊四局部组成.植物开花的过程的共同特点:先形成(花芽),接着发育成花蕾,然后萼片和花瓣展开,最萎花朵凋谢8.植物营养生长到一定阶段后就会开始生殖生长,也就是开花、结果最后结出果实。
9.当雄蕊花药中的花粉成熟后传到雌蕊的(柱头)上,植物就完成了(传粉)过程,只有经过(传粉)后,雌蕊的子房才会发育成(果实)10.植物结果的共同特点:果实在(雌蕊)局部形成、果实(逐渐膨大),果皮颜色或形态发生变化。
11.植物的(果实和种子)成熟后,能在(适宜)的环境中萌发生长。
通常情况下,种子传播至U (远离母体)的空间里,能有更大的生存机会。
12.自然界中的果实和种子,有的借助(风力)传播到远处,除此之外,还有依靠(水)、(动物)。
(自身弹跳力)传播种子的植物,这些植物的果实和种子在结构与形状上也展现出一些明显的(适应性)。
13.莲是(水生)植物,具有适应(水力)传播的明显特征,果实附着在海绵质的莲蓬(花托)上,一是具有(防水性),二是具有(漂浮能力)。
14.酢浆草的果实那么借于自身开裂时产生的(弹射力量)把种子弹出一段距离。
15.黄鹤菜的果实(很小很轻),还长着很多(绒毛),很容易被(风)吹散飘到远处和高处。
16.•蚕的一生要经历卵、幼虫、蛹、成虫四个阶段17.刚出生的蚕卵是淡黄色的,形状是略扁圆形,蚕卵很细小,直径约1毫米时,颜色逐渐变成淡紫色。
第一课观察辣椒植物1、绿色开花植物是地球上最常见的植物,都是由根、茎、叶、花、果实和种子组成。
2、我们身边的开花植物有辣椒、番茄、茄子等。
第二课植物的叶1、植物的叶子通常由叶柄和叶脉组成。
2、常见的叶子形状有心形,针形,卵形等。
叶子颜色有绿色、红色、紫色等。
叶子通过光合作用来帮助植物生长。
3、叶片上面常有叶脉,有的叶子叶脉相互平行如芭蕉的叶子,有的叶脉呈网状如杨树的叶子。
第三课植物的茎1、茎是植物的主要部分。
茎上有节,节上生叶。
花和果实叶生长在茎上。
2、植物的茎粗细不同,形态各异。
但都起着支撑植物的身体和输送养分的作用。
3、有的植物茎很粗壮如杨树、柳树;有的植物茎很柔软如牵牛花、红薯秧;有的植物茎是中空的比如竹子、芦苇等。
第四课植物的根1、植物的根分成很多种,大致有直根系和须根系之分。
2、大豆和酢浆草等植物都有一条粗而长的主根,主根周围生长着一些侧根,他们组成直根系。
3、葱,玉米等植物没有明显的主根,仗着许多长度差不多的细根,他们组成须根系。
4、根主要起着为植物体从基质或者土壤中吸收养分的作用。
根还有固定植物的作用。
第五课植物的花1、雌蕊和雄蕊是花的主要部分;花瓣组成花冠,萼片组成花萼。
2、具有雄蕊、雌蕊、花冠和花萼四个部分的花是完全花,如白菜花,桃花等;缺少了其中的一个部分或者多个部分的花是不完全花,如百合花、南瓜花等。
3,植物利用花吸引昆虫或其他的小动物和自然资源来为它们授粉,达到生存繁衍的目的。
第六课植物的果实1、果实一般是由果皮和种子两部分组成的。
2、果实中包含着植物的种子,植物利用自然力或者植物来传播种子达到繁衍种群的目的。
第七课植物的种子1、花生、豌豆、和豇豆等植物的种子都由种皮和胚组成,子夜是胚的一部分。
2、成熟的完整种子在适宜的环境中可以生长成为植株幼体。
第二单元岩石第一课各种各样的岩石1、地球的表面由一圈坚硬的岩石构成,厚度60~120千米,被称为岩石圈。
2、岩石广泛的存在我们的身边,在平原、海洋、高山、雨林、地下矿洞等各种环境中都由岩石的分布。
四年级科学上册全册知识点总结第一单元生命的延续1.许多植物的生命都是由种子开始的。
2.我们要在花盆里做种番茄的实验,需要准备的材料有:花盆、土壤、小铲、喷壶、番茄种子。
3.做种番茄的实验,操作步骤是:选种、松土、播种、铺土、浇水。
4.种子在发芽时呼吸活动旺盛,要有一定的空气、水、温度、阳光等条件。
5.种子发芽温度一般以 15℃为宜6.水分是种子发芽不可少的条件,缺水会导致(发芽慢或不发芽),当土壤中的水分过多,也会因为通气不良导致种子腐烂7.植物的花一般由:花萼、花冠、雄蕊、雌蕊四部分组成8.植物开花的过程的共同特点:先形成(花芽 ),接着发育成花蕾,然后萼片和花瓣展开,最萎花朵凋谢9.植物营养生长到一定阶段后就会开始生殖生长,也就是开花、结果最后结出果实。
10.当雄蕊花药中的花粉成熟后传到雌蕊的( 柱头)上,植物就完成了( 传粉)过程,只有经过( 传粉)后,雌蕊的子房才会发育成(果实)11. 植物结果的共同特点:果实在(雌蕊)部分形成、果实( 逐渐膨大),果皮颜色或形态发生变化。
12.植物的(果实和种子)成熟后,能在(适宜)的环境中萌发生长。
通常情况下,种子传播到(远离母体)的空间里,能有更大的生存机会。
13.自然界中的果实和种子,有的借助(风力)传播到远处,除此之外,还有依靠(水)、(动物)。
(自身弹跳力)传播种子的植物,这些植物的果实和种子在结构与形状上也展现出一些明显的(适应性)。
14.莲是(水生)植物,具有适应(水力)传播的明显特征,果实附着在海绵质的莲蓬(花托)上,一是具有(防水性),二是具有(漂浮能力)。
15.酢浆草的果实则借于自身开裂时产生的(弹射力量)把种子弹出一段距离。
16.黄鹌菜的果实(很小很轻),还长着很多(绒毛),很容易被(风)吹散飘到远处和高处。
17..蚕的一生要经历卵、幼虫、蛹、成虫四个阶段18.刚出生的蚕卵是淡黄色的,形状是略扁圆形,蚕卵很细小,直径约 1 毫米时,颜色逐渐变成淡紫色。
小学科学四年级上册科学知识点整理第一单元《天气》复习提纲一、我们关心天气1、天气是指我们居住的地区,在某个时间的大气状况。
天气现象有小雨、多云、晴、雾。
天气总是在不断变化着,它影响着我们的生活,也影响着地球上所有的生物。
2、我们每天都能感觉到天气带来的变化,通过云量、降水量、气温、风向和风速等天气特征来描述天气。
天气变化是可以观测和预测的,一些探测仪器和卫星技术能够帮助科学家更准确地观测天气。
描述天气如:今天有云,会不会下雨呢?早上冷。
阴天,还有风,我看到树枝在动。
旗子飘起来了。
今天很凉,云遮住了太阳。
3、一般的天气预报包括气温、风向、风速、云量、降水量等。
4、在观察天气时,把影响天气变化的因素联系起来考虑,会帮助我们更好地认识天气。
“网状图”能使这种联系变得更加清晰。
二、天气日历1、天气日历是记录每天各种天气现象的表格。
温度、风向和风速、降水、云量是天气观察中的重要数据。
2、在我们的天气日历中,一般要记录日期和时间、气温、云量、降水情况,风速和风向,如果有云,还要记录云的类型。
3、制作天气日历在观察每天天气时,要注意尽量在同一时间在同一地点进行。
4、我们可以看电视,听广播、看报纸、上网来知道天气数据。
5、一个月的天气变化不能代表这一年的气候特点。
三、温度和气温1、使用温度计前,先复习温度计的使用方法,把温度计的液泡放在手上约一分钟,直到液柱不再变化后,再正确读数。
2、气温是指室外阴凉、通风地方的温度,每天应选择同一时间、同一地点来测量气温。
3、使用温度计测量气温时直到液柱不再变化后,再正确读数。
读数时,视线应与液柱顶端齐平。
4、温度的单位是摄氏度,用字母℃表示。
5、坚持每天使用温度计测量气温。
我们发现每天气温变化是有规律的:早晨的气温最低,午后最高。
6、同一时间、同一地点阳光下的温度比背阴处的温度要高。
四、风向和风速1、风向是指风吹来的方向。
2、风向可以用风向标来测量,风向标的箭头指向的是风吹来的方向。
粤教版四年级科学上册知识要点复习材料work Information Technology Company.2020YEAR五、关心天气1、天气总是在不停的变化,阴、晴、雨、雪等都是常见的天气现象。
2、天气与人类生产、生活的关系非常密切,不同职业的人对天气的需求不一样。
3、天气对农业生产至关重要,风调雨顺是保证丰收的必要条件,恶劣的天气会使农作物大面积受灾,造成减产甚至失收。
4、天气对农作物生长的影响:风调雨顺会使农作物生长良好,是保证丰收的必要条件,恶劣的天气会使农作物大面积受灾,造成减产甚至失收。
六、刮风了1、风的观测主要包括风向和风力的观测,风向是指风吹来的方向,如南风是指由南向北吹的风。
风向标可以准确指示风向。
2、风力是指风的强弱,科学家把风按强弱划分为13个等级。
3、风的形成:空气受热上升,冷空气流过来补充,空气的流动就形成了风。
4、海陆地风的形成:白天,陆地气温高于海面气温,陆地上的空气受热上升,海面上空气流过来补充,风从海面吹向陆地;晚上海面气温高于陆地气温,海面上的空气受热上升,陆地上的空气流过来补充,风由陆地吹向海面。
七、下雨了1、雨的形成:①地表水吸收太阳的热量部分蒸发。
②水蒸气在高空遇冷凝结成小水滴和小冰晶。
③小水滴和小冰晶越集越大,最后落下形成雨。
2、云的形成:①地表水吸收太阳的热量部分蒸发。
②水蒸气在高空遇冷凝结成小水滴和小冰晶。
③小水滴或小冰晶聚集在一起就形成云。
3、自然界的云有高积云、卷云、积雨云、层云等。
测定降水量的仪器是雨量器,雨量器是由承水器、漏斗、储水器和储水瓶组成。
4、雨水和人类的关系:植物的生长离不开雨水,所以,充足的雨水会让大地充满生机,而缺乏雨水的地区,因为干旱,植物常会枯死。
但暴雨会形成洪水、泥石流等灾害,淹没庄家、冲毁堤坝,甚至威胁人们的生命安全。
八、小小气象员1、天气预报的主要内容包括:①阴、晴、雨、雪等天气情况。
②气温的高低。
③风向、风速、风力的大小等几个方面。
小学科学科学概念总复习提纲、(一)植物部分1、植物茎的特征:植物有茎,茎上多有节、叶、芽。
2、植物茎的分类:从软硬区分为木质茎和草质茎;从形态区分为直立茎、匍匐茎、攀缘茎、缠绕茎。
3、植物茎的功能:有输送水分和养料的作用,还有一些植物的茎有繁殖的作用。
4、植物根的分类:分为直根和须根。
直根:有一条比较粗壮的主根,主根周围有几条比较细的侧根。
须根:根很细,没有主根,好像一把胡须5、植物的根的功能:能够支持和固定整棵植物;吸收水分和养料。
6、植物果实的基本构造:由果皮和种子两部分组成。
7、植物果实的分类:肉果和干果。
肉果:果皮肥厚多肉的果实。
干果:干瘪无肉的果实。
8、解剖植物果实的方法可以分为:纵切和横切两种。
9、植物叶子的形状。
常见的有七种叶形:掌形、针形、披形、扇形、带形、卵形、心形。
10、植物叶子的构造:叶片、叶柄;叶片上有叶脉。
网状脉:像桃叶那样,叶脉成网状。
平行脉:像小麦那样,叶脉成平行状。
11、植物叶的功能。
光合作用:植物的叶子能龙水分和二氧化碳,在阳光下制造养料,并放出氧气的过程。
蒸腾作用:植物中的水动叶面一水蒸气的形式放出的过程。
12、制作叶标本的步骤:采集、压制、上台纸、固定、贴标签。
13、植物花的基本构造:花萼、花瓣、雄蕊、雌蕊。
完全花:像油菜花那样,由花萼、花瓣、雄蕊、雌蕊四个本分组成的花。
不完全花:像黄瓜花那样,比油菜花缺少一些组成本分的花。
14、植物种子的基本构造:胚根和胚芽以及种子、子叶。
胚根:将来会长成植物的根。
胚芽:将来会长成植物的茎和叶。
15、植物生长的基本条件:土壤、光、水分、温度等。
16、植物种子的传播方式:风力传播、动物传播、弹力传播、水流传播。
17、植物的繁殖。
植物一般是用种子繁殖的。
此外,还可以由植物的茎和根来进行繁殖。
(二)动物部分科学概念1、生物:植物和动物都是生物,它们会生长、产生后代。
2、昆虫:凡是成虫的身体均分为头、胸、腹三部分,头部有一对触角,胸部有三对足。
粤教版四年级上册科学知识要点第一课“冷与热”的奥妙一、一年有春、夏、秋、冬四季。
夏季最热,冬季最冷。
(春季是变暖和了,秋季是渐渐地转凉了。
)二、自然界中物体的冷热现象:热现象:沙漠、地热喷泉、火山喷发等;冷现象:冰川……三、家中物体的冷热现象:热现象:灶炉、煤气炉、炒菜、烧饭、烧开水… 冷现象:冰箱、冷藏柜、冰柜、空调…四、水的分类:烫水、热水、温水、凉水、冷水。
(学生用手触摸各种水,感觉:烫水会烫伤皮肤;热水泡手很舒服;温水洗脸洗手很舒服;凉水不会烫手,清清凉凉的;冷水很冷。
)五、讨论:假如不小心让烫水烫伤了,用哪种方法好呢?(1)用自来水止痛(2)把水泡弄破(3)涂上烫伤膏或植物油得出结论:涂上烫伤膏或植物油这种方法好。
六、冷水和热水具有的特性:1、冷水和热水具有冷和热的特性。
2、物质在热水里的扩散速度比冷水快。
3、热水具有上浮性。
七、水在变热过程中重量没有增加,但体积增加了。
(由于热水具有上浮的特性)第二课温度计一、温度计的结构:玻璃泡、水银柱(或煤油柱)、刻度。
二、温度的常用单位是摄氏度,记作“℃”。
三、怎样才能准确读出温度计的度数?1、玻璃泡不能碰到容器底及侧壁,必须浸没在液体中。
2、要等温度计的示数稳定后再读数(即水银柱或煤油柱的上升的进度稳定后)3、以平视的角度读数。
四、量程:温度计所能测量的温度范围。
五、日常生活中常用的温度计是气温计和体温计。
六、人的正常体温是37℃左右。
在测量体温时,我们要把温度计的水银柱甩到(35℃)以下,才能保证测量结果准确。
七、为什么测量体温之前要先把体温计甩几下?体温计内曲位的作用:当把体温计从腋窝中抽出时,受热胀冷缩的影响,水银柱在弯曲位断开,让水银柱保持在原来的刻度。
这也是为什么重新探测体温时要把体温计甩几下,把原来的甩至低于35℃.八、新型体温计:红外测温器、掌上体温计、耳蜗体温计、数字显示体温计第三课热往哪里传一、如果把一杯热水放在冷水槽中,烧杯中的热水和冷水槽里的水温会发生怎样的变化?(热水会变冷,冷水会变热)结论:热可以从温度高的地方传到温度低的地方(热能从高温物体传向低温物体)。
小学科学四年级上科学知识复习提纲各位读友大家好,此文档由网络收集而来,欢迎您下载,谢谢小学科学四年级上册科学知识复习提纲一、《天气》单元1.我们可以通过云量、降雨量、气温、风向和风速等天气特征来描述天气。
2.记录每天各种天气现象的表格叫做天气日历。
3.天气日历的作用:记录和分析气象信息,总结以往的气象规律,预测今后的天气变化。
4.天气日历中,用简化的风速等级来划分风速:0是无风,1是微风,2是大风。
5.使用温度计时,要等到温度计里的液柱停止上升或下降后,才能读数。
6.温度对天气的影响很大,是天气日历中重要的记录数据。
通过观察和测量我们周围大气的温度,就可以知道当地的气温。
气温是指室外阴凉通风地方的温度。
室外阴凉通风处的温度更能反映当地的气温。
7.一天中的气温变化规律是先上升后下降,清晨和晚上温度最低,午后2点温度最高。
8.风向是指风吹来的方向,如北风是由北向南吹的风。
风向可以用风向标来测量。
风向标箭头指向的方向就是风向,如箭头指向南,就是南风。
可以用八个方位来描述风向:东、南、西、北、东南、东北、西南、西北。
9.风的速度是以每秒行进多少米来计算的。
风速仪是测量风速的仪器。
气象学家把风速记为13个等级。
风向和风速也是天气观察中的重要数据。
10.降水是天气的一个基本特征,也是天气日历中的重要数据。
常见的降水形式有:雨、雪、冰雹、雾、霜等。
雨量器是测量降水量多少的装置。
降水量的单位是毫米。
直筒容器可以用来做雨量器。
(记一记书本13页降水量等级表)11.天空中漂浮的云实际上是由千千万万的小水滴或冰晶组成的,它们的形状千姿百态。
12.根据云量的多少可以划分晴天、多云、阴天。
(会用图画来表示各种天气中云量的多少,在书本P14)13.气象学家把云分成三大类:积云、层云、卷云。
靠近地球表面的扁平层状云是层云,它通常是灰色的。
层云变厚,就是雨层云,将会出现毛毛雨、大雨或雪;高于层云,看上去像棉花堆一样的云叫做积云。
四年级上册复习提纲第一单元《天气》◆1、①云量、②降水量、③气温、④风向、⑤风速是天气的重要特征,是天气观察的重要数据。
2、天气日历是记录每天各种天气现象的表格。
天气日历中一般要记录日期和时间、云量和降水量、风向和风速。
3、天气符号◆4、气温是指室外阴凉、通风地方的温度,每天应选择同一时间来测量气温。
通常情况下,一天中午后2点的气温最高。
◆5、风向是指风吹来的方向。
由北向南吹来的是北风,当红旗飘向东南时,吹的是西北风。
(反方向)。
◆6、风向标的箭头指向风吹来的方向。
如指向标的箭头指向西北,就是西北风。
7、我们用8个方位来描述风向。
请画图。
◆8、风的速度是以风每秒行进多少米来计算的。
气象学家把风速记为13个等级。
把风速简化为3个等级:无风(0),旗不动、微风(1)风旗微动、大风(2)风旗展开。
9、降水的形式很多,常见的有雨、雪、冰雹等。
◆10、气象学家根据一天24小时的降水量确定下雨等级。
降水量的单位是毫米。
如小于10毫米是小雨,10~25毫米是中雨,25~50毫米是大雨,50~100毫米是暴雨,100~200毫米是大暴雨,大于200毫米是特大暴雨。
◆11、云实际上是由千千万万的小水滴或冰晶组成的。
通常把云分成积云、层云、卷云三个类型。
靠近地球表面形成的扁平状云是层云,层云通常是灰色的。
高于层云,看上去像棉花堆一样的云叫积云,积云通常与晴好天气相联系。
纤细的羽状云、由微小冰晶组成的是卷云。
◆12、用晴天、多云、阴天等来描述云量。
当天空中的云量小于1/4是晴天,云量1/4-3/4是多云,云量大于3/4或覆盖整个圆面就是阴天。
13、动植物预报天气,如:1、松果在干燥晴朗的日子鳞片会打开,相反,如果松果的鳞片紧闭,则表示即将下雨。
2、蜻蜓要下雨时会低飞。
3、蚂蚁要下雨时会搬家。
14、雨量器——测量降水量(10毫米)风向标——测量风向(东南风)风速仪——测量风速(5级或微风)第二单元《溶解》1、溶解指物质均匀地、稳定的分散在水中,不会自行沉降,也不能用过滤的方法把溶液中的物质分离出来。
1、风的观测主要包括风向和风力的观测,风向是指风吹来的方向,如南风是指由南向北吹的风。
风向标可以准确指示风向。
2、风力是指风的强弱,科学家把风按强弱划分为13 个等级。
3、风的形成:空气受热上升,冷空气流过来补充,空气的流动就形成了风。
4、海陆地风的形成:白天,陆地气温高于海面气温,陆地上的空气受热上升,海面上空气流过来补充,风从海面吹向陆地;晚上海面气温高于陆地气温,海面上的空气受热上升,陆地上的空气流过来补充,风由陆地吹向海面。
七、下雨了1、雨的形成:①地表水吸收太阳的热量部分蒸发。
②水蒸气在高空遇冷凝结成小水滴和小冰晶。
③小水滴和小冰晶越集越大,最后落下形成雨。
2、云的形成:①地表水吸收太阳的热量部分蒸发。
②水蒸气在高空遇冷凝结成小水滴和小冰晶。
③小水滴或小冰晶聚集在一起就形成云。
3、自然界的云有高积云、卷云、积雨云、层云等。
测定降水量的仪器是雨量器,雨量器是由承水器、漏斗、储水器和储水瓶组成。
4、雨水和人类的关系:植物的生长离不开雨水,所以,充足的雨水会让大地充满生机,而缺乏雨水的地区,因为干旱,植物常会枯死。
但暴雨会形成洪水、泥石流等灾害,淹没庄家、冲毁堤坝,甚至威胁人们的生命安全。
1、声音通过气体、液体、固体等介质传播。
声音在真空中不能够传播。
人们利用声音在空气中传播的规律,制作了传话筒、听诊器、土电话。
2、两用喇叭筒利用定向传播可以让声音传得更远,利用定向收集可让远处的声音听得更清楚。
3、声控设备是指利用声音达到控制目的的设备。
如声控灯。
十二、乐音与噪声1、声音可分为乐音和噪声。
乐音听起来令人愉悦,噪声听起来使人烦躁。
2、噪声的危害:强的噪声可以引起耳部不适,如耳鸣、耳痛、听力损伤;超过115分贝的噪声会造成耳聋。
3、声音的大小用分贝表示;吹头发用的电吹风使用时的声音为70分贝,摩托车启动时发出的声音为90分贝;飞机起飞的声音为130分贝。
4、噪声的防治:①在声源处控制:在声源处安装消声器、禁止鸣笛。
四年级科学上册复习内容
第1单元植物的身体
1.观察辣椒植株
植物的组成部分:植物都是由根、茎、叶、花、果实和种子组成。
2.植物的叶
叶子的作用:进行光合作用,产生“食物”
叶子的组成:叶子由叶片和叶柄组成
叶子上有叶脉:叶脉分为网状脉、平行脉
图1 叶的结构图2 网状脉图3 平行脉
3.植物的茎
茎的作用:茎有连接植物各个器官的作用;输送水、养料和叶子制造的“食物”茎的分类:铺垫、
观察多种植物的茎,了解茎有哪些常见的形态?
竹子的茎是空心的。
茎的功能:茎有连接植物各个器官的作用。
把水和土壤中的养料从根部运送到叶子中去,又把叶子制造的“食物”传送给植物的其他部分。
4.植物的根
大豆、酢浆草等植物都有一条粗而长的主根,主根周
围生长着一些侧根,它们组成直根系;葱、玉米等植物没
有明显的主根,长着许多长度差不多的细根,它们组成须
根系。
植物的根具有固定植物的作用。
5.植物的花
雌蕊和雄蕊是花的主要部分;花瓣组成花冠,萼片组成花萼。
具有雄蕊、雌蕊、花冠、萼片四个部分的花是完全花,如白菜、桃花等;
缺少了其中一个或多个部分的花是不完全花,如百合花、南瓜花等。
比较不同植物的花。
各种花是否都由雌蕊、雄蕊、花冠和花萼组成。
6. 植物的果实
果实一般由果皮和种子两部分组成。
果皮
种子 果皮
种子
7.植物的种子
花生、豌豆和豇豆等植物的种子都由种皮和胚组成的,子叶是胚的一部分。
种皮
胚
8.养分藏在哪里
植物体的不同部位贮存着许多营养物质,如淀粉、蔗糖、果糖、脂肪等,以备植物生长或繁殖所需。
第2单元岩石
1.各种各样的岩石
在山坡、海边和悬崖等地都可以看到岩石。
除了这些地方,海底、地下也有岩石。
地球表层由一圈坚硬的岩石构成,厚度60-120千米,被称为岩石圈。
2.进一步认识岩石
比较岩石的硬度:用刻划的方法。
(用指甲、铁钉、铜钥匙、岩石互相刻划)
用小锤敲击不同的岩石,会发出不同的声音。
岩石的坚固、稳定性对工程有重要影响。
3.探究技能:分类
对岩石进行分类,可以给岩石先编号。
观察特征(颜色、硬度、大小、颗粒大小、光泽、透明度等)、找出标准(颜色、大小、颗粒大小等)、进行分类。
岩石
大小
在地质学中,根据岩石的成因把岩石分为三类:岩浆岩(花岗岩、浮岩、玄武岩)、沉积岩(石灰岩、砂岩、页岩)和变质岩(大理岩、石英岩、片岩)。
花岗岩
浮岩
玄武岩
4.岩石展览会
几种常见岩石的特征
页岩:灰色或红褐色,由黏土组成。
具有平行分裂的薄层状结构,柔软。
花岗岩:花斑状,颗粒较粗,很硬。
大理岩:一般为白色,颗粒均匀、紧密,很硬。
砂岩:黄色、灰色或绿色,由粗或细的沙粒构成,很硬。
石灰岩:灰色或灰白色,颗粒很细,较硬或较软。
玄武岩:灰黑色,具有气孔、杏仁构造,较硬。
5.岩石与矿物
★组成花岗岩的颗粒有三种:晶体的石英,片状或鳞片状的云母(颜色呈黑、棕红、白、浅灰等),柱状(或板状、细粒状)的长石(颜色呈肉红、浅黄、白或灰白)。
★石英、云母、长石都是常见的矿物,它们是花岗岩的主要颗粒的成分。
★矿物是组成岩石的基础。
一种或多种矿物组合在一起,就组成了岩石。
★ 水晶、方解石、石膏、石墨、硫黄、黄铁矿、赤铁矿等也是常见的矿物。
★ 观察矿物特征的方法:(1)观察矿物标本的颜色,并在白色无釉瓷板上摩擦,观察痕迹颜色。
(2)观察矿物标本的透明度,再用手电筒照射,观察透光情况。
(3)观察矿物标本的光泽,并分别与玻璃、金属物品和蜡块比较。
(4)通过划痕是否明显来了解矿物的软硬。
6. 从岩石到沙子
★ 自然界哪些力量能使岩石碎裂:风化、水流冲击、日晒雨淋等。
★ 岩石碎裂的原因:受到昼夜温度变化的影响导致碎裂
★ 岩石风化的因素:
(1)物理风化作用(气温的变化、渗入岩石缝隙的水在冬天结冰时体积增大使岩石胀裂);
(2)生物风化作用(植物的根系在岩石的裂缝里生长使岩石破裂);
(3)化学风化
黄铁矿
赤铁矿
7. 观察沙粒
★ 河边、海边和沙丘等地方都有沙。
★ 河沙是石块在自然状态下,长期经河水反复冲刷、摩擦形成的。
★ 河沙细,碎石块很多棱角。
8. 矿物和岩石的用途
★岩石的用途:制作玉雕、石雕、水泥、台面等。
岩石是建筑、装饰、工艺雕刻及工业生产的重要原材料。