什么是空冷器
- 格式:doc
- 大小:34.00 KB
- 文档页数:3
空冷器用途
空冷器是一种空调系统,其主要用途是在环境中降低温度。
它通过将空气抽入系统中,并通过蒸发和冷凝的过程来降低空气的温度。
空冷器通常用于家庭、办公室和商业场所,以提供舒适的室内环境。
此外,它也被用于工业和制造业领域,以控制空气湿度和温度,以确保生产线的正常运行。
在热带地区,空冷器还可用于保持食品和药品的质量和安全性。
总之,空冷器的主要用途是创造舒适的室内环境,并在各种领域中控制温度和湿度。
- 1 -。
空冷器的工作原理空冷器是一种常见的制冷设备,它的工作原理是使用自然气体或制冷剂将热量从室内空气中吸收并排出室外,从而使室内温度降低。
本文将详细介绍空冷器的工作原理。
空冷器有两个主要组件:蒸发器和冷凝器。
蒸发器是空冷器中充满制冷剂的金属线圈,它通过热交换与室内空气接触并吸收空气中的热量,使制冷剂从液态变成气态。
而冷凝器则是制冷剂的液态传导器,它通过热交换与室外空气接触,并将制冷剂释放出室外空气中,从气态变成液态。
空冷器的运作可以分为四个阶段:蒸发器吸热阶段,压缩阶段,冷凝器释热阶段和膨胀阶段。
首先是蒸发器吸热阶段。
空气中的热量通过蒸发器的制冷剂吸收进去,使制冷剂从液态变成气态。
这个过程中,制冷剂在吸收热量的同时,也会释放出一些过去吸收的热量,这些热量将持续散发直到冷凝器的冷却阶段。
接下来是压缩阶段。
此时,气体的温度和压力增强,以使制冷剂的温度提高。
制冷剂则从蒸发器出来,进入压缩机。
然后是冷凝器释热阶段。
制冷剂在高温高压状态下进入冷凝器,它与房屋的外部环境进行热交换,并逐渐的释放出能量,使它从气态变成液态。
维持这样的能量释放过程,需经过结构的设计和材质的选择。
最后是膨胀阶段,这个过程中,制冷剂通过膨胀阀降压进入蒸发器内,此时它的压力下降,使它的温度下降。
当进入蒸发器时,它再次变成气态,并准备迎接下一轮的循环。
总的来说,空冷器的工作原理是通过制冷剂循环、热交换和相变的过程来降低室内温度并实现冷却。
这些组成部分能够满足人们对于空调的需求,并在缩短室内热循环时间的同时,保证更好的舒适度。
在应用空冷器设备时,人们需要特别注重日常使用保养的细节,依照使用说明书进行操作,才能长时间使用且避免过多的故障和损耗。
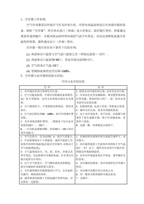
1、空冷器工作原理:空气冷却器是以环境空气作为冷却介质,对管内高温流体进行冷却或冷凝的设备,简称“空冷器”。
即介质从进口(热端)进入管束后,流经翅片管时,热量通过基管传递到翅片,并被风机运转时所形成的气流予以带走,从而达到降低流通介质温度的效果,最终通过出口(冷端)排出。
空冷器一般应用在如下条件下比较有利:(1) 热流体出口温度与空气进口温度之差(即接近温度)>15℃。
(2) 热流体出口温度50~60℃,其允许波动范围3~5℃。
(3) 空气的设计气温<38℃。
(4) 管侧热流体的允许压降>10kPa。
2、空冷器与水冷器的优缺点比较:空冷与水冷的比较7.有一定的噪声。
3、压缩机空冷器主要结构形式3.1按照驱动方式可分为以下两种类型。
3.1.1电机驱动如进出口接管尺寸过大,需选用这种形式(船型结构)3.1.2发动机驱动3.2按照通风方式可分为以下两种类型。
3.2.1鼓风式①电机外部布置②电机内部布置3.2.2 引风式①单侧立式布置②两侧布置管束3.3寒冷地区空冷器3.3.1 使用变频电机3.3.2 热风循环结构4、传动装置维护4.1润滑油脂3#锂基润滑脂,使用温度范围:-20℃~+120℃;7018号高速轴承润滑脂,使用温度范围:-45℃~+160℃。
4.2主要结构4.2.1轴向间隙0.15~0.20mm4.2.24.2.35、风机叶片角调节5.1 仪器(风机角度仪)5.2 自制仪器5.3 观察6、振动引起振动的主要因素:①叶片角不一致;②皮带太紧;③皮带轮未对正;④皮带轮平衡。
7、皮带调节7.1张紧程度带的张紧程度可通过调节传动装置中心距或张紧轮来实现。
其张紧的合适程度可在两带轮间跨度中点上加重力或专用量具来检验,其大小按以下的规定。
图中:W d——在切线上的中点使其产生挠度f 所需加的重量,N,下表,f—切线中点处产生的挠度,f=0.016t,mm;t—切线长度,mm;注:所需总载荷W d值应等于单根窄V带所需的W d值乘以联组的单根数。
空冷器与压力容器
空冷器即空气冷却器。
是以环境空气作为冷却介质,横掠翅片管外,使管内高温工艺流体得到冷却或冷凝的设备,简称“空冷器”,也称“空气冷却式换热器”。
空冷器也叫做翅片风机,常用它代替水冷式壳-管式换热器冷却介质。
空冷器主要用于食品行业中的肉食、家禽、水产品、果蔬、蛋奶、冷饮制品的冷却加工和冷冻储藏,啤酒、白酒等各种酒类和各种饮料的冷却冷藏,另外还可满足化工、制药行业、机械、电子、水电等行业工艺性冷却加工原料和场所的冷却需要。
二者区别,前者为冷却设备,后者为储存设备。
压力容器,是指盛装气体或者液体,承载一定压力的密闭设备。
贮运容器、反应容器、换热容器和分离容器均属压力容器。
简单的说就是,可以承受一定压力的容器。
压力容器的用途十分广泛。
它在石油化学工业、能源工业、科研和军工等国民经济的各个部门都起着重要作用的设备。
压力容器一般由筒体、封头、法兰、密封元件、开孔和接管、支座等六大部分构成容器本体。
此外,还配有安全装置、表计及完全不同生产工艺作用的内件。
1.什么是空冷器?答:空气冷却器是以环境空气作为冷却介质,横掠翅片管外,使管内高温工艺流体得到冷却或冷凝的设备,简称“空冷器”,也称“空气冷却式换热器”。
2.空冷器主要由哪几部分设备或部件构成?答:空冷器主要由管束、风机、构架及百叶窗所组成。
3.水平式的空冷器有什么特点?答:水平式的结构型式空冷器适用场合、特点及缺点适用场合及特点缺点a.管束及风机叶轮呈水平状放a.占地面积较大。
置。
b.结构简单,安装方便。
b.管内阻力比其他型式为大。
c.管排常有一坡度(0.5%—1%)4.空冷器有那些基本类型?答:空冷器的基本类型有水平式,直立式和斜置式这几种结构型式5.直立式的空冷器有什么特点?答:直立式结构型式空冷器适用场合、特点及缺点适用场合及特点缺点a. A型结构略复杂。
a. .管束垂直于地面,风机叶轮可垂直或水平放置。
b. 占地面积比水平式小。
b. 安置方向应与常时风向配合。
c. 管内阻力比水平式小6.空冷器管箱有哪些型式?答:空冷器管箱有丝堵型管箱,可卸盖板管箱,集合管式管箱,可卸帽盖板管箱,全焊接圆帽管箱,整体锻造管箱等结构形式。
7.鼓风式风机有哪些优缺点?答: 鼓风式风机的优点有:1.易于产生湍流,对传热有利。
2.操作费用较低。
3.可以从上部检修管束,操作方便。
缺点有:1.气流分布不均匀。
2.管束上部敞开容易受日光和雨水的影响。
8.空冷器管箱的材料如何选用?答:管箱的材料钢材进出口温差碳素钢〉110℃奥氏体钢〉80℃。
空气冷却器空气冷却器简称空冷器,它是以空气作为冷却介质,可对流经管内的各种热流体进行冷却或冷凝。
空冷器适用于炼油厂、石油化工厂冶金、动力、电站等行业冷却系统的冷却和冷凝。
它与水冷却系统相比较,具有节约用水、减少环境污染、投资低、操作方便、运行维修费用低以及使用寿命长等优点。
空冷器主要由管束、风机、构架及百叶窗等部件组成。
管束是空冷器的主要部分,它有着自己的独立结构,它可以完整地在空冷器构架上进行装折。
管束由翅片管、管箱和框架(侧梁和横梁等受力构件)组成。
管束的基本参数有管束型式(指水平式、斜顶式等)、工作压力和温度、翅片管型式和规格、管箱型式、管束长度和宽度、管排数、管程数等。
每片管束应根据上述参数作出选择。
空冷器有干式、湿式和干--湿联合式,干式空冷器是空冷器的基本型式,湿式空冷器和干--湿联合式空冷器是其发展型式。
空冷器按通风型式有鼓风和引风两种。
湿式空冷器和联合式空冷器,适用于终冷温度较低(高于大气湿球温度为5℃左右)的工艺流体。
湿式空冷器两侧放置SL型管束作湿式运行,对介质进行冷凝、冷却。
操作温度大约70℃。
联合式冷却器为干、湿联合运行,上部斜放SX型管束作干式运行,对介质进行冷凝,下部立放SL型管束作湿式运行。
干--湿冷却的界线温度大约在70℃左右。
干式空冷器可分为水平式、斜顶式、水平立式和直立式等。
湿式空冷器可分为水平立式和立斜式等。
空冷器型式的选择主要取决于工艺特性和要求。
我厂可为用户提供各种型式的翅片管、管束及空冷器。
说明:本信息空气冷却器空气冷却器简称空冷器,它是以空气作为冷却介质,可对流经管内的各种热流体进行冷却或冷凝。
空冷器适用于炼油厂、石油化工厂冶金、动力、电站等行业冷却系统的冷却和冷凝。
它与水冷却系统相比较,具有节约用水、减少环境污染、投资低、操作方便、运行维修费用低以及使用寿命厂等优点。
空冷器主要由管束、风机、构架及百叶窗等部件组成。
管束是空冷器的主要部分,它有着自己的独立结构,它可以完整地在空冷器构架上进行装折。
空冷技术介绍煤化工闭式循环水空冷技术介绍空冷式换热器,简称空冷器,作为一种冷凝冷却设备,广泛地应用于炼油、化工、电力及冶金行业,它是工业装置的主要工艺设备之一。
按冷却方式可分为:干空冷、增湿空冷、表面蒸发空冷、联合空冷,考虑技术经济性,干空冷适用于传热温差较大的场合,增湿空冷、表面蒸发空冷适用于传热温差较小的场合。
1 、干式空冷器干式空冷是以环境空气作为冷却介质,依靠翅片管扩展传热面积来强化管外传热,靠空气横掠翅片管后的空气温升带走热量,达到冷却、冷凝管内工艺流体的目的。
它可使管内工艺流体出口温度冷到比环境干球温度高15~20℃。
2 、湿空冷器湿空冷器又分为增湿型湿空冷器和喷淋型湿空冷器。
a. 增湿型湿空冷器增湿型湿空冷的典型结构如图1 所示。
其工作特点是在空气入口处喷水雾,利用雾状水的蒸发使空气入口处的干燥空气增湿,以此降低空气入口温度,使空冷器入口风温由干球温度降低到湿球温度,增大空气入口温度与管内工艺流体出口温度之间的温差来强化传热。
增湿降温的空气经过挡水板除去夹带的水滴后横掠翅片管束,它仍完全依靠空气温升来冷却或冷凝管内工艺流体。
入口处空气相对湿度愈小,空气增湿后降温愈多,其冷却效果也愈显著。
b. 喷淋蒸发型空冷器喷淋蒸发型空冷器的典型结构如图2 所示。
喷淋蒸发型空冷器的作用原理是依靠喷淋在管束翅片管表面形成的水膜,空气以一定的速度掠过管束,翅片表面的水膜在气流和管内热介质的双重作用下强制蒸发,取热能力很大。
管外膜传热系数要比普通的干式空冷器大3-5倍。
此外,水的喷淋蒸发,不仅使空冷器入口风温由干球温度降低到湿球温度,而且因水的汽化潜热很大,导致空冷器出口风温温升很少,传热温差要比普通的增湿空冷器大。
增湿型湿空冷器和喷淋蒸发型空冷器对于一些管内热流介质终冷温度要求较低的空冷工艺是十分有利的,喷淋蒸发型空冷器由于翅片表面的水膜在气流和管内热介质的双重作用下强制蒸发使其效率明显高于增湿型湿空冷器。
空冷器工作原理
空气冷却器是一种常见的空调系统,其工作原理是利用空气通过传热器的热交换和排放热量来降低空气温度。
传热器通常是由一系列铝制扇叶和铜管组成的,然后与电机一起组成风扇。
在工作期间,传热器中的制冷剂被压缩成高压气体,并通过蒸发器放松成低压气体。
当低压气体通过传热器流动时,它吸收空气中的热量,然后通过排水口排放出去。
这样可以降低空气温度并使室内更加凉爽。
同时,传热器还会产生冷凝水。
这些水滴落入水箱,然后通过排水系统排放。
为了获得最优效果,通常需要在房间中放置适当数量的空气冷却器,并且需要定期清洁过滤器,以防止灰尘和其他杂物堵塞传热器。
总体而言,空气冷却器的工作原理是很简单的,但是需要合适的维护和保养才能保证其正常运转并提供最佳的散热效果。
- 1 -。
凝汽器科技名词定义中文名称:凝汽器英文名称:condenser其他名称:冷凝器定义:使汽轮机排汽冷却凝结成水,并在其中形成真空的热交换器。
所属学科:电力(一级学科) ;汽轮机、燃气轮机(二级学科)目录[隐藏]简介技术特点简介将蒸汽冷凝成液体的一种换热器,又称冷凝器。
凝汽器主要用于汽轮机和化工生产流程中。
凝汽器用于汽轮机时,除将汽轮机的排汽冷凝成水供锅炉重新使用外,还能在汽轮机排汽处建立一个远低于大气压的真空,从而大大提高汽轮机的输出功率和热经济性。
使用过久的凝汽器管路里会形成结垢,大大影响换热效率,造成很大的能源浪费,这是需要清洗管路,目前最方便实用的清洗方法,是凝汽器刮片清洗技术,积水混合为动力,推动一颗刮片弹头,旋转通过管路,完成清洗过程;技术特点凝汽器刮片清洗技术特点:1、快速:两个人同时进行清洗操作,每小时可清洗1000根凝汽器管子。
清洗时,可以分甲、乙侧轮流清洗,无须停机,大大缩短凝汽器检修时间。
特别适合火电厂夏季凝汽器真空不良时,半侧带负荷不停机抢修清洗(凝汽器有人孔门可免拆端盖清洗)。
2、安全:特殊聚乙烯材质-安全、不损伤管路和管板胀口。
特别适用于发电厂凝汽器薄壁铜管、钛管的清洗。
3、高效:一般而言,清洗弹头一次通过管道即完成清洗,对于污垢量较大的管道或首次清洗,可再重复清洗一次,对于个别被泥沙堵死,已经看不到对面灯光的管子,在放入子弹清洗前,先打一次空枪。
通过一次清洗,效果明显。
多次清洗,端差明显降低,极大提高机组效率。
4、易检验:清洗子弹将凝汽器管路污垢彻底带出管路,清洗效果显著,检验清洗效果更是一目了然。
5、成本低:清洗价格只有高压水射流清洗价格的1/2。
空气冷却器空气冷却器是用空气冷却热流体的换热器。
管内的热流体通过管壁和翅片与管外空气进行换热,所用的空气通常由通风机供给。
空气冷却器可用于冷却或冷凝,广泛应用于:炼油、石油化工塔顶蒸气的冷凝;回流油、塔底油的冷却;各种反应生成物的冷却;循环气体的冷却和电站汽轮机排气的冷凝。
空冷器的工作原理
空冷器是一种用于降低机械设备或电力设备温度的装置,其工作原理基于热传导和对流传热的原理。
空冷器通常由散热片、散热管、风扇和换热介质组成。
1. 热传导:当机械设备或电力设备发热时,热量会通过热传导从热源部分传递到散热片或散热管。
2. 对流传热:风扇通过产生气流,将散热片或散热管处的热量带走。
当风扇运转时,周围空气会被带动,形成对流现象,提高热量传输的速率。
3. 换热介质:空冷器通常使用风作为换热介质,通过风扇和散热片或散热管之间的热交换来带走热量。
风扇通过吹拂冷却的空气来降低散热片或散热管处的温度,使其保持较低的工作温度。
总之,空冷器的工作原理是利用热传导和对流传热的效应,通过散热片或散热管吸收设备产生的热量,并通过风扇带走热量,以达到降低机械设备或电力设备温度的目的。
1.什么是空冷器?
答:空气冷却器是以环境空气作为冷却介质,横掠翅片管外,使管内高温工艺流体得到冷却或冷凝的设备,简称“空冷器”,也称“空气冷却式换热器”。
2.空冷器主要由哪几
部分设备或部件构成?
答:空冷器主要由管束、风机、构架及百叶窗所组成。
3.水平式的空冷器有什么特点?
答:
水平式的结构型式空冷器适用场合、特点及缺点
4.空冷器有那些基本类型?
答:空冷器的基本类型有水平式,直立式和斜置式这几种结构型式
5.直立式的空冷器有什么特点?
答:
直立式结构型式空冷器适用场合、特点及缺点
6.空冷器管箱有哪些型式?
答:空冷器管箱有丝堵型管箱,可卸盖板管箱,集合管式管箱,可卸帽盖板管箱,全焊接圆帽管箱,整体锻造管箱等结构形式。
7.鼓风式风机有哪些
优缺点?
答:鼓风式风机的优点有:1.易于产生湍流,对传热有利。
2.操作费用较低。
3.可以从上部检修管束,操作方便。
缺点有:1.气流分布不均匀。
2.管束上部敞开容易受日光和雨水的影响。
8.空冷器管箱的材料如何选用?
答:
管箱的材料。