船舶舾装数计算及系泊设备参数确定
- 格式:pdf
- 大小:300.33 KB
- 文档页数:5
第 2 页本船为运输河鱼的专用船舶。
常年航行于长江三峡库区—三斗坪至重庆航段。
属b、j2级航区(段)的深舱舱口液货船。
具备夜行能力。
一、主尺度:总长 40.00 m 主机功率 176kw×2 垂线间长 36.50 m 载货量 100.00 t 型宽 6.00 m 满载水线长 38.00 m 型深 1.85 m 肋距 0.50 m 吃水 1.30 m 排水量 171.45t 方形系数 0.591 船员 6 人航速 22km/h二、船质及结构本船为钢质、横骨架式结构的单底、单甲板、焊接船舶双艉型线。
结构强度按ccs2002 年《钢质内河船舶入级与建造规范》及2004年《修改通报》对b 本船主船体设有横向水密舱壁7道,即(#5、#17、#33、#42、#51、#60、#69)将主船体分为8个舱。
#5至艉封板为艉尖舱兼压载舱,长2.5m;#5至#17为轴隧舱兼燃油舱,长6m; #17至#33为机舱,长8m;#33至#60为液货舱区域,纵中设有纵舱壁,将货舱分为6个独本船舱底每档设置实肋板,纵向设3道龙骨;舷侧为交替肋骨制,且上舷纵向设舷侧纵立的舱室;#60至#69为空舱,长4.5m; #69至艏为艏尖舱,内设锚链箱。
桁一道。
强力甲板横向与舷侧相同,强肋骨处设强横梁,其余为普通横梁。
货舱区域舱口围板兼甲板纵桁,纵向联通。
本船主船体结构构件规格如下:实肋板⊥5×200/6×60 (机舱内)普通肋骨∠56×36×5 ⊥5×175/5×50 强肋骨⊥5×150/5×50 中内龙骨⊥5×200/6×60 (机舱内)舷侧纵桁⊥5×150/5×50 ⊥5×175/6×65 强力甲板横梁∠56×36×5 旁内龙骨⊥5×200/6×60 (机舱内)舱壁扶强材∠56×36×5 ⊥5×175/5×50 强横梁⊥5×175/5×50 甲板纵桁⊥5×175/5×50 舱口围板⊥6×(180+200)/8×60垂直桁⊥5×150/5×50 ⊥5×(150+550)/50 (货舱口)第 3 页水平桁⊥5×150/5×50 支柱ο45×4 机舱口端横梁∠6×180/60 舱壁板√5三、总布置本船为中后机舱布置的双艉船。
22000立方液化气船舾装详细设计摘要:本文描述了22000立方半冷半压液化气船的舾装详细设计,主要涉及锚系布置、系泊设备布置、救生设备布置等设计内容。
按照不同的设备系统分类描述,以相应的实例图纸参照说明,重在阐明外舾装设计的繁杂性和灵活性,并为相似船型的设计提供借鉴和帮助以及在其母型船基础上的一些优化。
关键词:舾装、系泊、锚、救生22000 cbm LEG Carrier Outfitting Detail DesignLuo MinghongAbstract: The article has illuminated 22000cbm LEG carrier outfitting detail design, which involves anchor arrangement, mooring arrangement and life-saving arrangement etc. This article focuses on illuminating the miscellaneous and flexibility of outfitting design with category description and illustration methods. Moreover, the special design provide a reference for the similar ship design as well as some optimization based on its parent shipKeyword: Outfitting, Moorings, Anchor, Life-saving前言在当前液化天然气、液化石油气作为清洁能源越来越被人们广泛使用的形势下,液化气船逐渐成为船东和运营公司所关注的对象。
22000立方半冷半压液化气船是以已经设计建造的17000立方半冷半压液化气船为母型船,是一型操作灵便的小型液化气船。
船厂舾装码头停泊大中型散货船的系泊力计算摘要:近年来随着航运市场的变化以及世界各国造船技术不断进步,我国各船厂建造的船型也在不断大型化、先进化。
本文结合船厂实际,研究大型船舶舾装码头系泊方案。
可为船厂基建设计时提供码头系泊设施的施工提供依据,同时也为船坞长提供码头舾装靠泊时的缆绳配置方案。
特别是在极端天气情况下(如台风)所需的缆绳配置标准。
关键词:大型船舶、系泊力、安全、计算首先,对系泊力基本知识和要素做下介绍:船舶设计建造时,针对不同船型,都有一份重要的图纸-系泊布置图(MOORING ARRANGEMENT),图中一般都包含了船舶码头系泊时的带缆方式等信息。
关于带缆布置,着重从以下这几个方面来了解和掌握相关知识:1. 系泊力计算,基于IACS UR A Recommendation No.10要求;2. 带缆设备位置设置基准,含位置信息研讨;3. 带缆舾装件的强度检讨;本案例中船厂环境概况:大型船舶码头停泊期间,其系泊的安全性主要影响因素为厂区的风速和水流速度。
因此在计算前要完整掌握船舶系泊地的的气象、水文条件以便后续能够得到最为真实的计算数据及结果。
考虑到船厂码头舾装工期较长,很可能遭遇台风等恶劣天气。
因此系泊力计算时要考虑应对台风时的临时带缆工况:1.水文(流速、流向)本案例中船厂厂区建有防波堤,建设前实测资料表明:本水域潮流基本上呈东南、西北向,最大流速方向与海岸线平行。
口门及湾内涨、落潮流速较小,涨、落流速为15cm/s~19cm/s,口门实测最大涨潮流速为59cm/s,最大落潮流速60cm/s(选取作为本计算水流速度)。
另外,由于是专门为船厂码头建造,防波堤内波浪情况几乎可以忽略不计。
2. 风况根据码头所在位置当地的气象资料和船厂自测可信风力数据统计分析:多年平均风速 3.82m/s最大风速 30m/s(相当于11级风况)常风向频率 NNE 31%次常风向频率 N 27%强风向 NNW,其最大风速 30m/s3. 船厂码头系泊用缆绳情况本案船厂系泊使用的缆绳规格锦纶复丝绳,直径104mm,标称破断力1785KN,实际破断力为1824KN,所建造的船舶下水后,都是利用船上现有绞车进行带缆。
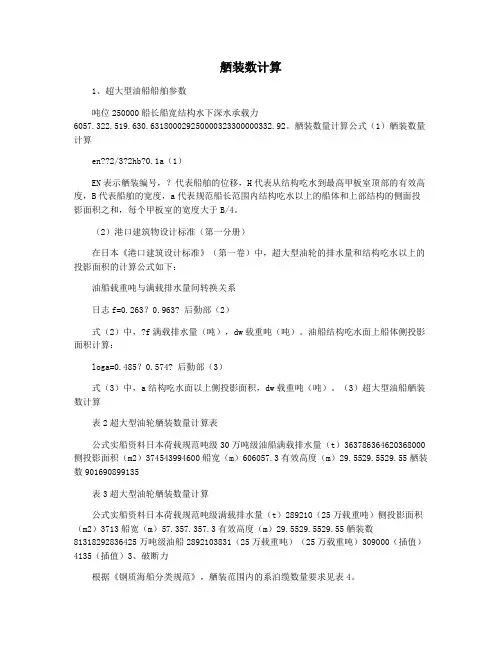
舾装数计算1、超大型油船船舶参数吨位250000船长船宽结构水下深水承载力6057.322.519.630.631800029250000323300000332.92。
舾装数量计算公式(1)舾装数量计算en??2/3?2hb?0.1a(1)EN表示舾装编号,?代表船舶的位移,H代表从结构吃水到最高甲板室顶部的有效高度,B代表船舶的宽度,a代表规范船长范围内结构吃水以上的船体和上部结构的侧面投影面积之和,每个甲板室的宽度大于B/4。
(2)港口建筑物设计标准(第一分册)在日本《港口建筑设计标准》(第一卷)中,超大型油轮的排水量和结构吃水以上的投影面积的计算公式如下:油船载重吨与满载排水量间转换关系日志f=0.263?0.963? 后勤部(2)式(2)中,?f满载排水量(吨),dw载重吨(吨)。
油船结构吃水面上船体侧投影面积计算:loga=0.485?0.574? 后勤部(3)式(3)中,a结构吃水面以上侧投影面积,dw载重吨(吨)。
(3)超大型油船舾装数计算表2超大型油轮舾装数量计算表公式实船资料日本荷载规范吨级30万吨级油船满载排水量(t)363786364620368000侧投影面积(m2)374543994600船宽(m)606057.3有效高度(m)29.5529.5529.55舾装数901690899135表3超大型油轮舾装数量计算公式实船资料日本荷载规范吨级满载排水量(t)289210(25万载重吨)侧投影面积(m2)3713船宽(m)57.357.357.3有效高度(m)29.5529.5529.55舾装数81318292836425万吨级油船2892103831(25万载重吨)(25万载重吨)309000(插值)4135(插值)3、破断力根据《钢质海船分类规范》,舾装范围内的系泊缆数量要求见表4。
表4拖索和系船索舾装和系泊缆的数量a≤ N≤ BA7900840089009400B84008900940010000011121314每根缆绳长度(m)200200断裂载荷(KN)736736736736根据表4,250000载重吨油轮需要配备的系泊缆数量为12根,每根缆绳长度为200m,断裂载荷为736kn;30万载重吨油轮应配备13条系泊缆,每条系泊缆的长度为200m,断裂载荷为736kn。
舾装数的计算范文
船舶舾装数的计算是一项重要的工作,它直接影响到船舶的使用、船员的居住条件和船舶的安全性能等方面。
舾装数的计算一般包括以下几个方面:
1.船室内部装修计算:包括船舱分区、隔舱、安装天花板、地板、墙壁、门窗等。
船舱分区是指将船舱按照功能分成不同的区域,如船舱的前后区、上下区、左右区等。
隔舱是指在船舱内部安装隔板,将船舱分割成多个小区域。
安装天花板、地板、墙壁等是为了提高船舱的舒适性和美观性。
2.设备安装计算:包括对船舱内部设备的安装和布置。
设备安装主要包括船用电气设备、通信设备、导航设备、消防设备等。
这些设备的安装和布置需要考虑船舱的空间和使用要求,使其能够方便使用、保证安全性能,并满足相应的航海和船检规定。
3.配套工作计算:包括对船舱内部附属设施的计算。
附属设施主要包括船舱内的厨房、洗手间、船员休息室等。
这些附属设施的计算需要考虑船员的实际需要和船舱的空间限制,保证船员的舒适度和生活水平。
总之,舾装数的计算是船舶设计和建造中一个重要的环节,它直接关系到船舶的使用功能和舒适性能等方面。
只有正确而合理地计算舾装数,才能保证船舶的安全性能和航行质量。
116.12锚泊和系泊设备的布置第六章船舶总布置设计6.12 锚泊和系泊设备的布置本节课的主要内容有五个一是,锚泊设备概述二是,系泊设备概述三是,舾装数四是,锚泊设备的布置五是,系泊设备的布置6.12 锚泊和系泊设备的布置一、锚泊设备概述锚泊又称抛锚系留,是船舶的一种停泊方式。
根据船舶使用要求,锚泊设备主要可以分为三种。
●航行锚泊设备,大多数船舶均配备,需按船级社规范进行配置。
●定位锚泊设备,常用于起重船、打捞船、潜水作业船、各种非自航挖泥船、钻探船等需要定位作业的船舶●深海系留锚泊设备,常用于海洋调查船、海洋测量船等需要在深水进行系留作业的船舶。
6.12 锚泊和系泊设备的布置一、锚泊设备概述航行锚泊设备又称为临时锚泊设备,供船舶在锚地、港口或遮敝水域内等待泊位或潮水时临时停泊之用。
因此,航行锚泊设备并非设计成供船舶在恶劣天气中处于完全开敞的远离海岸的水域中,或在行进或漂移中系住船舶之用。
在上述条件下,船舶特别是大型船舶上锚泊设备所承受的巨大负荷,会使得设备的某些部件损坏甚至丢失。
6.12 锚泊和系泊设备的布置一、锚泊设备概述定位锚泊设备和深海系留锚泊设备是在作业时需要控制船位,需要根据作业水域水深和环境条件配备的专用锚泊设备。
定位锚泊设备和深海系留锚泊设备需要根据计算得到的风、海流及波浪等环境力的大小来进行设计,本节课程不再展开介绍,详情可参考相关的文献和设计手册。
对于民用运输船舶,主要考虑的是航行锚泊设备。
在设计中,航行锚泊设备的选择与布置需要满足规范的最低要求。
一、锚泊设备概述6.12 锚泊和系泊设备的布置按在船上所处的位置,锚泊设备又可分为首部锚泊设备和尾部锚泊设备。
民用运输船舶一般不设尾部锚泊设备。
锚泊设备一般是由锚、锚链、锚链筒、掣链器、起锚机、锚链管、锚链舱和弃锚器等几部分组成。
1—锚2—锚链3—锚链筒4—导链滚轮5—掣链器6—锚机7—锚链管8—锚链舱9—弃锚器一、锚泊设备概述6.12 锚泊和系泊设备的布置其中,锚的种类繁多,分类方法也并非十分严格。
船舶舾装数计算指南
王滇庆
【期刊名称】《船舶》
【年(卷),期】1997(000)002
【摘要】作为船舶舾装设备的重要环节的舾装数的计算,各国规范均有明显定义。
然而对舾装数计算的许多细节,长期以来未作明确规定,导致计算出现种种不一。
因此迫切需要有一指导性文件,乃至制订标准,予对规范。
作者在这方面做了一些探索,通过本文介绍给大家,希望展开讨论。
【总页数】1页(P29)
【作者】王滇庆
【作者单位】无
【正文语种】中文
【中图分类】U667
【相关文献】
1.船舶舾装数计算及系泊设备参数确定 [J], 潘生兵;程慧勇;李亮;顾亮亮;饶勇丰;胡冰
2.使用MSP430内部时钟生成随机数——生成真随机数入门指南 [J], Lane Westlund
3.纳米级金红石相二氧化钛晶胞数原子数和晶面原子数的计算与研究 [J], 张青龙;沈毅;李真;吴国友
4.有理数的计算,打响初中数学\"第一枪\"——关于\"有理数的计算\"教学的实施建
议 [J], 周桂荣
5.有理数的计算,打响初中数学\"第一枪\"——关于\"有理数的计算\"教学的实施建议 [J], 周桂荣;
因版权原因,仅展示原文概要,查看原文内容请购买。
50m趸船舾装数计算书第2 页
一、概述:
本船舾装数计算书满足《国内航行海船建造规范》(2006)年对
航行于沿海航区的趸船的要求(按有人驳船)。
二、主尺度:
垂线间长Lpp=50.00m;
型宽B=9.00m;
型深D= 3.00m;
排水量△=360.00t
设计吃水d=0.80m;
三、计算尺度
计算型深D= 3.00m;
计算船长L=50.00m;
四、舾装数的计算:
1、舾装数的计算:
N=Δ2/3+2Bh+A/10=101.21
上式中:h= 2.20m;船宽B=9.00m;
Δ=360.0t A=110.0m2
水线以上到最上层顶部的有效高度h= 2.20m
夏季载重水线以上的船体部分的侧投影面积为A1:110.0m2
水线以上侧投影面积A=A1=110.0m2
2、锚系泊设备的配备:
按规范规定:
本船配备艏锚2只,每只锚重量为300kg;
有档焊接锚链直径为AM216mm;长度为247.5m;
配备系船索3根,每根长120m;破断拉力>39kN。
拖索,1根,长180m;破断拉力>98.1kN。
实际配备:
结合《趸船系泊力计算书》的计算结果,应船东要求,本船如下配备:
配备钢筋水泥锚4只,锚重为25吨.
有档焊接锚链直径为AM250mm;破断强度为1440kN
配备系船索3根,每根长120m;合成纤维索φ18,破断拉力>39kN。
拖索,1根,长180m;合成纤维索φ30,破断拉力>98.1kN。
舾装数计算1、超大型油船船舶参数2、舾装数计算公式(1)舾装数计算2/320.1=∆++(1)EN hB AEN表示舾装数,∆表示船舶排水量,h表示结构吃水至最高层甲板室顶部的有效高度,B表示船宽,A表示规范船长范围内,结构吃水以上的船体部分和上层建筑以各层宽度大于B/4的甲板室的侧投影面积之和。
(2)港口建筑物设计标准(第一分册)日本《港口建筑物设计标准(第一分册)》中,对超大型油船排水量、结构吃水以上侧投影面积的计算进行了公式化描述:油船载重吨与满载排水量间转换关系f DW∆+⨯(2)log=0.2630.963log式(2)中,f∆满载排水量(吨),DW载重吨(吨)。
油船结构吃水面上船体侧投影面积计算:+⨯(3)log=0.4850.574logA DW式(3)中,A结构吃水面以上侧投影面积,DW载重吨(吨)。
(3)超大型油船舾装数计算表2 超大型油船舾装数计算表3 超大型油船舾装数计算3、破断力依据《钢制海船入级规范》,各舾装数范围内的系船索数量配备要求如表4所示。
表4 拖索和系船索依据表4所示,25万吨级油船应配备的系船索数量为12根,各索长度200m ,破断负荷为736KN ;30万吨级油船应配备的系船索数量为13根,各索长度200m ,破断负荷为736KN 。
上述破断负荷为天然纤维素的破断负荷,而规格书要求的系船索为聚丙烯索,属于合成纤维索。
根据《钢制海船入级规范》,合成纤维索破断负荷和天然纤维索破断负荷的等效公式为:()897.4LS LN B B δ=⨯式中, δ为合成纤维索破断时的伸长率,应假定不小于30%;B LS 为合成纤维索破断负荷,B LN为天然纤维索破断负荷。
因此,25万吨级油船、30万吨级油船合成纤维缆绳的破断负荷应不小于785KN。
总体规范荷载规范荷载规范。
一、舾装数本船的舾装数按CCS《钢质内河船舶入级与建造规范》(2009)对航行于A级航区船舶的要求计算。
本船Ls=50.0 m、B=19.0 m、d=1.2m b=4.2 m、H=4.2 m舾装数(3.4.2)锚泊设备的舾装数N应按下式计算确定:N=K1(2d+B)Ls+K2(bH+0.1S)其中:S=FLs+ ∑lihi=0.808×50.0+(7.0×4.2×2+3.5×7.6+3.2×7.6)= 150.12(m2)N= 0.53×(2×1.2+19)×50+6×(4.2×4.2+0.1×150.12)= 599.75二、锚泊设备(一)按N=599.75查表3.4.3.1本船应配:1.首锚2口,总质量为600kg,配直径为17.5mm的CCS AM1有档焊接锚链220m;尾锚1口,质量为100kg,链索14mm。
2.Φ15mm、最小破断力为82.32kN的系船2根;3.Φ13mm、最小破断力为63.77kN的系船索2根;(二)本船实配锚泊及系泊设备为:1.配霍尔锚,首尾各3个,共6个。
其中:中锚重1500kg,首尾各1个共2个;边锚重1000kg,首尾各2个共4个。
每口配CCS AM1Φ38mm有档焊接锚链,共825m,各137.5m。
2.配φ26—6×24+7FC,每根长度为100m,最小破断力为310kN的钢索2根;3.配Φ32,每根长度为120m,最小破断力为139kN的八股丙纶绳索2根。
4.电动系缆绞盘:CB -19-00 50KN(DJ 50-A),前后各1台。
5.全船配A355GB554-96带缆桩6只,E250 GB554-96带缆桩13只。
6.配GB286-84 闸刀掣链器38~40mm,6个。
舾装介绍(常规船舶)一. 舵设备船舶航行时,通过操作舵来保持船的航向稳定性和回转性。
1. 舵的种类1.1按照固定方式分:支撑舵,悬挂舵,半悬挂舵1.2按照舵杆轴线在舵叶宽度上的位置:不平衡舵,平衡舵,特种舵(襟翼舵,贝克高效舵Twisted,鱼尾舵,西林舵,制流板舵,转子舵,主动舵)2. 舵系的组成2.1 舵柱/挂舵臂;剁叶;舵杆;舵销;舵轴;上下舵承;止跳装置;舵角限位装置;舵机;舵角指示器;应急操舵2.2 舵系附件:舵杆衬套;舵机座,舵承座2.3 舵机:液压舵机(往复式,回转式),电动舵机,人力舵机3. 舵系布置二. 系船设备(舾装数计算)1.锚泊系统:抛锚系留的一种停泊方式1.1锚泊设备:临时锚泊设备,定位锚泊设备(多点锚泊),深海系留锚泊设备1.2锚泊设备:锚机,锚,锚链(锚索),锚链筒,锚架(锚台,锚穴),掣锚器,掣链器,锚链管,锚链舱,弃链器,导链滚轮,1.2.1锚机:单/双链轮卧式锚机,起锚绞盘,组合式锚绞机手动,汽动,电动,液压。
1.2.2锚:主要有无杆锚和有杆锚。
霍尔锚,斯贝克锚,AC14锚,波尔锚(POOL),布鲁斯锚,海军锚,史帝汶锚……。
(大抓力锚)1.2.3锚链:锚链,钢索,纤维索,组合式锚缆。
锚链(结构分:有档和无档),焊接锚链,铸造锚链,锻造锚链。
锚链组成:末端链节,中间链节,锚端链节。
每节:27.5M锚链组成:普通链环,加大链环,末端链环,连接卸扣,肯特卸扣,转环,卸扣。
1.2.4掣链器:闸刀掣链器,螺旋掣链器,滚轮闸刀掣链器,导轨滚轮舌形掣链器2.系泊系统:借助系缆具停泊(OCIFM,PANAMA,苏伊士,圣劳伦斯航道)2.1码头系泊,旁靠系泊,单点系泊,多浮筒系泊2.2系泊设备:系泊绞车,钢索,纤维索,带缆桩,导缆孔,导缆器,导缆滚轮,2.2.1系泊绞车:单/双卷筒系泊绞车,组合式锚绞机手动,汽动,电动,液压。
2.3旁靠系泊:护舷。
2.4集油管区:系泊设备(OCIFM)2.5应急拖带:20000T油船,化学品船,液化气船(SOLAS)2.5.1拖带装置:拖缆索,防擦装置,导缆装置,受力点3.拖带系统:3.1吊拖(尾拖),首拖(港口拖轮协助船舶离开码头),绑拖,顶推3.2拖航:回收缆,导缆孔,拖力眼板,拖带索具三. 关闭设备(国际船舶载重线公约)1.货舱舱口盖1.1 吊离式,滚动式,叠置式2.门:2.1根据功能分:水密,风雨密,气密,阻气,放火,屏蔽门,非密门,冷藏库门2.2 根据材料分:钢制,不锈钢,铝制,木门3.窗:舷窗,风雨密矩形窗(一般型,耐火型,加热型),普通透光窗,天窗,移窗,百叶窗,隔声窗,阻火窗。
8500DWT多用途船舾装数计算摘要舾装数的计算是船舶舾装设计的重要环节,本文阐述了我公司今年新承接建造的8500DWT多用途船舾装数的计算、锚泊和系泊设备的选用。
本文也对新版和旧版GL船级社规范对舾装数不同的计算要求进行了介绍。
通过本文的介绍,希望引导大家进一步的探讨,并对我公司在该船的设计过程中具有一定的理论指导作用。
关键词船舶舾装舾装数计算锚泊系泊船级社规范1概述我公司在持续低迷的国际船舶市场中于2012年9月签订了6艘8500DWT多用途船的建造合同,目前正处于紧张的设计阶段。
8500DWT多用途船是我公司为瑞士船东公司设计、建造的。
本船设计为艉机型、单轴系、可调桨、中速柴油机驱动的船舶。
主机最大持续功率(MCR)3500KW×750 rpm,设计航速节、设计续航力为10000海里,入德国劳埃德船级社,挂利比里亚旗。
2锚泊设备和系泊设备组成锚泊(又称抛锚系留)是船舶的一种停泊方式。
根据船舶的使用要求,锚泊设备主要有临时锚泊设备、定位锚泊设备和深海系留锚泊设备3种。
临时锚泊设备通常也称为航行锚泊设备,供船舶在锚地、港内或遮蔽水域内等待泊位或潮水时临时停泊之用,而并非设计成供船舶在恶劣天气中处于完全开敞的远离海岸的水域中、或在行进或漂移中系住船舶之用。
定位锚泊设备是在作业时需要控制船舶的位置,或在有限范围内改变船位的船舶所配置的锚泊设备,定位锚泊设备通常用于起重船、打捞船、潜水作业船、各种非自航挖泥船、钻探船等等需要定位作业的船舶。
深水锚泊设备是指某些需要在深水进行系留作业的船舶,如海洋调查船、海洋测量船等,根据作业水域的水深和环境条件配备的专用锚泊设备。
锚泊设备主要由:锚、锚索(链)、锚链筒、掣锚器、掣链器、导链滚轮、导索(链)器、起锚机械、锚链管、锚链舱和弃链器等组成。
其中锚是啮入水底泥土中产生抓力以平衡船舶所受的外力;锚索(链)是连接锚与船体的绳索(或链条),用于系锚并传递锚的抓力;起锚机械是用于抛锚和收锚的动力机械。
关于半潜船舾装数计算的探讨丁春勇【摘要】为了找到针对半潜船特点的舾装数计算方法,在调研的基础上对4条不同类型、不同吨位的半潜船进行分析,提出半潜船舾装数计算的建议:无论甲板室宽度是否小于B/4,均应将该甲板室计入A、h,除非能提供所载甲板货的最大正向迎风总面积,可按甲板室及甲板货的实际最大正向迎风总面积之和计入;应计入所载甲板货的最大侧向迎风总面积,如不能提供甲板货的最大侧向迎风总面积时,舾装数可按增加2档选取.【期刊名称】《船海工程》【年(卷),期】2015(044)001【总页数】5页(P89-92,102)【关键词】半潜船;舾装数;计算方法【作者】丁春勇【作者单位】中国船级社上海分社,上海200135【正文语种】中文【中图分类】U671.91某5 000 t半潜驳的主要参数如下。
总长 60.50 m;型长 57.50 m;型宽 40.00 m;举升甲板高 5.80 m;浮箱顶甲板高 26.60 m;最大潜深吃水 23.80 m;浮箱数量 4只;艏浮箱长×宽16.875 m×7.20 m;艉浮箱长×宽12.50 m×6.00 m;浮箱间纵向间距 28.125 m。
该船举升甲板上方的艏浮箱(长×宽×高=16.875 m×7.2 m×20.8 m)和艉浮箱(长×宽×高=12.5 m×6.0 m×20.8 m)的单侧浮箱宽度小于B/4,即10 m,但是两侧浮箱宽度之和大于B/4。
按照CCS规范对该船进行舾装数计算时,存在以下两个疑问。
1)舾装数计算中是否应计入浮箱高度,以何种方式计入更为合理。
2)舾装数计算中是否应计入所载甲板货的侧向迎风总面积。
结合上述两个问题,就适合半潜船特点的舾装数计算方法进行相关讨论。
1.1 锚泊、系泊设备的概述锚泊设备主要分3种,临时锚泊设备、定位锚泊设备及深海系留锚泊设备[1]。
本船舾装数根据中国船级社(CCS)2012年颁布的《国内航行海船建造规范》第2篇第3章第2节“锚泊及系泊设备”的规定进行计算。
1、主要尺度总长: 158.41m设计水线长: 152.70 m垂线间长: 149.90 m型宽: 23.60 m型深: 14.60m吃水: 9.6 m型排水量: 28934.4t2、舾装数计算:2.1计算公式根据规范3.2.1.2规定,舾装数N按下式计算:N=△2/3+2Bh+A/10式中:△——夏季载重线下的型排水量, 28934.4t;B——船宽,m;A——船长L范围内夏季载重水线以上船体部分和上层建筑以及各层宽度大于B/4的甲板室的侧投影面积的总和,㎡;h——从夏季载重水线到最上层舱室顶部的有效高度,m;h=a+∑hi其中:a——从船中夏季载重水线至上甲板的距离,m;hi——各层宽度大于B/4的舱室,在其中心线处量计的高度,m。
2.2计算数据船体夏季水线以上主体高度及侧投影面积: a=5.00 m; A=790.58㎡救生甲板以下围壁高度及侧投影面积: h1=3.50 m; A1=49.61㎡起居甲板以下围壁高度及侧投影面积: h2=2.70 m; A2=41.80㎡船长甲板以下围壁高度及侧投影面积: h3=2.70 m; A3=20.40㎡驾驶甲板以下围壁高度及侧投影面积: h4=2.70 m; A4=20.40㎡罗经甲板以下围壁高度及侧投影面积: h5=2.70 m; A5=20.40㎡艏楼甲板以下围壁高度及侧投影面积: h6=0.00 m; A6=49.61㎡舱口围板高度及侧投影面积: h7=0.00 m; A7=174.46㎡h= a + h1+ h2+ h3+ h4+ h5+ h6+h7=19.30mA=A0+A1+A2+A3+A4+A5+A6+A7=1167.26㎡2.3计算结果N= 28934.42/3+2×23.6×19.3+1167.26/10=1970.1753、锚泊及系泊设备配置由上计算,舾装数N =1970.175,按规范表3.2.1.1(1)和表3.2.1.1(2)的要求配置本船的锚泊和系泊设备。