一建法规相关知识点提炼总结(记住就过了)(完整版)
- 格式:docx
- 大小:50.25 KB
- 文档页数:51
1 第一章、关于时间的总结
一、0 小时类
(1)开标时间与投标截止时间要求同一时间。
(2)仲裁裁决和二审判决立即生效。
(3)投标人对开标有异议的,要求开标当场提出,招标人当场答复并只制作记录。
(4)招标人设有标底的,应当在开标时公布。
二、1 小时
安全生产事故:单位负责人接到报告后,应当于1 小时内向县级以上政府安监部门和有关部门报告。
三、2 小时
安全质量事故安监部门逐级上报的时间:2 小时。
三、3 小时
加班时间限制:一般每日不超过1 小时;特殊原因在保障劳动者身体健康的条件下每日不得超过3 小时,但是每月不得超过36 小时。
四、4 小时
非全日制用工:一般平均每日工作时间不超过4 小时,每周累计不超过24小时。
五、24 小时
(1)建设工程发生质量事故:有关单位应当在24小时内向当地建设行政主管部门和其他有关部门报告。
(2)非全日制用工:平均每日工作时间不超过四小时,每周工作时间累计不超过24小时的用工形式。 2 (3)在进行建设工程或者在农业生产中,任何单位或者个人发现文物,应当保护现场,立即报告当地文物行政部门,文物行政部门接到报告后,如无特殊情况,应当在24 小时内赶赴现场,并在7 日内提出处理意见。
(4)因紧急情况需暂停施工,且监理人未及时下达暂停施工指示,承包人可先作出暂停施工,并及时通知监理人。监理人应在接到通知后24小时内发出指示,预期未发出指示的,视为同意承包人暂停施工。因承包人原因引起的暂停施工,且在收到监理人复工指示后84天内仍未复工的,视为承包人“承包人明确表示或者以其行为表明不履行合同主要义务的”违约的情形。
六、48 小时(2日)
(1)建设工程工期:工程师应当在接到延期开工申请后48小时
内以书面形式答复承包人;48 小时内不答复视为同意承包人要求,工期顺延。
(2)暂停施工:工程师认为有必要暂停施工时,应当以书面形式要求承包人暂停施工,并在提出要求后48 小时内提出书面处理意见;承包人实施工程师作出的处理意见后,可以书面形式提出复工要求,工程师应当在48小时内予以答复;48小时内未答复,承包人可自行复工。
一建法规知识点最强最经典整理汇总
1 / 79 二、考试及注册概述
(一)何为注册建造师(两个条件缺一不可)1.通过考试——建造师资格证书2.通过注册——注册执业证书和执业印章
(二)无资格证书和注册证书的人 1.不得担任大中型建设项目的施工单位项目负责人(注意,小型项目) 2.不得以注册建造师的名义从事相关活动
三、注册(一)注册程序及管理机构1.具有二级建造师资格证书的人员通过单位提出申请2.由省级人民政府建设主管部门负责受理和审批3.具体审批程序由省级建设主管部门确定4.批准注册的,核发注册证书和执业印章5.在核发证书后30日内报国务院建设主管部门备案(二)注册申请1.初始注册1)条件(四条件)①有证书—资格证书②有工作—受聘于单位③符合要求—继续教育④没有情形—无不予注册情形 (2)时间要求①资格证书签发3年内②逾期必须满足继续教育要求2.延续注册(1)注册有效期满后继续执业的注册 (2)时间在原注册期满30日前(4)延续注册的有效期为3年3.变更注册(1)变更执业单位(2)变更后仍延续原有注册有效期4.增项注册(1)增加执业专业 如原注册为建筑工程,现要增加公路专业的。(2)提供相应的资格证书
(三)不予注册情形1)不具有完全行为能力;(2)受聘于两家以上单位;3)继续教育不合格;4)正受刑事处罚;5)因执业活动受刑事处罚后,不满5年;(6)其它原因受处罚后,不满3年;7)被吊销注册证书后,不满2年;(8)注册前3年内担任项目经理,发生过重大质量及安全事故的;9)受聘单位不符合条件的;10)年龄超过65周岁;11)其他。
(四)注册证书和执业印章失效的情况(1)单位破产;(2)单位被吊销营业执照;3)单位被吊销或撤回资质证书;4)解除聘用关系;(5)期满未延续注册的;6)年龄超过65周岁;(7)死亡或不具有完全民事能力;8)其他。
(五)收回注册证书和执业印章的情形(1)印章失效;(2)撤销注册证书;3)吊销注册证书;4)受刑事处罚;5)其他。
第一章建设工程基本法律知识
新时期建造师基本要求:学法、懂守法和用法。
一、建设工程法律体系
法律体系(法的体系):一个国家现行的各个部门法构成的有机联系的统一的整体。
部门法=法律部门:根据一定标准、原则制定的同类法律规范的总称
建设工程法律体系:是指把已经制定的和需要制定的建设工程方面的法律、行政法规、部门规章、地方法规、地方规章有机结合起来的体系。
二、法律体系的基本框架:宪法及宪法相关法、民法商法、行政法、经济法、社会法、刑法、诉讼与非诉讼程序法等构成。
三、法的形式和效力等级
法的形式:创制形式和外部形式,具体表现为:法律规范创制机关的性质及级别;法律规范的外部表现形式;法律规范的等级效力;法律规范的地域效力。法的形式决定法的本质。
(选择题考点:习惯法、宗教法、判例不是法的形式)
法的形式是制定法形式。具体有:宪法、法律(某某法)、行政法规(某某条例)、地方性法规(某地某条例)、自治条例和单行条例、部门规章(某某规定、办法)、地方政府规章、国际条约
法的效力等级:宪法至上、上位法优于下位法、特别法优于一般法、新法优于旧法
需要由有关机关裁决使用的特殊情况:法律之间对同一事项新的规定与旧的特别规定不一致时,不能确定如何使用时,由全国人大常务委员会裁决。行政法规对同一事项新的规定与旧的特别规定不一致时,不能确定如何使用的,由国务院裁决。地方性法规章之间不一致时,具体分为:同一机关制定的新的一般规定与旧的特别规定不一致时,由制定机关裁决;地方性法规与部门规章之间对同一事项的规定不一致时,不能确定如何使用的,由国务院提出意见,认为使用地方性法规的,应决定适用地方性法规,适用部门规章的,应提请全国人大常务委员会裁决。部门规章之间、部门与地方规章之间,不确定如何使用时,由国务院裁决。
备案和审查:行政法规、地方性法规、自治条例和单行条例、规章应该在全国人大常务委员会备案;
法律法规 备案和审查
一建的法规知识点总结
随着国家经济不断发展,建设工程项目的数量和规模不断增加。建设工程项目在规划、设计、施工、监理、验收等各个阶段都需要遵循相关的法规和标准,以保证工程质量和安全。下面对建设工程项目中常见的法规知识点进行总结。
一、建设工程项目管理法规
1. 建设工程项目管理条例
建设工程项目管理条例是我国建筑工程领域的重要法律法规,对建设工程项目的规划、设计、施工、监理、验收、竣工、运行和管理等方面做出了明确规定。本条例的出台,对规范建设工程项目管理行为,提高建设工程项目质量,维护人民群众的合法权益有着重要的意义。
2. 建设工程质量管理条例
建设工程质量管理条例规定了建设工程质量管理的基本要求和规范,对建设工程项目的质量管理工作提出了明确要求,包括质量目标、质量管理体系、质量检测和评定、质量事故的处理等方面。
3. 建设工程施工许可证管理办法
建设工程施工许可证管理办法规定了建设工程施工许可证的申请、审批和管理流程,对具备施工资质的施工单位进行合法管理。
4. 建设工程施工现场管理规程
建设工程施工现场管理规程规定了建设工程施工现场的规范管理要求,包括施工现场的安全、环境保护、文明施工、劳动保护等各个方面。
二、建设工程设计管理法规
1. 建筑设计规范
建筑设计规范是我国建筑设计领域的重要标准,包括建筑结构设计、建筑物理性能、建筑节能设计等方面的要求,对建筑设计工作进行规范。
2. 建筑工程设计文件编制规范
建筑工程设计文件编制规范规定了建筑工程设计文件的编制要求,对建筑设计文件的编制流程、内容、格式等方面做出了详细规定。
3. 建筑节能设计规范 建筑节能设计规范对建筑节能设计要求进行了详细规定,包括建筑外墙保温、采光、通风、空调等方面的节能措施。
4. 建筑工程勘察设计质量管理规范
建筑工程勘察设计质量管理规范对建筑工程设计的质量管理进行了详细规定,包括工程勘察、建筑设计、结构设计等方面的要求。
第一章 建设工程基本法律知识
第一节 建设工程法律体系
考点1 法律体系
宪法:宪法、组织法、选举法、民族区域自治法、特别行政区基本法、授权法、立法法、国籍法等
民法:合同法、担保法、专利法、商标法、著作权法、婚姻法等
商法:公司法、证券法、保险法、票据法、企业破产法、海商法等
经济法:建筑法、招标投标法、反不正当竞争法、税法等
行政法:行政处罚法、行政复议法、行政监察法、治安管理处罚法等
劳动法与社会保障法:劳动法、安全生产法、消防法等
自然资源与环境保护法:土地管理法、节约能源法、环境保护法、环境影响评价法、环境噪声污染防治法等
刑法:刑法
诉讼法:民事诉讼法、行政诉讼法、刑事诉讼法
考点2 法的形式
宪法:由全国人民代表大会依照特别程序制定的具有最高法律效力的根本法,是我国的根本大法。
法律:是指全国人民代表大会及其常务委员会制定颁布的规范性法律文件。
行政法规:包括现行的《建设工程质量管理条例》《建设工程安全生产管理条例》《建设工程勘察设计管理条例》和《城市房地产开发经营管理条例》等
地方性法规:《黑龙江省建筑市场管理条例》《内蒙古自治区建筑市场管理条例》《北京市招标投标条例》和《深圳经济特区建设工程施工招标投标条例》等
行政规章:《工程建设项目施工招标投标办法》《评标委员会和评标方法暂行规定》和《建筑业企业资质管理规定》等
地方性法规、自治条例和单行条例:各地方都指定了大量的规范建设活动的地方性法规、自治条例和单行条例,如《北京市建筑市场管理条例》《天津市建筑市场管理条例》和《新疆维吾尔自治区建筑市场管理条例》等
部门规章:部门规章规定的事项应属于执行法律或者国务院的行政法规、决定、命令的事项,其名称可以使“规定”、“办法”和“实施细则”等
地方规章:如《重庆市建设工程造价管理规定》《安徽省建设工程造价管理办法》和《宁夏回族自治区建设工程造价管理规定》等
2023年一级建造师考试建设工程法规易考知识点汇编
1.2023年一级建造师考试建设工程法规易考知识点汇编 篇一
保险合同当事人:
《保险法》笫10条第1款规定:“保险合同是投保人与保险人约定保险权利义务的协议。”根据该规定,保险合同的当事人为保险人和投保人。其中,保险人是指与投保人订立保险合同,并承担赔偿或者给付保险金责任的保险公司。投保人是指与保险人订立保合同,并按照保险合同负有支付保险费义务的人。
2.2023年一级建造师考试建设工程法规易考知识点汇编 篇二
保险合同关系人:
所谓保险合同关系人,是指在保险事故或者保险合同约定的条件满足时,对保险人享有保险金给付请求权的人,包括被保险人和受益人。其中,被保险人是指其财产或者人身受保险合同保障,享有保险金请求权的人,投保人可以为被保险人。受益人则是指人身保险合同中由被保险人或者投保人指定的享有保险金请求权的人,投保人、被保险人也可以为受益人。
3.2023年一级建造师考试建设工程法规易考知识点汇编 篇三
保险利益和保险标的:
《保险法》第12条规定:“投保人对保险标的应当具有保险利益。投标人对保险标的不具有保险利益的,保险合同无效。”
在这里,保险利益是指投保人对保险标的具有的法律上承认的利益。保险标的是指作为保险对象的财产及其有关利益或者人的寿命和身体。
4.2023年一级建造师考试建设工程法规易考知识点汇编 篇四
保险金额和保险价值:
保险金额,是指保险人承担赔偿或者给付保险金责任的最高限额。
保险价值,是指投保人与保险人订立财产保险合同时约定的保险标的的实际价值.即投保人对保险标的所享有的保险利益的货币价值。确定保险价值的方式一般有两种:一是根据合同订立时保险标的的实际价值确定,即由当事人在订立合同时,在合同中约定并载明;二是根据保险事故发生时保险标的的实际价值确定。
财产保险中,对保险价值的确定直接影响保险金额的大小。保险金额等于保险价值为足额保险;保险金额小于保险价值是不足额保险。根据《保险法》第40条的规定,保险金额不得超过保险价值;超过保险价值的,超过的部分无效。保险金额低于保险价值的,除合同另有约定外,保险人按照保险金额与保险价值的比例承担赔偿责任。
1 一建法规知识点整理完整版1
考点:法律体系的基本框架 ★我国法律体系可以划分为 7 个法律部门:
【宪法部门】(国家大事)全国人民代表大会组织法、选举法、国籍法、民族区域自治法等;
【民商法部门】(民~民 商~商)合同法、物权法、侵权责任法等;公司法、招投标法等。
【经济法部门】 (为公共利益需要,国家对经济活动进行干预)土地管理法、节约能源法、反垄断法等;
【行政法部门】 (官~官 官~民)行政处罚法、行政许可法、环境影响评价法、建筑法等;
【社会法部门】 (为保护弱势,国家对社会活动进行干预)职业病防治法、劳动合同法、安全生产法等;
【刑法部门】
【程序法部门】民事诉讼法、行政诉讼法、刑事诉讼法(三大诉讼程序法)、仲裁法(非诉讼程序法)。
考点:法的形式 ★★★
我国法的形式为制定法。习惯、宗教、判例不是法的形式
我国立法权包括:立法机关立法、行政机关立法、地方立法和部门立法。
【立法权限】下列事项只能制定法律:(1)国家主权的事项;(2)各级人民代表大会、人民政府、人民法院、人民检察院的产生、组织和职权;(3)民族自治区域制度、特别行政区制度、基层群众自治制度;(4)犯罪和刑罚;(5)对公民政治权利的剥夺、限制人身自由的强制措施和处罚;(6)税种、税率、税收征管;(7)对非国有财产的征收;(8)民事基本制度;(9)基本经济制度以及财政、海关、金融、外贸基本制度;(10)诉讼和仲裁制度;(11)其他。
【地方立法权限】省级人大及常委会,可以制定本省地方性法规。设区的市的人大及常委会,根据本市的具体情况和实际需要,可以对城乡建设与管理、环境保护、历史文化保护等方面事项制定地方性法规。
【部门立法权限】部门规章规定的事项应当属于执行法律、国务院行政法规、命令、决定的事项。部门规章不得设定减损公民、法人和其他组织权利或增加其义务的规范,不得增加本部门的权力或者减少本部门的法定职责。
简记为:不得减少民的权利增加民的义务,不得增加官的权力减少官的职责。
一建法规重点章节
摘要:
一、一建法规概述
二、一建法规的重点章节
1.第一章:建设工程法律法规基础
2.第二章:建筑市场管理
3.第三章:建设工程合同管理
4.第四章:建设工程质量管理
5.第五章:建设工程安全管理
6.第六章:建设工程造价管理
7.第七章:建设工程环境保护与节能
8.第八章:建设工程竣工验收管理
正文:
一、一建法规概述
一建法规,全称为一级建造师法律法规,是指在我国建筑行业中,从事一级建造师职业的人员需要掌握的相关法律法规知识。一级建造师是我国建筑行业中的高级管理人才,需要具备丰富的建筑行业经验、管理能力和法律法规知识。掌握一建法规,对于一级建造师从业者来说,既是其职责所在,也是保障建筑工程顺利进行、确保工程质量与安全的必要条件。
二、一建法规的重点章节
1.第一章:建设工程法律法规基础 本章主要介绍建筑行业的基本法律法规,包括《中华人民共和国建筑法》、《中华人民共和国合同法》、《中华人民共和国招标投标法》等。这些法律法规为建筑行业的其他法律法规和规章制度提供了基本依据和遵循。
2.第二章:建筑市场管理
本章主要介绍建筑市场的管理制度,包括建筑市场主体资格、建筑市场准入与退出、建筑市场交易规则等。掌握这些内容,有助于一级建造师更好地参与建筑市场活动,维护建筑市场的秩序。
3.第三章:建设工程合同管理
本章主要介绍建设工程合同的签订、履行、变更、解除、终止等方面的法律规定。作为一级建造师,合同管理是其核心职责之一,因此需要熟练掌握本章内容。
4.第四章:建设工程质量管理
本章主要介绍建设工程质量管理的法律规定,包括工程质量标准、质量监督、质量事故处理等内容。一级建造师需要确保工程质量符合国家规定,防范质量事故,提高工程质量。
5.第五章:建设工程安全管理
本章主要介绍建设工程安全管理的法律规定,包括安全生产责任、安全事故处理、安全培训等内容。一级建造师要重视工程安全,确保施工现场安全,防止安全事故的发生。
第 1 页 共 2 页 一建法规重点章节
【最新版】
目录
一、一建法规的概述
二、一建法规的重点章节介绍
三、如何高效学习一建法规的重点章节
四、总结
正文
一、一建法规的概述
一建法规,全称为一级建造师法律法规,是我国建筑行业中重要的法规之一。它不仅对一级建造师的职责、资格、考试等方面做出了详细的规定,还对建筑市场的管理、建筑工程的施工、质量监督等环节进行了全面的规范。因此,对于从事建筑行业的人员来说,熟悉和掌握一建法规是十分必要的。
二、一建法规的重点章节介绍
在一建法规中,有几个章节是考生需要特别关注和重点学习的。这些章节包括:
1、第一章:一级建造师概述。本章主要介绍了一级建造师的定义、职责、资格条件、考试等内容,是理解一级建造师的基础。
2、第二章:建筑市场管理。本章主要规定了建筑市场的管理制度,包括建筑业企业的资质管理、建筑市场的准入和退出、建筑工程的发包和承包等内容。
3、第三章:建筑工程施工管理。本章主要规定了建筑工程施工的程序、施工单位的职责和义务、工程质量管理等内容。 第 2 页 共 2 页 4、第四章:建筑工程质量监督。本章主要规定了建筑工程质量监督的制度和方法,包括质量监督的程序、质量问题的处理等内容。
三、如何高效学习一建法规的重点章节
学习一建法规,首先要理解法规的精神和原则,然后再深入学习具体的条款和规定。对于重点章节,可以采取以下方法:
1、仔细阅读,理解其中的规定和要求。
2、结合实际案例,加深对规定的理解和应用。
3、做习题和模拟试题,检验自己的学习效果。
4、及时查阅相关资料,解决学习中遇到的问题。
四、总结
总的来说,一建法规是我国建筑行业的重要法规,对一级建造师的职责、资格、考试等方面做出了详细的规定。
一级建造师法规知识点
一级建造师是指在建筑工程领域具有高级技术和管理能力的专业人才,是建筑工程领域的重要人才。在成为一级建造师之前,需要通过一系列的考试和资格认证,同时也需要了解一些相关的法规知识点。
一级建造师需要了解的是《建筑法》。《建筑法》是我国建筑工程领域的基本法律,规定了建筑工程的基本原则、建设单位、设计单位、施工单位、监理单位等各方的责任和义务,以及建筑工程的质量、安全、环保等方面的要求。一级建造师需要深入了解《建筑法》,并在实际工作中严格遵守。
一级建造师还需要了解《建筑工程质量管理条例》。该条例规定了建筑工程质量管理的基本要求和标准,包括建筑工程的设计、施工、监理、验收等各个环节的质量要求和管理措施。一级建造师需要在实际工作中严格按照《建筑工程质量管理条例》的要求进行管理,确保建筑工程的质量达到标准。
一级建造师还需要了解《建筑工程施工安全生产管理条例》。该条例规定了建筑工程施工安全生产的基本要求和标准,包括施工现场的安全管理、施工人员的安全教育和培训、施工设备的安全使用等方面的要求。一级建造师需要在实际工作中严格按照《建筑工程施工安全生产管理条例》的要求进行管理,确保施工过程中的安全。
一级建造师还需要了解《建筑工程招标投标管理办法》。该办法规定了建筑工程招标投标的基本要求和标准,包括招标文件的编制、投标人的资格要求、投标保证金的缴纳等方面的要求。一级建造师需要在实际工作中严格按照《建筑工程招标投标管理办法》的要求进行管理,确保招标投标过程的公正、公平。
一级建造师需要了解的法规知识点很多,上述只是其中的一部分。一级建造师需要在实际工作中严格遵守相关法规,确保建筑工程的质量、安全、环保等方面达到标准。
一级建造师考试法律法规重点
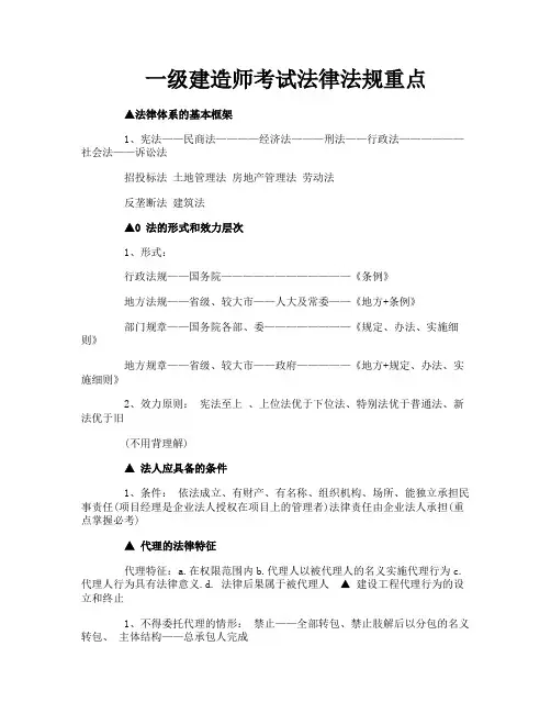
▲法律体系的基本框架
1、宪法——民商法————经济法———刑法——行政法——————社会法——诉讼法
招投标法 土地管理法 房地产管理法 劳动法
反垄断法 建筑法
▲0 法的形式和效力层次
1、形式:
行政法规——国务院————————————《条例》
地方法规——省级、较大市——人大及常委——《地方+条例》
部门规章——国务院各部、委————————《规定、办法、实施细则》
地方规章——省级、较大市——政府—————《地方+规定、办法、实施细则》
2、效力原则: 宪法至上 、上位法优于下位法、特别法优于普通法、新法优于旧
(不用背理解)
▲ 法人应具备的条件
1、条件: 依法成立、有财产、有名称、组织机构、场所、能独立承担民事责任(项目经理是企业法人授权在项目上的管理者)法律责任由企业法人承担(重点掌握必考)
▲ 代理的法律特征
代理特征:a.在权限范围内b.代理人以被代理人的名义实施代理行为c.代理人行为具有法律意义.d. 法律后果属于被代理人 ▲ 建设工程代理行为的设立和终止
1、不得委托代理的情形: 禁止——全部转包、禁止肢解后以分包的名义转包、 主体结构——总承包人完成 ▲ 代理和被代理人的权利、义务、法律责任
1.责任承担: 表见代理—————∈无权代理,但有效——盖章的空白合同书)
2.物权分类:1. 所有权2.用益物权——土地承包经营权、建设用地使用权、宅基地使用权、地役权3.担保物权——抵押权、质权、留置权。
3.物权变动:
(1)不动产:登记时发生效力(合同生效的,未办理物权登记的,不影响合同效力)
(2)动产:a.一般物-占有和交付 b.船舶、航空器、机动车—交付但未经登记,不得对抗善意第三人
(3)继承——继承开始,取得遗产所有权
建设工程债权制度
1 / 19 第一章、关于时间的总结(P98)
一、0 小时类
(1)开标时间及投标截止时间要求同一时间。
(2)仲裁裁决和二审判决立即生效。
(3)投标人对开标有异议的,要求开标当场提出,招标人当场答复并只制作记录。
(4)招标人设有标底的,应当在开标时公布。
二、1 小时
安全生产事故:单位负责人接到报告后,应当于1 小时内向县级以上政府安监部门和有关部门报告。
三、2 小时
安全质量事故安监部门逐级上报的时间:2 小时。
三、3 小时
加班时间限制:一般每日不超过1 小时;特殊原因在保障劳动者身体健康的条件下每日不得超过3 小时,但是每月不得超过36 小时。
四、4 小时
非全日制用工:一般平均每日工作时间不超过4 小时,每周累计不超过24小时。
五、24 小时
(1)建设工程发生质量事故:有关单位应当在24小时内向当地建设行政主管部门和其他有关部门报告。
(2)非全日制用工:平均每日工作时间不超过四小时,每周工作时间累计不超过24小时的用工形式。
(3)在进行建设工程或者在农业生产中,任何单位或者个人发现文物,应当保护现场,立即报告当地文物行政部门,文物行政部门接到报告后,如无特殊情况,应当在24 小时内赶赴现场,并在7 日内提出处理意见。
(4)因紧急情况需暂停施工,且监理人未及时下达暂停施工指示,承包人可先作出暂停施工,并及时通知监理人。监理人应在接到通知后24小时内发出指示,预期未发出指示的,视为同意承包人暂停施工。因承包人原因引起的暂停施工,且在收到监理人复工指示后84天内仍未复工的,视为承包人“承包人明确表示或者以其行为表明不履行合同主要义务的”违约的情形。
六、48 小时(2日)
(1)建设工程工期:工程师应当在接到延期开工申请后48小时
2 / 19 内以书面形式答复承包人;48 小时内不答复视为同意承包人要求,工期顺延。
(2)暂停施工:工程师认为有必要暂停施工时,应当以书面形式要求承包人暂停施工,并在提出要求后48 小时内提出书面处理意见;承包人实施工程师作出的处理意见后,可以书面形式提出复工要求,工程师应当在48小时内予以答复;48小时内未答复,承包人可自行复工。
第二章 施工许可法律制度
1、施工许可证是由建设单位申请领取,而不是施工单位或其他单位。
2、申请领取施工许可证,应当具备下列条件:
1)已经办理该建筑工程用地批准手续;
2)在城市规划区的建设工程,已经取得规划许可证;
3)需要拆迁的,其拆迁进度符合施工要求;
4)已经确定建筑施工企业;
5)有满足要的施工需要的施工图纸和技术资料;
6)有保证施工质量和安全的具体措施;
7)建设资金已经落实;
8)法律、行政法规规定的其他条件。(部门规章、地方性法规、地方规章不可以规定)
3、申请施工许可证要求事先委托监理的有5类(不是全部需要委托监理),需要事先通过公安消防机构设计审核的有2类(不是全部需要。)
4、在城市、镇规划区内,规划许可证还包括建设用地规划许可证和建设工程规划许可证。
5、施工图设计文件不仅要满足施工需要,还应按照规定进行审核。施工图设计文件未经审核批准的,不得使用。
6、建设单位在领取施工许可证或开工报告之前,应当按照国家有关规定办理工程质量监督手续。
7、建设工期不足1年的,到位资金原则上不少于工程合同价的50%;建设工期超过1年的,到位资金原则上不少于工程合同价的30%。
8、只有全国人大及常委会制定的法律和国务院制定的行政法规有权规定施工许可证的申领条件,部门规章、地方性法规、地方规章不可以规定增加施工许可证的申领条件。
9、不需要办理施工许可证的建设工程:
1)限额一下的小型工程:工程投资额在30万元以下或建筑面积在30㎡以下的建设工程;
2)抢先救灾工程。
10、国务院可以规定实行强制监理的建设工程的范围。
11、下列建设工程必须实行监理的:
1)国家重点建设工程; 2)大中型公用事业工程;
3)成片开发建设的住宅小区工程; 4)利用国外政府或国际组织贷款、援助资金的工程;
5)国家规定必须实行监理的其他工程。
1 一级建造师建设工程法规
第一部分 1Z301000 建设工程基本法律知识
★1Z301010 建设工程法律体系
●1Z301011 法律体系的基本框架
宪法—民商法——行政法——————经济法———————————社会法—————————刑法—程序法
(招投标法)(建筑法) (节约能源法、标准化法) (安全生产法、劳动法、劳动合同法)
●1Z301012 法的形式和效力层次
1.形式:法律——全国人大及常委——————————《法》
行政法规——国务院————————————《条例》
地方法规——省级、较大市——人大及常委——《地方—条例》
部门规章——国务院各部、委————————《规定、办法、实施细则》
地方规章——省级、较大市——政府—————《地方—规定、办法、实施细则》
2.效力:宪法——法律——行政法规—————部门规章
地方法规——地方规章
3.效力原则: 宪法至上
上位法优于下位法
特别法优于普通法
新法优于旧法
★1Z301020 建设工程法人制度
●1Z301021 法人应具备的条件
1.条件: 依法成立
有财产
有名称、组织机构、场所
能独立承担民事责任
2.分类: 企业法人———公司
非企业法人——国家行政机关、事业单位、社团
施工、勘察、设计、监理单位都必须由法人资格,建设单位可以没有。
●1Z301023 企业法人和项目经理部的法律关系
1.项目经理部——不是法人——法律后果∈企业法人(违约责任、被告)
2.项目经理——是法人授权的项目管理者——是岗位职务
一过网专注工程类考试,因为专注所以专业,一过网提供专业的教学服务,汇聚考试资讯、考试资料、考试经验等内容,旨在更好的服务考生,考证就上一过网! 一过网2020年一建法规必考知识点(1)
第一章前两节的内容,包括基本的法律体系、及法人制度,知识点比较简单,属于易得分考点,每年所占分值4分左右,反复练习加强记忆即可。
【1】法的形式
概念:法的形式是指法律创制方式和外部表现形式。
包括4层含义:
(1)法律规范创制机关的性质及级别
(2)法律规范的外部表现形式
(3)法律规范的效力等级
(4)法律规范的地域效力
法的形式 创制机关 具体表现形式
宪法 全国人大
法律 全国人大及其常委会 xx法(主席令)
行政法规 国务院 xx条例(总理签署国务院令)
地方性法规 省、自治区、直辖市和设区的市(较大的市)的人大及其常委会 xx地xx条例
部门规章 国务院各部、委员会、中国人民银行、审计署、直属机构 xx办法xx规定实施细则(部门首长令)
地方政府规章 省、自治区、直辖市和设区的市人民政府 xx地xx办法xx地xx规定
国际条约
【2】法的效力层级
1、宪法至上 一过网专注工程类考试,因为专注所以专业,一过网提供专业的教学服务,汇聚考试资讯、考试资料、考试经验等内容,旨在更好的服务考生,考证就上一过网! 2、上位法优于下位法:(纵向冲突)《安全生产法》优于《安全生产管理条例》
3、特别法优于一般法:《招标投标法》优于《合同法》
4、新法优于旧法:《物权法》优于《担保法》
5、需要由有关机关裁决适用的特殊情况(横向冲突)
(1)法律之间对同一事项新的一般规定与旧的特别规定不一致,不能确定如何适用时,由全国人大常委会裁决;
(2)行政法规之间对同一事项新的一般规定与旧的特别规定不一致,不能确定如何适用时,由国务院裁决;
(3)同一机关制定的新的一般规定与旧的特别规定不一致时,由制定机关裁决;
记忆口诀:制定机关裁决。谁制定、谁负责。
一建考试经济法知识点总结
经济法的基本概念
经济法的基本概念是指在国家宏观经济调控及微观市场经济活动中,通过法律手段规范经济行为的法律体系。它是指一切调整社会经济关系的法律规范,并以经济活动为对象的一种法律制度体系。经济法是规范经济活动的法律,是国家应用立法、司法等手段保障市场秩序和规范市场行为的法律体系。
经济法的实体法
一建考试中的经济法知识点主要包括经济法的实体法和经济法的程序法。经济法的实体法主要是规范市场主体的行为,保护市民个人及法人、其他组织的合法权益,规范市场秩序,保护国家经济利益,同时也是为了维护社会公共利益。具体包括以下几个方面:
1.市场主体的法律地位和权利义务
市场主体包括个人和法人,市场主体的法律地位和权利义务主要指市场主体在经济活动中的法律地位和相应的权利和义务。个人作为市场主体在经济活动中享有权利的同时也应当履行相应的义务,但是他们的法律地位要比法人稍低。法人作为市场主体在经济活动中享有的权利和义务相对较多,他们不仅有各种权利,还有很多义务要履行。
2.市场经济秩序的维护
市场经济秩序的维护是经济法实体法的一个重要内容。其中包括了反垄断法、价格法、广告法等一系列规范市场经济秩序的法律法规。这些法律法规旨在制约市场主体的行为,使市场经济得到有序发展。
3.经济法的执法监督
经济法的实体法还需要建立执法监督机制,以保证法律的实行。这些机制包括法律救济机制、行政监管机制、行政复议机制等,这些机制可以有效地保护市场主体的合法权益,保护市场经济的正常秩序。
经济法的程序法
除了经济法的实体法,一建考试中的经济法知识点还包括经济法的程序法。经济法的程序法主要是指规范国家机关及其工作人员对市场主体从事经济活动进行监督执法、仲裁和司法审判的法律制度。包括以下几个方面:
1.行政执法程序
行政执法程序是经济法程序法的一个重要组成部分。它是指国家机关依法对市场主体从事经济活动进行监督执法的程序。行政执法程序的制定旨在保护市场主体的合法权益,监督市场秩序的维护。对于行政执法程序,国家有特定的法律法规予以规范。 2.仲裁程序
一建法规相关知识点提炼总结(记住就过了)(完整版)
第一章、关于时间的总结
一、小时类
(1)开标时间与投标截止时间要求同一时间。
(2)仲裁裁决和二审判决立即生效。
(3)投标人对开标有异议的,要求开标当场提出,招标人当场答复
并只制作记录。
(4)招标人设有标底的,应当在开标时公布。
二、1小时
安全生产事故:单位负责人接到报告后,应当于1小时内向县级以
上政府安监部门和有关部门报告。
三、2小时
安全质量事故安监部门逐级上报的时间:2小时。
三、3小时
加班时间限制:一般每日不超过1小时;特殊原因在保障劳动者身 体健康的条件下每日不得超过3小时,但是每月不得超过36小时。四、4小时
非全日制用工:一般平均每日工作时间不超过4小时,每周累计不
超过24小时。
五、24小时
(1)建设工程发生质量事故:有关单位应当在24小时内向当地建
设行政主管部门和其他有关部门报告。
(2)非全日制用工:平均每日工作时间不超过四小时,每周工作时
间累计不超过24小时的用工形式。
1
(3)在进行建设工程或者在农业生产中,任何单位或者个人发现文
物,应当保护现场,立即报告当地文物行政部门,文物行政部门接
到报告后,如无特殊情况,应当在24小时内赶赴现场,并在7日
内提出处理意见。 (4)因紧急情况需暂停施工,且监理人未及时下达暂停施工指示,
承包人可先作出暂停施工,并及时通知监理人。监理人应在接到通
知后24小时内发出指示,预期未发出指示的,视为同意承包人暂停
施工。因承包人原因引起的暂停施工,且在收到监理人复工指示后
84天内仍未复工的,视为承包人“承包人明确表示或者以其行为表
明不履行合同主要义务的”违约的情形。
六、48小时(2日)
(1)建设工程工期:工程师应当在接到延期开工申请后48小时
内以书面形式答复承包人;48小时内不答复视为同意承包人要求,
工期顺延。
(2)暂停施工:工程师认为有必要暂停施工时,应当以书面形式要 求承包人暂停施工,并在提出要求后48小时内提出书面处理意见;
承包人实施工程师作出的处理意见后,可以书面形式提出复工要求,
工程师应当在48小时内予以答复;48小时内未答复,承包人可自
行复工。
(3)隐蔽工程在隐蔽前,施工单位应当通知建设单位和建设工程质
量监督机构。承包人应在共同检查前48小时书面通知监理人检查;
监理人不能按时检查的,应在检查前24小时向承包人提出书面延
期要求,但延期不能超过48小时;监理人未按时检查,也未提出延
期要求的,视为隐蔽工程检查合格。
(4)诉讼证据保全:情况紧急的,必须在48小时内作出裁定;诉
前证据保全:必须在48小时内作出裁定。 (5)潜在投标人或其他利害关系人对资格预审文件(注意区别对招
标文件有异议)有异议的,应当在提交资格预审申请文件截止时间
2日前提出。招标人自收到异议之日起3日内作出答复,答复前应
当暂停招标活动。
2
七、3日(工作日)
(1)招标资格预审文件澄清或修改:提交资格预审申请文件截止时
间至少3日前。
(2)试用期解除劳动合同:劳动者在试用期内提前3日通知用人单
位可以解除劳动合同。
(3)招标人对招标文件(注意区别第六点内的第五条)异议的答复
时间:收到异议之日起3日内。
(4)依法必须招标的项目,招标人应当自收到评标报告之日起3日 内公示中标候选人,公示期不得少于3日。
(5)评标结果异议:投标人或其他利害关系人对依法必须招标项目
的评标结果有异议的,应当在中标候选人公示期间提出,招标人应
当自收到异议之日起3日内作出答复,作出答复前,应当暂停招标
投标活动。
(6)投标投诉时间:行政监督部门应当自收到投诉之日起3日内决
定是否受理投诉,并自受理投诉之日起30个工作日内作出书面处理
决定,需要检验、检测、鉴定、专家评审的,所需时间不计在内。八、5日(工作日)
(1)招标文件(资格预审文件)的发售时间:自出售之日起至
停止出售之日止,最短不得少于5日。
(2)依法必须招标的项目提交资格预审申请文件的时间,自资格预
审文件停止发售之日不得少于5日。 (3)招标人与中标人签订合同后5日内退还中标人和未中标人的投
标保证金及存款利息。投标人撤回已提交的投标文件,招标人已收
取投标保证金的,应当自收到投标人书面撤回通知之日起5日内退
还。
(4)质量监督机构:于工程竣工验收后5日内,应向委托部门报送
建设工程质量监督报告。
(5)劳动仲裁(商事仲裁)的受理:收到仲裁申请之日起5日内受
理;受理后5日内送达仲裁申请书副本;10日内提交答辩状。
3
(6)被公告的招投标当事人认为公告记录与行政处理决定的相关内
容不符的,可向公告部门提出书面更正申请,并提供相关证据。公
告部门接到书面申请后,应在5个工作日内进行核对。 九、7日(工作日)
(1)建设工程工期:承包人不能及时开工,应当不迟于协议约定的
开工日期前7天,以书面形式向工程师(总监理工程师)提出延期
开工的理由和要求。
(2)建筑市场诚信行为记录信息的公布时间:行政处罚决定做出后
7日内,公布期限一般为6个月至3年。
(3)民事诉讼的受理:收到起诉书之日起7日内决定是否受理。
(4)在进行建设工程或者在农业生产中,任何单位或者个人发现文
物,应当保护现场,立即报告当地文物行政部门,文物行政部门接
到报告后,如无特殊情况,应当在24小时内赶赴现场,并在7日内
提出处理意见。
(5)生产安全事故补报时间:道路交通事故、火灾事故7日内补报。 (6)监理人应在计划开工日7天前向承包人发出开工通知,工期自
开工通知中载明的开工日期起算。
十、10日(工作日)
(1)安全生产许可证变更:在变更后10日内到原发证机关办理变
更。
(2)裁定:裁定书送达之日起10日内向上一级人民法院提起上诉。
(3)投诉时间:投标人或其他利害关系人认为招标投标活动不符合
法律、行政法规规定的,可以自知道或应当知道之日起10日内
向有关行政监督部门投诉。
(4)潜在投标人或其他利害关系人对招标文件有异议的,应当在投
标截止时间10日前提出。
4
十一、15日(工作日) (1)澄清或修改时间:招标人对已发出的招标文件进行必要的澄清
或者修改影响投标文件的编制的,应当在招标文件要求提交投标文
件截止时间至少15日前,以书面形式通知所有招标文件收受人。
(2)依法必须招标的项目,招标人应当自确定中标人之日起15日
内,向有关行政监督部门提交招标投标情况的书面报告。
(3)竣工验收备案:竣工验收合格之日起15日内报建设行政主管
部门或其他有关部门备案。
(4)拆除工程在施工15日前进行备案。
(5)可能产生环境噪声污染的施工:在城市市区范围内,建筑施工
过程中使用机械设备,可能产生环境噪声污染的,施工单位必须在
工程开工15日以前向工程所在地县级以上地方人民政府环境保护
行政主管部门申报。 (6)劳动仲裁裁决的起诉期:当事人对仲裁裁决不服的,可自收到
仲裁裁决书之日起15日内向人民法院提起诉讼。一方当事人不履行
的,另一方当事人可向人民法院申请强制执行。
(7)非全日制用工劳动报酬结算周期最长不得超过15日。
(8)判决书送达之日起15日内向上一级人民法院提起上诉。
(9)管辖权异议:当事人对管辖权有异议的,应当在提交答辩状期
间提出;受诉法院应当在受理异议之日起15日内作出裁定。
(10)依法批准开工报告的建设工程,建设单位应当自开工报告批
准之日起15日内,将保证安全施工的措施报送建设工程所在地的县
级以上人民政府建设行政主管部门或者其他有关部门备案。
(11)建设单位应当在拆除工程施工15日前,将下列资料报送建设 工程所在地的县级以上地方人民政府主管部门或者其他有关部门备
案。
十二、20日(工作日)
(1)编制投标文件时间:依法必须招标的项目,自招标文件开始发
售之日至投标人提交投标文件截止之日止,最短不得少于20日。
5
(2)国务院有关行政主管部门和省级人民政府有关行政主管部门应
自招投标违法行为行政处理决定之日起20个工作日内对外进行记
录公告。违法行为记录公告期限为6个月。
十三、30日(工作日)(1个月)
(1)招标人和中标人应当自中标通知书发出之日起30日内,按照
招标文件和中标人的投标文件订立书面合同。
(2)事故处理时限:特大事故:30日;其他:15日;最长可延长 30日。
(3)劳动者预告解除:劳动者提前30日以书面形式通知用人单位,
可以解除劳动合同。
(4)经济性裁员:提前30日向工会或者全体职工说明情况,听取
工会或者职工的意见。
(5)施工企业资质证书的变更:工商变更手续后30日内办理资质
证书变更手续。
(6)举证时限:普通程序的举证时限不少于30日,但经双方当事
人同意后可以少于30日;简易程序的举证时限可以少于30日。
(7)查封、扣押的期限不得超过30日;情况复杂的可以延长,但
延长不得超过30日。
(8)投诉处理的规定:行政监督部门应当自受理投诉之日起30个
工作日内作出书面处理决定。 (9)安全事故补报时间:一般事故30日内补报。
(10)应当自用工之日起一个月内订立书面劳动合同。
(11)建设单位应当自中止施工之日起1个月内,向发证机关报告。
(12)效力待定合同:相对人可以催告法定代理人在一个月内予以
追认。法定代理人未作表示的,视为拒绝追认。
(13)企业申请工伤认定的时间:为1个月。
(14)施工起重机械,在安全检验合格有效期届满前1个月向特种
设备检验检测机构提出定期检验要求。
6
(15)因发包人原因,未在监理人收到承包人提交的竣工验收申请
报告42天内完成竣工验收,或完成竣工验收不予签发工程接受证书
的,以提交申请报告的日期为实际竣工日期。
十四、2个月(60天)
(1)事故调查期限:事故发生之日起60日内提交事故调查报告;