西安市最新城中村改造项目土地确权流程
- 格式:doc
- 大小:23.50 KB
- 文档页数:2
西安市人民政府关于印发西安市棚户区改造管理办法的通知正文:---------------------------------------------------------------------------------------------------------------------------------------------------- 西安市人民政府关于印发西安市棚户区改造管理办法的通知(市政发〔2014〕34号)各区、县人民政府,市人民政府各工作部门,各直属机构:《西安市棚户区改造管理办法》已经市人民政府研究同意。
现印发你们,请认真遵照执行。
西安市人民政府2014年9月30日西安市棚户区改造管理办法第一章总则第一条为了进一步规范棚户区改造工作,改善人居环境,提高居民生活水平,改变城市面貌,提升城市形象,依据有关法律、法规和政策,结合本市实际,制定本办法。
第二条本市新城区、碑林区、莲湖区、雁塔区、未央区、灞桥区行政区域内的棚户区改造,适用本办法。
第三条本办法所称棚户区改造,是指根据本市城市总体规划和社会经济发展计划,对城市规划区内的棚户区进行综合改造的行为。
本办法所称棚户区,是指城市规划区范围内,房屋建筑密度大、结构简陋、质量差、年久失修、安全隐患大(包括经房屋鉴定机构鉴定为C、D级的危旧房屋),使用功能、配套设施不完善的住宅区域。
包括国有土地上棚户区和集体土地上棚户区(城中村)。
第四条棚户区改造应当按照“政府主导、市场运作,科学规划、积极推进,统筹兼顾、分类实施,依法征收、安置先行”的原则进行。
第五条市棚户区(城中村)改造办公室(以下简称市棚改办)是本市棚户区改造的主管部门,负责本市棚户区改造的管理和监督工作。
市规划、国土资源等行政管理部门在市棚改办设立的派出机构,负责与棚户区改造相关的规划、国土资源行政管理工作。
相关行政管理部门应当按照各自职责,协同做好棚户区改造工作。
第六条区人民政府负责本辖区内的棚户区改造工作。
西安市人民政府办公厅转发市国土局、市城中村改造办关于西安市城中村改造土地确权操作程序的通知文章属性•【制定机关】西安市人民政府•【公布日期】2008.09.11•【字号】市政办发[2008]185号•【施行日期】2008.09.11•【效力等级】地方规范性文件•【时效性】现行有效•【主题分类】村镇建设正文西安市人民政府办公厅转发市国土局、市城中村改造办关于西安市城中村改造土地确权操作程序的通知(市政办发〔2008〕185号)各区、县人民政府,市人民政府各工作部门,各直属机构:西安市国土资源局、西安市城中村(棚户区)改造办公室制定的《西安市城中村改造土地确权操作程序》已经西安市人民政府第14届50次常务会议审议通过,现转发给你们,请认真贯彻执行。
二○○八年九月十一日西安市城中村改造土地确权操作程序(市国土局、市城中村改造办二○○八年九月八日)为了规范城中村改造中土地确权行为,根据国家法律、法规和行政规章的规定,特制定如下操作程序。
一、适用范围在国务院批准的西安市城市总体规划建成区的城中村,经市城中村(棚户区)改造办公室批准实施城中村改造,其人员依照法定程序转为城镇居民户口,村委会转为居委会(社区,集体经济组织转为股份公司后,均可以申请办理土地确权手续。
二、操作程序(一)申请改造后的股份公司申请土地确权,应提交下列材料:1.土地确权申请书。
2.申请人身份证明材料。
3.市城中村(棚户区)改造办公室对该城中村改造方案的批准文件。
4.区政府关于完成无形改造工作的文件。
5.公安机关关于完成农转居工作的确认文件。
6.股东(或居民)大会关于同意办理土地确权和申请用地的决议。
7.地籍调查表、宗地图及宗地界址坐标。
8.规划定点图及勘测成果表。
9.超过城中村改造用地标准的,附与市土地储备交易中心签订的剩余土地收购储备协议。
10.地上附着物权属证明。
11.集体土地所有权证书和集体土地使用权证书。
12.其他相关证明材料。
土地确权办理流程土地确权是指国家对土地的权属、使用权、收益权等进行确认和登记的过程,是土地管理的重要环节。
土地确权办理流程是指在进行土地确权工作时,需要按照一定的程序和步骤来进行,以保障土地权益的合法性和有效性。
下面将介绍土地确权办理的具体流程。
1. 申请阶段。
申请土地确权的单位或个人需要向当地土地管理部门提交申请,提供相关的土地证明文件、权属证明、土地利用证明等材料。
申请人需要填写申请表格,注明土地的具体位置、面积、用途等信息,并提交相关的调查资料和证明材料。
2. 调查阶段。
土地管理部门接受申请后,将组织相关人员对申请土地进行实地调查和测量,确认土地的实际使用情况和边界范围。
调查人员需要在现场进行勘测,绘制土地图,并记录土地的地貌、植被、土壤等情况,以及周边环境和用地情况。
3. 审核阶段。
经过调查后,土地管理部门将对调查结果进行审核,核实土地的权属和使用情况。
审核人员将对申请人提交的资料进行核对,确认土地的合法性和真实性,并对土地的权属关系进行审查和确认。
同时,审核人员还将对土地的规划用途、土地权属证明等进行审查,以确保土地确权的合法性和有效性。
4. 公示阶段。
经过审核后,土地管理部门将对土地确权的结果进行公示,公告土地确权的信息和结果,公示期一般为30天。
在公示期内,任何单位或个人都可以对土地确权的结果提出异议和质疑,土地管理部门将对公示期内的异议进行调查和处理。
5. 登记颁证阶段。
公示期结束后,土地管理部门将对土地确权的结果进行最终确认,并进行土地权属登记和颁发土地确权证书。
土地确权证书是土地权属和使用的法定证明,具有法律效力。
颁发土地确权证书后,土地管理部门将对土地的权属和使用情况进行档案管理和备案登记。
6. 监督检查阶段。
土地确权完成后,土地管理部门将对确权结果进行监督检查,确保土地权益的合法性和有效性。
同时,土地管理部门还将对土地的使用情况进行监督和检查,防止土地的非法占用和滥用,保障土地资源的合理利用和保护。
李秀云与西安市长安区人民政府行政征收或者征用二审行政判决书【案由】行政行政行为种类行政征收【审理法院】陕西省高级人民法院【审理法院】陕西省高级人民法院【审结日期】2021.04.15【案件字号】(2021)陕行终77号【审理程序】二审【审理法官】王勇张慧颖张安品【审理法官】王勇张慧颖张安品【文书类型】判决书【当事人】李秀云;西安市长安区人民政府【当事人】李秀云西安市长安区人民政府【当事人-个人】李秀云【当事人-公司】西安市长安区人民政府【代理律师/律所】李某某北京诚略律师事务所;孟士统陕西洪振律师事务所【代理律师/律所】李某某北京诚略律师事务所孟士统陕西洪振律师事务所【代理律师】李某某孟士统【代理律所】北京诚略律师事务所陕西洪振律师事务所【法院级别】高级人民法院【原告】李秀云【被告】西安市长安区人民政府【本院观点】根据《中华人民共和国土地管理法》第四十四条、第四十五条、四十六条的规定,任何单位和个人进行建设,需要使用土地的,必须依法申请使用国有土地,申请使用的国有土地包括国家所有的土地和国家征收的原属于农民集体所有的土地。
【权责关键词】行政征收合法违法证据不足改判【指导案例标记】0【指导案例排序】0【本院查明】经审理查明,涉案项目土地性质为集体所有,尚未被批准征收为国有。
XX村XX 户村民,目前绝大部分村民已签订安置协议,房屋被拆除。
原审判决查明其余事实属实,本院予以确认。
【本院认为】本院认为,根据《中华人民共和国土地管理法》第四十四条、第四十五条、四十六条的规定,任何单位和个人进行建设,需要使用土地的,必须依法申请使用国有土地,申请使用的国有土地包括国家所有的土地和国家征收的原属于农民集体所有的土地。
建设占用土地,涉及农用地转为建设用地的,应当办理农用地转用审批手续。
征收原属于农民集体所有的土地的,应当经省级人民政府或者国务院批准。
本案中,李秀云的房屋所在土地为集体土地,长安区政府在未办理农用地转用审批手续,未经省级人民政府批准征收集体土地的情况下,作出被诉房屋征收决定,违反前述法律规定。
《土地确权程序》范文一:土地确权流程土地确权操作程序和要求一、首先自己要明什么是土地确权,学习必要的规范和文件。
自己都不知道,怎么干活,干的活怎么能通过验收。
二、入户调查前,对农户进行必要的宣传,毕竟他们是这次确权的主体。
让他们明白此次是在二轮延包基础上进行的,以目前现状为准,有地才有人,我们只是确权的,只确认无争议的田地。
以户为单位,每户做好准备工作:1.每户共有田地的家庭成员性息(家庭成员的身份证或户口簿复印件)2.搞清楚每户田地的状况,位置,这次确权涉及到每户的切身利益,肯定要搞清楚的,不要嫌麻烦,工作总是要做的。
3.入户调查表上的电话,地址,承包方调查员,调查日期一定不要掉了4.去计生办拷贝户籍性息,便于整理户籍性息。
5.去乡政府拷贝各村名称和代码,并收集整理各村各组名称,制成到组的行政区域代码。
三、收集并整理户籍性息(这些信息样表由按照软件要求来最好):1.发包方。
以组为发包方的,要向村部收集每个小组的法人代表(组长)的姓名,电话,身份证号,发包方地址和发包方名称写xx 县(区)xx乡(镇)xx村xx组,发包方调查员写村主任。
录入完毕,请自查。
2.承包方。
就是每户家户主,地址写xx县(区)xx乡(镇)xx 村xx组,调查员和调查日期就是入户调查表上的调查员和调查日期。
录入完毕,请自查。
3.家庭成员。
按表填入,在录入身份证号时,用公式检查,不要用人审查。
录入过程,要不断自查,以保证信息无误。
户籍性息整理完毕,就要把性息不全的,以村为单位,整理出来,让村里采集回来,继续录入,要保证性息完整率大于95%。
(请不要问发包方编码,承包方编码,地块编码怎么弄,规范上有)三、外业勾绘(勾绘要求要根据县农业局提供的软件走,因为有合库标,一般是他们免费提供;航拍影像图一定自己看下,好多都没审核,航拍单位说好了就好了,不清楚一定要反映,它是指认的基础)1.工作要求:1.指认图纸以村为单位打印出来2.每个地块要标注户主姓名,合同面积,组号,(地块名称一般一个大地块一个名字,用记号笔圈好大地块范围)图示如下3.地块名称要带田和地,因为它本身属性不一样。
土地确权的步骤和流程土地确权是指对土地权属进行确认和登记的过程,旨在保障土地权益的合法性和稳定性。
下面将介绍土地确权的步骤和流程。
一、准备工作在进行土地确权之前,需要进行一些准备工作。
首先,需要收集相关土地权属证明文件,如土地承包合同、土地使用证、土地权属证书等。
其次,需要核实土地的具体位置和面积,并进行测绘和标定。
二、申请登记申请登记是土地确权的第一步。
申请人需要向当地土地管理部门提交申请书,并提供相关证明文件和资料。
申请书应包括土地的基本信息、权属主张、申请人的身份证明等内容。
三、审查核实土地管理部门会对申请进行审查核实。
他们会核对申请人提供的证明文件和资料,并进行现场勘查。
审查核实的目的是确认土地的真实性和合法性,以及申请人的权属主张是否成立。
四、公告告知经过审查核实后,土地管理部门会在指定的媒体上公告申请登记的信息,以便可能存在的权属纠纷方提出异议。
公告期一般为30天,如果没有人提出异议,则可以进入下一步。
五、权属确认如果公告期内没有人提出异议,土地管理部门会对申请进行权属确认。
他们会根据相关法律法规和证据材料,判断申请人的权属主张是否成立,并作出确认决定。
六、登记颁证在权属确认后,土地管理部门会为申请人办理土地登记手续,并颁发土地权属证书。
土地权属证书是土地确权的最终证明,具有法律效力。
七、异议处理如果在公告期内有人提出异议,土地管理部门会进行异议处理。
他们会组织相关方进行调解或进行诉讼,最终确定土地的权属归属。
总结起来,土地确权的步骤和流程包括准备工作、申请登记、审查核实、公告告知、权属确认、登记颁证和异议处理。
通过这些步骤,可以确保土地权益的合法性和稳定性,为土地的合理利用和保护提供有力支持。
西安市人民政府关于进一步规范城中村改造回迁安置工作有关问题的通知正文:---------------------------------------------------------------------------------------------------------------------------------------------------- 西安市人民政府关于进一步规范城中村改造回迁安置工作有关问题的通知(市政发〔2010〕74号)各区、县人民政府,市人民政府各工作部门,各直属机构:为进一步推进和规范城中村改造工作,加快改造工作步伐,确保被拆迁群众按时回迁。
根据《物权法》、《房地产管理法》和《西安市城中村改造管理办法》等相关法律法规和政策规定,结合我市实际,现就城中村改造回迁安置有关问题通知如下:一、关于回迁安置工作问题(一)按照“政府主导,以区为主”原则,各区城改办为安置房建设和回迁安置工作的责任主体,具体负责组织实施辖区内城中村改造项目回迁安置各项工作。
(二)各区城改办应制定改造项目回迁安置方案。
改造项目回迁安置方案应依照城中村改造相关政策并符合经批准的该项目拆迁实施方案以及与被拆迁人签订的协议,上报市城改办备案。
二、关于安置房建设问题(三)根据我市城中村改造实际情况,在西安市城中村改造办公室建设工程质量安全监督站(以下简称市城改办质安站)成立前,质监机构未介入但已开工建设的改造项目安置房建设工程,在符合改造方案、规划、消防等要求,并进行了强制性检测质量合格后,由市城改办指导,各区城改办及项目改造主体等相关单位对安置房建设工程可先进行工程质量验收,待相关手续齐备后,在市城改办质安站办理竣工备案手续;对于市建委质安站已介入监督的改造项目建设工程,由市建委质安站完成后续监督工作,待手续齐备后,在市建委质安站办理备案手续。
市城改办质安站成立后,改造项目应当按照有关规定到市城改办质安站办理相关手续。
工程确权流程一、什么是工程确权。
简单来说呀,工程确权就是确定这个工程到底是谁的,它的各种权益怎么划分的这么个事儿。
就好比一群小伙伴一起做了个超级大的积木城堡,那得说清楚哪块是你搭的,哪块是我搭的,这城堡要是能赚钱了或者参加比赛获奖了,大家怎么分好处,这就是工程确权的一个小比喻啦。
在正式的工程里呢,涉及到很多方面,像是土地、建筑、设备这些工程相关的东西,它们的归属权、使用权、收益权等等都得明确。
这可不是一件小事儿,要是没弄清楚,就像大家一起种了棵果树,果子熟了,都不知道该谁摘,那可就乱套喽。
二、工程确权前的准备工作。
1. 资料收集。
工程相关的资料那可得收集全乎了。
比如说工程的规划书啊,这就像地图一样,告诉大家这个工程一开始是怎么打算做的。
还有施工的各种记录,像工人每天干了啥,用了啥材料,这就像是工程成长的日记。
各种合同也不能少,和供应商签的材料供应合同啦,和施工队签的施工合同啦,这些合同里面就有很多关于权益的约定。
把这些资料都找出来,就像是给工程确权找证据一样,有了这些,才能在后面的流程里说得清楚明白。
2. 人员沟通。
工程里涉及到的人可多了,甲方乙方,施工队的队长和工人,还有可能有各种监管部门的人。
大家得坐下来好好聊聊呢。
比如说甲方觉得这个工程的某个部分应该是自己有特殊权益的,那得和乙方说说为啥这么想。
施工队要是在施工过程中有啥特殊情况影响到权益分配的,也得让大家知道。
这就像是一家人坐在一起商量家务事,得把各自的想法和情况都摆到桌面上,这样才能为后面的确权工作打下好的基础。
要是这个时候大家都藏着掖着,后面肯定会出问题的。
三、工程确权的实施流程。
1. 实地勘察。
大家都到工程现场去看看实际情况。
比如说要确定一块土地上的建筑工程确权,那得看看这个建筑实际占了多大地方,和规划图上是不是一样,有没有多占或者少占的情况。
如果是设备工程,就得看看设备安装得合不合理,有没有影响到其他方面的权益。
这个实地勘察就像是给工程做个体检一样,把实际的情况都摸清楚,这是确权很重要的一步呢。
土地确权九步工作法前五个流程下载温馨提示:该文档是我店铺精心编制而成,希望大家下载以后,能够帮助大家解决实际的问题。
文档下载后可定制随意修改,请根据实际需要进行相应的调整和使用,谢谢!并且,本店铺为大家提供各种各样类型的实用资料,如教育随笔、日记赏析、句子摘抄、古诗大全、经典美文、话题作文、工作总结、词语解析、文案摘录、其他资料等等,如想了解不同资料格式和写法,敬请关注!Download tips: This document is carefully compiled by theeditor. I hope that after you download them,they can help yousolve practical problems. The document can be customized andmodified after downloading,please adjust and use it according toactual needs, thank you!In addition, our shop provides you with various types ofpractical materials,such as educational essays, diaryappreciation,sentence excerpts,ancient poems,classic articles,topic composition,work summary,word parsing,copy excerpts,other materials and so on,want to know different data formats andwriting methods,please pay attention!土地确权是指国家为了明确土地所有权、使用权、收益权和处置权等权利归属,依据法律、法规和国家政策,通过一定的程序,对土地权属进行确认和登记的工作。
西安市人民政府关于印发西安市城中村改造管理办法的通知正文:---------------------------------------------------------------------------------------------------------------------------------------------------- 西安市人民政府关于印发西安市城中村改造管理办法的通知(市政发〔2007〕129号)各区、县人民政府,市人民政府各工作部门,各直属机构:《西安市城中村改造管理办法》已经市人民政府第14届14次常务会议审议通过,现印发你们,请认真贯彻执行。
西安市人民政府二○○七年九月十七日西安市城中村改造管理办法第一章总则第一条为了推进和规范城中村改造工作,加快城市化建设,改善人居环境,提高居民生活水平,根据有关法律法规和相关规定,结合本市实际,制定本办法。
第二条本市新城区、碑林区、莲湖区、雁塔区、未央区、灞桥区范围内的城中村改造,适用本办法。
第三条本办法所称城中村,是指在城市建成区范围内失去或基本失去耕地,仍然实行村民自治和农村集体所有制的村庄。
本办法所称城中村改造,是指根据本市社会经济发展计划和城市总体规划,按照城市化要求,对城中村进行综合改造的行为。
第四条城中村改造应当充分调动各方面的积极性,以改善城中村综合环境,完备城市公共服务功能,构建和谐社区为目的,坚持政府主导、市场运作、利民益民、科学规划、综合改造的原则,依法保护农村集体经济组织成员的合法权益,积极稳妥地推进。
第五条市城中村改造办公室负责本市城中村改造管理工作。
市城中村改造办公室接受市发展改革、建设、房产等行政管理部门的委托,做好城中村改造的相关行政管理工作。
市规划、国土等行政管理部门应当在市城中村改造办公室设立派出机构,负责与城中村改造相关的行政管理和执法工作。
第六条各区人民政府负责本辖区内城中村改造工作。
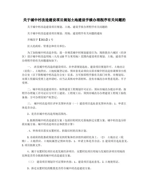
关于城中村改造建设项目规划土地建设手续办理程序有关问题的关于城中村改造建设项目规划、土地、建设手续办理程序有关问题的关于城中村改造建设项目规划、用地、建设程序有关问题的通知并城改字【2021】1号区人民政府、管委会和有关单位:为了加快城中村改造步伐,进一步规范城中村规划建设行为,现将我市六城区(经济区)设计城中村改造用地(人均133平方米用地)范围内建设项目规划、土地、建设手续办理程序的有关问题通知如下:一、涉及城中村改造的建设项目,在申请规划选址、建设项目规划许可、土地出让(征收)、土地供应、土地权属登记前,预审意见必须向太原市城中村改造协调领导小组办公室(以下简称城中村改造办公室)征求,方可按原程序报有关部门审查。
市规划局、市国土资源局受理上述申请时,应当认真核对申请材料。
没有市城改办审查意见的,不予受理。
二、城中村改造建设项目,取得建设工程规划许可证后,须向市城改办提出申请,按程序办理施工许可证后方可开工建设。
工程竣工后,须到市城改办办理建设工程竣工验收备案,方可办理房屋产权登记。
三、城中村改造项目评审及预审内容(一)建设项目选址意见预审内容:1。
申请主体是否合法。
2、是否在城中村改造用地范围内。
3.批准的城中村改造建设方案(包括旧村村民宅基地拆迁安置方案、城中村改造分阶段实施方案、城中村改造项目总体投资计算).4、单体项目落实安置村民、拆除旧村的具体计划。
5.市政府的优惠政策能否落实到村集体经济组织或村民身上。
(2)土地出让(收购)、土地供应、土地权属登记预审内容:1。
申请主体是否合法。
2.建设项目选址意见。
3.项目批准文件。
4、属于安置村民项目还是发展经济项目,安置村民项目用地与发展经济项目用地的比例是否符合批准的城中村改造建设方案。
(三)建设项目规划许可证预审内容:1。
建设项目选址意见。
2.土地使用证。
3、拆迁安置村民的数量是否符合城中村改造建设方案。
4.《城中村宅基地房屋拆迁补偿安置协议》、《城中村集体土地房屋拆迁补偿安置监督协议》等相关协议文件。
土地一级开发流程01一级开发三阶段土地一级阶段包括“前期手续阶段”、“组织实施阶段”和“土地入市阶段”一般而言,规范的一级开发主要子工作阶段包括取得授权、完成立项核准、融资、签订征地补偿协议、取得征地批复、取得拆迁许可证、完成拆迁、市政工程施工许可证获取、市政工程移交、供地验收、成本与地价审核、土地入市交易和一级市场投入回收。
在实际操作中,这些节点在时间上存在交叉性。
02一级开发模式一级开发项目模式一级开发项目模式具体可细分为八大类:旧城改造项目、城中村改造项目、旧厂房改造项目国有土地收购储备项目、土地一级开发项目、中心城区棚改项目、一次性招标棚改项目、土地开发棚改项目。
虽然项目模式名称存在差异,但实际中有些模式只是由于历史原因导致项目模式发生变化,项目性质并未改变。
各模式对比03一级开发实务分析前期手续阶段关键事项(1)授权批复(2)规划条件(3)用地预审(4)立项核准需关注事项:a. 前期主要涉及三大委办单位:发改委——立项审核;规划局——规划条件的审核确定;国土局——土地规划的核验。
b.一般拿到国土授权很早期,此时土地核验、规划等条件都还未确定,很多项目都卡在规划条件的确定上。
一般而言,立项核准后规划条件才基本确定。
c. 立项核准批复有效期一般为两年组织实施阶段关键事项(1)征地相论而言,征地早于拆迁,但从实际操作层面上来看,大多项目拆迁早于征地,很多项目刚拿到授权就拆迁了,严格来说,拆迁行为实际要等到立项核准之后。
征地需要经过一系列审批流程,要上报到省国土厅,涉及流程较多。
从期限来看,征地启动到征地结案办理至少需要半年时间,有些情况下还要解决农转用土地指标的问题。
征地需要市国土局上报给市长签字,同意后才有可能下发征地批复。
(2)拆迁从经验来看,很多一级开发项目很难推动下去的原因是因为前期手续没办理完毕,较少项目是由于拆迁难导致项目很难推动,除非项目要求拆迁完毕才能入市(3)土地收储(4)市政建设工作市政建设工作值得关注,很多项目供地条件为七通一平,但很多项目供地时很难达到七通一平,导致很多项目房子卖完了市政工作尚未结束,以致影响后期市政配套验收等事项土地入市土地入市阶段需要经过现场验收、地价审核、其他入市手续办理、土地市场与入市交易。
目录第一章、西安市城中村概况 (2)第一节、西安市城中村简介 (2)第二节、西安市城中村经济状况 (5)第三节、西安市城中村社会状况 (5)第二章、西安市城中村土地利用特征 (7)第三章、“城中村”土地开发建设及交易涉及的法律、法规和政策 (10)第一节、开发建设中涉及的法律 (10)第二节、“城中村”土地开发建设及交易涉及的法规 (10)第三节、“城中村”土地开发建设及交易涉及的政策 (11)第四章、我国各大城市城中村改造比较 (11)第一节、广州市城中村改造情况 (11)第二节、深圳市城中村改造情况 (13)第三节、珠海市城中村改造情况 (14)第五章、西安市城中村改造的具体措施 (16)第一节、西安市城中村改造的难点 (17)第二节、西安市城中村改造策略 (18)第三节、西安市城中村改造的具体措施: (21)1.实施城乡一体化管理 (21)2、解决外来人口的居住问题 (22)3、高起点编制城市总体规划 (23)4、健全城市土地供应的管理机制 (23)5、重视村民的观念改造和技能培训 (24)参考文献 (25)[附录1]西安市”城中村”类型划分及分布现状图 (26)第一章、西安市城中村概况第一节、西安市城中村简介西安57个城中村列为第一批重点率先进行改造,年内完成“四个转变”,并将其全面纳入城市管理体系,先行将市政公用、市容园林等城市综合服务功能覆盖57个城中村,彻底改变城市管理的“二元”化现状,为今后全面改造打下基础。
在城六区中每个区至少确定两个示范村,以点带面全面推开,年内全西安市完成30万平方米的城中村安置用房建设和20万平方米旧村拆除任务。
很多城中村都占据着城市中重要的地理位置,比如:西门外100米左右的西关新村,长安南路上的八里村、吴家坟,北郊把持西安北大门的张家堡,等等。
城中村的村民失去了生产土地后,房租成为其主要经济来源。
为了获取更加丰厚的房租,再加上相关部门疏于监督和管理,于是村民们随意搭建私房,这种由农民自建的楼房,不要说是抗七级地震,就是三四级地震都很危险。
农村集体土地确权登记发证工作流程及具体操作办法包括每个村组的建设用地、农用地和未利用地,通俗的说就是包括每个村组所有的山水田林路。
农村集体土地所有权证包括了“林权证”、“草原证"“土地承包经营权证”等,它相当于身份证,其他证相当于“工作证"。
我们现在开展农村集体土地确权登记发证,就是给农村集体土地办“身份证”,每块土地还要编号相当于身份证号码。
整个过程是个复杂而严谨的过程,是一个依法依规相互配合的过程,要使整个过程完成顺利,必须环环紧扣,不仅要讲究依法依规,而且还要讲究程序到位.下面我就具体的操作程序给大家做个详细的说明:(整个程序包括九个部分)(一)工作准备阶段。
此阶段的工作主要有:成立机构、宣传发动、组织协调、业务培训、权属资料整理,编制工作方案,收集有关法律法规和政策文件。
成立乡(镇)集体土地确权登记及土地权属纠纷调处领导小组工作机构,备登记所需表册及设备,收集资料。
市集体土地发证办公室收集:涉及国土部门(土地详查等资料)、林业部门(林权制度改革成果资料)、农业部门(农村集体土地承包经营权证有关资料)、民政部门(行政勘界成果资料),水利部门(水域及水利设施的有关资料)规划部门(乡(镇)新农村规划资料和有关农村测绘成果)等等.村小组收集:主要是权属资料:1)土改时、“四固定"或农业合作化时期的土地所有证、资料;2)山林所有权证;3)土地承包合同;4)山林纠纷调解书;5)有关农村土地权属制度的历史资料及集体土地所有权形成和演变的其它资料等.(二)发布通告阶段。
市人民政府向辖区内集体土地所有权的农民集体经济组织发布通告。
通告的内容包括土地登记区的划分、土地登记的期限、收件地点、申请人应当提交的相关文件材料,以及需要通告的其他事项.这次通告的方式主要有以下两种:一是张帖;二是直接送达申请人。
(三)提出申请及申报飞地阶段.申请农村集体土地所有权登记,以村民小组或自然村为单位,按照权属界线所封闭的宗地为基本单元申请土地登记,由村民委员会统一组织本村所辖的村民小组或自然村提出申请,其中“一村一组”或“多村一组”的以村民小组申请,“一村多组"的以联组(自然村)申请,具体操作是:(1) 村民委员会根据政府通告内容向本村所辖的村民小组下发土地登记通知书,村民小组长收到通知后,小组法人必须在通知书上签名,以示通知已收到。
土地确权的工作流程土地确权是指对土地权属、使用权、收益权等进行确认和登记的过程,是国家对土地资源进行管理、保护和利用的重要举措。
土地确权工作的开展,对于保障农民的土地权益、促进农村经济发展、维护社会稳定具有重要意义。
下面将从土地确权的工作流程来详细介绍土地确权工作的具体内容。
一、前期准备工作。
1.政策法规的研究。
在开展土地确权工作前,需要对国家有关土地政策法规进行深入研究,了解土地确权的相关政策要求和程序规定,明确工作的指导思想和政策依据。
2.组织人员培训。
组织相关工作人员进行培训,包括政策法规的学习、技术操作的培训等,提高工作人员的专业水平和操作能力,确保土地确权工作的顺利进行。
3.设备和工具的准备。
准备土地测量、绘图等相关设备和工具,确保工作的顺利进行。
二、实地调查和测量。
1.组织调查人员。
根据工作计划,组织调查人员进入农村实地进行调查,做好前期准备工作,包括与村民沟通、了解情况等。
2.实地测量。
对农村土地进行实地测量,包括土地面积、界址标志、土地利用情况等内容进行详细测量和记录。
3.数据整理。
对测量得到的数据进行整理和汇总,形成土地确权的基础资料,为后续工作做好准备。
三、权属确认和登记。
1.权属确认。
根据调查和测量的结果,对土地权属进行确认,包括土地所有权、承包权、流转权等内容进行核实和确认。
2.登记备案。
对确认的土地权属进行登记备案,形成土地权属证书或者档案,明确土地权属关系,保障农民的合法权益。
四、宣传和告知。
1.宣传政策。
对土地确权的政策法规进行宣传,让农民了解土地确权的意义和程序要求,增强农民的知晓和配合意识。
2.告知结果。
向农民告知土地确权的结果,包括土地权属关系的确认、权属证书的颁发等内容,让农民了解自己的土地权益状况。
五、监督和检查。
1.组织监督。
建立土地确权的监督机制,组织相关部门和社会公众对土地确权工作进行监督,确保工作的公正、公开和透明。
2.定期检查。
对土地确权工作进行定期检查,发现问题及时纠正,确保工作的质量和效果。
土地整备项目确权流程土地整备项目确权是指对土地使用权进行合法确认和登记的过程,是土地整备工作中的重要环节。
确权流程的规范和严密性直接影响着土地整备项目的顺利进行和后续工作的有效实施。
下面将介绍土地整备项目确权流程的具体内容。
一、前期准备工作。
1.政策法规的研究,在进行土地整备项目确权前,需要对相关的政策法规进行深入研究,了解国家和地方对土地确权工作的要求和规定,熟悉相关的法律法规,为确权工作提供法律依据。
2.调查摸底,在确权前,需要对整个项目范围内的土地进行详细的调查摸底工作,了解土地的利用状况、权属关系、面积等基本情况,为后续的确权工作提供准确的数据支持。
3.组织人员培训,在确权工作开始前,需要对相关工作人员进行培训,包括法律法规知识、调查摸底技能、数据处理等方面的知识和技能培训,确保工作人员具备必要的能力和素质。
二、确权程序。
1.公告公示,在开始确权工作前,需要对整个项目范围内的土地进行公告公示,公告公示的内容包括土地使用权的范围、权属关系、面积等基本情况,公示的时间不少于15天。
2.权属调查,在公告公示结束后,需要对土地使用权的权属进行详细的调查,包括查阅相关的档案资料、实地调查等方式,了解土地使用权的真实情况。
3.权属确认,在进行权属调查后,需要对土地使用权的权属进行确认,确认的内容包括土地使用权的范围、权属关系、面积等基本情况,确认的结果需要经过专业人员审核。
4.登记备案,在确认权属后,需要对土地使用权进行登记备案,登记备案的内容包括土地使用权的范围、权属关系、面积等基本情况,登记备案的结果需要经过相关部门的审核和批准。
5.公告公示,在登记备案结束后,需要对土地使用权进行再次公告公示,公告公示的内容包括土地使用权的范围、权属关系、面积等基本情况,公示的时间不少于15天。
6.异议处理,在公告公示结束后,如有关于土地使用权的异议,需要对异议进行详细的调查核实,对真实的异议情况进行处理,如果异议属实,需要重新进行权属确认和登记备案。
土地确权工作流程土地确权是指对土地所有权进行确认和登记的过程。
在农村土地制度改革中,土地确权是一个重要的环节,对于保障农民的土地权益、促进农村经济发展具有重要意义。
下面将介绍土地确权的工作流程。
一、前期准备阶段。
1. 制定相关政策法规。
政府部门需要制定关于土地确权的政策法规,明确土地确权的目的、范围、程序和标准,为土地确权工作提供法律依据。
2. 组织人员培训。
政府部门需要组织相关人员进行培训,包括土地管理、测绘、登记等方面的知识和技能培训,以提高工作人员的专业水平。
3. 设立土地确权机构。
政府部门需要设立专门的土地确权机构,负责组织和实施土地确权工作,明确工作职责和任务分工。
二、实施阶段。
1. 征集资料。
土地确权机构需要征集相关的土地权属资料,包括土地权属证、土地承包合同、土地调查报告等,对土地权属进行初步了解。
2. 实地调查。
土地确权机构组织工作人员对农村土地进行实地调查,了解土地的实际使用情况、土地所有权归属等情况,为后续的确权工作提供依据。
3. 测绘登记。
根据实地调查的结果,土地确权机构进行土地测绘工作,绘制土地图并进行登记,确保土地权属的准确性和真实性。
4. 验证核实。
土地确权机构对测绘登记的结果进行验证核实,与农民和相关部门进行沟通,确保土地权属的准确性和合法性。
5. 公示公告。
土地确权机构对土地权属进行公示公告,公开土地权属信息,接受公众监督,保障土地权益。
6. 确权登记。
经过公示公告无异议后,土地确权机构对土地权属进行最终的确权登记,颁发土地确权证,确认土地的所有权归属。
三、后期管理阶段。
1. 建立档案管理。
土地确权机构建立土地确权档案管理制度,对土地确权的相关资料进行归档管理,确保档案的完整性和安全性。
2. 定期复核。
土地确权机构定期对已确权的土地进行复核,核实土地权属的变化情况,保障土地权益的稳定性和持续性。
3. 监督检查。
政府部门对土地确权工作进行监督检查,加强对土地确权机构的管理和指导,确保土地确权工作的规范和有效进行。
西安市城中村改造土地确权操作程序
(市国土局、市城中村改造办二○○八年九月八日)
为了规范城中村改造中土地确权行为,根据国家法律、法规和行政规章的规定,特制定如下操作程序。
一、适用范围在国务院批准的西安市城市总体规划建成区的城中村,经市城中村(棚户区)改造办公室批准实施城中村改造,其人员依照法定程序转为城镇居民户口,村委会转为居委会(社区),集体经济组织转为股份公司后,均可以申请办理土地确权手续。
二、操作程序
(一)申请改造后的股份公司申请土地确权,应提交下列材料:
1.土地确权申请书。
2.申请人身份证明材料。
3.市城中村(棚户区)改造办公室对该城中村改造方案的批准文件。
4.区政府关于完成无形改造工作的文件。
5.公安机关关于完成农转居工作的确认文件。
6.股东(或居民)大会关于同意办理土地确权和申请用地的决议。
7.地籍调查表(提前1-2月准备)、宗地图及宗地界址坐标。
8.规划定点图及勘测成果表。
9.超过城中村改造用地标准的,附与市土地储备交易中心签订的剩余土地收购储备协议。
10.地上附着物权属证明。
11.集体土地所有权证书和集体土地使用权证书。
12.其他相关证明材料。
地籍调查表、宗地图及宗地界址坐标,可以委托有资质的专业技术单位进行地籍调查获得。
申请人申请土地确权,应当如实向市国土资源局提交有关材料和反映真实情况,并对申请材料实质内容的真实性负责。
(二)受理
1.对申请人提出的土地确权申请,市国土资源局经初审,认为申请材料齐全、符合法定形
式,或者申请人按照要求提交全部补正申请材料的,应当受理土地确权申请。
2.申请材料存在可以当场更正的错误的,应当允许申请人当场更正。
(三)确权
1.市国土资源局受理土地确权申请后,应会同市城中村(棚户区)改造办公室对申请确权的土地进行实地踏勘,核实地籍调查结果有关内容,必要时,可以就有关事项向申请人、有关单位或者个人询问。
2.经审核认为可以依法确定所有权和使用权的,将拟确权结果予以公告,公告期为30日。
公告期满无异议的,经市国土资源局研究同意后,由市国土资源局制发市人民政府土地确权文件,确定申请确权的土地为国家所有,申请人可以依法取得国有土地使用权。
3.申请人或者有关利害关系人对人民政府土地确权文件有异议的,可以依法申请行政复议或者提起行政诉讼。
(四)登记发证申请人持确权文件及其它土地权属登记资料,申请办理土地权属登记,市国土资源局按照《土地登记办法》的规定,办理土地权属登记,核发土地权属证书。