自感现象知识点
- 格式:doc
- 大小:140.00 KB
- 文档页数:4
专题11.3电磁感应现象中的自感现象一、自感现象的分析思路1.明确通过自感线圈的电流的变化情况(增大还是减小)。
2.判断自感电动势方向,电流增强时(如通电时),自感电动势方向与电流方向相反;电流减小时(如断电时),自感电动势方向与电流方向相同。
3.分析线圈中电流变化情况,电流增强时(如通电时),由于自感电动势方向与原电流方向相反,阻碍增加,电流逐渐增大;电流减小时(如断电时),由于自感电动势方向与原电流方向相同,阻碍减小,线圈中电流方向不变,电流逐渐减小。
4.明确电路中元件与自感线圈的连接方式,若元件与自感线圈串联,元件中的电流与线圈中电流有相同的变化规律;若元件与自感线圈并联,元件上的电压与线圈上的电压有相同的变化规律;若元件与自感线圈构成临时回路,元件成为自感线圈的临时外电路,元件中的电流大小与线圈中电流大小有相同的变化规律。
5.分析阻碍的结果,具体见下表二、对通电自感和断电自感的理解在处理通断电自感灯泡亮度变化问题时,不能一味套用结论,如通电时逐渐变亮,断电时逐渐变暗,或闪亮一下逐渐变暗,要具体问题具体分析,关键要搞清楚电路连接情况。
断电前,灯泡电流I1取决于灯泡上的电压和灯泡自身电阻,断电后,灯泡电流取决于线圈中的电流,若线圈中电流断电前为I2,断电后逐渐减小,灯泡中电流也由I2逐渐减小。
所以,若I2≤I1,灯泡中电流由I2逐渐减小,灯泡逐渐变暗;若I2>I1,灯泡中电流先增大后减小,灯泡先亮一下后逐渐变暗。
【名师点睛】1.电流减小时,自感线圈中电流大小一定小于原先所通电流大小,自感电动势可能大于原电源电动势。
2. 在电路断开时,自感线圈的自感电动势阻碍原电流的减小,此时自感线圈在电路中相当于一个电源,表现为两个方面:一是自感电动势所对应的电流方向与原电流方向一致;二是在断电瞬间,自感电动势所对应的电流大小与原电流的大小相等,以后在此电流基础上开始缓慢减小到零。
关于自感的本质,可以理解为自感的结果使线圈中电流的变化延缓。
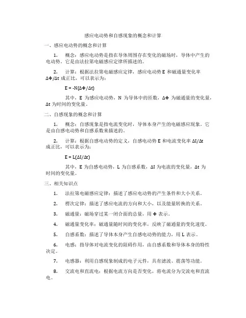
感应电动势和自感现象的概念和计算一、感应电动势的概念和计算1.概念:感应电动势是指在导体周围存在变化的磁场时,导体中产生的电动势。
它是由法拉第电磁感应定律所描述的。
2.计算:根据法拉第电磁感应定律,感应电动势E和磁通量变化率ΔΦ/Δt成正比,可以表示为:E = -N(ΔΦ/Δt)其中,E为感应电动势,N为导体中的匝数,ΔΦ为磁通量的变化量,Δt为时间的变化量。
二、自感现象的概念和计算1.概念:自感现象是指电流变化时,导体本身产生的电磁感应现象。
它是由自感电动势和自感系数来描述的。
2.计算:根据自感电动势的定义,自感电动势E和电流变化率ΔI/Δt成正比,可以表示为:E = L(ΔI/Δt)其中,E为自感电动势,L为自感系数,ΔI为电流的变化量,Δt为时间的变化量。
三、相关知识点1.法拉第电磁感应定律:描述了感应电动势的产生条件和大小关系。
2.楞次定律:描述了感应电流的方向和大小,以及能量转换的关系。
3.磁通量:磁场穿过某一闭合面的总量,用Φ表示。
4.磁通量变化率:磁通量随时间的变化率,反映了磁通量的变化速度。
5.自感系数:描述了导体本身产生自感电动势的能力,用L表示。
6.电感:指导体对电流变化的阻碍作用,由自感系数和导体本身的特性决定。
7.电感器:利用自感现象制成的电子元件,具有滤波、震荡等功能。
8.交流电和直流电:根据电流方向是否变化,将电流分为交流电和直流电。
9.电磁波:由变化电磁场产生的波动现象,传播速度为光速。
10.能量转换:感应电动势和自感现象中,电能和磁能可以相互转换。
以上是关于感应电动势和自感现象的概念和计算的知识点介绍,希望对您有所帮助。
习题及方法:1.习题:根据法拉第电磁感应定律,一个闭合回路中的感应电动势E与磁通量变化率ΔΦ/Δt之间的关系是什么?方法/答案:根据法拉第电磁感应定律,感应电动势E和磁通量变化率ΔΦ/Δt成正比,即E ∝ ΔΦ/Δt。
2.习题:一个导体棒在磁场中以速度v垂直切割磁感线,如果磁场强度为B,导体棒长度为L,切割速度为v,求切割产生的感应电动势E。
电磁感应中的自感与互感知识点总结电磁感应是研究磁场和电流之间相互作用的重要内容,其中自感与互感是电磁感应过程中的核心概念。
本文将对自感与互感这两个知识点进行总结,以便更好地理解电磁感应的原理和应用。
一、自感的概念与特点自感是指一个导体中的电流通过自身的磁场与其自身的磁场相互作用产生电动势的现象。
它的概念可以用法拉第电磁感应定律来描述:当一个电流变化时,它所产生的磁场会穿过自身,从而引起自感电动势的产生。
自感的特点如下:1. 自感电动势的方向与电流变化方向相反,符合楞次定律。
2. 自感电动势的大小与电流变化速率成正比,即ξ = -L(di/dt),其中ξ表示自感电动势,L表示自感系数,di/dt表示电流变化的速率。
3. 自感系数L与导体的几何形状和材料特性有关,通常用亨利(H)表示。
二、互感的概念与特点互感是指两个或多个线圈中的电流通过它们产生的磁场相互作用,使得电流发生变化,从而产生电动势的现象。
互感也可以用法拉第电磁感应定律来描述:当一个线圈中的电流变化时,它所产生的磁场会穿过其他线圈,从而引起互感电动势的产生。
互感的特点如下:1. 互感电动势的方向与电流变化方向相反,符合楞次定律。
2. 互感电动势的大小与线圈的匝数、电流变化速率以及两个线圈之间的磁链有关,即ξ = -M(di/dt),其中ξ表示互感电动势,M表示互感系数,di/dt表示电流变化的速率。
3. 互感系数M与线圈的几何形状和材料特性有关,通常用亨利(H)表示。
三、自感与互感的区别与联系自感和互感都是电磁感应的重要概念,它们之间既有区别,又有联系。
区别:1. 自感是指一个导体中的电流通过自身的磁场与其自身的磁场相互作用产生电动势,而互感是指两个或多个线圈中的电流通过它们产生的磁场相互作用,使得电流发生变化,从而产生电动势。
2. 自感主要考虑的是一个导体自身的磁场对自身所产生的影响,而互感主要考虑的是线圈之间的相互作用。
联系:1. 自感和互感都符合楞次定律,即电动势的方向与电流变化方向相反。
《电磁感应》第四课时自感现象一.基础知识扫描1.自感现象:(1)定义(2)自感电流(自感电动势)的方向:(3)自感电动势的大小:与导体中电流的变化率成正比(3)自感现象产生的原因:是由于通过导体本身电流的变化。
自感电动势的作用:阻碍导体中原来电流的变化(增反减同)。
自感现象同样遵循楞次定律。
自感电动势的大小决定于线圈本身的构造和穿过线圈磁通量变化的快慢。
(4)自感受系数L:①决定因素:由线圈本身的性质决定,与线圈中的电流及线圈两端的电压均无关。
②大小关系:线圈越长,单位长度上的匝数越多,截面积越大,它的自感系数越大,线圈加了铁芯,自感系数也会增大。
③L的物理意义:在线圈中电流强度的变化率相同的情况下,L越大,则自感电动势越大,自感现象越明显,说明L是表示线圈自感能力的物理量。
2.日光灯原理(1)日光灯的构造(2)电路(3)启动器和镇流器的作用二.疑难知识点辨析1.自感现象的本质及“闪烁”条件2.断电自感电路与通电自感电路三.典型例题分析例1.在图所示实验中,带铁芯的、电阻较小的线圈L与灯A并联。
当合上电键K,灯A正常发光,试判断下列说法中哪些是正确的。
A.当断开K时,灯A立即熄火B.当断开K时,灯A突然闪亮后熄灭C.若用阻值与线圈L相同的电阻取代L接入电路,当断开K,灯A突然闪亮后熄灭D.若用阻值与线圈L相同的电阻取代L接入电路,当断开K,灯A立即熄灭例2.如图7—2—2所示,电路甲、乙中,电阻R和自感线圈L的电阻值是很小的。
接通S,使电路达到稳定,灯泡D发光。
()A.在电路甲中,断开S,D将渐渐变暗B.在电路甲中,断开S,D将先变得更亮,然后渐渐变暗C.在电路乙中,断开S,D将渐渐变暗D.在电路乙中,断开S,D将先变得更亮,然后渐渐变暗例 3. 如图所示是日光灯的结构示意图,若按图示的电路连接,关于日光灯发光的情况,下列叙述中正确的是()A.S1接通, S2, S3断开,日光灯就能正常发光B.S1 S2接通,S3断开,日光灯就能正常发光C.S3断开,接通S1 S2后,在断开S2,日光灯就能正常发光D.当日光灯正常发光后,再接通S3,日光灯仍能正常发光四.针对训练1.在图中,L是自感线圈,当S接通的瞬间,通过灯A的电流方向是;当S断开的瞬间,通过灯A的电流方向是。
高二物理自感现象及自感电动势自感现象是指当电流通过一条线圈时,它会产生磁场,而这个磁场会影响到这条线圈本身。
这种现象被称为自感现象。
同时,根据法拉第电磁感应定律,当磁通量发生变化时,线圈两端会产生感应电动势,这个电动势即为自感电动势。
在高二物理学习中,自感现象及自感电动势是我们需要深入了解和掌握的内容。
一、自感现象自感现象指的是电流通过一条线圈时,线圈内会产生磁场,而这个磁场会影响到线圈本身,使其电流发生变化。
自感现象与电流的变化形式和大小有关,常见的自感现象包括自感电动势和电感现象。
自感电动势是指当电流在一条线圈内发生变化时,线圈两端会产生感应电动势。
自感电动势的大小与电流变化的速率有关,即自感电动势的大小正比于电流的变化速率。
当电流变化缓慢时,自感电动势的大小较小;而当电流变化快速时,自感电动势的大小较大。
电感是指线圈对通过它的电流变化产生的自感电动势的阻碍作用。
电感的大小与线圈的匝数、线圈形状、线圈材料以及磁场的强度有关。
在电路中,电感常用于滤除高频噪音、稳定电流等方面。
二、自感电动势的产生原理自感电动势的产生原理可以通过法拉第电磁感应定律来解释。
根据法拉第电磁感应定律,当磁通量发生变化时,会在电路中产生感应电动势。
在自感电动势的情况下,磁通量的变化是由电流的变化引起的。
当电流在线圈内发生变化时,该线圈会在周围产生磁场。
磁场的变化导致了磁通量的变化,从而在线圈中产生了自感电动势。
这个自感电动势的大小正比于电流的变化速率,即自感电动势的大小与电流的变化呈正比关系。
三、自感电动势的应用自感电动势在实际应用中有着广泛的用途。
以下是自感电动势的几个常见应用:1. 电感耦合:自感电动势可用于不同线圈之间的电感耦合,以实现信号的传输、电压的升降等功能。
2. 感应加热:通过在线圈中加入交变电流,产生的自感电动势在工作体上产生涡流,从而实现加热效果。
3. 电感传感器:自感电动势可以用于制作电感传感器,用于检测金属物体、测量距离、测量电流等。
自感现象知识点总结自感现象的特点自感现象具有以下几个显著特点:1. 主观性:自感现象是主观的,是个体对自身内在状态的主观体验。
人们对自己的感受和认识是基于自己的主观体验,因此具有强烈的个体差异性。
2. 内在性:自感现象是人类内在心理活动的表现,是与个体的身心状态密切相关的。
它反映了个体的情感、思想和行为,是个体内在世界的体现。
3. 多维性:自感现象涉及了个体多个方面的感知和认识,包括身体状态、情感状态、心理状态和行为状态。
它们相互关联、相互作用,共同构成了个体的自我的整体体验。
4. 动态性:自感现象是动态变化的,随着个体身心状态的变化而发生变化。
个体的情感、思想和行为是不断变化的,在不同的时刻和情境下,会产生不同的自感体验。
自感现象与心理健康自感现象对于个体的心理健康具有重要影响。
一个人对自己的身体状态、情感状态、心理状态和行为状态的感知和认识,直接影响着他的情感体验、思维方式和行为表现。
良好的自感现象能够促进个体对自己的全面认识,并对身心健康产生积极的影响;而不良的自感现象则会导致自我否定、情绪困扰和行为失控,损害个体的心理健康。
自感现象与社会适应自感现象也与个体的社会适应密切相关。
一个人对自己的认识和感知,直接影响着他与他人的交往和与社会的互动。
良好的自感现象能够帮助个体更好地认识自己,积极应对人际关系和社会压力,提高社会适应能力;而不良的自感现象则会导致自我封闭、人际冲突和社会孤立,影响个体的社会适应。
自感现象的培养与促进良好的自感现象是个体健康成长和社会适应的基础,因此,有必要进行自感现象的培养与促进。
具体来说,可以从以下几个方面进行:1. 自我认识:倡导个体对自己进行深入的认识和思考,了解自己的优势和不足,发掘自己的潜能和特长,增强自尊和自信。
2. 情感调适:培养个体积极健康的情感态度,学会自我情感调节和情绪管理,提高情感表达和沟通能力。
3. 心理抗压:帮助个体树立积极的心理态度,增强心理韧性和抗挫折能力,应对各种生活压力和挑战。
第五讲 自感一、学习目标1.了解自感现象,能分析通电自感与断电自感;2.了解日光灯的工作原理。
二、知识框图:三、重点详讲:1.自感现象:⑴.实验L AL BSL⑵.结论:①.由于通过线圈自身的电流发生变化而引起的电磁感应现象叫自感现象。
在自感现象中产生的感应电动势叫自感电动势。
②.自感现象:自感现象是一种特殊的电磁感应现象,遵循电磁感应的所有规律。
2.自感电动势:⑴.概念:在自感现象中产生的感应电动势叫自感电动势。
⑵.大小:E L =LD ID t(5-1)⑶.自感电动势的方向:当回路中电流增加时,自感电动势和原来电流的方向相反;当回路中电流减小时,自感电动势和原来电流的方向相同。
3.自感系数:⑴.概念:自感电动势与导体中电流的变化率成正比,比例系数及为自感系数,简称自感或电感。
⑵.决定因素:自感系数L 与线圈的形状、长段、匝数及有无铁芯有关。
线圈的横截面积越大、线圈越长、匝数越密,其自感系数L 越大。
如果线圈内有铁芯,则自感系数L 会比没有铁芯时大得多。
⑶.单位:亨[利](符号H ),H mH H μ6310101==⑷.物理意义:表征线圈产生自感电动势本领大小的物理量。
数值上等于通过线圈的电流在1s 内改变1A 时产生的自感电动势的大小。
4.日光灯的构造及工作原理:形灯管启动器镇流器~220V⑴.启动器:相当于一个自动开关。
⑵.镇流器:镇流器是一个带铁芯的线圈,自感系数很大。
⑶.日光灯的工作原理:当开关闭合时,电压接在启动器两端,辉光产生热量使动触片变形,电路接通。
辉光放电消失,电路自动断开,由于电流急剧减小,镇流器产生很高的感应电动势,加上电源电压,日光灯点亮。
当日光灯正常工作时,镇流器起着降压限流的作用。
三、典型例题:【断电自感现象】 1.如图所示的(a )、(b )两个电路中,电阻R 和电感线圈L 的电阻值都很小,且小于灯泡A 的电阻,接通开关S ,使电路达到稳定,灯泡A 发光,则( ) A.在电路(a )中,断开S 后,A 将逐渐变暗;B.在电路(a )中,断开S 后,A 将先变得更亮,然后逐渐变暗;C.在电路(b )中,断开S 后,A 将逐渐变暗;D.在电路(b )中,断开S 后,A 将先变得更亮,然后逐渐变暗。
自感现象的四个要点和三个状态一、自感现象的四个要点和三个状态要点一: 电感线圈产生感应电动势的原因是通过线圈本身的电流变化引起穿过自身的磁通量变化。
要点二:自感电流总是阻碍导体中原电流的变化, 当自感电流是由于原电流的增强引起的(如通电), 自感电流的方向与原电流方向相反;当自感电流是由于原电流的减少引起时(如断电), 自感电流的方向与原电流方向相同。
要点三: 自感电动势的大小取决于自感系数和导体本身电流变化的快慢。
其具体关系为: 。
其中, 自感系数L的大小是由线圈本身的特性决定的。
线圈越粗、越长、匝数越密, 它的自感系数就越大;线圈中加入铁芯, 自感系数增大。
要点四: 自感现象的解释。
图1的电路断电时, 线圈中产生的自右向左的自感电流, 是从稳定时的电流开始减小的。
若为线圈的直流电阻), 在电键S闭合稳定后, 流过电灯的自右向左的电流小于流过线圈的自右向左的电流, 在S断开的瞬间, 才可以看到电灯更亮一下后才熄灭。
若, 在S断开的瞬间, 电灯亮度是逐渐减弱的。
三个状态: 理想线圈(无直流电阻的线圈)的三个状态分别是指线圈通电瞬间、通电稳定状态和断电瞬间状态。
在通电开始瞬间应把线圈看成断开, 通电稳定时可把理想线圈看成导线或被短路来分析问题。
断电时线圈可视为一瞬间电流源(自感电动势源), 它可以使闭合电路产生电流。
二、自感现象题型及其分析考查基础概念讲例1.下列关于自感现象的说法中, 正确的是: [ ]A.自感现象是由于导体本身的电流发生变化而产生的电磁感应现象B.线圈中自感电动势的方向总与引起自感的原电流的方向相反C.线圈中的自感电动势的大小与穿过线圈的磁通量变化的快慢有关D.加铁芯后线圈的自感系数比没有铁芯时要大讲例2.关于线圈的自感系数, 下列说法正确的是: [ ]A.线圈的自感系数越大, 自感电动势一定越大B.线圈中的电流等于零时, 自感系数也等于零C、线圈中电流变化越快, 自感系数越大D.线圈的自感系数由线圈本身的因素及有无铁芯决定考查自感电流方向讲例3.图16-6-2为一演示实验电路图, 图中L 是一带铁芯的线圈, A是一灯泡, 电键K 处于闭合状态, 电路是接通的, 现将电键K 打开, 则在电路切断的瞬间, 通过灯泡A 的电流方向是从_______端________端。
可编辑修改精选全文完整版06届高三物理一轮授课提纲十二、电磁感应(6)[课题] 自感现象及电磁感应的图象[教学目标]1、了解自感现象、理解自感电动势的概念2、掌握日光灯的工作原理3、学会分析电磁感应中的图象问题[重点难点][知识要点]一、自感现象:自感现象是电磁感应现象一种特例,它是由于导体本身的电流变化而产生的电磁感应现象。
1、自感电动势自感电动势总是阻碍导体中原来电流的变化。
“阻碍”并不是“阻止”,而是“延缓”,使回路中原来的电流变化得缓慢一些.增大时还是增大减小时还是减小.例如:断电自感电流的大小不会超过断电前瞬间线圈中电流的大小,通电自感电动势不会超过电源的电动势,这才是“阻碍”意义的真实体现。
2、自感电动势方向自感电动势总是阻碍导体中原来电流的变化,当原来电流在增大时,自感电动势与原来电流方向相反,当原来电流在减小时,自感电动势与原来电流方向相同。
二、自感现象的应用——日光灯1、日光灯主要由灯管、镇流器、起动器组成(1)灯管:管两端各有一个灯丝,管内充有微量的氩和稀薄汞蒸气,管壁涂有荧光粉。
(2)镇流器:是一个带铁芯的线圈,自感系数很大;在日光灯点燃时,利用自感现象,产生瞬时高压,在日光灯正常发光时,利用自感现象,起降压限流作用。
(3)起动器:是一个充有氖气的小玻璃泡,里面有两个电极,一个是固定不动的静触片,另一个是用双金属片制成的U型动触片,它自动把电路接通和断开。
2.日光灯的工作原理(1)如图所示,当开关闭合后,电源电压加在起动器的两极之间,使氖气放电发出辉光.辉光产生的热量使__________,与___________,电路导通,于是镇流器的线圈和灯管的灯丝中就有电流通过.(2)电路接通后,起动器中氖气停止放电,U型动触片冷却收缩,两个触片分离,电路断开,镇流器中产生很高的自感电动势,方向与____________,两者加在一起形成瞬时高电压,加在灯管两端,使灯管中气体开始放电,日光灯管成为电流的通路开始发光.(3)正常发光时,镇流器起____________作用,保证日光灯正常工作。
五、自感现象
自感现象主要考查的内容
主标题:自感现象
副标题:剖析考点规律,明确高考考查重点,为学生备考提供简洁有效的备考策略。
关键词:自感
难度:3
重要程度:5
内容:
考点剖析:
当一个线圈中的电流变化时,它产生的变化磁场不仅在邻近的电路中激发出感应电动势,同样也在它本身激发出感应电动势,这现象称为自感现象。
在高考中也时常涉及自感的相关知识。
典型例题
例1.(2015•姜堰市模拟)如图所示,两相同灯泡A1、A2,A1与一理想二极管D连接,线圈L的直流电阻不计。
下列说法正确的是()
A.闭合开关S后,A1会逐渐变亮
B.闭合开关S稳定后,A1、A2亮度相同
C.断开S的瞬间,A1会逐渐熄灭
D.断开S的瞬间,a点的电势比b点低
【解析】D.闭合开关S后,因线圈自感,但两灯和线圈不是串联的关系,则两灯立刻亮,故A错误;闭合开关S稳定后,因线圈L的直流电阻不计,所以A1与二极管被短路,导致灯泡A1不亮,而A2将更亮,因此A1、A2亮度度不同,故B错误;断开S的瞬间,A2会立刻熄灭,线圈L与灯泡A1及二极管构成回路,因线圈产生感应电动势,a端的电势低于b端,但二极管具有单向导电性,所以回路没有感应电流,A1也是立即熄灭,故C错误D正确。
例2.(2015•潍坊模拟)如图(a)(b)所示的电路中,电阻R和自感线圈L的电阻值都很小,且小于灯A的电阻。
接通S,使电路达到稳定,灯泡A发光,则()
A.在电路(a)中,断开S,A将渐渐变暗
B.在电路(a)中,断开S,A将先变得更亮,然后渐渐变暗
C.在电路(b)中,断开S,A将渐渐变暗
D.在电路(b)中,断开S,A将先变得更亮,然后渐渐变暗
【解析】AD.在电路a中,断开S,由于线圈阻碍电流变小,导致A将逐渐变暗,故A正确,B错误;在电路b中,由于电阻R和自感线圈L的电阻值都很小,所以通过灯泡的电流比线圈的电流小,断开S时,由于线圈阻碍电流变小,导致A将变得更亮,然后逐渐变暗,故C错误,D 正确。
例3.(2015•杭州模拟)如图所示电路,L是自感系数较大的线圈,在滑动变阻器的滑动片P从A端迅速滑向B端的过程中,经过AB中点C时通过线圈的电流为I1;P从B端迅速滑向A端的过程中,经过C点时通过线圈的电流为I2;P固定在C点不动,达到稳定时通过线圈的电流为I0,则()
A.I1=I2=I0 B.I1>I0>I2 C.I1=I2>I0 D.I1<I0<I2
【解析】D.滑片在A点时,滑动变阻器接入电阻最小,则当滑片下移时,电流将变大,而此时线圈将阻碍电流的增大,故电流较小;而当滑片从B向A移动时,由于开始时电流较大,向上运动时,线圈中电流将减小,线圈将阻碍电流的减小,故此时I2将保持在B点时的电流;而滑片固定在C点时,电流小于在B点时的电流,故有I1<I0<I2。
例4.(2015•天水校级模拟)如图所示,电感L的直流电阻(稳定时的电阻)与电阻R相同,A、B是完全相同的灯泡,当开关S突然闭合或突然断开时,下列判断正确的是()
A.当开关突然闭合或断开时,A、B现象完全相同
B. S闭合较长时间后,B灯会更亮些
C. S突然断开时,B会立即熄灭,A还要亮一会儿
D. S突然闭合时,B灯比A灯亮,断开S时A、B要过一会儿后一起熄灭
【解析】D.灯A与电阻R串联,当电键开关S时,立即发光。
通过线圈L的电流增大,穿过线圈的磁通量增大,线圈中产生自感电动势,根据楞次定律线圈产生的感应电动势与原来电流方向相反,阻碍电流的增大,电路的电流只能逐渐增大,B逐渐亮起来。
所以A比B先亮。
由于线圈直流电阻忽略不计,当电流逐渐稳定时,线圈不产生感应电动势,两灯电流相等,最后两灯一样亮。
故A错误,B错误。
断开开关S时,由于自感,线圈中的电流只能慢慢减小,其相当于电源,与A、B和R构成闭合回路放电,两灯都过一会儿熄灭,故C错误,D正确。
例5.(2015•上高县校级模拟)图a是用电流传感器(相当于电流表,其电阻可以忽略不计)研究自感现象的实验电路,图中两个电阻的阻值均为R,L是一个自感系数足够大的自感线圈,
其直流电阻值也为R。
图b是某同学画出的在t0时刻开关S切换前后,通过传感器的电流随时间
变化的图像。
关于这些图像,下列说法中正确的是()
图a
A.图b中甲是开关S由断开变为闭合,通过传感器1的电流随时间变化的情况
B.图b中乙是开关S由断开变为闭合,通过传感器1的电流随时间变化的情况
C.图b中丙是开关S由闭合变为断开,通过传感器2的电流随时间变化的情况
D.图b中丁是开关S由闭合变为断开,通过传感器2的电流随时间变化的情况
【解析】BC.开关S由断开变为闭合,由于L的自感作用,通过传感器1的电流是逐渐增大的,当稳定以后,自感消失,电流保持不变,故A错误B正确;开关S由闭合变为断开,传感器1的电流立即为零,由于L的自感作用(相当于电源),传感器2的电流与原来反向且逐渐减小为零,故C正确D错误。
例6.(2015•浙江模拟)如图(甲)所示,打开电流和电压传感器,将磁铁置于螺线管正上方距海绵垫高为h处静止释放,磁铁穿过螺线管后掉落到海绵垫上并静止。
若磁铁下落过程中受到的磁阻力远小于磁铁重力,且不发生转动,不计线圈电阻。
图(乙)是计算机荧屏上显示的UI-t曲线,其中的两个峰值是磁铁刚进入螺线管内部和刚从内部出来时产生的。
下列说法正确的是()
A.若仅增大h,两个峰值间的时间间隔会增大
B.若仅减小h,两个峰值都会减小
C.若仅减小h,两个峰值可能会相等
D.若仅减小滑动变阻器的值,两个峰值都会增大
【解析】BD.若仅增大h,磁铁经过线圈的时间减小,两个峰值间的时间间隔会减小,故A 错误;当h减小时,磁铁进入线框的速度减小,导致线框中磁通量的变化率减小,因此两个峰值。