工业企业成本管理与控制1
- 格式:doc
- 大小:63.50 KB
- 文档页数:6
工业企业成本控制存在的问题及对策探析随着市场经济的发展和竞争的加剧,成本控制成为企业生存和发展的重要因素。
尤其是对于工业企业而言,成本控制更是至关重要,因为它们的生产过程涉及到大量的原材料和能源等方面的成本。
然而,工业企业的成本控制仍存在诸多问题,下面分别从成本管理、供应链管理、生产流程和费用管理四个方面探析问题及对策。
一、成本管理方面存在的问题及对策1.成本计算方式不合理问题工业企业在成本计算时,往往采用传统的加权平均成本法,忽略了多样性成本的影响,导致成本计算不准确。
此时,企业可以采用ABC成本法来计算成本。
2. 没有制定严格的成本预算和控制标准问题工业企业常常只关注生产和销售业绩,而忽略成本预算和控制,导致企业生产成本高,销售利润低。
因此,企业应制定严格的成本预算和成本控制标准,并加强成本控制管理。
1.缺乏供应链透明度问题企业在采购原料时,往往由于缺乏供应链透明度,导致采购成本高,难以控制。
因此,企业需要加强与供应商的合作与沟通,建立供应链透明度,把握原材料市场变化情况,降低采购成本。
2. 供应商缺乏稳定性问题如果企业缺乏稳定的原材料供应渠道,不能及时采购到所需的原材料,会导致生产计划无法按照计划开展,影响生产效率。
因此,企业需建立长期稳定的供应商关系,保证原材料的稳定供应。
1.生产流程不流畅问题生产流程不流畅会导致生产效率低下,原材料浪费,影响产品质量。
因此,企业需要进行生产流程改进,实现流畅高效的生产流程。
2.质量控制问题质量控制是提高产品品质的核心,如果工业企业的质量控制不严格,就会导致产品质量下降,损失的成本不容忽视。
为此,企业应建立完善的生产质量管理体系和质量保证体系,加强质量控制。
1. 管理费用过高问题企业的管理费用过高,会增加企业生产成本和销售成本,降低企业的利润。
因此,企业应注重管理费用的预算和控制。
2.能源成本高问题能源成本是工业企业的主要成本之一,如果能源成本高,将直接影响企业的利润水平。
试析钢结构制造企业的成本核算与管控钢结构制造企业是建筑行业中重要的组成部分,其产品广泛应用于工业厂房、桥梁、体育场馆等领域。
在钢结构制造企业的运营过程中,成本核算和管控是至关重要的环节,直接影响到企业的利润和竞争力。
本文将就钢结构制造企业的成本核算和管控进行分析和探讨,旨在为相关从业人员和企业主提供一些参考和启示。
一、成本核算的目的和意义成本核算是指对企业生产、经营活动过程中的各项成本进行核算和分析,以便使企业管理者了解和掌握各项成本的实际情况,为企业的经营决策提供准确的成本数据支持。
在钢结构制造企业中,成本核算主要包括原材料成本、人工成本、制造费用等方面的核算。
成本核算的目的在于通过分析和比较不同的成本项目,找出成本控制中的问题,为企业管理者提供科学的决策依据,降低企业的生产成本,提高企业经济效益。
成本核算可以帮助企业准确地评价和衡量生产活动的效益和效率,识别资源的浪费和不合理的地方,及时采取措施加以改进。
通过成本核算,企业可以发现成本控制中的漏洞和薄弱环节,推动企业全面提高生产效率和经济效益。
成本核算还可以为企业的市场定价提供重要的依据。
钢结构制造企业在市场营销中需要根据成本核算的结果,来制定合理的价格策略,以保证产品的竞争力和市场份额。
二、成本核算的主要内容和方法1. 原材料成本的核算原材料成本是钢结构制造企业的重要成本项目,其核算主要包括采购成本、入库成本、消耗成本等。
在进行原材料成本核算时,首先要建立完善的原材料采购、仓储和消耗台账,并建立科学的成本核算模式。
通过核算原材料的采购成本、库存成本和实际消耗成本,可以及时了解原材料的消耗情况和成本变动趋势,为企业的生产计划和采购决策提供依据。
人工成本是指企业为雇员支付的工资、福利和劳动保护费用。
在进行人工成本核算时,需要明确工资结构和绩效考核制度,建立健全的工资核算和绩效考核机制,力求实现人力资源的合理配置和使用。
通过核算人工成本,可以及时掌握企业的用工情况、员工的实际工作量和效率,为企业管理者提供决策依据和改进措施。
有效控制生产成本的方法与策略随着市场竞争的不断加剧,企业需要更加高效地控制生产成本,以提高公司的盈利能力和市场竞争力。
当企业把所有可控参数优化和改进后,成本降低是企业最需要关注的。
本文旨在介绍有效降低生产成本的方法和策略。
一、引言生产成本的重要性是不言而喻的。
对于任何企业来说,最终目的都是赚钱。
而生产成本是影响企业盈利的最关键因素之一。
因此,为了提高公司的盈利能力,降低生产成本是至关重要的。
同时搭建省钱的生产基础也是企业降低成本的一项重要工作,本章我们会在此方面强调一些优化生产的技巧。
二、生产过程中成本的组成在深入探讨降低生产成本的方法之前,要先了解生产成本的组成。
生产成本通常由直接成本和间接成本两个部分组成。
1. 直接成本直接成本是与生产直接相关的成本,包括原材料、劳动力和制造物流。
这些成本通常在生产过程中可以直接控制。
-原材料:对于制造企业来说,原材料的采购是主要的成本之一。
要在将原材料采购成成品后有一个良好的利润,就要找到优质的供应商,谈判最优惠的价格,并且遵循正确的库存管理措施。
-劳动力:生产线上的员工是生产过程中最重要的投入因素之一。
为了增强生产力,企业需要为员工提供适当的培训和发展机会,从而提高工作效率和员工满意度。
-制造物流:这指的是将原材料从供应商处运送到生产场所的过程。
企业需要确保物流效率和有序性,以确保原材料的及时到货和按需交付。
2. 间接成本间接成本是不直接参与生产的成本,包括电力、设备维护费用和工程管理费用。
-电力:制造企业消耗大量的电力,因此电费会成为间接生产成本的一部分。
企业需要在电力费用上保持警惕并寻找可持续的能源替代计划,从而降低能源消耗和成本。
-设备维护费用:如果企业的设备经常出现故障和停机,那么这笔费用将回应高昂。
有一个完整的预防性维护计划能保证这样的情况不会发生。
-工程管理费用:企业还需要支付各种管理费用,这些费用包括人员,设备和供应链管理等。
优化这些费用的关键是使用可持续性的解决方案,以提高管理效率和降低费用。
大型制造企业的生产成本控制与优化管理作者:李健来源:《管理学家》2022年第10期[摘要]随着我国经济体系的不断完善,国家开始注重实体企业和实体经济的发展,大型制造企业是国家经济全面发展的基础,其对于推进国家技术发展、国家经济发展等起到了关键性的作用。
生产成本控制是大型制造企业发展过程中的重点工作,目前多数企业内部并未建立完善的成本控制度及规范,导致企业成本管理缺失、运营成本提升,这不仅影响到了企业的整体发展,甚至可能因产品成本提升导致企业市场竞争力降低。
面对激烈的市场竞争,为了保证产品的市场占有份额,成本竞争无疑是各家企业的主要竞争手段之一。
管理者多会加强成本管理,以合理、科学的手段,来实现有效的成本控制,降低产品成本,提升市场竞争力,降低企业运营风险。
[关键词]大型制造企业;生产成本控制;优化策略;成本管理中图分类号:F272 文献标识码:A 文章编号:1674-1722(2022)10-0019-03目前,我国实体经济成为国家发展的主要经济支柱,各项政策支持也为制造企业的发展奠定了基础。
在良好的市场大环境下,企业可以通过不断优化自身结构,实现高效快速发展。
当前我国企业普遍的问题是管理者虽然有成本管控意识,但基本浮于表面,未能实施有效的手段来达到降低企业制造成本的目的。
大多数企业的管理层人员并未完全识别企业经营的有效成本,未能采取措施对其加以控制,导致企业经营过程中增加了较多的隐性成本,直接加重企业经营负担,严重的甚至影响企业的正常运营状态。
在大型制造企业的运营发展中,成本多样性也体现得十分明显,列支项目多、种类复杂,管理人员需要充分了解成本构造,结合企业的经营状况,制定合理可行的成本控制目标,严控各项成本支出,促进企业可持续发展。
对于制造企业而言,其成本管控核心是生产成本管控,产品的生产成本包括材料成本、人工成本和加工成本等成本要素,针对不同的成本要素,其管控方式和目标不一,企业管理者应当识别产品成本中的主要不利动因,实施有效的管控手段,降低产品制造成本,提高产品竞争力。
浅谈钢铁工业成本管理控制中的问题与应对措施摘要:钢铁工业作为我国国民经济的重要工业之一,对经济发展起着重要作用。
随着社会经济的竞争,钢铁企业在发展的同时,也逐渐暴露出一些问题,因此,探讨钢铁企业的工业成本管理控制的过程中面临的问题,并提出有效的解决对策,具有重要的现实意义。
关键词:钢铁工业成本管理控制解决对策成本管理在企业的经营及管理活动当中至关重要,钢铁企业之间的竞争激烈,部分企业现面临着严峻的挑战。
为了提高我国钢铁企业的经济效益,增强竞争优势,需要加强对企业的工业成本管理进行有效分析,并通过资源的调配整合,更好地降低企业的经营风险、实现企业的战略目标。
1 成本控制定义与意义成本控制指企业按照预先确定成本的管理目标,由成本控制的主体运用一定的职权,通过对影响成本的各类因素与条件采取预防与调节措施,确保企业的成本管理目标得以顺利实现的管理过程。
做好成本管理控制工作,有利于企业开展成本管理与控制、有利于对各项费用的开销做好事先计划;有效挖掘企业内部的潜力、降低企业的成本;提高经营管理与企业的经济效益。
2 钢铁企业工业成本管理控制过程存在的问题2.1 对成本管理缺乏认识部分钢铁企业将企业的成本管理当做财务部门人员、或管理人员的职责,企业职工参与成本管理的意识淡薄,参与企业成本管理的主动性与积极性不强,不能起到很好地协调效果,导致企业成本管理工作难以得到切实的进行。
2.2 成本管理的观念落后不少钢铁企业的成本管理工作过于简单,片面地认为降低企业成本就行了。
企业的成本降低的情况下,在控制成本与费用下降的同时,还可能造成产品质量与企业的经济效益下降,因此,应正确对待企业的管理成本。
现代企业更注重对资源的配置与优化方面的高效管理,在重视产品生产成本的同时,还要重视对产品的质量的提高。
利用技术进步与管理创新方式,降低钢铁企业的生产成本,确保企业获得更大的经济效益。
2.3 工业成本的管理方法与手段缺少创新多数钢铁企业在实现财务电算化的同时,仅局限在对成本及费用的事后核算方面,对事前的预测与事中的控制环节把握不足。
工业企业降本增效实施方案为了降低成本、提高效益,工业企业需要制定一套降本增效的实施方案。
以下是一个适用于工业企业的实施方案,包括控制成本、优化流程、提升员工素质、推进技术创新等方面。
一、控制成本1.成本分析:对企业各项成本进行详细分析,找出成本高的环节,并制定相应的成本控制计划。
2.供应链管理:与供应商建立长期合作关系,通过集中采购、价格谈判等手段降低原材料和零部件的采购成本。
3.节约用能:优化设备使用方案,合理调控能源消耗,采取节能措施,如维护设备、开展能源测算等。
4.精简生产线:通过优化生产流程,减少仓储成本,提高生产效率,避免产能过剩和产能不足。
二、优化流程1.提高生产效率:应用现代信息技术,实现自动化和智能化生产,提高生产效率,降低人工成本。
2.设备维护管理:建立设备维护档案,制定保养计划,及时进行设备维修和保养,延长设备寿命,减少设备故障,降低停机时间和维修成本。
3.品质管理:建立完善的品质管理体系,提高产品质量,减少次品率和退货率,避免不必要的返工和废品,降低生产成本。
4.供应链优化:通过信息共享、协同制造、厂商管理和库存管理等手段,优化供应链流程,减少库存、缩短交货周期,提高资源利用率。
三、提升员工素质1.培训提升:制定员工培训计划,提供专业技能培训和管理培训,提高员工技能水平和工作能力,减少操作错误和事故的发生。
2.激励机制:建立合理的薪酬制度和激励机制,积极激励员工的工作积极性和创造力,提高员工的工作质量和效率。
3.团队建设:鼓励员工团队合作,提高协同能力,建立和谐的企业文化,增强员工的归属感和凝聚力。
四、推进技术创新1.研发投入:加大研发投入,提升企业技术创新能力,培养一支专业的技术研发团队,推动产品技术升级和创新。
2.技术改造:进行设备改造,引进先进的生产技术和管理方法,提高产品质量和生产效率。
3.合作创新:与高校、研究机构以及优秀的供应商建立合作关系,共享资源,通过合作创新推动企业技术进步。
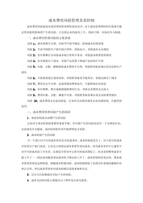
成本费用风险管理及其控制成本费用风险就是在成本费用管理和控制活动中,由于成本管理和控制失效或不确定性因素的影响所产生的风险,它会使企业的成本上升,利润下降,市场竞争力削弱。
一、成本费用管理风险的主要表现风险1:成本预算不合理,审核不严或不规范,影响成本控制效果风险2:不加节制的生产损失统计资料,消耗加大,导致成本支出增加风险3:存在舞弊行为导致成本统计资料不真实,导致成本核算资料错误风险4:盲目降低生产成本,导致产品质量下降或产品结构不合理风险5:归集、分配、摊销提取成本费用不合理,导致财务报表难以真实反映生产成本风险6:不按要求进行成本结转,导致财务报表不能真实、客观反映生产成本风险7:费用支出不合理,造成资源浪费和流失,可能影响企业效益风险8:存在舞弊、欺诈或报销虚假费用行为,导致企业费用支出加大风险9:费用归集、分配、摊提不合理,导致财务报表难以真实反映费用情况风险10:成本费用支出违反国家、行业有关法律法规及企业内部制度,可能受到处罚。
二、成本费用管理风险产生的原因1、成本控制意识淡薄产生的风险企业对于成本控制的重要性重视不够,对可能产生的风险也没有一个足够的认知,从而成本开支随意,成本控制的作用不能得到充分发挥。
2、成本转嫁产生的风险当一个部门以不可控成本替代其可控成本时,成本转嫁就发生了。
对于按可控成本评价的生产部门来说,它有动力用固定成本来替代变动成本,因为成本责任中心通常不对不可控成本的上升负责,结果是尽管该中心的可控成本降低了,但企业的整体成本可能上升了一一固定成本随着变动成本的下降反而上升了。
成本控制的有效运用,要求成本管理者预见这种转嫁,规避成本转嫁风险。
成本转嫁降低了业绩评价系统的激励作用和公正性,所以成本管理者对成本转嫁应高度重视和关注。
3、过分关注短期成本目标产生的风险。
4、成本失控的风险主要源自以下事件发生的可能性。
(1)资源类产品价格的剧烈变动,导致外购存货价格上涨。
制造业企业的成本管理与降低策略在现代工业社会中,制造业企业需要面对诸多挑战,其中之一便是高昂的成本压力。
有效的成本管理和降低策略对于企业的发展至关重要。
本文将探讨制造业企业的成本管理策略,并提出一些降低成本的有效方法。
1. 成本管理的重要性在竞争激烈的市场环境下,成本管理是企业取得成功的关键之一。
只有通过合理的成本控制,企业才能在价格竞争中立于不败之地。
成本管理的目标是确保企业在提供高质量产品的同时,实现成本最小化,提高盈利能力。
2. 成本管理策略(1)优化供应链管理:供应链是制造业企业中成本的重要组成部分。
通过合理规划物流、降低库存和缩短生产周期等供应链管理策略,企业可以实现成本的控制和降低。
(2)精益生产:精益生产是一种以减少浪费为核心的生产管理方法。
通过对生产过程进行精细化管理、提高生产效率和减少资源浪费,制造业企业可以降低生产成本,提高利润率。
(3)成本驱动创新:创新不仅可以提高产品竞争力,还可以帮助企业降低成本。
通过创新技术、工艺和材料等方面的改进,企业可以提高生产效率,降低生产成本。
3. 降低成本的有效方法(1)人力资源管理:合理配置和培养员工,提高员工的工作效率和生产技能,减少人力资源成本。
(2)能源管理:通过节能减排和使用高效能源设备,降低能源消耗和成本。
(3)设备维护与管理:建立良好的设备维护管理体系,预防设备故障,提高设备利用率,减少设备维修和更换成本。
(4)采购管理:与供应商建立合作伙伴关系,精选供应商,优化采购流程,降低采购成本。
(5)质量管理:通过建立有效的质量管理体系,减少次品率和售后服务成本。
4. 战略合作与创新(1)战略合作:与其他企业建立合作关系,共享资源和成本,提高企业的竞争能力。
(2)创新技术:积极引进新技术和创新方法,提高生产效率和品质,降低生产成本。
总结:制造业企业面临着严峻的成本压力,而成本管理和降低策略是关键的竞争优势。
通过优化供应链管理、精益生产、成本驱动创新等策略,制造业企业可以实现成本的有效管理和降低。
制造成本控制的四大措施一、制造成本控制的四大措施在当前的市场环境下,制造业企业面临着激烈的竞争,如何降低成本、提高效益成为了企业生存和发展的关键。
本文将从四个方面探讨制造成本控制的措施,分别是:提高生产效率、降低原材料成本、优化供应链管理以及创新技术应用。
这四个方面相互关联,共同构成了制造业企业降低成本的有效途径。
二、1. 提高生产效率提高生产效率是降低制造成本的重要手段。
企业可以通过引进先进的生产设备和技术,提高生产线的自动化水平,减少人工操作带来的成本。
例如,采用机器人替代传统的人工装配线,可以大大提高生产效率,降低人力成本。
企业可以通过优化生产流程,减少生产环节,降低生产过程中的浪费。
例如,实行精益生产管理,通过对生产过程进行全面分析,找出存在的浪费环节,采取措施进行改进,从而提高生产效率。
企业还可以通过加强员工培训,提高员工的技能水平和工作效率,从而提高整体生产效率。
三、2. 降低原材料成本原材料成本占制造业企业的总成本较高,因此降低原材料成本对于降低整体成本具有重要意义。
企业可以通过采购渠道的多样化,寻找价格更低、质量更好的原材料供应商。
例如,与国内外知名供应商建立长期合作关系,确保原材料的稳定供应和优惠价格。
企业可以通过原材料的替代品研究,寻找性价比更高的替代品。
例如,用新型材料替代传统金属材料,可以降低原材料成本,同时提高产品的性能和竞争力。
企业还可以通过合理的库存管理,减少原材料的滞销和损耗,降低原材料成本。
四、3. 优化供应链管理供应链管理是制造企业降低成本的重要手段。
企业可以通过与供应商建立长期合作关系,实现资源共享和信息共享,降低采购成本。
例如,与供应商共同开发新产品,共享研发成果和专利技术,降低研发投入。
企业可以通过优化物流配送网络,缩短运输时间,降低运输成本。
例如,采用多式联运方式,实现快速、高效的物流配送。
企业还可以通过供应链金融手段,解决资金周转问题,降低资金成本。
成本费用控制措施_成本费用控制方案每个企业都会对成本有预案和计划,会控制成本费用预案之内,所以企业都会对成本费用采取相应的措施进行控制。
以下是学识网小编整理的资料,仅供参考,欢迎阅读。
成本费用控制措施一、降低日常费用(一)公司日常费用采用预算报批制度。
各部门根据公司经营特点,结合部门年度、季度、月度计划进行本部门费用预算,报财务审核,总经理批准。
预算外开支当月不予报销。
(二)各部门厉行节约,严格控制本部门所发生的水、电、纸张、电话费等日常费用。
贯彻节约每一滴水、每一度电、每一张纸、每一分钟话费的观念。
(三)严格控制车辆费用。
公务用车根据事务的缓急和重要性审批是否派车。
(四)严格控制业务费用。
各部门业务费用严格按照公司标准执行,严格控制超额费用开支,讲礼节,不摆阔气。
超标准业务费用一律不予报销。
二、降低物资采购成本(一)采购人员要提高议价能力,在保证质量的前提下,尽可能降低采购成本。
对异常物资价格,财务部进行二次询价后决定是否付款。
(二)采购人员要及时了解和掌握市场价格信息,洞察物资价格变动趋势,以选择合理的采购价格和恰当的市场采购时机。
因采购时机恰当造成采购成本节约的,公司将根据相关规定予以奖励。
(三)大宗原材料采取招标等方式,寻找有实力客户,签订长期供货协议。
(四)签订采购合同一定要考虑售中、售后条款,避免产生后续费用和可避免的损失。
(五)财务部要根据往期采购价格和公司利润核算情况对物资处进行价格指导。
三、提高资源利用率和周转率(一)材料出库采用先进先出的原则,避免因存放过久导致材料损耗和损坏。
(二)仓库要准确把握合理库存储备量,对库存物资制定《库龄分析报表》,避免库存物资积压。
仓库每月底要向财务部提报《库龄分析报表》。
(三)物资处要根据库存储备、物资采购周期以及申购物资时间要求的缓急合理编排采购计划。
(四)加强技术革新调整产品和工装用料的合理性,提高材料利用率。
(五)生产和工程施工人员严格执行工艺要求,合理选材,尽可能提高材料利用率。
题目:浅谈成本管控对公司发展的作用【摘要】:简单来说,公司的利润=收入-成本。
换言之,一个公司的的利润率提高的秘诀就在于成本的控制。
成本控制是指通过运用以成本会计为主的各种方法,制定成本预算,并严格按照预算对实际的开支进行成本和费用控制的过程。
同时通过实际成本和预定成本的比较,对经营活动的成本和效果进行全面衡量。
现代企业管理需要更加关注成本管理,成本控制不仅是现代企业科学管理的重要内容,也是市场经济中永恒的话题,本文就工业成本控制坐一些简要探讨。
【关键词】:成本控制,问题,加强措施写作背景:成本控制作为现代工业企业管理的重要组成部分,有利于提高企业整体经济效益,在提高企业竞争力,促进企业竞争发展上有着重要作用。
随着我国市场竞争力的日益增加,企业的生存和发展不仅仅依赖于技术,资本,质量等方面的优势,更重要的一面是做好成本控制。
加强公司成本费用内部控制,使企业成本得以降低,从而在市场竞争中拥有更多的主动权,占据有利市场位置,实现营业收入的增加,同时提高企业的资金流动性,更好的促进企业发展。
成功的成本控制是企业提高整体竞争力是经济效益的重要保障。
一、企业实行成本控制的意义企业之所以利润少、亏本以致最终倒闭,是因为企业成本过高,影响了企业的发展。
有些企业不节约成本,不采用先进的成本核算方法控制成本,对影响企业成本的因素不加以分析、监督和限制,对可控成本预测不足等等。
当企业成本过高到企业无法承受的程度,企业无力弥补高成本所带来的损失而最终宣布破产。
当企业的管理者注意到企业的成本控制对企业的生存和发展有多么重要时,管理者们分分开始研究企业的成本控制的方法,将实际的成本严格控制在目标成本之内,降低生产成本,加强企业的生产成本管理,提高了利润。
成本管理与控制是现代工业企业提高核心竞争力的关键因素,因此,企业应当在生产经营过程中始终不渝的控制好成本,才能保证在市场竞争中稳操胜券。
成本管理作为企业管理的重要组成部分,是企业立足市场,提高企业竞争力的重要法宝。
制造业成本控制规章制度
《制造业成本控制规章制度》
制造业是一个大型且高度复杂的领域,因此成本控制对于该行业至关重要。
为了有效管理和控制制造业的成本,许多公司都制定了一系列的规章制度。
首先,制造业成本控制的规章制度需要包括对人力资源管理的规定。
这包括对员工的考勤、薪酬、绩效评估以及培训等方面的管理。
通过合理的人力资源管理,可以最大程度地提高员工的工作效率,从而控制生产成本。
其次,制造业成本控制规章制度应该包含对生产设备和原材料的管理。
这包括对设备的维护、保养和更新换代规定,以及对原材料采购和库存的管理。
通过合理的设备维护和原材料管理,可以有效地控制生产过程中的成本。
此外,制造业成本控制规章制度还应该包括对生产过程的管理。
这包括制定生产计划、控制生产中的资源浪费、优化生产流程等方面的规定。
通过合理的生产过程管理,可以最大程度地提高生产效率,从而降低制造业的成本。
最后,制造业成本控制规章制度还应该包括对成本核算和成本控制的规定。
这包括对成本核算的标准、方法和程序的规定,以及对成本控制的目标、指标和措施的规定。
通过合理的成本核算和成本控制,可以最大程度地提高企业的盈利能力。
总之,制造业成本控制规章制度对于制造业的管理至关重要。
只有通过合理的规章制度,才能有效地控制制造业的成本,提高企业的竞争力。
工业企业管理简介工业企业管理是指在工业生产过程中,对企业资源、生产流程和人力资源进行科学规划、组织调度和有效控制的一种管理方法。
工业企业管理的目标是实现生产效率最大化、质量最优化和成本最优化,从而提高企业竞争力和可持续发展能力。
管理原则1. 统一指挥工业企业管理需要建立一个统一的指挥体系,确保在整个生产过程中各个环节的协调运作。
这需要明确划分各级管理层的职责和权限,建立科学的管理体系。
2. 分工协作工业企业管理需要根据生产过程的特点和规模,合理分工,依靠各个部门之间的密切合作来实现高效的生产。
分工合作不仅仅是各个部门之间的合作,还包括与供应商、分销商和客户之间的合作。
3. 管理信息化随着信息技术的飞速发展,工业企业管理越来越依赖于信息化技术。
信息化可以帮助企业实现精细化管理,提高生产效率和质量。
通过建立管理信息系统,企业能够更好地掌握生产数据和市场信息,及时做出决策。
4. 持续改进工业企业管理需要不断地进行改进和创新,以适应不断变化的市场需求和技术发展。
持续改进可以通过引入新技术、优化生产流程和培养员工的创新意识来实现。
只有对管理进行持续改进,企业才能保持竞争优势。
管理工具1. 生产计划与控制生产计划与控制是工业企业管理的核心工具之一。
通过制定合理的生产计划,企业可以准确估计和安排生产资源,避免资源浪费和生产过剩。
同时,通过对生产过程的监控和控制,企业能够及时发现和解决生产问题,确保生产进度和产品质量。
2. 质量管理质量管理是保证产品质量的关键。
通过建立质量管理体系,企业能够对产品生产的每个环节进行监控和控制,确保产品符合质量标准和客户需求。
质量管理包括质量检测、质量控制和质量改进等方面。
3. 成本控制成本控制是工业企业管理的重要环节。
通过对生产成本的控制,企业可以降低生产成本,提高利润率。
成本控制包括原材料采购、生产过程中的设备运行成本和人工费用的控制等方面。
4. 绩效评估绩效评估是对企业管理效果的定量评估。
工厂管理中的成本控制与成本管理在现代工业生产中,成本控制与成本管理是工厂管理中至关重要的一环。
有效的成本控制能够提高企业的竞争力,实现资源的最优配置,实现可持续发展。
本文将从成本控制的定义、成本管理的作用、成本控制与成本管理的关系等方面进行探讨。
一、成本控制的定义成本控制是指在一定的成本预算下,通过监控和管理各项费用以及生产过程中的各个环节,使其不超出预算范围的管理活动。
它是依据企业的经营目标和经济运营规律,采取各种手段对企业的成本进行合理控制的过程。
成本控制的目标是在保证质量和效率的前提下最大程度地降低生产成本,提高企业的经济效益。
通过成本控制,企业可以实现成本的精确预算和计划,及时发现和纠正成本偏离预算的情况,保证企业的正常运营。
二、成本管理的作用成本管理是指通过规范和优化企业的成本结构,实现成本控制和成本优化的管理活动。
它关注的是在企业经营活动中对成本的系统性管理和持续优化,以提高企业的经济效益和竞争优势。
成本管理的作用体现在以下几个方面:1. 预算管理:通过成本管理,企业能够制定合理的成本预算,并在经营过程中进行有效的控制,使企业的成本不超出预算范围,实现财务稳定。
2. 成本核算:通过成本管理,企业能够对各项成本进行准确计算和统计,了解不同成本项目的构成和占比,为成本分析提供基础数据。
3. 成本分析:成本管理能够帮助企业进行成本结构分析,了解各项成本的来源和变动原因,找出成本过高和低效的环节,提出合理的优化方案。
4. 成本优化:成本管理可以通过对成本结构和成本流程的分析,发现成本优化的潜力和机会,采取相应措施降低成本、提高效率。
5. 决策支持:成本管理为企业的经营决策提供参考依据,通过对成本的全面尽力和分析,帮助企业制定科学合理的决策策略。
三、成本控制与成本管理的关系成本控制和成本管理是相互依存、相辅相成的概念。
成本控制是成本管理的手段和过程,旨在实现成本的预算和控制目标;而成本管理则是成本控制的目标和结果,通过对成本的管理和优化,实现企业成本的最小化和效益的最大化。
工程公司管理成本规章制度一、总则为规范工程公司管理成本,提高经济效益,维护公司利益,特制定本规章制度。
二、成本管理机构设置1. 设立成本管理部门,负责公司成本核算、管理和监督工作。
2. 成本管理部门指定负责人,直接向公司高层汇报工作。
三、成本核算1. 成本核算应按照规范的财务制度和会计准则执行,确保数据的真实性和准确性。
2. 每个项目应建立独立的成本核算台账,记录项目相关的所有费用支出。
3. 定期进行成本核算汇总,提交给上级领导审核。
四、成本控制1. 对于每个项目,设定预算成本和实际成本,及时进行对比分析,发现问题及时纠正。
2. 严格控制项目费用支出,禁止超支行为。
3. 对于费用支出超出预算情况,需提出书面解释并报公司高层批准。
五、成本监督1. 成本管理部门定期组织成本监督检查,参与项目费用核算和支出情况。
2. 对于存在违规行为或超支情况,立即向公司高层报告并提出处罚建议。
六、成本考核1. 设立成本考核制度,对项目经理和相关部门进行成本绩效考核。
2. 考核指标包括成本控制能力、成本节约情况等。
七、成本经费使用1. 成本经费应按照公司财务制度规定使用,不得私自挪用或转移。
2. 严格控制成本经费使用范围,确保符合项目需求。
八、管理成本节约1. 鼓励员工提出节约成本的建议,给予奖励。
2. 加强对设备、材料等资源的管理,减少浪费,提高利用率。
九、处罚措施1. 对于严重违反成本管理规定的人员,给予相应处罚,包括警告、罚款、降职等。
2. 对于涉及财务犯罪的行为,追究其法律责任。
十、附则本规章制度自发布之日起正式实施,如有需要修改,应经公司高层批准。
以上即为工程公司管理成本规章制度,希望全体员工认真执行,确保公司经济效益和利益。
制定人:成本管理部门批准人:公司高层日期:XXXX年XX月XX日(以上规章制度字数约为623字)。
现代企业成本管理与成本控制方法研究作者:骆昱舟来源:《中国市场》2024年第06期摘要:在中国经济体制改革持续深入,经济结构转型调整升级的大环境中,企业所面对的市场竞争环境日益复杂。
因此,企业要积极地引入现代企业管理思想,不断地提高自身的运营管理水平,从而提高市场竞争力。
在现代企业的经营管理中,成本管理是非常重要的一环,在企业的发展中发挥着非常关键的作用。
目前许多企业普遍存在成本管理意识薄弱、成本核算程序不够规范、成本控制方法比较落后等问题,这些都阻碍着企业成本管理水平的提升,对企业的长期发展十分不利。
现代企业一定要结合实际情况,采取切实有效的对策,不断地丰富成本控制的方式,促进成本控制和成本管理水平的提高,从而为企业稳定、健康地发展保驾护航。
关键词:现代企业;成本管理;成本控制;方法研究中图分类号:F275文献标识码:A文章编号:1005-6432(2024)06-0158-04DOI:10.13939/ki.zgsc.2024.06.0401引言为了确保企业经济效益的平稳提升,运用成本管理手段、做好企业内部成本控制工作十分必要。
对现代企业成本制度而言,强化计划经济体制发展过程中的成本管理控制,是提高企业管理理念的根本所在。
由于传统企业成本管理还没有起到实质上的效果,所以在具体应用时不能够充分考虑到费用节约和消耗。
因此,市场发展经济一进入新阶段,企业面临的内部压力和市场竞争力就会随之发生一系列的改变。
在新的环境之下加强成本管理控制方法就显得十分必要,可以帮助企业获得良性发展以及成本管理得到进一步提升,既可以对现代成本管理观念进行改革,又可以推动企业进一步向前发展。
2现代成本管理的基本理论2.1现代成本管理的对象现代成本管理的对象主要有企业的内耗、企业的历史成本等。
企业的历史成本是指与目前、将来有关的一种内部成本的会计核算。
企业生产和管理水平的提高,其最终目标是降低成本。
因此,在进行成本的管理时,应该将生产损耗、产品的设计、工艺的安排、固定资产、原材料的购买、员工的配备、其他产品的制作等都考虑在内。
第一节工业成本报表与分析一、成本会计报表概述成本会计报表是服务于企业内部经营管理目的的内部会计报表。
二、成本会计报表编制要求(一)审核编报的资料来源1.会计账簿资料。
2.会计凭证资料。
3.其他数据来源。
(二)保持一贯性、相关性、可靠性、内容完整,数据真实,便于理解。
三、成本会计报表分析方法(如图)四、商品产品成本表与分析通过对全部商品产品成本情况的分析(与上年对比、与计划对比),主要目的是评价全部商品产品成本的升降情况。
【例1】某工业公司商品产品成本表如下:商品产品成本表单位元产品名称实际产量总成本降低幅度按上年单位成本计算按计划单位成本计算按本年实际单位成本计算比上年降低比计划降低降低额降低率(降低额降低率(%)%)可比产品甲乙不可比产品丙220014005002 50000011OO0001 4000002 433 0001 089 0001 344 000230 000230 0002 420 0001 034 0001 386 000220 000220 0008000066000140003.2611300055000-4200010000100000.535.05-3.134.354.35合计2 663 000 2 640 000230000.86注:甲产品单位成本:上年为500元/件,计划为495元/件,本年实际为470元/件;乙产品单位成本:上年为1 000元/件,计划为960元/件,本年实际为990元/件;丙产品单位成本:计划为460元/件,本年实际为440元/件。
通过上表分析可以看出,全部商品产品总成本控制较好,实际比计划降低23 000元,降低率为0.86%。
其中可比产品成本降低13 000元,降低率为0.53%;不可比产品成本降低10 000元,降低率为4.35%。
但乙产品比计划超支42 000元,增长了3.13%,应予以关注,进一步调查其超支的原因。
五、主要产品单位成本表与分析【例2】某工业企业某产品有关计划与实际成本资料及其他技术经济资料如下:产品单位成本比较分析表单位:元成本项目计划成本实际成本对比情况变动额变动率直接材料直接人工制造费用639.O0105.60208.O0579.29127.50187.O0-59.71+21.90-21.00-9.34%+20.74%-10.10%单位成本合计952.60893.79 -58.81 -6.17%技术经济指标单位计划用计划单实际用量实际单价量价A材料B材料工时消耗小时工资率制造费用分配率千克千克工时元/工时元/工时75668541.322.6074.3854.O2854.524.501.502.20从上表可看出,该产品单位成本总体控制情况较好,进一步分析如下:1.直接材料项目的分析。
直接材料成本差异受单位产品耗用量和材料单价两个因素的影响。
其分析计算公式如下:用量变动差异=∑(实际用量一计划用量)×计划价格价格变动差异=∑(实际单价一计划单价)×实际用量A材料用量变动差异=(74.38-75)×5=-3.10(元)B材料用量变动差异=(54.02-66)×4=-47.92(元)量差合计:-51.02(元)A材料价格变动差异=(4.52-5)×74.38=-35.70(元)B材料价格变动差异=(4.50-4)×54.O2=+27.O1(元)价差合计:-8.69(元)2.直接人工项目的分析。
对工资项目的分析要结合企业的工资制度和工资费用的分配方法来进行。
在采用计时工资制的条件下,影响产品工资成本的两个主要因素是产品的工时消耗和小时工资率,这可通过下列公式计算分析:工时消耗变动差异=(单位产品实际工时-单位产品计划工时)×计划小时工资率小时工资率变动差异=(实际小时工资率-计划小时工资率)×单位产品实际工时工时变动差异=(85-80)×1.32 = 6.60(元)工资率变动差异=(1.5-1.32)×85=15.30(元)差异合计:21.90(元)3.制造费用项目的分析。
对制造费用项目的分析方法可视同对直接工资项目的分析方法。
其计算如下:工时变动差异=(85-80)×2.60 =13(元)分配率变动差异=(2.20-2.60)×85=-34(元)差异合计:-21(元)六、生产费用表与分析对生产费用的总评价,是指对生产费用总额及其构成要素的实际数比计划数(或上期数)的增加或减少的合理性所作的综合评价与分析。
例3 生产企业A公司2007年超额完成生产任务120%。
有关生产费用计划、按产值计划完成百分比计算的分析对比资料见图表。
生产费用预算完成情况分析表单位:元生产费用要素2007年计划数按产值计划完成120%修正的计划数2007年实际数比修正后计划数的差异金额%外购材料外购燃料外购动力工资折旧费其他支出990 000110 000240 000716 00088 000208 0001 188 000132 000288 000716 00088 000208 0001 145 232127 578280 800785 500102 600191 900-42 768-4 422-7 200+69 500+14 600-16 100-3.60-3.35-2.50+9.71+16.59-7.74合计 2 352 000 2 620 000 2 633 610 +13 610 +0.52七、其他内部成本会计报表根据企业加强成本费用管理和提供成本费用信息的需要,企业可自行设计成本会计报表。
内部成本会计报表由于种类繁多,形式多样,介绍一些常用的比较稳定的格式,供参考借鉴。
制造费用明细表××年×月单位:元项目本年计划上年同期实际本年累计实际工资折旧费修理费水电费低值易耗品摊销……制造费用合计材料价格差异分析表年月日至月日采购单编号供货单位材料名称计量单位采购数量实际成本计划成本差异单位成本总成本单位成本总成本单位成本总成本差异率工作效率月报表年月日工人姓名或工号实际动用工时完成定额工时工作效率第二节工业成本的管理控制方法一、工业企业成本费用失控现状及原因1.没有完备的成本费用的管理控制制度及体系,成本难以控制。
2.有完整的成本费用控制制度,但制度形同虚设,成本仍无法有效控制。
3.相关工作岗位没有分离,造成内部舞弊。
二、成本费用控制要点(一)职务分离控制(如图)(二)计划性管理1.预算管理(1)企业应定期编制总体成本费用预算,每一种产品投产应编制成本计划,应由财务、计划、生产、仓储等相关部门共同研究编制,并经批准后,将成本费用指标分解到各个部门予以实施和考核。
(2)成本费用实际发生时,预算内的支出也仍需要执行审批程序。
2.定额控制生产产品所耗费的材料、工时等因素都应根据技术测定,确定标准定额,以便在生产进行成本控制。
(三)成本控制流程与制度1.成本控制核算的流程图(如图)2.存货管理的制度流程(1)保管部门对入库存货的数量应及时登记,并标明他们的存放地点、仓号和仓位。
(2)存货由专人保管,只有授权批准的人才能进入仓库。
应严格限制接触存货。
(3)仓储部门应建立最低库存量预警系统。
(4)存货发出时要有经审核批准的凭证为依据。
发货人根据有关单据及时登记存货记录。
(5)会计及仓储部门的账簿设置很重要,实行数量金额双重控制,两部门账目经常核对。
(6)应对货物进行定期或不定期盘点,由生产部门、会计部门、保管人员共同进行。