建筑项目前期报建流程与时间安排表
- 格式:doc
- 大小:39.20 KB
- 文档页数:5
规划报建手续流程报建手续流程是指建设单位在进行工程项目报批和审批过程中,需要按照相关法律法规和政府规定的程序进行的一系列步骤。
下面将介绍一般的报建手续流程,其中包括项目立项阶段、初步设计、报批阶段、施工阶段和竣工验收阶段。
一、项目立项阶段:1.项目前期调研:建设单位进行项目前期调研,包括项目的可行性研究、技术可行性研究、经济可行性研究等。
2.项目可行性报告编制:建设单位根据前期调研结果编制项目可行性报告,经审批部门审核批准。
3.立项手续:建设单位按照相关法律法规和政府规定的程序,提交立项申请并取得立项批复文件。
二、初步设计阶段:1.初步设计:建设单位根据项目需求和规划,委托设计单位进行初步设计。
2.技术经济指标:根据初步设计结果,编制项目的技术经济指标,并报相关部门审批。
3.初步设计批复:经审批部门审核,对初步设计方案给予批复。
三、报批阶段:1.环境影响评价:根据相关法律法规,对项目进行环境影响评价,编制环境影响评价报告。
2.报建申请:建设单位根据初步设计方案和环境影响评价报告,向规划部门或建设局递交报建申请。
3.材料审查:规划部门或建设局对报建材料进行审查,如有需要,可以要求建设单位补充材料。
4.审批:规划部门或建设局对报建方案进行审批,并出具建设工程规划许可证。
四、施工阶段:1.施工许可:建设单位根据规划许可证,向建设局申请施工许可证。
2.施工准备:建设单位根据施工许可证的要求,组织施工队伍,准备施工材料。
3.施工验收:工程施工完成后,建设单位向建设局申请施工验收。
五、竣工验收阶段:1.竣工报告:建设单位根据实际施工情况编制竣工报告,包括工程质量、安全和环保等情况。
2.竣工验收:建设单位向建设局或相关部门申请竣工验收。
3.验收评定:建设局或相关部门对竣工工程进行验收评定,出具竣工验收报告。
总结:以上是一般的报建手续流程,具体流程可能会因地区、行业和项目性质的差异而有所不同。
在实际操作过程中,建设单位应严格按照相关法律法规和政府规定的要求进行报建手续办理,并与审批部门保持良好的沟通和协作,以提高办理效率,保证项目能够按时顺利开展。
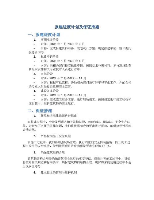
报建进度计划及保证措施一、报建进度计划1.前期准备阶段•时间:2022年1月-2022年3月•内容:完成报建资料准备,规划设计方案,确定报建单位,签订委托服务合同等。
2.报建申请阶段•时间:2022年4月-2022年6月•内容:向相关部门提交报建申请,按照要求补充材料,参与现场勘查和组织安排相关专业技术人员进行评审。
3.审批阶段•时间:2022年7月-2022年11月•内容:根据审批流程,协助相关部门进行评审和审批工作。
并配合相关专业人员进行验收和安全监管。
4.建设备案阶段•时间:2023年1月-2023年12月•内容:完成施工准备工作,进行现场施工,按照规定进行竣工验收和交付使用,维护建筑物的安全运行。
二、保证措施1.按照相关法律法规进行报建在报建过程中,会涉及到诸多相关法律法规,如建筑法、消防法、安全生产法等。
为避免不必要的法律问题,我们将依据相应的要求进行报建,确保建设过程的合法合规。
2.严格控制施工安全风险在施工过程中,我们将加强现场管理,执行周密的安全防范措施,防止施工过程中发生的安全事故,做到按照项目进度和质量要求完成施工任务。
3.确保建筑结构合理建筑物结构合理是确保建筑安全运行的重要基础。
在设计和施工过程中,我们将按照相关规范和标准要求,确保建筑物的结构合理,确保将来的使用过程中不会出现安全隐患。
4.建立健全的管理与维护机制在建筑物使用和维护阶段,我们将建立健全的管理和维护机制,通过定期巡检、维护保养等措施,来确保建筑物的安全和合理运行。
结语通过以上报建进度计划和保证措施,我们将全面推进该项目,为保障建筑物的安全运行,确保建设过程符合相关的法律法规,提高该项目的施工质量和安全保障水平,为城市发展做出贡献。
建设项目报建工作流程-详细介绍建设项目报建工作流程通常包括以下几个阶段:前期准备、规划方案设计、申报审批、实施和验收等。
下面将详细介绍这些阶段的具体工作流程。
一、前期准备在建设项目报建前,需要先进行前期准备工作。
准备工作包括调研、论证、选址、环境影响评价等,以确立项目的可行性和可行性报告的编制。
具体流程包括:1.选择项目类型。
首先需要确定想要开展哪一类的建设项目,包括基础设施、房地产、工业园区等。
项目类型的选择是根据市场需求和市场前景进行分析和决策的。
2.选址选区。
在确定项目类型后,需要进行选址和选区的工作。
选址地的选定需要考虑地形、地貌的情况,交通和运输的方便程度,以及规划环境和产业的合理性。
3.论证和调研。
项目可行性研究可分为市场、技术、设计、社会等各方面的研究。
需要对市场的需求和前景进行分析研究,同时还需要对技术方案、设计方案、生产要素、区域经济等进行详细的论证和调研工作。
4.环境影响评价。
环境影响评价是一个必要步骤。
评估工作主要包括环境问题的预测和分析,环境数据的处理和展示,以及应对措施等方面的内容。
5.可行性研究报告。
在完成前期准备工作后,需要编写可行性研究报告,以描述项目的基本信息、市场和技术发展状况、项目投资和经济效益分析、环境影响评价等内容。
二、规划方案设计规划方案设计阶段是建筑项目报建过程的一个重要环节。
主要工作包括:建筑方案设计、强制性规划方案设计、土地利用规划等。
具体流程如下:1.建筑方案设计。
项目建设者需要根据投资需求,委托建设设计单位对其建筑的功能、形态、建筑面积、质量等方面进行设计,并进行预算和招标等工作。
2.强制性规划方案设计。
国家、地方相关规定对建筑、城市、区域进行强制性法规的规定和控制,设计单位需要在规定、控制线和指标上列明新建和改建项目的范围,以遵循国家和地方规定。
3.土地利用规划。
土地利用规划是建设项目报建过程中的重要环节,需要编制范围、进入路线,规划用地指标、供给目标,以及土地利用与设备、环境等各方面的方案设计。
项目前期报建手续流程1.项目立项阶段:项目立项是项目前期工作的基础,包括编制项目提案、项目初步设计以及投资估算等。
在项目立项阶段,需要提交项目提案,包括项目的概况、目标、投资估算、预期效益等信息,并通过审核获得批准。
2.项目可行性研究阶段:项目可行性研究是项目前期工作的重要环节,包括项目的市场分析、技术可行性、经济可行性等方面的研究。
在项目可行性研究阶段,需要编制可行性研究报告,并提交相关部门进行审查,以确定项目的可行性。
3.环境影响评价阶段:环境影响评价是对项目建设可能产生的环境影响进行评估的过程,包括环境影响评价报告的编制、公示和审批等环节。
在环境影响评价阶段,项目申请人需要编制环境影响评价报告,并提交相关部门进行审查,以获取环评批复。
4.国土资源审批阶段:国土资源审批是指对项目用地的审批过程,包括土地出让、用地规划等环节。
在国土资源审批阶段,项目申请人需要向国土资源管理部门提交用地申请材料,并根据相关规定进行公示、评估等程序,最终获得建设用地的审批。
5.规划许可阶段:规划许可是指对项目建设规划的审批过程,包括项目建设规划的编制和规划许可的申请等环节。
在规划许可阶段,项目申请人需要提交项目的建设规划,并向城市规划部门申请规划许可,经过评估、审查等程序后获得规划许可证。
6.建设用地审批阶段:建设用地审批是指对项目用地建设的审批过程,包括用地规划、建设规划等方面的审批。
在建设用地审批阶段,项目申请人需要向相关部门提交建设用地申请材料,并进行土地用途确认、建筑方案审查等程序,最终取得建设用地批准。
7.公共设施申请阶段:公共设施申请是指对项目建设所需水、电、气、通信等公共设施的申请过程。
在公共设施申请阶段,项目申请人需要根据项目的需求向相关部门提交申请材料,并进行相关程序的申请和审批,以获得所需公共设施的供应。
在以上报建手续流程中,每个环节都需要项目申请人根据相关法规、规定和要求,按照流程逐一完成并获得相应的批准和许可。
建设工程前期报建工作流程(精华版)建设工程前期报建工作指的是在建设工程实际施工之前,按照国家市场监管部门的规范,向相关机构提交项目申报、审批等各种手续的工作。
这个过程可能会因为质量、安全、环保等诸多方面的要求而变得更加复杂。
以下是建设工程前期报建工作流程的精华版。
第一步:项目可行性分析在进行建设工程之前,首先需要对项目进行全面深入的分析,这就是项目可行性分析。
项目可行性分析包括但不限于以下几个方面的内容:市场评估、技术可行性评估、经济效益评估、风险评估等。
第二步:拟定项目建议书拟定项目建议书是在项目可行性分析的基础上,综合考虑各种因素制定的建议书,内容主要包括项目名称、项目概况、项目背景、项目基本建设目标、项目建设规模、项目建设周期、项目预算、项目技术可行性、经济效益分析等。
第三步:申请立项在拟定好项目建议书之后,需要向相关机构提交申请,即申请立项。
主要包括以下几个方面:向行业主管部门或者相关部门单位提出项目报告,详细说明项目建设的必要性、建设规模、技术要求和预算等核心信息,得到同意后申请领取审批表,提供有关文件,向审批部门提出申请立项等。
第四步:编制工程初步设计编制工程初步设计,是项目立项后,由设计单位所承担的任务。
工程初步设计是在项目前期确定了项目的基本情况基础上,对建设项目的总体设计进行细化、完善、落实的阶段。
第五步:进行环保审批环保审批是指建设单位在建设前向环保部门申请获得施工许可证的过程。
环保审批要求建设单位根据环保部门的规定在建设中遵守相关环保规定和标准,保护植被、水、土壤等自然资源。
环保审批主要内容包括项目建设对环境的影响、环保项目建设方案等。
第六步:进行安全生产审批安全生产审批是指建设单位在建设前向安全监管部门申请获得施工许可证的过程。
安全生产审批要求建设单位必须符合安全管理的相关条例和规定,在施工现场设置供电、供水、通风、照明、防火等保障设施,并明确职责和责任制。
第七步:进行相关审批对于不同类型的建设工程,需要进行不同的审批。
施工流程的时刻表和步骤计划项目名称: [项目名称]项目地点: [项目地点]项目开始日期: [项目开始日期]项目结束日期: [项目结束日期]时刻表前期准备阶段- 设计方案确定: 2023年1月1日 - 2023年1月31日 (1个月) - 施工前会议: 2023年2月1日 (1天)- 施工许可证申请: 2023年2月2日 - 2023年2月10日 (8天) - 施工现场准备: 2023年2月11日 - 2023年2月20日 (10天)施工阶段- 地基工程: 2023年2月21日 - 2023年3月10日 (17天) - 结构工程: 2023年3月11日 - 2023年4月10日 (28天) - 建筑外壳: 2023年4月11日 - 2023年5月10日 (28天) - 室内装修: 2023年5月11日 - 2023年6月10日 (28天) - 系统安装: 2023年6月11日 - 2023年7月10日 (28天) - 设备调试: 2023年7月11日 - 2023年7月31日 (21天)后期收尾阶段- 竣工验收: 2023年8月1日 - 2023年8月10日 (10天) - 工程移交: 2023年8月11日 (1天)- 质保期开始: 2023年8月12日 (1年)步骤计划前期准备阶段1. 完成设计方案确定,并提交给相关方审批。
2. 召开施工前会议,确认施工计划和施工队伍。
3. 准备并提交施工许可证申请材料,获得施工许可证。
4. 对施工现场进行清理和准备,包括搭建临时设施。
施工阶段1. 进行地基工程,包括挖掘、浇筑和养护。
2. 进行结构工程,包括搭建梁、板、柱等结构。
3. 进行建筑外壳施工,包括墙体、屋顶和门窗等。
4. 进行室内装修,包括墙面、地面、天花板等的施工。
5. 进行系统安装,包括水电、通风、供暖等系统的安装。
6. 进行设备调试,确保所有设备正常运行。
后期收尾阶段1. 完成竣工验收,确保所有工程符合设计和规范要求。
精品好资料——————学习推荐项目建设前期报批报建管理流程……房地产公司……年……月……日目录1流程概述31.1流程目的及适用范围31.2定义31.3流程关系31.4部门职责31.5流程输入及输出文件42图示52.1系统图52.2流程图63流程操作指引63.1项目前期报批报建阶段61)项目投资备案的工作要点:62)办理建设用地规划许可证的工作要点:73)办理国有土地使用证的工作要点:74)办理建设工程规划许可证的工作要点:75)办理建筑工程施工许可证的工作要点:81流程概述1.1流程目的及适用范围2图示2.1系统图•财务管理部门负责提供分期项目投资计划、资金来源信息。
•新取得项目在签订《国有土地使用权出让合同》后报批报建管理部门依据发展改革部门的要求填写《****省企业投资项目备案表》、《项目情况简介》,并提交审核。
详见《项目投资备案作业规则》。
2)办理建设用地规划许可证的工作要点:•根据规划部门的要求准备资料,提交《建设用地规划许可证办理申请表》等资料,并提交审核。
•规划主管部门经办人填写《建设用地规划许可证办理审批表》及《批前公示单》经主管领导审批后开始现场和网站批前公示。
•批前公示阶段报批报建管理部门将需支付的费用经审批后提交至财务管理部门,财务管理部门支付款项。
•公示结束,报批报建管理部门到公示牌制作单位领取公示照片及到规划部门公示窗口领取《批前公示单》到规划信访部门签署意见后提交规划主管部门经办人。
•督促规划主管部门经办人进行审批、发证。
办理建设用地规划许可证工作内容详见《建设用地规划许可证办理作业规则》。
3)办理国有土地使用证的工作要点:•报批报建管理部门负责项目《国有土地使用证》相关手续办理及资料准备。
•财务管理部门:负责土地出让金及契税的审核与支付。
•资料齐备后,报批报建管理部门至土地主管部门办理土地证。
•办理国用土地使用证工作内容详见《国有土地使用证办理作业规则》。
4)办理建设工程规划许可证的工作要点:•报批报建管理部门负责开发规模批复资料的准备,提交房管局规划发展处。
最全的工程建设项目前期工作报建流程+审批单位阶段一:项目建议书阶段1.1 项目建议书1.1.1 委托项目建议书编制单位,使用单位与市发改委沟通。
1.1.2 委托概念方案单位。
1.1.3 进行项目调研并与XXX沟通。
1.1.4 编制项目建议书、概念方案,进行设计、评审、修改。
1.1.5 定稿项目建议书、概念方案,并由使用单位确认。
1.1.6 申报项目建议书。
1.1.7 审核、沟通、修改项目建议书。
1.1.8 取得项目建议书批复,使用单位为市XXX。
1.2 项目选址及用地预审1.2.1 与区政府、规划国土部门达成初步选址共识。
1.2.2 同项目立项一并上报市政府审定。
1.2.3 进行地块总体利用规划调整。
1.2.4 进行法定图则调整。
1.2.5 如需要意见书,则需要委托规划、国土部门。
项目建议书为其前置条件。
阶段二:初步勘察阶段1.3 初步勘察1.3.1 组织设计单位出具勘点图,估算工作量。
1.3.2 委托造价咨询单位出具估价书。
1.3.3 进行勘察单位招标上会、备案、抽签、定标。
1.3.4 发放勘察中标通知书并签订合同。
1.3.5 进行地形测量、管线探测、红线放点、初步勘察。
1.3.6 出具地形测量、管线探测、红线放点、初步勘察报告。
建设单位无需委托第三方。
1.4 地质灾害危险性评估1.4.1 地质灾害危险性评估报告编制单位委托。
1.4.2 进行地质灾害危险性评估报告编制、评审、修改。
1.4.3 定稿、确认地质灾害危险性评估报告。
1.5 环境影响评价1.5.1 委托环评报告编制单位。
1.5.2 进行环评报告编制、评审、修改。
1.5.3 定稿、确认环评报告。
使用单位为市人居委批准土地使用权的前置条件。
2.2.8 森林植被恢复缴费:国家、省、市、区都需要缴纳费用来支持森林植被的恢复工作。
2.2.9 林地占用申报:在占用林地前,需要进行申报。
2.2.10 林地占用手续沟通、修改:在申报后,需要与相关部门沟通并可能需要进行修改。
重庆房地产开发项目报建工作流程一、前期准备工作1.1 向相关部门申请获得项目建设用地,并签订土地出让合同。
1.2 开展项目的前期调研、勘察和设计。
1.3 制定项目的总体规划和建设方案,明确建设目标和范围,并进行该项工作的报告。
1.4 开展环境影响评价报告,获取环评报告核准文件。
1.5 开展工程勘察、设计,并取得相关证书和审核。
二、项目批复与备案2.1 向相关政府部门提交符合条件的项目建设申请书。
2.2 政府部门组织召开项目评审会,对项目进行审核。
2.3 结合项目的推进情况,及时向政府部门报告项目的进度,以便部门能够及时跟踪并定期进行现场检查。
2.4 开展项目的竣工验收,并取得相关证书。
2.5 项目解除备案,开展相关手续。
三、办理用地规划手续3.1 根据项目建设用地情况,编制用地规划方案,并向市规划局递交用地规划申请书。
3.2 计划分区分期,制定开发计划,进行规划方案设计。
3.3 审查用地规划申请书,审核用地规划方案,并根据审查结论修改或补充有关资料。
3.4 签发用地规划审批文件,开展有关手续。
四、办理建设工程规划手续4.1 建设单位需向市规划局申请建设工程规划许可证,并提供必要的资料与文件。
4.2 申请建设工程规划许可证,确定规划设计方案,并审查有关申请资料。
4.3 通过审查后,签发建设工程规划许可证。
4.4 在规定时间内向有关部门提供其它有关材料,经有关部门审核无误后,须向市规划局提出建设工程用地预确认申请书。
四、申请开发商业用房施工许可证5.1 向市施工行政管理部门提出申请建筑施工许可证。
5.2 提供证明材料,包括工程设计文件、验收项目、资产调查、人员配备情况和融资材料等。
5.3 向施工行政管理部门缴纳有关费用,记录施工档案,并转送审查报批。
五、项目建设5.1 建设单位按合同约定建设工程。
5.2 相关部门按规定对建设工程进行监督检查。
5.3 施工期间,结合实际情况,根据工程质量、安全规范和环境要求,把项目建设成良好的标志性工程。
精心整理建设工程前期手续流程一、建设用地(招标:拍卖)批准书(审批时限:20工作日)1、建设用地批准书申请表2、国有土地出让合同3、地形图二、土地确权(审批时限:7个工作日)1、建设用地确权申请表23412312345678、投资项目核准登记表9、外商投资项目核准申请书五、报建登记表建设项目报建登记表六、年度投资计划(2005年开始已取消,由立项文件代替):七、设计招标1、立项批准文件2、提供投资计划3、设计招标备案登记表4、设计招标备案书5、建设工程投标单位登记表6、委托设计协议书八、委托设计方案1212345123451、建设工程岩土勘察备案登记表2、甲方提供设计生产工艺条件3、出具地质报告(试桩)十二、委托施工图设计(审批时限:30个工作日)十三、施工图审查1、规划部门审核2、建筑管理审核(收费)十四、报消防审批1、建筑消防设计防火审核申报表2、立项计划3、设计消防专篇4、总平面图、建筑施工图、消防系统图、灭火配置设计图纸及说明5、相关采暖、通风、防烟、防爆、变电设计图纸612345678912、立项计划3、投资计划4、投标登记表十八、施工招标1、投标备案登记表2、立项计划3、投资计划4、投标登记表十九、质量监督、安全备案1、质量监督登记表2、安全措施备案登记表二十、施工许可证1、建设用地规划许可证23456。
建筑工程报批报建流程
1. 规划与选址阶段规划与选址阶段
- 进行项目可行性研究,确定建筑工程的需要和可行性。
- 确定建筑工程的选址,并进行土地调查和评估。
2. 设计阶段设计阶段
- 筹备设计方案,包括建筑设计、结构设计、电气设计等。
- 提交设计图纸和技术文件,并进行审查和批准。
3. 报批阶段报批阶段
- 准备报批文件,包括建设项目申报书、环境影响评价报告等。
- 提交报批文件并进行审批,包括规划审批、建设用地预审等。
4. 施工准备阶段施工准备阶段
- 进行施工图纸的编制和审查。
- 准备施工组织设计方案和施工方案。
5. 施工阶段施工阶段
- 开始施工工程,并实施监督和管理。
- 按照施工方案进行工程的施工和组织。
6. 竣工验收阶段竣工验收阶段
- 完成建筑工程的施工,进行竣工验收。
- 准备竣工报告和相关资料,包括工程验收证书等。
7. 移交与运营阶段移交与运营阶段
- 完成竣工验收后,进行建筑工程的移交。
- 进行建筑工程的运营和维护,包括设备安装和运行调试等。
以上是建筑工程报批报建流程的一般步骤,具体流程可能会根据不同地区和具体项目的要求而有所差异。
在实际操作中,还需要遵循相关法律法规,履行各个环节的审批手续,确保建筑工程的合法性和质量安全。
建筑工程报批报建流程的顺利进行对于项目的顺利实施至关重要,需要合理安排各个环节的时间和资源,保证每个步骤的顺利进行。
建设工程项目前期报建流程一、土地出让阶段前期准备45天;实施出让公告20天(挂牌公告不少于10个工作日)(招标、拍卖、挂牌)出让国有土地使用权公告根据公告要求1个工作日5个工作日15个工作日20个工作日土地登记,办理《国有土地使用证》二、报建阶段5个工作日办理《建设项目选址意见书》(区规划局用地科)5个工作日办理《建设用地规划许可证》(区规划局用地科)50个工作日总体建筑方案设计(民用设计单位)15个工作日方案审查通过,取得规划盖章总平图45个工作日施工图设计(民用设计单位)施工图设计专业审查(审图机构)人防施工图(市人防办)5个工作日施工图规划审查(区规划局规划科)签发:盖章的建施总平面防雷设计审查(区防雷中心)施工图审查备案、节能设计审查备案(区建设局建管科)室)20个工作日办理《建设工程规划许可证》(区规划局规划科)验((区规划局规划科)15个工作日土建安装总包、监理工程的招投标、开标、中标中标施工单位购买:建筑施工企业综合保险施工合同备案(区招标站)出具:施工讫通知书中标施工单位办理《地材协议》(区建设工程交易中心)中标备案(区招标站)出具:中标7个工作日质量监督备案(区质监站)安全监督备案(区安监站)白蚁预防高层:1.20元/㎡多层2.30元/㎡三、施工阶段25个工作日房屋面积测绘费标准:(1)住房:1.36元/㎡(2)商业:2.04元/㎡(3)多功能综合楼:2.72元/㎡房屋面积预测(区房屋测绘大队)四、验收阶段根据进度及时验收7个工作日3个工作日1个工作日建设单位组织勘察、设计、施工、监理五方验收7个工作日7个工作日7天5个工作日7个工作日3个工作日5个工作日5个工作日流程规划局用地科)施工图审查(市人防办)人防方案审查(市人防办)人防设计定位放线测量交接单(区规划局规划科)位(放线)验线表:施工合同备案收讫通知书(区安监站)1.施工单位购买建设工程人(0.7-0.8元2.建设单位缴纳收取; 2.原由建设局代收的“文物勘探发掘费”由文管所自行收取;3.原“工程定额测定费”:工程造价1.4‰ (已取消)开工条件审查(区安监站)蚁预防费标准:高层:1.20元/㎡多层2.30元/㎡预测报告审查(区房管局产权科)现场查看(区房屋测绘大队)数据导入系统(区房管局信息科)。
第一部分项目审批流程图
(房地产开发项目-涵盖工程建设)
(流程:从规划选址开始到建设主管部门颁发建设施工许可证)
第二部分项目开工前期所需手续
1、土地使用证(国土局)
2、环境影响报告书(有资质的专业机构编制)
3、地震安全性评价(有资质的专业机构编制)
4、环保批文(环保局)
5、地震局批文(地震局)
6、可行性研究报告(有资质的专业机构编制)
7、发改委立项批批文(发改局)
8、人防办设防批文(人防办)
9、委托专业机构进行1、用地总平面布置设计2、建筑方案设计(有资质的专业设计单位)
10、规划局过方案评审会议(住建局)
11、初步设计审查(住建局)
12、用地规划许可证(住建局)
13、经审查的施工图(审图中心)
14、建筑规划许可证(住建局)
15、中标手续(需到住建局安监与质监报备案)
16、施工许可证(住建局)
第三部分建设流程具体工作清单。
精品文档1 建设单位的报批函;2 建设项目可行性研究报告或者建设项目意见书;3 房地产开发企业的营业执照和资质。
第二步:办理选址规划意见书建设局28 天1、《建设项目选址意见书》申请表;2、建设项目拟选址位置图;3、建设项目总平面规划意向图;4 、需要编制规划选址研究报告的项目,应提供具有相应城市规划编制资质的单位编制的项目选址研究报告;5 、通过出让方式取得土地的,应提供《国有土地使用权出让合同》;获取项目规划意见书第三步:办理规划设计条件审批建设局1 填写《建设用地规划许可证申请表》;2 授权委托书及委托身份证明(复印件);3 有效立项文件;4 有效建设项目选址及规划设计条件(包括附图)复印件;5 经批准的方案或扩初批复(包括附图);6,1:1000 地形图1 份(需划定规划控制线);7 特殊情况需要提供的其他资料。
规划设计红线图第四步:办理立发改局项审批1 项目立项请示: ;2 项目可行性研究报告;3 资金证明;4 营业执照及法人代表人身份证复印件审批批复5 相关职能部门对项目审查的意见;6 上级对项目建设的有关文件;7 项目招标申请表及其他;23 天第五步:办理规划设计方案建设局20 天1 地形图一份(1:500 );2 建筑方案平面图(1:500);3 分层面积表可行性研究报告;4选址意见书及附图;5 规划设计要求通知单及附图;6国有土地出让转让(使用权)合同及附图;7 环保卫生,消防交通,绿化部门审批意见各一份8 总平面图,横断面图2 套;9 日照分析报告及其他。
审批的项目总体规划案教育报建部门报建审批教育局15 天注意:不是1 选址规划意见书;2 审定总体规划必经流程设计方案通知书;3 项目请平面图。
只有影响到教育机构才报建第一步:办理选址发改委征求意见函发改委获取征求意见函复函第六步:办理人防,环保和消防等多部门的审批15 天人防报建审批建设局流程:(1)缴纳防空地下室易地建设费。