口腔生物学—口腔生物化学
- 格式:doc
- 大小:710.00 KB
- 文档页数:5
2023年口腔执业医师《生物化学》考试大纲2023年口腔执业医师《生物化学》考试大纲主要包括以下几个部分:
1. 蛋白质的结构与功能:
氨基酸与多肽:要求掌握氨基酸的结构与分类,熟悉肽键与肽链。
蛋白质的结构:要求掌握一级结构,熟悉二级、三级和四级结构。
蛋白质结构与功能的关系:要求熟悉一级结构与功能的关系,了解高级结构与功能的关系。
蛋白质的理化性质。
2. 其他生物化学知识点。
具体的大纲内容建议查阅考试官网或相关网站获取,并根据大纲要求进行针对性的复习。
《口腔生物学》课程教学大纲课程代码: 1000167课程负责人:边专课程中文名称:口腔生物学课程英文名称:oral biology课程类别:必修课程学分数:2.0课程学时数:43授课对象:口腔医学专业学生本课程的前导课程:无一、教学目的口腔生物学内容广泛,包括口腔微生物学,口腔生物化学,口腔疾病分子生物学,口腔免疫学,牙周骨组织生物学,口腔细胞培养及其应用。
这些内容是口腔医学专业本科生必须掌握的知识,为他们将来从事医疗、教学和研究打下坚实的基础。
二、教学要求(黑体五号)内容(宋体五号)口腔微生物学1.口腔生态系及其影响因素掌握:生态系和生态学的概念;口腔正常菌丛在口腔生态系中的状态和作用;口腔生态学的影响因素,包括物理化学因素,宿主因素,细菌因素,宿主可控因素。
2.牙菌斑和生物膜掌握:牙菌斑的形成过程。
熟悉:牙菌斑的分类和成分。
3.口腔正常菌丛掌握:口腔菌丛的类型,口腔链球菌属的菌群分类,变链菌群致病因子和致病因素。
熟悉:口腔正常菌丛的来源和建立。
了解:口腔正常菌丛成员及其它微生物群。
4.口腔微生物学研究的主要方法了解:牙菌斑和龈沟液的采集和处理;细菌的分离和培养;鉴定细菌的常规程序;细菌毒力的检测方法。
口腔生物化学1.牙及其周围组织的化学组成掌握:釉质和牙本质的无机成分和有机成分;釉质晶体的理化特性;基底膜的生化特征。
熟悉:牙周组织的胶原和蛋白多糖;口腔粘膜结缔组织的生物化学。
2.唾液及龈沟液的生物化学掌握:唾液的生物化学:成分及其功能。
熟悉:龈沟液的生物化学。
了解:唾液分泌的测定方法。
3.牙菌斑的生物化学掌握:EMP途径和HMP途径;GTF和FTF的特性。
熟悉:糖的合成代谢;牙菌斑内的矿物质转换。
了解:糖的其他分解代谢;氮源化合物代谢。
4.牙体硬组织的生物矿化与钙,磷,氟掌握:生物矿化的种类和机制;牙釉质与牙本质的生物矿化机制与步骤;氟的矿化作用。
熟悉:生物矿化组织的组成结构特点和生物体内的矿化过程。
口腔医学基础课程
作为口腔医学专业学生,掌握基础课程是打牢基础的关键。
下面分步骤阐述口腔医学基础课程的学习内容和意义。
一、口腔组织学
口腔组织学是口腔医学的基础课程之一,学习该课程可以了解口腔组织的组成、功能和结构特点。
主要内容包括口腔组织的种类、形态和结构、口腔黏膜与牙周组织及其他组织等。
学习该课程对理解疾病的发生、预防及治疗具有重要意义。
二、生物化学
口腔医学生物化学是以对人体化学的反应为基础的研究,具有重要的理论和实践价值。
主要内容包括化学反应、糖类、蛋白质、脂类等人体重要化学物质,以及代谢途径的理解。
学习生物化学可以为口腔医学专业学生提供科学的认识和学问启迪,有助于加深对药物化学的理解和病因学的研究。
三、病理学
口腔病理学是口腔医学的重要基础课程之一,主要内容包括病理学、细胞学、病理生理学等。
学习病理学可以为口腔医生提供关于疾病病理机制的深刻了解。
同时,对口腔医生诊断疾病有着重要的指导作用,可以开展针对性治疗,促进病情的恢复。
四、牙体牙髓病学
牙体牙髓病学是口腔医学的基础课程之一,主要包括口腔结构、氟离子、龈周口腔疾病、牙体牙髓疾病的预防、治疗等。
学习该课程可以为口腔医学专业学生提供牙齿、牙髓和其他组织的形态学组成、生理和病理学机制的深入了解,并且对后续相关课程的学习具有积极的促进作用。
综上所述,口腔医学基础课程的学习对于打好口腔医学专业的基础是至关重要的。
学生应该认真学习每个课程的内容,提高自己的理论水平和实践能力,为今后做好临床实践打下坚实的基础。
《生物化学》教学大纲课程名称:生物化学计划学时:32学时计划学分:2学分课程类别:专业知识模块课程性质:必修课适用专业:口腔专业开设学期:第一学期制订单位:药学系化学生化教研室执笔人:罗彩林一、课程的性质、任务生物化学是研究生物体的物质组成和结构以及生物体内发生的各种化学变化的科学,是口腔医学专业的一门专业基础课程,在医学教育中起着承前启后的作用。
其任务是使学生能解释物质代谢规律与生命活动的关系以及物质代谢与疾病的关系,为学习医学基础知识及终生学习奠定基础,为今后在工作实践中拟定科学的口腔治疗方案提供有关依据。
二、课程教学目标(一)知识教学目标1、认识生物体的物质组成,生物功能以及物质代谢过程及规律。
2、理解机体内物质代谢与机能活动的关系。
(二)能力培养目标1、具有基本实验操作机能。
2、初步运用生物化学基本理论观察、思考、分析和解决问题的能力。
四、课程内容及要求:第一部分理论教学第一章蛋白质化学(4学时)教学目的与要求:1.掌握蛋白质的元素组成及特点,氨基酸的结构特点及连接方式。
2.掌握蛋白质各级结构及维持各级结构稳定的作用力。
3.掌握蛋白质的两性解离和等电点、蛋白质变性。
4.熟悉蛋白质的胶体性质、沉淀、紫外吸收和呈色反应。
5.熟悉氨基酸的分类及理化性质。
6.熟悉蛋白质的结构与功能的关系。
7.了解蛋白质的分类。
教学重点与难点:蛋白质的元素组成及特点,氨基酸的结构特点及连接方式;蛋白质的各级结构及维持各级结构的化学键;蛋白质的两性电离和等电点、蛋白质变性。
*氨基酸的结构特点及分类;蛋白质的空间结构;蛋白质的两性电离和等电点、蛋白质变性。
教学内容:第一节蛋白质的分子组成蛋白质的组成元素,基本组成单位——氨基酸,肽键连接氨基酸。
第二节蛋白质的分子结构蛋白质的一、二、三、四级结构。
第三节蛋白质结构与功能的关系蛋白质一级结构与构象,蛋白质构象与功能。
第四节蛋白质的理化性质蛋白质的两性电离、高分子性质、沉淀与变性、吸收光谱及呈色反应。
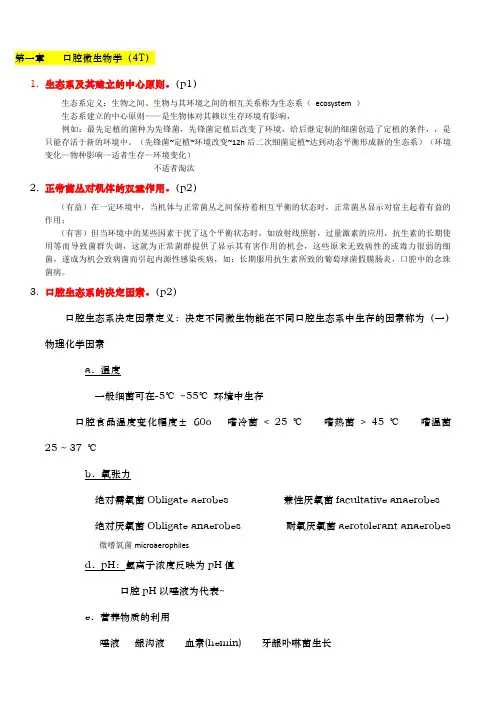
第一章口腔微生物学(4T)1.生态系及其建立的中心原则。
(p1)生态系定义:生物之间、生物与其环境之间的相互关系称为生态系(ecosystem )生态系建立的中心原则——是生物体对其赖以生存环境有影响,例如:最先定植的菌种为先锋菌,先锋菌定植后改变了环境,给后继定制的细菌创造了定植的条件,,是只能存活于新的环境中。
(先锋菌~定植~环境改变~12h后二次细菌定植~达到动态平衡形成新的生态系)(环境变化—物种影响—适者生存—环境变化)不适者淘汰2.正常菌丛对机体的双重作用。
(p2)(有益)在一定环境中,当机体与正常菌丛之间保持着相互平衡的状态时,正常菌丛显示对宿主起着有益的作用;(有害)但当环境中的某些因素干扰了这个平衡状态时,如放射线照射,过量激素的应用,抗生素的长期使用等而导致菌群失调,这就为正常菌群提供了显示其有害作用的机会,这些原来无致病性的或毒力很弱的细菌,遂成为机会致病菌而引起内源性感染疾病,如:长期服用抗生素所致的葡萄球菌假膜肠炎,口腔中的念珠菌病。
3.口腔生态系的决定因素。
(p2)口腔生态系决定因素定义:决定不同微生物能在不同口腔生态系中生存的因素称为(一)物理化学因素a.温度一般细菌可在-5℃~55℃环境中生存口腔食品温度变化幅度±60o 嗜冷菌< 25 ℃嗜热菌> 45 ℃嗜温菌25 ~ 37 ℃b.氧张力绝对需氧菌Obligate aerobes 兼性厌氧菌facultative anaerobes绝对厌氧菌Obligate anaerobes 耐氧厌氧菌aerotolerant anaerobes微嗜氧菌microaerophilesd.pH:氢离子浓度反映为pH值口腔pH以唾液为代表~e.营养物质的利用唾液龈沟液血素(hemin) 牙龈卟啉菌生长酶类透明质酸酶,蛋白酶等(二)宿主因素(唾液和龈沟液)a.抗体唾液中主要为sIgA 龈沟液中主要为IgGb.蛋白质糖蛋白粘蛋白富脯蛋白富酪蛋白过氧化物酶乳铁蛋白溶菌酶(唾液功能:润滑维持口腔粘膜完整性软组织修复维持生态平衡凝集作用抗菌作用)(三)细菌因素a.细菌附着(钙桥学说,识别系统学说)1. 粘附(attachment)2. 细菌间作用聚集(aggregation)共聚集(co-aggregation)b.细菌间作用(四)宿主可控制因素饮食习惯:糖消耗频率、量、消耗方式口腔卫生:机械去除及自身口腔卫生4.与口腔疾病相关的两种主要菌种的生物学特征和致病性。
2022口腔医学高起专《生物化学》复习资料1、组成人体蛋白质的氨基酸除哪种外均属于L构型的氨基酸?AA、甘氨酸B、苏氨酸C、苯丙氨酸D、亮氨酸2、以下哪种化学键是共价键?AA、肽键B、离子键C、盐键D、氢键3、以下哪种氨基酸可以产生γ-氨基丁酸?DA、精氨酸B、组氨酸C、赖氨酸D、谷氨酸4、以下哪种存在于蛋白质四级结构中?DA、结构域B、α-螺旋C、无规则卷曲D、亚基5、蛋白质在何种pH值的溶液中易发生沉淀?CA、pH > pIB、pH < pIC、pH = pID、pH无定值6、蛋白质不发生聚沉的原因是:CA、兼性离子B、结构破坏C、水化膜的存在D、蛋白质的变性7、蛋白质在哪一波长下有最大的光吸收?DA、250nmB、260nmC、270nmD、280nm8、DNA分子中特有的碱基是:BA、腺嘌呤B、胸腺嘧啶C、鸟嘌呤D、尿嘧啶9、全酶中决定反应特异性的是(),决定反应类型的是()。
AA、酶蛋白,辅助因子B、辅助因子,酶蛋白C、辅助因子、辅助因子D、酶蛋白、酶蛋白10、酶具有高度催化效率的机制是:DA、增加反应的活化能B、增加底物浓度C、消除产物D、降低反应的活化能11、酶促反应的特点不包括:DA、高效性B、绝对特异性C、相对特异性D、时间特异性12、丙二酸对琥珀酸脱氢酶的抑制属于以下哪种类型?AA、竞争性抑制B、不可逆性抑制C、非竞争性抑制D、反竞争性抑制13、当一分子FADH2经呼吸链传递交给氧生成水过程中可产生ATP分子数是:BA、2.5B、1.5C、2D、314、当一分子NADH+H+经呼吸链传递交给氧生成水过程中可产生ATP 分子数是:CA、1B、1.5C、2.5D、315、一分子葡萄糖酵解时净生成几分子ATP,若彻底氧化生成几分子ATP?DA、1 6B、2 20C、3 28D、2 30或3216、每经一周三羧酸循环生成多少NADH+H+和FADH2?AA、3个NADH+H+和1个FADH2B、1个 NADH+H+和3个FADH2C、3个NADH+H+和2个FADH2D、2个NADH+H+和3个FADH217、已知乳酸循环(Cori循环)有利于乳酸再利用,节约能源,它是在哪两个组织间的循环反应?BA、肌肉与肾脏B、肌肉与肝脏C、肌肉与心脏D、肌肉与脑18、生理条件下完全依靠糖酵解获能的组织是:DA、小肠粘膜B、视网膜C、皮肤D、成熟红细胞19、磷酸戊糖途径生成具有生理功能的物质是:BA、NADH与6-磷酸葡萄糖B、NADPH与5-磷酸核糖C、FADH2与5-磷酸核糖D、NADH与5-磷酸核糖20、糖原合成时“活性”葡萄糖的供体是:BA、G-1-PB、UDPGC、CDPGD、GDPG21、以下哪步化学反应存在有底物水平磷酸化?DA、葡萄糖→6-磷酸葡萄糖B、丙酮酸→乙酰COAC、琥珀酸→延胡索酸D、1,3-二磷酸甘油酸→3-磷酸甘油酸22、1分子丙酮酸完全氧化分解产生多少分子ATP?DA、15.5ATPB、12ATPC、15ATPD、12.5ATP23、饥饿可使肝内哪一条代谢途径增强?CA、磷酸戊糖途径B、糖酵解途径C、糖异生D、糖原合成24、红细胞中能量来源是:BA、糖有氧氧化B、糖酵解C、磷酸戊糖途D、糖异生25、每经一周三羧酸循环生成多少NADH+H+和FADH2?AA、3个NADH+H+和1个FADH2B、1个 NADH+H+和3个FADH2C、3个NADH+H+和2个FADH2D、2个NADH+H+和3个FADH226、关于糖原合成的错误说法是:BA、糖原合成需要引物B、由α-1,4-糖苷键形成分支C、糖原合酶是关键酶D、葡萄糖供体是UDPG27、肌糖原不能补充血糖是由于缺乏下列哪种酶?CA、己糖激酶B、6-磷酸果糖激酶C、葡萄糖-6-磷酸酶D、3-磷酸甘油醛脱氢酶28、脂肪动员的关键酶是:AA、甘油三酯脂肪酶B、甘油二酯脂肪酶C、甘油一酯脂肪酶D、LPL29、以下哪一种物质不是酮体?BA、丙酮B、丙酮酸C、乙酰乙酸D、β-羟丁酸30、下列哪种脂肪酸不是人体必需脂肪酸?AA、油酸B、亚油酸C、亚麻酸D、花生四烯酸31、下列哪种脂肪酸不是人体必需脂肪酸?AA、油酸B、亚油酸C、亚麻酸D、花生四烯酸32、脂肪动员的关键酶是:DA、LPLB、甘油二酯脂肪酶C、甘油一酯脂肪酶D、甘油三酯脂肪酶33、一分子软脂酸(C16)彻底氧化净生成的ATP数是:AA、106B、120C、148D、12234、儿童体内何种氮平衡,才有利于他的生长发育?BA、总氮平衡B、正氮平衡C、负氮平衡D、无定值35、氨基酸脱氨基的最主要方式是:BA、氧化脱氨基B、联合脱氨基C、直接脱氨基D、转氨基36、肌肉组织中有毒氨的主要运输形式是:BA、柠檬酸-丙酮酸循环B、丙氨酸-葡萄糖循环C、TACD、谷氨酰胺的运氨作用37、体内转运一碳单位的载体是:CA、维生素B12B、叶酸C、四氢叶酸D、生物素38、新冠病毒的遗传物质是什么?DA、糖B、蛋白质C、DNAD、RNA39、有关转录的叙述错误的是:AA、ρ因子为转录起始因子B、只有一条DNA链可作为模板C、以NTP为底物D、遵从碱基互补原则40、以下哪个不是密码子的特点:CA、简并性B、通用性C、双向性D、摆动性41、蛋白质生物合成时不需要以下哪种酶?CA、氨基酰tRNA合成酶B、转肽酶C、引物酶D、转位酶42、以下哪个不是核糖体循环的延长阶段的内容:BA、注册B、活化C、成肽D、移位43、下列哪种物质是次级胆汁酸?AA、脱氧胆酸B、鹅脱氧胆酸C、甘氨胆酸D、牛磺胆酸44、以下哪个不是结合胆红素的特点是:BA、能够通过肾脏排出B、是与清蛋白结合的胆红素C、具有水溶性D、不能进入脑组织产生毒性共用选项题(1-4 共用备选答案)A、UTPB、ATPC、ADPD、IMPE、dUMP1、嘌呤核苷酸从头合成时,首先生成的核苷酸中间产物是:D2、可以直接转化生成脱氧核苷酸的是:C3、可直接转变成 dTMP 的是:E4、底物水平磷酸化可以产生:B(5-8 共用备选答案)A、尿酸B、尿素C、天冬氨酸D、二氧化碳E、β-丙氨酸5、嘌呤碱基从头合成的第6位来自于?D6、嘧啶碱基从头合成的第6位来自于?C7、腺嘌呤分解代谢的终产物是?A8、胞嘧啶分解代谢的终产物是?E(9-12 共用备选答案)A、DNA 聚合酶ⅠB、DNA 聚合酶ⅢC、拓扑异构酶D、SSBE、引物酶9、在原核生物 DNA 复制中,起主要催化作用的是:B10、能合成一小段核糖核酸序列的酶是:E11、在复制中,维持 DNA 单链构象的是:D12、能切除引物的酶是?A(13-16共用备选答案)A、α亚基B、β亚基C、β'亚基D、σ亚基E、ρ因子13、在原核生物转录时辨认起始位点的是:D14、使转录终止的蛋白因子是:E15、RNA聚合酶中与利福平结合的亚基是:B16、决定哪些基因被转录的是?A(17-19共用备选答案)A、AUGB、GGGC、GAUD、UAAE、UAU17、起始密码子是:A18、终止密码子是:D19、AUC 为异亮氨酸的密码子,与其相应的反密码子应为:C (20-23 共用备选答案)A、DNA聚合酶IIIB、RNA聚合酶全酶C、RNA聚合酶核心酶D、SSBE、拓扑异构酶20、克服缠绕打结的酶是:E21、复制延长过程中真正起催化作用的酶是:A22、转录延长中起作用的酶是:B23、防止单链聚合的酶是:D(24-27共用备选答案)A、共轭双键B、磷酸二酯键C、静电力D、肽键E、氢键24、蛋白质一级结构的稳定键是:D25、蛋白质二级结构的稳定键是:E26、核酸分子吸收紫外光的键是:A27、核酸分子中核苷酸的连接键是:B(28-30共用备选答案)A、dTTPB、GMPC、ADPD、IMPE、dUMP28、腺苷二磷酸是:C29、脱氧胸苷三磷酸是:A30、鸟苷一磷酸是:B(31-33共用备选答案)A、FADH2B、NADPHC、尿素D、CO2和H2OE、肉碱31、脂肪酸β-氧化可产生的还原性物质是:A32、胆固醇生物合成需要哪种还原性物质:B33、脂酰CoA从细胞质进入线粒体的载体是:E(34-36共用备选答案)A、转运内源性甘油三酯与胆固醇B、转运外源性甘油三酯及胆固醇C、转运胆固醇到肝外组织D、逆转胆固醇回肝E、转运葡萄糖到肝外组织34、HDL的作用是:D35、CM的作用是:B36、VLDL的作用是:A(37-41共用备选答案)A、乳酸B、NADPHC、尿素D、CO2和H2OE、甘油37、磷酸戊糖途径可产生:B38、糖有氧氧化的终产物是:D39、脂肪动员的产物有:E40、氨气分解代谢的终产物是:C41、糖无氧氧化分解代谢的终产物是:A(42-44共用备选答案)A、甘氨酸B、蛋氨酸C、色氨酸D、谷氨酸E、精氨酸42、碱性侧链氨基酸:E43、原核生物蛋白质生物合成的第一个氨基酸是:B44、具有紫外吸收的氨基酸:C多项选择题1、对结构域的描述正确的有?ACDEA、发挥生物学功能的区域B、结构域一定只有一个C、结构域不同功能也不一样D、结构域可以呈洞穴状E、结构域可以呈裂缝状2、在蛋白质分子结构中有氢键参与的结构是:BCDEA、一级B、二级C、三级D、四级E、亚基3、关于tRNA的叙述正确的有:ABDEA、二级结构三叶草结构B、有氨基酸臂C、有密码子D、三级结构为倒L型E、含有较多稀有碱基4、以下哪些属于蛋白质的二级结构?ABCEA、α-螺旋B、β-片层C、无规则卷曲D、结构域E、β-转角5、以下蛋白质的解离关系正确的是?ADEA、PH大于PI 阴离子B、PH大于PI 阳离子C、PH小于PI 阴离子D、PH小于PI 阳离子E、PH等于PI 兼性离子6、以下哪些碱基是DNA分子结构中含有的?ABDEA、GB、TC、UD、AE、C7、真核成熟mRNA加工的顺序包括:ABCDA、带帽B、加尾C、剪切内含子D、拼接外显子E、形成CCA-3’OH8、DNA的二级结构是其横向维系键为(),纵向稳定键是()。