自整定PID
- 格式:doc
- 大小:69.50 KB
- 文档页数:8
pid自整定原理PID控制器是一种广泛应用于工业控制领域的控制器。
控制器的核心部分是PID控制器中的PID参数。
PID控制器的性能取决于PID参数的设定。
PID自整定原理指的是将PID参数自动调整为最优值的过程。
PID控制器是一种反馈控制系统,当被控对象输出变化时,反馈回控制器,控制器通过计算误差来调整输出信号,进而调整被控对象的状态。
PID控制器主要由比例项、积分项和微分项组成。
比例项对误差进行比例计算,积分项对误差进行积分,微分项对误差进行微分。
PID 控制器的定点控制时,通过调整PID参数来实现对被控对象单一点的控制。
PID自整定原理基本原理是:在某个位置(即控制对象),通过特定算法对控制器进行参数配置,对该位置进行控制,测试输出结果,获得误差值,根据误差值调整控制器参数,再次进行控制,直到误差值达到最小值,调节器参数达到最优值,或者满足一定的控制要求。
这样可以实现PID参数自动优化。
PID自整定包括两种方法:在线自整定和离线自整定。
在线自整定是指在实时运行中优化PID参数。
其优点是更具实时性和实际性。
离线自整定是指在预测和模拟中优化PID参数。
这种方法更加安全可靠和可预测。
实际上,PID自整定并不是一成不变的过程,如过程变化,控制对象参数变化,PID自整定应重新进行。
这样也能为工程带来一定的便利。
在实际工程中,PID自整定的应用主要有两个方面:第一个方面是对稳态控制器的确保,即控制器在稳态下能够得到最小的误差。
第二个方面是实现动态控制器,即控制器动态响应能力提高。
通过PID自整定实现动态控制器能够加快系统的响应速度和稳定性。
综上所述,PID自整定原理是通过特定算法对控制器进行参数配置来实现对控制对象的无偏请求控制,使其输出误差达到最小值,调整控制器参数达到最优值的过程。
这种方法在控制工程中得到了广泛的应用。
温控pid自整定算法温控PID自整定算法PID(比例-积分-微分)控制算法被广泛应用于温度控制系统中。
它能够根据实际的温度变化情况,自动调整控制器的参数,以实现温度的精确控制。
PID自整定算法是一种用于自动计算PID参数的方法,它可以根据系统的动态响应特性,快速准确地确定PID参数的值。
PID控制器由比例控制、积分控制和微分控制三个部分组成。
比例控制根据偏差值与设定值之间的差距来调整输出;积分控制则根据偏差值的累积来调整输出;微分控制则根据偏差值的变化率来调整输出。
PID自整定算法的目标是通过自动计算PID参数的值,使得控制系统能够以最佳的控制性能工作。
在PID自整定算法中,需要进行的操作包括:设定一个适当的目标温度;根据目标温度和实际温度的差距,计算出比例系数;根据温度变化的速度,计算出微分系数;根据温度变化的累积,计算出积分系数。
通过这些计算,可以得到合适的PID参数值,从而实现温度的控制。
在实际应用中,PID自整定算法可以通过以下步骤来实现。
首先,将控制系统设定为自整定模式,并将目标温度设定为所需的温度。
然后,系统会根据自整定算法自动计算出合适的PID参数值。
接下来,系统会根据这些参数值进行温度控制,并不断调整参数值以适应系统的变化。
最后,系统会根据实际的温度变化情况,对PID参数进行进一步优化,以达到更好的控制效果。
需要注意的是,PID自整定算法是一种自适应算法,它可以根据系统的动态响应特性,自动调整参数值。
然而,在实际应用中,由于系统的非线性和时变性等因素的存在,PID参数的自整定可能会受到一定的限制。
因此,为了获得更好的控制效果,可能需要进行一些额外的参数调整或者采用其他更为复杂的控制算法。
温控PID自整定算法是一种应用广泛的温度控制方法。
通过自动计算PID参数的值,可以实现对温度的精确控制。
然而,在实际应用中,需要考虑系统的动态响应特性和非线性时变性等因素,以获得更好的控制效果。
因此,对于不同的温度控制系统,可能需要采用不同的PID参数调整方法或者其他更为复杂的控制算法。
PID参数自整定的方法及实现近年来出现的各种智能型数字显示调节仪,一般都具有PID参数自整定功能。
仪表在初次使用时,可通过自整定确定系统的最佳P、I、D调节参数,实现理想的调节控制。
在自整定启动前,因为系统在不同设定值下整定的参数值不完全相同,应先将仪表的设定值设置在要控制的数值(如果水电站或是中间值)上。
在启动自整定后,仪表强制系统产生扰动,经过2~3个振荡周期后结束自整定状态。
仪表通过检测系统从超调恢复到稳态(测量值与设定值一致)的过度特性,分析振荡的周期、幅度及波形来计算仪表的最佳调节参数。
理想的调节效果是,设定值应与测量值保持一致,可从动态(设定值变化或扰动)合稳态(设定值固定)两个方面来评价系统调节品质,通过PID参数自整定,能够满足大多数的系统。
不同的系统由于惯性不同,自整定时间有所不同,从几分钟到几小时不等。
我单位有一台DYJ-36-2型油加热器。
该油加热器是由加热炉体、载体传输通道、膨胀系统及电控装置构成,与用热设备组成了一个循环加热系统。
热载体(导热油)在炉体内被电热管加热后,用热油泵通过管路传送到用热设备,放热后再次回到炉体内升温,实现连续循环过程。
控制油温的调节仪表时日本SHIMADEN(岛电)公司的SR73型PID自整定温控仪。
温度控制系统为闭环负反馈系统。
由热电偶检测的油温信号对应的mV信号,传送至调节仪的信号输入端,调节仪输出DC15V、20mV的高电平信号,传送至SSR固态继电器,驱动晶闸管过零触发开关电路,改变固定期内的输出占空比,从而控制电热器的输出功率。
在系统投入运行前,我们对调节仪进行PID参数的自整定工作。
首先把它的设定值(SV)调至工艺常用温度90℃。
仪表提供了一组PID参数:比例带P=0.1%~999.9%积分时间I=1~6000s微分时间D=0~3600s再进入功能彩旦,把P、I、D参数分别按经验值设定为:P=3.0;I=120;D=30;超调抑制系数SF=0.4。
PID参数自动整定方法1. 简介PID(Proportional-Integral-Derivative)是一种常用的控制算法,广泛应用于工业自动化系统中。
PID控制器通过对控制对象的测量值与设定值之间的偏差进行分析,根据比例、积分和微分三个参数来调节输出信号,使得系统能够快速、准确地达到设定值。
PID参数的选择对于控制系统的性能至关重要。
传统的手动整定方法需要经验丰富的工程师进行调试,耗时耗力且容易出错。
因此,自动整定方法应运而生。
本文将介绍几种常见的PID参数自动整定方法,并对其原理和优缺点进行详细讲解。
2. 常见的PID参数自动整定方法2.1 Ziegler-Nichols 方法Ziegler-Nichols 方法是最早提出的一种PID参数整定方法。
该方法通过实验确定系统的临界增益和临界周期,并根据这些数据计算出合适的PID参数。
具体步骤如下:1.将比例增益(Kp)设置为零。
2.逐渐增加比例增益(Kp),直到系统出现持续振荡。
3.记录下持续振荡时的比例增益(Ku)和周期(Tu)。
4.根据以下公式计算PID参数:–比例参数(Kp):0.6 * Ku–积分参数(Ki):1.2 * Ku / Tu–微分参数(Kd):0.075 * Ku * TuZiegler-Nichols 方法的优点是简单易行,只需要进行一次实验即可确定PID参数。
然而,该方法仅适用于具有明显反应时间和振荡特性的系统,对于非线性系统和快速响应系统效果较差。
2.2 Cohen-Coon 方法Cohen-Coon 方法是一种改进的PID参数整定方法,旨在提高对非线性系统和快速响应系统的适应性。
具体步骤如下:1.将比例增益(Kp)设置为零。
2.逐渐增加比例增益(Kp),直到系统出现持续振荡。
3.记录下持续振荡时的比例增益(Ku)和周期(Tu)。
4.根据以下公式计算PID参数:–比例参数(Kp):0.9 * Ku–积分参数(Ki):(1.2 * Ku) / (Tu * 2)–微分参数(Kd):(3 * Ku) * Tu / 40Cohen-Coon 方法相对于Ziegler-Nichols 方法,在非线性系统和快速响应系统上表现更好。
仪表自整定说明一、使用方法和工作原理:将仪表给定值(SV值)设定为所需的控制值,整个控制回路连接好后,按住“移位健”(此时oPAd=1)直至仪表SV窗口交替显示“At”和给定值后松开,此时仪表将根据给定值(SV值)进行PID自整定,将自动完成PID的控制参数设定(P、I、dt参数)。
当仪表SV窗口不再交替显示“At”和给定值时PID自整定完成。
如果当前的设定值与实际给定值不符或其他原因要停止PID自整定可继续按住“移位健”直至仪表SV窗口不显示“At”后松开,这时强制PID自整定结束。
如需重新进行PID自整定重复上述操作。
注意:仪表在正常工作前,PID参数均为出厂默认值,该参数不可能任何与任意所有的现场环境,所以都要进行PID自整定,否则仪表可能控制效果不佳。
例:仪表进行一般的PI D控制,通过4~20mA的电流信号控制加热对象的温度在200度。
先将给定值(SV值)设定为200,再将“oPAd”参数设定为1(或将“oPAd”参数设定为2在参数设定完成后自动进行自整定),“t”设置为0,“ot”参数设定为4,“oL”参数设定为0,“oH”参数设定为100。
然后在测量状态下按住“移位健”直至仪表SV窗口交替显示“At”和给定值后松开,当仪表SV窗口不在交替显示“At”和给定值时PID自整定完成。
如果控制效果不佳应检查上述参数是否设置正确或重新进行自整定(参数含义参见说明书)。
二、人工调整PID参数XM系列仪表的自整定功能具备较高的准确度,可满足超过90%用户的使用要求,但由于自动控制对象的复杂性,对于一些特殊应用场合,自整定出的参数可能并不是最佳,以下是人工调节P、I、dt参数时的方法:1、人工调节PID参数:如果正确的操作自整定而无法获得满意的控制,可人为修改P、I、dt参数。
人工调整时要注意观察系统的响应曲线,如果是短周期振荡(与自整定或位式调节时振荡周期相当或略长),可减小P(优先),加大I及dt;如果是长周期振荡(数倍于位式调节时振荡周期)可加大I(优先),加大P, dt;如果无振荡而是静差太大,可减小I(优先),加大P;如果最后能稳定控制但时间太长,可减小dt(优先),加大P,减小I。
pid参数自整定算法
PID(Proportional Integral Derivative)调节算法是一种自整定
算法,它利用反馈信息来实现系统稳定、高效的运行。
PID算法的关键之
处在于需要对系统进行三个反馈控制,它们分别为比例控制(Proportional)、积分控制(Integral)和微分控制(Derivative)。
比例控制的作用是根据反馈信息控制输出,即根据反馈信息的大小,
调节输出的大小。
比例控制的优点在于反应速度快,但是,受限于比例常数,它往往只能起到相对稳定的作用。
积分控制则是在比例控制的基础上,对反馈信息进行累积控制,即根
据反馈信号的累积值来控制输出,由此可以较好的解决比例控制不能解决
的最终稳定的问题。
积分控制的优点是能有效的抑制系统结构偏差的产生,但是也存在着一定的缺点,即受限于积分常数,也不能实现完全的稳定。
最后,微分控制是对反馈信号进行微分处理,即根据反馈信号的变化
率来控制输出,它可以缓和系统的抖动现象,其优点在于能快速响应输出
的变化,但是,它也有一定的缺点,即容易受到延时和介质滞后的影响。
PID自整定算法借助比例控制、积分控制和微分控制来实现系统的稳
定和高效运行。
PID参数自整定的方法及实现PID是一种常见的控制算法,其参数的正确调整对系统的稳定性和性能至关重要。
以下是几种常见的PID参数自整定方法及其实现。
1.经验法经验法是一种基于控制经验和试错法的PID参数整定方法。
通常,初始参数通过试错法手动调整,观察系统的响应,并根据响应结果进行进一步的调整。
这个过程会反复进行,直到达到所需的控制效果。
实现方法:-根据系统的特性和需求,选择初始参数。
-将初始参数应用到系统中,并记录系统的响应。
-根据响应结果,进行参数调整。
-不断重复上述步骤,直到达到所需的控制效果为止。
2. Ziegler-Nichols法Ziegler-Nichols法是一种常用的自整定方法,根据系统的响应特性,直接确定PID参数的初值。
实现方法:-将PID控制器的I和D参数设为0,并逐步增大P参数,观察系统的响应。
-当P参数达到临界值时,系统开始出现振荡。
-记录此时的P参数值,并根据振荡的周期和振幅计算出相应的PID 参数。
3.贝叶斯优化法贝叶斯优化法是一种基于概率模型的自整定方法,通过不断观察系统的响应和根据历史数据进行参数调整,以逐步优化PID参数。
实现方法:-根据系统的特性和需求,选择初始参数。
-将初始参数应用到系统中,并记录系统的响应。
-利用历史数据,建立系统响应模型。
-根据模型,计算参数的后验概率分布。
-根据概率分布,调整参数。
-不断重复上述步骤,直到达到所需的控制效果为止。
4.闭环步跃法闭环步跃法是一种通过系统的闭环响应来自整定PID参数的方法。
通过观察系统在单位步跃负载下的响应,确定PID参数的初值。
实现方法:-将PID控制器的I和D参数设为0,并逐步增大P参数,观察系统在单位步跃负载下的响应。
-记录此时的P参数值,并根据响应曲线的特性计算出相应的PID参数。
以上是几种常见的PID参数自整定方法及其实现。
根据具体的控制系统和需求,选择合适的方法可以有效提高系统的稳定性和性能。
同时,注意在实际应用中需要结合经验和试错进行进一步的调整,以达到最佳的控制效果。
PID参数的整定:1、可以在软件中进行自动整定;2、自动整定的PID参数可能对于系统来说不是最好的,就需要手动凭经验来进行整定。
P 参数过小,达到动态平衡的时间就会太长;P参数过大,就容易产生超调。
PID功能块在梯形图(程序)中应当注意的问题:1、最好采用PID向导生成PID功能块;2、我要说一个最简单的也是最容易被人忽视的问题,那就是:PID功能块的使能控制只能采用SM0.0或任何1个存储器的常开触点并联该存储器的常闭触点这样的永不断开的触点!笔者在以前的一个工程调试中就遇到这样的问题:PID功能块有时间动作正常,有时间动作不正常,而且不正常时发现PID功能块都没问题(PID参数正确、使能正确),就是没有输出。
最后查了好久,突然意识到可能是使能的问题——我在使能端串联了启动/停止控制的保持继电器,我把它改为SM0.0以后,一切正常!同时也明白了PID功能块有时间动作正常,有时间动作不正常的原因:有时在灌入程序后保持继电器处于动作的状态才不会出现问题,一旦停止了设备就会出现问题——PID功能块使能一旦断开,工作就不会正常!把这个给大家说说,以免出现同样失误。
下面是PID控制器参数整定的一般方法:PID控制器的参数整定是控制系统设计的核心内容。
它是根据被控过程的特性确定PID控制器的比例系数、积分时间和微分时间的大小。
PID控制器参数整定的方法很多,概括起来有两大类:一是理论计算整定法。
它主要是依据系统的数学模型,经过理论计算确定控制器参数。
这种方法所得到的计算数据未必可以直接用,还必须通过工程实际进行调整和修改。
二是工程整定方法,它主要依赖工程经验,直接在控制系统的试验中进行,且方法简单、易于掌握,在工程实际中被广泛采用。
PID控制器参数的工程整定方法,主要有临界比例法、反应曲线法和衰减法。
三种方法各有其特点,其共同点都是通过试验,然后按照工程经验公式对控制器参数进行整定。
但无论采用哪一种方法所得到的控制器参数,都需要在实际运行中进行最后调整与完善。
自整定PID控制算法是一种能够自动调整PID控制器的参数以优化其性能的方法。
下面是一个简单的自整定PID控制算法的C代码示例:double output = pid->kp * error + pid->ki * pid->integral + pid->kd * derivative;// 更新误差和积分项pid->last_error = error;// 自整定PID参数// 这里使用一个简单的自整定规则:当误差较大时,增加比例系数;当误差较小时,减小比例系数if (fabs(error) > 1.0) {pid->kp += 0.1;} else if (fabs(error) < 0.1) {pid->kp -= 0.01;}return output;}int main() {// 初始化PID控制器PIDController pid = {1.0, 0.0, 0.1, 0.0, 0.0};// 模拟控制过程double setpoint = 10.0; // 设定值double actual_value = 0.0; // 实际值double dt = 0.1; // 控制周期在这个示例中,我们定义了一个PIDController结构体来表示PID控制器,并实现了一个self_tuning_pid函数来进行自整定PID控制。
在self_tuning_pid函数中,我们首先计算误差和误差变化率,然后计算PID输出,并更新误差和积分项。
接着,我们使用一个简单的自整定规则来根据误差大小调整比例系数。
最后,我们返回PID输出作为控制量。
在main函数中,我们初始化了一个PID控制器,并使用一个循环来模拟控制过程。
在每个控制周期中,我们调用self_tuning_pid函数计算PID输出,并更新实际值。
最后,我们打印输出时间、设定值、实际值和PID输出等信息。
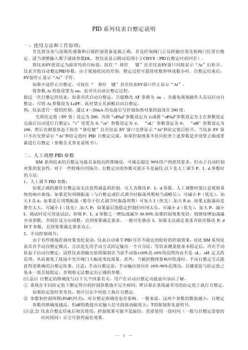
PID系列仪表自整定说明一、使用方法和工作原理:首先将仪表与前级传感器和后级控制设备连接正确,若是控制阀门正反转输出须先做阀门位置自整定。
适当调整输入数字滤波参数DL,使仪表显示跳动范围小于CHYS(PID自整定时的回差)。
将仪表SV值设定为最常用的目标值,按住“移位键”直至仪表SV窗口闪烁显示“At”后松开,仪表开始自动整定PID参数。
由于现场状况的差别,整定过程可能持续数秒钟或数小时。
自整定结束后,SV窗停止显示“At”字符。
如果中途停止自整定,可按住“移位键”直至仪表SV窗口停止显示“At”。
将参数At的值设置为on,也可以启动自整定过程。
做过一次自整定的仪表,如要再次启动自整定,只能修改AT参数为on 。
为避免现场操作人员误启动自整定,可将At参数设为LoFF。
此时禁止从面板启动自整定。
例:仪表进行一般的控制,通过4~20mA的电流信号控制加热对象的温度在200度。
先将给定值(SV值)设定为200,再将“oPAd”参数设定为1(或将“oPAd”参数设定为2在参数设定完成后自动进行自整定),“t”设置为0,“ot” 参数设定为4,“oL” 参数设定为0,“oH” 参数设定为100。
然后在测量状态下按住“移位健”直至仪表SV窗口交替显示“At”和给定值后松开,当仪表SV窗口不在交替显示“At”和给定值时PID自整定完成。
如果控制效果不佳应检查上述参数是否设置正确或重新进行自整定(参数含义参见说明书)。
二、人工调整PID参数XM系列仪表的自整定功能具备较高的准确度,可满足超过90%用户的使用要求,但由于自动控制对象的复杂性,对于一些特殊应用场合,自整定出的参数可能并不是最佳,以下是人工调节P、I、d参数时的方法:1、人工调节PID参数:如果正确的操作自整定而无法获得满意的控制,可人为修改P、I、d参数。
人工调整时要注意观察系统的响应曲线,如果是短周期振荡(与自整定或位式调节时振荡周期相当或略长),可减小P(优先),加大I及d;如果是长周期振荡(数倍于位式调节时振荡周期)可加大I(优先),加大P, d;如果无振荡而是静差太大,可减小I(优先),加大P;如果最后能稳定控制但时间太长,可减小d(优先),加大P,减小I。
PID参数自整定经验法PID(比例、积分、微分)控制器是一种常用的控制器,用于调节控制系统的输出。
PID参数的调整是控制系统设计中一个关键的步骤。
自整定经验法是一种常用的方法,可以用来进行PID参数的调整。
自整定经验法基于实际的控制过程,通过观察系统的输出和输入反馈信号,逐步调整PID参数,使得系统的响应更加稳定和快速。
下面将详细介绍自整定经验法的步骤和注意事项。
第一步是调整比例增益(Proportional Gain)参数。
比例增益参数控制输出与输入的比例关系,其作用是根据误差的大小来调整输出。
一般情况下,增大比例增益可以增加系统的响应速度,但是过大的比例增益会引起系统的震荡。
因此,我们首先将比例增益调到一个较大的值,观察系统的响应情况,如震荡则减小比例增益。
第二步是调整积分时间(Integral Time)参数。
积分时间参数控制输出与输入之间的积分关系,其作用是根据误差的时间积累来调整输出。
通常情况下,增大积分时间可以减小系统的稳态误差,但是过大的积分时间会引起系统的过冲和震荡。
因此,我们将积分时间调到一个适当的值,观察系统的响应情况,如过冲和震荡则减小积分时间。
第三步是调整微分时间(Derivative Time)参数。
微分时间参数控制输出与输入之间的微分关系,其作用是根据误差的变化率来调整输出。
增大微分时间可以提高系统的稳定性,减小过冲和震荡,但是过大的微分时间会引起系统的振荡。
因此,我们将微分时间调到一个适当的值,观察系统的响应情况,如振荡则减小微分时间。
在调整PID参数时,需要注意以下几点:1.在每次调整参数后,观察系统的响应情况,如过冲、震荡和振荡等,根据情况适当调整参数的大小。
注意不要一次性调整过大,以免引起系统不稳定。
2.建立一个适当的实验环境,使得系统的输入和输出能够准确的反映实际的控制过程。
例如,在调整温度控制系统的PID参数时,可以通过改变加热器的功率来控制温度的变化,并观察温度传感器的输出。
pid自整定方法PID自整定方法是指通过一些特定的方法和技巧来调整PID控制器的参数,使得控制系统能够更加稳定和准确地响应系统的变化。
1.初始参数设定:首先,需要对PID控制器的初始参数进行设定。
一般来说,可以使用经验法则进行初步估计,比如将比例增益设为1、积分时间常数设为系统时间常数的10倍、微分时间常数设为系统时间常数的1/10倍。
这些参数只是一个初始值,后续还需要根据实际情况进行调整。
2.稳定工作点设定:在进行PID控制参数调整之前,需要先确定一个稳定的工作点。
这可通过手动控制或其他方法实现。
在该稳定工作点下,系统输出和输入的变化都很小,可以近似为恒定值。
3.步进信号测试:在稳定工作点下,给系统一个较小的步进信号,观察系统的响应过程。
记录系统的超调量、调整时间和稳态误差等参数。
4.参数计算:根据系统的响应特性,可以使用一些专业的参数计算方法来估计PID控制器的参数。
比如,可以使用所谓的“临界模型法”来计算控制器的比例增益、积分时间常数和微分时间常数。
5. 参数调整:根据步骤4中计算得到的参数估计值,进行参数调整。
一种常用的方法是采用经验法则进行调整,比如Ziegler-Nichols方法。
该方法通过改变比例增益、积分时间常数和微分时间常数,观察系统的响应特性,来找到最佳的参数组合。
6.仿真和测试:使用调整后的参数进行仿真或实际系统测试,观察系统的响应特性。
如果系统仍然有较大的超调量、调整时间太长或稳态误差过大等问题,可以再次进行参数调整,直到达到需求的控制性能。
总结起来,PID自整定方法包括初始参数设定、稳定工作点设定、步进信号测试、参数计算、参数调整、仿真和测试等步骤。
通过这些方法和步骤,可以使得PID控制器更加准确和稳定地响应系统的变化,提高控制性能。
pid自整定方法PID自整定方法一、引言PID控制器是目前最常用的工业控制器之一,它通过对被控对象的测量值与设定值之间的误差进行反馈调节,实现对被控对象的稳定控制。
PID控制器的参数调节对控制系统的性能至关重要,而PID 自整定方法就是一种用于自动调节PID参数的方法,能够提高控制系统的性能和稳定性。
二、PID控制器及其参数PID控制器由比例项(P项)、积分项(I项)和微分项(D项)组成,其输出值为PID输出信号。
PID控制器的参数包括比例系数Kp、积分时间Ti和微分时间Td,它们的合理选择对系统的控制效果至关重要。
较大的比例系数可以提高系统的响应速度,但可能导致系统过冲和震荡;较大的积分时间可以减小稳态误差,但可能导致系统的超调量增加;较大的微分时间可以提高系统的稳定性,但可能导致系统的响应速度变慢。
三、PID自整定方法1. 经验法经验法是一种常用的PID自整定方法,它基于经验规则来选择PID 参数。
根据被控对象的特性和控制要求,经验法可以通过试错法或专家经验来选择合适的PID参数。
例如,对于快速响应的系统,可以增大比例系数Kp和微分时间Td;对于稳态误差较大的系统,可以增大积分时间Ti。
2. Ziegler-Nichols方法Ziegler-Nichols方法是一种基于系统频率响应的PID自整定方法。
它通过对系统的开环频率响应进行测试,得到临界增益和临界周期,从而计算出PID参数。
具体步骤为:首先将系统的比例增益逐渐增大,直到系统出现持续振荡;然后通过测量振荡的周期和幅度来计算出临界增益和临界周期;最后根据临界增益和临界周期来选择PID参数。
3. Chien-Hrones-Reswick方法Chien-Hrones-Reswick方法是一种基于系统阶跃响应的PID自整定方法。
它通过对系统的阶跃响应进行测试,得到系统的调节时间、超调量和稳态误差,从而计算出PID参数。
具体步骤为:首先对系统施加一个阶跃输入信号,记录系统的响应曲线;然后根据响应曲线计算系统的调节时间、超调量和稳态误差;最后根据调节时间、超调量和稳态误差来选择PID参数。
PID参数自整定的方法及实现PID控制器是一种常见的控制器类型,可以用于许多自动控制系统中。
PID控制器的性能很大程度上取决于参数的选择,因此需要进行参数自整定来提高系统的稳定性和响应速度。
常见的PID参数自整定方法包括Ziegler-Nichols方法、Chien-Hrones-Reswick方法、频率响应法、模糊PID控制方法等。
其中,Ziegler-Nichols方法是最常用和简单的方法之一、该方法通过实验来确定系统的临界增益和周期,从而确定参数。
具体步骤如下:1.首先将系统的输出作为输入,增大控制器的增益直到系统开始发生振荡,即系统的曲线变为震荡波形。
2.记下此时的控制器增益,称为临界增益(Ku)。
3.记下系统振荡的周期,称为临界周期(Tu)。
根据Ziegler-Nichols方法得到的临界增益和临界周期,可以计算得到PID参数的初值:-比例增益参数(Kp)=0.6*Ku-积分时间参数(Ti)=0.5*Tu-微分时间参数(Td)=0.125*Tu然后,通过实际调试和测试来对这些初值进行微调,以获得更好的控制效果。
微调的方法包括手动试错法、自适应控制法等。
此外,Chien-Hrones-Reswick方法是另一种常见的PID参数自整定方法,它基于频域响应的分析。
该方法需要对系统的传递函数进行频率响应的测试,然后根据响应曲线的特性来确定参数。
通过分析频率响应曲线,可以得到PID参数的初值,并进行微调。
模糊PID控制法是一种基于模糊逻辑的参数整定方法,它通过模糊控制器来实现PID参数的在线调整。
模糊PID控制法的优点在于可以根据系统的实时性能来动态地调整参数,适用于复杂的非线性系统。
实现PID参数自整定的方法有多种途径,可以通过MATLAB等数学建模软件进行模拟实验和参数分析,也可以通过控制器硬件进行实际调试。
对于一些特定类型的系统,还可以通过系统辨识的方法来推导出传递函数,从而进行参数的精确计算。
pid自整定算法
PID自整定算法是用于动态调整PID控制律参数的算法,它可以让系统自动、快速地找到合适的运作参数。
使用PID自整定算法,在获得理想参数之前,系统可以对运行参数的速度和精度进行调节,以达到最佳性能。
PID自整定算法基于一种搜索方法,即穷举法,又称完备搜索。
本质上,它是一个将现有参数搜索并尝试形成最佳参数的演算法。
PID自整定算法开始时,可以选择一个基准设定来作为参数的起点,一般是标准偏差。
然后,它将采用步进调整技术来搜索参数,以定位所需参数的最佳值。
控制器收集不同参数和系统反应之间的数据,并绘制出它们之间的关系图像,从而帮助确定理想的设置。
上述搜索技术不仅可以帮助确定理想参数,而且还可以选择性地更新参数序列,新参数的精度会比以前的参数精度更高。
另外,通过特殊的方法来改善PID自整定算法,可以将得到的控制失调量降至最小,从而得到更加精确和高效的PID参数。
总之,PID自整定算法是一个有效的在线参数调节方法,可以帮助系统迅速达到最佳性能,在行驶过程中快速调节参数,以满足不断变化的应用需求。
同时,它也为不熟悉PID 技术的用户提供了一种简单有效的方式,能够满足从家庭用户到工业级用户不同层次的应用需求。
总的来说,PID自整定算法是控制系统优化运行的有效方法,其可行性及高效性在业界得到广泛认可。
PID参数自整定经验法PID控制器是一种常用的反馈控制策略,通过对误差信号的比例、积分和微分进行加权计算,并作用在控制对象上,来控制其输出值。
这三个参数分别影响了控制器的响应速度、稳定性和抗干扰能力,因此必须精确地调整这些参数才能使控制系统达到最佳性能。
一种经验法是所谓的“Ziegler-Nichols”方法,它是由奥地利的Karl Ziegler和美国的Nathaniel B. Nichols于1942年共同发表的。
它是PID整定的一种基本方法,其主要思想是通过试探法分析控制系统的临界点来调整PID参数。
该方法的步骤如下:1.将积分和微分参数设为零,只有比例参数KP的PID控制器。
初值设定为一个较小的值,通常为12.增加KP的值,直到控制系统的输出达到临界点。
此时,系统的响应将保持较稳定的周期性波动。
3.测量临界点的方程式Ziegler-Nichols公式给出了合适的参数设置:-比例参数KP=0.6*Kc-积分参数TI=0.5*P/ωu-微分参数TD=0.12*P*ωu其中Kc是耐饱和增益,P是波动周期,ωu是临界点的频率。
这个方法的优点是简单易行,不需要对系统进行深入的数学建模或理论分析。
然而,它也有一些缺点,例如仅适用于一阶和二阶系统,且对非线性和时变系统效果不佳。
除了Ziegler-Nichols方法外,还有其他的PID参数自整定方法,如基于频率响应的自整定法、模糊逻辑法、遗传算法等。
这些方法的选择应根据具体的控制系统需求和性能要求来确定。
总之,PID参数自整定是一种实用的方法,可以通过调整比例、积分和微分参数来优化控制系统的性能。
虽然存在一些局限性,但结合实际应用经验和适当的调试技巧,可以取得良好的控制效果。
PID自整定为加权伺服/调节控制操作1.简介比例,积分,微分(PID)控制器与毫无疑问是工业控制中最广泛的选择。
他们的成功主要是由于其简单结构和相应的三个物理意义参数(能因此使手动调节)。
这一事实使PID控制的控制工程师更容易理解比其他最先进的控制技术。
此外,PID控制器在大范围内提供令人满意的表现的实际情况。
在过去几年里,事实上自齐格勒和尼科尔斯的初步工作[2],已经做了很多工作方法,以发展确定PID控制器参数(例如[3-5]见)。
奥德怀尔[6]提出了一种新的PID控制器参数整定规则集,这表明他们的丰度。
用各种办法来自动调整,优化方法已经得到了特别的关注。
这些方法提供,鉴于一个简单的模型的过程描述- 比如一阶加死区时间(FOPDT)模型为最优闭环设置反应[7]。
对于一阶自由(自由度为1)控制器,它是平常涉及到的调整方法为预期的运作模式控制系统,伺服或法规而闻名。
因此,控制器设置可以找到最佳设定点或负载扰动响应。
这一事实可以更好的控制性能时控制系统运行所选择的调整模式,但是,一退化预计在性能和运行时调整方式不同。
显然,总有需要两个可能的选择方式之一来调整控制器,设定点追踪或负载扰动抑制。
如例子所示自由度为1的PID,调整只是为了能达到最佳的两个操作之一模式。
主要的问题,有性能退化为调整模式的分析,以前制定的[8]相关的一些方法和优化方法和自动调整已在[9,10]提出。
本文件所提供的是一个延续这些为了想法找到一个中间的控制器整定提高了系统的整体性能,而这被视为权衡伺服和规则经营模式的设置从确定了最佳的组合集点和负载的干扰,在[7]提出,并考虑考虑到平衡的每个人的重要性为控制系统(伺服或规章)的运作模式。
在这里进行的优化用遗传算法[11]。
拟议的新方法考虑作为一个一自由度PID控制器当一个明确的替代2自由度PID控制器不可用。
这应该记住,对于2度-的自由度(二自由度)PID控制器,调整通常是最佳的规管行动和次优伺服控制,凡本次优行为是通过使用作一个额外的一组点的权重因子调整参数,让二度-的自由度,toimprove跟踪行动此外,有时并非绝对必要,或者没有正当理由,以增加数量调整参数与此相反的好处,可以得到的。
PID参数自整定方法综述郭经宇摘要:由于PID控制器具有简单而固定的形式和良好的鲁棒性,因而在工业生产中得到广泛的应用。
但由于控制系统的复杂性和非线性等因素,使PID控制器的参数受到了影响,因此如何整定PID控制器的参数成为当前乃至今后的研究热点。
文章概述了PID的理论,讨论了一些常用PID整定方法,并对新技术进行了探索。
关键词:P1D控制;参数整定;自整定0 引言PID控制器从问世至今已历经了半个多世纪,如今PID控制器已经在各个控制领域中得到了广泛的应用。
PID控制中一个至关重要的问题是控制器的参数整定问题,即三参数(比例系数、积分时间、微分时间)的整定,整定的好环不但会影响到控制质量,而且还会影响到控制器的鲁棒性。
此外,由于现代工业控制系统中存在着非线性和不确定性,这些因素能造成模型参数或模型结构的变化,使得原来整定的参数无法保证系统继续良好地工作,这就要求PID控制器具有在线修正参数的功能,这是自从使用PID控制以来人们始终关注的重要问题之一。
随着PID控制器参数自整定技术的不断发展,人翻提出了各种各样的整定方法。
按照发展阶段划分,可以分为常规PID控制器参数自整定和智能自整定方法;按照被控对象个数来划分,可以分为单变量PID参数自整定方法和多变量PID参数自整定方法;按照控制量的组合形式划分,可以分为线性PID参数自整定方法和非线性PID参数自整定方法;按照计算方式可以划分为一次算法和反复迭代算法;按照系统的特性划分,可以分为连续PID参数自整定方法和离散PID控制器的自整定方法;按照工作机理划分,可以分为基于模型的自整定方法和基于规则的自整定方法等等。
文章在介绍PID参数自整定概念的基础上,对PID参数自整定方法的发展作一综述。
1 PID参数自整定概念1.1 PID控制器的概念PID控制器是一种线性控制器,它根据给定值与实际输出值构成一个控制偏差e(t),将偏差的比例(P)、积分(I)、微分(D)通过线性组合构成控制量,对进程对象进行控制,故称为PID控制器。
比例系数、积分时间和微分时间的选取直接影响被控制量与设定值的接近程度,所以P、I、D三个参数的整定显得尤为重要。
比例系数K P:加快系统的响应速度,提高系统的调节精度。
K P越大,系统响应速度越快,系统调节精度越高,对偏差的分辨率越高。
但K P过大,会产生超调,甚至导致系统不稳定;K P取值过小,则会降低调节精度,尤其是响应速度变慢,从而延长调节时间,使系统静态、动态特性变坏。
积分系数Ti:积分环节的主要作用是确保在系统稳态时过程输出和设定值一致。
比例控制误差总是导致控制信号增加,无论多小的负向误差总是导致控制信号减小,因此,具有积分作用的控制器是使得稳态误差为零。
Ti越小,系统静态误差消除越快,但Ti过小,在响应过程初期会产生积分饱和现象,从而引起响应过程的较大超调;若Ti过大,使系统的静态误差难以消除,影响系统的调节精度。
微分系数Td:微分环节的主要作用是改善闭环系统的稳定性。
由于控制信号的变化引起过程输出改变需要一定的时间,所以控制信号对误差的反映总是滞后地影响系统偏差的变化率,改善系统的动态特性,对误差进行提前预测,抑制偏差向任何方向的变化。
Td过大,会使响应过程提前抑制,从而延长调节时间,而且系统的抗干扰能力变弱。
总之,PID控制体现着折衷的思想。
其控制作用是在比例、积分、微分三种作用间进行折衷;从时域看,PID控制器对系统的过去、现在、未来的状态信息的折衷利用;从频域看,PID控制是对系统偏差信号中的低频、中频、高频成分的折衷利用;从性能看,PID控制是在准确性和快速性进行折衷。
这种折衷由操作者依照经验和现场实践来把握,以此来获得系统较好的综合控制性能。
由于PID的三个参数都有明确的物理意义,这给操作者进行参数的调整带来方便。
1.2 PID参数自整定的概念PID参数自整定概念中应包括参数自动整定(auto-tuning)和参数在线自校正(self tuning on-line)。
具有自动整定功能的控制器,能通过一按键就由控制器自身来完成控制参数的整定,不需要人工干预,它既可用于简单系统投运,也可用于复杂系统预整定。
运用自动整定的方法与人工整定法相比,无论是在时问节省方面还是在整定精度上都得以大幅度提高,这同时也就增进了经济效益。
目前,自动整定技术在国外已被许多控制产品所采用,如leeds&Northrop的Electmmax V、sattContmlr的ECA40等等,对其研究的文章则更多。
自校正控制规则为解决控制器参数的在线实时校正提供了很有吸引力的技术方案。
自校正的基本观点是力争在系统全部运行期间保持优良的控制性能,使控制器能够根据运行环境的变化,适州地改变其自身的参数整定值,以求达到预期的正常闭环运行,并有效地提高系统的鲁棒性。
早在20世纪70年代,Astrom等人首先提出了自校正调节器,以周期性地辨识过程模型参数为基础,并和以最小方差为控制性能指标的控制律结合起来,在每一采样周期内根据被控过程特性的变化,自动计算出一组新的控制器参数。
20世纪80年代,Foxboro公司发表了它的EXACT自校正控制器,使用模式识别技术了解被控过程特性的变化,然后使用专家系统方法去确定适当的控制器参数,这是一种基于启发式规则推理的自校正技术。
20世纪90年代,神经网络的概念开始应用于自校正领域。
具有自动整定功能和具有在线自校正功能的控制器被统称为自整定控制器。
一般而言,如果过程的动态特性是固定的,则可以选用固定参数的控制器,控制器参数的整定由自动整定完成。
对动态特性时变的过程,控制器的参数应具有在线自校正的能力,以补偿过程时变。
2 PID参数自整定方法要实现PID参数的自整定,首先要对被控制的对象有一个了解,然后选择相应的参数计算方法完成控制器参数的设计。
据此,可将PID参数白整定分成两大类:辨识法和规则法。
基于辨识法的PID参数自整定,被控对象的特性通过对被控对象数学模型的分析来得到,在对象数学模型的基础上用基于模型的一类整定法计算PID参数。
基于规则的PID参数自整定,则是运用系统临界点信息或系统响应曲线上的一些特征值来表征对象特性,控制器参数由基于规则的整定法得到。
2.1 基于模型参数辨识法这类方法的本质是自适应控制理论与系统辨识的结合。
为解决被控对象模型获取问题,Kalman首先将系统辨识的方法引入了控制领域。
辨识法适用于模型结构已知,模型参数未知的对象,采用系统辨识的方法得到过程模型参数,并和依据参数估计值进行参数调整的确定性等价控制规律结合起来,综合出所需的控制器参数;如果被控过程特性发生了变化,可以通过最优化某一性能指标或期望的闭环特性,周期性地更新控制器参数,参数辩识可用不同类型的模型为依据。
例如,附加有辅助输入的自回归移动平均模型(ARMAX)、传递函数模型或神经网络指数模型等,而最常用的是低阶并等值于有纯滞后的离散差分模型。
同样,可用不同的参数辩识方法估计模型参数,例如递推最小二乘法(RLS)、辅助变量法(IV)或最大似然法(ML)等。
在获得对象模型的基础上设计PID 参数时常用的原理,经典的有极点配置原理、零极点相消原理、幅相裕度法等;现代的则往往借助于计算机,利用最优化方法或线性二次型指标等,寻找在某个性能指标下的控制器参数最优值。
极点配置法是Astorm在Wellstead工作的基础上提出来的,它的出发点不是去极小化某一性能指标函数 (如使输出误差方差最小)以使闭环控制系统达到预期的响应,而是通过对闭环系统的极点按工艺要求进行配置,来达到预期的控制目的。
这种方法适用于二阶或二阶以下的对象,因为在用于二阶或二阶以下对象的情况时,由于在线辨识的参数不多,故能获得期望的动态响应。
零极点相消原理是由Astorm首先提出的,它的基本思想是利用调节器传递函数中的零极点抵消被控对象传递甬数的某些零极点,从而使整个闭环系统工作在期望的状态上。
采用零极点相消原理,要求过程必须是二阶加纯滞后对象,而且要求传递函数的分子项中常数项不为零。
幅相裕度法是利用幅值裕度和相角裕度整定PTD参数,这能使系统具有良好的控制性能和鲁棒性能。
Ho等在这方面作了许多工作[1-3],在他最新的研究中将幅相裕度法和性能指标最优设计相结合,给出了能同时满足系统鲁棒性和性能指标最优要求的PID参数整定公式。
Ho还指出,在确定了幅值裕度(或相角裕度)的前提下,最优指标和相角裕度(或幅值裕度)间需要折衷处理,给出了在幅值裕度一定的情况下.使得ISE(误差平方积分)最小的相角裕度计算公式。
至于现代的PID参数设计法,如Nishikawa等人[4]提出的参数自动整定法,在控制器参数需要整定时,给系统一个小的不至于影响正常运行的干扰信号,以估计对象参数,然后运用ISE 指标设计PID参数,一方面能使系统性能满足某些优化指标,但另一方面却可能因有些优化算法无解而带来问题。
这类基于辨识的参数自整定方法直观、简单,易于实现,已有众多的文献资料提供了有关模型辨识和控制器的设计方法,而且在过程控制及其参数校正方面不需要特定的经验,所以说它是比较容易井发的。
但这并不意味着这种为设计者带来的优点就一定能够转变为用户的效益。
因为与此方法相关联的一些问题,例如闭环辨识、时滞估计、测量噪声和于扰输入的抑制以及安全保护措施等,虽然已被了解,但并未得到有效解决。
仅在噪声影响方面,必须承认系统辨识对噪声是敏感的,当噪声超过一定强度时就可能得到不正确的辨识结果。
如当数据被噪声所影响时,使用最小二乘法估计的ARMAX模型参数就将是有偏的。
另外,在基于被控过程的数学模型求取控制器参数值时,关键是要较为精确地获得被控对象的数学模型,然而,辨识所得到的数学模型一般都含有近似的部分,不可能做到完全精确,这也对控制精度带来影响。
再加上辨识工作量大,计算费时,不适应系统的快速控制,限制了这类方法的使用。
2.2 基于规则的自整定方法基于规则的自整定方法,根据所利用的经验规则的不同,又可分成采用临界比例度原则的方法、采用阶跃响应曲线的模式识别方法和基于模糊控制原理的方法等。
2.2.1 采用临界比例度原则的方法早在1942年zieler J.G.和Nichols N. B.就提出了临界比例度法[5],这是一种非常著名的工程整定法。
它不依赖于对象的数学模型,而是总结了前人在理论和实践中的经验,通过实验由经验公式得到控制器的近似最优整定参数,用来确定被控对象的动态特性的两个参数:临界增益Ku和临界振荡周期Tu。
Ku和Tu是系统在纯比例控制器作用下产生等幅振荡时的比例增益和振荡周期,P,PI,PID三种情况的参数整定值就是利用Ku,Tu由经验公式求得的。