人力资源成熟度
- 格式:doc
- 大小:29.00 KB
- 文档页数:2
人力资源管理成熟度模型人力资源管理成熟度模型(HRM Maturity Model)是用于评估和衡量组织内人力资源管理(HRM)实践的成熟程度的框架。
该模型的目标是帮助组织了解其HRM实践的强度和改进的领域,以便根据特定的目标和需求来发展和完善HRM战略。
不同的HRM成熟度模型可能存在一些差异,但通常包括以下几个常见层次或阶段:1.初始阶段:在这个阶段,组织的HRM实践通常是分散的、反应性的,并且缺乏标准化的流程和政策。
HRM主要集中在员工的日常管理,而战略性人力资源规划有限。
2.重视合规:在这一阶段,组织开始重视法律合规性,建立了一些基本的HR政策和程序,以确保遵守法规。
HR活动仍然主要是反应性的,但组织更加重视合规性。
3.流程改进:在这一阶段,组织开始建立标准化的HR流程和程序,以提高效率和一致性。
员工培训和绩效管理可能得到改善,但HRM仍然以日常事务为主。
4.战略导向:在这个阶段,组织将HRM与战略目标更紧密地联系在一起。
HR部门开始在组织的战略规划和目标实施中发挥更积极的作用。
员工发展、绩效管理和人才管理得到强化。
5.持续改进:在这一阶段,组织实施了一种持续改进的文化,致力于不断提高HRM实践。
HR活动紧密与组织的战略目标协调,高度专业化,数据驱动,注重员工发展和满意度。
HRM成熟度模型有助于组织识别其当前的状态,并制定发展和改进策略,以提高其HRM实践的成熟程度。
这有助于确保人力资源管理更好地支持组织的战略目标和长期成功。
组织可以根据其特定的需求和目标来选择适合的HRM成熟度模型,并实施相应的改进计划。
人力资源能力成熟度模型2008年7月底获悉,东软集团股份有限公司通过了SE I PCM M M L 3评估,成为第一家通过PCMM ML3评估的中国公司。
什么是PCMM?人力资源能力成熟模型是由SEI(美国卡内基- 梅隆大学软件工程研究所)开发出来的企业人力资源能力系统评价方法,主要应用诊断企业人力资源能力水平并指导企业在人力资源能力方面持续改进。
所谓人力资源能力是指企业实施经营活动所需要的知识、技能和过程能力。
目前人力资源能力成熟度模型(people capability maturity model PCMM)已在全球范围内得以流行,尤其是美国、加拿大、印度等国家及欧洲地区,我国部分金融、电信、软件企业已经引进应用该模型,个别政府部门,如深圳政府也在引导企业应用该模型,但国内对于PCMM的研究较为零散,尚处于表面层次,对其研究有待深入。
1PCMM的发展人力资源能力成熟模型管理思想来源于已有60多年历史的产品质量管理,主要代表人物包括休哈特、克劳士比、朱兰等,而克劳士比(1979)2在《质量是免费的》一书中率先提出将质量管理形成成熟度框架的概念,该框架描绘了采用质量实践时从不稳定到稳定的5个进化阶段。
质量管理成熟度框架又由IBM的Radice 及他的同事们在Humphrey指导下进一步改进以应用于软件过程的需要。
1986年11月, SEI应美国联邦政府的要求,在Mitre 公司的协助下,Humphrey将此成熟框架带到了SEI并提出了成熟度等级的概念。
自1990年以来, SEI基于几年来将模型运用到软件过程改进方面的应用经验,进一步扩展和精炼了该模型,目前成熟度模型(CMM)家族有5个成员,尤其该模型思想也运用到人力资源等管理领域,由Curtis 倡导,美国国防部、美国海军, SEI会同波音、IBM等公司和科研机构历时十几年共同研发,分别于1995和2001年先后提出两版人力资源能力成熟度模型。
人力资源成熟度模型人力资源成熟度模型(People Capability Maturity Model,PCMM)人力资源能力成熟度模型是基于人力资源管理的相关流程域构成的一种分级提升的系统模型,是持续提高组织整体人力资源能力的指南。
人力资源能力成熟度模型是由成熟度等级、与每个成熟度等级相对应的流程域以及每个流程域的目标和管理实践构成的。
目录[隐藏]∙ 1 人力资源成熟度模型定义∙ 2 人力资源成熟度模型的来源∙ 3 P-CMM的基本思想∙ 4 人力资源成熟度模型包含的五个等级∙ 5 P-CMM的十项原则∙ 6 P-CMM的缺点∙7 P-CMM实施机会∙8 人力资源成熟度模型案例分析o8.1 案例一:实施P-CMM改进高校教师人力资源管理[1]o8.2 案例二:P-CMM IT企业的人力资源战略指南[2]∙9 参考文献人力资源成熟度模型定义人力资源能力成熟度模型(People Capability Maturity Model,PCMM)是美国卡耐基·梅隆的软件工程研究所(SEI)开发的一个管理架构,旨在帮助各类组织发展人力资源的成熟度,并突出与人力资源相关的核心问题。
该理论架构来源于人力资源、知识管理、组织发展等诸多方面的管理实践,能够指导组织改善人力资源管理流程,帮助组织提高人力资源成熟度,建立持续的人力资源发展规划,设立优先方案,并对人力资源发展及业务流程管理进行有效整和,营造优秀的组织文化氛围。
人力资源成熟度模型的来源人力资源成熟度模型由美国国防部、美国海军出资,卡耐基·梅隆大学会同IBM等多家企业和科研机构共同开发。
于2001年9月推出的系统工程和软件工程的集成成熟度模型,也是业界流行的工程实施和管理方法,其开发目标是通过不断完善人力资源管理体系,逐步提高企业人力资源价值(能力)水平,以保证企业的持续发展。
人力资源成熟度模型的演变2001年12月,SEI(美国卡耐基·梅隆的软件工程研究所)正式发布CMMI1.1版本,CMMI 是CMM模型的最新版本,与原有的能力成熟度模型相比,其涉及面更广,覆盖软件工程、系统工程、集成产品开发和系统采购。
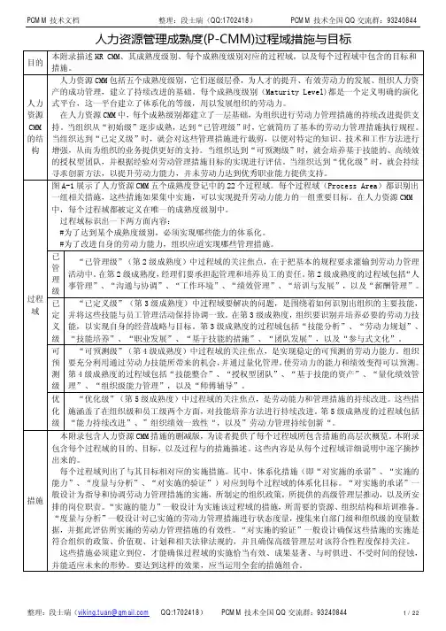
人力资源管理成熟度(P-CMM)过程域措施与目标目的本附录描述HR CMM、其成熟度级别、每个成熟度级别对应的过程域,以及每个过程域中包含的目标和措施。
人力资源CMM 的结构人力资源CMM包括五个成熟度级别,它们逐级层叠,为人才的提升、有效劳动力的发展、组织人力资产的成功管理,建立了持续改进的基础。
每个成熟度级别(Maturity Level)都是一个定义明确的演化式平台,这一平台建立了体系化的等级,用以发展组织的劳动力。
在人力资源CMM中,每个成熟级别都建立了一层基础,为组织进行劳动力管理措施的持续改进提供支持。
当组织从“初始级”逐步成熟,达到“已管理级”时,它就简历了基本的劳动力管理措施执行规程。
当组织达到“已定义级”时,就会对这些管理措施进行裁剪,以便对特定的知识、技术和工作方法进行增强,从而为组织的业务提供更好的支持。
当组织达到“可预测级”时,就会培养基于技能的、高绩效的授权型团队,并根据经验对劳动管理措施目标的实现进行评估。
当组织达到“优化级”时,就会持续寻求创新方法,以提升劳动力能力,并未劳动力达到优秀职业能力提供支持。
过程域图A-1展示了人力资源CMM五个成熟度登记中的22个过程域。
每个过程域(Process Area)都识别出一组相关措施,这些措施如果集中实施,可以实现提升劳动力能力的一组重要目标。
在人力资源CMM 中,每个过程域都被定义在唯一的成熟度级别中。
过程域标识出一下两方面内容:#为了达到某个成熟度级别,必须实现哪些能力的体系化。
#为了改进自身的劳动力能力,组织应道实现哪些管理措施。
已管理级“已管理级”(第2级成熟度)中过程域的关注焦点,在于把基本的规程要求灌输到劳动力管理活动中。
在第2级成熟度,经理们要承担起管理和培养员工的责任。
第2级成熟度的过程域包括“人事管理”、“沟通与协调”、“工作环境”、“绩效管理”、“培训与发展”,以及“薪酬管理”。
已定义级“已定义级”(第3级成熟度)中过程域要解决的问题,是围绕着如何识别出组织的主要技能,并将这些技能与员工管理活动保持协调一致。
人力资源成熟度评估体系认证证书人力资源成熟度评估体系认证证书是指根据一定的标准和程序,对一个组织的人力资源管理水平、流程和制度进行全面评估,并对其进行认证的证书。
这个认证证书意味着该组织的人力资源管理已经达到了一定的成熟度,并且符合一定的标准和要求。
在当今竞争激烈的市场环境中,人力资源的重要性日益凸显。
一个组织的竞争力和持续发展能力,很大程度上取决于其人力资源的质量和管理水平。
越来越多的企业和组织开始关注并重视人力资源成熟度评估体系认证证书,以确保其人力资源的优势和可持续竞争力。
人力资源成熟度评估体系认证证书需要的是一套完善的评估标准和程序。
这些标准和程序通常包括人力资源管理的各个方面,如招聘和录用、员工培训和发展、绩效管理、薪酬福利、员工关系等。
评估过程需要对这些方面进行深入细致的调查和分析,以确保评估的全面性和客观性。
人力资源成熟度评估体系认证证书的核心内容是对组织人力资源管理水平的评价和认证。
评估人员会根据一定的标准和要求,对组织的人力资源管理制度和流程进行量化和评分,以确定其成熟度水平。
这个评价过程一般包括文档审查、现场检查、访谈调查等环节,需要对组织的人力资源管理实际运作进行全面观察和评估。
在人力资源成熟度评估体系认证证书中,通常会对评估结果进行认证和证书颁发。
这份证书是对组织人力资源管理水平的肯定和认可,也是对外展示自身优势和竞争力的重要凭证。
获得这份证书也意味着组织在人力资源管理方面具有了一定的保障和提升,能够更好地吸引和留住人才,提高员工的工作满意度和组织的竞争力。
人力资源成熟度评估体系认证证书不仅是对组织人力资源管理水平的一种认可和肯定,更是对组织竞争力和持续发展能力的一种提升和保障。
获得这份证书需要组织全面、深入地对自身的人力资源管理进行评估和改进,使其符合一定的标准和要求。
对于一个组织来说,拥有一份人力资源成熟度评估体系认证证书,意味着它在人力资源管理方面已经走在了行业的前沿,能够更好地应对市场竞争和变化,实现持续发展和成功。
人力资源成熟度模型——集团公司分子公司评估利器o来源:华恒智信(ID:chnihc)客户背景企业问题与现象华恒智信顾问分析华恒智信顾问解决思路华恒智信HR-CMM模型系统的关键过程领域是在等级之下的具体模块。
除AXX级外,每一成熟等级都包含3-7个关键过程领域,共22个关键过程领域。
每一等级下的关键过程领域指出了这一等级需要关注的重点部分,是评价是否达到这一等级评估的焦点,也是人力资源实践活动达到这一等级的指引。
如图一,CXX级的流程域包括能力分析、人力资源规划、能力培养、职业培养、基于能力的管理实践、工作小组培养和分享文化。
能力分析是识别企业经营活动所需要的知识、技能和流程能力,它们是人力资源管理实践的基础;人力资源规划是在企业和单位两个层面上按照当前和未来的经营需要协调人力资源;能力培养是不断提高员工个人完成指定任务和责任的能力;职业培养是保证员工个人有机会培养实现其职业目标的能力;基于能力的管理实践是确保所有的人力资源管理实践都建立在培养人力资源能力的基础上;工作小组培养是基于流程能力的胜任度组织工作;分享文化是确保企业内的信息流能够把员工个人的知识融入到决策流程中,以获得他们的支持。
而这些与XX电力公司的需求完全吻合。
PCMM的成熟度等级与关键过程领域22个关键过程领域从横向来说(如图三),与等级的特征紧密相联系;从纵向来说,围绕四条主线来展开:开发个人能力、建设工作团队和文化、激励与绩效管理、人力资源整合。
而这四条也是本案中的电力公司自身业务已日渐成熟后,人力资源管理也由过去业务扩张阶段的人力供给转向人力建设。
即如何围绕纵向四条来展开工作。
这些主线在不同的等级下,关注的焦点不同。
人力资源能力提升的驱动因素与主要贡献者也各不相同。
(如图四)本案中,电力公司自身业务已日渐成熟,人力资源管理工作与业务策略过程来决定其工作所需的核心能力以及构成这些核心能力所需的知识和技能,并制定计划以在整个组织开发这些能力。
人力资源能力成熟度模型(P-CMM)简介人力资源能力成熟度模型(People Capability Maturity Model,P-CMM)是美国SEI沿用CMM(Capability Maturity Model,软件开发能力成熟度模型)的框架所开发出的一套指导企业持续提升人力资源管理能力的方法论和知识体系。
该理论架构来源于人力资源、知识管理、组织发展等诸多方面的管理实践,旨在指导组织改善人力资源管理流程,帮助各类组织发展人力资源的成熟度,并突出与人力资源相关的核心问题。
是基于人力资源管理的相关流程域构成的一种分级提升的系统模型,是持续提高组织整体人力资源能力的指南。
P-CMM以提高人力资源能力为核心,以持续改进为根本思想,以过程管理和目标管理为手段,由5个成熟度等级构成,各等级特征描述如下:初始级认为人力资源管理工作仅仅是事务性的,诸如基本的人事管理和工资奖金发放等。
人力资源管理部门可能象征性地提供了一些表格,如绩效评估或职位描述,却没有为这些文件的合理使用提供指导或培训。
组织的员工能力是未知的,因为组织没有为测试或提高这些能力作任何努力。
员工们只是积极努力地完成自己的工作任务,因为没有任何激励措施来使他们的动机与组织的业务指标相一致。
可管理级是基于人的管理,组织确立了基本的人力资源开发方针。
企业将员工成长视为核心价值观。
管理层下决心提高员工的知识、技能、积极性和绩效。
企业具有在各部门实际推行的各项政策制度,各部门制定了人力资源工作计划。
可定义级是基于胜任能力的管理,组织开始采用符合其业务特点的员工管理活动,即人力资源管理工作与业务策略开始结合。
通过分析其业务流程来决定其工作所需的核心能力,以及构成这些核心能力所需的知识和技能,制定计划以在整个组织开发这些能力。
同时为支持个人的能力的发展制定员工个人职业发展计划。
执行员工管理方案以开发和奖励其核心能力的提高并且利用这些方案来提高绩效。
可预测级注重量化及能力整合。
人力资源成熟度评估体系认证证书是指通过专业机构对一个企业的人力资源发展和管理水平进行全面评估,最终给予认证的证书。
在当今竞争激烈的商业环境中,企业追求提升绩效和效率,而人力资源成熟度评估体系认证证书正是一种有效的工具,它可以帮助企业发现人力资源管理中的问题,并提供改进的方向。
下面,我将从不同角度对人力资源成熟度评估体系认证证书进行全面评估,并共享我的个人观点和理解。
1. 了解人力资源成熟度评估体系认证证书人力资源成熟度评估体系认证证书是一种权威的认证,它不仅评估了企业的人力资源管理水平,还为企业提供了改进的建议和方向。
通过这种认证,企业可以获得更高的识别度和信誉度,有利于企业在市场中脱颖而出。
2. 人力资源成熟度评估体系认证证书的重要性人力资源是企业最宝贵的资源之一,而人力资源管理的水平直接关系到企业的发展和竞争力。
人力资源成熟度评估体系认证证书的重要性不言而喻。
它可以帮助企业识别和解决人力资源管理中的问题,提升管理水平,从而提高企业的绩效和竞争力。
3. 我对人力资源成熟度评估体系认证证书的看法在我看来,人力资源成熟度评估体系认证证书是企业发展的必要条件之一。
它不仅可以帮助企业改进人力资源管理,提高效率,还可以为企业赢得市场竞争的优势。
企业应该高度重视人力资源成熟度评估体系认证,并积极提升管理水平。
总结回顾通过以上的评估和分析,我们不难看出,人力资源成熟度评估体系认证证书对企业的重要性。
它不仅是一种认证,更是一种管理工具,它能够帮助企业发现问题,提供改进的方向,从而提升管理水平,提高竞争力。
我坚信企业应该高度重视人力资源成熟度评估体系认证,并不断提升管理水平,以适应市场的变化和挑战。
人力资源是企业最宝贵的资源之一,其管理水平直接影响着企业的发展和竞争力。
人力资源成熟度评估体系认证证书具有非常重要的意义。
它不仅可以评估企业的人力资源管理水平,还能为企业提供改进的方向和建议。
通过这种认证,企业可以获得更高的识别度和信誉度,有利于企业在市场中脱颖而出。
从招聘看企业人力资源成熟度第一篇:从招聘看企业人力资源成熟度从招聘看企业人力资源成熟度我朋友从事HR已经10年,曾任台资大型公司中层,近日接到一个某高科技公司人力资源专员的电话说是搜到我朋友的简历比较符合HR高级经理的职位。
我朋友正在开会,时间是下午14点。
朋友说在开会不方便接听就挂断电话。
作为一个大型企业的高级HR经理,起码来说就是公司的中高层,让一个专员职位来进行沟通邀约,开始就是一个败笔。
因为这些蛰伏大中型企业的职业经理人本身就不是找不到工作的主,作为一个专员很难在一定层次进行初期的沟通,也就难以实现定向爆破,而且对他们来说尊重显得更加重要。
第二点在电话邀约的时间点我觉得就欠妥当,目前公司要的是一个高级管理岗位,而不是一个普通的人事文员,在这个时间点上一是应聘人在职不方便讲话,二是造成应聘人对公司的HR专业度的怀疑。
作为一个网上宣传重视人才的高科技企业,实际行动比华丽言语更能体现企业对人才的重视程度。
而招聘则是一面镜子折射出企业的人力资源成熟度。
试想一个对高级管理者都不重视的企业老板还会说他重视人力资源吗?用脚趾头想下也会明白不是。
记得电影《手机》有句经典台词:21世纪最贵的是什么?人才。
时下,中华大地百业兴旺,无论国企还是民企,大多都口口声声人才是第一生产力,但真正能做的上言行一致几乎是凤毛麟角。
能将人力资源战略紧密结合公司实际的更是屈指可数。
招聘作为人力资源的KPI,不仅反映了企业的文化,更多的则是企业发展的助推剂,企业人才的把关门,正如企业的“企”,没有招到合适的人,企业就是中止的“止”。
第二篇:从员工离职看企业如何招聘从员工离职看企业如何成功招聘案例:他为何闪电离职小李是一个优秀的物流管理人才,有着多家大型快速消费品企业的物流管理经验,而且业绩突出,在业内享有盛名。
A公司是一家2003年10月注册成立的快速消费品生产和销售企业。
由于产品独特,一投入市场,便有大批定单蜂拥而至。
2004年入夏以来,随着业务量的激增,物流运转不够顺畅,物流成本不断增加,效率大打折扣,一些经销商的不满情绪渐增。
2003年11月第24卷 第6期东岳论丛Dong Yue T ribuneNor .,2003Vol .24 No .6[收稿日期]2003-09-18[基金项目]山东省社会科学规划基金项目(03BJJ01)。
[作者简介]杨明海(1968-),男,山东大学管理学院博士研究生;山东工会管理干部学院副教授;张体勤(1950-),男,山东经济学院党委书记,教授,博士生导师;丁荣贵(1967-),男,山东大学管理学院教授,博士。
【社会热点问题研究】人力资源能力成熟度模型:概念、体系与结构杨明海1 张体勤2 丁荣贵3(1,3山东大学管理学院,山东济南250100;2山东经济学院,山东济南250100) [关键词]人力资源;人力资源能力成熟度模型;流程域;目标[摘 要]人力资源能力成熟度模型是基于人力资源管理的相关流程域构成的一种分级提升的系统模型,它把企业人力资源管理的成熟度等级、流程域、目标和管理实践有机地融合为一体,体现了人力资源管理系统的系统构成、运行流程以及能力之间在不同程度上的和谐性,为企业提高其整体人力资源效能提供了循序渐进的、和谐的发展平台。
人力资源成熟度模型虽然已得到国际上许多著名企业的高度重视和广泛应用,但我国绝大多数企业对此还不了解,对它的概念、体系与结构有必要进行介绍和研究。
[中图分类号]F124.5 [文献标识码]A [文章编号]1003-8353(2003)06-0134-03 在知识经济时代,所有的企业都必须在两个市场竞争,一个是产品和服务市场,一个是生产和提供产品和服务所需要的人才市场。
一个企业在其产品或服务市场上的成功取决于其在人才市场上的成功。
在有效应对技术和经营条件的持续变化对企业成功变得越来越重要的情况下,企业必须能够快速组织有效的人力资源,以期有能力采取相应的调节行为。
近十年来,“以人为本”的理念已经深入人心,但是大多数企业仍然基于机械式的思维模式,仅将管理的重点集中于人力资源本身或企业各个局部的最优化方面,没有将人力资源管理中的各个职能领域从系统的角度予以整合,这是企业人力资源管理效果不佳的主要原因。
人才成熟度的分类
人才成熟度可以根据不同的标准进行分类,以下是一些常见的分类方式:
1.技能成熟度:根据个人在特定领域或专业技能方面的掌握程度进行分类。
这可以包括技术能力、专业知识、工作经验等方面的评估。
2.能力成熟度:除了技能之外,个人的综合能力也可以被评估。
这包括领导能力、沟通能力、团队合作能力、解决问题的能力等。
3.职业成熟度:评估个人在职业发展方面的成熟度。
这包括职业规划、职业目标的清晰度、自我管理能力、职业素养等。
4.心理成熟度:个人的心理素质和情感管理能力也是评估成熟度的重要方面。
这包括情绪稳定性、压力管理、自我认知、适应能力等。
5.社会成熟度:个人在社会交往和人际关系方面的成熟度。
这包括人际沟通能力、社交技巧、同理心、冲突解决能力等。
人才成熟度的分类是相对的,不同的组织或行业可能有
不同的标准和侧重点。
此外,成熟度是一个动态的概念,随着个人的成长和发展,成熟度也会不断提升。
评估人才成熟度的目的是为了更好地了解个人的发展阶段和潜力,以便提供适当的培训、发展机会和职业规划。
一、人力资源成熟度一级:初始级
初始级是第一级,典型地表现出企业人力资源管理和发展能力的四个特征:
1、执行人力资源管理实践上的前后不一致性。
企业没有很明确地定义人力资源
管理实践,大多数的工作流程都是为某一特定目的而设计的,并在其他项目里被不断地重复开发。
2、人力资源管理责任的不明确性。
管理者对履行其人力资源管理的责任没有足
够的准备,管理培训也很少,也没有对实施行为进行应有的指导,企业听任管理者自行其是。
3、人力资源管理实践拘泥于形式。
管理者认为人力资源管理活动就是行政上的
琐事,远远低于真正的管理工作,因而经常草率地执行。
4、剧烈的人员变动率。
由于企业管理者不能提供使人员个人目标与企业经营目
标相一致的经济激励或职业生涯激励,因此在留住人才方面困难重重。
员工的认识变动率较高,剧烈的人力资源变动削弱了企业的能力。
二、人力资源成熟度二级:已管理级
已管理级企业的人力资源管理着重于单位层次上的管理活动。
管理者把人力资源管理活动当做其首要的工作责任,并对该单位的人力资源管理承担个人责任。
当每一个单位都建立了实施人力资源管理实践的坚实基础,就为迈向更高的成熟度等级、实施更为复杂的人力资源管理实践做好了准备。
已管理级的流程域具体包括以下几部分内容:
1、人员配置是通过建立一个正式流程,使责任明确的工作与单位资源相匹配,
并招募、选拔和配置有资格的人员,它是已管理级的主要流程。
2、沟通与协调是在企业内建立一个适时的沟通联系,使员工具有分享信息和有
效协调的技巧,它为培养和授权工作小组建立了基础。
3、绩效管理是建立与工作相联系的目标,以衡量单位和员工个人的绩效。
4、培训和发展是确保所有的个人具有完全任务所需的既不能并为其提供相关
的发展机会。
5、薪酬是基于所有个人对企业的功效和价值所提供的酬劳。
三、人力资源成熟度三级:已定义级
已定义级的主要目标就是帮助企业把各种各样的能力与企业的经营活动结合在一起,从而获得一种竞争优势。
这些人力资源能力是支持企业战略规划的关键支柱,它们的丧失将威胁企业的战略目标。
已定义级的主要特征包括:
1、能力分析是识别企业经营互动所需要的知识、技能和流程能力,它们是人力
资源管理实践的基础。
2、人力资源规划是在企业和单位两个层面上按照当前和未来的经营需要协调
人力资源。
3、职业培养是保证员工个人有机会培养实现其职业目标的能力。
4、基于能力的管理实践是确保所有的人力资源管理实践都建立在培养人力资
源能力的基础上。
5、分享文化是确保企业内的信息能够把员工个人的知识融入决策流程中,以获
得其支持。
四、人力资源成熟度四级:可预测级
可预测级的管理师量化管理。
在可预测级,由于企业流程的行为特征是可统计和描述的,因此可以用来预测和管理它的将来行为。
由于在完成任务中所使用的人力资源能力及其胜任度都能够被量化,企业能够定量地管理它的能力和行为,也能够预测执行工作的能力。
可预测级的主要特征包括:
1、能力集成是通过不同的人力资源管理能力的集成来提高相互依存工作的效
率和灵活性。
2、授权工作小组是赋予工作小组责任和权力,由它们决定怎样才能最有效地指
挥经营活动。
3、量化绩效管理师为实现可预测的绩效目标而预测和管理人力资源能力。
4、顾问指导则是传播经验教训,以提高其他个人和小组的能力。
五、人力资源成熟度五级:最优化级
最优化级是人力资源能力成熟度模型中的最高级,其目标是达到一个持续提高的境界。
变化管理成为其标准的企业流程,企业把重点放在对流程的优化上,达到该级的企业流程可自发地不断改进,有效防止同类缺陷二次出现,同时,企业员工能够在获得授权的情况下继续提高工作流程并为流程提高提出变革建议。
在最优化层,整个企业的焦点是持续提高,即提高员工个人和工作小组的能力,基于能力流程的绩效一级人力资源管理实践和活动。
1、持续能力提高是为个人和工作小组持续提高人力资源能力及其胜任度提供
基础。
2、组织绩效调整是在企业绩效和经营目标的基础上进行个人、工作小组和单位
之间的绩效调整,战略性地运用人力资源管理活动实现组织经营目标。
3、持续人力资源管理长信是识别和评价已提高的或创新的人力资源管理实践
和技术,并且在整个企业全面实施最有前途的部分。