装置开车方案
- 格式:doc
- 大小:33.00 KB
- 文档页数:2
装置开车方案第1篇装置开车方案一、背景随着我国经济的快速发展,企业对生产效率和产品质量的要求日益提高。
为实现生产过程的连续性和稳定性,确保装置安全、高效、经济地运行,制定一套合理、合规的装置开车方案至关重要。
二、目标1. 确保装置开车过程安全、环保、合规;2. 提高装置开车效率,缩短开车时间;3. 降低开车成本,提高企业经济效益;4. 保障装置开车后的稳定运行。
三、组织架构1. 项目组长:负责整体方案的制定、协调和监督;2. 技术负责人:负责技术方案的制定和实施;3. 安全负责人:负责安全措施的制定和落实;4. 质量负责人:负责质量监督和验收;5. 各专业工程师:负责本专业范围内的技术支持和现场指导。
四、开车方案1. 前期准备(1)编制装置开车手册,明确开车流程、操作规程和注意事项;(2)对参与开车人员进行培训,确保熟悉开车流程和安全措施;(3)检查装置及相关设备,确保设备完好、备品备件齐全;(4)办理相关手续,取得开车许可。
2. 设备检查及试运行(1)对装置进行全面检查,确保设备、管道、阀门、仪表等符合要求;(2)进行单机试车,检查设备运行状况,排除故障;(3)进行联动试车,检验装置各系统之间的协同工作能力;(4)对试运行过程中发现的问题进行整改,确保装置运行稳定。
3. 开车流程(1)按照开车手册,启动装置,逐步升温、升压;(2)严格控制各阶段的操作参数,确保装置安全、稳定运行;(3)在关键节点进行质量检测,确保产品质量合格;(4)密切关注设备运行状况,发现异常及时处理。
4. 安全措施(1)制定应急预案,明确应急处理流程和责任人;(2)对现场人员进行安全培训,提高安全意识;(3)落实安全防护措施,如防火、防爆、防毒、防泄漏等;(4)加强现场巡查,确保安全措施到位。
5. 质量保证(1)严格按照质量管理体系要求,对产品质量进行监控;(2)对关键工序进行质量把关,确保产品质量合格;(3)对成品进行质量检测,合格后方可投入使用;(4)对质量异常情况进行追溯、分析,及时整改。
化工装置检修后开车方案化工装置是利用化学反应、物理相互作用等方式进行材料加工、合成化学品、制造燃料等的生产设备。
检修后的化工装置开车方案至关重要,因此本文将从以下几个方面进行探讨:1.检修后的设备隐患排除2.开车前的准备工作3.开车初期的操作4.稳定运行期的操作5.风险控制和应急预案1. 检修后的设备隐患排除在化工装置检修结束后,必须进行设备调试和试运行,以确保设备的正常运行。
在此期间,需要注意以下问题:•因检修造成的异常工况:检修后的化工装置,可能出现压力失控、温度异常等情况,必须通过设备调试和试运行,及时发现并解决这些问题。
•供料和排料问题:由于检修后的设备还未进行物料调配,可能存在混料、不足料等问题,必须注意设备的供料和排料问题,以保证其正常运行。
•安全问题:检修时可能存在未排查出的隐患,如接地不良、管道漏水、电器故障等安全问题,必须针对这些隐患进行排查和解决,以确保设备的安全运行。
2. 开车前的准备工作在进行化工装置开车前,必须进行以下准备工作:2.1 员工培训需要进行员工培训,使其掌握理论知识和实际操作技能,了解化工装置的工艺流程和操作规程,并熟悉设备的操作控制系统和应急预案。
2.2 设备检查需要对设备的各项参数进行检查,确保所有设备均已调试正常、不漏液、不冒火、不发生异常噪声。
其中涉及到的设备有:•设备本体:检查设备的结构、密封、各种仪表管路接口处是否正常,检查设备外观是否干净清洁。
•进出料管道:检查管道接口处,阀门是否正常。
并确认管道有无疏通或防堵措施。
•控制系统:检查电源、通讯、信号是否正常,处理适时更改、编写控制程序。
2.3 布局规划在开车前需要对生产现场进行布局规划,确保操作人员的人身安全,避免交通拥堵等问题。
同时也需要明确设备的安全区域和限制区域。
2.4 设备启动在完成了这些准备工作后,方可进行设备启动。
启动之前,需要将设备的阀门、管道、接口等设施全部归位,并且保证现场清洁,消除安全隐患。
某公司生产装置总体开车方案1. 引言本文档旨在为某公司的生产装置制定一套总体开车方案。
该方案将包括装置的启动、停止和日常运行的相关流程和注意事项。
2. 装置的启动过程以下是装置的启动过程的详细步骤:1.确保装置的供电正常,并且所有相关仪表设备都处于正常工作状态。
2.检查装置的各个部分是否处于可靠的操作状态。
如果发现任何异常情况,应及时进行修理和维护。
3.打开装置的主电源,并将电流调整到合适的水平。
4.逐个启动装置的子系统。
根据装置的结构和要求,可能需要依次启动供气系统、供液系统、加热系统等。
确保每个子系统都正常工作后再继续下一步。
5.开启装置的控制系统,并设置适当的参数和模式。
确保控制系统能够准确地监测和控制装置的各个部分。
6.启动装置的主要工作部分,并进行测试。
根据装置的特性,可能需要进行一些额外的校准和调整。
7.监测装置的工作状态,并确保工作参数在正常范围内。
如果发现任何异常情况,应及时采取措施进行修正。
3. 装置的停止过程以下是装置的停止过程的详细步骤:1.依次关闭装置的主要工作部分。
根据装置的工艺流程,可能需要逆向操作来停止装置的工作。
2.关闭装置的控制系统,并记录当前的工作状态和参数。
3.依次停止装置的子系统。
根据装置的结构和要求,可能需要依次关闭加热系统、供液系统、供气系统等。
4.关闭装置的主电源,并确保装置的供电完全中断。
4. 装置的日常运行以下是装置的日常运行中需要注意的事项:1.定期检查装置的各个部分,并进行必要的维护和保养。
确保设备始终处于可靠的工作状态。
2.注意装置的工作参数和指标。
定期监测并记录这些参数,并与设定的目标进行比较,以确保装置的正常运行。
3.对于监测到的异常情况,应及时分析并采取相应的措施。
可以通过调整操作参数、修理设备或更新软件等方式来解决。
4.建立完善的记录和报告机制。
记录装置的运行情况、维护记录和异常情况等,并及时向相关人员报告。
5. 总结本文档给出了某公司生产装置的总体开车方案,包括装置的启动、停止和日常运行的相关流程和注意事项。
安全管理文档之生产装置开停车方案一、目的和范围为保障生产装置的安全,规范开停车程序,确定开停车的步骤和注意事项。
适用范围:适用于生产装置的正常停车和开车。
二、术语和定义无三、程序1、开车程序(1)车都必须配备司机和副驾驶员。
(2)在驾驶前,司机必须通过安全课程的考核,并获得驾驶许可。
(3)司机必须检查车辆的状况,确认车辆状况良好后,才可以启动发动机。
(4)车辆启动后,司机必须检查所有的仪表和警报器,确认是否正常。
(5)确认车辆所有部件均处于正常运行状态后,应嘉定加油、理顺车内物品,调整座椅、后视镜,系好安全带。
(6)在开车前,车辆应被驶出停车区。
速度逐渐加快,直到达到适当的车速。
(7)在驾驶过程中,司机应密切注意道路状况,注意周围车辆和行人。
必须遵守交通法规和公司的交通规定。
2、停车程序(1)在停车前,应将车辆缓慢减速,并根据停车位置的变化逐渐降低车速。
(2)在定位后,应通过制动器将车辆暂停。
车辆一旦停住,司机应拉手刹、挂P挡。
(3)在停车前,车都的变速器必须放在空挡。
停车后,必须安装驱动力哪一个位置处。
如果车辆停在斜坡上,必须拉紧手刹,运动装置必须压着车轮。
四、注意事项(1)驾驶员应该具备一定的汽车维修、保养常识和防范火灾、爆炸、中毒等安全知识。
(2)车辆停放位置应确保平稳的状况,有时应使用支承装置防止车辆移动。
(3)不要在火源处上下车,以免引起火灾。
(4)车辆行驶时应注意安全,避免超载、超速等情况发生。
(5)车辆行驶中,应将注意力集中在驾驶上,避免使用手机等电子产品。
(6)车辆行驶前必须进行检查,特别是刹车、转向系统和轮胎等系统的检查要更为注意。
(7)驾驶员承担车辆的安全管理任务,进行售后维护和日常保养,保持车辆良好的运转状态,以减少事故可能性。
化工装置开车方案一、引言化工装置的开车是指从启动到正常运行的过程。
开车方案是为了确保化工装置安全、稳定地运行并达到设计要求而制定的一系列操作措施和步骤。
本文档旨在提供一种完整的化工装置开车方案,包括开车前的准备工作、开车步骤、注意事项以及常见故障处理方法。
二、开车前准备1. 检查设备在开车前,应仔细检查化工装置的各项设备,包括管道、阀门、泵等是否完好,并根据设备的使用记录和维护计划进行必要的维护和检修。
2. 检查工艺参数核对化工装置的工艺参数,如温度、压力、流量等,确保其与设计要求一致。
如有异常,应及时排除故障。
3. 检查安全设备确认化工装置的安全设备,如压力表、温度计、液位计等是否正常工作,如有异常应立即修复或更换。
4. 建立通信与协调机制建立开车人员之间的有效通信与协调机制,明确各人的责任和职责,并确保及时传递关键信息。
5. 编制操作步骤根据具体的化工装置特点和工艺要求,制定详细的操作步骤,包括操作流程、操作顺序、注意事项等,并确保相关人员熟悉并掌握。
三、开车步骤1. 准备工作开车前应进行以下准备工作:- 关闭所有入口和出口阀门,确保装置处于关闭状态;- 将设备和管道进行检查和清洗,确保无杂物和残留物;- 检查并调整液位、流量和压力控制装置,确保其处于正确位置;- 检查并开启所需设备的电源和供气等工作,确保其正常工作。
2. 操作步骤- 逐个启动设备,并根据操作步骤进行相应操作;- 关注关键工艺参数,如温度、压力、液位等,确保其在设定范围内;- 监测设备的运行情况,及时发现异常并采取措施处理;- 严格按照操作流程和操作顺序进行操作,确保每一步的正确性和完整性。
3. 安全考虑在开车过程中,需要严格遵守以下安全要求:- 确保开车人员健康和安全,如合理安排工作时间、睡眠和休息;- 确保操作过程中的安全措施已采取和有效使用,如使用个人防护装备、戴好安全帽等;- 监测并控制化学品、气体等有害物质的排放,确保环境的安全性。
装置开车方案汽车作为现代交通工具的代表,已经成为人们日常生活中不可或缺的一部分。
随着人们对出行方式的不断追求与改善,装置开车方案应运而生。
一、背景和需求随着城市交通的拥堵和环境保护的提倡,越来越多的人开始寻求开车的新方式。
他们希望能够体验到更加便捷、高效和环保的出行体验。
这也促使了装置开车方案的发展。
二、装置开车方案的定义和原理装置开车方案是指在汽车上安装一套智能化的设备,通过收集和处理各种数据来实现自动驾驶、智能导航、能源管理和驾驶行为分析等功能。
其核心原理是通过人工智能和大数据技术来实现对汽车行驶过程的控制和优化。
三、自动驾驶的实现装置开车方案的一个重要组成部分就是自动驾驶技术。
通过高精度的地图匹配、传感器的数据采集和分析,车辆可以实现在无人操控的情况下自动行驶。
这不仅能够提高驾驶安全性,还能够缓解交通拥堵问题,提高交通运输的效率。
四、智能导航的应用装置开车方案还包括智能导航功能。
通过与地图数据的结合,装置可以根据交通情况和用户需求,提供最佳的路线规划和实时导航。
这不仅能够减少行驶时间,还能够避免拥堵和道路事故。
同时,智能导航还可以提供周边服务信息,如餐厅、加油站和停车场等,给用户带来更多便利和选择。
五、能源管理的优化装置开车方案还借助大数据技术来对车辆的能源管理进行优化。
通过对车辆的行驶数据进行分析,装置可以根据不同的行驶状态和环境情况进行智能调控,从而降低燃油消耗和排放。
这对于环境保护和可持续发展具有重要意义。
六、驾驶行为分析的意义通过装置开车方案,驾驶行为分析可以更加准确地评估和分析驾驶员的驾驶行为。
这不仅有助于提高驾驶员的安全意识和驾驶技能,还能够为保险公司提供准确的驾驶数据,从而个性化定价和提供更好的保险服务。
七、挑战和前景尽管装置开车方案带来了许多优势和便利,但是在实际应用中依然面临一些挑战。
例如,技术成本高昂、安全问题以及法律法规的限制等。
然而,随着技术的不断进步和应用场景的扩大,装置开车方案有着广阔的前景。
开车1.1开车条件1.所有设备、管道和阀门都已安装完毕,并作过强度试验,吹扫和清洗,气密性试验合格,氧管脱脂合格。
2.所有程控阀调试完毕,动作准确,报警和联锁整定完成。
3.电气、仪表检查合格。
4.单体试车、联动试车完毕。
5.水(新鲜水、冷热密封水、脱盐水、循环水等)、电、气(仪表空气、压缩空气、氧气、氮气、液化气)、汽、柴油及原料输送等公用设施都已完成,并能正常供应。
6.生产现场清理干净,特别是易燃易爆物品不得留在现场。
7.检查盲板情况,凡是临时盲板均已拆除,操作盲板已就位(见盲板确认表)。
8.用于开车的通讯器材、工具、消防和气防器材已准备就绪。
9.区内所有工艺阀门确认关闭。
10.核查各记录台帐,确认各项工作准确无误后,准备开车。
2.1.2开车准备1.开车前,将进界区水(包括新鲜水、冷热密封水、脱盐水、循环水)的入口总阀打开引入界区,且压力、温度等指标都应保证设计要求,并送至各用水单元最后一道阀前待用。
2.接收低压蒸汽(S03、S08)到界区内各用汽单元。
3.烘炉预热用柴油已从界外管网送来,火炬用液化气准备就绪,分别接入气化炉顶柴油管线及火炬系统燃气管线。
4.压缩空气、仪表空气、氧气、低压氮气已从空分送至界区各使用单元。
5.低压氮气引入低压氮罐,经氮压机加压后储存在高压氮罐中。
6.原料煤、石灰石经分析合格后由供煤系统送入煤斗,处于正常料位。
7.添加剂槽与碱液槽中已配制好合格的添加剂和碱液。
8.磨煤工序已开车稳定,生产出合格的水煤浆贮存在煤浆槽中。
9.所有仪表投入运行,确认其灵敏、指示准确。
10.冷、热密封水送至各使用单元。
11.分散剂、絮凝剂已配制并贮存在槽内。
12.各阀门已严格按确认表调试及确认,均处于正常位置。
13.气化炉炉膛热电偶已更换为预热电偶,表面热电偶投用。
14.气化炉安全联锁系统最少空试两遍。
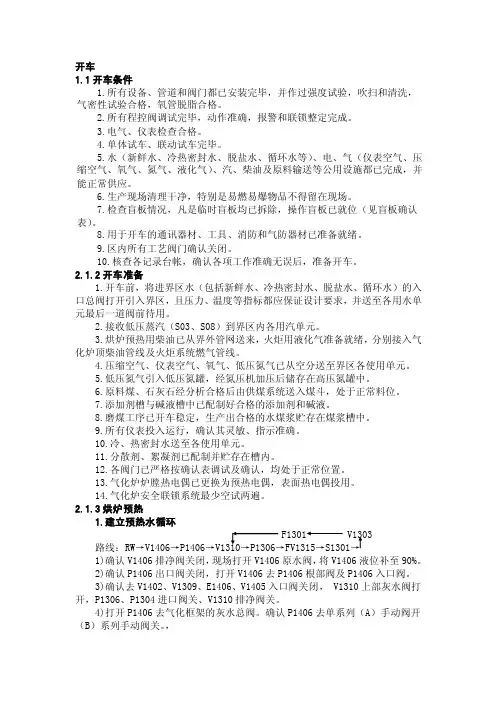
2.1.3烘炉预热1.建立预热水循环F1301V1303路线:RW→V1406→P1406→V1310→P1306→FV1315→S1301→1)确认V1406排净阀关闭,现场打开V1406原水阀,将V1406液位补至90%。
生产装置开停车操作规程1.主要危险有害因素烫伤、物体打击、机械伤害、火灾、高温。
2.防护用品的使用要求按规定穿戴好个体防护用品,正确佩戴好安全帽。
3. 危化品危害信息3.1危险化学品:金属加工油(S)、合成异烷烃(C10-C12)。
3.2危险特性:易燃液体和蒸汽,造成皮肤刺激,如果吞食并进入呼吸道可能致命。
3.3应急处置措施:吸入:将患者移到空气新鲜处,呼吸不规律或停止者进行人工呼吸,呼吸困难者供给氧气。
皮肤(或头发)接触:立即脱掉所有受染衣物,冲洗皮肤、淋浴。
食入:误服后切勿催吐,立即就医并出示容器或标签,漱口后大量饮水。
泄漏处理:用干砂、土壤或其他不燃材料吸附或覆盖并转移至容器中。
火灾时,使用化学干粉、二氧化碳或泡沫灭火。
4. 开车方案开车包括正常生产中,大、中修之后及长假之后复工复产的开车等。
4.1开车前的准备工作4.1.1成立开车领导小组,公司、车间主要技术负责人必须是成员之一。
对车间试车人员必须进行培训,合格上岗。
做到工艺设备、所用物料、产品、中间产品理化特性明确。
应急救援人员、措施、设备设施到位。
4.1.2开车所需原料、辅助原料、公用工程(水、电、汽等)一应俱全,以及生产所需物资的准备工作;4.1.3工艺操作规程、岗位安全操作规程现场必须是有效版本;4.1.4电工、仪表、设备、工艺技术等各专业人员必须到试车现场,随时处置试车意外情况;4.1.5在单机试车前,试车领导小组组织各专业人员再次对管道、机械设备、仪表电气、安全设施及盲板检查、核对的,以防事故发生。
4.2单机试车为了确认转动和待动设备是否合格好用,是否符合有关技术规范,如空压机、搅拌器、泵、充填线等。
单机试车是在不带物料和无载荷情况下进行的。
观察电动机是否发热、振动,有无杂音,转动方向是否正确等。
在运转过程中,经过细心观察和仪表检测,均达到设计要求时(如温度、压力、转速等)即为合格。
如在试车中发现问题,应及时检修,修好后重新试车,直到合格为止。
一、开车前的准备工作1、做好原料、水、电、汽、风、导热油、润滑油、照明、消防器材等物质的供应,并做好化验分析。
水、汽、风、的指标符合要求。
2、检查工艺流程确保正确畅通,试压无漏点,工艺管线上的所有阀门开闭情况正常。
3、检查机泵启动前的一切准备工作,机泵盘车转动正常,转向正确,润滑油加到标准位置,泵地脚螺丝把紧,冷却水畅通,应加的过滤网加好等。
4、全部设备管线的法兰、垫片、螺栓、丝堵、温度计、压力表、液位计、流量计、调节阀、安全阀符合工艺要求、完好。
所有盲板全部拆除或加好。
5、所有伴热和夹套管线开启且正常。
8、各部门、岗位对讲机、电话联络确保畅通。
听从装置主任统一指挥。
9、开车方案、应急预案、操作规程及相关管理规定,制订并公布实施;操作记录发放到位;10、岗位人员配齐,职责分配到位;并熟知、掌握有关开车方案,应急预案;11. 各区域各岗位通讯畅通,火警、急救等联系方式明确;12. 以下开车准备工作完成:(1)系统吹扫、清理;(2)系统气密试验合格;(3)催化剂装填;(4)设备/管道化学清洗;油系统清洗;空气吹扫;蒸汽吹扫;水压试验合格;(5)DCS组态调试;(6)分析仪器、在线检测调试。
(7)塔釜蒸汽置换2—3次。
二、开车纪律要求1. 开车过程中的所有工作都必须在公司开车领导小组的领导下,由公司开车指挥部统一指挥,所有参加人员都必须服从领导、听从指挥,严格按照开车方案中规定的相关要求执行,由于现场情况的变化在执行过程中发现有问题可以向指挥部申请调整。
公司开车指挥部一旦形成统一意见,就要严格执行。
禁止自作主张,不经指挥部同意擅自改变开车程序和措施;2. 所有开车人员都必须根据工作需要坚守岗位,尽职尽责,安全顺利及时地完成开车指挥部安排的各项工作,确保整体开车工作的顺利进行;3. 所有开车人员手机都必须24小时开机,确保通讯畅通,随叫随到;4. 所有开车人员都必须积极主动地工作,发现问题及时汇报;5.所有开车人员都必须熟悉现场,并在这次开车过程中认真学习、及时总结,对各自业务水平和应急处理技能有一个大的提升,为今后工作打好基础。
化工装置检修后开车方案复工开车方案一、方案编制依据和原则本开车方案的编制依据为山东省化工装置安全试车工作规范,编制原则是规定试车各步骤达到的标准和检查程序。
二、开车的指导思想和应达到的标准开车的指导思想是稳妥、安全、全面、扎实,应达到的标准是确保装置安全顺利开车,达到正常生产。
三、开车应具备的条件1.加强安全教育培训。
在开车前,全员进行了一次培训,提高员工整体素质,加强团队意识,并进行专门的安全教育培训,使职工重新熟悉工艺规程和操作要领,强化安全意识,确保按章操作。
2.完成开车前各项检查。
对设备设施、工艺管线、阀门、安全设施、电气仪表及原材物料等是否具备开车条件,进行了全面细致检查,并依据安全条件逐项现场确认,确保各生产系统完善、设备正常运转。
3.完善开车时突发情况应急预案。
紧密联系装置的实际生产状况,完善重点危险作业岗位和关键装置的应急处理措施,并落实到岗位和每个操作人员。
4.严格执行开车方案和岗位操作规程。
公司领导、技术人员和安全管理人员,在开车时跟班、代班,随时注意并掌握工艺的变化和设备运行情况,情况紧急时终止开车并妥善处理,确保安全复工。
5.开车的组织与指挥系统1.各小组职责1.1 现场指挥组职责负责开工试车人员组织、装置整改、试车各步骤的具体实施。
执行公司领导小组下达的各项任务,主持处理试运中的各项技术问题,执行相应措施。
监督试运期间劳动纪律及各项规章制度的执行情况,保证试运期间的产品质量。
2.技术组职责及时掌握试运各个阶段的情况;督促各班严格执行工艺卡片和试运作业指导书,及时做好操作记录,上好台帐。
根据生产中出现的问题组织分析讨论,提出合理建议。
负责与开工专家组的联络。
3.质量安全环保计量组职责负责装置试运前安全设施的检查、配备,保证安全设施齐备。
提出装置安全隐患整改意见。
检查、督促装置各种环保、计量设施的配备和启用。
负责落实产品分析方法的建立,确定产品分析的频次。
4.开工保运组4.1 开工保运成员:XXX、XXX、XXX、XXX4.2 开工保运职责负责协调试运期间装置设备、电气、仪表的维护检修工作。
制氢装置开/停车方案一.装置开车前各项准备工作以及要求1.按工艺流程全面检查装置内设备、管线、阀门、法兰、现场仪表、液面计等是否齐全、完好,符合工艺要求,装置处于受命开车状态2.安全阀要根据工艺条件定压无误,检查放空系统流程是否畅通,处于开启状态,火警报警系统是否灵敏、安全、可靠。
3.准备好消防器材和防毒面具,并接好消防用水胶管,清理现场,搞好环境卫生,保证道路畅通。
4.联系机、电、仪,检查各电器设备、机泵、调节阀及各种仪表等是否完好和符合工艺要求,处于启用状态,并校验好各流量、压力、液面、温度等自控仪表。
全面检查确保处于正常、可投用状态。
5.通知调度,要求有关车间、做好开车前的准备工作,要求动力、机修、仪表、电工、消防等有关辅助部门配合开车。
并将水、电、汽、风接进装置,要求电送到电机。
机泵单机运转正常。
6.准备好开车操作时必须的工具,包括大小“F”扳头,专用扳头、岗位操作记录纸、各岗位交接班日志、手电筒、机泵测震和测温仪7.装置气密性试验工作全部结束二、正常开车操作步骤1、检查电、导热油的供应情况,并与有关车间联系,落实供应要求。
2、检查动力设备是否正常(原料液计量泵、脱盐水计量泵、冷却水水泵、空气压缩机)。
3、关闭所有排液阀、排污阀、放空阀、取样阀、进料阀,开启冷却水阀,仪表空气阀。
4、联系确定开车时间。
5.打开排污阀,检查进氨阀是否关闭。
6.接通总电源,将分解炉的温控仪调至800℃,开始对分解炉加热。
7.待分解炉升温至800℃后,逐渐缓慢地打开进氨阀,调节减压阀,使分解炉的压力为0.05MPa,氨气流量缓慢上升(注意:流量不能增加过快,以保证氨气充分分解),此时氨气开始分解,并经排污阀V04排至室外,过几分钟,关闭排污阀,打开出氢阀,将产品送至用气点。
三、正常停车操作1、关闭进氨阀V01,再打开排污阀V04,打开放空阀V15,使设备内的残余气体排至室外。
2、关闭电源。
3、待分解炉内残氨基本分解完毕后关闭排污阀V04.否则由于残氨的分解引起压力升高,导致仪表设备损坏。
化工装置检修后开车技术方案一、概述化工装置在检修完毕后需要进行开车操作,以恢复正常生产。
为了保证安全和提高开车效率,需要制定详细的开车技术方案。
本方案将包括以下内容:检查和准备工作、启动顺序、操作步骤、安全措施等。
二、检查和准备工作1.检查设备和管道的完整性,并清除检修过程中的杂物和残留物。
2.确保仪表仪控设备正常工作,并校准仪表仪控设备。
3.检查电气系统是否正常,包括电动机、仪表和电控设备。
4.检查润滑系统和冷却系统,并确保油品和冷却介质的正常供应。
三、启动顺序1.根据设备运行图和生产工艺要求,制定启动顺序,并按照先后顺序逐步开启。
2.首先启动主电动机,等待其达到正常转速。
3.启动泵和风机等辅助设备,并逐步调整其运行参数。
4.启动反应釜、蒸馏塔和其他重要设备,注意监测设备的工作状况。
5.检查设备是否正常运行,包括温度、压力、流量等参数的监测。
四、操作步骤1.启动主控系统,并就各个设备的操作和监控进行设定。
2.按照生产工艺要求,逐步调整设备的工作参数,如温度、压力、流量等。
3.监测设备运行状态,及时记录各项参数。
4.根据生产工艺要求进行操作步骤,如进料、排放、调节操作等。
5.定期对设备进行检查和维护,及时处理故障。
五、安全措施1.严格遵守操作规程和操作规范,确保操作正确和安全。
2.穿戴必要的个人防护装备,如安全帽、防护眼镜、工作服等。
3.提前制定应急预案,包括各种故障和突发事件的处理措施。
4.检查安全设施,如防爆装置、报警器、灭火器等,确保其正常运行。
5.在开车过程中,严禁携带易燃、易爆物品,禁止吸烟和使用明火。
六、总结本开车技术方案涵盖了检查和准备工作、启动顺序、操作步骤和安全措施等内容。
在开车前,必须完成相关检查和准备工作,并按照启动顺序逐步开启各设备。
在操作过程中,要严格遵守操作规程和操作规范,并注意安全措施的执行。
只有确保了安全和正常运行,化工装置才能顺利恢复生产。
XXX有限公司装置开、停车方案一、目的规范本公司生产装置的开、停车安全操作,预防和减少安全事故发生。
二、范围生产装置的开、停车包括正常生产中开、停车,特殊情况(事故)下突然停车,大、中修之后的开车等。
三、开车方案1.开车前的准备工作,开车前的须对下列项目进行确认:1.1 车间主任确认工程安装完毕后的验收工作;1.2 车间开车所需原料、辅助原料、公用工程(水、电、汽等),以及生产所需物资的准备工作;1.3 生产部确认技术文件、设备图纸及使用说明书和各专业的施工图,岗位操作法和试车文件的准备;1.4 生产部门与安全部门检查车间人员组织的健全及培训工作;1.5 生产部核对配管、机械设备、仪表电气、安全设施及盲板和过滤网的最终检查工作。
2.单机试车2.1 单机试车是在不带物料和无载荷情况下进行的。
2.2单独开动电动机,运转30分钟,观察电动机是否发热、振动,有无杂音,转动方向是否正确等。
2.3 当电动机试验合格后,再和设备连接在一起进行试验,一般也运转30分钟。
在运转过程中,经过细心观察和仪表检测,均达到设计要求时(如温度、压力、转速等)。
如在试车中发现问题,应会同施工单位有关人员及时检修,修好后重新试车,直到合格为止,试车时间不准累计。
3.联动试车3.1 联动试车是用水、空气或和生产物料相类似的其它介质,代替生产物料所进行的一种模拟生产状态的试车。
目的是为了检验生产装置连续通过物料的性能(当不能用水试车时,可改用类似不燃介质)。
3.2 联动试车时给水进行加热或降温,观察仪表是否能准确地指示出通过的流量、温度和压力等数据,以及设备的运转是否正常等情况。
3.3 联动试车能暴露出设计和安装中的一些问题,在这些问题解决以后,再进行联动试车,直至认为流程畅通为止。
3.4 联动试车后要把水放空,并清洗干净。
4.开车。
四、停车方案1.正常停车生产进行到一段时间后,设备需要检查或检修而有计划的停车,属于正常停车。
这种停车是逐步减少物料的加入,直到完全停止加入,待所有物料反应完毕后,开始处理设备内剩余物料,处理完毕后,停止供汽、供水,降温降压,最后停止转动设备的运转,使生产完全停止。
化工装置开车方案简介化工装置开车是指在化工装置运行之前,进行各项准备工作,保证装置的正常运行和安全生产。
本文将介绍化工装置开车的方案和步骤。
1. 开车前的准备工作在开车之前,需要进行一系列的准备工作,以确保装置的正常运行和安全操作。
具体步骤如下:1.1 安全检查安全是化工装置开车的首要任务。
在开车之前,需要对装置进行全面的安全检查,并确保所有安全设备和系统处于正常工作状态。
例如,检查火灾报警系统、泄漏报警系统、紧急停车按钮等。
1.2 设备检查对化工装置的设备进行检查,确保各项设备完好无损。
需要检查的设备包括泵、阀门、传感器等。
如果发现任何异常情况,需要及时进行维修或更换。
1.3 物料准备准备好所需的化工原料和辅助物料,并按照配方要求进行准确的称量和混合。
在进行计量和混合过程中,需要严格遵守操作规程,以保证物料的质量和准确性。
1.4 人员培训在开车之前,需要对相关人员进行培训,确保他们了解开车的步骤和操作规程。
培训内容包括装置的结构和原理、安全注意事项、操作步骤等。
2. 开车步骤在完成准备工作后,可以开始进行化工装置的开车。
下面介绍具体的开车步骤:2.1 启动主要设备根据操作规程,按照先后次序启动主要设备。
例如,启动加热炉、压缩机、反应器等。
在启动过程中,需要关注设备的运行状态,确保各项参数在正常范围内。
2.2 监测运行参数一旦主要设备启动,需要监测设备的运行参数。
例如,监测温度、压力、流量等参数,并与正常运行范围进行比较。
如果发现任何异常情况,需要及时采取措施处理。
2.3 逐步增加负荷在设备运行稳定后,可以逐步增加负荷。
根据工艺要求,逐步增加原料的供给量或调整设备的运行参数。
在增加负荷的过程中,需要密切监控设备的运行状况,防止出现过载或其他异常情况。
2.4 进行试验和校验在正式投产之前,需要进行试验和校验,确保装置的性能和质量达到要求。
试验和校验的内容包括工艺性能试验、质量检验、安全性能试验等。
化工装置检修后开车方案一、引言化工装置检修是企业生产过程中不可或缺的环节,通过对装置进行检修,保证装置的安全、稳定与高效运转。
检修工作完成后,需要进行开车工作,对装置进行试运行,以确保装置的正常运行。
本文将详细介绍化工装置检修后的开车方案。
二、准备工作1.装置清洁:在开车之前,需要对装置进行彻底清洁,包括设备表面、管道、阀门等部分。
清洁工作的目的是消除检修过程中的油污、杂物等,保证装置内部的卫生状况。
2.设备检查:对装置的各项设备进行检查,包括设备的密封性能、电气设备的正常工作等方面。
如果在检修过程中发现有问题的设备,需要及时修复或更换。
3.阀门操作:对于常用的关键阀门,需要进行特殊操作,包括阀门轻启、开度调整等,以保证阀门的正常工作。
4.管道检查:对装置的管道进行检查,确保管道的畅通无阻,没有任何泄漏。
5.仪表校验:对于与装置操作相关的仪表设备,需要进行校验,确保仪表显示准确。
6.工艺参数调整:根据检修工作的实际情况,对工艺参数进行调整,确保装置的运行参数满足要求。
三、开车步骤1.进气系统开启(1)检查并开启气源系统,确保站内气源供应正常。
(2)逐个开启气体入口阀门,按照设定的气体流量逐渐增加进气流量。
2.加热系统开启(1)检查并开启加热炉的电气系统,确保加热炉正常运行。
(2)逐渐升高加热炉的温度,根据设定的温度范围逐渐增加温度。
3.冷却系统开启(1)检查并开启冷却系统,确保冷却水供应正常。
(2)检查冷却塔的运行情况,并根据需求调整冷却塔的冷却水流量。
4.液体系统开启(1)逐个开启液体入口阀门,确认液体的进入流量与压力正常。
(2)根据操作要求,逐渐将液体注入反应器或其他装置中,确认液体的流量与压力满足要求。
5.装置运行参数监控(1)关注装置运行参数,包括温度、压力、流量等,确保运行参数处于正常范围内。
(2)如发现装置运行参数异常,及时采取措施进行处理,确保装置的安全运行。
6.数据记录(1)对装置运行过程中的各项参数进行记录,包括温度、压力、流量等。
装置开车方案
缩合岗位
1.开车前的准备
1.1检查减速箱油位、温度计指示是否正常,底部放料阀是否关闭,釜内有无异物,然后
封闭人孔。
1.2检查冷水,电、减速机是否正常,无异常准备投料。
1.3检查母液泵、阀门处在正确位置,开启母液泵、母液阀,将母液打入计量槽,将计量
罐中计量好的母液放至缩合釜内。
2.正常开停车
2.1正常开车
2.1.1将水合肼称重,利用真空将规定量的水合肼抽至水合肼高位槽。
2.1.2开启反应釜搅拌。
2.1.3开启丙酮氰醇输送泵,向有回流装置的高位计量槽打入丙酮氰醇,到规定液位后,
停泵。
待回流结束,计量槽液位稳定后,打开计量槽放料阀,将计量好的丙酮氰醇放入缩合釜。
2.1.4记录温度,开始滴加水合肼,通过视镜观察调整水合肼滴加速度和调整冷冻水阀门的开启度控制反应温度。
全部滴加过程控制温度不超过35℃,滴加时间不少于3小时。
氧化岗位
1.开车前的准备
1.1检查减速箱油位、温度计指示是否正常,底部放料阀是否关闭,釜内有无异物,然
后封闭人孔。
1.2检查冷水,电、减速机是否正常,无异常准备投料。
1.3检查母液泵、阀门开启状态,开启母液泵、母液阀,将母液打入计量槽,将计量罐
中计量好的母液放至缩合釜内,开启搅拌,开启冷冻水进出口阀门。
2.正常开停车
2.1正常开车
2.1.1将计量好的浓硫酸打入硫酸高位槽,并通过视盅,调节硫酸入口阀,向氧化釜中补
加规定量的浓硫酸。
控制釜内温度不超25℃。
2.1.2启动真空泵,将规定量的双氧水用真空管线送入高位计量槽。
2.1.3秤取规定量的溴化钠,待釜内温度降至20时,将其自加料口倒入釜内。
2.1.4溴化钠充分溶解后,用提升机将规定量的中间体(湿料)提到反应平台,自加料口
缓缓倒入釜内,搅拌15分钟,使其充分溶解。
2.1.5待釜内温度降至15℃时,慢慢打开双氧水入口阀,开始滴加双氧水
2.1.6滴加双氧水时间不少于4小时,其间通过视盅观察调节双氧水的滴加速度,控制反应温度不超过25℃。
双氧水滴加完毕,继续维持温度反应2小时。
重结晶岗位
1.开车前的准备
1.1检查减速箱油位、温度计指示是否正常,底部放料阀是否关闭,釜内有无异物,然
后封闭人孔。
1.2检查冷水,蒸汽、电、减速机是否正常,无异常准备投料。
1.3检查母液泵、阀门,开启母液泵、母液阀,将母液打入计量槽,将计量罐中计量好的
母液放至缩合釜内,开启搅拌,开启冷冻水进出口阀门。
2.正常开停车
2.1正常开车
2.1.1根据母液比重,将规定量的新甲醇打入溶解釜,开启搅拌。
2.1.2打开釜顶加料口,用提升机将规定量的半成品(湿料)提至反应平台,自加料口缓
缓加入溶解釜。
2.1.3缓慢打开夹套蒸汽入口阀,开始升温溶解。
2.1.4待釜内温度升至35℃时,关闭蒸汽入口阀,釜内物料自然升温,控制溶解温度50±2℃.
2.1.5待釜内物料全部溶解后,开始放料,若温度在50±2℃时仍有未溶解的固体,可适
量补加新甲醇。
2.1.6开启结晶釜进口阀和溶解釜放料阀,开启结晶釜搅拌,将溶解釜内溶液通过过滤器
全部放入结晶釜,停溶解釜搅拌,关闭溶解釜底放料阀。
缓慢开启夹套冷冻水,使晶种形成。
2.1.7结晶釜选用调速电机,可在5-85转/分范围内调整搅拌转速。
利用搅拌转速控制结
晶状态。
结晶釜温度降至6-8℃后,开始出料。