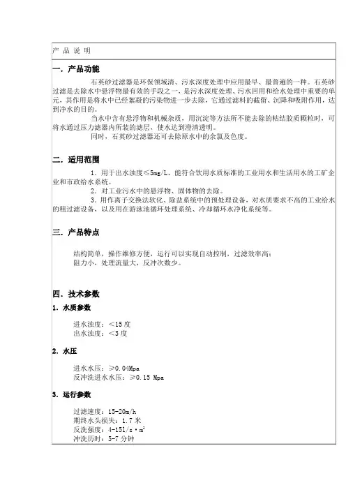
过滤器及选型
- 格式:pdf
- 大小:3.68 MB
- 文档页数:64
干燥过滤器介绍及选型一、干燥过滤器的原理在空气压缩机中,除去空气中的悬浮颗粒物和水分是非常重要的。
因为这些颗粒物和水分会影响空气系统的正常运行,导致设备故障、产品质量下降等问题。
二、干燥过滤器的分类根据不同的工作原理和适用场景,干燥过滤器可以分为几种不同的类型。
1.空气过滤器空气过滤器主要用于除去空气中的悬浮颗粒物,如灰尘、沙粒等。
它通常由一个过滤网或纤维层组成,通过捕捉和截留颗粒物来保护设备和产品质量。
2.油雾过滤器油雾过滤器是一种用于除去空气中的油雾和颗粒物的设备。
它通常由一个过滤网和吸附层组成,通过物理过滤和化学吸附来去除空气中的油雾和颗粒物。
3.压缩空气过滤器压缩空气过滤器是用于除去空气中的颗粒物和水分的设备。
它通常由多个过滤层组成,通过不同的过滤材料和工艺来除去不同颗粒物的使用场景。
4.油水分离器油水分离器是一种用于分离压缩空气中的油和水的设备。
它通常采用物理过滤和重力分离的原理,通过不同密度的液体分离出水和油。
三、干燥过滤器的选型选型干燥过滤器需要综合考虑以下几个因素:1.流量要求:根据空气压缩机的输出流量和使用设备的需求,选择合适的干燥过滤器流量。
通常应在空气压缩机输出流量的1.2-1.5倍左右。
2.工作压力:根据使用设备的工作压力选择合适的干燥过滤器。
一般情况下,压缩空气干燥过滤器的额定工作压力可以大于等于空压机的最高工作压力。
3.过滤精度:根据对悬浮颗粒物的要求和实际使用场景选择合适的过滤精度。
一般空气过滤器的过滤精度为5-40微米,油雾过滤器的过滤精度可达到0.01微米以下。
4.工作温度:干燥过滤器的工作温度应在规定范围内,通常为0-60摄氏度。
5.维护方便:选择安装和维护方便的干燥过滤器。
例如,易于更换滤芯和排水装置的设计可以减少维护成本和工作困难。
6.品牌和质量:选择知名品牌和高质量的干燥过滤器可以保证产品的性能和使用寿命。
7.安全性能:选择具有适当安全装置和可靠性能的干燥过滤器。
过滤器选型标准 IMB standardization office【IMB 5AB- IMBK 08- IMB 2C】1. 过滤器(英文filter)介绍根据过滤器的使用位置以及用途,可以分为两类:粗过滤器(英文strainer)和精细过滤器粗过滤器主要应用于泵、流量计、阀门前,以保护设备不受大的金属颗粒磨碎,其精度基本是几百微米以上。
精细过滤主要是净化流体,保护工艺安全。
其精度范围基本在1微米到30微米之间。
按照制造设计要求可以分:压力容器和非压力容器按照压力容器设计和制造的过滤器壳体执行GB150或者ASME标准。
非压力容器执行 SH/T3411或HGT 21637标准执行。
根据使用介质可分为:气体过滤器和液体过滤器气体过滤器适用于气-固分离流域,可用于气体净化、分成回收等。
液体过滤器适用于液-固分离领域,如润滑油过滤、石油化工行业过滤以及污水处理等。
2. 精细过滤器过滤面积:粗过滤器国内有三部行业标准,因此,只要按照标准选型既可满足要求。
精细过滤器的过滤面积计算基本上不用公式计算,选形时主要依据的是实验数据,因此,过滤器的选择建议还是让生产厂家来选。
过滤三大曲线:流量压差曲线(ΔP-Q),粒径与过滤比曲线(μ-β),时间与压将曲线(T-ΔP)因此,计算过滤面积时要依据这三个曲线,其中最主要的的是流量压差曲线,这个曲线由有实力的过滤器制造厂进行试验测得。
目前最权威的测试方法是多次通过试验:ISO 4572 多次通过试验标准。
此试验台价格昂贵,目前国内仅有2-3台。
目前国内的小厂家过滤器公司滤芯检测是单次通过实验。
过滤面积计算步骤:1. 确定过滤精度为25微米的过滤比,如200(过滤效率),确定何时滤材2. 根据给定压降,对滤材进行流量压差测试。
得出合适流量(L/min)3. 根据所得流量,除以试验滤材的面积,计算流速(L/)。
4. 根据流速,和实际应用的流量,确定过滤面积,流量/流速=过滤面积5. 根据所选用的过滤面积和滤材确定滤芯结构形式,折叠式或圆筒卷绕式篮式粗过滤器选型计算粗过滤器工艺计算1. 总则本工艺计算依据石油化工管道、泵用过滤器标准计算,参考标准SH/T 3411-1999《石油化工泵用过滤器选用、检验及验收》、HG-T 21637-1991 《化工管道过滤器》。
管道过滤器的种类与用途一、Y型过滤器Y型过滤器属于管道粗过滤器,可用于液体、气体或其他介质大颗粒物过滤,安装在管道上能除去流体中的较大固体杂质,使机器设备(包括压缩机、泵等)、仪表能正常工作和运转,达到稳定工艺过程,保障安全生产的作用。
当流体进入置有一定规格滤网的滤筒后,其杂质被阻挡,而清洁的滤液则由过滤器出口排出,当需要清洗时,只要将可拆卸的滤筒取出,处理后重新装入即可,因此,使用维护极为方便。
我公司所生产的Y型过滤器可根据客户具体要求(特殊压力、特殊口径)定制。
Y型过滤器具有制作简单、安装清洗方便、纳污量大等优点。
Y型过滤器(SRYI型)螺纹Y型过滤器夹套保温Y型过滤器衬氟Y型过滤器技术参数规格尺寸mm 产品型号SRYI型口径L H 壳体材质WCB H2 304 316L 衬氟DN25 160 125过滤芯件304 316L PTFE DN32 180 145螺栓螺母20# 304 316L DN40 195 164过滤精度10~300目DN50 215 186密封垫片NER PTFE DN80 285 273环境温度+450O C~-30O C DN100 300 306公称压力0~10.0MPa 150~600LB DN150 380 400连接形式法兰螺纹对焊DN200 480 470法兰标准GB HG SH JB ANSI JIS DIN DN250 545 480制造标准HGJ532-91 GB150-98 DN300 605 640安装与维护:1、Y型过滤器可以水平安装,也可以垂直安装,进出口方向与阀体上的箭头方向应保持一致。
2、过滤器工作一段时间后,滤芯沉淀了一定的杂质,这时压力降增大,流速会下降,需及时清除过滤器芯的杂质3、清洗杂质时,特别注意过滤芯上的不锈钢钢丝网不能变形或损坏,否则,再装上去的过滤器,过滤后介质的纯度达不到设计要求,压缩机、泵、仪表等设备会遭到破坏。
4、如发现不锈钢钢丝网变形或损坏,需马上更换。
管道过滤器选型大全篮式过滤器适用于液体或气体的过滤,其滤篮为金属网或不锈钢丝网,可根据不同介质的需求选择不同的过滤精度。
当流体进入滤篮后,固体颗粒被阻挡在滤篮上,而清洁的液体或气体则通过滤篮进入下游管道。
当需要清洗时,只需将滤篮取出清洗即可。
我们公司生产的篮式过滤器具有结构紧凑、过滤效率高、维护方便等特点,可满足不同行业的需求。
三、磁力过滤器磁力过滤器通过磁力吸附作用,将流体中的铁磁性颗粒物过滤掉,适用于液体或气体的过滤。
其优点是过滤效率高、维护方便,且不需要更换过滤材料。
我们公司生产的磁力过滤器可根据客户的具体要求定制,包括不同的过滤精度、不同的材质等。
同时,我们也提供各种配套的磁力材料,以满足不同行业的需求。
总之,管道过滤器在工业生产中起到了至关重要的作用,能够保障设备的正常运转,维护生产安全,因此在选择和使用过程中应该根据具体情况进行合理选择和维护。
文章已经没有格式错误,但是有些段落不太清晰。
以下是修改后的文章:篮式过滤器是一种常见的过滤设备,可以用于过滤液体中的固体杂质颗粒。
当液体通过筒体进入滤篮后,固体杂质颗粒被阻挡在滤篮内,而洁净的流体通过滤篮,由过滤器出口排出。
需要清洗时,可以旋开主管底部螺塞,排净流体,拆卸法兰盖,清洗后重新装入即可。
因此,使用和维护都非常方便。
篮式过滤器有多种型号和规格尺寸。
例如,直通平底篮式过滤器(SRBI型)、直通弧底篮式过滤器(SRBII型)、高低接管篮式过滤器(SRBIII型)、高低接管弧底篮式过滤器(SRBIV型)和夹套过滤器(SRBIJ型)。
这些型号的产品规格尺寸、壳体材质、过滤芯件、螺栓螺母、过滤精度、密封垫片、环境温度、公称压力、连接形式、法兰标准和制造标准都有所不同。
在安装和维护篮式过滤器时,需要注意以下几点。
首先,一般水平安装,进出口方向与阀体上的箭头方向应保持一致。
其次,过滤器工作一段时间后,滤芯内会沉淀一定的杂质,这时压力降增大,流速会下降,需要及时清除过滤器芯内的杂质。
.
过滤器的选型
一般情况下,最末一级过滤器决定空气净化的程度,上游的各级过滤器只起保护作用,它保护下风端过滤器以延长其使用寿命,或保护空调系统以确保其正常工作。
空调设计中,应首先根据用户的洁净要求确定最末一级过滤器的效率,然后,选择起保护作用的过滤器,如果这级过滤器亦需保护,再在它的上风端增设过滤器。
起保护作用的过滤器统称“预过滤器”。
应妥善匹配各级过滤器的效率。
若相邻两级过滤器的效率规格相差太大,则前一级起不到保护后一级的作用;若两级相差不大,则后一级负担太小。
洁净室末端高效过滤器的使用寿命应为5~15年,影响使用寿命的最主要因素是预过滤器的优劣。
当使用“G~F~H~U”效率规格分类时,可方便地估计所需各级过滤器的效率。
在G2~H12中,每隔2~4档设置一级过滤器。
例如:G4→F7→H10,其中,末端H10(亚高效)过滤器决定送风的洁净水平,F7保护H10,G4保护F7。
洁净室末端高效(HEPA)过滤器前要有效率规格不低于F8的过滤器来保护;超高效(ULPA)过滤器前可选用F9~H11的过滤器。
中央空调本身应有效率规格不低于F5(最好使用F7)的过滤器来保护。
在无风沙、低污染地区,F7过滤器前可不设预过滤器;在城市中央空调系统中,G3~F6是常见的初级过滤器。
究竟应设什么效率级别的预过滤器来保护后一级过滤器,这需要设计师和现场工程师将使用环境、备件费用、运行能耗、维护费用等因素综合考虑后决定。
综合要点:
1、末级过滤器的性能要可靠。
2、预过滤器的效率规格要合理。
3、初级过滤器的维护要方便
'.。
Y型水过滤器选型、安装与维护指南一、Y型水过滤器选型在选择Y型水过滤器时,需要考虑以下因素:1.过滤精度:根据实际应用需求,选择不同精度的过滤器。
高精度的过滤器可以去除更小的颗粒物,提供更清洁的水质。
2.流量:选择能够满足系统流量需求的过滤器。
一般来说,过滤器的流量应与系统的需求相匹配,以确保水流的稳定和充足。
3.工作压力:根据系统的压力需求,选择适当工作压力范围的过滤器。
4.材质:考虑使用环境和使用寿命,选择合适的材质。
常见的材质包括不锈钢、铸铁、塑料等。
5.维护需求:考虑过滤器的维护要求。
一些过滤器需要定期清洗或更换滤芯,而有些则不需要。
根据实际需求选择相应的过滤器。
二、Y型水过滤器安装Y型水过滤器的安装步骤如下:1.关闭水源:在安装过滤器之前,首先需要关闭水源,以避免水流泄漏。
2.准备工具和材料:准备好所需的工具和材料,包括过滤器、滤芯、扳手、螺丝刀等。
3.选择安装位置:选择一个合适的位置来安装过滤器。
确保过滤器可以方便地进行维护,并且不会对其他设备或管道造成干扰。
4.安装过滤器:将过滤器按照制造商的说明安装到管道上。
确保连接紧密,没有泄漏。
5.连接水源:打开水源,确保过滤器已经安装牢固,没有泄漏。
6.测试:在安装完成后,进行测试以确认过滤器正常工作。
观察是否有泄漏或其他问题,并及时处理。
三、Y型水过滤器维护原则为了确保Y型水过滤器的正常运行和使用寿命,需要进行定期维护和保养。
以下是一些建议的维护原则:1.定期检查:定期检查过滤器的滤芯情况,确保其没有堵塞或破损。
如发现滤芯有堵塞或破损,应及时更换。
2.定期清洗:根据实际使用情况,定期清洗过滤器。
清洗过程应按照制造商的说明进行,以确保不会对滤芯造成损害。
3.更换滤芯:滤芯是有一定使用寿命的,当滤芯达到其使用寿命时,应及时更换新的滤芯。
更换过程应遵循制造商的说明,以确保正确和安全地更换滤芯。
4.记录和维护记录:建立过滤器的维护记录,记录每次检查、清洗和更换滤芯的时间和情况。
Y型水过滤器的选型、安装以及维护Y型水过滤器是除去液体中少量固体颗粒的小型设备,可保护设备的正常工作,当流体进入置有一定规格滤网的滤筒后,其杂质被阻挡,而清洁的滤液则由Y型过滤器出口排出,当需要清洗时,只要将可拆卸的滤筒取出,处理后重新装入即可,因此,使用维护极为方便。
Y型水过滤器的选型Y型水过滤器的选型原则1.进出口通径:原则上过滤器的进出口通径不应小于相配套的泵的进口通径,一般与进口管路口径一致。
2.公称压力:按照过滤管路可能出现的最高压力确定过滤器的压力等级。
3.孔目数的选择:主要考虑需拦截的杂质粒径,依据介质流程工艺要求而定。
各种规格丝网可拦截的粒径尺寸查“滤网规格”。
4.过滤器材质:过滤器的材质一般选择与所连接的工艺管道材质相同,对于不同的服役条件可考虑选择铸铁、碳钢、低合金钢或不锈钢材质的过滤器。
5.过滤器阻力损失计算水用过滤器,在一般计算额定流速下,压力损失为0.52~1.2kpa0.1MPa=100KPa=1.0197Kg/cmY型水过滤器的安装1.Y型水过滤器可水平或垂直安装,安装时系统水流方向要跟阀体上箭头方向一致;2为了便于维修,Y型水过滤器应该跟截止阀一起安装使用,在Y型水过滤器的上游和下游都应该安装截止阀,一旦Y型水过滤器需要维修,可以关闭上游和下游的截止阀,切断Y型水过滤器跟系统的联系;3.Y型水过滤器的上游和下游最好安装压力表,如果上下游压力表读数相差很大,说明过滤网上已经有不少杂质,当有液体流动经过Y型水过滤器时,液体阻力比正常使用要大的多,此时需要及时清洗滤网;4.为了在维修Y型水过滤器的时候不耽误系统的正常使用,最好在安装Y型水过滤器的同时安装一条旁通管路,在平时关闭旁通管上的截止阀,而在Y型水过滤器维修的时候打开旁通管上的截止阀;5.Y型水过滤器安装时要注意预留一定的维修空间,以便正常的日常维护。
Y型水过滤器的维修1.Y型水过滤器在使用一段时间后,需要取下内部的过滤网进行清洗,以免被过滤的杂质堵在过滤网上增加了液体阻力,影响系统水的正常流通,一般每3个月清洗一次过滤网为佳;2.清洗后的过滤网在安装回Y型水过滤器后,注意观察Y型水过滤器垫片是否有漏水情况发生,如果发现渗漏,及时更换密封垫片;3.新系统安装Y型水过滤器几小时后要及时清洗滤网,以防管道安装时残留在管道内的施工垃圾堵塞Y型水过滤器;4.用于不经常流动的系统的Y型水过滤器要特别注意卫生问题,系统超过4天不运行,Y型水过滤器过滤网上就容易滋生细菌,要注意及时清洗过滤网。
1. 过滤器(英文filter)介绍根据过滤器的使用位置以及用途,可以分为两类:粗过滤器(英文strainer)和精细过滤器粗过滤器主要应用于泵、流量计、阀门前,以保护设备不受大的金属颗粒磨碎,其精度基本是几百微米以上。
精细过滤主要是净化流体,保护工艺安全。
其精度范围基本在1微米到30微米之间。
按照制造设计要求可以分:压力容器和非压力容器按照压力容器设计和制造的过滤器壳体执行GB150或者ASME标准。
非压力容器执行SH/T3411或HGT 21637标准执行。
根据使用介质可分为:气体过滤器和液体过滤器气体过滤器适用于气-固分离流域,可用于气体净化、分成回收等。
液体过滤器适用于液-固分离领域,如润滑油过滤、石油化工行业过滤以及污水处理等。
2. 精细过滤器过滤面积:粗过滤器国内有三部行业标准,因此,只要按照标准选型既可满足要求。
精细过滤器的过滤面积计算基本上不用公式计算,选形时主要依据的是实验数据,因此,过滤器的选择建议还是让生产厂家来选。
过滤三大曲线:流量压差曲线(ΔP-Q),粒径与过滤比曲线(μ-β),时间与压将曲线(T-ΔP)因此,计算过滤面积时要依据这三个曲线,其中最主要的的是流量压差曲线,这个曲线由有实力的过滤器制造厂进行试验测得。
目前最权威的测试方法是多次通过试验:ISO 4572 多次通过试验标准。
此试验台价格昂贵,目前国内仅有2-3台。
目前国内的小厂家过滤器公司滤芯检测是单次通过实验。
过滤面积计算步骤:1. 确定过滤精度为25微米的过滤比,如200(过滤效率),确定何时滤材2. 根据给定压降,对滤材进行流量压差测试。
得出合适流量(L/min)3. 根据所得流量,除以试验滤材的面积,计算流速(L/)。
4. 根据流速,和实际应用的流量,确定过滤面积,流量/流速=过滤面积5. 根据所选用的过滤面积和滤材确定滤芯结构形式,折叠式或圆筒卷绕式篮式粗过滤器选型计算粗过滤器工艺计算1. 总则本工艺计算依据石油化工管道、泵用过滤器标准计算,参考标准SH/T 3411-1999《石油化工泵用过滤器选用、检验及验收》、HG-T 21637-1991 《化工管道过滤器》。
过滤器的概念、分类和选型Ix定义:过滤器(filter)是输送介质管道上不可缺少的一种装置,通常安装在减压阀、泄压阀、定水位阀方工过滤器其它设备的进口端设备。
过滤器由筒体、不锈钢滤网、排污部分、传动装置及电气控制部分组成。
待处理的水经过过滤器滤网的滤筒后,其杂质被阻挡,当需要清洗时,只要将可拆卸的滤筒取出,处理后重新装入即可,因此,使用维护极为方便。
2、工作原理:过滤器工作时,待过滤的水由水口进入,流经滤网,通过出口进入用户所须的管道进行工艺循环,水中的颗粒杂质被截留在滤网内部。
如此不断的循环,被截留下来的颗粒越来越多,过滤速度越来越慢,而进口的污水仍源源不断地进入,滤孔会越来越小,由此在进、出口之间产生压力差,当大度差达到设定值时,差压变送器将电信号传送到控制器,控制系统启动驱动马达通过传动组件带动轴转动,同时排污口打开,由排污口排出,当滤网清洗完毕后,压差降到最小值,系统返PI到初始过滤状,系统正常运行。
过滤器由壳体、多元滤芯、反冲洗机构、和差压控制器等部分组成。
壳体内的横隔板将其内腔分为上、下两腔,上腔内配有多个过滤芯,这样充分了过滤空间,显着缩小了过滤器的体积,下腔内安装有反冲洗吸盘。
工作时,浊液经入口进入过滤器下腔,又经隔板孔进入滤芯的内腔。
大于过滤芯缝隙的杂质被截留,净液穿过缝隙到达上腔,最后从出口送出。
过滤器采用高强度的楔形滤网,通过压差控制、定时控制自动清洗滤芯。
当过滤器内杂质积聚在滤芯表面引起进出口压差增大到设定值,或定时器达到预置时间时,电动控制箱发出信号,驱动反冲洗机构。
当反冲洗吸盘口与流芯进口正对时,排污阀打开,此时系统泄压排水,吸盘与滤芯内侧出现一个相对压力低于淀芯外侧水压的负压区,迫使部分净循环水从滤芯外侧流入滤芯内侧,吸附在滤芯内内壁上的杂质微粒随水流进穰盘内并从排污阀排出。
特殊设计的滤网使得滤芯内部产生喷射效果,任何杂质都将被从光滑的内壁上冲走。
当过滤器进出口压差恢复正常或定时器设定时间结束,整个过程中,物料不断流,反洗耗水量少,实现了连续化,自动化生产。
Y型水过滤器的选型、安装以及保护Y型水过滤器是除掉液体中少许固体颗粒的小型设施,可保护设施的正常工作,当流体进入置有必定规格滤网的滤筒后,其杂质被阻拦,而洁净的滤液则由Y型过滤器出口排出,当需要冲洗时,只需将可拆卸的滤筒拿出,办理后从头装入即可,所以,使用保护极为方便。
Y 型水过滤器的选型Y型水过滤器的选型原则1.出入口通径:原则上过滤器的出入口通径不该小于相当套的泵的入口通径,一般与入口管路口径一致。
2.公称压力:依照过滤管路可能出现的最高压力确立过滤器的压力等级。
3.孔目数的选择:主要考虑需拦截的杂质粒径,依照介质流程工艺要求而定。
各样规格丝网可拦截的粒径尺寸查“滤网规格” 。
4.过滤器械质:过滤器的材质一般选择与所连结的工艺管道材质同样,关于不一样的服役条件可考虑选择铸铁、碳钢、低合金钢或不锈钢材质的过滤器。
5.过滤器阻力损失计算水用过滤器,在一般计算额定流速下,压力损失为0.52 ~Y 型水过滤器的安装型水过滤器可水平或垂直安装,安装时系统水流方向要跟阀体上箭头方向一致;2 为了便于维修, Y 型水过滤器应当跟截止阀一同安装使用,在Y 型水过滤器的上游和下游都应当安装截止阀,一旦Y 型水过滤器需要维修,能够封闭上游和下游的截止阀,切断 Y 型水过滤器跟系统的联系;3.Y 型水过滤器的上游和下游最好安装压力表,假如上下游压力表读数相差很大,说明过滤网上已经有许多杂质,当有液体流动经过Y型水过滤器时,液体阻力比正常使用要大的多,此时需要实时冲洗滤网;4.为了在维修Y 型水过滤器的时候不耽搁系统的正常使用,最幸亏安装Y 型水过滤器的同时安装一条旁通管路,在平常封闭旁通管上的截止阀,而在Y 型水过滤器维修的时候打开旁通管上的截止阀;型水过滤器安装时要注意预留必定的维修空间,以便正常的平常保护。
Y型水过滤器的维修1.Y 型水过滤器在使用一段时间后,需要取下内部的过滤网进行冲洗,免得被过滤的杂质堵在过滤网上增添了液体阻力,影响系统水的正常流通,一般每 3 个月冲洗一次过滤网为佳;2.冲洗后的过滤网在安装回Y 型水过滤器后,注意察看Y 型水过滤器垫片能否有漏水状况发生,假如发现渗漏,实时改换密封垫片;3.新系统安装Y 型水过滤器几小时后要实时冲洗滤网,以防管道安装时残留在管道内的施工垃圾拥塞 Y 型水过滤器;4.用于不常常流动的系统的Y 型水过滤器要特别注意卫生问题,系统超出 4 天不运转, Y 型水过滤器过滤网上就简单滋长细菌,要注意实时冲洗过滤网。
管道过滤器的种类与用途一、Y型过滤器Y型过滤器属于管道粗过滤器,可用于液体、气体或其他介质大颗粒物过滤,安装在管道上能除去流体中的较大固体杂质,使机器设备(包括压缩机、泵等)、仪表能正常工作和运转,达到稳定工艺过程,保障安全生产的作用。
当流体进入置有一定规格滤网的滤筒后,其杂质被阻挡,而清洁的滤液则由过滤器出口排出,当需要清洗时,只要将可拆卸的滤筒取出,处理后重新装入即可,因此,使用维护极为方便。
我公司所生产的Y型过滤器可根据客户具体要求(特殊压力、特殊口径)定制。
Y型过滤器具有制作简单、安装清洗方便、纳污量大等优点。
Y型过滤器(SRYI型)内螺纹Y型过滤器夹套保温Y型过滤器衬氟Y型过滤器技术参数规格尺寸mm 产品型号SRYI型口径L H 壳体材质WCB H2 304 316L 衬氟DN25 160 125过滤芯件304 316L PTFE DN32 180 145螺栓螺母20# 304 316L DN40 195 164过滤精度10~300目DN50 215 186密封垫片NER PTFE DN80 285 273环境温度+450O C~-30O C DN100 300 306公称压力0~10.0MPa 150~600LB DN150 380 400连接形式法兰螺纹对焊DN200 480 470法兰标准GB HG SH JB ANSI JIS DIN DN250 545 480制造标准HGJ532-91 GB150-98 DN300 605 640安装与维护:1、Y型过滤器可以水平安装,也可以垂直安装,进出口方向与阀体上的箭头方向应保持一致。
2、过滤器工作一段时间后,滤芯内沉淀了一定的杂质,这时压力降增大,流速会下降,需及时清除过滤器芯内的杂质3、清洗杂质时,特别注意过滤芯上的不锈钢钢丝网不能变形或损坏,否则,再装上去的过滤器,过滤后介质的纯度达不到设计要求,压缩机、泵、仪表等设备会遭到破坏。
液压过滤器选型指南及案例液压过滤器是液压系统中的重要组件,其作用是过滤液压油中的杂质,保持油液的清洁,提高液压系统的工作效率和寿命。
正确选择和使用液压过滤器对于液压系统的正常运行至关重要。
本文将介绍液压过滤器的选型指南,并提供一个实际应用案例。
1.确定系统的液压油流量:根据液压系统的设计要求,确定系统的液压油流量,通常以升/分钟为单位。
液压过滤器的选型应能满足系统流量要求。
2.确定过滤精度:根据系统的使用环境和工作要求,确定过滤精度,常见的过滤精度有10μm、20μm、40μm等。
过滤精度越高,过滤效果越好,但阻力也会增加,需要综合考虑。
3.确定过滤器类型:根据液压系统的压力和流量要求,选择适当的过滤器类型。
常见的液压过滤器类型有吸入过滤器、压力过滤器、回流过滤器等。
4.确定过滤器的材质和密封材料:根据液压系统中液压油的性质,选择适当的过滤器材质和密封材料,以防止材料的腐蚀和泄漏。
5.确定过滤器的寿命和维护周期:根据系统的工作环境和使用条件,选择具有较长寿命和较长维护周期的过滤器,以减少维护成本和停机时间。
案例:工业设备中液压系统的工作压力为20MPa,流量为50L/min,要求过滤器的过滤精度为20μm,寿命为3000小时。
根据以上选型指南,我们可以进行如下选择:1. 确定系统的液压油流量:50L/min;2.确定过滤精度:20μm;3.确定过滤器类型:根据工作压力和流量要求,选择压力过滤器;4.确定过滤器的材质和密封材料:根据液压油的性质,选择耐腐蚀材料和可靠的密封材料;5.确定过滤器的寿命和维护周期:选择具有3000小时寿命的过滤器,并在必要时进行维护和更换。
通过以上选型指南,我们可以选择适合该液压系统的过滤器。
选择合适的过滤器可以有效提高液压系统的工作效率和寿命,减少因杂质造成的故障和损坏,提高设备的可靠性和稳定性。
总结:液压过滤器是液压系统中必不可少的组件,正确选择和使用过滤器对于液压系统的正常运行至关重要。
过滤器选型的原则过滤器选型的原则要求过滤器是除去液体中少量固体颗粒的小型设备,可保护设备的正常工作,当流体进入置有一定规格滤网的滤筒后,其杂质被阻挡,而清洁的滤液则由过滤器出口排出,当需要清洗时,只要将可拆卸的滤筒取出,处理后重新装入即可。
1、过滤器进出口通径:原则上过滤器的进出口通径不应小于相配套的泵的进口通径,一般与进口管路口径一致。
2、公称压力选型:按照过滤管路可能出现的最高压力确定过滤器的压力等级。
3、孔目数的选择:过滤器孔目数的选择主要考虑需拦截的杂质粒径,依据介质流程工艺要求而定。
各种规格丝网可拦截的粒径尺寸查下表“滤网规格”。
4、过滤器材质:过滤器的材质一般选择与所连接的工艺管道材质相同,对于不同的服役条件可考虑选择铸铁、碳钢、低合金钢或不锈钢材质的过滤器。
5、过滤器阻力损失计算水用过滤器,在一般计算额定流速下,压力损失为0.52~1.2kpa。
过滤器应用1.不锈钢过滤器不锈钢过滤器广泛用于蒸汽、空气、水、油品,等多种介质的管线中;保护管线系统各种设备、水泵、阀门等;免受管道内铁锈、焊碴等杂质,带来的堵塞和损坏。
不锈钢过滤器抗污性强,排污方便,流通面积大,压力损失小,结构简单,体积小,重量轻。
过滤网材质均为不锈钢,耐腐蚀性强,使用寿命长。
2.Y型过滤器Y型过滤器输送介质的管道系统不可缺少的一种过滤装置,Y型过滤器通常安装在减压阀、泄压阀、定水位阀或其它设备的进口端,用来清除介质中的杂质,以保护阀门及设备的正常使用。
Y型过滤器具有结构先进,阻力小,排污方便等特点。
3.Y型拉杆伸缩过滤器Y型拉杆伸缩过滤器采用新型的设计,把Y型过滤器与伸缩接头组合,结构简单,使用方便,解决了各种不同标准产品的法兰间长度不同而造成固定管道上安装不便的缺陷,拉杆伸缩过滤器主要用于高层建设、多层建筑或工厂内给排水配管,通常安装于减压阀、泄压阀、定水位阀或其它主要设备的进口端,安装了拉杆伸缩过滤器后便于削除管道杂物或安装拆卸以保证阀类或设备之正常使用。