创造人与自然的和谐-苏教版高中生物必修3课堂练习
- 格式:doc
- 大小:62.00 KB
- 文档页数:6
创造人与自然的和谐基础落实1.下列关于生物多样性的叙述中,错误的是()A.生物多样性主要包括基因多样性、物种多样性和生态系统多样性等三个层次B.生物多样性是生物进化的结果C.生物多样性包括各种生命形式的资源D.生物多样性的形成也就是新的物种不断形成的过程2.下列选项中,由温室效应产生的影响是()A.冰冻土融化,造成冻土区域内公路的破坏B.水体富营养化,对近海生态环境造成一定的污染C.酸雨加剧,对森林生态系统造成严重破坏D.臭氧层被破坏,使全球皮肤癌患者数量增加3.苍蝇的后翅演化成一对哑铃形的平衡棒,模仿该原理,科学家研制出了用于火箭和飞机上的振动陀螺仪,这说明()A.某些野生生物是重要的工业原料来源B.某些野生生物具有重要的科研价值C.有的野生生物具有潜在价值D.野生生物对人类具有间接价值4.下列各项中属于生物多样性直接价值的一项是()A.五灵脂、海螵蛸、蝉蜕等都是常用的取自动物的中药B.各种野生生物都是生态系统不可缺少的组成成分C.一种野生生物一旦从地球上消失,就无法再生D.野生生物种类繁多5.保护生物多样性,下列叙述不正确的是()A.反对盲目地、掠夺式地开发和利用B.保护森林生态系统并不是完全禁止采伐树木C.对于海洋生态系统来说,全面禁止捕鱼并不是保护海洋生态系统的最佳方案D.我国强调保护生物多样性,就是要全面禁止开发和利用自然资源6.下列哪一选项体现了生物多样性的间接价值()A.科学家利用野生水稻培育高产杂交水稻B.森林和草地对水土的保持作用C.结构简单的微生物通常作为生物实验的材料D.形态各异的动物为艺术创作提供了材料能力提升7.某自然保护区以国家一级重点保护动物东北虎和其生存环境为保护对象,近年来发生了几起进入保护区内的家畜被虎捕食、人被虎咬伤的事件。
最合理的应对办法是() A.加强虎的生存环境保护,尽量减少人为干扰B.捕获肇事虎,送动物园或动物救护中心进行迁地保护C.捕获肇事虎,放归其他自然保护区D.人工增投家畜,满足虎捕食需要8.关于生物多样性的保护及人类可持续发展的说法,不正确的是()A.生物多样性是人类赖以生存和发展的物质基础B.保护生物多样性的主要措施包括就地保护、迁地保护等C.为了人类的可持续发展,必须保护生物多样性D.可持续发展的关键在于科学与技术的快速发展9.下列有关生物圈的保护和人类社会可持续发展的叙述,错误的是()A.生物圈的稳态是人类社会和经济持续发展的基础B.生态农业是实施生物圈保护的有益探索C.节约能源是实现可持续发展的唯一出路D.无废料生产体系,可实现物质的循环利用10.下列有关全球生态环境问题的说法中,错误的是()A.含氮、磷化合物的生活污水大量排放可造成水体富营养化B.各国工业大量排放二氧化硫是全球气候变暖的主要原因C.劣质装修材料中的甲醛、苯、氡气等对人体有害(1)性状表现多样性的直接原因是____________;从分子水平看生物多样性的根本原因是______________________;从进化的角度看生物多样性产生的原因是________________________________________________________________________ ________________________________________________________________________。
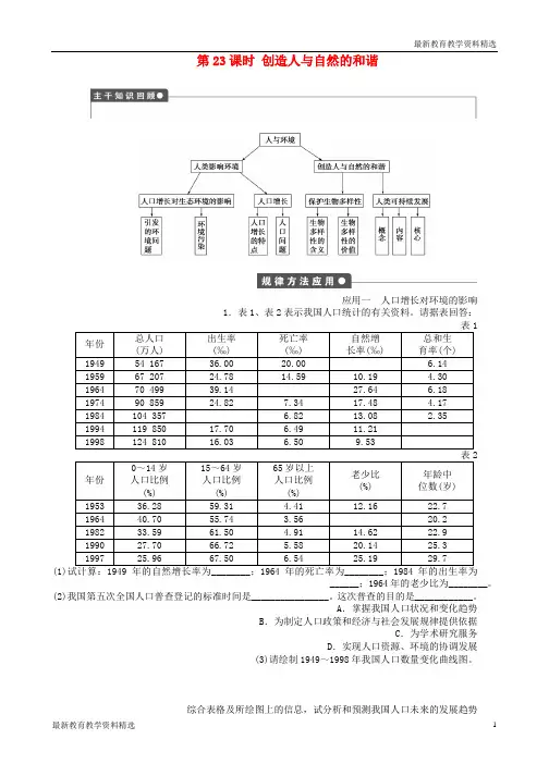
第23课时创造人与自然的和谐应用一人口增长对环境的影响1.表1、表2表示我国人口统计的有关资料。
请据表回答:(1)______;1964年的老少比为________。
(2)我国第五次全国人口普查登记的标准时间是________________。
这次普查的目的是____________。
A.掌握我国人口状况和变化趋势B.为制定人口政策和经济与社会发展规律提供依据C.为学术研究服务D.实现人口资源、环境的协调发展(3)请绘制1949~1998年我国人口数量变化曲线图。
综合表格及所绘图上的信息,试分析和预测我国人口未来的发展趋势________________________________________________________________________ ________________________________________________________________________。
就我国人口问题的现状和发展趋势提出你的建议________________________________________________________________________ ________________________________________________________________________。
(4)由表1可知,1974~1984年我国人口总和生育率已明显下降,但人口增长率并没有减少。
从种群特征看,合理的解释是________________________________________________________________________ ________________________________________________________________________。
(5)由表2可知,自1964年以来,65岁以上人口比例和年龄中位数呈上升趋势,请提出假说说明。
第二节创造人与自然的和谐(时间:30分钟满分:50分)难度及题号考查知识点及角度基础中档稍难生物多样性的内涵与价值1、2、3生物多样性的保护4、5 6人类可持续发展7 8综合9 10一、选择题(共8小题,每小题4分,共32分)1.“接天莲叶无穷碧,映日荷花别样红”,这句诗体现了植物资源的 ( )。
A.直接价值 B.间接价值C.潜在价值 D.科学研究价值解析直接价值包括药用、工业、农业生产应用,文学、美学、科学研究价值。
间接价值是指其生态价值,如植物能够吸收二氧化碳释放氧气增加空气的含氧量;;通过蒸腾作用调节气候;植物能涵养水源,防止水土流失等。
而潜在价值即未知价值。
题中的诗体现植物资源的美学欣赏价值。
答案 A2.下列各项不属于生物多样性价值体现的是 ( )。
A.用芦苇、秸秆作原料造纸B.将抗虫基因转入棉花体内培育转基因抗虫棉C.以石油产品为原料生产化纤D.引进蜣螂消除草原上成灾的牛羊粪便解析用芦苇、秸秆作原料造纸与将抗虫基因转入棉花体内培育转基因抗虫棉属于直接价值;引进蜣螂消除草原上成灾的牛、羊粪便属于间接价值。
以石油产品为原料生产化纤不属于生物多样性价值。
答案 C3.下列关于生物多样性的说法正确的是 ( )。
A.生物圈内所有的生物构成了生物的多样性B.外来物种的入侵能够增加生物的多样性C.红树林的防风消浪作用属于生物多样性的间接价值D.生物多样性的直接价值就是其生态功能解析生物多样性包括物种多样性、遗传多样性和生态系统多样性;外来物种入侵因其缺少天敌制约而导致生物多样性破坏;生物多样性的间接价值是指其生态价值。
答案 C4.三峡大坝建成后,库区内许多原有的特有物种面临灭绝威胁,为保护这些特有物种,最有效的保护措施是 ( )。
A.就地保护 B. 迁地保护C.建立自然保护区 D.严格控制污染解析由于大坝建成后,原有物种无法在原地生存,为保护这些物种应将它们移入动物园、植物园或其他专门地区进行迁地保护。
第二节创造人与自然的和谐一、选择题1.下列有关生物多样性的叙述,错误的是( )A.生物圈内所有生物、它们所拥有的全部基因以及各种各样的生态系统共同构成了生物的多样性B.生物的多样性包括遗传多样性、物种多样性和生态系统多样性C.保护生物的多样性就是在基因、物种和生态系统三个层次上采取保护战略和保护措施D.保护生物的多样性只是保护生物基因库的多样性解析生物多样性是指生物圈内的所有动植物和微生物,它们所拥有的全部基因以及各种各样的生态系统。
答案D2.保护生物多样性是实现人类社会可持续发展的基础。
下列对生物多样性的理解正确的是( )A.生物多样性的丰富程度与自然选择无关B.群落演替过程中的生物多样性逐渐降低C.物种丰富度比较高的生态系统相对稳定D.遗传多样性较低的种群适应环境能力强解析群落演替过程就是物种丰富度提高、生态系统稳定性提高的过程;物种丰富度高,生态系统的营养结构复杂,稳定性高;遗传多样性低的种群当所处的环境发生改变时,可能会因无适应环境的个体而绝灭。
答案C3.下列各项中属于生物多样性的间接价值的是( )A.提供食物B.调节气候C.提供燃料D.提供药物解析生物多样性的间接价值就是其生态价值,如调节气候等。
提供食物、燃料和药物都属于直接使用价值。
答案B4.我国制订了多部法规保护野生生物资源,这是因为野生生物在维护生物的多样性、保持生态平衡等方面有着极其重要的作用,这反映了野生生物的( )①直接价值②间接价值③潜在价值A.①B.②C.①②D.②③解析间接价值主要指生物多样性的生态功能。
答案B5.长在路边的小草一般不会引起人们的特别关注,从保护生物多样性的角度来看,它却有其存在的价值,但不包括( )A.它属于该地区生态系统中的生产者B.它对生态系统中其他种群的生存有利无害C.它可能含有对人类有重要价值的基因D.它可能为某种害虫的天敌提供栖息地解析小草属于植物,能利用无机物制造有机物,因此属于生产者;小草与其他物种的关系可能是捕食或竞争,因而它对生态系统中其他物种的生存不一定是有利无害的;小草所含的基因是生物多样性中遗传多样性的一部分,因而其可能含有对人类有重要价值的基因;某种害虫的天敌可以栖息在小草中,小草为其提供了生存空间。
第2节创造人与自然的和谐(建议用时:25分钟)题组一保护生物多样性1.下列关于生物多样性的说法正确的是( )A.生物圈内所有的生物构成了生物的多样性B.外来物种的入侵能够增加生物的多样性C.红树林的防风消浪作用属于生物多样性的间接价值D.生物多样性包括物种多样性、种群多样性和生态系统多样性C[生物多样性包括物种多样性、遗传多样性和生态系统多样性;外来物种入侵因其缺少天敌制约而导致生物多样性破坏;生物多样性的间接价值是指其生态价值。
] 2.生物多样性的保护是当今生物界共同面对的世界性难题,有关生物多样性及保护的叙述不正确的是( )A.物种灭绝的主要原因是生物的栖息地减少和人类过度开发B.建立自然保护区是保护生物多样性最有效的手段C.保护生物的多样性就是保护物种多样性D.外来物种入侵往往对当地的物种多样性产生巨大的影响C[物种灭绝的主要原因是生物的栖息地减少和人类过度开发,A正确,建立自然保护区是保护生物多样性最有效的手段,B正确,生物的多样性包括基因多样性、物种多样性和生态系统多样性,C错误,外来物种入侵往往使当地的物种多样性降低,D正确。
] 3.某某省某某市多年来围绕“一城青山半城湖”理念,实施了一系列生态建设工程,生态效应逐渐显现。
下列有关该生态工程的分析评价不合理的是( )A.使物种多样性程度显著提高B.使生物群落的组成更为复杂C.使生态系统的类型更为多样D.其主要目的是提高生物多样性的直接价值D[生态建设工程可以提高生物多样性,增加丰富度,使群落结构复杂,增加生态系统的类型,提高生物多样性的间接价值,但不一定会提高生物多样性的直接价值,A、B、C正确,D错误。
]题组二人类可持续发展4.《吕氏春秋》记载:“竭泽而渔,岂不获得?而明年无鱼;焚薮而田,岂不获得?而明年无兽。
”这些关于对自然要“取之以时,取之有度”的思想有十分重要的现实意义。
根据这一思想和生态学知识,下列说法错误的是( )A.草原上放养的牲畜过多,会使部分个体饿死,但牲畜的环境容纳量不变B.“竭泽而渔”使鱼虾数量大幅度低于K/2,可能会使生态系统发展停滞甚至崩溃C.对于自然资源,我们应反对掠夺式开发利用,而不是禁止开发利用D.只有正确处理人与资源和环境的关系,走可持续发展之路,才是人类唯一正确的选择A[环境容纳量的大小与环境有关,不随种群数量的变化而变化,过度放牧可能会导致草场退化,使牲畜的环境容纳量变小,A项错误;“竭泽而渔”使鱼虾数量大幅度低于K/2,可能会使生态系统发展停滞甚至崩溃,B项正确;对于自然资源,提倡合理开发利用,而不是禁止开发利用,C项正确;只有正确处理人与资源和环境的关系,走可持续发展之路,才是人类唯一正确的选择,D项正确。
第2节创造人与自然的和谐1、我国某地自然保护区中大熊猫的数量急剧下降,动物学家将5只来自繁育中心的雌性大熊猫放养到该自然保护区中。
10年后大熊猫的数量得到了一定的恢复。
下列相关分析错误的是( )A.放养大熊猫,改变了种群的性别比例B.放养大熊猫,增加了种群的基因多样性C.大熊猫数量的恢复,提高了物种丰富度D.大熊猫数量的恢复,增强了生态系统的稳定性2、2001年2月,国际水产界最权威的学术刊物《水产养殖》向世界披露:湖南师大生命科学院与湘东渔场协作,成功培育出全球首例遗传稳定且能自然繁殖的四倍体鱼类种群,这在脊椎动物中是首例。
该鱼生长快、肉质好、抗病力强。
可是研究人员并不直接将它投入生产,而是将它与二倍体鱼杂交的后代投放市场生产。
其目的是()A.保护自主知识产权B.防止基因污染,保护物种的多样性C.充分利用杂种优势D.避免出现新物种,维持生态系统的稳定性3、三峡大坝建成后,由于水位的升高使库区内原有的特有物种面临灭绝的危险,为保护这些特有的物种,应该采取的措施是()A.迁地保护B.建立自然保护区C.严格控制污染D.就地保护4、下列关于生物多样性和生态环境保护的叙述中,错误的是( )A.全球性生态环境问题严重威胁生物圈的稳态B.黄山、黄河等生态系统能激发创作灵感体现了生物多样性的间接价值C.生物多样性中基因多样性决定了物种多样性D.建立自然保护区是对生物多样性保护最有效的措施5、下列有关生物多样性及其保护的叙述,正确的是( )A.使用秸秆种植蘑菇实现了物质和能量的多级利用,体现了生物多样性的间接价值B.生物多样性锐减不属于全球性生态环境问题C.保护生物多样性的最有效措施是易地保护D.保护生物多样性的关键是协调好人与生态环境的关系6、《本草纲目》是我国明代的一部医学巨著,其收录的1000多种植物的药用价值体现了生物多样性的( )A.美学价值B.直接价值C.间接价值D.潜在价值7、下列各项不属于生物多样性价值体现的是( )A.用芦苇、秸秆做原料造纸B.将抗虫基因转入棉花体内培育转基因抗虫棉C.引进蜣螂消除草原上成灾的牛羊粪便D.以石油产品为原料产生化纤8、下列有关叙述,能体现生物多样性间接价值的是( )A.“四大家鱼”可供人类食用B.森林和草地可调节气候C.棉、麻可作为纺织原料D.许多动植物具有药用价值9、下列关于生物多样性的叙述,正确的是( )A.生物多样性是指各种动植物资源和它们的基因B.模仿蝙蝠发明雷达,这是生物多样性的间接价值C.建立风景名胜区是对生物多样性的就地保护措施D.酸雨、沙漠化、水污染、食品安全等都是破坏生物多样性的全球生态问题10、下述措施中符合可持续发展的是()A.将湿地开垦成为农田B.自然保护区内随意引入外来物种C.农业生产减少农药使用量D.禁止捕捞海洋鱼类11、为了保护生物圈的稳态,实现人类社会和经济持续发展,应采取的措施有( )①节约能源,开发新能源②治理污染③建立自然保护区④禁止利用和开发野生生物资源A.①②B.②③C.①②③D.①②③④12、实现可持续发展,所需要的措施是( )A.从现在起,严禁砍伐森林B.大量开采矿产资源,发展工业生产,提高综合国力C.保护与人类共存的各种生物D.各国独立处理酸雨、气候变暖等环境问题13、生态环境的变化与我们的生活息息相关,近年来我国人民深受雾霾天气的影响下列有关说法,错误的是()A.人口众多对于我国的生态环境虽还未产生沉重的压力,但不合理地开发和利用自然资源造成了自然灾害的频繁发生B.可持续发展观念是针对全球性生态环境等问题形成的新思维,它追求的是自然、经济、社会的持久而协调的发展C.全球性生态环境问题主要包括全球气候变暖、水资源短缺、臭氧层破坏、酸雨、土地荒漠化、海洋污染和生物多样性锐减等D.森林具有的保持水土、调节气候等功能体现了生物多样性的间接价值,保护生物多样性要求合理地开发和利用各种生物资源14、某地农村利用水葫芦生态池污水处理系统对农村生活污水进行净化,主要工艺流程如下图所示。
第五章人与环境第二节创造人与自然的和谐一、选择题1.青蒿和奎宁的药用价值是( )A.活血B.化瘀C.止痛D.治疗疟疾2.水稻草丛矮缩病是一种危害水稻生长发育的( )A.病毒性疾病B.细菌性疾病C.基因性疾病D.染色体变异病3.我国特产的目前处于绝灭边缘的水生哺乳动物和栖息在淡水中的爬行动物分别是( )A.鲸、儒艮B.白鳍豚、扬子鳄C.猫熊、扬子鳄D.猫熊、白鳍豚4.造成野生动植物濒危和灭绝的主要原因是( )A.自然选择B.物种退化C.人类对野生动植物资源的开发和利用D.人类对野生动植物的过度狩猎或采伐,对栖息地环境的污染和改变5.国内外经验证明,一个较大的国家或地区,生态环境要比较优越,其森林覆盖率应达到( )A.10%以上B.12.7%以上C.21%以上D.30%以上6.有“植物界的熊猫”和“鸽子树”之称的中国特有珍稀植物是( )A.银杏、银杉B.银杉、珙桐C.银杏、珙桐D.水松、珙桐7.下列各项中,不属于我国特有的珍贵动物的是( )A.猫熊B.金丝猴C.扬子鳄D.大象8.“两个黄鹏鸣翠柳,一行白鹭上青天”这句诗体现了野生生物资源的( )A.研究价值B.药用价值C.美学价值D.经济价值9.我国古老、特有的爬行类物种是( )A.大熊猫B.金丝猴C.白鳍豚D.扬子鳄10.我国多数野生生物濒危或灭绝的主要原因是( )A.生存环境的改变和破坏B.掠夺式的开发和利用C.环境污染D.外来物种的入侵11.在生物净化作用中起重要作用的是( )A.绿色植物和动物B.动物和微生物C.绿色植物和微生物D.高等动物和病毒12.据调查,闹市区空气里的细菌比绿化区的高7倍以上,这是因为某些植物能( ) A.吸收有毒气体B.分泌抗生素C.蒸发水分D.制造氧气13.吸收二氧化硫能力较强的植物是( )A.柳杉B.地衣C.蕨类D.雪松14.不能被微生物分解的有机污染物是( )A.人畜粪尿、农药B.纤维素、农药C.人畜粪尿、蛋白质D.塑料、尼龙15.下列有关AA级绿色食品的叙述中,不正确的是( )A.不允许使用任何有机化学合成物质B.允许限量使用限定的有机化学合成物质C.农田的水质必须符合绿色食品生态环境标准D.包装时不能对食品造成污染二、简答题16.事例一:我国某海岛的天然林覆盖率在1965年为25.7%,1964年为18.7%,1981年仅为8.53%,并且因遮蔽地面程度大大降低,从而导致了坡垒等珍稀树种濒临灭绝,裸实等珍贵药用植物已经绝迹。
第二节创造人与自然的和谐一、选择题1.下列关于生物多样性的理解或说法,错误的是(多选)()A.生物多样性的直接原因是DNA的多样性B.生物多样性的根本原因是基因中碱基对排列顺序的多样性C.从进化的角度看,生物多样性的原因是多种多样的环境对生物进行定向选择,使基因频率向不同方向改变的结果D.目前生物多样性面临威胁,要从种群、群落和生态系统三个层次上进行保护2.实现可持续发展,需要下列哪些措施()A.从现在起,严禁砍伐森林B.大量开采矿产资源,发展工业生产,提高综合国力C.保护与人类共存的各种生物D.各国独立处理酸雨、气候变暖等环境问题3.长在路边的小草一般不会引起人们的特别关注,从保护生物多样性的角度来看,它却有其存在的价值,但不.包括()A.它属于该地区生态系统中的生产者B.它对生态系统中其他种群的生存有利无害C.它可能含有对人类有重要价值的基因D.它可能为某种害虫的天敌提供栖息地4.下图为a、b、c、d四个不同种食叶昆虫的数量随山体海拔高度变化的示意图。
据图分析,下列叙述正确的是()A.海拔2000米处的物种均匀度高于海拔3000米处B.b数量随海拔高度的变化不能体现该物种的遗传多样性C.海拔3000米处,b、c数量差异是生物与环境相互作用的结果D.海拔4000米处,a、b、c、d的数量差异体现遗传多样性5.下列关于江苏省境内发生的几个生态事件的叙述,错误的是()A.互花米草原产美洲,引入到江苏沿海等地种植后迅速扩散并改变了滩涂生物多样性,属于生物入侵B.克氏原螯虾(小龙虾)原产美洲,经由日本引入南京地区后迅速扩散,对农田有一定危害,但成为餐桌上的美味,不属于生物入侵C.麋鹿原产我国,但后来在国内绝迹,从欧洲引入并在大丰境内建立自然保护区实行迁地保护D.丹顶鹤在我国东北等地繁殖,迁徙到江苏沿海滩涂越冬,在盐城建立自然保护区实行就地保护6.保护生物多样性是实现人类社会可持续发展的基础。
下列对生物多样性的理解正确的是()A.生物多样性的丰富程度与自然选择无关B.群落演替过程中的生物多样性逐渐降低C.物种多样性比较高的生态系统相对稳定D.遗传多样性较低的种群适应环境能力强7.人类活动会对生物多样性产生影响。
高二生物苏教版创造人与自然的和谐同步练习(答题时间:45分钟)一、选择题1.SO2对空气的轻度污染可通过植物的吸收等作用被消除,这说明A. 生态系统能进行能量流动B. 生态系统能进行物质循环C. 空气污染不会改变生态系统的稳定性D. 生态系统具有一定的调节能力2. 在生物净化中起重要作用的是A. 绿色植物和动物B. 动物和微生物C. 绿色植物和微生物D. 高等动物和病毒3. 下列实例属于通过食物链而引起生物效应的是A. 酸雨B. 温室效应C. 汞、镉等有毒物质的积累和浓缩D. 臭氧减少,臭氧层出现空洞4. 生态环境中某些重金属对生物体产生危害是通过A. 氧化作用B. 还原作用C. 富营养化D. 富集作用5. 假如某生态系统遭到有机磷农药的污染,该生态系统中,生物体内的农药残留量最高的生物类群是A. 植物B. 昆虫C. 植食鸟类D. 肉食鸟类6. 生物多样性不包括A. 遗传多样性B. 物种多样性C. 动物行为多样性D. 生态系统多样性7. 可以说明生态系统具有自我调节能力的简化实例是A. 食草动物数量增加导致植物数量减少,从而引起食草动物数量增长受到抑制B. 豆科植物供给根瘤菌有机养料并从根瘤菌获得含氮养料C. 山区植被遭到破坏后造成水土流失D. 废弃的耕地上杂草丛生*8. 生物多样性面临威胁的主要原因是A. 生存环境的破坏和丧失B. 过度的开发和利用C. 环境污染D. 外来物种入侵9. 生物多样性是培育农作物、家畜和家禽新品种不可缺少的A. 原料B. 基因库C. 场所D. 条件10. 下列说法中不正确的是A. 近几十年来,随着人口的急剧增长和经济的高速发展,出现了空前的环境危机B. 一种野生生物一旦从地球上消失,就无法再生C. 人为因素是野生生物资源减少的主要原因D. 建立自然保护区是保护生物多样性的唯一手段11. 保护和利用森林资源的最佳方案是A. 封山育林,禁止砍伐B. 计划性地合理砍伐与种植C. 营造单纯林种D. 过量砍伐12. 在我国西部大开发的战略中,“保护天然林”和“退耕还林(草)”是两项重要内容,采取这两项措施的首要目标是A. 开展生态旅游B. 发展畜牧业C. 增加木材产量D. 改善生态环境13. 实施可持续发展战略,我们不提倡A. 控制人口B. 节约资源C. 保护环境D. 先污染后治理14. 盐城的滩涂是丹顶鹤的栖息地之一,在此建立丹顶鹤自然保护区的主要目的是A. 对丹顶鹤和它们的生存环境就地保护B. 加入“世界生物圈保护网”C. 将丹顶鹤迁入保护区进行迁地保护D. 防止滩涂生态环境的破坏15. 下列措施中,符合保护物种多样性原则的是A. 为美化城市环境,随意从国外引进多种观赏类植物B. 为保护草场,减少沙化,要杀死所有危害草原的黄鼠C. 将东北虎迁入野生动物园繁育,并进行部分的野外回归实验D. 为控制水葫芦在我国造成的严重灾害,应将其天敌引入我国二. 非选择题:*16. 下图是以1900年~2050年世界人口、人均粮食、资源、污染变化量为依据绘制的20世纪及未来50年曲线图。
高中生物《创造人与自然的和谐》学案3 苏教版必修3一、人类可持续发展1、可持续发展理论和决策提出的背景⑴世界各国工业化的快速进展,国民经济总产值迅速增长⑵生态环境的恶化2、可持续发展理论的提出20世纪80年代初,由联合国环境和发展委员会提出3、可持续发展的定义是既能满足当代人的需求,又要保护生态环境,不危及后代人生存发展对环境资源需求的发展模式。
⑴强调与追求:强调环境与经济的协调发展;追求人与自然的和谐。
⑵核心建立在生态平衡基础上健康的经济发展,鼓励对环境有利的生产与建设,提倡用保护生态环境和维护生物多样性等多项指标去衡量发展。
⑶内容包括人口、生产、环境保护等方面的多项政策和行动计划。
二、课题研究可持续发展的新进展调查法或实验法。
1、问题与假设:问题不要过大,假设的针对性要强。
2、设计与实验:根据问题设计,注意发挥小组分工合作精神。
3、交流与合作:在交流中征求其他组意见,取得帮助,修订计划。
4、结论与反思:根据有关数据的分析,得出实验结论。
三、继续探究:可持续发展的关键所在。
人类对环境的态度是第一位的,如果公众认识不到位,即使科学技术再进步,也难以实现可持续发展。
四、拓展视野自然保护区1、我国的自然保护概况自然环境各种物质要素的总称2、自然保护自然资源现在和将来能利用的自然要素3、自然保护的中心任务保护、增殖和合理利用自然资源、保护人类生活的自然环境。
五、知识梳理⊙要点解析1、对可持续发展理论的理解,首先要知道提出该理论的背景,联合国环境和发展委员会在世界各国迅速发展经济同时造成生态环境恶化的情况下提出可持续发展理论,以指导各国注意生态环境与经济协调发展;其次是对该理论定义的理解;特别是对其核心的理解,知道应该建立什么样的经济发展,鼓励怎样的生产与建设,提倡用何种指标衡量发展。
2、可持续发展总体策略的内容和意义:内容是包括人口、生产和环境保护在内的多项政策和行动计划。
意义是当今人类关于自身前途和命运的正确选择。
第二节创造人与自然的和谐(时间:30分钟满分:50分)难度及题号考查知识点及角度基础中档稍难生物多样性的内涵与价值1、2、3生物多样性的保护4、5 6人类可持续发展7 8综合9 10一、选择题(共8小题,每小题4分,共32分)1.“接天莲叶无穷碧,映日荷花别样红”,这句诗体现了植物资源的 ( )。
A.直接价值 B.间接价值C.潜在价值 D.科学研究价值解析直接价值包括药用、工业、农业生产应用,文学、美学、科学研究价值。
间接价值是指其生态价值,如植物能够吸收二氧化碳释放氧气增加空气的含氧量;;通过蒸腾作用调节气候;植物能涵养水源,防止水土流失等。
而潜在价值即未知价值。
题中的诗体现植物资源的美学欣赏价值。
答案 A2.下列各项不属于生物多样性价值体现的是 ( )。
A.用芦苇、秸秆作原料造纸B.将抗虫基因转入棉花体内培育转基因抗虫棉C.以石油产品为原料生产化纤D.引进蜣螂消除草原上成灾的牛羊粪便解析用芦苇、秸秆作原料造纸与将抗虫基因转入棉花体内培育转基因抗虫棉属于直接价值;引进蜣螂消除草原上成灾的牛、羊粪便属于间接价值。
以石油产品为原料生产化纤不属于生物多样性价值。
答案 C3.下列关于生物多样性的说法正确的是 ( )。
A.生物圈内所有的生物构成了生物的多样性B.外来物种的入侵能够增加生物的多样性C.红树林的防风消浪作用属于生物多样性的间接价值D.生物多样性的直接价值就是其生态功能解析生物多样性包括物种多样性、遗传多样性和生态系统多样性;外来物种入侵因其缺少天敌制约而导致生物多样性破坏;生物多样性的间接价值是指其生态价值。
答案 C4.三峡大坝建成后,库区内许多原有的特有物种面临灭绝威胁,为保护这些特有物种,最有效的保护措施是 ( )。
A.就地保护 B. 迁地保护C.建立自然保护区 D.严格控制污染解析由于大坝建成后,原有物种无法在原地生存,为保护这些物种应将它们移入动物园、植物园或其他专门地区进行迁地保护。
苏教版高中生物必修三课时作业《创造人与自然的和谐》1.下列各项不属于生物多样性价值体现的是( )A.用芦苇、秸秆作原料造纸B.将抗虫基因转入棉花体内培育转基因抗虫棉C.以石油产品为原料生产化纤D.引进蜣螂消除草原上成灾的牛羊粪便2.下列有关生物多样性的叙述中,正确的是( )A.保护生物的多样性就是在基因、物种和群落三个层次上采取保护措施B.为了增加当地物种的多样性,可以大量引进外来物种C.昆虫多数以植物为食,它们的存在对植物的多样性是一种威胁D.生物多样性是人类赖以生存和发展的基础3.下述措施符合可持续发展的是( )A.将湿地开垦成为农田B.自然保护区内引入外来物种C.农业生产减少农药使用量D.禁止捕捞海洋鱼类4.从生物学角度分析,下列措施中,不能有效提高农产品在国内外的竞争力,并实现可持续发展目标的是( )A.开发优质新品种B.引导农民调整粮食种植结构C.多开垦荒地、围湖造田、建立人造小平原D.研究和开发生态农业5.全球范围内生物多样性有降低的趋势,对此所作的分析错误的是( )A.栖息地总量减少和栖息地多样性降低是重要原因B.栖息地破碎化造成的小种群有利于维持生物多样性C.这种变化是由于新物种产生量少于现有物种灭绝量D.过度的人为干扰导致生物多样性降低6.下列对可持续发展的叙述中,不正确的是( )A.可持续发展是人类与自然和谐共存的一种战略B.可持续发展考虑了人类的长远发展C.可持续发展是正确处理人与自然关系的永恒主题D.可持续发展是以人的发展为主线的7.实现可持续发展,需要下列哪些措施( )A.从现在起,严禁砍伐森林B.大量开采矿产资源,发展工业生产,提高综合国力C.保护与人类共存的各种生物D.各国独立处理酸雨、气候变暖等环境问题8.生物多样性有利于人与自然的和谐发展。
下列有关叙述正确的是( )A.禁止开发和利用自然资源是保护生物多样性的基本原则B.森林对水土的保持作用属于生物多样性的潜在使用价值C.建立植物园和水族馆等是对生物多样性最有效的保护措施D.生物多样性的降低是生态系统功能退化的重要原因9.为挽救濒危物种,保护生物多样性,下列措施一般不选用的是( )A.建立自然保护区B.迁地保护C.用生物技术进行人工繁殖D.引入被保护动物天敌的天敌10.在漫长的历史时期内,我们的祖先通过自身的生产和生活实践,积累了对生态方面的感性认识和经验,并形成了一些生态学思想,如:自然与人和谐统一的思想。
1.调查显示,白鳍豚这种珍贵的淡水哺乳动物已接近绝灭,它将成为50年来第一种在地球上绝灭的水生脊椎动物,也是受人类活动影响导致死亡的第一种大型水生哺乳动物。
下列叙述不.符合生物学原理的是( )A.白鳍豚进化的基本单位是种群B.白鳍豚绝灭的根本原因是种群基因频率改变较慢,是自然选择的结果C.白鳍豚的绝灭使人们认识到,某物种一旦绝灭,人类将永远失去一个基因库D.建立自然保护区是保护生物多样性的最有效措施解析:选B。
现代生物进化理论认为,种群是进化的基本单位,进化的实质是基因频率的改变,自然选择决定进化方向。
地球上的每一个物种的每个种群都有自己特有的种群基因库,某一物种一旦消失,人类就永远失去了一个基因库,遗传多样性减小。
生物多样性的保护包括就地保护、迁地保护以及加强教育和法制管理等,就地保护是保护生物多样性的最有效的措施,主要指建立自然保护区。
从题干信息可知,是人类活动致使白鳍豚消失的。
2.海洋渔业生产中,使用网眼尺寸较大的网具进行捕捞,有利于资源的可持续利用。
下列不.正确的解释是( )A.更多幼小的个体逃脱,得到生长和繁殖的机会B.减少捕捞强度,保持足够的种群基数C.维持良好的年龄结构,有利于种群数量的恢复D.改变性别比例,提高种群出生率解析:选D。
网具网眼尺寸的大小,与所捕鱼的性别无关,因此使用网眼尺寸较大的网具进行捕捞,不会改变性别比例,也不会提高种群出生率。
3.下列对可持续发展的说法中,不.正确的是( )A.可持续发展是人类与自然和谐共存的一种战略B.可持续发展考虑了人类的长远发展C.可持续发展是正确处理人与自然关系的永恒主题D.可持续发展是以人的发展为主线的解析:选D。
可持续发展强调自然、社会、经济持久而协调的发展,它为正确处理人类与自然的关系确立了一个准则,考虑了人类的长远发展,要强调的是“天人合一”而不是“人定胜天”。
4.为了地震灾区的可持续发展,下面运用生态学知识提出的建议,合理的是( )①在害虫的防治方面,尽量采取生物防治措施,减少农药的使用②在自然资源的利用方面,禁止对自然资源的过度开发③在农业方面,建立、推广生态农业,调整生态系统的结构,使能量更多地流向对人类有益的部分④在防止水土流失方面,退耕还林还草,禁止采伐林木A.①②③B.②③④C.①②④D.①③④解析:选A。
第二节创造人与自然的和谐一、选择题1.三峡大坝建成后,库区内许多原有的特有物种面临灭绝的威胁,保护这些特有物种最有效的保护措施是()A.就地保护B.易地保护C.建立自然保护区D.严格控制污染2.全球范围内生物多样性有降低的趋势,对此所作的分析不正确的是()A.栖息地减少和栖息地多样性降低是重要原因B.栖息地破碎化造成小种群有利于维持生物多样性C.这种变化是由于新物种产生量少于现有物种灭绝量D.过度的人为干扰导致生物多样性降低3.建立青海湖鸟岛自然保护区保护斑头雁等鸟类,建立东北虎繁育中心保护东北虎,对捕杀藏羚羊者绳之以法。
以上对生物多样性的保护分别属于()A.就地保护、易地保护、法制管理B.自然保护、就地保护、法制管理C.自然保护、易地保护、法制管理D.就地保护、自然保护、法制管理4.下列叙述错误..的是()A.地球上所有的植物和动物以及它们所拥有的全部基因共同构成了生物多样性B.生物多样性包括遗传多样性、物种多样性和生态系统多样性C.生物多样性是人类赖以生存和发展的基础D.保护野生生物资源是保护生物多样性的一个重要方面5.“气候变暖将是一场灾难”,关于这句话的不正确叙述是()A.气候变暖导致海平面上升,将给人们带来无法估计的灾难B.为防止气候变暖,人类要尽量减少二氧化碳的排放量C.为防止气候变暖,人类要尽可能植树造林,保护植被D.海水温度升高时,海水向大气释放的二氧化碳将减少,有利于阻止气温升高6.某下列关于保护自然和可持续发展的说法,不正确的是()A.禁止对自然资源的开发是可持续发展的必然要求B.野生生物的保护不仅要保护所有的野生动物,还要保护所有的野生植物C.保护自然环境要立法执法和宣传教育并举D.建立自然保护区是自然保护的好方法7.全球范围内生物多样性有降低的趋势,对此所作的分析错误的是()A.栖息地总量减少和栖息地多样性降低是重要原因B.栖息地破碎化造成小种群有利于维持生物多样性C.这种变化是由于新物种产生量少于现有物种灭绝量D.过度的人为干扰导致生物多样性降低8.某河流中五年前引进了一种外来植物(甲)。
5.2 创造人与自然和和谐同步测试苏教版必修三1.地球上各种生物生存的场所是()A.大气圈的全部、水圈的上部、岩石圈的上部B.大气圈的底部、水圈的上部、岩石圈的上部C.大气圈的底部、水圈的全部、岩石圈的上部D.大气圈的全部、水圈的全部、岩石圈的全部【解析】生物圈上至大气圈底部10 000 km处,水圈全部,岩石圈上部,海拔-9 000 km处。
【答案】 C2.生物圈中属于生物的成分是()A.大气圈、水圈、岩石圈B.太阳能、无机物、生物C.生产者、消费者、分解者D.能量基础、物质基础、自我调节能力【解析】生物圈是地球上最大的生态系统,其生物成分和一般生态系统的组成一样,包括生产者、消费者和分解者。
【答案】 C3.下列有关生物圈的叙述,不正确的是()A.生物圈是人类的生命维持系统B.人类、生物及环境共处于一个统一、休戚与共的生态系统即生物圈之中C.副生物圈带的主要生命形式是瓣鳃类、多毛类、甲壳类等动物D.生物圈指地球有生物存在的部分【解析】C项中副生物圈带生活的生命形式主要是细菌和真菌孢子,而非瓣鳃类、多毛类、甲壳类等动物。
【答案】 C4.有关生物圈的下列说法中,哪一项是错误的()A.生物圈中的银杏树、长颈鹿及大肠杆菌从DNA、RNA、蛋白质及糖类、脂质的结构上来说很相似B.地球上最适宜的栖息地热带雨林也分布于生物圈层中C.生物圈的生物成分包括生产者、消费者、分解者D.深海热裂口是生物圈最高可达到的区域【解析】深海热裂口是生物圈最低可达到的区域。
【答案】 D5.如图为PPE怪圈,它是指“生活贫困—人口增长—环境退化”的恶性循环。
它表明()A.生活贫困、人口增长和环境退化之间没有必然的因果关系B.生活贫困、人口增长和环境退化之间相互影响、相互作用C.部分的性能状态制约着整体的性能状态D.质变是量变的必然结果【解析】据图PPE怪圈可知,其中的三项指标相互影响、相互作用,以致形成恶性循环。
【答案】 B6.从生态学的角度看,下列词组中,按概念由小到大排列正确的是() A.生物个体→种群→生物群落→生态系统→生物圈B.生物个体→种群→生物群落→生物圈→生态系统C.生物个体→生物群落→种群→生态系统→生物圈D.生物个体→生物群落→种群→生物圈→生态系统【解析】按各名词的定义可分析A是正确的,其中生物圈是地球上最大的生态系统,包括所有生态环境。
第二节创造人与自然的和谐基础过关知识点一保护生物多样性1.鼎湖山是我国建立的第一个国家级自然保护区,因其完整保存了具有400多年历史的地带性植被——南亚热带季风常绿阔叶林,被中外科学家誉为“北回归线沙漠带上的绿洲”。
建立该自然保护区的主要目的是为了保护( ) A.物种 B.种群 C.群落 D.生态系统2.大气平流层中的臭氧层可以滤除太阳光中大部分的紫外线辐射,因此被称为地球生物圈的保护伞。
然而,由于人类大量排放卤代烃(如制冷剂氟利昂),严重破坏了臭氧层,引起了地球表面紫外线辐射增强。
臭氧层耗损引起的生物学效应是( ) A.海洋浮游生物种类增多B.人类皮肤病、白内障患病率增加C.生物群落的分布不受影响D.农作物可能发生定向变异,造成减产3.微山湖是山东境内的一个面积较大的湖泊,二十年前这里是碧波万顷、鱼儿满湖、野鸭成群,还有“接天莲叶无穷碧,映日荷花别样红”的美丽景象。
二十年来,湖区四周县市的工业快速发展,城市居民急增,因而大量的工业废水、生活废水、垃圾涌入该湖。
湖水不仅变得很浑浊,而且腥臭难闻。
据有关专家说,近几年来,微山湖中已消失了一些物种,如四鼻孔鲤鱼、野鸭、水螅等。
上述现象说明的道理主要是( ) A.环境污染是破坏生物多样性的重要原因B.掠夺式的开发是破坏生物多样性的主要原因C.外来物种入侵破坏了生物多样性D.环境意识缺乏是破坏生物多样性的根本原因4.四川地震使大熊猫自然保护区受到不同程度的破坏,为了保护大熊猫,把部分大熊猫转移到其他地区的动物园进行饲养,该过程属于( )A.就地保护B.迁地保护C.建立自然保护区D.建立风景名胜区5.春天某树林中,栖息着大量的夏候鸟池鹭,一些幼鹭练习飞行时,掉落树下面临着饥饿的威胁。
人们为这些体弱的小鹭提供食物,一些体强的小鹭也飞来分享食物。
当秋季来临时,依赖人类喂养的池鹭不能长途迁飞。
据上述情景,对池鹭种群保护最有利的做法是( )A.春天将这片树林保护起来,避免人类干扰B.春天将全部幼鹭圈养起来,待秋天放归自然C.秋季终止投喂,促使池鹭迁飞D.秋天将不能迁飞的池鹭圈养起来,待来年春天放归自然6.在纪念“5·12汶川大地震”之际,某生态工作者总结工作,为了加速当地生态资源的恢复,在过去的一年中大量引进外来物种并造成外来物种入侵,下列说法正确的是( ) A.大量引进外来物种,可大量增加本地生态系统的种群数量B.外来物种与本地物种不可能存在竞争关系C.外来物种入侵该地区后可能会导致该生态系统抵抗力稳定性降低D.外来物种入侵将丰富本地物种基因库知识点二人类可持续发展7.下列哪一措施最可能与可持续发展的原则不相符合( ) A.森林的采伐量小于生长量B.人工鱼塘生产者的能量小于消费者的能量C.农田通过作物输出的氮素多于补充的氮素D.向农田施用的无机氮肥多于生物固定的氮肥8.如图是可持续发展战略中对森林的两种开发模式Ⅰ、Ⅱ,其中叙述不正确的是( )A.完全砍伐后再种植的树通常具有一样的树龄和种类B.选择性砍伐使森林变得更有层次和多样性C.选择Ⅱ模式更有利于森林的可持续发展D.进行大面积砍伐,让其自身恢复能力提升9.藏羚羊在我国青藏高原可可西里自然保护区有分布,人们保护藏羚羊的目的是( ) A.保护可可西里的植被B.保护生态系统多样性C.保护遗传多样性和物种多样性D.防止外来物种的入侵10.下列关于生态学问题的叙述中,不正确的是( ) A.大力植树造林,改善能源结构,提高能源效率,是缓解温室效应的最佳途径B.被有机物轻度污染的流动水体中,距排污口越近的水体中溶解氧越多,含N、P等元素的无机盐也越多C.保护生物多样性是维持生态系统稳定性的措施之一,体细胞克隆等为之提供了技术支持D.湿地的蓄洪防旱、调节气候功能体现了生物多样性的间接价值11.某海滩黄泥螺种群现存量约3 000吨,正常状况下,每年该种群最多可增加300吨,为充分利用黄泥螺资源,又不影响可持续发展,理论上每年最多捕捞黄泥螺的量为( ) A.3 000吨B.1 650吨C.1 500吨D.不超过300吨12.天鹅洲自然保护区是为了实现麋鹿回归自然而建立起来的,保护区内野生动植物资源丰富,但没有大型食肉动物。
课时达标训练(二十)创造人与自然的和谐(时间:30 分钟;满分:50 分)一、选择题(每小题 2 分,共20分) 1.关于“生物多样性及其保护”的叙述,正确的是()A .地球上所有动物、植物和微生物,以及它们所拥有的全部基因共同组成生物多样性B •许多野生生物的价值目前还不清楚,说明生物多样性具有间接价值C.建立植物园、动物园等措施属于就地保护D •保护生物多样性,并不反对对野生生物资源的合理开发和利用2 •下列属于生物多样性间接价值的是()A •“两个黄鹂鸣翠柳,一行白鹭上青天”,激发人们文学艺术创作灵感B .生物相互依存、相互制约,共同维系生态系统的稳态C.科学家根据苍蝇平衡棒的导航原理,研制了新型的导航仪D •水力可以发电,属于可再生能源,可以降低工业CO2的产生量,有利于可持续发展3.目前中国生态现代化整体水平较低,名列全球倒数第18位,国内也只有北京一地生态现代化水平超过平均水平,下列有关中国生态现代化的叙述正确的是()A •应当是先污染,后治理,再向生态现代化转型B •应当是发展“原料一产品一废料一原料一产品”的生产模式C.采用综合生态现代化原理,协调推进绿色工业化和生态现代化建设D •应当是先进行生态农业建设,再进行城市生态建设,最后再进行生态现代化建设4 •下列不属于自然保护好办法的一项是()A •建立自然保护区B .严禁对自然资源的开发C.立法保护,并加强宣传教育D .人工饲养繁殖濒危的野生动物5•英国著名经济学家K・E博尔丁对自然界进行掠夺、破坏式开发利用的经济模式称为“牧童经济”。
下列现象不是由“牧童经济”模式造成的是()A .沙尘暴频发B .火山爆发C.温室效应加剧 D .湿地内物种减少6.下列措施符合保护物种多样性原则的是()A .为美化城市环境,随意从国外引进多种观赏类植物B .为保护草场、减少沙化,要杀死所有危害草原的黄鼠C.将东北虎迁入野生动物园繁育,并进行部分的野外回归实验D .为控制水葫芦在我国造成的严重灾害,应将其天敌引入我国7•某城市的一块荒地在城市发展过程中被改造成另一个相对稳定的生态系统,改造前后的一些变化见下表。
第2节创造人与自然的和谐
1、我国某地自然保护区中大熊猫的数量急剧下降,动物学家将5只来自繁育中心的雌性大熊猫放养到该自然保护区中。
10年后大熊猫的数量得到了一定的恢复。
下列相关分析错误的是( )
A.放养大熊猫,改变了种群的性别比例
B.放养大熊猫,增加了种群的基因多样性
C.大熊猫数量的恢复,提高了物种丰富度
D.大熊猫数量的恢复,增强了生态系统的稳定性
2、2001年2月,国际水产界最权威的学术刊物《水产养殖》向世界披露:湖南师大生命科学院与湘东渔场协作,成功培育出全球首例遗传稳定且能自然繁殖的四倍体鱼类种群,这在脊椎动物中是首例。
该鱼生长快、肉质好、抗病力强。
可是研究人员并不直接将它投入生产,而是将它与二倍体鱼杂交的后代投放市场生产。
其目的是()
A.保护自主知识产权B.防止基因污染,保护物种的多样性
C.充分利用杂种优势D.避免出现新物种,维持生态系统的稳定性3、三峡大坝建成后,由于水位的升高使库区内原有的特有物种面临灭绝的危险,为保护这些特有的物种,应该采取的措施是()
A.迁地保护
B.建立自然保护区
C.严格控制污染
D.就地保护
4、下列关于生物多样性和生态环境保护的叙述中,错误的是( )
A.全球性生态环境问题严重威胁生物圈的稳态
B.黄山、黄河等生态系统能激发创作灵感体现了生物多样性的间接价值
C.生物多样性中基因多样性决定了物种多样性
D.建立自然保护区是对生物多样性保护最有效的措施
5、下列有关生物多样性及其保护的叙述,正确的是( )
A.使用秸秆种植蘑菇实现了物质和能量的多级利用,体现了生物多样性的间接价值
B.生物多样性锐减不属于全球性生态环境问题
C.保护生物多样性的最有效措施是易地保护
D.保护生物多样性的关键是协调好人与生态环境的关系
6、《本草纲目》是我国明代的一部医学巨著,其收录的1000多种植物的药用价值体现了生物多样性的( )
A.美学价值
B.直接价值
C.间接价值
D.潜在价值
7、下列各项不属于生物多样性价值体现的是( )
A.用芦苇、秸秆做原料造纸
B.将抗虫基因转入棉花体内培育转基因抗虫棉
C.引进蜣螂消除草原上成灾的牛羊粪便
D.以石油产品为原料产生化纤
8、下列有关叙述,能体现生物多样性间接价值的是( )
A.“四大家鱼”可供人类食用
B.森林和草地可调节气候
C.棉、麻可作为纺织原料
D.许多动植物具有药用价值
9、下列关于生物多样性的叙述,正确的是( )
A.生物多样性是指各种动植物资源和它们的基因
B.模仿蝙蝠发明雷达,这是生物多样性的间接价值
C.建立风景名胜区是对生物多样性的就地保护措施
D.酸雨、沙漠化、水污染、食品安全等都是破坏生物多样性的全球生态问题
10、下述措施中符合可持续发展的是()
A.将湿地开垦成为农田
B.自然保护区内随意引入外来物种
C.农业生产减少农药使用量
D.禁止捕捞海洋鱼类
11、为了保护生物圈的稳态,实现人类社会和经济持续发展,应采取的措施有( )
①节约能源,开发新能源②治理污染③建立自然保护区④禁止利用和开发野生生物资源
A.①②
B.②③
C.①②③
D.①②③④
12、实现可持续发展,所需要的措施是( )
A.从现在起,严禁砍伐森林
B.大量开采矿产资源,发展工业生产,提高综合国力
C.保护与人类共存的各种生物
D.各国独立处理酸雨、气候变暖等环境问题
13、生态环境的变化与我们的生活息息相关,近年来我国人民深受雾霾天气的影响下列有关说法,错
误的是()
A.人口众多对于我国的生态环境虽还未产生沉重的压力,但不合理地开发和利用自然资源造成了自然灾害的频繁发生
B.可持续发展观念是针对全球性生态环境等问题形成的新思维,它追求的是自然、经济、社会的持久而协调的发展
C.全球性生态环境问题主要包括全球气候变暖、水资源短缺、臭氧层破坏、酸雨、土地荒漠化、海洋污染和生物多样性锐减等
D.森林具有的保持水土、调节气候等功能体现了生物多样性的间接价值,保护生物多样性要求合理地开发和利用各种生物资源
14、某地农村利用水葫芦生态池污水处理系统对农村生活污水进行净化,主要工艺流程如下图所示。
请回答下列问题:
1.农村生活污水的主要污染物是__________(填“有机污染物”“重金属污染物”或“有毒污染物”)。
形成水体富营养化的主要元素是__________。
2.生态池中微生物的主要作用是__________。
3.生态池作为具有观赏性的景观,吸引了大批游人前来观光、休闲,这体现了生物多样性的__________ 价值。
4.运行过程中必须及时清除枯死的水葫芦,以防止其腐烂下沉,__________并造成对下一年的潜在危害,同时要避免水葫芦外逃,防止__________。
答案以及解析
1答案及解析:
答案:C
解析:放养的都是雌性大熊猫,因此放养大熊猫,改变了种群的性别比例,A 正确;放养大熊猫能增加种群的基因多样性,B正确;大熊猫数量的恢复并没
有增加物种数目,因此没有提高物种丰(富)度,C错误;大熊猫数量的恢复,增强了生态系统的稳定性,D正确。
2答案及解析:
答案:D
解析:
3答案及解析:
答案:A
解析:由于水位的升高,使原有的生态环境遭到破坏,对原有的物种只能进行迁地保护。
4答案及解析:
答案:B
解析:全球性生态环境问题严重威胁生物圈的稳态,A正确;黄山、黄河等生态系统能激发创作灵感体现了生物多样性的直接价值,B错误;生物多样性中基因多样性决定了物种多样性,C正确;建立自然保护区是对生物多样性保护最有效的措施,D正确。
5答案及解析:
答案:D
解析:使用秸秆种植蘑菇实现了物质和能量的多级利用,但没有体现生物多样性的间接价值,A错误;生物多样性锐减属于全球性生态环境问题之一,B错误;保护生物多样性的最有效措施是就地保护,C错误;保护生物多样性的关键是协调好人与生态环境的关系,D正确。
6答案及解析:
答案:B
解析:《本草纲目》是医学巨著,强调植物的药用价值,体现了生物多样性的直接价值。
7答案及解析:
答案:D
解析:生物多样性包括:直接价值、间接价值和潜在价值。
对人类有直接利用的价值属于直接价值;对生态系统起调节作用的价值称间接价值;目前不清楚的价值属于潜在价值。
A、B 项属于直接价值,C属于间接价值。
考点:生物多样性的价值
点评:识记生物多样性价值的含义和分类是解决该题的基础。
8答案及解析:
答案:B
解析:食用为直接价值,A错误;森林和草地调节气候为间接价值,B正确;棉、麻可作为纺织原料为直接价值,C错误;药用为直接价值,D错误。
9答案及解析:
答案:C
解析:生物多样性包括基因多样性、物种多样性和生态系统多样性,A项错误;模仿蝙蝠发明雷达,这是生物多样性的直接价值,B项错误;建立风景名胜区、自然保护区,可加强对生物的保护,属于就地保护措施,C项正确;食品安全不是破坏生物多样性的生态问题,D项错误。
10答案及解析:
答案:C
解析:将湿地开垦成为农田,会降低生物多样性,不利于可持续发展,A不符合题意;随意引入外来物种可能造成物种入侵,破坏当地的生态系统,B不符合题意;减少农药使用量可以保护环境,C符合题意;为保护海洋生态系统的物种多样性,应适当捕捞海洋鱼类,而不是完全禁止捕捞,D不符合题意。
11答案及解析:
答案:C
解析:保护生物多样性只是反对盲目的、掠夺式的开发利用。
12答案及解析:
答案:C
解析:可持续发展是实现人类与环境和谐发展的根本原则,酸雨气候已成全球问题,不可能由一个国家单独治理完成,同时可持续发展,要合理利用自然资源,保护物种的多样性, 就是保护生态系统的稳定性。
故选C。
13答案及解析:
答案:A
解析:人口众多对我国的生态环境已经产生了沉重的压力,A错误;可持续发展观念是针对全球性生态环境等问题形成的新思维,它追求的是自然、经济、社会的持久而协调的发展,B正确;全球性生态环境问题主要包括全球气候变暖、水资源短缺、臭氧层破坏、酸雨、土地荒漠化、海洋污染和生物多样性锐减等,C正确;森林具有的保持水土、调节气候等功能体
现了生物多样性的间接价值,保护生物多样性关键是要协调好人与生态环境的关系,合理地开发和利用各种生物资源,D正确,
14答案及解析:
答案:1.有机污染物; 氮、磷(或“N、P”); 2.将污水中的有机物分解为无机物,为水葫芦等水生植物提供养料
3.直接;
4.污染水体; 外逃的水葫芦破坏生态池外的水生生态系统
解析:1.农村生活污水指人们在日常生活中排出的废水,其主要污染物为有机污染物。
形成水体富营养化的主要元素是氮、磷。
2.生态池富含有机污染物,可通过微生物的分解作用将其分解为无机物,为水葫芦等水生植物提供养料。
3.生态池作为具有观赏性的景观,吸引了大批游人前来观光、休闲,这体现了生物多样性的直接价值。
4.大量的水葫芦在不及时清除的情况下会腐烂污染水体,因此对于生态池要严格管理,避免水葫芦的外逃,防止水葫芦破坏生态池外界的水生生态系统,造成河道堵塞等严重后果。