面包制作工艺流程
- 格式:doc
- 大小:28.00 KB
- 文档页数:3
面包工艺流程
面包是人们日常生活中必不可少的食品之一,而面包的制作也是一门技艺。
面包工艺流程是指将面粉、酵母、水和其他成分混合并加工成面团,发酵后烘烤成面包的一系列步骤。
在本文中,我们将详细介绍面包工艺流程的各个环节。
1. 面团制作
面团是制作面包的基础,制作好的面团质地要柔软有弹性,口感鲜美。
首先将面粉、酵母、水和其他成分混合在一起,然后用手或面包机搅拌,直到形成光滑的面团。
这个过程中需要注意的是,面团的温度和湿度要控制得当,过低或过高的温度和湿度会影响面团的质量。
2. 发酵
发酵是面包工艺流程中至关重要的一步,它使得面团膨胀,形成松软的口感和浓郁的香味。
将面团放入发酵室或其他温暖潮湿的地方,让其发酵,这个过程需要耐心等待,一般需要2-3小时。
发酵的时间和温度也是需要控制的,过低的温度和时间会使得面团无法充分膨胀,而过高的温度和时间则会导致面团变质。
3. 成型
成型是将发酵好的面团按照不同的形状进行塑造,常见的面包形状
包括圆形、长条形、扭曲形等。
在成型的过程中,需要将面团揉搓成所需的形状,并进行二次发酵。
4. 烘烤
烘烤是面包工艺流程中最后一步,也是最为重要的一步。
在烤箱中将成型好的面团放入烤盘中,加热烘烤,使其表面呈现金黄色,内部熟透松软。
烘烤的时间和温度也是需要掌握的,过低的温度和时间会导致面包内部未熟,而过高的温度和时间则会导致面包表面糊黑。
总的来说,面包工艺流程是一门复杂的技艺,需要在制作的过程中掌握各个环节的技巧和方法,才能制作出口感鲜美、香气四溢的面包。
面包生产的工艺流程面包是一种食品,其主要原料是面粉、酵母、水和糖等。
下面是面包生产的工艺流程。
1. 材料准备面包的材料主要有高筋面粉、酵母、水、糖和盐等。
首先要准备好这些材料,确保材料的质量和数量。
2. 面粉混合将高筋面粉、盐和糖加入一个大碗中并进行充分混合,使面粉中的盐和糖均匀分布。
3. 酵母激活酵母是面包发酵的关键,所以需要先将酵母激活。
将酵母加入温水中,然后加入一点糖进行激活,使酵母能够迅速繁殖。
4. 混合将激活的酵母倒入面粉中,然后慢慢加入水。
用手将面粉和水充分混合,直到形成一个均匀的面团。
5. 揉面将面团放在一个平整的台面上,用力揉搓面团,直到面团变得柔软而有弹性。
6. 面团发酵将揉好的面团放入一个大碗中,用湿布或保鲜膜覆盖。
将其放置在一个温暖的地方,让面团发酵,使其体积增加一倍左右。
7. 分割发酵好的面团需要分割成小面团。
根据需要,将大面团分割成小面团,可以按照不同面包的大小和形状来安排分割。
8. 成型将小面团擀成长方形,然后将其卷起来,形成紧密的卷,确保面团之间不留空隙。
9. 发酵将成型好的面团放在一个发酵盘上,再次进行发酵。
将其覆盖好,放在一个温暖的地方,继续发酵,直到体积再次增加一倍。
10. 烘烤将发酵好的面团放入预热好的烤箱中,以适当的温度和时间进行烘烤。
不同类型的面包有不同的烘烤时间和温度要求。
11. 冷却烘烤好的面包需要放在一个冷却架上,待其自然冷却。
这个过程很重要,因为面包在冷却过程中可以更好地保持口感和香味。
12. 包装冷却好的面包需要进行包装,以保持其新鲜度。
可以使用食品级塑料袋或包装纸来包装面包。
13. 杂项工作面包生产的最后步骤包括清洁和卫生。
清洁工作台、清洗工具和设备,确保生产过程的卫生。
以上就是面包生产的工艺流程。
这个过程需要严格掌握每个步骤的细节,才能制作出口感好、香味浓郁的面包。
面包生产工艺流程及说明篇一组建配方→ 材料秤重→ 搅拌→ 基本发酵→ 分割→ 面团秤重→ 滚圆→ 中间发酵→ 整形→ 装模→ 成形后发酵→ 入炉烘烤→ 出炉→ 涮上光剂→ 冷却→ 成品1、面团调制面团调制在搅拌机中进行,搅拌中使面团延伸、折叠、卷起、压延、揉打,不断反复,使原辅料充分揉匀,并与空气接触,发生氧化,尽量避免对面团有拉裂、切断、摩擦的动作。
2、发酵过程的控制面团发酵时最重要的是控制发酵环境的温度和湿度。
发酵室的工艺参数温度一般为28—30 摄氏度,相对湿度一般为70%--75% 。
发酵时间应根据采用的发酵方法以及酵母用量而定。
在发酵过程中,应通过对面团表面弹力的测试和膨胀程度的观察,正确判断面团的发酵程度,必要时需进行翻面操作以促进发酵。
一般情况下,发酵好的面团体积应达到未发酵面团体积的2.5—3 倍。
3、中间醒发面团经搓圆后,一部分气体被排出,面团弹性变差,不宜立即整形。
需要有一段时间的中间醒发,使面团消除张力而松弛,使酵母重新产气,使面团表面光滑,不黏附在整形机的辊上。
中间醒发的理想温度为28 摄氏度左右,相对湿度为70%--75% 。
5、成型将发酵成熟的面团制成一定形状的面团坯。
成型包括切块、称量、搓圆、静置、整形、入模、或装盘。
在此期间,面团仍继续着发酵过程。
在这一过程中不能使面团冷却和表皮干燥,温度控制在25—28 摄氏度,相对湿度调整为65%--70% 。
面包放入整形机做形,整形后需要装模。
装模时要将面团合缝向下,放入模具里,光面朝上。
为了防止面团粘连在模具上,通常在模具上涂抹植物油。
6、面团醒发醒发室的温度以35—40 摄氏度为宜,相对湿度为85%--90% ,以85% 为适宜,不可低于75% 。
7、烘烤分为三个阶段:烘烤初阶段,面火不宜超过120 摄氏度,底火一般为250—260 摄氏度。
第二阶段,当面包内部温度达到50—60 摄氏度,便进入第二阶段,这时上下火可以同时提高温度,最高可达到270 摄氏度,经过这一阶段,面包就定型了。
面包的生产工艺流程1. 播种:面包的生产过程始于小麦的种植。
种植者在适宜的土地上撒播小麦种子,通过施肥、灌溉等方式促进小麦生长。
2. 收割:小麦成熟后,农民们会使用收割机或者手工收割的方式将小麦收割下来,然后将小麦颗粒装入袋内,等待后续加工。
3. 加工:收割下来的小麦颗粒会被送往面粉加工厂,经过清洗、去壳、磨粉等一系列加工过程,最终生产出小麦粉。
4. 面团制作:面粉加工完成后,面包生产厂家会将面粉、水、酵母等原料混合制作成面团。
面团制作过程中需要经历发酵、搅拌、松弛等步骤。
5. 成型:发酵好的面团被送往成型机,进行成型。
常见的面包形状有圆形、长条形等。
6. 烘烤:成型后的面团被送入烤箱进行烘烤。
烘烤的时间和温度会根据不同面包的要求而有所不同。
7. 包装:烤好的面包会通过自动包装机进行包装。
通常使用塑料袋或纸盒进行包装。
8. 配送:包装好的面包被送往超市、面包店等销售点进行销售,最终送到消费者手中。
通过以上几个步骤,小麦最终被加工成了美味的面包,供应给消费者。
整个生产流程涉及到农业、加工制造、物流等多个领域,是一个复杂而严谨的过程。
面包在我们日常生活中是一种常见的食品,而它的生产过程却是一项非常复杂的工艺活动,需要许多环节和技术的配合。
小麦的播种、收割,面粉的加工,面团的制作、发酵、成型,烘烤以及最终的包装和配送,每个环节都需要精心策划和操作,确保最终的产品质量和食品安全。
在这个过程中,原材料的质量,生产技术,卫生标准,质量控制等都是至关重要的,只有在每一个环节都严格把关,才能保证最终生产出的面包符合消费者的需求。
首先,从小麦的种植开始。
小麦是面包的主要原料,种植者需要在适宜的土地上撒播小麦种子,并进行适当的田间管理,包括施肥、灌溉、防治害虫等。
这些工作的完成对小麦的产量和质量都有很大的影响,因此需要付出许多的精力和技术投入。
收割是整个小麦种植过程中的一个重要环节。
小麦成熟后,农民们会使用收割机或者手工收割的方式将小麦收割下来,然后将小麦颗粒装入袋内,等待后续加工。
面包的生产工艺流程1. 原料准备:面包的主要原料包括面粉、酵母、水和盐。
在生产过程中,首先需要准备这些原料,并确保它们的质量符合标准。
2. 面团制作:面团制作是面包生产的关键步骤。
首先将面粉与水和酵母混合,然后加入盐进行搅拌和揉面,直至形成光滑的面团。
3. 发酵:面团制作完成后,需要将面团进行发酵。
发酵的目的是让面团膨胀,增加面包的松软度。
通常情况下,面团会被放置在温暖潮湿的环境中,发酵约1-2小时。
4. 分割和成型:发酵完成后,面团需要被分割成均匀的份量,并成型成面包的形状。
这一步骤通常由机器完成,确保面包的大小和形状一致。
5. 烘烤:成型好的面包会被送入烤箱进行烘烤。
烤箱内的温度和湿度会影响面包的口感和外观,因此需要严格控制好烘烤的时间和温度。
6. 冷却和包装:烘烤完成后,面包需要被放在冷却架上进行自然冷却。
在冷却后,面包会被包装好,准备出售和配送。
总的来说,面包的生产工艺流程是一个复杂的过程,需要严格控制好每一个环节,确保最终生产出质量上乘的面包产品。
面包是人们日常生活中不可或缺的食品之一,在市场上有各种各样口味的面包,如法式面包、全麦面包、牛角包、面包卷等。
而这些美味的面包都是通过一系列精密的生产工艺流程制作而成的。
原料准备是面包生产的第一步,而原料的质量直接影响到最终面包的质量。
首先是面粉的选择,面包的口感和品质与面粉的品质息息相关。
好的面粉应该具有良好的吸水性和成面性,能够形成柔韧性好的面团,从而制作出松软、口感好的面包。
其次是酵母,酵母是发酵的关键,质量优良的酵母可有效促进面团发酵,使面包体积膨胀,形成疏松的口感。
水和盐虽然属于辅料,但也是不能忽视的,适量的水和盐可以提升面包的口感和风味。
面团制作是面包制作的核心环节,其过程包括面粉和水混合、揉面和发酵等。
面粉与水混合后逐渐揉成面团,这个过程需要耐心和技巧,揉面的过程中要保证揉面的力度和时间的掌握,从而得到均匀光滑的面团。
面团制作的最后一步是发酵,发酵是面包成型的基础,也是面包入口嫩滑的关键。
面包的工艺流程
一、准备工作
1、购买食材:面包所需原料有:面粉、温水、食用油、盐、葡萄干、糖等;
2、准备设备:面包需要准备一具面包机、面团把手、搅拌缸、分割刀等;
3、烹饪空间:面包作业空间需要干燥、整洁、表面洁净。
二、面团制作
1、将面粉、温水、食用油、盐搅拌至均匀无干粉,即可得到初级面团。
2、牵引生面:将初级面团抓拉,将面粉充分润湿,使其扩展至表面平整,内部面粉细腻;
3、打发面团:将面团擀成半厘米厚,三十厘米宽,再切成两半,再用小棍子擀成同一厚度;
4、面团维持:将面团放入烤箱中,维持20-30分钟,使其漂亮、均匀抬起,稍微出现空气泡;
5、装配:将面团翻转,擀成一定厚度,并在中间撒上葡萄干及糖,将四边卷起卷成长棍,切成适当大小;
6、面包发酵:将装配好的面包放置在面包发酵箱中,搅拌面包,发酵至小面包体积翻倍即可。
三、烤制工艺
1、将发酵好的面包放入烤箱中,温度设定至180度,烤制20-25
分钟;
2、烤制完成后,将面包取出,放入冷却台冷却,摆放外包装盒;
3、上货:将冷却好的面包放入外包装盒,贴上产品标签,做好环境消毒检查,按照质量标准,上架装车销售。
四、清洁工艺
1、清洗缸底:清洗缸底有两种方式:喷淋式清洁,以及全清洗;
2、消毒清洁:将缸底清洁后,用消毒溶液消毒缸底;
3、食用安全:完成上述工序后,要将缸底放入食品安全等级检测设备,以确保食品安全性;
4、定期检查:定期检查设备,保证设备处于高效作业状态,以保证产品质量更高。
面包生产工艺流程面包是一种广受欢迎的食品,具有香甜可口、口感软糯等特点。
面包的生产工艺流程一般包括配料、搅拌、发酵、分割、成型、烘焙等步骤。
首先是配料。
面包的主要原料包括面粉、糖、酵母、奶粉、盐和水等。
面粉作为主要原料,质量好坏直接影响面包的质量。
糖和奶粉用于调整面团的甜度和香味,盐用于调味,酵母则是面包发酵的关键。
在配料过程中,需要按照一定的配方比例将不同的原料加入到大搅拌机中进行混合,以确保各种原料的充分融合。
接下来是搅拌。
搅拌的目的是将配料彻底混合,并使面团中的面筋形成。
面筋是面包制作中起到韧性和弹性作用的重要成分。
搅拌时间一般为10-15分钟,时间过短会导致面筋不够牢固,而时间过长则会影响面筋的质量。
然后是发酵。
将搅拌好的面团放入发酵室中进行发酵,保持适宜的温度和湿度条件。
面包的发酵过程需要酵母产生二氧化碳,并形成气泡使面团膨胀发酵。
发酵时间一般为2-3小时,视温度而定。
发酵后的面团会变得松软蓬松,有了一种特殊的香气。
分割是面包生产工艺中的一个重要环节。
将发酵好的面团分割成小块,方便后续成型。
在分割过程中,需要根据需要将面团分成相等的份量,并轻轻塑形成球状。
成型是让面团形成最终面包形状的过程。
成型分为多种形式,如长面包、圆面包、甜面包等。
在成型过程中,需要将分割好的面团进行拉伸、卷起、收口等步骤,让面团形成紧凑且有美观的形状。
最后是烘焙。
将成型好的面包放入烤炉中进行烘焙。
烤炉内的高温能够使面包迅速发酵,形成面包特有的味道和口感。
烘焙温度和时间的控制是关键,过高的温度会导致面包表面焦黑,而时间过长会使面包过度烘焙而失去口感。
综上所述,面包生产工艺流程包括配料、搅拌、发酵、分割、成型、烘焙等步骤。
每一步都需要精确的控制和经验的积累,才能制作出口感香甜、质地松软的美味面包。
面包生产工艺流程及说明篇一组建配方→材料秤重→搅拌→基本发酵→分割→面团秤重→滚圆→中间发酵→整形→装模→成形后发酵→入炉烘烤→出炉→涮上光剂→冷却→成品1、面团调制面团调制在搅拌机中进行,搅拌中使面团延伸、折叠、卷起、压延、揉打,不断反复,使原辅料充分揉匀,并与空气接触,发生氧化,尽量避免对面团有拉裂、切断、摩擦的动作。
2、发酵过程的控制面团发酵时最重要的是控制发酵环境的温度和湿度。
发酵室的工艺参数温度一般为 28—30 摄氏度,相对湿度一般为 70%--75% 。
发酵时间应根据采用的发酵方法以及酵母用量而定。
在发酵过程中,应通过对面团表面弹力的测试和膨胀程度的观察,正确判断面团的发酵程度,必要时需进行翻面操作以促进发酵。
一般情况下,发酵好的面团体积应达到未发酵面团体积的 2.5—3 倍。
3、中间醒发面团经搓圆后,一部分气体被排出,面团弹性变差,不宜立即整形。
需要有一段时间的中间醒发,使面团消除张力而松弛,使酵母重新产气,使面团表面光滑,不黏附在整形机的辊上。
中间醒发的理想温度为 28 摄氏度左右,相对湿度为 70%--75% 。
5、成型将发酵成熟的面团制成一定形状的面团坯。
成型包括切块、称量、搓圆、静置、整形、入模、或装盘。
在此期间,面团仍继续着发酵过程。
在这一过程中不能使面团冷却和表皮干燥,温度控制在 25—28 摄氏度,相对湿度调整为 65%--70% 。
面包放入整形机做形,整形后需要装模。
装模时要将面团合缝向下,放入模具里,光面朝上。
为了防止面团粘连在模具上,通常在模具上涂抹植物油。
6、面团醒发醒发室的温度以 35—40 摄氏度为宜,相对湿度为 85%--90% ,以 85% 为适宜,不可低于 75% 。
7、烘烤分为三个阶段:烘烤初阶段,面火不宜超过 120 摄氏度,底火一般为 250—260 摄氏度。
第二阶段,当面包内部温度达到 50—60 摄氏度,便进入第二阶段,这时上下火可以同时提高温度,最高可达到 270 摄氏度,经过这一阶段,面包就定型了。
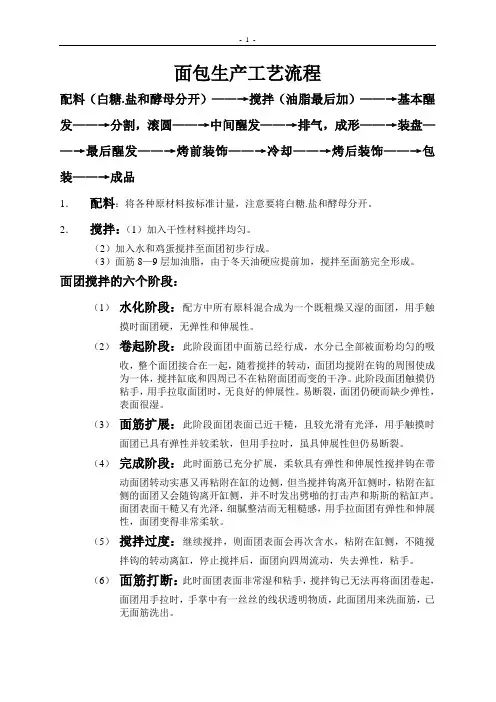
面包生产工艺流程配料(白糖.盐和酵母分开)——→搅拌(油脂最后加)——→基本醒发——→分割,滚圆——→中间醒发——→排气,成形——→装盘——→最后醒发——→烤前装饰——→冷却——→烤后装饰——→包装——→成品1.配料:将各种原材料按标准计量,注意要将白糖.盐和酵母分开。
2.搅拌:(1)加入干性材料搅拌均匀。
(2)加入水和鸡蛋搅拌至面团初步行成。
(3)面筋8—9层加油脂,由于冬天油硬应提前加,搅拌至面筋完全形成。
面团搅拌的六个阶段:(1)水化阶段:配方中所有原料混合成为一个既粗燥又湿的面团,用手触摸时面团硬,无弹性和伸展性。
(2)卷起阶段:此阶段面团中面筋已经行成,水分已全部被面粉均匀的吸收,整个面团接合在一起,随着搅拌的转动,面团均搅附在钩的周围使成为一体,搅拌缸底和四周已不在粘附面团而变的干净。
此阶段面团触摸仍粘手,用手拉取面团时,无良好的伸展性。
易断裂,面团仍硬而缺少弹性,表面很湿。
(3)面筋扩展:此阶段面团表面已近干糙,且较光滑有光泽,用手触摸时面团已具有弹性并较柔软,但用手拉时,虽具伸展性但仍易断裂。
(4)完成阶段:此时面筋已充分扩展,柔软具有弹性和伸展性搅拌钩在带动面团转动实惠又再粘附在缸的边侧,但当搅拌钩离开缸侧时,粘附在缸侧的面团又会随钩离开缸侧,并不时发出劈啪的打击声和斯斯的粘缸声。
面团表面干糙又有光泽,细腻整洁而无粗糙感,用手拉面团有弹性和伸展性,面团变得非常柔软。
(5)搅拌过度:继续搅拌,则面团表面会再次含水,粘附在缸侧,不随搅拌钩的转动离缸,停止搅拌后,面团向四周流动,失去弹性,粘手。
(6)面筋打断:此时面团表面非常湿和粘手,搅拌钩已无法再将面团卷起,面团用手拉时,手掌中有一丝丝的线状透明物质,此面团用来洗面筋,已无面筋洗出。
3基本发酵:面团搅拌后,须经过一段时间的发酵,才能做出轻.松软如海绵状面包,酵母吸收营养,转变成CO2,酒精,及其它有机物。
发酵时;温度在25-27℃湿度75%,发酵到一定时间要翻面,放出一部分CO2气体,减少面团体积,翻面时不可太激烈,否则易使已成熟的面团发脆,使最后发酵产生困难,故翻面时,将四周面拉向中间即可。
面包生产的工艺流程
《面包生产的工艺流程》
面包是人们日常生活中常见的食物,其生产工艺流程经过多道步骤才能完成。
下面我们就来详细讲解一下面包的生产工艺流程。
首先,面包的生产从配料开始。
一般来说,面包的主要成分是面粉、水、酵母和盐。
在生产线的起始处,工作人员需要先将这些原料按照一定的比例放入混合机中进行搅拌,直至搅拌均匀。
接下来是面团的制作。
经过搅拌的面粉、水、酵母和盐混合成面团,随后需要进行发酵。
这一步通常需要将面团放置在恒温恒湿的环境中,让酵母发酵作用,使面团膨胀。
发酵完成后,面团需要经过分割和成型。
生产线上通常有专门的机器来完成这一步骤,能够将发酵好的面团分割成等量的小面团,并进行成型,以确保每个面包的形状和大小基本相同。
随后是烘烤环节。
成型好的面包需要放入烤箱进行烘烤。
在高温的烤箱中,面包表面会迅速形成一层脆皮,而内部则会变得松软。
对于不同种类的面包,烘烤的时间和温度也会有所区别。
最后是冷却和包装。
经过烘烤的面包需要进行冷却,使其完全变凉。
之后,就是包装和装箱的环节,让面包可以被保存和运输。
通过上述的工艺流程,面包便完成了生产制作。
随着技术的不断发展和改进,面包的生产工艺也在逐渐提升,使得生产的面包更加美味可口。
面包生产全套工艺流程(总12页)--本页仅作为文档封面,使用时请直接删除即可----内页可以根据需求调整合适字体及大小--面包生产全套工艺流程一、二次发酵法的面包生产工艺流程种子面团搅拌→发酵→主面团搅拌→延续发酵→分块→搓圆→中间醒发→压片→成型→装盘装听→最后醒发→烘焙→冷却→整理→包装→成品二、面包的配方种类原辅材料标准粉酵母砂糖食盐植物油饴糖鸡蛋甜味料瓜条青梅果脯圆甜面包———主食面包——————水果面包—种类原辅材料特制粉白砂糖植物油酵母炼乳鸡蛋果脯奶粉核桃仁青梅葡萄干核黄素食盐牛奶面包100————3————————蛋黄面包10012————18————————果子面包——810 ————维生素面包——7——3——————三、调粉(面团搅拌)面团搅拌也俗称调粉、和面,它是影响面包质量的决定性因素之一。
(一)目的1. 各种原辅料均匀地混合在一起,形成质量均一的整体;2. 加速面粉吸水、胀润形成面筋的速度,缩短面团形成时间;3. 扩展面筋,使面团具有良好的弹性和延伸性,改善面团的加工性能。
(二) 面团搅拌的6个阶段1.原料混合阶段2.面筋形成阶段3.面筋扩展阶段4.搅拌完成阶段5.搅拌过渡阶段6.破坏阶段(三) 面团搅拌工艺1.原材料处理直接关系到面团调制、发酵,成品质量(1)小麦粉的处理在投料前小麦粉应过筛,除去杂质,使小麦粉形成松散而细小的微粒,还能混入一定量的空气,有利于面团的形成及酵母的生长和繁殖,促进面团发酵成熟。
在过筛的装置中要安装磁铁,以利于清除磁性金属杂质。
(2)酵母的处理压榨酵母、活性干酵母,在搅拌前一般应进行活化;压榨酵母,加入酵母重量5倍、30℃左右的水,干酵母,加入酵母重量约10倍的水;水温40—44 ℃,活化时间为l0一20 min。
活化期间不断搅拌;为了增强发酵力,也可在酵母分散液中加5%的砂糖,以加快酵母的活化速度。
酵母溶解后应在30 min内使用,如有特殊情况,溶解后不能及时使用,要放在0℃的冰箱中或冷库中短时间贮存;使用高速成搅拌机时,酵母不需活化而直接投入搅拌机中。
面包加工工艺流程面包是我们日常饮食中常见的食品之一,而面包的加工工艺流程对于面包的口感和品质起着至关重要的作用。
下面将介绍一下面包的加工工艺流程。
首先,面包的加工从面粉的配制开始。
面粉是面包的主要原料,选择优质的面粉对于面包的口感和品质至关重要。
在配制面粉的过程中,需要根据面包的种类和口感要求,进行不同比例的面粉配制,同时加入适量的盐和糖来提升面包的口感。
接下来是面团的制作。
将配制好的面粉、盐和糖放入搅拌机中,逐渐加入适量的水和酵母。
在搅拌的过程中,需要控制好面团的温度和湿度,使其达到最佳的发酵条件。
面团搅拌均匀后,需要进行静置发酵,让面团充分吸收酵母和水分,使其体积膨胀。
然后是面团的成型。
将发酵好的面团放入案板上,按照面包的形状和大小要求进行成型。
成型的过程中需要注意面团的紧实度和形状的美观度,这对于面包的口感和外观有着重要的影响。
接着是面团的发酵。
将成型好的面团放入发酵室中,进行第二次发酵。
在发酵的过程中,需要控制好发酵的时间和温度,使面团充分膨胀,增加面包的松软度和口感。
最后是面包的烘烤。
将发酵好的面团放入烤箱中进行烘烤。
在烘烤的过程中,需要根据面包的种类和大小,控制好烤箱的温度和时间,使面包烤制均匀,表面金黄酥脆。
通过以上的加工工艺流程,我们可以制作出口感松软、香味诱人的面包。
当然,除了以上的基本工艺流程外,不同种类的面包还会有一些特殊的加工工艺,比如奶香面包需要加入适量的奶制品,巧克力面包需要加入巧克力颗粒等。
因此,在面包的加工过程中,需要根据不同的要求和口味,进行相应的工艺调整和创新。
总的来说,面包的加工工艺流程对于面包的口感和品质有着至关重要的作用。
通过科学的工艺流程和精心的操作,我们可以制作出各种口味丰富、品质优良的面包,满足人们日常生活的需求。
希望以上内容对面包加工工艺流程有所帮助,谢谢阅读!。
面包生产的基本工艺流程和注意事项面包是一种广受欢迎的食品,其制作过程需要经过一系列的工艺流程。
下面将以传统面包为例,介绍基本的面包生产工艺流程和注意事项。
1.原料准备制作面包的原料包括面粉、酵母、水、盐、糖和油脂等。
在原料准备阶段,需要将面粉筛净,酵母溶解在温水中,糖、盐和油脂分别加入。
注意事项包括确保原料的新鲜和质量,并根据配方准确计量。
2.揉面将准备好的原料倒入揉面机中进行揉面,使混合物均匀混合并形成柔软的面团。
注意事项包括控制揉面时间和速度,避免过度揉面导致面筋损伤。
3.发酵揉面完成后,将面团放入发酵箱中进行发酵。
发酵时间和温度的控制是至关重要的。
发酵过程中,酵母会分解淀粉产生二氧化碳和发酵酵素,使面团膨胀发酵。
注意事项包括保持发酵箱内的湿度和温度恒定,并严禁打开发酵箱门,以免影响发酵效果。
4.分割和整形面团发酵完成后,将其取出并分割成适当大小的面团块。
然后,根据需要进行整形,可以是圆形、长形、扭曲形等。
注意事项包括保持面团的湿润性和柔软性,避免过度操作导致面筋破损。
5.最后发酵整形后的面团需要再次进行一定时间的最后发酵。
这一步的目的是使面团更加松软,提高口感。
注意事项包括不要过度发酵,以免面团太松而失去形状。
6.烘烤经过最后发酵后,将面团放入预热好的烤箱中进行烘烤。
烤箱温度和时间的控制是关键,影响着面包的口感和外观。
注意事项包括控制烤箱温度和调整烤箱层次,确保面包均匀受热。
7.冷却和包装烤好的面包需要在烘烤架上进行冷却,使其表面变得酥脆。
待完全冷却后,将面包进行包装,以保持新鲜和干燥。
注意事项包括避免热面包和湿面包接触,以免导致变质。
8.保存和销售面包在保存和销售前需要进行质量检测。
将其放入适当的储存设备中,如密封袋或面包盒中,并注意防潮和防霉。
销售时,可以根据需求进行切片或整体销售。
注意事项包括适当的保存时间和温度,以及保持面包的质量和卫生。
总结:面包的生产工艺流程包括原料准备、揉面、发酵、分割和整形、最后发酵、烘烤、冷却和包装,以及保存和销售等步骤。
面包的制作,无论是手工操作,还是机械化生产,都包括3大基本工序,即面团搅拌、面团发酵和成品焙烤。
在这3大基本工序的基础上,根据面包品种特点和发酵过程常将面包的生产工艺分为一次发酵法(直接法)、二次发酵法和快速发酵法。
(一)面包的一次发酵生产工艺面包的一次发酵生产工艺流程图:配料-搅拌—发酵—切块-搓团—整形—醒发—焙烤-冷却-•成品一次发酵法的优点是发酵时间短,提高了设备和车间的利用率,提高了生产效率,且产品的咀嚼性、风味较好。
缺点是面包的体积较小,且易于老化;批量生产时,工艺控制相对较难,一旦搅拌或发酵过程出现失误,无弥补措施。
(二)面包的二次发酵生产工艺面包的二次发酵生产工艺流程图:种子面团配料—种子面团搅拌—种子面团发酵—主面团配料—主面团搅拌—主面团发酵—切块—搓团—整形—醒发—焙烤—冷却—•成品二次发酵法的优点是面包的体积大,表皮柔软,组织细腻,具有浓郁的芳香风味,且成品老化慢。
缺点是投资大,生产周期长,效率低。
(三)面包快速发酵生产工艺面包快速发酵生产工艺流程如图所示:配料-面团搅拌4静置4压片-卷起4切块4搓圆4成型4醒发-焙烤—冷却-成品快速发酵法是指发酵时间很短(20-30分钟)或根本无发酵的一种面包加工方法。
整个生产周期只需2-3小时。
其优点是生产周期短、生产效率高、投资少,可用于特殊情况或应急情况下的面包供应。
缺点是成本高,风味相对较差,保质期较短。
简述面包的加工工艺
面包是一种由发酵面团制成的食品,其加工工艺主要包括以下几个步骤:
1. 面粉筛选:将面粉进行筛选,去除杂质和异物,确保面粉的纯净度。
2. 面团制作:将面粉、酵母、水、盐、糖等原料按一定比例混合搅拌,形成面团。
在搅拌过程中,需要控制面团的温度和湿度,使之达到适宜发酵的条件。
3. 发酵:将制好的面团放置在温暖潮湿的环境中,让酵母发挥作用,促进面团的发酵。
发酵时间一般在1-2小时左右,具体时间取决于气温和面团的大小。
4. 揉面:将发酵后的面团揉成所需形状,如长条、圆球等。
在揉面的过程中,需要注意力度和速度的掌控,以免影响面团的质量和口感。
5. 烘焙:将揉好形状的面团放入烤箱中进行烘焙。
在烘焙的过程中,需要控制烤箱的温度和湿度,以保证面包的质量和口感。
6. 冷却:将烘焙好的面包放置在通风干燥的环境中进行冷却。
在冷却的过程中,面包会释放出大量的热气和蒸汽,需要让其完全散发出来,以免影响食用效果。
以上是面包加工的基本流程,不同种类的面包还有一些特殊的加工方法和步骤,如添加奶油、果仁等配料,或者采用不同的烘焙方式和时间。
面包制作工艺流程
组建配方→材料秤重→搅拌→基本发酵→分割→面团秤重→滚圆→中间发酵→整形→装模→成形后发酵→入炉烘烤→出炉→涮上光剂→冷却→成品
1、面团调制
面团调制在搅拌机中进行,搅拌中使面团延伸、折叠、卷起、压延、揉打,不断反复,使原辅料充分揉匀,并与空气接触,发生氧化,尽量避免对面团有拉裂、切断、摩擦的动作。
2、发酵过程的控制
面团发酵时最重要的是控制发酵环境的温度和湿度。
发酵室的工艺参数温度一般为28—30摄氏度,相对湿度一般为70%--75%。
发酵时间应根据采用的发酵方法以及酵母用量而定。
在发酵过程中,应通过对面团表面弹力的测试和膨胀程度的观察,正确判断面团的发酵程度,必要时需进行翻面操作以促进发酵。
一般情况下,发酵好的面团体积应达到未发酵面团体积的2.5—3倍。
3、中间醒发
面团经搓圆后,一部分气体被排出,面团弹性变差,不宜立即整形。
需要有一段时间的中间醒发,使面团消除张力而松弛,使酵母重新产气,使面团表面光滑,不黏附在整形机的辊上。
中间醒发的理想温度为28摄氏度左右,相对湿度为70%--75%。
5、成型
将发酵成熟的面团制成一定形状的面团坯。
成型包括切块、称量、搓圆、静置、整形、入模、或装盘。
在此期间,面团仍继续着发酵过程。
在这一过程中不能使面团冷却和表皮干燥,温度控制在25—28摄氏度,相对湿度调整为65%--70%。
面包放入整形机做形,整形后需要装模。
装模时要将面团合缝向下,放入模具里,光面朝上。
为了防止面团粘连在模具上,通常在模具上涂抹植物油。
6、面团醒发
醒发室的温度以35—40摄氏度为宜,相对湿度为85%--90%,以85%为适宜,不可低于75%。
7、烘烤
分为三个阶段:烘烤初阶段,面火不宜超过120摄氏度,底火一般为250—260摄氏度。
第二阶段,当面包内部温度达到50—60摄氏度,便进入第二阶段,这时上下火可以同时提高温度,最高可达到270摄氏度,经过这一阶段,面包就定型了。
烘烤第三阶段,面火可使用180—200摄氏度,底火可使用140—160摄氏度。
8、面包冷却
采用混合冷却。
当车间温度较低时,采用自然冷却,当车间温度较高时,使用鼓风机适当吹放,加速面包冷却。
通常面包中心部位冷却到35摄氏度左右时即可进行包装。
9、包装
这部分关系到保质期的问题。
大家可以都查一下。
PS:我查了一下,厂家的模具,烤盘都可以定做。
所以我们可以外形上花点心思。