各种轴结构改错题目
- 格式:docx
- 大小:305.56 KB
- 文档页数:5
轴结构改错题目:1、请指出下图所示轴系结构的主要错误,并将正确结构画在图的下半部,或另行绘制。
(10分)2、请指出图示轴系结构的主要错误,并绘出正确的结构(结构对称,画一半即可。
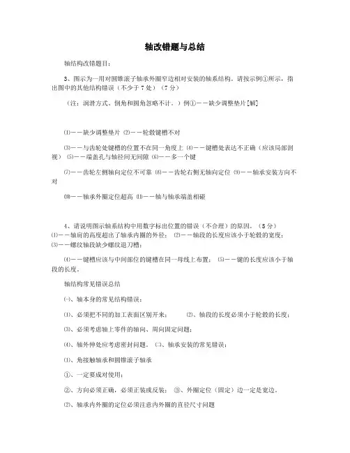
(12分)3、图示为一用对圆锥滚子轴承外圈窄边相对安装的轴系结构。
请按示例①所示,指出图中的其他结构错误(不少于7处)(7分)(注:润滑方式、倒角和圆角忽略不计。
)例①——缺少调整垫片[解]⑴——缺少调整垫片⑵——轮毂键槽不对⑶——与齿轮处键槽的位置不在同一角度上⑷——键槽处表达不正确(应该局部剖视)⑸——端盖孔与轴径间无间隙⑹——多一个键⑺——齿轮左侧轴向定位不可靠⑻——齿轮右侧无轴向定位⑼——轴承安装方向不对⑽——轴承外圈定位超高⑾——轴与轴承端盖相碰4、请说明图示轴系结构中用数字标出位置的错误(不合理)的原因。
(5分)⑴——轴肩的高度超出了轴承内圈的外径;⑵——轴段的长度应该小于轮毂的宽度;⑶——螺纹轴段缺少螺纹退刀槽;⑷——键槽应该与中间部位的键槽在同一母线上布置;⑸——键的长度应该小于轴段的长度。
轴结构常见错误总结㈠、轴本身的常见结构错误:⑴、必须把不同的加工表面区别开来;⑵、轴段的长度必须小于轮毂的长度;⑶、必须考虑轴上零件的轴向、周向固定问题;⑷、轴外伸处应考虑密封问题。
㈡、轴承安装的常见错误:⑴、角接触轴承和圆锥滚子轴承①、一定要成对使用;②、方向必须正确,必须正装或反装;③、外圈定位(固定)边一定是宽边。
⑵、轴承内外圈的定位必须注意内外圈的直径尺寸问题①、内圈的外径一定要大于固定结构的直径;②、外圈的内径一定要小于固定结构的直径。
⑶、轴上如有轴向力时,必须使用能承受轴向力的轴承。
⑷、轴承必须考虑密封问题;⑸、轴承必须考虑轴向间隙调整问题。
㈢、键槽的常见错误:⑴、同一轴上所有键槽应在一个对称线上;⑵、键槽的长度必须小于轴段的长度;⑶、半圆键不用于传动零件与轴的连接。
㈣、轴承端盖的常见错误⑴、对于角接触和圆锥滚子轴承,轴承端盖一定要顶在轴承的大端;⑵、和机体的联接处必须要考虑轴承的间隙调整问题;⑶、轴承端盖为透盖时,必须和轴有间隙,同时,必须考虑密封问题。
轴结构常见错误总结㈠、轴本身的常见结构错误:⑴、必须把不同的加工表面区别开来;⑵、轴段的长度必须小于轮毂的长度;⑶、必须考虑轴上零件的轴向、周向固定问题;⑷、轴外伸处应考虑密封问题。
㈡、轴承安装的常见错误:⑴、角接触轴承和圆锥滚子轴承①、一定要成对使用;②、方向必须正确,必须正装或反装;③、外圈定位(固定)边一定是宽边。
⑵、轴承内外圈的定位必须注意内外圈的直径尺寸问题①、内圈的外径一定要大于固定结构的直径;②、外圈的内径一定要小于固定结构的直径。
⑶、轴上如有轴向力时,必须使用能承受轴向力的轴承。
⑷、轴承必须考虑密封问题;⑸、轴承必须考虑轴向间隙调整问题。
㈢、键槽的常见错误:⑴、同一轴上各轴段上所有键槽应设计在同一加工直线上;⑵、键槽的长度必须小于轴段的长度;⑶、半圆键不用于传动零件与轴的连接。
㈣、轴承端盖的常见错误⑴、对于角接触和圆锥滚子轴承,轴承端盖一定要顶在轴承的大端;⑵、和机体的联接处必须要考虑轴承的间隙调整问题;⑶、轴承端盖为透盖时,必须和轴有间隙,同时,必须考虑密封问题。
㈤、螺纹的常见错误⑴、轴上螺纹应有螺纹退刀槽;⑵、紧定螺钉应该拧入轴上被联接零件,端部应顶在轴上;⑶、螺纹联接应保证安装尺寸;⑷、避免螺纹联接件承受附加弯矩。
例1.①——定位轴肩过高②——键的长度太短③——两个键应在同一母线上④——齿轮右端没有定位⑤——该传动件不能装入⑥——安装右轴承的轴段应设一轴肩⑦——右轴承与右边的传动件之间应有一个端盖,且有一个密封装置例2.图示为一用对圆锥滚子轴承外圈窄边相对安装的轴系结构。
请按示例①所示,指出图中的其他结构错误。
(注:润滑方式、倒角和圆角忽略不计。
)例①——缺少调整垫片[解]⑴——缺少调整垫片⑵——轮毂键槽不对⑶——与齿轮处键槽的位置不在同一角度上⑷——键槽处表达不正确(应该局部剖视)⑸——端盖孔与轴径间无间隙⑹——多一个键⑺——齿轮左侧轴向定位不可靠⑻——齿轮右侧无轴向定位⑼——轴承安装方向不对⑽——轴承外圈定位超高⑾——轴与轴承端盖相碰例3.①——该处轴端应短于皮带轮左端面⑤——接合面没有密封圈和调整垫片 ②——皮带轮右端未轴向定位⑥——轴承内圈没有定位③——皮带轮没有周向定位⑦——齿轮左右端面没有轴向定位 ④——端盖轴孔处未密封⑧——齿轮没有周例4.①——联轴器左端无轴端挡圈 ②——联轴器无周向固定(缺键) ③——联轴器右端无轴向固定 ④——套筒过高⑤——轴头长度等于轮毂宽度 ⑥——齿轮无周向固定(缺键) ⑦——定位轴肩过高 ⑧——缺调整垫片①③② ④⑤⑥⑤⑥⑦⑦⑧①②④③⑤⑥⑧⑦⑧例5.①——轴承端盖与轴之间应留有间隙 ②——左端轴承内圈和套筒装不上③——与齿轮轮毂相配的轴头长度应小于轮毂长度 ④——齿轮没有周向固定 ⑤——定位轴肩过高⑥——左端轴承应的窄边应与右端轴承的窄边相对安装例6.①轴承端盖与箱体间无调整密封垫片;②推力轴承应成对使用,宽边相对或者窄边相对安装;轴承剖面线内、外圈不一致。
轴改错题与总结轴结构改错题目:3、图示为一用对圆锥滚子轴承外圈窄边相对安装的轴系结构。
请按示例①所示,指出图中的其他结构错误(不少于7处)(7分)(注:润滑方式、倒角和圆角忽略不计。
)例①――缺少调整垫片[解]⑴――缺少调整垫片⑵――轮毂键槽不对⑶――与齿轮处键槽的位置不在同一角度上⑷――键槽处表达不正确(应该局部剖视)⑸――端盖孔与轴径间无间隙⑹――多一个键⑺――齿轮左侧轴向定位不可靠⑻――齿轮右侧无轴向定位⑼――轴承安装方向不对⑽――轴承外圈定位超高⑾――轴与轴承端盖相碰4、请说明图示轴系结构中用数字标出位置的错误(不合理)的原因。
(5分)⑴――轴肩的高度超出了轴承内圈的外径;⑵――轴段的长度应该小于轮毂的宽度;⑶――螺纹轴段缺少螺纹退刀槽;⑷――键槽应该与中间部位的键槽在同一母线上布置;⑸――键的长度应该小于轴段的长度。
轴结构常见错误总结㈠、轴本身的常见结构错误:⑴、必须把不同的加工表面区别开来;⑵、轴段的长度必须小于轮毂的长度;⑶、必须考虑轴上零件的轴向、周向固定问题;⑷、轴外伸处应考虑密封问题。
㈡、轴承安装的常见错误:⑴、角接触轴承和圆锥滚子轴承①、一定要成对使用;②、方向必须正确,必须正装或反装;③、外圈定位(固定)边一定是宽边。
⑵、轴承内外圈的定位必须注意内外圈的直径尺寸问题①、内圈的外径一定要大于固定结构的直径;②、外圈的内径一定要小于固定结构的直径。
⑶、轴上如有轴向力时,必须使用能承受轴向力的轴承。
⑷、轴承必须考虑密封问题;⑸、轴承必须考虑轴向间隙调整问题。
㈢、键槽的常见错误:⑴、同一轴上所有键槽应在一个对称线上;⑵、键槽的长度必须小于轴段的长度;⑶、半圆键不用于传动零件与轴的连接。
㈣、轴承端盖的常见错误⑴、对于角接触和圆锥滚子轴承,轴承端盖一定要顶在轴承的大端;⑵、和机体的联接处必须要考虑轴承的间隙调整问题;⑶、轴承端盖为透盖时,必须和轴有间隙,同时,必须考虑密封问题。
㈤、螺纹的常见错误⑴、轴上螺纹应有螺纹退刀槽;⑵、紧定螺钉应该拧入轴上被联接零件,端部应顶在轴上; ⑶、螺纹联接应保证安装尺寸; ⑷、避免螺纹联接件承受附加弯矩。
轴改错题与总结】轴的设计改错题总结轴结构改错题目:1、请指出下列图所示轴系结构的主要错误,并将正确结构画在图的下半部,或另行绘制。
(10分)2、请指出图示轴系结构的主要错误,并绘出正确的结构〔结构对称,画一半即可。
(12分)3、图示为一用对圆锥滚子轴承外圈窄边相对安装的轴系结构。
请按示例①所示,指出图中的其他结构错误〔不少于7处〕〔7分〕〔注:润滑方式、倒角和圆角忽视不计。
〕例①——缺少调整垫片[解] ⑴——缺少调整垫片⑵——轮毂键槽不对⑶——与齿轮处键槽的位置不在同一角度上⑷——键槽处表达不正确〔应当局部剖视〕⑸——端盖孔与轴径间无间隙⑹——多一个键⑺——齿轮左侧轴向定位不行靠⑻——齿轮右侧无轴向定位⑼——轴承安装方向不对⑽——轴承外圈定位超高⑾——轴与轴承端盖相碰4、请说明图示轴系结构中用数字标出位置的错误〔不合理〕的缘由。
〔5分〕⑴——轴肩的高度超出了轴承内圈的外径;⑵——轴段的长度应当小于轮毂的宽度;⑶——螺纹轴段缺少螺纹退刀槽;⑷——键槽应当与中间部位的键槽在同一母线上布置;⑸——键的长度应当小于轴段的长度。
轴结构常见错误总结㈠、轴本身的常见结构错误:⑴、必需把不同的加工外表区分开来;⑵、轴段的长度必需小于轮毂的长度;⑶、必需考虑轴上零件的轴向、周向固定问题;⑷、轴外伸处应考虑密封问题。
㈡、轴承安装的常见错误:⑴、角接触轴承和圆锥滚子轴承①、肯定要成对使用;②、方向必需正确,必需正装或反装;③、外圈定位〔固定〕边肯定是宽边。
⑵、轴承内外圈的定位必需留意内外圈的直径尺寸问题①、内圈的外径肯定要大于固定结构的直径;②、外圈的内径肯定要小于固定结构的直径。
⑶、轴上如有轴向力时,必需使用能承受轴向力的轴承。
⑷、轴承必需考虑密封问题;⑸、轴承必需考虑轴向间隙调整问题。
㈢、键槽的常见错误:⑴、同一轴上全部键槽应在一个对称线上;⑵、键槽的长度必需小于轴段的长度;⑶、半圆键不用于传动零件与轴的连接。
㈣、轴承端盖的常见错误⑴、对于角接触和圆锥滚子轴承,轴承端盖肯定要顶在轴承的大端;⑵、和机体的联接处必需要考虑轴承的间隙调整问题;⑶、轴承端盖为透盖时,必需和轴有间隙,同时,必需考虑密封问题。
轴结构改错题目:3、图示为一用对圆锥滚子轴承外圈窄边相对安装的轴系结构。
请按示例①所示,指出图中的其他结构错误(不少于7处)(7分)(注:润滑方式、倒角和圆角忽略不计。
)例①一一缺少调整垫片[解](1)——缺少调整垫片⑵一一轮毂键槽不对⑶——与齿轮处键槽的位置不在同一角度上(1)——键槽处表达不正确(应该局部剖视)⑸一一端盖孔与轴径间无间隙(1)——多一个键⑺一一齿轮左侧轴向定位不可靠(1)齿轮右侧无轴向定位⑼一一轴承安装方向不对⑵轴承外圈定位超高⑵——轴与轴承端盖相碰4、请说明图示轴系结构中用数字标出位置的错误(不合理)的原因。
(5分)⑴一一轴肩的高度超出了轴承内圈的外径;⑵一一轴段的长度应该小于轮毂的宽度;⑶一一螺纹轴段缺少螺纹退刀槽;(4)——键槽应该与中间部位的键槽在同一母线上布置;⑸一一键的长度应该小于轴段的长度。
轴结构常见错误总结㈠、轴本身的常见结构错误:⑴、必须把不同的加工表面区别开来;⑵、轴段的长度必须小于轮毂的长度;⑶、必须考虑轴上零件的轴向、周向固定问题;⑷、轴外伸处应考虑密封问题。
㈡、轴承安装的常见错误:⑴、角接触轴承和圆锥滚子轴承①、一定要成对使用;②、方向必须正确,必须正装或反装;③、外圈定位(固定)边一定是宽边。
⑵、轴承内外圈的定位必须注意内外圈的直径尺寸问题①、内圈的外径一定要大于固定结构的直径;②、外圈的内径一定要小于固定结构的直径。
⑶、轴上如有轴向力时,必须使用能承受轴向力的轴承。
⑷、轴承必须考虑密封问题;⑸、轴承必须考虑轴向间隙调整问题。
㈢、键槽的常见错误:⑴、同一轴上所有键槽应在一个对称线上;⑵、键槽的长度必须小于轴段的长度;⑶、半圆键不用于传动零件与轴的连接。
㈣、轴承端盖的常见错误⑴、对于角接触和圆锥滚子轴承,轴承端盖一定要顶在轴承的大端;⑵、和机体的联接处必须要考虑轴承的间隙调整问题;⑶、轴承端盖为透盖时,必须和轴有间隙,同时,必须考虑密封问题。
㈤、螺纹的常见错误⑴、轴上螺纹应有螺纹退刀槽;⑵、紧定螺钉应该拧入轴上被联接零件,端部应顶在轴上;⑶、螺纹联接应保证安装尺寸;⑷、避免螺纹联接件承受附加弯矩。
轴系结构改错例题
轴系结构改错例题:简要说明图中轴系部件结构的错误及不合理原因15 φ36
讲解:此类问题主要从以下几方面考虑: 一、转动件与静止件接触9( 轴与端盖接触;
6( 套筒与轴承外圈接触。
二、轴上零件未定位、固定
5( 套筒顶不住齿轮;
12(带轮无轴向固定;
三、工艺不合理
属加工方面:
2(箱体端面加工面与非加工面没有分开;
3(轴过长;
10(轮毂上键槽应开通孔;
11(齿轮与带轮的键槽应开在同一母线上;
13(轴承端面加工面与非加工面没有分开;
14(箱体两侧不对称;
15. 无轴径为36的滚动轴承。
属工艺安装方面:
7(精加工面过长,且装拆轴承不便;
4( 轴肩太高,无法拆卸轴承;
属调整方面:
1( 无调整垫片,无法调整轴承间隙。
四、润滑与密封问题8(透盖中无密封件。
轴系结构改错题(共8题)1、 在图示轴的结构图中存在多处错误,请指出错误点,说明出错原因,并加以改正。
图4-1解:○1.无垫片;○2无间隙、无密封○3键太长○4无定位轴肩○5无轴肩 ○6套筒高于圈高度○7轴和轮毂一样长,起不到定位作用; ○8无定位;○9无垫片○10采用反装。
修改后图:162873549102、指出图中的结构错误(在有错处画○编号,并分析错误原因),并在轴心线下侧画出其正确结构图。
解:画出的正确结构图如图。
①固定轴肩端面与轴承盖的轴向间距太小。
②轴承盖与轴之间应有间隙。
③轴承环和套简装不上,也拆不下来。
④轴承安装方向不对。
⑤轴承外圈与壳体壁间应有5-8mm间距。
⑥与轮毂相配的轴段长度应小于轮毂长。
⑦轴承圈拆不下来。
3、指出图中的结构错误(在有错处画○编号,并分析错误原因),并在轴心线下侧画出其正确结构图。
解:画出的正确结构图如图。
①轴的右端面应缩到联轴器端面1~2mm,轴端挡圈压到联轴器端面上,与轴端面留有间隙;②联轴器与透盖不能接触,联轴器应右移;③联轴器与轴配合直径应小一点,形成轴肩定位;④联轴器处联接平键与蜗轮处联接平键应在一条线上;键与毂孔键槽底面间应有间隙;⑤右轴承圈左端面只能与套筒端面接触,与轴肩端面应有间隙,所以套筒轴颈右端面应左移1~2mm;⑥与蜗轮轮毂配合轴颈长度应比轮毂长短1~2mm,轴颈右端面缩进去;⑦左轴承圈不能被轴环全挡住,轴环左部轴径减小至圈厚度的2/3左右;⑧透盖和闷盖外圆外侧应倒角,与箱体间均应有调整垫片。
⑨轴的左端伸出轴承圈过长,应缩短一点。
4、指出图4-2中的结构错误,轴承采用脂润滑(有错处有编号,分析错误原因,说明改正措施)。
解:1.应设密封圈并留间隙;2.套筒不可同时接触、外圈;3.轮毂应比轴段长1-2mm;4.联轴器应给定位台阶;5.应有绩作用向定位;6.此处不必卡圈固定圈;7.轴承圈装入应有台阶;8.联轴器应为通孔,且应有轴端档圈固定;9.箱体端盖应有加工凸台并加垫片;10.轴环高不能超过圈厚度;11.键太长,套筒不能起定位作用;12.轴承盖凸缘应切倒角槽;13.应加挡油环。
机械设计(轴系改错)一.齿轮轴轴系上的错误结构并改正。
(轴承采用脂润滑,齿轮采用油润滑。
)1.转动件与静止件接触1) 轴与端盖接触;2) 套筒与轴承外圈接触;2.轴上零件未定位、固定 3) 套筒顶不住齿轮;4)联轴器没轴向固定及定位; 5 )联轴器没周向固定; 6) 此弹性圈没有用。
3. 工艺不合理 (属加工方面)7) 精加工面过长,且装拆轴承不便; 8) 联轴器孔未打通;9) 箱体端面加工面与非加工面没有分开; 10) 轴肩太高,无法拆卸轴承; 11) 键过长,套筒无法装入。
12) 无调整垫片,无法调整轴承间隙。
4.润滑与密封问题13) 轴承脂润滑无档油环;14) 轴承与轴直接接触且无密封。
二.锥齿轮轴系结构中的错误,并画出正确结构结构图,锥齿轮为油润滑,滚动轴承为脂润滑。
1.零件的固定(1) 轴承外圈不定位不固定;(2) 其轴端装联轴器时,没有轴向定位轴肩。
2. 调整与预紧(3) 无垫片,不能调整轴承游隙。
无套杯及垫片结构,不能调整锥齿轮的位置。
3.转动件与固定件接触摩擦(4) 端盖固定而轴转动,应该有间隙。
4. 加工与装配(5) 箱体端面的加工部份与不加工部分没分开。
(6) 缺台阶,使精加工面过长,且装拆轴承时压配距离过长,不方便。
(7) 凹进去太少,齿加工不方便。
(8) 端盖的端面加工部分与不加工部分没有分开。
(9) 锥齿轮直径大,箱体孔直径小,锥齿轮轴不能装入(设箱体是整体式不是剖分式)。
(10) 轴的此种结构使前轴承装不进去。
(11) 键的位置不正确,使端盖装不进去。
5.润滑与密封(12) 缺挡油盘。
(13) 缺注油孔。
(14) 缺密封。
6. 结构刚度(15) 轴承支点距离约为锥齿轮悬臂端伸出距离的2倍,为保证轴系的运转刚度,支点距不宜过小。
感谢您的阅读,祝您生活愉快。
机械设计轴系结构改错题结构改错原则1.保证轴的定位;2.保证轴上零件轴向、周向定位和固定;3.考虑轴的加工工艺性;4.考虑轴及轴上零件的装拆和调整;5.轴的受力合理、减少应力集中,提高轴的强度。
轴结构常见错误总结(箭头左侧图中红圈为错误,右侧为改正)一、轴本身的常见结构错误:1.必须把不同的加工表面区别开来;2.轴段的长度必须小于轮毂的长度;3.必须考虑轴上零件的轴向、周向固定问题;4.轴外伸处应考虑密封问题。
二、轴承安装的常见错误:1.角接触轴承和圆锥滚子轴承1)一定要成对使用;2)方向必须正确,必须正装(如图a)或反装(如图b);3)外圈定位(固定)边一定是宽边。
1)内圈的外径一定要大于固定结构的直径;2)外圈的内径一定要小于固定结构的直径。
3.轴上如有轴向力时,必须使用能承受轴向力的轴承。
30000型或70000型4.轴承必须考虑密封问题;5.轴承必须考虑轴向间隙调整问题。
三、键槽的常见错误:1.同一轴上所有键槽应在一条直线上;2.键槽的长度必须小于轴段的长度;四、轴承端盖的常见错误1.对于角接触和圆锥滚子轴承,轴承端盖一定要顶在轴承的背面;2.和机体的联接处必须要考虑采用垫片调整轴承的间隙问题;3.轴承端盖为透盖时,必须和轴有间隙,同时,必须考虑密封问题。
例子:重点:(1)轴系上零件的选用及结构表达;(2)支点轴向固定结构;(3)轴系上零件的相互位置关系(动件与静件接触、轴上零件定位和固定);(4)结构工艺性(加工、装拆、调查);(5)润滑和密封;(6)绘图表达等其他错误。
此轴系结构的主要错误如下:(1)凸缘式半联轴器无法联接,缺少联接螺栓孔;(2)联轴器孔应该打通;(3)联轴器周向未定位,应添加定位平键;(4)联轴器轴向未定位,在配合轴段应留有定位阶梯;(5)箱体外壁的加工面与非加工面没有分开,会造成轴承端盖安装不可靠或精加工面过大等问题;(6)轴与轴承端盖间应留有间隙。
轴系工作时,轴带动齿轮高速旋转,而轴承端盖保持静止,动静件间不能直接紧密接触;(7)轴与轴承端盖分开后,应添加密封圈;(8)无法调整轴承游隙,应添加调整垫片;(9)轴精加工面过长且装拆轴承不方便,应留有装配工艺阶梯轴;(10 )套筒高度超过轴承内圈高度与轴承外圈接触,增添轴承拆卸难度,且与静件外圈直接接触;(11 )齿轮的轴向定位不可靠,轴段的长度必须小于轮毂的长度;(12 )键过长,套筒无法安装;(13 )轴环高度过高,超过轴承内圈高度,不利于轴承拆卸;(14 )因轴承采用脂润滑,应在轴承座孔的箱体内壁面处增加挡油盘;(15 )此轴系轴承采用双端单向固定的安装方式,不需要安装弹性挡圈。
机械设计(轴系改错)一.齿轮轴轴系上的错误结构并改正。
(轴承采用脂润滑,齿轮采用油润滑。
)1.转动件与静止件接触1) 轴与端盖接触;2) 套筒与轴承外圈接触;2.轴上零件未定位、固定 3) 套筒顶不住齿轮;4)联轴器没轴向固定及定位; 5 )联轴器没周向固定; 6) 此弹性圈没有用。
3. 工艺不合理 (属加工方面)7) 精加工面过长,且装拆轴承不便; 8) 联轴器孔未打通;9) 箱体端面加工面与非加工面没有分开; 10) 轴肩太高,无法拆卸轴承; 11) 键过长,套筒无法装入。
12) 无调整垫片,无法调整轴承间隙。
4.润滑与密封问题13) 轴承脂润滑无档油环;14) 轴承与轴直接接触且无密封。
二.锥齿轮轴系结构中的错误,并画出正确结构结构图,锥齿轮为油润滑,滚动轴承为脂润滑。
1.零件的固定(1) 轴承外圈不定位不固定;(2) 其轴端装联轴器时,没有轴向定位轴肩。
2. 调整与预紧(3) 无垫片,不能调整轴承游隙。
无套杯及垫片结构,不能调整锥齿轮的位置。
3.转动件与固定件接触摩擦(4) 端盖固定而轴转动,应该有间隙。
4. 加工与装配(5) 箱体端面的加工部份与不加工部分没分开。
(6) 缺台阶,使精加工面过长,且装拆轴承时压配距离过长,不方便。
(7) 凹进去太少,齿加工不方便。
(8) 端盖的端面加工部分与不加工部分没有分开。
(9) 锥齿轮直径大,箱体孔直径小,锥齿轮轴不能装入(设箱体是整体式不是剖分式)。
(10) 轴的此种结构使前轴承装不进去。
(11) 键的位置不正确,使端盖装不进去。
5.润滑与密封(12) 缺挡油盘。
(13) 缺注油孔。
(14) 缺密封。
6. 结构刚度(15) 轴承支点距离约为锥齿轮悬臂端伸出距离的2倍,为保证轴系的运转刚度,支点距不宜过小。
感谢您的阅读,祝您生活愉快。
轴系结构改错题
1. 错误:将 x 轴和 y 轴的标签颠倒了。
改正:将 x 轴的标签放在 x 轴上,将 y 轴的标签放在 y 轴上。
2. 错误:将两个不同的数据集放在同一条坐标轴上,导致数据之间无法区分。
改正:将每个数据集分别放在不同的坐标轴上,或者使用不
同颜色和符号来区分它们。
3. 错误:将轴的刻度标记设置得太密集,导致图表难以解读。
改正:将刻度标记调整为适当的间隔,以便更清晰的显示数据。
4. 错误:未标注轴的单位,导致读者无法理解图表的含义。
改正:在轴上注明单位,以确保读者能够正确理解数据。
5. 错误:将轴的起点设置得不正确,导致数据无法准确呈现。
改正:确保轴的起点和标记正确设置,以确保数据能够准确
呈现。
○I 1.图中为用一对角接触球轴承支承的轴系部件,轴承外圈窄边相对安装。
试按示例所示○I找出其他错误(不少于7处)。
注:不考虑轴承润滑、倒角和圆角;示例:—缺少调整垫片。
解:②此处不需用键联接;③转动件与静止件直接接触;④此处应有密封;⑤精加工面过长,不便于轴承装拆;⑥套筒厚度太大,轴承无法拆卸;⑦轴段的长度与轮毂宽度一样长,套筒顶不住齿轮;⑧右端轴承无轴向固定。
2.分析图示齿轮轴轴系结构设计的错误,用数字标出并说明错误原因,至少10处。
数字标注与说明不匹配不得分。
(注:不考虑轴承润滑、倒角和圆角)。
每条1分,满分10分1.左(右)端盖的加工面与非加工面没有分开2.左(右)端盖与箱体端面之间无调整垫片3.左边轴承定位轴肩高于轴承内圈4.齿轮周向定位键过长,套筒无法装入5.套筒顶不住齿轮6.右边轴承定位轴肩高于轴承内圈7.轴伸与透盖直接接触8.透盖无密封9.轴右端精加工面过长.装配轴承不便10.联轴器轴向和端盖接触11.联轴器无键槽,无法装入12.两个键应布置在同一水平线上13.最右边挡圈和轴端接触,不一定能固定联轴器3.分析图示轴系结构设计的错误,用数字标出并说明错误原因。
注:不考虑轴承润滑、倒角和圆角。
示例:①—右端端盖与箱体间缺少调整垫片,无法调整轴承间隙(2)角接触球轴承单个使用;(3)左端轴承处轴肩过高,轴承无法拆卸(4)齿轮周向定位键过长,套筒无法装入(5)套筒项不住齿轮(6)轴伸与透盖直接接触(7)透盖无密封(8)左端端盖与箱体端面之间无垫片.无法调整轴承的游隙(9)联轴器周向未固定(10)联轴器轴向未固定(11)轴右端精加工面过长.装配轴承不便(12)箱体端面的加工面与非加工面没有分开(13)箱体孔投影线可见。
轴结构改错题目:3、图示为一用对圆锥滚子轴承外圈窄边相对安装的轴系结构。
请按示例①所示,指出图中的其他结构错误(不少于7处)(7分)(注:润滑方式、倒角和圆角忽略不计。
)例①——缺少调整垫片[解]⑴——缺少调整垫片⑵——轮毂键槽不对⑶——与齿轮处键槽的位置不在同一角度上⑷——键槽处表达不正确(应该局部剖视)⑸——端盖孔与轴径间无间隙⑹——多一个键⑺——齿轮左侧轴向定位不可靠⑻——齿轮右侧无轴向定位⑼——轴承安装方向不对⑽——轴承外圈定位超高⑾——轴与轴承端盖相碰4、请说明图示轴系结构中用数字标出位置的错误(不合理)的原因。
(5分)⑴——轴肩的高度超出了轴承内圈的外径;⑵——轴段的长度应该小于轮毂的宽度;⑶——螺纹轴段缺少螺纹退刀槽;⑷——键槽应该与中间部位的键槽在同一母线上布置;⑸——键的长度应该小于轴段的长度。
轴结构常见错误总结㈠、轴本身的常见结构错误:⑴、必须把不同的加工表面区别开来;⑵、轴段的长度必须小于轮毂的长度;⑶、必须考虑轴上零件的轴向、周向固定问题;⑷、轴外伸处应考虑密封问题。
㈡、轴承安装的常见错误:⑴、角接触轴承和圆锥滚子轴承①、一定要成对使用;②、方向必须正确,必须正装或反装;③、外圈定位(固定)边一定是宽边。
⑵、轴承内外圈的定位必须注意内外圈的直径尺寸问题①、内圈的外径一定要大于固定结构的直径;②、外圈的内径一定要小于固定结构的直径。
⑶、轴上如有轴向力时,必须使用能承受轴向力的轴承。
⑷、轴承必须考虑密封问题;⑸、轴承必须考虑轴向间隙调整问题。
㈢、键槽的常见错误:⑴、同一轴上所有键槽应在一个对称线上;⑵、键槽的长度必须小于轴段的长度;⑶、半圆键不用于传动零件与轴的连接。
㈣、轴承端盖的常见错误⑴、对于角接触和圆锥滚子轴承,轴承端盖一定要顶在轴承的大端;⑵、和机体的联接处必须要考虑轴承的间隙调整问题;⑶、轴承端盖为透盖时,必须和轴有间隙,同时,必须考虑密封问题。
㈤、螺纹的常见错误⑴、轴上螺纹应有螺纹退刀槽;⑵、紧定螺钉应该拧入轴上被联接零件,端部应顶在轴上;⑶、螺纹联接应保证安装尺寸;⑷、避免螺纹联接件承受附加弯矩。
解题过程及要点:(1)轴系上零件的选用及结构表达;(2)支点轴向固定结构;(3)轴系上零件的相互位置关系(动件与静件接触、轴上零件定位和固定);(4)结构工艺性(加工、装拆、调查);(5)润滑和密封;(6)绘图表达等其他错误。
此轴系结构的主要错误如下:(1)凸缘式半联轴器无法联接,缺少联接螺栓孔;(2)联轴器孔应该打通;(3)联轴器周向未定位,应添加定位平键;(4)联轴器轴向未定位,在配合轴段应留有定位阶梯;(5)箱体外壁的加工面与非加工面没有分开,会造成轴承端盖安装不可靠或精加工面过大等问题;(6)轴与轴承端盖间应留有间隙。
轴系工作时,轴带动齿轮高速旋转,而轴承端盖保持静止,动静件间不能直接紧密接触;(7)轴与轴承端盖分开后,应添加密封圈;(8)无法调整轴承游隙,应添加调整垫片;(9)轴精加工面过长且装拆轴承不方便,应留有装配工艺阶梯轴;(10)套筒高度超过轴承内圈高度与轴承外圈接触,增添轴承拆卸难度,且与静件外圈直接接触;(11)齿轮的轴向定位不可靠,应留有“定位小窗口”;(12)键过长,套筒无法安装;(13)轴环高度过高,超过轴承内圈高度,不利于轴承拆卸;(14)因轴承采用脂润滑,应在轴承座孔的箱体内壁面处增加挡油盘;(15)此轴系轴承采用双端单向固定的安装方式,不需要安装弹性挡圈。
改正后的正确结构见图11.7。
精密机械设计第一章精密机械设计的基础知识1、什么是机械?答:一般认为它是“机器”和“机构”的总称2、机器的基本组成要素是什么?答:机械零件3、机器的基本组成部件是什么?答:各种机构4、什么叫部件?答:几个零件的组合体称为部件第七章摩擦轮传动和带传动1.摩擦轮传动的工作原理是什么?答:摩擦轮传动是利用两轮直接接触所产生的摩擦力来传递运动和动力。
2.带传动的工作原理是什么?答:当主动轮转动时,利用带与带轮接触面间产生的摩擦力来传递运动和转矩。
3.摩擦轮传动和带传动有何优缺点?答:主要优点是: 1)传动零件的结构简单,易于制造;2)传动平稳,工作时噪声很小;3)用作变速传动时,传动比调节简便;4)过载时,传动件间产生滑动,可对零件实施过载保护。
主要缺点是: 1)不能保持恒定的传动比,传动精度低; 2)不易传递较大转矩,机构不紧凑; 3)传动件工作表面磨损较快,寿命低; 4)传动效率低。
4.何为摩擦轮传动和带传动的弹性滑动和打滑?弹性滑动和打滑各是什么原因引起的?对传动的影响是什么?二者的性质有何不同?答:弹性滑动是由于材料弹性变形而产生的滑动;当它在从动轮上产生的驱动转矩小于从动轮实际阻转矩时,接触面即产生。
打滑是摩擦轮传动的非正常工作状态,经常打滑,摩擦轮表面将产生严重磨损,传动寿命降低。
滑动是由于带有弹性,且松边紧边存在拉力差所产生的,使v 1> v2,不可避免。
过载打滑由于载荷过大,需要传递的圆周力超过最大摩擦力而引起。
5.带传动的类型有那些?答:传动带可分为平型带、V带、圆形带、多楔带和靠啮合传动的同步齿形带等。
6.与平带传动相比,V带传动有何特点?答:V带的摩擦力大约相当平型带的三倍,V带传递功率的能力比平型带大。
7.带传动所能传递的最大有效圆周力与那些因素有关?为什么?答:张紧力Fo,包角a,当量摩擦系数fo。
当Fo和a一定时,fo越大,Ft越大。
8.带传动时,带中所受的应力有那几种?带中所受最大应力应在何处?答:1、拉力产生的拉应力2、惯性离心力产生的拉应力3、弯曲应力σB;最大应力发生在带紧边进入小带轮处。
第八章齿轮传动1.齿轮传动的主要特点是什么?缺点是什麽?答:传动比准确(稳定、精确);结构紧凑;工作可靠;效率高;寿命长;适用范围广。
缺点:制造精度要求高;成本较高;不适用较大中心距传动。
2.齿轮传动有那些失效形式?各是什麽原因造成的?答:1、轮齿折断:一是轮齿因短时过载或冲击过载而引起的折断,另外是齿轮在多次重复的交变应力作用下引起的疲劳折断。
2、齿面点蚀齿:面因交变应力接触导致齿面产生疲劳点蚀3、齿面胶合:在高速重载情况下工作的齿轮,由于其滑动速度大而导致瞬时温度过高,使油膜破裂而产生粘焊,从而引起的胶合称为热胶合。
在低速重载情况下,由于齿面应力过大,相对速度低,油膜不易形成,使接触处产生了局部高温而发生的胶合,称为冷胶合。
4、齿面磨损:金属微粒、灰尘、异物等落入相啮合的齿面之间5、塑性变形由于主动轮齿齿面上所受到的摩擦力背离节线,分别朝向齿顶和齿根作用,因此产生塑性变形后,齿面上节线附近就下凹;从动轮轮齿表面所受到的摩擦力则分别由齿顶及齿根朝向节线作用,产生塑性变形之后,齿面上节线附近就上凸。
3.一般用途的齿轮传动规定的标准压力角为多少?答:20°4.斜齿轮传动有何特点?螺旋角β应如何确定?答:同时啮合的齿数较多,重合度比直齿轮大,与直齿轮相比传动平稳,承载能力较高,适用于高速重载,且冲击和噪声小。
螺旋角β:考虑重合度和轴向力,一般单斜齿轮传动中,在中心距、齿距、模数等确定下,常用β= 8° 15。
第十章轴、联轴器、离合器1.轴的功能是什么?按照所受的载荷和应力的不同,轴可分为几种类型?又各有何特点?答:功用:轴是机器中的重要零件之一,支撑旋转零件,传递运动和动力。
转轴:既传递转矩又承受弯矩;传动轴:只传递转矩而不承受弯矩或弯矩很小;心轴:只承受弯矩。
2.轴上零件的轴向固定有那些方法?有何特点?轴上零件的周向固定有那些方法?有何特点?答:轴向固定:常用轴肩、套筒、圆螺母(止退垫圈)和轴端挡圈等固定形式。
轴肩定位:最方便可靠的方法;套筒定位:结构简单可靠,不需开槽、钻孔和切制螺纹,不影响疲劳强度。
轴端挡圈:适用于轴端零件,可承受较大轴向力。
周向固定:常采用键联接、销联接、过盈配合(轴承内圈)、紧定螺钉等固定形式。
键联接简单方便、花键和过盈配合能承受较大的转矩。
3.轴上为什么要有过渡圆角、到角、中心孔、砂轮越程槽和螺纹退刀槽?答:过度圆角:减小集中应力;倒角:去锐角,防刮伤;中心孔:加工时定位、对中;越程槽:为了工件表面光泽度一制,因为沙轮磨到工件根部时人的潜意识就回往回摇手把,工件根部往往磨不上,所以要切槽。
退刀槽:车牙时退牙刀用还可以使螺牙平整。
4.联轴器可分为哪两大类?各使用于何种场合?答:联轴器:刚性联轴器,用于两轴能严格的对中并在工作中不发生相对唯一的地方;弹性联轴器,用于两轴有相对位移的地方。
第十一章支承滚动轴承1.滚动轴承主要由哪些零件组成?答:由内圈、外圈、滚动体和保持架等四种零件组成。
2.滚动体主要由哪些形状?答:球、圆柱滚子、圆锥滚子、鼓形滚子、滚针3.按外载荷不同,滚动轴承可分为哪三大类?答:按承受载荷的方向的不同,分为向心轴承、推力轴承和向心推力轴承三大类。
4.滚动轴承代号的构成?答:轴承由前置代号、基本代号(类型代号、尺寸系列代号、内径代号)和后置代号组成。