病原微生物重点(细菌)
- 格式:docx
- 大小:149.27 KB
- 文档页数:10
病原微生物第三章常见病原性细菌的整理笔记球菌:球菌是细菌中的一大类,根据革兰染色可分为G+和G-两类,对人致病的球菌主要有葡萄球菌、链球菌及淋球菌,此类球菌能引起化脓性炎症,所以又称为化脓性球菌。
葡萄球菌:生物学性状:1、形态与染色:典型的葡萄球菌呈球形,直径0、4-1、2Hm,通过染色,在显微镜下可看到葡萄串样的排列。
革兰染色阳性,无鞭毛和芽孢。
2、培养特性:营养要求不高,在普通培养基上生长良好,需氧或兼性厌氧,最适生长温度37摄氏度,最适ph为7、4左右。
3、分类:金黄色葡萄球菌(产金黄色色素,致病性较强);表皮葡萄球菌(产生白色或柠檬色色素)。
4、抵抗力:葡萄球菌的抵抗力較强;致病性:金黄色葡萄球菌可通过伤口、裂口以及消化道而感染,其产生的毒素和酶主要有血浆凝固酶、溶血毒素、肠毒素和杀白细胞等,所致疾病有:化脓性感染;食物中毒;假膜性肠炎防治原则:加强卫生宣传教育:注意个人卫生:及时处理伤口,避免感染。
链球菌:化脓性球菌中的另一大类细菌,此类细菌种类多,型别复杂,广布于自然界和人与动物的咽腔、胃肠道等部位。
生物学性状:1、形态与染色:显微镜下观察到呈球型或卵圆形,链状排列;革兰染色阳性。
菌体无芽孢和鞭毛,有的可以形成由透明质酸组成的荚膜;2、培养特性:营养要求较高,需要在含有血清、血液的培养基上生长。
生长温度37摄氏度,最适ph为7、4左右3、分类(根据溶血能力和溶象)分为三类:甲型溶血性链球菌:乙型溶血性链球菌;丙型链球菌:4、抵抗力:抵抗力不强,60 摄氏度30min可杀死,对消毒剂敏感。
致病性:致病性链球菌课通过直接接触、飞沫吸入或皮肤、黏膜等伤口侵入机体,产生多种毒素和侵袭性酶,所致疾病有:化脓性感染:猩红热;链球菌性变态反应疾病。
防治原则:注意环境卫生,对病人和带菌者及早治疗,减少传染源。
淋病奈瑟球菌:简称淋球菌,是我国目前发病人数最多的性传播性疾病(STD, 性病) 淋病的病原体。
病原微生物与免疫学重点一、名词解释1 、抗原:是一类能刺激机体的免疫系统产生特异性免疫应答,并能与免疫应答的产物在体内外发生特异性结合的物质。
2 、抗体:是机体的免疫系统受抗原刺激后,B 细胞转化为浆细胞,由浆细胞产生的能与相应抗原发生特异性结合的球蛋白。
3 、免疫球蛋白:是指具有抗体活性或化学结构上与抗体相似的球蛋白4 、免疫应答:是指免疫细胞识别抗原,自身的活化,增殖分化,产生效应物质,将抗原破坏、清除的全部过程5 、超敏反应:是指某抗原或半抗原再次进人致敏的机体,在体内引起特异性体液或细胞免疫反应,由此导致组织损伤或生理功能紊乱。
6 、细菌:是一类具有细胞壁与核质的单细胞微生物。
细菌个体微小,结构简单,无成形的细胞核,无完整的细胞器7 、消毒:是指杀死物体上病原微生物的方法。
一般不能全部杀死非病原菌和芽胞。
8 、灭菌:是指杀死物体上所有微生物的方法,包括非病原菌和芽胞。
9 、支原体:支原体是一类没有细胞壁,能在无生命培养基上生长、繁殖的最小的原核细胞型微生物10 、衣原体:是一类能通过除菌滤器、专性活细胞内寄生、并有独特发育周期的原核细胞型微生物。
二、填空题1 、抗原具有两个基本特性,即:免疫原性,免疫反应性2 、抗体多样性的原因主要有两方面:内源性因素,外源性因素3 、自身抗原有三种类型:隐蔽自身抗原,修饰自身抗原,自身正常物质。
2 .细菌的基本形态可分为:球菌,杆菌,螺菌。
4 .细菌的基本结构从外向内分别为:细胞壁,细胞膜,细胞质,核质,菌毛。
细菌的特殊结构有荚膜,鞭毛,芽胞。
5 .临床上常以杀灭:芽孢作为灭菌是否彻底的指标。
6 .革兰染色的步骤分:结晶紫初染,碘液媒染,95 %酒精脱色,稀释复红复染四步。
7 .革兰染色阳性菌呈:紫色,阴性菌呈:红色。
8 、细菌生长繁殖所需的营养物质有:水,碳源,氮源,无机盐,生长因子9 .高压蒸气灭菌的压力为103 .4kPa ,温度可达121 .3℃,维持时间是15 ~30min 。
微生物的特点:种类多,分布广,数量大,代谢旺盛,易变异。
细菌的特殊结构有荚膜,鞭毛,菌毛,芽孢。
抵抗力最强的细菌结构是芽孢。
G+细胞壁特有的成分是磷壁酸。
分类:非细胞型微生物,原核细胞型微生物,真核细胞型微生物。
生长曲线:迟缓期,对数期,稳定期,衰亡期。
正常菌群的生理作用:生物拮抗作用,营养作用,免疫作用,抗衰老作用。
细菌的代谢产物:热原质,毒素及侵袭性酶,色素,抗生素,细菌素,维生素。
霍乱弧菌应该用碱性蛋白胨培养基培养。
异染颗粒常见于白喉杆菌菌体内。
病毒的复制周期:吸附,穿入,脱壳,生物合成,组装成熟与释放。
病毒的最基本结构是核衣壳。
病毒致细胞病变作用:杀细胞效应,稳定状态感染,包涵体的形成,细胞凋亡,基因整合与细胞转化。
免疫病理损伤:体液免疫,细胞免疫,引起免疫抑制,自身免疫反应。
病毒在细胞内增殖的指征:细胞病变作用,红细胞吸附现象,干扰现象,细胞代谢改变。
见到致病与非致病的肠道杆菌的重要依据是乳糖发酵试验。
內基小体是狂犬病毒的包涵体。
麻疹最常见的并发症是肺炎。
根据核蛋白和M蛋白抗原性的不同,把流感病毒分为甲乙丙三型。
脊髓灰质炎病毒的传播途径是粪—口传播。
寄生虫的生活史:生长,发育,繁殖的全过程寄生虫对宿主的损害包括夺取宿主的营养,机械性损伤,毒性作用与过敏反应三个方面。
疟原虫的三期:滋养体,裂殖体,配子体。
疟疾发作的过程::寒战,高热,出汗,退热。
L型细菌:细菌细胞壁缺陷型,但在高渗环境中仍可以存在的细菌,有一定的致病性,通常引起慢性感染。
中介体:细胞膜向胞质内凹陷折叠形成的囊状物,多见于革兰阳性细菌。
质粒:细菌染色体外的遗传物质,为闭合环状双股DNA。
荚膜:细菌胞壁上外围绕一层较厚的粘性物质,大多是多糖,少数是多肽。
芽孢:在一定环境条件下,某些G+杆菌胞浆浓缩形成的一个折光性很强的不易染色的小体,称为芽孢。
正常菌群:正常寄居在宿主体内,对宿主有利而无害的的微生物的总称。
消毒:杀死环境中或物体上的病原微生物,并不一定能杀死细菌的芽孢及非病原微生物的方法称为消毒。
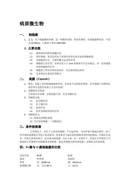
病原微生物一、细胞壁1.定义:位于细胞膜的外侧,是一种膜状结构,坚韧有弹性,厚度随菌种而异,平均为12~20nm,占菌体干重的10%~25%。
2.主要功能(1)维持菌体的固有细胞形态(2)保护细胞,使其免受由于渗透压的变化而引起的细胞破裂(3)为细胞的生长,分裂和鞭毛运动所必须(4)细胞壁呈多孔型,水和直径小于1nm的物质可以自由通过,有一定的通透性和机械阻挡作用(5)细胞壁上带有多种抗原表位,决定菌体的抗原性(6)是多种抗生素的作用靶点二、荚膜(Capsule)1.概念:包被于某些细菌细胞壁外的一层厚度不定的粘性物质,多在细菌于动物体内或营养丰富的培养基上生长时形成。
2.荚膜的化学组成主要成分是多糖、多肽或蛋白质,尤以多糖居多。
3.荚膜的功能(1)抗吞噬作用(2)抗干燥作用(3)粘附作用(4)抗有害物质的损伤作用4.荚膜的意义.(1)致病性的物质基础(2)可以鉴别细菌——荚膜染色三、条件致病菌正常情况下,寄生于人体内的细菌,不引起疾病。
当内环境平衡被打破时,除了外环境致病菌株可导致人体患病外,原来体内不能治病的细菌受到环境的胁迫,代谢发生变化,开始分泌毒性因子,也可成为病原菌,攻击人体。
在一定条件下,原来在正常情况下不致病的正常菌群中的细菌成为致病菌,称这类细菌为条件致病菌,也称机会性致病菌。
四、G+菌与G-菌细胞壁的比较比较内容G+菌G-菌强度较坚韧较疏松厚度厚,20-80 nm 薄,10-15 nm肽聚糖层数多,可达50层少,1-3层肽聚糖含量多,占细胞干重的50%-80% 少,占10%-20%糖类含量多,约45% 少,约15%-20%脂类含量少,约1%-4% 多,约11%-22%磷壁酸+ ―外膜―+五、G+菌与G-菌细胞壁差异的意义1.致病上:G+菌磷壁酸的粘附作用;G-菌外膜的屏障作用、内毒素的活性作用。
2.诊断上:革兰染色鉴别细菌。
3.防治上:指导抗生素选择。
六、消毒与灭菌1.消毒(disinfection):杀灭物体或环境中病原微生物方法,但不一定杀死非病原菌和芽胞。
病原生物与免疫学记忆知识点1.免疫的现代概念。
P4答:生物在生存、发展过程中所形成的识别“自我”与“非己”,以及通过排斥“非己”而保护“自我”维护自身生理平衡与稳定的现象。
2.固有免疫与适应性免疫的特点。
答:(1)固有免疫:非特异性,可遗传性,效应恒定性。
(2)适应性免疫:特异性(针对性),习得性,效应递增性。
3.免疫系统的功能。
P5答:(1)积极意义:免疫防御,免疫自稳,免疫监视。
(2)消极意义:免疫损伤:超敏反应,自身免疫病。
4.人体中枢免疫器官的类型及作用。
P6答:(1)骨髓:①产生所有血细胞;②淋巴细胞产生发育的器官:B细胞分化、发育的最主要场所;(2)胸腺:T细胞分化、发育、成熟的场所。
5.人体外周免疫器官的类型。
P7答:淋巴结,脾脏,黏膜相关淋巴组织。
6.抗原的定义及双重属性。
P12答:指能与T、B细胞受体结合,启动免疫应答,并能与相应的免疫应答产物产生特异性结合的物质。
双重属性:(1)免疫原性:指抗原能够刺激机体产生抗体或致敏淋巴细胞的能力。
(2)免疫反应性:指抗原与其所诱导的抗体或致敏淋巴细胞发生特异性结合的能力。
7.半抗原的概念。
P12答:仅具有免疫反应性的物质。
8.表位的概念。
P13答:决定抗原特异性的结构基础或化学集团称为表位,又称抗原决定簇。
9.影响免疫原性的主要因素。
P14答:(1)抗原的结构与生物学特性:“异物”性,分子量,复杂性,易接近性,可提呈性。
(2)免疫系统的识别能力。
(3)抗原与免疫系统的接触方式。
10.T细胞依赖性抗原和T细胞非依赖性抗原的概念。
P15、16答:(1)T细胞依赖性抗原:指需在APC及Th细胞参与下才能激活B细胞产生抗体的抗原。
(2)T细胞非依赖性抗原:指刺激B细胞产生抗体时不需要Th细胞辅助的抗原。
11.异嗜性抗原的概念。
P16答:在不同种属动物、植物、微生物细胞表面上存在的共同抗原。
12.抗体的概念。
答:是B细胞识别抗原活化、增殖分化为浆细胞,由浆细胞合成分泌的能与相应抗原发生特异性结合的免疫球蛋白。
质粒:是细菌染色体外的遗传物质,为双股闭合环状DNA可独立与染色体外并自行复制,也可整合到染色体上。
中介体:细菌细胞膜向细胞浆内陷,并折叠形成囊状物称为中介体。
菌毛:许多革兰氏阴性菌和少数革兰氏阳性菌菌体表具有的数量众多比鞭毛细、短、直,类似毛发样的丝状物,称菌毛。
荚膜:某些细菌的细胞壁外包裹着一层排列有序且不易被洗脱的粘性物质,厚度约200nm,称为荚膜。
芽孢:很多革兰氏阳性菌在一定条件下,胞浆脱水浓缩,在菌体内部形成具有多层膜包裹的圆形或卵圆形的小体,称为芽胞。
热原质:或称致热源,是细菌合成的一种注入人或动物体内能引起发热反应的物质,及细胞壁的脂多糖。
噬菌体:是感染细菌、真菌、放线菌或螺旋体等微生物的病毒。
转化:受体菌直接摄取供体菌的游离DNA片段并整合到自己的基因中,从而获得新的遗传性状,成为转化。
转导:以温和噬菌体为载体,将供体菌的一段DNA转移至受体菌内,使受体菌获得新的性状,称为转导。
溶原性转换:溶原性细菌因染色体上整合有前噬菌体,从而新的遗传性状,称为溶原性转换。
接合:是指细菌通过性菌毛相互连接沟通,将遗传物质从供体菌转移给受体菌,使受体菌获得新的遗传性状。
消毒:消除和杀灭物体上或环境中的病原微生物或其他有害因子,但并不以能杀死全部非病原微生物的方法。
灭菌:杀死物体上所有微生物的方法,包括杀死芽胞。
要求比消毒高,以杀死芽孢为指标。
毒血症:产生外毒素的病原菌只在局部生长繁殖,病原菌不能进入血流,但其产生的外毒素进入血循环,达到感靶器官,引起组织损伤,产生特殊的毒性症状。
菌血症:病原菌侵入血流后,但未在其中生长繁殖,只是短暂、一过性地经过血液循环到达体内适宜部位再繁殖致病。
败血症:病原菌侵入血流后,在其中大量生长繁殖并产生毒性物质,引起全身中毒症状。
17.脓毒血症:化脓性细菌侵入血流后,在其中大量繁殖,通过血流扩散到机体其他组织或器官,产生新的化脓性病灶。
外毒素:是多数革兰氏阳性菌和少数革兰氏阴性菌在生长繁殖过程中释放到菌体外的蛋白质。
病原微生物总论复习要点第一章细菌的形态与结构1.细菌的大小、基本形态答:(1)常见畜禽病原菌多在几个微米之间(2)细菌的外部形态较简单,仅有三种基本类型,即球状、杆状和螺旋状和某些其它形态。
2.菌落的概念及意义答:(1)概念:某个细菌在适合生长的固体培养基表面或内部,在适宜条件下经过一段时间培养(多数18~24h),生长繁殖成巨大数量的菌体,形成一个肉眼可见有一定形态的独立群体(2)意义:细菌培养中,作固体培养基表面划线接种以获得单个菌落,用于细菌的分离、纯化、计数和鉴定。
3.细菌的基本结构和特殊结构(试绘制细菌结构模式图)答:(1)基本结构:细菌基本生命活动中所必需,细胞壁、细胞膜、细胞浆、核物质、核糖体和内含物等各种细菌都具有的结构。
(2)特殊构造:与基本生命活动没有多大关系,如夹膜、鞭毛、菌毛、芽孢等并不是所有细菌都有的结构。
4.比较革兰氏阳性和阴性细菌细胞壁的异同5.细菌脂多糖的组成和功能答:为G-菌的特有成分,位于细胞壁的最表面○1侧链多糖:有种、型特异性,G-菌的O抗原○2核心多糖:有属特异性○3类脂A :无种属特异性,内毒素的主要毒性成分,耐热,与致病性有关,能致动物体发热、白细胞增多,直至休克死亡。
6.细菌的遗传物质答:细菌为原核细胞,遗传物质为双股环状DNA,处于细胞浆中,相对集中于一个区域,无核膜,无核仁,也称为核体或原核,具有细胞核功能,含有细菌的遗传基因,控制细菌的遗传与变异。
7.细菌荚膜的概念及主要功能答:(1)概念:某些细菌在其生活过程中可在细胞壁外周产生一层包围整个菌体、边界清楚的黏液样物质,其厚度在200nm以上,称为荚膜。
(2)主要功能:○1抗吞噬和抗体作用○2抗有害物质的损伤作用○3营养物质的贮存场所与废物排出之地○4具有抗原性。
8.细菌芽胞的特点及其意义答:(1)特点:○1对高温、干燥、辐射、化学药物有强大的抵抗力○2含水量低、壁厚而致密,通透性差,不易着色,折光性强。
1微生物:存在于自然界的一大群形体微小结构简单,肉眼直接看不见,必须借助光学显微镜或电子显微镜放大数百倍数千倍才能看到的微小生物。
2 细菌L型:细菌细胞壁的肽聚糖结构受到理化或生物因素直接破坏或合成被抑制,这种细菌细胞壁受损的细菌在高渗环境下仍能存活成为,,。
3核质:细菌的遗传物质称为核质,集中于细胞质某一区域多在细菌中央无核膜,核仁和有丝分裂器,其功能和真核细胞染色体相似。
4接合:细菌通过性菌毛相互连接沟通,将遗传物质从供体菌转给受菌的方法称为,,。
5顿挫感染:当病毒进入宿主细胞后,因细胞缺乏病毒需要的能量和酶,可以表达病毒的某些成分,但不能复制出完整的病毒体或具有感染性的病毒。
6干扰现象:两种病毒同时感染一种宿主细胞时,常发生一种病毒抑制另一种病毒的现象。
7卡介苗BCG:用于防治结核病的减毒活疫苗即8质粒:细菌染色体外的遗传物质,存在于细菌细胞质中,为环状闭合的双股DNA9转化:指受体菌直接从周围摄取供体菌游离的DNA片段,与自身基因重组后获得新遗传性状的过程10转导:是以温和噬菌体为载体,将供体细菌的一段DNA转移到受体菌内,使受体菌获得新性状的过程11溶原性转换:溶原性细菌因DNA结构改变而获得噬菌体基因赋予的新性状称为12干扰素:IFN是病毒或其他IFN诱生剂诱导人或动物细胞产生的一类糖蛋白,具有抗病毒抗肿瘤和免疫调节等多种生物学活性。
13.类毒素:外毒素:经0.3%甲醛作用后,成为失去毒性而保留抗原性的类毒素。
外毒素和类毒素抗原性极强,刺激机体可产生抗毒素。
抗毒素中和游离外毒素,故类毒素可用于预防接种。
14内毒素:细菌内毒素是G-细胞壁的外层结构。
化学成分为脂多糖LPS,有O特异性多糖,非特异性核心多糖,类脂A三部分组成。
抗原性弱。
15内毒素:是革兰阴性细菌细胞壁中的脂多糖成分,当细菌裂解后释放出来。
16外毒素:是细菌在代谢过程中产生并分泌到菌体细胞外的素17中介体:细胞膜向细胞质内陷折叠成囊状物,称为,18质粒:染色体外的遗传物质,为闭合环状的DNA分子。
质粒:是细菌染色体外的遗传物质,为双股闭合环状DNA可独立与染色体外并自行复制,也可整合到染色体上。
中介体:细菌细胞膜向细胞浆内陷,并折叠形成囊状物称为中介体。
菌毛:许多革兰氏阴性菌和少数革兰氏阳性菌菌体表具有的数量众多比鞭毛细、短、直,类似毛发样的丝状物,称菌毛。
荚膜:某些细菌的细胞壁外包裹着一层排列有序且不易被洗脱的粘性物质,厚度约200nm,称为荚膜。
芽孢:很多革兰氏阳性菌在一定条件下,胞浆脱水浓缩,在菌体内部形成具有多层膜包裹的圆形或卵圆形的小体,称为芽胞。
热原质:或称致热源,是细菌合成的一种注入人或动物体内能引起发热反应的物质,及细胞壁的脂多糖。
噬菌体:是感染细菌、真菌、放线菌或螺旋体等微生物的病毒。
转化:受体菌直接摄取供体菌的游离DNA片段并整合到自己的基因中,从而获得新的遗传性状,成为转化。
转导:以温和噬菌体为载体,将供体菌的一段DNA转移至受体菌内,使受体菌获得新的性状,称为转导。
溶原性转换:溶原性细菌因染色体上整合有前噬菌体,从而新的遗传性状,称为溶原性转换。
接合:是指细菌通过性菌毛相互连接沟通,将遗传物质从供体菌转移给受体菌,使受体菌获得新的遗传性状。
消毒:消除和杀灭物体上或环境中的病原微生物或其他有害因子,但并不以能杀死全部非病原微生物的方法。
灭菌:杀死物体上所有微生物的方法,包括杀死芽胞。
要求比消毒高,以杀死芽孢为指标。
毒血症:产生外毒素的病原菌只在局部生长繁殖,病原菌不能进入血流,但其产生的外毒素进入血循环,达到感靶器官,引起组织损伤,产生特殊的毒性症状。
菌血症:病原菌侵入血流后,但未在其中生长繁殖,只是短暂、一过性地经过血液循环到达体内适宜部位再繁殖致病。
败血症:病原菌侵入血流后,在其中大量生长繁殖并产生毒性物质,引起全身中毒症状。
17.脓毒血症:化脓性细菌侵入血流后,在其中大量繁殖,通过血流扩散到机体其他组织或器官,产生新的化脓性病灶。
外毒素:是多数革兰氏阳性菌和少数革兰氏阴性菌在生长繁殖过程中释放到菌体外的蛋白质。
病原微生物实验重点高压蒸汽灭菌(最常用,最有效的一种湿热灭菌法)的原理和作用:原理:如果蒸汽被限制在一个密闭的容器(高压蒸汽灭菌器)中,随着压力的升高,蒸汽的温度也相应升高。
在103.4KPa蒸汽压下,温度达到121.3℃,维持20-30min可杀灭包括细菌芽孢在内的所有微生物(但不能杀灭活朊粒)作用:适用于包括液体在内的各种耐热,耐潮湿物品的灭菌血清肉汤培养基的用途:用于培养乙型溶血性链球菌等营养要求较高的细菌血琼脂培养基的用途:主要用于分离培养营养要求较高的细菌和观察某些细菌的溶血现象双糖铁培养基的原理及用途:双糖培养基乳糖:葡萄糖=10:1,若细菌能分解两种糖,因产酸量多,整个培养基将由红变黄;若只能利用葡萄糖,因产酸量少,斜面表面积大,有机酸易挥发氧化,结果培养基底部变成黄色,斜面仍保持红色。
该培养基还含有亚铁离子,可与硫化氢生成黑色沉淀,所以利用此培养基还能观察到某些细菌分级含硫氨基酸产生硫化氢的情况。
由于该培养基是半固体培养基,还可用于有无鞭毛(痢疾杆菌无鞭毛)的鉴定。
本培养基主要用于肠道致病菌的鉴定。
S-S琼脂培养基的原理及作用:①主要用于分离肠道致病性沙门菌属和志贺菌属的细菌②培养基的选择成分主要体现在煌绿对球菌生长有抑制作用,有助于肠道致病菌的生长;胆盐,枸橼酸钠,硫代硫酸钠可抑制革兰阳性细菌和大多数的大肠埃希菌属细菌的生成,枸橼酸铁能中和中性红的毒性作用,并能与硫代硫酸钠作为还原剂,避免某些细菌产生的硫化氢被氧化③培养基的鉴别作用体现在不发酵乳糖的沙门菌属和志贺菌属细菌,在平板上形成的菌落不着色,呈半透明。
大肠埃希菌能发酵乳糖,产生的酸使胆盐沉淀,胆盐与中性红结合,使菌落呈红色,在平板上可见培养基中红色成片的乳浊状沉淀。
某些变形杆菌和沙门菌还能分解含硫氨基酸产生硫化氢,使菌落中心成黑色。
此外,细菌在该平板上生长后,分解蛋白质产生氨基酸等碱性代谢物,使平板PH值升高,培养基由红变黄罗氏培养基的用途:主要用于结核分枝杆菌的培养(结核杆菌在该培养基上生长缓慢,呈菜花样)油镜的放大倍数:90或100(光学显微镜的分辨率为0.25μm)观察细菌鞭毛所用方法:压滴法,悬滴法,半固体鞭毛穿刺法细菌的革兰染色法:①原理:革兰阳性细菌的细胞壁结够比较致密,肽聚糖含量高且交联度大,脂质含量少,乙醇脱色过程中,虽然能溶解细胞壁的脂质而在壁上形成小孔,但脱水作用使细胞壁收缩构成屏障,通透性降低,阻止细胞内的结晶紫-碘复合物的溢出,细胞仍保持结晶紫初染的紫色。
第一类病原微生物病原微生物是引起人类和动物疾病的主要原因之一。
根据病原微生物的性质和传播方式,可以将其分为三类。
第一类病原微生物主要指的是细菌和真菌。
本文将重点讨论第一类病原微生物,包括其特点、传播途径以及一些常见的疾病。
细菌是一类单细胞微生物,形状多样,有球形、杆状、螺旋状等。
细菌可以自由生活在土壤、水体等环境中,也可以寄生在人类和动物体内。
细菌通过分裂繁殖,繁殖速度非常快,一些细菌每20分钟就可以分裂一次。
细菌通过分泌毒素或直接侵入人体组织引起感染,导致一系列疾病,如肺炎、腹泻、结核等。
真菌是一类多细胞或单细胞的微生物,主要以菌丝形式存在。
真菌主要通过孢子传播,可以通过空气、水、土壤等途径传播到人体。
真菌感染通常发生在皮肤、黏膜和呼吸道等部位,导致皮肤炎症、念珠菌感染等疾病。
真菌感染一般比较难治疗,需要长期使用抗真菌药物。
第一类病原微生物的传播途径多样化,主要包括空气传播、飞沫传播、接触传播和食物传播等。
空气传播是指病原微生物通过空气悬浮颗粒传播到人体,如流感病毒通过咳嗽和打喷嚏释放到空气中,被他人吸入后引起感染。
飞沫传播是指病原微生物通过飞沫粒子传播到人体,如结核杆菌通过咳嗽、打喷嚏等方式传播到他人。
接触传播是指病原微生物通过直接接触传播到人体,如手部不洁接触到细菌后再接触到口腔、鼻腔等黏膜部位。
食物传播是指病原微生物通过食物链传播到人体,如食用被细菌污染的食物后引起食物中毒。
第一类病原微生物引起的疾病种类繁多。
细菌引起的疾病有肺炎、脑膜炎、结核病、破伤风等。
真菌引起的疾病有念珠菌感染、白色念珠菌感染等。
这些疾病在人群中常见,并且具有一定的传染性。
因此,对于第一类病原微生物引起的疾病,我们需要采取控制传播的措施,如加强个人卫生、保持室内通风、合理使用抗生素等。
第一类病原微生物主要包括细菌和真菌,它们通过不同的传播途径引起人类和动物的疾病。
了解第一类病原微生物的特点和传播途径,对于预防和控制疾病具有重要意义。
病原微生物学知识点病原微生物学是研究引起疾病的微生物的科学,涵盖了病原微生物的分类、结构、生物学特性、传播途径以及与宿主的相互作用等多个方面。
具备一定的病原微生物学知识对于诊断、预防和治疗疾病至关重要。
本文将从病原微生物的种类、感染机制和相关防控措施等方面进行论述。
一、病原微生物的种类病原微生物主要包括细菌、病毒、真菌和寄生虫等。
细菌是一类单细胞微生物,形态多样,包括球菌、杆菌、螺旋菌等。
病毒是非细胞的微生物,依赖于宿主细胞的代谢来复制自身。
真菌是一类复杂的微生物,包括酵母菌和菌丝菌等。
寄生虫是一类高度适应寄生生活方式的生物,包括原生动物、线虫和节肢动物等。
以上病原微生物种类各不相同,可引起不同类型的疾病。
二、病原微生物的感染机制病原微生物引起疾病的过程主要包括感染、侵袭、毒性和免疫反应等环节。
首先,病原微生物通过某种途径进入宿主体内,这可以是通过呼吸道、食道、消化道、皮肤或黏膜等。
然后,病原微生物侵入宿主组织或细胞,通过各自的病原机制引起宿主损伤,产生毒素或触发宿主免疫反应。
在此过程中,宿主的免疫系统与病原微生物展开抗争,形成一种平衡状态。
三、病原微生物的防控措施为了预防和控制疾病的传播,需要从源头上控制病原微生物的传播途径。
以下是一些常见的防控措施:1. 个人卫生措施:勤洗手、保持良好的卫生习惯,尤其是在处理食物、接触动物或外出后。
2. 疫苗接种:疫苗是一种预防疾病的有效手段,可以使人体产生免疫力,增强抵抗力。
3. 消毒措施:采取适当消毒方法,如使用消毒剂、高温蒸汽或紫外线杀菌,可以有效阻断病原微生物的传播。
4. 隔离措施:针对某些传染性疾病,采取隔离措施来阻止其传播。
如患者隔离、接触者隔离和医院感染控制等。
5. 环境卫生控制:保持室内外环境的清洁和通风,减少病原微生物的滋生和存活环境。
病原微生物学知识的掌握对于了解疾病的原因和传播途径、制定防控措施以及科学应对疾病具有重要意义。
通过不断深入学习和研究,我们能够更好地应对病原微生物带来的挑战,保护人类的健康。
病原微生物学知识点重点整理一、病原微生物的分类和特点:1.病原微生物的分类:病毒、细菌、真菌、寄生虫等。
2.病原微生物的特点:生物体极小、具有其中一种形态、具有遗传功能、能够繁殖、能够感染寄主。
二、病毒学:1.病毒的结构和复制:包括病毒颗粒的构成、病毒的复制策略(依赖宿主合成、利用细胞器等)。
2.病毒的传播途径:包括空气传播、飞沫传播、血液传播、消化道传播等。
3.病毒感染的机制:包括侵入宿主细胞、复制病毒基因组、合成病毒蛋白质、组装病毒颗粒等。
4.病毒与宿主的相互作用:包括病毒基因的表达与宿主免疫的关系、病毒与宿主细胞的互作等。
三、细菌学:1.细菌的形态和结构:包括球菌、杆菌、弧菌等形态的描述,细菌的细胞壁、细胞膜、质粒等结构。
2.细菌的代谢和营养:包括细菌的能量代谢(厌氧、好氧)和营养需求(有机物、无机盐等)。
3.细菌的生长和繁殖:包括细菌的生长曲线、细菌的繁殖方式(二分裂、孢子形成等)。
4.细菌感染机制:包括细菌侵入宿主组织、产生毒素、引起免疫反应等。
5.抗生素与细菌的耐药性:包括抗生素的作用机制、细菌耐药性的产生和传播等。
四、真菌学:1.真菌的分类和特点:包括真菌门的分类(子囊菌门、担子菌门等)、真菌的体型(菌丝、孢子等)。
2.真菌的生活方式和营养:包括真菌的营养方式(腐生、寄生等)、真菌的生长条件(温湿度)。
3.真菌感染机制:包括真菌侵入宿主、产生病原灶、引起宿主免疫反应等。
4.抗真菌药物和真菌耐药性:包括抗真菌药物的分类和作用机制、真菌耐药性的发展和管理。
五、寄生虫学:1.寄生虫的分类和特点:包括原生动物门、线虫门、扁虫门等的分类,寄生虫的生活史和寄生方式。
2.寄生虫的感染机制:包括寄生虫侵入宿主、寄生虫的生长、寄生虫引起病原灶等。
3.寄生虫病的流行病学:包括寄生虫病的地理分布、传播途径、宿主和环境因素。
4.抗寄生虫药物和寄生虫耐药性:包括抗寄生虫药物的分类和作用机制、寄生虫耐药性的发展和管理。
第九章球菌
葡萄球菌和链球菌的鉴别用触酶(过氧化氢酶)试验:前者阳性,后者阴性.
甲型溶血性链球菌与肺炎链球菌鉴别试验有:Optochin敏感试验、胆汁溶菌试验和菊糖分解实验,后者全是阳性。
奈瑟菌属
副溶血性弧菌
一、生物学性状
1、G-弧菌(多形性),单鞭毛
2、嗜盐(与霍乱弧菌的显著差别),无盐不长,>8%也不长。
不耐热,不耐酸
3、神奈川现象(KP):在特定条件下,副溶血性弧菌中某些菌株在含高盐(7%)的人O型血或兔血及以D-甘露醇为碳源的我妻琼脂平板上可产生β溶血。
KP+菌株为致病性菌株。
二、致病性
1、致病机制不甚明确(KP+为致病株、KP—不致病)
KP+有耐热性溶血毒素(耐热直接溶血素和耐热相关溶血素)、黏液素、黏液素酶
2、引起食物中毒:烹饪不当的海产品或盐腌制品。
第十三章厌氧性细菌
■根据芽胞有无分为:
→厌氧性芽胞梭菌(外源性感染——致病菌)
→无芽胞厌氧菌(内源性感染—-条件致病菌)
第一节厌氧芽胞梭菌属
第二节无芽孢厌氧菌
寄生于人和动物体内,构成人体的正常菌群。
在人体正常菌群中厌氧菌占有绝对优势。
1。
致病条件
①寄居部位改变②宿主免疫力下降
③菌群失调③厌氧微环境
2.所致疾病
①败血症
②遍布全身各组织器官:腹腔、生殖盆腔、口腔、呼吸道、脑感染.
引起腹泻的大肠埃希菌
HSP·Works
Limited Version - BACTERIUM。
绪论一、微生物的特点1.个体微小:微米(细菌)、纳米(病毒)为测量单位2.结构简单:单细胞、简单多细胞或非细胞型物质3.种类繁多病原微生物种类原核细胞型微生物: 细菌、放线菌、衣原体、支原体、立克次体、螺旋体真核细胞型微生物:真菌非细胞型微生物:病毒4.繁殖迅速、数量巨大、分布广泛、代谢旺盛、营养源多、容易变异、起源很早二、柯赫法则(Koch’s postulates,1884): (郭霍原则)1、特殊疾病同一病原体2、分离出纯培养3、接种易感动物引起相同疾病4、易感动物在分离出原病原体细菌的形态与结构一、细菌的基本形态1. 球菌 (Coccus)2. 杆菌 (Bacillus)3. 螺形菌 (Spiral bacterium)二、细胞的基本结构与功能(一)细胞壁(Cell wall)革兰染色法(Gram stain) 革兰阳性菌——蓝色格兰阴性菌——红色1、革兰阳性菌细胞壁◆肽聚糖(Peptidoglycan):层数多,含量高,占细胞壁干重的50-80%,质地致密。
肽聚糖:粘肽(mucopeptide)或胞壁质(murein)1)聚糖骨架 (glycan backbone ) N-乙酰胞壁酸 (N-acetyl muramic acid,NAM)和 N乙酰葡糖胺 (N-acetyl glucosamine, NAG)2 )四肽侧链 (tetrapeptide) (L-丙氨酸,D-谷氨酸,L-赖氨酸,D-丙氨酸)3)五肽交联桥 (pentapeptide bridge) (甘氨酸)◆磷壁酸(Teichoic acid):壁磷壁酸和膜磷壁酸2、革兰阴性菌细胞壁◆肽聚糖: 1-3层,占胞壁干重的10-20%左右,侧链间以肽键直接交联,结构较疏松。
◆外膜:脂蛋白、脂双层、脂多糖脂多糖 (lipopolysaccharide,LPS):内毒素特异多糖核心多糖脂质A (lipid A):主要毒性部分◆周浆间隙(Periplasmic space)3.细胞壁的功能(1)维持细菌形态、保护细菌抵抗低渗(2)参与物质交换(3)诱发免疫应答(4)血清分型(5)与致病有关(6)细菌耐药机制4.细胞壁缺陷型细菌 (Wall-less forms of bacteria)在理化或生物因素的作用下,细菌细胞壁肽聚糖的合成被抑制或受破坏,在高渗环境下,细菌才可存活,成为细胞壁缺陷型(细菌L 型 ( Bacterial L-form))原生质体 (Protoplast): 革兰阳性菌胞壁缺陷 必须存在于高渗环境中原生质球 (Spheroplast): 革兰阴性菌肽聚糖缺陷 还有外膜存在,低渗环境有抵抗力(二) 细胞膜(Cell membrane)功 能:物质交换 酶系活动的场所(三) 细胞质(Cytoplasm)核糖体 :合成蛋白质 粒(Plasmid):细菌染色体外的遗传物质,为双股环状DNA ,可携带某些遗传信息,控制细菌某些特定的遗传性状。
拟核:细菌的遗传物质三、细菌的特殊结构及其功能(一)荚膜 (Capsule)化学组成: 多糖、多肽形成: 粘液或光滑型菌落、粗糙型菌落功能: 抗吞噬、粘附、抗有害物质的损伤(二)鞭毛 (Flagellum)1,细菌的运动器官 2,与致病性有关 3,蛋白质、抗原性(三) 菌毛(Pilus ): 电镜观察1, 普通菌毛: 粘附结构、致病性 2,性菌毛: F 菌毛、遗传物质的转移(四) 芽胞(Endospore )某些细菌在一定条件下, 细胞质脱水浓缩,在菌体内形成一个折光性较强的圆形或椭圆形小体,称为内芽胞,简称芽胞。
1.芽胞结构(从内到外): (1)芽胞原生质 (2)内膜 (3)芽胞壁 (4)皮质 (5)外壳2.芽胞形成:特定的环境条件下, 编码繁殖体成分的基因组受抑制, 编码芽胞成分的基因组被激活, 繁殖体开始消失, 芽胞成分迅速合成。
芽胞的发芽: 芽胞转化为繁殖体的过程称为发芽, 分三个阶段(1) 激活 (2) 启动 (3) 外生3.芽胞抵抗力强大的原因:(1) 致密的多层结构, 通透性低, 理化因素不易进入;(2) 核心和皮质含特殊组分吡啶二羧酸(Dipicolinic acid, DPA),稳定芽胞的酶系;(3) 芽胞中脂类含量较高;(4) 芽胞含水量少,蛋白质受热不易被破坏。
第三章一、细菌的生长繁殖1、细菌个体的生长繁殖:二分裂方式2、细菌群体的生长繁殖:生长曲线(Growth curve)1. 迟缓期(Lag phase)2. 对数期(Logarithmic phase):研究理想材料3. 稳定期(Stationary phase)4. 衰亡期(Decline phase)二、细菌生长繁殖的条件1、营养物质2、酸碱度3、温度4、渗透压5、气体 (CO2、O2)1. 专性需氧菌:超过20%氧结核分枝杆菌2. 微需氧菌:5%-6%氧空肠弯曲菌、幽门螺杆菌3. 兼性厌氧菌:有氧无氧均可大多数病原菌4. 专性厌氧菌:无氧破伤风梭菌三、消毒与灭菌1、基本概念消毒(Disinfection):杀灭物体上病原微生物的方法,并不一定能杀死含芽胞的细菌或非病原微生物。
灭菌(Sterilization):杀灭物体上所有微生物的方法,包括杀灭细菌芽胞在内的病原微生物和非病原微生物。
抑菌(Bacteriostasis):抑制体内外细菌的生长繁殖。
防腐(Antisepsis):防止或抑制细菌生长繁殖的方法。
无菌(Asepsis):不存在活菌。
2、灭菌方法(1)干热灭菌法:1)焚烧:废弃物、尸体 2)烧灼:接种环、试管口3)干烤:170℃ 2 h 玻璃器皿 4)红外线:医疗器械(2)湿热灭菌法1)巴氏消毒法: 72℃ 15 s (消毒牛奶,酒类制品)2)煮沸法外科器械、胶管和注射器、饮水和食具消毒3)流动蒸汽消毒法 4)间歇蒸汽灭菌法5)高压蒸汽灭菌法: 121.3℃ 15~20 min注:相同温度,湿热灭菌法比干热灭菌法灭菌效果好(蛋白含水量多时易凝固变性,湿热穿透力比干热大,湿热的蒸汽有潜热)3,紫外线——用于物体表面和空气消毒4,电离射线——适于忌热物品的灭菌或消毒5,滤过除菌:用物理阻留的方法将空气中的细菌除去——常用不能加热灭菌的血清或液体不能除去病毒、支原体和L型细菌6,超生波杀菌法,7,干燥与低温抑菌法四、细菌的基因转移和重组1.转化(Transformation):供体菌游离的DNA被受体菌直接摄取,使受体菌获得新生物学性状。
2.接合(Conjugation):细菌通过性菌毛相互连接沟通,将遗传物质从供体菌转移给受体菌。
3.转导(Transduction):以溶原性噬菌体为载体,将供体菌的DNA片段转移到受体菌内,使受体菌获得新性状。
4.溶原性转换(Lysogenic conversion):噬菌体感染细菌,宿主菌染色体获得噬菌体的DNA片段,使其成为溶原状态而获得新性状。
5.融合:将两种不同的细菌经溶菌酶或青霉素处理失去细胞壁变为原生质体后融合。
五、细菌的感染与免疫一、条件致病菌(机会致病菌)有些细菌在正常情况下并不致病,在某些条件改变的特殊情况下可以致病。
致病条件♣寄居部位的改变♣免疫功能低下♣菌群失调(Dysbacteriosis)二重感染:金黄色葡萄球菌、白假丝酵母菌二,医院获得性感染(Hospital acquired infection)病人在住院期间发生的感染:交叉感染: 由医院内病人或医务人员直接或间接传播引起的感染。
内源性感染: 或称自身感染,由病人自己体内正常菌群引起的感染。
医源性感染: 在治疗、诊断或预防过程中,因所用器械等消毒不严而造成的感染。
三、细菌的毒力物质1. 侵袭力(Invasiveness)(1)荚膜(2)粘附素A 菌毛○1粘附于组织细胞○2组织特异性B 细胞壁成分膜磷壁酸(LTA)(3)侵袭性物质:侵袭素、侵袭性蛋白、酶类2 毒素(Toxin)六、细菌感染的方式、途径及类型1.细菌感染方式与途径:A,呼吸道感染 b,消化道感染 c,创伤感染D,接触感染 e,节肢动物叮咬感染 f,多途径感染2.细菌感染类型A,不感染 B,隐性感染 C,潜伏感染 D,显性感染 E,带菌状态球菌一、葡萄球菌球形、葡萄状排列、G+、无芽胞、无鞭毛、一般不形成荚膜1,抗原结构葡萄球菌A蛋白(Staphylococcal protein A, SPA):存在于金黄色葡萄球菌细胞壁,为单链多肽,与胞壁肽聚糖共价结合,可与多种哺乳动物的IgG Fc段结合,Fab 段同相应抗原分子特异性结合,具有抗吞噬、促细胞分裂、引起超敏反应、损伤血小板多种生物学活性。
2,抵抗力: 强、对龙胆紫、青霉素、红霉素敏感、耐药耐干燥: 干燥脓汁、痰液中存活2-3月耐热: 60 ℃ 1 h、80 ℃ 30 min耐盐:9%NaCl3,致病性(重点,可考大题)(1)致病物质1)凝固酶:人或兔血浆发生凝固的蛋白质、致病株产生作用:抗吞噬、保护细菌、局限化、血栓形成2)葡萄球菌溶素:α溶素、外毒素、溶血3)杀白细胞素:攻击中性粒细胞和巨噬细胞、作用于细胞膜、抗吞噬、侵袭力4)肠毒素:耐100 ︒C 30 min、抗蛋白酶水解、食物中毒5)表皮剥脱毒素:表皮溶解毒素、烫伤样皮肤综合症、新生儿、幼儿和免疫力低下成人6)毒性休克综合征毒素-1:外毒素、毒性休克综合征、青年女性7)其他酶类:透明质酸酶、纤溶酶、蛋白酶、脂酶、青霉素酶、细菌扩散(2)所致疾病1)侵袭性疾病Array一)皮肤软组织感染:疖、痈、毛囊炎二)内脏器官感染:脓胸、脑膜炎、中耳炎三)尿路感染:表皮葡萄球菌和腐生葡萄球菌四)全身感染:败血症、脓毒血症2)毒素性疾病一)食物中毒:呕吐、预后良好二)假膜性肠炎:顽固性腹泻三)毒性休克综合征四)烫伤样皮肤综合征二,链球菌球形、链状、营养要求较高、G+ 、有菌毛、极少耐药1,抗原构造:(1)核蛋白抗原:无特异性、菌体主要成分(2)多糖抗原:群特异性、细胞壁组分(3)蛋白质抗原:型特异性、多糖抗原外层2,抵抗力:较弱,60℃30分钟即被杀死,对一般消毒剂敏感,青霉素是首选药物。
3,致病性(1)细胞壁成分1)脂磷壁酸(LTA): 通过LTA与宿主细胞粘附2)M蛋白:A群链球菌细胞壁中的蛋白质组分, 抗吞噬和抵抗吞噬细胞内杀菌的作用。
因与心肌成分有共同抗原,与风湿性心肌炎有关。
3)肽聚糖:致热、溶解血小板4)细胞壁受体:细胞壁上有许多蛋白质和纤维结合素受体,与IgG、IgA、纤维蛋白原结合利于细菌黏附。
(2)侵袭性酶(有利细菌扩散)1)透明质酸酶:有利于细菌在组织中扩散。
2)链激酶(streptokinase,简称SK):能激活血液中的溶纤维蛋白酶原变成溶纤维蛋白酶,溶解凝血块或阻止血浆凝固。