世界现代史材料题专题教案资料
- 格式:doc
- 大小:186.50 KB
- 文档页数:10
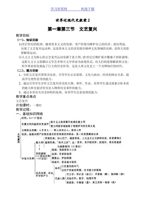
世界近现代史教案2第一章第三节文艺复兴教学目标(一)、知识目标14至17世纪的欧洲,随着资本主义的发展,资产阶级为维护自己的经济、政治利益,出现了文艺复兴运动和。
这是资本主义经济发展在精神文化领域的反映,是伟大的思想解放运动。
以人文主义为核心的文艺复兴运动发源于意大利,15世纪后期扩展并繁盛于西欧诸国。
这股人文主义思潮以文学艺术和天文学革命为表现形式,对人们的思想解放和文化、科学事业的发展起了巨大的历史作用。
这是人类文化史上一个光辉灿烂的时代。
(二)、能力目标1、分析文艺复兴背景及实质,引导学生认识思想、文化与政治、经济的辩证关系,提高学生理性思考的能力。
2、通过引导学生评价文艺复兴涉及的人物、事件、作品,培养学生透过现象分析本质的能力和全面评价历史人物和历史事件的能力。
3、通过本章有关历史材料的处理,培养学生信息处理的能力。
教学重点难点文艺复兴计划课时:一课时教学过程:一、基础知识网络二、核心知识点拨(一)文艺复兴概况1、时间:14——17世纪,持续将近三个世纪2、含义:源于意大利,发生于14——17世纪欧洲的正在形成的资产阶级借助复兴古代希腊、罗马文化所引起的的弘扬资产阶级思想和文化的运动。
3、性质:文艺复兴运动的实质是新兴资产阶级在意识形态领域里反对封建主义的一场革命。
是欧洲第一次思想解放运动、新思想新文化运动;文艺复兴时期虽然号称振兴古典文化,但只是借助其形式,内容主要是宣扬资产阶级思想和文化,映射教会的神学世界观实质是资产阶级思想文化的兴起。
4、为什么要借助古希腊、罗马文化为掩护?因当时封建神学占统治地位,教会势力庞大,不容其它思想和学说传播,封建神学的理论体系大多是依据古希腊、罗马的科技思想文化成果,这是一方面;另一方面,形成中的资产阶级力量弱小,还无力与神学正面冲突,故借助古希腊、罗马文化的复兴为名,而行反对封建神学,宣传资产阶级思想文化之实。
5、范围:发源于意大利,然后在西欧得到广泛传播和高度发展,影响甚至到达波兰;在人文学科和自然科学的各个领域广泛展开6、首先发源于意大利的原因(1)经济根源:资本主义萌芽最早出现在意大利,这是意大利成为文艺复兴发源地的前提条件。
高三历史下册关于世界现代史教案一、教学目标1. 知识与技能:(1)了解世界现代史的基本线索和主要内容;(2)掌握世界现代史的重大事件、重要人物和重要历史现象;(3)提高分析问题和解决问题的能力。
2. 过程与方法:(1)通过阅读史料,培养学生的史料实证能力;(2)采用比较法,引导学生认识世界现代史的发展特点;(3)运用讨论法,激发学生对世界现代史的思考。
3. 情感态度与价值观:(1)培养学生热爱历史、尊重历史的情感;(2)引导学生认识世界现代史的发展规律,增强民族自豪感;(3)培养学生正确的历史观和人生观。
二、教学内容1. 引言:世界现代史的定义及其研究意义2. 第一章:俄国十月革命与苏联的建立内容:1917年俄国十月革命的过程及意义;苏联的建立与发展。
3. 第二章:两次世界大战内容:第一次世界大战的爆发、经过及影响;第二次世界大战的爆发、经过及影响。
4. 第三章:战后世界格局的演变内容:雅尔塔体系的确立;冷战时期的美国与苏联;多极化趋势的出现。
5. 第四章:世界现代经济的发展内容:战后各国经济的恢复与发展;全球化进程中的世界经济。
三、教学重点与难点1. 教学重点:(1)世界现代史的重大事件;(2)世界现代史的发展线索;(3)世界现代史的重要人物。
2. 教学难点:(1)两次世界大战的爆发原因及过程;(2)战后世界格局的演变;(3)世界现代经济的发展及其影响。
四、教学方法1. 采用问题驱动法,引导学生主动探究;2. 运用案例分析法,加深学生对重大事件的理解;3. 采用讨论法,促进学生思维能力的培养;4. 利用多媒体手段,丰富教学手段,提高教学质量。
五、教学评价1. 平时成绩评价:课堂表现、作业完成情况、参与讨论积极性等;2. 单元测试评价:对重大事件、重要人物和重要历史现象的掌握程度;3. 期末考试评价:综合考察学生对世界现代史知识的掌握和运用能力。
六、教学计划1. 第六章:亚非拉国家的独立与振兴内容:战后亚非拉国家的民族独立运动;新兴民族国家的建立与发展;非洲和拉丁美洲的社会主义运动。
课题:世界现代史(一)第一次世界大战和战后初期的世界教学目标:1、识记:①三国同盟和三国协约;②(俄国)二月革命、十月革命;③《凡尔赛和约》和《九国公约》;④苏联的新经济政策;⑤苏联的工业化、农业集体化;⑥苏联模式;⑦印度非暴力不合作运动;⑧埃及的华夫脱运动;⑨墨西哥的卡德纳斯改革。
2、运用:第一次世界大战的时间和影响。
4、培养学生比较、综合分析能力和评价历史事物的能力。
认识到科学技术是第一生产力,对人类社会发展的起着重要的影响;战争给人类带来深重的灾难。
教学重难点:俄国十月革命、苏联的新经济政策、苏联模式和第一次世界大战。
教学过程:一、导入课题:1、导入提问“美国南北战争原因和历史意义?其中扭转战局的重大事件是什么?【①1861-1865年南北战争的原因是:其根本原因是北方资本主义制度和南方种植奴隶之间的矛盾。
直接原因(导火线)是1860年11月,林肯就任总统,主张限制奴隶制的发展。
②历史意义:维护了国家统一,废除了奴隶制度,清除了资本主义发展的最大障碍,为以后经济的迅速发展创造了条件。
③扭转战局的重大事件:1862年林肯颁布了《解放黑人奴隶宣言》,其内容是从1863年元旦起,南方叛乱地区的奴隶永远获得自由,并可以以自由人的身份参加北方军队。
其作用是解放了黑奴,广大黑人踊跃参军作战,扭转了战场上的被动局面。
】”待学生思考回答后,教师小结导入课题。
2、指导学生阅读湘版《中考历史》P.63考纲,明确学习目标,转入本课教学。
二、教学新课:1、夯实基础:请学生速读九年级历史上册教材第8-12课的内容,然后思考完成湘版《中考历史》P.63—64的考点扫描填空题。
(1)一战前世界形成三国同盟(德国、奥匈帝国、意大利)和三国协约(英、法、俄)两大帝国主义军事集团(分别以德国和英国为首),其实质是重新分割世界,争夺世界霸权。
其影响:20世纪初,以英、德为首的两大帝国主义军事集团展开了疯狂的军备竞赛,世界大战一触即发。
《世界近现代史》教案(精选3篇)《世界近现代史》篇1一、教科书对于学生发展的功用(一)知识构建功能本册书从内容编排上看,主要以时间顺序,以章节体形式编写;从线索看,主要有以下几条:1、资本主义的发展资本主义萌芽、发展——资本主义制度在欧洲确立——自由资本主义——垄断资本主义2、重要的国际关系(1)宗主国与殖民地之间的矛盾(三次殖民高潮)(2)主要资本主义国家之间的矛盾(争夺殖民地的斗争,争夺世界霸权斗争)3、民族解放斗争美国独立战争、拉美独立战争——亚洲革命风暴——亚洲、非洲、拉丁美洲民族、民主运动的发展4、国际社会主义运动发展马克思列宁主义的诞生和社会主义运动的发展——社会主义运动的新发展和列宁主义的诞生从每课的内容看,都是一个相对完整的知识体系,学生在学习的过程中,能够独立完成一节课、一个单元的知识构建,并掌握历史基础知识,认识历史各线索之间的关系,从而完整掌握世界历史的发展脉络。
(二)能力培养功能课程内容是培养学生能力的载体,我们应该更好地利用这些课程内容来培养学生能力,包括知识构建能力;用历史唯物主义观点辨证地看待历史问题、分析历史问题的能力;学生的语言组织能力和语言表达能力。
(三)实践操作功能教材设置活动课,学生走出教室,深入图书馆、阅览室,上网查找资料,拓宽了视野,掌握了查阅资料,利用资料、整理资料的能力,并在此基础上形成相对比较成熟的观点。
在课堂教学中,学生根据掌握的知识,自编自演的历史剧,虽尚显稚嫩,但在过程中,挖掘历史的背景,揣摩人物心态和语言,使学生在实践能力的培养上,又有了新的进步。
(四)心理教育功能历史课的内容包罗万象。
在学习过程中,从历史人物的坎坷悲壮,从历史发展的曲折反复,学生能够获得一个心理感受:事物的发展不是一帆风顺的,一个人的成功不是一帆风顺的,要想做成某件事,需要付出艰辛和努力,从而增加心理的承受力。
从世界史的发展中还学习到许多为科学献身、为国家捐躯、为真理求索的人,从他们身上,学生在情感上和心理上有很大的收获,引导他们树立正确的人生观、世界观,以积极的人生态度去面对成功和失败,为他们今后的学习、创业打下坚实的基础。
部分世界现代史宏观概要1917年俄国十月社会主义革命的胜利,是世界现代史的开端,人类开始步入探索社会主义发展道路的新时期。
世界现代史,是资本主义进一步发展,社会主义曲折前进的历史;是资本主义与社会主义两种社会制度长期并存、互相影响、互相对抗的历史;是世界各国人民争取独立、民主和平与发展的历史;同时,也是科学技术迅猛发展和经济全球化趋势不断推进的历史。
第一单元20世纪上半叶的世界(1917—1945年)【阶段特征】20世纪两大现代化经济模式:苏联斯大林模式和西方国家干预经济模式。
苏联社会主义模式的探索与实践。
十月革命后的“战时共产主义”政策,超越了生产力发展水平。
1921年推行新经济政策,利用市场和商品货币的关系逐步向社会主义过渡。
斯大林时期开展社会主义工业化、农业集体化,逐渐形成高度集中的经济政治体制。
面对1929~1933年的资本主义世界性经济危机,胡佛采用传统的“自由放任”的经济政策,未能挽救危机。
罗斯福采取一系列改革措施,加强国家对金融、农业、工业、社会救济、公共工程以及社会保障等方面的干预,开创了国家干预经济发展的新模式。
【知识整合】一、俄国十月革命1.俄国十月革命的背景和条件(1)俄国革命的历史条件:①客观条件:A、19世纪末20世纪初的俄国,已进入到帝国主义阶段,具有帝国主义特征;但资本主义的发展远远落后于美德英法等国,各种社会矛盾十分尖锐。
B、一战一方面激化了俄国的各种矛盾,加速了革命形势的发展;另一方面,各主要帝国主义国家大多卷入战争,为俄国革命创造了有利条件。
②主观条件:A、俄国无产阶级及其政党(即布尔什维克党)的成熟;B、广大贫苦农民成为革命的同盟军。
(2)二月革命:A、时间:1917年3月(俄历二月)B、性质:资产阶级民主革命C、结果:A、推翻了统治俄国长达三百多年的罗曼诺夫王朝(即沙皇的专制统治);B、形成了工兵代表苏维埃和资产阶级临时政府并存的局面(二月革命俄国政治形势的基本特点)。
世界近现代史教案3第一章单元总结一、学习提示本单元内容最突出的特征是人类历史发展的重大转折,欧洲封建社会日趋解体并逐步向资本主义社会过渡。
主要内容包括资本主义萌芽的产生、新航路的开辟、早期殖民扩张、文艺复兴、宗教改革及尼德兰革命六个知识板块。
在以往高考中,命题都比较集中于前五部分。
根据考纲要求,本单元需要重点复习的二、三两节,即新航路的开辟、早期殖民扩张和文艺复兴三个知识板块。
二、知识图解3(一)归纳下列史实1.西班牙、葡萄牙与新航路的开辟及其早期殖民扩张(1)开辟新航路的条件①15世纪晚期,葡萄牙、西班牙建立了中央集权的政权,国家有力量组织进行大规模的远洋航行。
②葡萄牙、西班牙濒临大西洋,地理位置优越,航海知识丰富,造船技术较高。
③葡萄牙、西班牙曾长期受阿拉伯人控制,宗教情绪严重,热衷于传播天主教。
(2)早期殖民扩张:①葡萄牙:1500年占领巴西;但葡萄牙扩张的主要方向是在非洲和亚洲。
②西班牙:主要目的是掠夺金银。
15世纪末到16世纪中期,占领了除巴西外的中、南美洲;16世纪六七十年代又占领了亚洲的菲律宾。
③两国的统治者把掠夺来的财富用于满足奢侈腐化和生活,而不是积累资本,因此反而加速了封建制度的衰落。
2.文艺复兴发源于意大利的原因①意大利最早出现了资本主义生产关系的萌芽,形成中的资产阶级为了维护自己的经济和政治利益,迫切要求摧毁教会的神学世界观,铲除维护封建制度的各种传统观念。
②意大利更直接、更系统地保留了希腊、罗马的古典文化。
(二)历史现象分析1.文艺复兴的实质和历史意义(1)实质:文艺复兴是14~16世纪在欧洲兴起的思想文化运动。
从表面上看是欧洲思想文化界复兴希腊、罗马古典文化,实际上是欧洲资本主义发展和新兴资产阶级的反封建斗争在意识形态领域的反映。
它的核心是人文主义,即要求冲破宗教神学的束缚,倡导资产阶级的自由、人权和自我奋斗精神。
(2)历史意义:①给予封建思想以沉重打击,极大地解放了人们的思想,推动了欧洲资本主义经济的发展,推动了反封建斗争的高涨。
历史初中世界现代史教案课题:世界现代史年级:初中课时:1课时教学目标:1.使学生了解世界现代史的基本概念和重要事件;2.培养学生对历史的兴趣,启发他们对世界现代史的思考和探索;3.激发学生的学习兴趣,提高他们的历史知识水平和综合能力。
教学重点:1.世界现代史的定义和范围;2.世界现代史的重要事件和影响。
教学难点:1.帮助学生理解世界现代史的复杂性和多样性;2.引导学生对世界现代史进行深入思考和探索。
教学过程:导入(5分钟)1.教师简要介绍世界现代史的概念和重要性,引起学生对世界现代史的兴趣;2.提出一个问题:“你认为什么是世界现代史?”讲授(15分钟)1.教师讲解世界现代史的定义和范围,介绍世界现代史的主要内容和特点;2.分析世界现代史的重要事件,并讨论其影响和意义;3.引导学生对世界现代史进行思考和讨论,促进他们对历史的理解和探索。
练习(15分钟)1.组织学生进行小组讨论,让他们选择一个世界现代史的重要事件,介绍该事件的背景、原因和影响;2.让学生展示他们的研究成果并进行互动讨论,促进学生对世界现代史的深入了解。
总结(5分钟)1.回顾今天的教学内容,强调世界现代史的重要性和复杂性;2.鼓励学生对世界现代史进行进一步的探索和研究,培养他们对历史的兴趣和理解。
板书设计:世界现代史的定义和范围;世界现代史的重要事件和影响。
教学反思:通过本节课的教学,学生对世界现代史有了初步的了解和认识,掌握了世界现代史的基本概念和重要事件。
教师在教学过程中要注重引导学生进行思考和讨论,激发他们对历史的兴趣和探索欲望。
同时,教师还应该关注学生的学习情况,及时调整教学方法和策略,提高教学效果和教学质量。
世界现代史复习教案一.俄国社会主义革命1.原因:主观条件、客观条件、直接原因2.革命的进程:(1)二月革命(1917年3月8日)结果:①推翻了沙皇专制-----罗曼诺夫王朝;②形成了工兵代表苏维埃和资产阶级临时政府两个政权并存的局面。
(2)《四月提纲》:提出了从资产阶级民主革命过渡到无产阶级社会主义革命的任务,还提出“全部政权归苏维埃”的口号,希望以和平的方式夺取政权。
为革命指明了方向。
(3)七月流血事件:两个政权并存的局面结束,革命和平发展的可能性破灭。
(4)制定武装起义的决议:1917年10月,布尔什维克党中央会议通过了列宁提出的关于近期举行武装起义的决议。
(5)十月革命(1917年11月彼得格勒)彼得格勒武装起义在列宁亲自领导下,从11月6日晚开始到8日凌晨攻占冬宫,取得胜利。
到1918年春,各地苏维埃政权相继建立。
十月革命的过程可以概括为:二月革命掘沙皇,《四月提纲》指方向,七月流血抛幻想,十月革命现曙光。
3.特点:发展马克思主义,在一国取得胜利;暴力夺权;城市中心道路;资产阶级民主革命和无产阶级社会主义革命紧密相联。
4.第一个社会主义国家的建立(1)建立政权:1917年11月7日,全俄工兵代表苏维埃第二次代表大会召开,《土地法令》、《和平法令》,成立了以列宁为首的工兵苏维埃政府——人民委员会。
(2)1918春,苏维埃政体在苏俄初步确立;1922年,苏联成立(四个加盟国)5.十月革命的影响(1)是人类历史上第一次获得胜利的社会主义革命,使俄国在短时期内建立新型无产阶级专政,开辟出社会主义发展道路;成功地将社会主义理论变成实践,开创出社会主义运动的新局面。
(2)沉重打击了帝国主义统治,给各国无产阶级和殖民地半殖民地人民指明了寻求解放的道路。
(3)开辟人类历史新纪元。
二.社会主义经济体制的调整和创新新经济政策利用商品、货币、市场关系恢复经济,巩固工农联盟。
2.斯大林经济体制(斯大林模式)(1)优先发展重工业:A方针:1925年12月有,苏联提出“社会主义工业化”方针,主张优先发展重工业。
世界近现代史第一轮复习教学案
§15 第二次世界大战
★高考考点及应试对策:
1、掌握二战爆发、扩大、转折和胜利的重大事件,正确认识二战反法西斯的性质,分析其胜利原因及影响,理解世界反法西斯联盟建立的必要性及意义;
2、分析大战后期四次重大国际会议对打败法西斯的积极作用和为战后冷战及各种矛盾纷争埋下祸根的负面影响。
★教学过程:
☆基本知识结构:
一、第二次世界大战
1、背景
2、原因:①根本原因:
②重要原因:
③促成因素:
3、爆发:
4、经过:
(1)德军的西线进攻:
(2)法国沦陷:
(3)不列颠之战:
(4)扩大:①欧洲战场的扩大:
②太平洋战场扩大:
(5)世界反法西斯同盟建立:①基础:
上一页下一页。
历史课教案世界现代史概况教案:世界现代史概况教学目标:1. 通过本课学习,使学生了解世界现代史的重要事件与发展趋势;2. 让学生了解不同国家的历史变迁对世界的影响;3. 培养学生的历史意识和跨文化交流能力。
教学重点:1. 现代史的定义与特点;2. 世界各地的现代史发展概况;3. 世界现代史的重大事件与影响。
教学难点:1. 让学生从宏观的角度认识世界现代史的变革和发展;2. 帮助学生理解不同国家的现代史发展模式;3. 引导学生进行历史事件的分析和综合思考。
教学方法:1. 情景教学法:通过世界各地的现代史事件场景,引导学生思考并提出问题;2. 对比研究法:通过比较不同国家的现代史,帮助学生理解其发展模式和原因;3. 探究教学法:鼓励学生主动参与课堂讨论和研究,培养独立思考和批判性思维能力。
教学过程:一、导入(约5分钟)通过世界地图和图片展示不同国家的现代史事件,激发学生的兴趣,并提出以下问题:- 现代史的定义是什么?有哪些特点?- 你对现代史有什么初步的了解?二、探究世界各地的现代史发展(约25分钟)1. 第一段:教师通过展示图片和视频,简要介绍世界各地现代史的特点和发展概况,如:- 英国工业革命对现代史的影响;- 美国独立战争和西班牙殖民战争;- 俄国十月革命和中国五四运动。
2. 第二段:教师引导学生从不同国家的现代史出发,分小组进行深入研究,并展示自己的成果。
鼓励学生在研究过程中提出问题,并与其他小组进行对比讨论。
三、探究世界现代史的重大事件与影响(约40分钟)1. 第一段:教师选择几个现代史的重大事件进行深入讲解,如:- 一战和二战对世界的影响;- 冷战时期的国际关系格局;- 互联网革命对世界的影响。
2. 第二段:教师引导学生进行事件的剖析和思考,鼓励学生发表个人观点和感悟,并引导学生思考这些事件如何影响世界现代史的发展。
四、课堂总结(约10分钟)教师对本节课的内容进行总结,并展望下一节课的内容,激发学生的学习兴趣和对现代史的思考。
高考历史复习专题五世界近代现代史教案专题五世界近代现代史【2011年考纲】近代史部分6.西方人精神的发展(1)艺复兴和宗教改革:但丁、薄伽丘和彼特拉克等人的主要作品;马丁•路德的主要思想;艺复兴和宗教改革时期人主义的含义。
(2)启蒙运动:孟德斯鸠、伏尔泰、卢梭、康德等启蒙思想家的观点;启蒙运动对人主义思想的发展;启蒙运动对社会发展的重要意义。
7.新航路的开辟、殖民扩张与世界市场的形成和发展(1)新航路的开辟:新航路的开辟及其历史背景和意义。
(增加历史背景;原表述为其对世界市场形成的意义)(2)西欧列强的殖民扩张:荷兰、英国等西欧国家野蛮抢夺殖民地和建立海外商品市场。
(删除资本主义世界市场形成的主要途径)(3)两次工业革命:第一次工业革命;第二次工业革命;两次工业革命与世界市场的形成。
(原表述为两次工业革命对资本主义世界市场发展的影响)8.欧美资产阶级代议制的确立与发展(1)英国君主立宪制的确立:1688年“光荣革命”;《权利法案》的颁布;责任制内阁的形成;1832年议会改革;英国君主立宪制的特点。
(2)美国共和制的确立:美国独立之初的严峻形势;1787年宪法的颁布;美国的联邦制以及共和政体的确立。
(3)资产阶级代议制在欧洲大陆的扩展:法兰西第三共和国的建立与共和政体的确立;德国的统一与德意志帝国君主立宪制的确立。
9.科学社会主义理论的诞生:《共产党宣言》的问世与马克思主义的诞生。
10.近代科学革命与技术革命(1)经典力学:伽利略、牛顿对经典力学建立所作的贡献;经典力学在近代自然科学理论发展中的历史地位。
(2)生物进化论:拉马克和早期的生物进化思想;达尔创立生物进化论;科学与宗教在人类起问题上的分歧及其根。
(增加科学与宗教在人类起问题上的分歧及其根)(3)蒸汽机的发明和电气技术的应用:蒸汽机的发明和电气技术的应用;科学技术进步对社会发展的作用。
现代史部分14.俄国十月革命与苏联社会主义建设(1)俄国十月革命:二月革命;《四月提纲》;彼得格勒武装起义;十月革命胜利的历史意义。
世界现代史复习提纲世界现代史复习提纲【考点一:苏联社会主义道路的探索】一、俄国十月革命1、一战带来深重苦难,1917年3月,俄国爆发了“二月革命”,推翻沙皇统治。
“二月革命”后,两个政权并存,即资产阶级临时政府(掌握实权)和工人士兵代表苏维埃。
2、1917年11月,列宁领导彼得格勒武装起义(即十月革命)推翻了资产阶级临时政府,取得胜利,建立了工人士兵苏维埃政权──人民委员会。
3、十月革命胜利的历史意义:①十月革命是人类历史上第一次获得胜利的社会主义革命。
(性质)②世界上第一个社会主义国家──苏维埃俄国的诞生。
③沉重打击了帝国主义的统治,推动了国际社会主义运动的发展,鼓舞了殖民地半殖民地人民的解放斗争。
二、列宁和斯大林对社会主义道路探索1、列宁:①1921年,实施新经济政策。
允许多种经济并存,大力发展商品经济,促进国民经济的恢复和发展。
②1922年,苏联成立(1922—1991年)存在69周年(最早加入苏联的:俄罗斯联邦、外高加索联邦、乌克兰、白俄罗斯。
后扩展到15个加盟共和国)2、斯大林:①1928—1937,完成第一、二个五年计划,重点发展重工业。
苏联由传统的农业国变成了强盛的工业国,国防力量也大大加强。
②斯大林模式形成:1936年,通过新宪法,宣布苏联是“工农社会主义国家”。
新宪法的制定标志着高度集中的经济政治体制(斯大林模式)的形成。
3、对斯大林模式的做一评价在苏联外有帝国主义包围,国内经济、文化相对落后的情况下形成的,在一定阶段发挥过作用。
弊端:①优先发展重工业,使农业和轻工业长期处于落后状态。
②片面强调产值和产量,造成产品品种少、质量差。
③严重损害农民利益,挫伤农民生产积极性。
④经济粗放,经济效益低下,大量消耗和浪费资源。
【考点二:凡尔赛─华盛顿体系下的世界】一、凡尔赛——华盛顿体系1、巴黎和会及凡尔赛体系的形成1919年,为对战后的世界作出安排,重新分割世界,召开巴黎和会,签署对德的《凡尔赛和约》等条约,构成了凡尔赛体系,凡尔赛体系确立了帝国主义在欧洲、西亚、非洲统治的新秩序。
世界近现代史教案第一章:近代化的探索1.1 英国的资产阶级革命了解英国资产阶级革命的原因和过程掌握英国资产阶级革命对英国社会和经济的影响1.2 美国的独立战争了解美国独立战争的原因和过程掌握美国独立战争对美国历史的影响1.3 法国大革命了解法国大革命的原因和过程掌握法国大革命对法国社会和政治的影响第二章:工业革命2.1 工业革命的起源和发展了解工业革命的背景和起源掌握工业革命对英国和世界经济的影响2.2 工业革命对社会的影响了解工业革命对英国社会结构和生活方式的影响掌握工业革命对工人阶级的剥削和斗争第三章:殖民扩张与掠夺3.1 欧洲国家的殖民扩张了解欧洲国家殖民扩张的原因和过程掌握殖民扩张对非洲、亚洲和美洲的影响3.2 殖民掠夺与剥削了解殖民掠夺的方式和手段掌握殖民掠夺对殖民地经济和社会的影响第四章:国家主义与民族解放运动4.1 国家主义的兴起了解国家主义的背景和理念掌握国家主义对欧洲政治和民族关系的影响4.2 民族解放运动的兴起了解民族解放运动的原因和过程掌握民族解放运动对殖民地独立和民族自决的影响第五章:两次世界大战5.1 第一次世界大战了解第一次世界大战的原因和过程掌握第一次世界大战对世界政治和经济的影响5.2 第二次世界大战了解第二次世界大战的原因和过程掌握第二次世界大战对世界政治和历史的影响第六章:冷战与美苏争霸6.1 冷战的起源与分期了解冷战起源的原因和背景掌握冷战的发展阶段及其特点6.2 美苏争霸的过程与影响了解美苏争霸的具体事件和影响掌握冷战对世界政治、经济和军事的影响第七章:全球化进程与经济发展7.1 全球化进程的概述了解全球化进程的起源和发展掌握全球化对世界经济的推动作用7.2 经济发展与不平衡分析全球化背景下各国的经济发展状况探讨经济发展中的不平衡现象及其影响第八章:政治体制与民主化进程8.1 西方国家政治体制的演变了解西方国家政治体制的演变过程掌握现代西方国家政治体制的主要特点8.2 民主化进程与挑战分析民主化进程中的成功案例与挑战探讨民主化对世界政治发展的影响第九章:科技革命与文化变迁9.1 科技革命的历程了解科技革命的发展和重要成果掌握科技革命对人类生活的影响9.2 文化变迁与多元发展探讨文化变迁的趋势和特点分析文化多样性对世界的影响第十章:当代世界面临的挑战与展望10.1 全球化带来的挑战分析全球化进程中面临的问题和挑战探讨应对策略和解决方案10.2 人类发展与世界前景展望人类社会的发展趋势分析世界未来的挑战与机遇重点和难点解析:1. 第一章:近代化的探索难点解析:这三个事件的原因、过程及其对各自国家和社会的影响。
世界近现代史第一轮复习教案一.资本主义在欧洲的兴起1.新航路的开辟和早期殖民活动1.新航路的开辟1)原因:(1)社会根源(动力):①对黄金的狂热渴求;②《马可波罗行记》的刺激和促进;③对天主教传播的热衷。
(2)经济根源:①根本原因:西欧商品经济的发展;②资本主义的萌芽和发展。
(3)直接原因:商业危机:奥斯曼帝国对东西商路的控制。
2)条件:(1)知识的进步;科技的发展;——生产力的发展(2)王室的支持:15世纪晚期,已完成中央集的酌葡萄牙、西班牙同时热衷于传播天主教.这是新航路开辟的动力之一。
3)经过:(1)1488年,葡萄牙从迪亚士到达好望角。
(2)1497~1498年.葡萄牙人达?伽马绕过非洲好望角到达印度。
(3)1492年,在西班牙王室的支持下,意大利人哥伦布越过大西洋到达了美洲。
(4)1519~1522年.葡萄牙人麦哲伦环球航行成功,证实了地圆学说。
4)影响:对欧洲:加速了西欧封建制度的衰落和资本主义的发展:(1)商业革命:经贸文化交往范围的扩大;世界市场开始逐渐形成;欧洲商贸中心的转移:地中海沿岸。
(2)价格革命:金银价值下降,物价猛涨;新兴工商业资产阶级获得暴利;封建主势力衰落;劳动人民容易贫困。
对世界:伴随新航路开辟而形成的西欧国家早期殖民扩张改变了世界形势和历史发展的进程:(1)致使亚洲、非洲和美洲的一些地区开始渐渐成为欧洲资本主义的殖民地、半殖民地。
其经济被迫卷入世界资本主义市场。
其文化和生活方式也逐渐发生变化(2)加快了荷、英、法等西欧国家的资本原始积累,为资本主义的经济发展和政治斗争准备了条件。
总之:各大洲之间相对隔绝孤立状态被打破,世界日益成为一个相互影响、联系紧密的整体,为世界市场的形成创造了条件。
这是一个“世界”被发现的时代,这是人类历史的“扩张”时代。
(“世界”被发现)[分析]试结合原因、影响分析新航路的开辟反映了怎么样的历史发展特征?[答案]15至16世纪是欧洲资本主义兴起的历史时期,是人类历史由彼此隔绝逐渐融合为一部统一的人类历史的转折时期,新航路的开辟正是这种历史特征的反映。
世界现代史材料题专
题
世界现代史材料题专题
班级:姓名:成绩:
1.阅读下列材料,回答问题。
材料一见表1
表1:1913——1925年俄国[苏俄(联)]粮食产量
注:普特=16.8千克
——摘自《历史——经济成长历程》(岳麓书社)(1)据材料一和所学知识,指出1913-1921年俄国(苏俄)粮食产量变化的原因。
(2)概括1921-1925年俄国(苏俄)粮食产量变化趋势。
结合所学知识,分析出现这一变化趋势的主要的原因。
材料二经过工业化和农业集体化,实施国民经济五年计划……到20世纪30年代中期,苏联确立了新的经济体制。
——摘自《历史——经济成长历程》(岳麓书社)(3)据材料二和所学知识,理解苏联确立了“新的经济体制”指的是什么?
材料三(苏联)五年计划引起了全世界的关注,尤其是国为同一时期西方经济的崩溃。
社会主义不再空想家的梦想,它是发展中的事业。
——[美]斯塔夫里阿诺斯《全球通史》(4)概括材料三作者对苏联实施“五年计划”的看法?
2.阅读下列材料
材料一:没有战争,世界将陷入自私自利之中……在战争中得到发展的是人类的最高贵的美德,包括勇敢、克己、忠于职责,以及甘冒生命危险的自我牺牲。
——“一战”时德军参谋总长毛奇的言论材料二:彩虹有很多颜色,各不相同,但它们能混成一条灿烂夺目的彩练…….我们各国不同的理想是可以汇合成一个和谐的整体,团结一致地为我们自身和全世界的利益而采取行动。
——“二战”期间罗斯福的演讲
材料三:由于现实中一直存在着严重的大国强权主义,由于历史造成的严重的不合理的国际秩序,还由于大批原殖民地半殖民地落后国家刚刚获得独立,它们仍然需要加强自己的主权来保护自己的利益……这使得国际社会变得更加敏感和脆弱,世界并不太平。
——李巨廉《血碑——震撼全球的两次世界大战》请回答:(1)结合“一战”的史实,驳斥材料一中毛奇关于战争的言论。
(2)依据材料二,概括罗斯福的观点,并举“二战”期间的一例加以说明。
(3)依据材料三的观点,如何才能实现世界“太平”?
3.阅读下列材料并结合所学知识,回答问题。
材料一 (苏俄)彼得格勒省农民说:“我们那里发生过把手枪对着人家太阳穴这样的强制行为,人们很气愤。
”吉尔吉斯的农民说:“粮食被收集得象扫帚扫过一样干净,一点也没剩。
”
——摘编自王斯德等《苏联兴亡史》材料二
(1)面对材料一中“苏俄农民的气愤和不满”,列宁实施了什么政策?
(2)据材料二,分别指出图5中A、B两个时段美国失业率的变化情况。
分析导致这两个时段失业率变化的主要原因(提示:写重大事件名称)。
(3)两国为应对危机采取了什么共同的调整方式?这给了你怎样的历史感悟?
4.曾经,世界是“欧洲”的;一度,世界是“美国”的。
近现代以来,美欧关系在相对稳定中曲折发展。
阅读下列材料,回答问题。
材料一政策设计人员认识到,共产党人正在利用欧洲危机,如果他们进一步得逞,美国安全将会面临严重威胁。
不过他们认为,美国援助欧洲的目的不在于应付共产主义的威胁,而在于恢复欧洲社会的生气和健全经济。
换句话说,其目的不是同共产主义作斗争,而是同经济失调作斗争,因为经济失调很容易使一切极权主义运动在欧洲社会混水摸鱼……
——美国国务院政策设计委员会《关于美国援助西欧的政策》材料二 1963年戴高乐访问希腊时说“希腊和法国可能作出的‘最大贡献’将是保持独立的国家地位,而不做卫星国。
”
20世纪60年代,法国不顾美国反对,成功地试验了第一颗原子弹并与中国建交。
70年代,联邦德国展开了旨在改善与苏联等东欧社会主义国家关系的“新东方政策”。
经过10年的不懈努力,英国终于在1973年成为欧洲共同体的成员国,结束了英美特殊关系。
——整理自人教网材料三第二次世界大战以后,美国与欧共体(欧盟前身)国民生产总值占世界国民生产总值的比重如下:
(注:以1974年时的欧洲共同体九国作为一个整体)
——整理自人教网
(1)据材料一,概括指出美国设计对西欧援助计划的意图。
(2)据材料二,指出美欧关系发生了怎样的变化?结合材料三分析其变化的原因。
(3)综合以上材料并结合所学知识,分析指出二战后美欧关系演变的原因。
5.世界一体化给人们的社会生活带来了重大变化,改变了世界的面貌。
阅读下列材料,回答问题。
材料一(15世纪30年代)仅仅一个世纪之后,欧洲的航海家们已经发现了我们现在所知世界的大部分地区,并绘制成图。
在最早的几次航行中,探险家……首先开辟航线……永远地结束了世界主要文明相互隔绝的局面。
——《人类文明史图鉴:发现新大陆(公元1400年——1500年)》材料二
材料三苹果的iPhone手机在美国设计,在日本制造关键零部件,有韩国制造最核心的芯片和显示屏,由台湾厂商供应另外一些零部件,最后在深圳的富士康工厂里组装,然后空运到美国,再被销售到世界各地。
——曾航《一只iPhone的全球之旅》
材料四美国苹果公司在中国代工公司的污染问题
曝光企业代工产品曝光内容武汉某有限公司电子元器件排放重金属污水,污染南太子湖苏州某科技公司触摸屏排放刺激性气体,影响居民生活
——根据中央电视台《新闻调查》节目《苹果的另一面》编制(1)材料一反映了人类历史上的哪一重大事件?依据材料指出它对世界的影响。
(2)观察材料二中的三幅图,找出第一次工业革命的发明。
(要求写出图序和名称)
(3)材料三反映了当今世界经济发展的什么趋势?综合四则材料,指出中国应该如何应对这一趋势?
6. 阅读下列材料,回答问题
材料一
“不平衡的跷跷板”
材料二 1492 年 10 月 2 日,这一天,大西洋强劲的信风将哥伦布的舰队送上了梦寐以求的新大陆,也就此吹开了隔绝各个大陆的无形屏障。
从这一天起,来自欧洲的航海家们,用新航线连接起一个完整的“世界”。
——《大国崛起》解说词材料三科技革命改变了人类的生产、生活方式,人与人之间的时空距离不断缩短,整个世界紧缩成一个“村落”。
今天,我们一起享受着人类共同的文明成果。
欧洲人用着韩国制造的手机,日本人喝着美国生产的可口可乐,中国人开着德国品牌的汽车……
——改编自岳麓版历史教材(1)根据材料一回答,“不平衡的跷跷板”形象地体现了当今世界怎样的政治格局及发展趋势?
(2)材料二中的“用新航线连接起一个完整的‘世界’”指的是什么历史事件?该事件有何重大意义?
(3)根据材料三结合所学知识回答,当今世界经济呈现出怎样的发展趋势?1995 年,顺应这一发展趋势而成立的国际组织是什么?中国于哪一年加入了这个国际组织?
(4)结合所学知识回答,在新的世界格局形成过程中,中国应该怎样才能占据有利地位?
参考答案
1.(1)原因:战争的影响;实行战时共产主义政策。
(2)变化趋势:逐步增加(上升)。
主要原因:社会相对安定;实行新经济政策,调动了农民生产积极性。
(3)“新的经济体制”指的是:高度集中的计划经济体制。
(4)作者的看法:赞赏(或肯定)苏联实施“五年计划”取得的成就。
2.(1)一战给各国人民带来深重灾难
(2)观点:各国团结起来,与法西斯国家做斗争
举例:成立世界反法西斯联盟,召开雅尔塔会议,开辟欧洲第二战场(诺曼底登陆)
(3)反对大国强权主义,建立合理的国际秩序,加强各国主权,保卫独立
3.(1)新经济政策。
(2)变化情况:A段:不断上升(由低到高);B段:逐渐下降(由高到低)。
主要原因:A段:经济大危机;B段:罗斯福新政。
(3)方式:改革。
感悟:改革是社会发展的重要推动力。
(或要敢于改革,更要善于改革;能够结合国情,实事求是地进行改革,促进经济发展。
)
4.(1)意图:维护美国安全;促进欧洲经济的恢复,稳定资本主义秩序;控制西欧,遏制苏联。
(2)变化:西欧依附(受制)于美国到逐步摆脱美国控制而独立自主(或美欧关系分化)。
原因:美国经济发展实力相对下降;西欧(欧共体)经济实力不断增强。
(3)原因:双方综合实力的消长和全球化趋势的加强。
5.(1)新航路的开辟(答“地理大发现”亦可)世界开始连成一个整体。
(2)图 2 ;蒸汽机车。
(答火车亦可得分)
(3)经济全球化。
顺应经济全球化的潮流,制定防范风险的有效措施。
(或“顺应潮流,迎接挑战,坚持可持续发展之路”);(如答“趋利避害”、“主动融入世界”、“坚持改革开放”、“坚持科技创新”、“关注发展与环境问题”)
6.(1)一超多强;多极化趋势;
(2)新航路开辟;沟通了欧、亚、非、美四大洲;把世界连接成一个整体;促进了各国经济文化交流;也促进了资本主义的产生和发展。
(任答两点即可)(3)全球化趋势;世界贸易组织;2001年;
(4)努力发展经济,增强综合国力;加强与世界各国的联系,学习先进科学技术,发挥我国优势,促进经济发展等。
(有理即可)。