体表定位方法
- 格式:doc
- 大小:33.50 KB
- 文档页数:3
股骨头体表定位方法股骨头体表定位方法是一种常用的医学技术,用于准确定位股骨头的位置。
在临床上,股骨头体表定位方法常用于骨折复位、关节置换手术、骨科手术等情况下,以确保手术操作的准确性和安全性。
股骨头体表定位方法主要有以下几种:1. 外观触诊法:外观触诊法是最常用的股骨头定位方法之一。
医生通过触摸病人的大腿部位,准确找到股骨头的位置。
在触诊过程中,医生会注意股骨头的凸起感和骨性硬度,以确定其具体位置。
2. 解剖标志法:解剖标志法是通过股骨头周围的解剖结构来定位股骨头的位置。
常用的解剖标志包括股骨转子间沟、大腿外侧髓间沟、髌骨上缘等。
医生通过观察这些解剖标志的位置和特征,可以准确地确定股骨头的位置。
3. 影像学定位法:影像学定位法是通过影像学技术来确定股骨头的位置。
常用的影像学技术包括X线检查、CT扫描和MRI等。
医生通过观察影像学图像,可以清晰地看到股骨头的位置和形态,从而准确地进行定位。
4. 手术定位法:手术定位法是在手术操作中通过直接暴露股骨头来确定其位置。
医生通过手术切口将股骨头暴露出来,然后通过直接观察和触诊来确定其位置。
股骨头体表定位方法在临床上具有重要的意义。
通过准确地定位股骨头的位置,医生可以更好地进行手术操作,提高手术的成功率和安全性。
此外,股骨头体表定位方法还可以用于术前评估和术后效果的观察,帮助医生进行术后康复指导和治疗计划的制定。
然而,股骨头体表定位方法也存在一些局限性。
首先,不同人的股骨头位置可能存在差异,因此在实际操作中需要结合多种定位方法来确保准确性。
其次,股骨头体表定位方法只能提供股骨头的大致位置,无法提供详细的解剖信息。
因此,在实际手术操作中,医生还需要结合影像学技术和手术定位法来进一步确认股骨头的具体位置。
股骨头体表定位方法是一种常用的医学技术,用于确定股骨头的位置。
不同的定位方法有各自的优缺点,医生需要根据具体情况选择合适的方法。
股骨头体表定位方法的准确性对于手术操作的成功与否至关重要,因此医生需要具备熟练的技术和丰富的经验,才能确保手术的安全性和有效性。
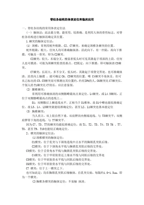
脊柱各结构的体表定位和临床应用一、脊柱各结构的常用体表定位法(一) 触抹法:此法最方便,最常用,较准确。
是利用人体的骨性标志,对脊柱各结构进行触抹而确定其位置。
1.棘突的触抹定位法:(1) 颈椎:常利用枕外粗隆、C2、C7棘突,来确定颈椎各棘突的位置。
枕外粗隆:粗大,任何人均可准确触抹清。
沿此向下,有一凹陷,再向下推摸,可触及一骨突,即为C2棘突。
C2棘突:较大,末端分叉。
瘦弱者低头时可见其隆起于项部的上段。
任何人也可摸清。
可做为颈棘突检查的基点。
C2既定,向下推摸,即可触抹清C3棘突。
C7棘突:长而大,多不分叉。
低头时,其隆起于项背交界处。
也可准确抹清。
沿其向上触摸,就可确定C6、C5棘突的位置。
唯 C4棘突不易抹及。
但可从己标出的C3、C5棘突而可推测出其位置约。
约有20%的人,C6棘突比C7棘突长。
个别人的T1棘突比C7的长。
应注意鉴别。
(2) 腰椎棘突:常利用可准确抹清的双侧髂嵴最高点来定位。
L4棘突、或L4.5棘间,正位于双侧髂嵴最高点的连线上。
S1:双侧髂后上棘连线水平,正相当于S1椎体。
故S1中嵴也能较准确定位。
故L3、L4、L5棘突就能较准确定位;甚至L2、L1棘突也基本能定位(3) 胸椎棘突:当人直立,双上肢自然下垂,双肩胛岗内侧端连线,与 T3棘突平;双侧肩胛骨下角的连线,与 T7棘突平。
因为C7、T3、T7的棘突均能较准确定位,故T1、T2、T3、T4、T5 T6 、T7、T8,甚至T9、T10也能较正确地定位。
2、横突的触抹定位法:(1)颈椎横突的触抹定位:C1横突:位于乳突与下颌角连线中点水平的胸锁乳突肌后缘。
C2横突:位于下颌角水平线与胸锁乳突肌后缘的交界处。
C3横突:位于舌骨角水平线与胸锁乳突肌后缘的交界处。
C4横突:位于甲状软骨近上缘水平线与同肌后缘的交界处C5横突:位于甲状软骨水平线与同肌后缘的交界处。
C6横突:位于环状软骨水平线与同肌后缘的交界处。
C7 横突:位于上一横突之下。
体表解剖标志定位法
在医学领域中,准确的解剖标志是非常重要的。
而体表解剖标志
定位法则是一种以体表标志为基础,通过触觉、视觉、听觉等手段寻
找内部重要结构的方法。
该方法可以让医生通过触摸患者的体表结构
来准确定位到内部器官或组织,精确定位病变或手术切口。
下面就为
大家介绍一下如何进行体表解剖标志定位法。
1. 确定体表标志的位置。
首先,需要准确的确定体表结构的位置,这通常需要通过X光、CT等影像学检查或观察解剖学模型来学习。
在实际操作中,医生需要用手指按压定位点,以此确认内部器官或组
织的位置。
2. 借助外部参考点。
对于一些难以确定的体表结构位置,可以
借助外部参考点来协助确认,如肋骨、胸骨等骨骼结构,以及肌肉、
肌腱等软组织。
通过这些外部参考点,可以更加精确地确定内部结构
的位置。
3. 结合多种方法来确定定位。
在实际操作过程中,医生需要结
合多种方法来确定定位。
首先可以通过触感来确定位置,再通过视觉、听觉等手段进行协助。
特别是在手术切口的选择和定位中,更需要多
种方法共同协作,确保手术的精确性。
总之,体表解剖标志定位法是一个非常重要的方法,可以有效地
帮助医生在各种不同情况下精准定位内部结构,为手术操作提供必要
的依据。
对于学习医学的学生来说,也需要掌握这种方法,以便在未
来的临床实践中做好各种手术操作。
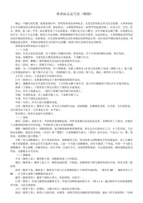
体表标志定穴法(精细)确定一个腧穴的位置,除探索感应外,常利用体表的各种标志,尤其是骨性标志作为定位依据。
人体体表标志可分为静态标志和动态标志两大类。
静态标志,主要指骨性标志(如骨节突起或凹陷),以及五官、毛发、乳头、脐窝、指(趾)甲等。
如在腓骨前下方定阳陵泉,在骶后孔中定八髎穴,在目外眦旁定瞳子髎,在眉梢后定丝竹空,乳头下方定乳根,脐窝之中定神阙,拇指桡侧指甲角后旁定少商等。
动态的标志,主要指随着屈伸等活动而出现的肌性标志、皮肤皱纹,以及采取某种特定动作而确定的参照标志等。
如在屈肘外侧纹端外定曲池,咬肌隆起处定颊车,举臂时肩峰前外方凹陷中定肩髃,两虎口相叉食指尽处定列缺等。
现将基本的体表标志分述如下:(一)头部发际:头发分布区的边缘。
位于前额上的横向边缘,称前发际;位于后项部的横向边缘,称后发际。
发角:前额两旁,当前发际与鬓发前缘会合成角处。
下对颧弓中点。
曲角(曲周,颞颥):额旁颞部头发边际向前成弧形突出处。
眉心(眉间,阙中):前额正中线上,当两眉头之间。
眼眶:为一个四棱锥形的骨性腔,外口称眶缘,在眶上缘的内1/3折点处有眶上切迹(或眶上孔);眶上缘上方有隆起的眉弓。
眶下缘中点直下方,可摸到眶下孔。
眶上切迹、眶下孔、颏孔一般均位于目中线上。
人中沟(水沟):上唇表面正中的纵行凹沟。
巨分(鼻唇沟):由鼻翼旁伸延至口角外侧部的圆弧形浅沟。
颧弓:循颧骨向后至耳前的弓形突起。
下方凹陷为颞下颌关节,张口时可触摸到下颌头在关节窝内转动。
曲颊(下颌角):下颌骨的下颌支后缘与下颌体会合成角处。
耳尖:外耳上缘最高点。
一般位于眉梢与枕外隆凸的连线上。
耳根:耳郭附着部。
其上端称耳根上点,下端称耳根下点。
耳垂:外耳下端的无软骨部分。
耳珠(耳屏):外耳门前方的瓣状突起。
完骨(颞骨乳突):颞骨后下部,外耳后方的圆形突起。
表面粗糙,有胸锁乳突肌、头夹肌、头长肌附着。
其尖端突向下前方,与耳垂处于同一水平面上。
枕外隆凸:枕骨后表面中央的隆凸。
人体体表定位一、四肢体表定位标志1.尺骨茎突前臂近腕部内侧的突起2.桡骨茎突前臂近腕部外侧的突起3.尺骨鹰嘴肘关节背侧的突起4.肱骨内上髁肘关节内侧的突起5.肱骨外上髁肘关节外侧的突起一、四肢体表定位标志6.肱骨大结节位于肩峰外下方的突起7.锁骨横向位于胸廓前上方可触及到的内低外高的骨骼8.肩峰肩胛冈外上方的突起9.肩胛骨喙突肩峰前内下深按可扪及到的突起10.肩胛下角肩胛骨的最下端,与第7胸椎下缘等高11.内踝小腿远端踝关节内侧的突起12.外踝小腿远端踝关节外侧的突起13.胫骨粗隆胫骨上端前缘的突起14.髌骨膝关节前方可活动的骨骼15.股骨内上髁膝关节内上方的突起16.股骨外上髁膝关节外上方的突起17.腓骨小头膝关节外下方可扪及到的突起18.髂嵴髂骨最高处的突起,平第4腰椎棘突高度19.髂前上棘髂骨前上方的突起,平第2骶椎高度20.股骨大粗隆股骨上端外侧的突起,平耻骨联合高度二、胸部体表定位标志1.胸骨颈静脉切迹胸骨上缘的凹陷处,平第2 胸椎下缘高度2.胸骨角胸骨柄与胸骨体的连接处,微向前凸,两侧与第2肋骨前端连接,平对气管分叉及第4、5胸椎椎体交界处3.剑突末端胸骨最下端,平第11胸椎椎体高度二、胸部体表定位标志4.肋弓构成胸廓下口的前部,由第8~10肋软骨前端相连形成,肋弓的最低点平第3腰椎高度5.锁骨中线通过锁骨中点的垂线6.腋前线通过腋窝前缘的垂线7.腋中线通过腋窝中点的垂线8.腋后线通过腋窝后缘的垂线三、腹部体表定位标志“九分法” 用两条水平线和两条垂直线将腹部分为9 个区。
上水平线为经过两侧肋弓下缘最低点的连线,下水平线为经过两侧髂嵴最高点的连线,两条垂直线分别为左锁骨中线与左腹股沟韧带中点的连线和右锁骨中线与右腹股沟韧带中点的连线。
9个区上部为腹上区、左季肋区和右季肋区中部为脐区、左腰区和右腰区下部为腹下区、左髂区和右髂区四、腹部体表定位标志常用的体表定位标志还有:(1)胆囊底体表投影为右侧肋弓与腹直肌外缘交界处(2)成人肾门约平第1腰椎高度,肾上极平第11胸椎下缘,肾下极平第2腰椎下缘(3)膀胱位于耻骨联合上方四、脊柱体表定位标志部位前面观对应平面上腭上腭牙齿咬合面下颌角舌骨甲状软骨环状软骨环状软骨下2cm 胸骨颈静脉切迹胸骨角侧面观对应平面第1颈椎第2颈椎第3颈椎第4颈椎第5颈椎第6颈椎第7颈椎第2、3胸椎间盘第4、5胸椎间盘颈根部最突出的棘突肩胛上角四、脊柱体表定位标志部位第6胸椎第7胸椎第11胸椎第1腰椎第3腰椎第4腰椎第5腰椎前面观对应平面侧面观对应平面双乳头连线中点(男)胸骨体中点肩胛下角胸骨剑突末端剑突末端与肚脐连线中点脐上3cm 肋弓下缘(最低点)脐髂嵴脐下3cm 髂嵴下3cm 第2骶椎尾骨髂前上棘连线中点耻骨联合五、头颅体表定位点、定位线及基准面1.定位点(1)眉间:两侧眉弓的内侧端之间(2)鼻根:鼻骨与额骨相接处(3)外耳孔:耳屏对面的椭圆形孔(4)枕外隆凸:枕骨外面的中部隆起(5)乳突尖:耳后颞骨乳突部向下呈乳头尖状(6)下颌角:下颌骨的后缘与下缘相会处形成的钝角2.定位线(1)听眶线:为外耳孔与同侧眼眶下缘间的连线。
胸椎体表标志定位法
胸椎体表标志定位法是通过在胸部表面找到特定的标志点来定位胸椎体的具体位置。
常用的标志点有:
1. 锁骨结节:位于胸骨与肩胛骨之间的凹陷处,通常位于第1胸椎体上方。
2. 胸骨下缘:位于胸骨末端的水平线。
3. 乳头:女性的乳头通常位于第4、5肋间,男性略高于此。
4. 剑突:位于胸骨最下端尖锐部分。
5. 肋骨:通过感触胸壁外触诊到的肋骨位置。
通过这些标志点的定位,可以大致确定胸椎体的位置。
在医学诊断中,常常通过胸椎体表标志定位法和X线或其他影像学方法相结合,更准确地确定胸椎体的位置。
⼲货梨状肌体表定位
起点:骶⾻前⾯,向外经坐⾻⼤孔;⽌点:股⾻⼤转⼦
体表投影
1:梨状肌出⼝点
体表定位:髂后上棘与骶⾻尖的连线中点
操作⽅法:针尖刺⾄骶⾻背⾯时,探及其边缘,沿⾻边缘继续向下刺⼊约0.5cm达梨状肌肌束
2:梨状肌肌腹上段
体表定位:①髂后上棘与尾⾻尖,连线的中点,该点与股⾻⼤转⼦尖的连线的中1/3段⼀点②取髂后上棘与坐⾻结节下缘连线中上1/3点。
操作⽅法:垂直于局部⽪肤,⼑⼝线与梨状肌肌纤维⽅向⼀致,快速刺⼊⽪肤达⽪下组织层,然后缓慢深⼊,当出现第2个突破感、患者有明显酸胀感时,表明针⼑已到达梨状肌病损部位
3:梨状肌肌腹中点
体表定位:髂后上棘与股⾻⼤转⼦连线中点下2-3cm
操作⽅法:进⼑点,右⼿持⼑,左⼿固定梨状肌,垂直进⼑,⼑⼝线与梨状肌平⾏,针⼑深⼊过程中寻找到异感后,调转⼑⼝'⼑下有松动感后出⼑
4:梨状肌⽌点
体表定位:梨状肌在⼤转⼦尖部的附着。
操作⽅法:针体垂直于⼤转⼦尖部⾻⾯刺⼊,直达⾻⾯,纵⾏疏通剥离,横⾏摆动针体。
必要时,可调转⼑⼝线⽅向,使⼑⼝线与肌腔纤维⽅向垂直,松解部分肌腱
⽂章来源于⽹络,感谢原创作者。
如有侵权请及时联系我们删除。
⼆、培训收获:。
一,脊柱各结构的经常使用体表定位法 (一) 触抹法:此法最便利,最经常使用,较准确。
是利用人体的骨性标记,对脊柱各结构进行触抹而确定其位置。
1,棘突的触抹定位法: (1) 颈椎:常利用枕外粗隆、C2、C7棘突,来确定颈椎各棘突的位置。
枕外粗隆:粗年夜,任何人均可准确触抹清。
沿此向下,有一凹陷,再向下推摸,可触及一骨突,即为C2棘突。
C2棘突:较年夜,末端分叉。
瘦弱者垂头时可见其隆起于项部的上段。
任何人也可摸清。
可做为颈棘突检查的基点。
C2既定,向下推摸,即可触抹清C3棘突。
C7棘突:长而年夜,多不分叉。
垂头时,其隆起于项背交界处。
也可准确抹清。
沿其向上触摸,就可确定C6、C5棘突的位置。
唯C4棘突不容易抹及。
但可从己标出的C3、C5棘突而可推测出其位置约。
约有20%的人,C6棘突比C7棘突长。
个他人的T1棘突比C7的长。
应注意鉴别。
(2) 腰椎棘突:常利用可准确抹清的双侧髂嵴最高点来定位。
L4棘突、或L4.5棘间,正位于双侧髂嵴最高点的连线上。
S1:双侧髂后上棘连线水平,正相当于S1椎体。
故S1中嵴也能较准确定位。
故L3、L4、L5棘突就能较准确定位;甚至L2、L1棘突也基天性定位 (3) 胸椎棘突:当人直立,双上肢自然下垂,双肩胛岗内侧端连线,与T3棘突平。
双侧肩胛骨下角的连线,与T7棘突平。
因为C7、T3、T7的棘突均能较准确定位,故T1、T2、T3、T4、T5 T6 、T7、T8,甚至T9、T10也能较正确地定位。
2,横突的触抹定位法: (1)颈椎横突的触抹定位: C1横突:位于乳突与下颌角连线中点水平的胸锁乳突肌后缘。
C2横突:位于下颌角水平线与胸锁乳突肌后缘的交界处。
C3横突:位于舌骨角水平线与胸锁乳突肌后缘的交界处。
C4横突:位于甲状软骨近上缘水平线与同肌后缘的交界处 C5横突:位于甲状软骨水平线与同肌后缘的交界处。
C6横突:位于环状软骨水平线与同肌后缘的交界处。
C7 横突:位于上一横突之下。
常用定穴解剖标志的体表定位方法概述及解释说明1. 引言1.1 概述在中医领域中,穴位定位是非常重要的技术之一。
通过准确地确定穴位的位置,可以在临床上实施针灸、推拿和其他治疗方法,以达到调理身体、改善健康状况的目的。
而在定位穴位时,常常需要依靠解剖标志来进行辅助定位。
本文将介绍常用定穴解剖标志的体表定位方法,并详细解释其原理和步骤。
1.2 文章结构本文分为五个部分:引言、定穴解剖标志的体表定位方法、定穴解剖标志的具体解释说明、定穴解剖标志在临床应用中的重要性以及结论与展望。
首先,在引言部分将对文章进行概述,并简要介绍各部分内容。
接着,在第二部分将详细讨论定穴解剖标志的体表定位方法,包括定义和作用以及常用方法的介绍和原理说明。
第三部分将更加具体地解释不同身体部位的定穴解剖标志,包括头部和面部、颈部和胸部以及腹部和腰部等区域。
第四部分将探讨定穴解剖标志在临床应用中的重要性,包括对治疗效果的影响、常见病症中的案例分析以及不同学科领域中的应用情况。
最后,在结论与展望部分将总结文章的主要内容和发现,并展望未来在定穴解剖标志领域的研究和应用。
1.3 目的本文旨在全面介绍常用定穴解剖标志的体表定位方法,并对其原理和步骤进行详细说明。
通过深入了解这些方法,读者可以更好地理解穴位定位技术的重要性,提高在临床实践中使用其准确性,并为未来研究和应用提供参考。
2. 定穴解剖标志的体表定位方法2.1 定穴解剖标志的定义和作用定穴解剖标志指的是在人体上找到特定的标示点,以准确确定穴位的位置。
在中医学和针灸疗法中,准确的定位是非常关键的,因为它直接影响到治疗的效果。
通过明确解剖结构并了解其表面标志,可以帮助确定穴位的准确位置。
2.2 常用的定穴解剖标志介绍常见的定穴解剖标志包括头部、面部、颈部、胸部、腹部和腰部等多个区域。
对于每个区域,都有相应的特征性结构作为参考点进行定位。
对于头部和面部,常用的定穴解剖标志包括眼眶下缘、眼角外侧缘、外耳道开口等。
人体体表解剖标志定位法与临床应用体表解剖标志定位法(acupoint-located methodby anatomical landmark):是以人体解剖学的各种体表标志为依据来确定腧穴位置的方法,又称自然标志定位法。
体表解剖标志定位法可分为:1.固定的标志:指各部位由骨节、肌肉所形成的突起、凹陷及五官轮廓、发际、指(趾)甲、乳头、肚脐等,是在自然姿势下可见的标志,可以借助这些标志确定腧穴的位置。
如以腓骨小头为标志,在其前下方凹陷中定阳陵泉;以足内踝尖为标志,在其上3寸,胫骨内侧缘后方定三阴交;以眉头定攒竹;以脐为标志,脐中即为神阙,其旁开2寸定天枢等。
2。
活动的标志:指各部的关节、肌肉、肌腱、皮肤随着活动而出现的空隙、凹陷、皱纹、尖端等,是在活动姿势下才会出现的标志,据此亦可确定腧穴的位置。
如在耳屏与下颌关节之间,微张口呈凹陷处取听宫;下颌角前上方约1横指当咬肌隆起、按之凹陷处取颊车等.一头颈部体表定位与临床应用眶上切迹(眶上孔):一般位于眶上缘中内1/3交界处,内有眶上神经和血管通过,压迫有明显痛感。
临床上按压该处用来判断昏迷程度。
眶下孔:眶下缘中点下方约1cm处,有眶下神经通过,按压有凹陷感。
拔除上颌1~4牙时,可在此进行阻滞麻醉。
切牙孔:两中切牙腭面之间,顺着牙龈斜插可进入。
拔除上颌1~4牙时,可在此进行阻滞麻醉。
上颌结节:位于上颌第三磨牙的上后内方,颊内侧面与牙龈之间。
拔除上颌4~8牙时,可在此进行阻滞麻醉.腭大孔:紧靠上颌第三磨牙的腭面内上方。
拔除上颌4~8牙时,可在此进行阻滞麻醉。
下颌角:下颌支后缘与下颌骨下缘相交处。
在下颌角上2横指(为在操作中方便应用,用示指或中指宽度作为“横指宽”,以横指宽为定位测量的标准。
通过观测统计,1横指宽度平均约为1。
8cm)画一水平线,下颌支后缘前1横指画一平行后缘的斜线,两线相交处即为下颌孔的体表投影,其内侧面为下颌孔,有下牙槽神经通过。
拔除下颌1~8牙时,可经过下颌第二磨牙斜水平插入对侧下颌孔进行阻滞麻醉(图1a)。
⼈体体表标志定位与解剖(含⼈体解剖图)今天给⼤家介绍⼈体头颈部相应⾻骼体表标志和肌性标志,以及体表各肌⾁的起⽌点、运动功能以及神经⽀配,⽂中所配均为实体照⽚,尤其适合于从事康复科、⾻科、针灸推拿、针⼑等领域的医务⼯作者。
上项线:位于枕外隆凸的两旁,向乳突基部伸展弯曲的横⾏⾻嵴,有胸锁乳突肌和斜⽅肌附着。
枕外隆凸:枕鳞中央的⾻性隆起,位于头颈交界处,枕部正中线有项韧带附着乳突。
乳突:乳突为位于⽿垂后⽅的圆丘状⾻性隆起,是颞⾻乳突部的⼀部分。
第7颈椎:位于颈椎与胸椎的交界处,因此形态与胸椎接近。
第7颈椎棘突⽐其他颈椎棘突长且粗⼤,近似⽔平位的伸向后⽅,末端不分叉呈结节状,往往于⽪下形成⼀隆起,故第7颈椎⼜名隆椎。
甲状软⾻:颈部前⾯的⽅形软⾻,不成对,左右各⼀,由前缘相互愈着的呈四边形的左、右软⾻板组成。
愈着处称前⾓,前⾓上端向前突出,称喉结。
12⽉31⽇北京-中医诊疗局部雕塑美容减肥、⽆痕线雕提升术精品班—点击查看详情环状软⾻:紧接于甲状软⾻下⽅,不成对,位于喉部最下⽅,⽓管最上⽅,与⽓管的最上⼀节相连成环形。
部位:位于颈阔肌深⾯,两侧颈部外侧,分为胸⾻部和锁⾻部。
起点:胸⾻柄前⾯、锁⾻胸⾻端上缘内1/3。
⽌点:颞⾻乳突及上项线外侧。
运动功能:单侧收缩,头部向同侧屈,并使头转向对侧,双侧同时收缩,肌⾁合⼒在寰枕关节额状轴的后⾯使头后伸,肌⾁合⼒在寰枕关节额状轴的前⾯则使头前屈(如:头顶球)。
神经⽀配:胸锁乳突肌受第⼗⼀对脑神经副神经(Ⅺ)及⼀部分颈丛前⽀的⽀配(C3和C4)。
练习⽅式:头顶垂直负重并转动,如顶沙包头颈转动。
颈阔肌部位:颈阔肌位于颈前部⽪下,与⽪肤密切贴合的⼀块薄⽽宽阔的肌⾁。
起点:颈阔肌下缘起⾃胸⼤肌和三⾓肌筋膜,肌纤维斜向上内⽅,越过锁⾻和下颌⾻⾄⾯部。
⽌点:前部.肌纤维⽌于下颌⾻的下颌底和⼝⾓,其最前部的肌纤维左右相互交错,后部肌纤维移⾏于腮腺咬肌筋膜和部分⾯部肌⾁表⾯。
运动功能:收缩时牵引⼝⾓向下,并使颈部⽪肤起皱褶。
体表标志定位法名词解释
嘿,咱今天来说说体表标志定位法。
这可不是啥高深莫测的东西哦!简单来说,就是通过我们身体上那些明显的标志来确定位置。
比如说吧,有一次我去看医生,医生要在我肚子上找个地方检查。
他就一边嘴里念叨着什么“脐上几指”“肋下多少”,一边用手在我身上比划着。
我这才明白,原来医生就是在用体表标志定位法呀!他通过我肚脐眼啊、肋骨啊这些身体上的明显地方来准确找到要检查的部位。
所以啊,体表标志定位法就像是我们身体上自带的地图一样,能帮助医生啊、治疗师啊这些专业人士更准确地在我们身上操作。
它可真是个实用的小妙招呢,让一切都变得有章可循啦!这就是我对体表标志定位法的理解啦,咋样,是不是很容易懂呀!。
体表定位方法从体表定位对针刀医学的临床治疗操作来说是非常必要的,因为针刀治疗是一种闭合性手术,要有效地避开刀下的神经血管和其他重要脏器,都必须对进针点以内的解剖结构有明确的了解,体表定位学就是为了解决针刀医学临床上这一问题而提出来的。
在过去的解剖学文献中已有很多类似于体表定位学的描述,而仅仅是没有明确地将其概念化和系统化而已,因而就没有形成解剖学的专门学科。
因本书的主要目的是阐述针刀医学的基本原理,因此不能用很大篇幅来将体表定位学的所有内容都叙述出来,仅能阐述其部分内容,并明确体表定位学的范围和含义,关于体表定位学的全部内容,将另有专著。
一、头颈部眶下孔的体表定位:位于眶下缘中点以下,相当于鼻尖至眼外角连线的中点.颏孔的体表定位:位于下颌骨体的外侧面,正对下颌第一、二前磨牙间的下方.面动脉的体表定位:下颌骨下缘和咬肌前缘的相交点为面动脉进入面部的起点,在此处可扪及搏动,先从此点引线至口角外侧约1cm处,再将引线引至内眦。
由眼外眦向下做一垂线,再自鼻翼下缘外侧与口角分别向外侧引上、下二条水平线与上一垂线相交,此两条水平线可将面动脉分为三段:口角水平线以下为面动脉第一段;在上、下两水平线间的一段,为面动脉第二段;上水平线至内眦间的一段为面动脉第三段。
腮腺导管的体表定位:位于颧弓下方约1cm处,耳垂至鼻翼与口角间中点的连线的中1/3段。
颞浅动脉的体表定位:是颈外动脉终支之一,起自外耳道前下方平下颌角的后方处,自腮腺上缘穿出后,于颞下颌关节与外耳道间垂直上行,至眶上缘平面以上,继而分为额、顶两支。
面神经的体表定位:在头转向对侧时,取四点:鼓乳切迹点、下颌支后缘上3/5及下2/5的交点、下颌支后缘上1/3与下2/3的交点、下颌支后缘上2/3与下1/3的交点,作三条线:①第一、二点连线的上半部为面神经干的体表投影,此线的中点为面神经干分叉处的定位点;②自①线的中点至第三点的连线表示面神经颞面干的投影线;③自①线中点至第四点的连线表示颈面干的投影线.枕大神经的体表定位:枕大神经起自枢椎横突内侧寰椎后弓,斜向上向外上升,穿行头半棘肌之间,在头半棘肌附着于枕骨处,穿过该肌,更穿过斜方肌腱及颈固有筋膜(以上是枕大神经在深部的走行,此点在上项线平面距正中线约2cm处),到达皮下,随即分成许多分支,分布于头后部大部分皮肤.颈总动脉的体表定位:在右侧,从下颌角至乳突连线的中点划线至胸锁关节;在左侧,连线的下端稍偏外侧,此线平甲状软骨上缘以下为该动脉的体表定位。
体表定位方法
从体表定位对针刀医学的临床治疗操作来说是非常必要的,因为针刀治疗是一种闭合性手术,要有效地避开刀下的神经血管和其他重要脏器,都必须对进针点以内的解剖结构有明确的了解,体表定位学就是为了解决针刀医学临床上这一问题而提出来的。
在过去的解剖学文献中已有很多类似于体表定位学的描述,而仅仅是没有明确地将其概念化和系统化而已,因而就没有形成解剖学的专门学科。
因本书的主要目的是阐述针刀医学的基本原理,因此不能用很大篇幅来将体表定位学的所有内容都叙述出来,仅能阐述其部分内容,并明确体表定位学的范围和含义,关于体表定位学的全部内容,将另有专著。
一、头颈部
眶下孔的体表定位:位于眶下缘中点以下,相当于鼻尖至眼外角连线的中点。
颏孔的体表定位:位于下颌骨体的外侧面,正对下颌第一、二前磨牙间的下方。
面动脉的体表定位:下颌骨下缘和咬肌前缘的相交点为面动脉进入面部的起点,在此处可扪及搏动,先从此点引线至口角外侧约1cm处,再将引线引至内眦。
由眼外眦向下做一垂线,再自鼻翼下缘外侧与口角分别向外侧引上、下二条水平线与上一垂线相交,此两条水平线可将面动脉分为三段:口角水平线以下为面动脉第一段;在上、下两水平线间的一段,为面动脉第二段;上水平线至内眦间的一段为面动脉第三段。
腮腺导管的体表定位:位于颧弓下方约1cm处,耳垂至鼻翼与口角间中点的连线的中1/3段。
颞浅动脉的体表定位:是颈外动脉终支之一,起自外耳道前下方平下颌角的后方处,自腮腺上缘穿出后,于颞下颌关节与外耳道间垂直上行,至眶上缘平面以上,继而分为额、顶两支。
面神经的体表定位:在头转向对侧时,取四点:鼓乳切迹点、下颌支后缘上3/5及下2/5的交点、下颌支后缘上1/3与下2/3的交点、下颌支后缘上2/3与下1/3的交点,作三条线:①第一、二点连线的上半部为面神经干的体表投影,此线的中点为面神经干分叉处的定位点;②自①线的中点至第三点的连线表示面神经颞面干的投影线;③自①线中点至第四点的连线表示颈面干的投影线。
枕大神经的体表定位:枕大神经起自枢椎横突内侧寰椎后弓,斜向上向外上升,穿行头半棘肌之间,在头半棘肌附着于枕骨处,穿过该肌,更穿过斜方肌腱及颈固有筋膜(以上是枕大神经在深部的走行,此点在上项线平面距正中线约2cm处),到达皮下,随即分成许多分支,分布于头后部大部分皮肤。
颈总动脉的体表定位:在右侧,从下颌角至乳突连线的中点划线至胸锁关节;在左侧,连线的下端稍偏外侧,此线平甲状软骨上缘以下为该动脉的体表定位。
锁骨下动脉的体表定位:从胸锁关节至锁骨中点的凸向上方的曲线,其最高点距锁骨上缘约1cm。
颈外静脉的体表定位:下颌角至锁骨中点的连线。
副神经的体表定位:由胸锁乳突肌后缘上、中1/3交点至斜方肌前缘中、下1/3交点的连线。
二、肩背部
肩胛上神经的体表定位:此神经起于臂丛的上干(C5,C6),位于臂丛的上侧,向上外方行,经斜方肌及肩胛舌骨肌的深侧,至肩胛切迹处,与肩胛上动脉邻接。
此动脉经肩胛横韧带上侧至冈上窝,然后转至冈下窝。
而肩胛上神经则经肩胛横韧带下侧至冈上窝。
在此该神经发出分支支配冈上肌、肩关节及肩锁关节。
继而伴肩胛上动脉绕过肩胛颈切迹至冈下窝,支配冈下肌。
肩胛下动脉的体表定位:在肩胛下肌下缘附近起自腋动脉,走向后下方,主要分为胸背动脉和旋肩胛动脉。
前者伴随胸背神经行走,分布于前锯肌和背阔肌;后者迂曲后行穿三边孔,至冈下窝,分支营养附近诸肌。
三、上肢部
肱动脉的体表定位:将上肢外展90°并稍旋后,由锁骨中点到肘窝中点作一连线,连线与肱二头肌内侧缘交点以下的部分。
尺动脉的体表定位:由肘窝中点稍下方到豌豆骨桡侧的连线。
桡动脉的体表定位:由肘窝中点稍下方到桡骨远端掌侧面桡动脉搏动处的连线。
正中神经的体表定位:在臂部与肱动脉的投影相同;在前臂部为肱骨内上髁与肱二头肌腱连线的中点,向下到腕部桡侧腕屈肌腱与掌长肌腱之间的连线。
尺神经的体表定位:在臂部为从腋窝顶至肱骨内上髁与鹰嘴连线中点(肘后内侧沟)的连线。
在前臂部为从肱骨内上髁与鹰嘴连线中点至豌豆骨桡侧缘的连线。
桡神经的体表定位:在臂部为自腋后皱襞的下方经臂部后方至臂部外侧中、下1/3处,再从该处至肱骨外上髁的连线。
在前臂部为自肱骨外上髁至桡骨茎突的连线为桡神经浅支的投影;自肱骨外上髁至前臂背侧中线的中、下1/3交界处的连线,为桡神经深支的体表投影。
贵要静脉的体表定位:在前臂部为从尺骨茎突经前臂掌侧面至肘窝尺侧的连线;在臂部从肘窝尺侧沿肱二头肌内侧沟上升至臂中点稍下方伴肱动脉上行,汇入腋静脉。
腕横韧带的体表定位:为腕前区从桡侧端舟骨结节和大多角骨结节至尺侧端豌豆骨和钩骨钩的长、宽各约2.5cm的区域。
四、腰臀部
臀上血管神经出骨盆点的体表定位:自髂后上棘至股骨大转子连线的上、中1/3交界点。
臀下血管神经出骨盆点的体表定位:自髂后上棘至坐骨结节连线的中点。
坐骨神经在臀部的体表定位:髂后上棘至坐骨结节连线的上1/3与中1/3的交界点、股骨大转子与坐骨结节连线的中点,此两点的连线为坐骨神经在臀部的投影。
臀上动脉的体表定位:是髂内动脉后干的分支,经梨状肌上孔出骨盆(该动脉穿出梨状肌上孔的体表定位为:髂后上棘与股骨大转子尖端连线的上、中1/3交界点)至臀部分为浅、深两支,浅支行于臀大肌和臀中肌之间,深支行于臀中肌和臀小肌之间。
臀上皮神经的体表定位:起自上3对腰神经后支的外侧支,穿过背阔肌的腱膜,在骶棘肌的外侧缘跨过髂棘的后部,分布于臀中间上部的皮肤。
臀内侧皮神经的体表定位:起自第一至第三骶神经,从髂后上棘至尾骶连线的中1/3穿出深筋膜,分布于臀内侧部皮肤。
梨状肌的体表定位:起自骶骨前外侧面(第二至五骶椎)骶前孔外侧的部分,穿坐骨大孔止于股骨大转子尖端的三角形区域。
自髂后上棘与尾骨尖连线的中点至大转子尖的连线为该肌下缘的体表定位。
股方肌的体表定位:起自坐骨结节外侧面,止于转子间嵴和大转子的扁长方形区域。
五、下肢部
股动脉的体表定位:屈髋并稍外展、外旋位,由髂前上棘至耻骨联合的连线中点,划一直线至股骨内收肌结节,此线的上2/3,即为股动脉的体表定位。
胫前动脉的体表定位:胫骨粗隆和腓骨小头之间的中点与两踝之间的中点划一连线,即为胫前动脉的体表定位。
胫后动脉的体表定位:自腘窝中点正下方约7~8cm处至内踝与跟腱的中点,两者之间的连线为胫后动脉的体表定位。
坐骨神经在股后部的体表定位:股骨大转子与坐骨结节连线的中点、股骨两髁连线的中点,此二点的连线为坐骨神经在股后部行径的体表定位。
股神经的体表定位:是腰丛中较大的神经,经腹股沟韧带中点深面、髂腰肌前面进入股三角,位于股鞘外侧,下行约3cm即分为多支:股神经前皮支(分布于股前面下2/3的皮肤)、隐神经(亦为皮神经,伴股血管行经股三角,进入收肌管,继穿出该管,在缝匠肌与股薄肌之间出现于膝关节内后方)、肌支(发出许多小支,支配缝匠肌、股四头肌与耻骨肌)。
腓总神经的体表定位:起于第4~5腰神经及第1、2骶神经的后股,是坐骨神经的分支,沿腘窝外上界斜向至腓骨头前下方,绕腓骨颈,穿腓骨长肌分为腓深神经和腓浅神经。
腓深神经穿腓骨长肌和趾长伸肌起始部,至小腿前部与胫前动脉伴行,先在胫骨前肌和趾长伸肌间,后在胫骨前肌与长伸肌间下行至足背。
分布于小腿肌前群、足背肌及第1、2趾相对面的背面皮肤。
腓浅神经穿腓骨长肌起始部,在腓骨长、短肌和趾长伸肌间下行,分出肌支支配腓骨长、短肌,在小腿下1/3处浅出为皮支,分布于小腿外侧、足
背和趾背的皮肤。
腘绳肌的体表定位:由股二头肌、半腱肌、半膜肌组成。
起自坐骨结节,向下分为二组,在膝后区向两侧分开,构成腘窝的内上壁和外上壁,并分别止于腓骨头、胫骨干内侧上部、胫骨内侧髁后面。
足背动脉的体表定位:是胫前动脉的延续,在伸肌支持带下缘后方出现于拇长伸肌肌腱及趾长伸肌腱之间,行至第1跖骨间隙分为足底深支和第1跖背动脉二终支。
它在长伸肌外侧的位置表浅,可扪及其搏动。