四、心脏骤停与心肺复苏
- 格式:pptx
- 大小:7.25 MB
- 文档页数:63
心脏骤停与心肺脑复苏心脏骤停(cardiac arrest)——般是指患者在心脏相对正常或无全身性严重致命性疾病情况下,在未能估汁到的时间内,心搏突然停止,从而导致有效心泵功能和有效循环突然中止,为心脏急症中最严重的情况。
若不及时处理,会造成脑及全身器官组织的不可逆性损害而导致死亡。
对于心脏骤停的病人,若能及时有效地采取措施,有可能使之获得新生,这些措施称为心肺脑复苏(cardk)pulmonary cerebral resuscitation,CPCR),其中脑复苏是关键。
任何慢性病患者在死亡时,心脏都要停搏,这应称之为“心脏停搏”,而非“骤停”。
如晚期癌症病人临终消耗致死,心脏停搏是必然结果,这类病人当然不是心肺复苏急救的对象。
而由于各种原因所致的心脏骤停,病人虽处于“临床死亡”状态,但经过积极抢救,完全有可能复苏并恢复健康生活。
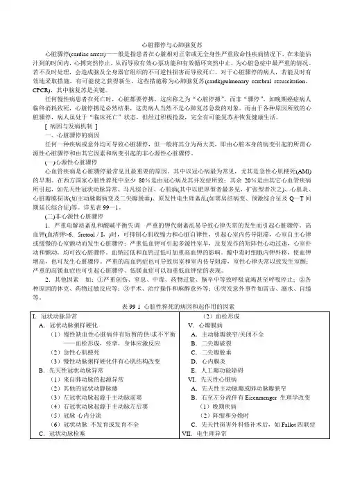
[ 病因与发病机制]一、心脏骤停的病因任何一种疾病或意外均可导致心脏骤停,但一般将其分为两大类,即由心脏本身的病变引起的所谓心源性心脏骤停和由其它因素和病变引起的非心源性心脏骤停。
(一)心源性心脏骤停心血管疾病是心脏骤停最常见且最重要的原因。
其中以冠心病最为常见,尤其是急性心肌梗死(AMl)的早期。
在西方国家心脏性猝死中至少80%是由冠心病及其并发症所致;其余20%是由其它心血管疾病所引起,如先天性冠状动脉异常、马凡综合征、心肌病(其中以肥厚型者最多见,扩张型者次之)、心肌炎、心脏瓣膜损害(如主动脉瓣病变及二尖瓣脱垂)、原发性电生理紊乱(如窦房结病变、预激综合征及Q—T间期延长综合征)等。
详见表99—1。
(二)非心源性心脏骤停1.严重电解质紊乱和酸碱平衡失调严重的钾代谢紊乱易导致心律失常的发生而引起心脏骤停。
高血钾(血清钾>6.5retool/I,)时,可抑制心肌收缩力和心脏自律性,引起心室内传导阻滞,心室自主心律或缓慢的心室颤动而发生心脏骤停;严重低血钾可引起多源性室早,反复发作的短阵性心动过速,心室扑动和颤动,均可致心脏骤停。
心脏骤停和心肺复苏技术对危重病人的抢救是医疗护理工作中重要任务,在抢救过程中需要争分夺秒。
因此,必须在思想上、组织上、物质上、技术上做好充分准备,并且需要常备不懈,只有这样才能在遇有急危重病人时,当机立断、全力以赴,积极进行抢救,以挽救病人的生命。
心脏骤停是指病人的心脏在正常或无重大病变的情况下,受到严重的打击,致使心脏突然停搏,有效泵血功能消失,引起全身严重缺血、缺氧。
如果4分钟内进行有效的心肺复苏,存活率可达50%,超过10分钟,生存渺茫。
复苏越早,成功率越高。
心肺复苏是指心跳和(或)呼吸骤停者在开放气道下行人工呼吸和胸外心脏按压,,将带有新鲜空气的血液运送到全身各部,尽快恢复自主呼吸和循环功能。
其主要目标是对心、脑及全身重要器官供养,延长机体耐受临床死亡的时间。
包括胸外心脏按压(circulation C)、开放气道(airway A)、人工呼吸(breathing B)三个步骤。
(一)心脏骤停的原因许多原因可以引起心脏骤停,常见原因可以分为两类:1、心源性心脏骤停:由心脏本身病变引起的。
如心肌梗塞、病毒性心肌炎、传导阻滞等。
2、非心源性心脏骤停:因其他疾患或因素影响到心脏所致。
非心源性原因可以分为:(1)、呼吸停止(2)、严重的电解质与酸碱平衡失调(3)、药物中毒或过敏(4)、电击、雷击或溺水(5)、麻醉和手术意外(6)、其他:某些诊断性操作如冠脉造影、心导管检查。
不论原因如何,最终通过以下环节彼此影响而导致心脏骤停。
1、心肌收缩力减弱2、冠脉灌注不足3、心输出血量降低4、心律失常(二)、心脏骤停的类型1、心室颤动:又称为室颤。
心电图表现为QRS波群消失,代之以大小不等、形态各异的颤动波,频率为200-400次/分。
2、心脏停搏:又称为心电静止。
心电图上房室均无激动波可见,呈一条直线,或偶见P波。
3、心电-机械分离:心电图呈缓慢、矮小、宽大畸形的心室自主节律,但无心搏出量。
以上三种类型,虽在心电和心脏活动方面各有特点,但共同的结果是心脏丧失有效收缩和排血功能,使血液循环停止而引起相通的临床表现。
心脏骤停和心肺复苏一、概述心脏骤停是指各种原因引起的心脏突然停止搏动,泵血功能丧失,导致全身各组织严重缺血、缺氧,若不及时处理,会造成脑及全身器官组织的不可逆性损害而导致死亡,是临床上最危急的情况。
对于心脏骤停所致的全身血循环中断、呼吸停止、意识丧失等所采取的旨在恢复生命活动的一系列及时、规范、有效急救措施的总称为心肺复苏(CPR)。
心跳停止4分钟内进行CPR-BLS,并在8分钟内进行进一步生命支持(ALS),则病人生存率为43%。
强调黄金4分钟:通常4分钟内进行心肺复苏,有32%的成功率;4分钟以后再进行心肺复苏,只有17%的成功率。
二、现场施救如果发现一位成人突然倒下,在确认周围环境及自身安全的情况下,判断其无反应、且没有呼吸或呼吸异常(即仅仅是喘息),施救者不要尝试检查脉搏,而必须假定是心脏骤停,立即识别并呼叫急救系统,同时行心肺复苏(Hands-Only)单纯心肺复苏:1、先行胸外按压,应首先从进行30次按压开始;2、按压频率至少100次分钟,按压幅度至少5cm;3、或者按照急救调度的指示操作,直至AED到达或急救人员接管患者。
在社区中经过培训的非专业施救者应至少为心脏骤停患者进行胸外按压,另外,如果经过培训的非专业施救者有能力进行人工呼吸应按照30:2的比率进行按压和人工呼吸。
施救者应持续实施心肺复苏,直至AED到达且可供使用,或急救人员已接管患者。
三、医院内抢救医院内,医务人员确认成人患者无反应且无呼吸或不能正常呼吸之后,立即识别并启动急救系统,行C-A-B。
医务人员检查脉搏时间不应超过10秒。
1、施救者先行胸外按压(C-A-B),先30次,按压后行2次通气;2、按压速率至少100次/分;3、成人按压幅度至少5cm;4、缩短最后一次按压到给予电击除颤之间的时间,以及给予电击到电击后立即恢复按压。
如果使用单项波除颤仪,所用电击均应选择360J。
采用双向方形波,首次电击可选择150-200J,或者采用直线双向波,第一次除颤时选择120J。
1、2023年新版心肺复苏指南2023年新版心肺复苏指南心脏骤停与心肺复苏心脏骤停一、心脏骤停的定义是指心脏射血功能的突然终止,患者对刺激无意识、无脉搏、无呼吸或濒死叹息样呼吸,如不能得到及时有效的救治,常致患者即刻死亡,即心脏性猝死。
二、心脏骤停的临床表现三无L无意识病人意识突然丧失,对刺激无反应,可伴四肢抽搐;2、无脉搏心音及大动脉搏动消失,血压测不出;3、无呼吸面色苍白或紫绢,呼吸中止或濒死叹息样呼吸。
注:对初学者来说,第一条最重要!三、心脏骤停的心电图表现四种心律类型1、心室哆嗦:心电图的波形、振幅与频率均不规矩,无法鉴别QRS波、ST段与T波。
2、无脉性室速2、:脉搏消失的室性心动过速。
注:心室哆嗦和无脉性室速应电除颤治疗!3、无脉性电活动:过去称电-机械分开,心脏有持续的电活动,但是没有有效的机械收缩。
心电图表现为正常或宽而畸形、振幅较低的QRS波群,频率多在30次/分以下(慢而无效的室性节律)。
4、心室停搏:心肌完全失去电活动能力,心电图上表现为一条直线。
注:无脉性电活动和心室停搏电除颤无效!四、心脏骤停的治疗即心肺复苏心肺复苏心肺复苏的五环生存链2023年新版心肺复苏指南心脏骤停与心肺复苏心脏骤停一、心脏骤停的定义是指心脏射血功能的突然终止,患者对刺激无意识、无脉搏、无呼吸或濒死叹息样呼吸,如不能得到及时有效的救治,常致3、患者即刻死亡,即心脏性猝死。
二、心脏骤停的临床表现三无1、无意识病人意识突然丧失,对刺激无反应,可伴四肢抽搐;2、无脉搏心音及大动脉搏动消失,血压测不出;3、无呼吸面色苍白或紫绢,呼吸中止或濒死叹息样呼吸。
注:对初学者来说,第一条最重要!三、心脏骤停的心电图表现四种心律类型1、心室哆嗦:心电图的波形、振幅与频率均不规矩,无法鉴别QRS波、ST段与T波。
2、无脉性室速:脉搏消失的室性心动过速。
注:心室哆嗦和无脉性室速应电除颤治疗!3、无脉性电活动:过去称电-机械分开,心脏有持续的电活动,但是没有有效的机械收缩。
心脏呼吸骤停与心肺复苏护理一、概述(一)心脏骤停的概念心脏骤停一般是指患者在心脏相对正常或无全身性严重致命性疾病情况下,在未能估计到的时间内,心搏突然停止,从而导致有效心泵功能和有效循环突然中止,若不及时处理,会造成脑及全身器官组织的不可逆损害而导致死亡。
(二)心肺复苏的概念心肺复苏(CPR)是针对呼吸、心跳停止的急症危重患者所采取的抢救关键措施,即胸外按压形成暂时的人工循环并恢复心脏自主搏动,采用人工呼吸代替自主呼吸,快速电除颤转复心室颤动,以及尽早使用血管活性药物来重新恢复自主循环的急救技术。
心肺复苏的目的是开放气道、重建呼吸和循环。
只有充分了解心肺复苏的知识并接受过此方面的训练后,才可以为他人实施心肺复苏。
(三)临床表现及判断标准(1)意识突然丧失。
(2)大血管搏动(脉搏)触不到、血压测不出。
(3)瞳孔散大。
(4)皮肤粘膜呈灰色或发绀。
(5)手术患者创面血色变紫,渗血或出血停止。
临床上只要具备前述临床表现中的前两项,即可判断为心搏骤停,应立即进行抢救。
二、心肺复苏(成人,使用简易呼吸器)(一)评估和观察要点(1)确认现场环境安全。
(2)确认患者无意识、无运动、无呼吸(终末叹气应看做无呼吸)。
(二)操作要点(1)立即呼救,同时检查脉搏,时间<10s,寻求帮助,记录时间。
(2)患者仰卧在地面或坚实的垫板表面。
(3)暴露胸部腹部,松开腰带。
(4)开始胸外按压。
术者将一手掌根部紧贴在患者双乳头连线的胸骨中心,另一手掌根部重叠放于其手背上,双臂伸直,垂直按压,使胸骨下陷至少5cm,每次按压后使胸廓完全反弹,放松时手掌不能离开胸壁,按压频率至少100次/min.(5)采取仰头举颏法(医务人员对创伤患者使用推举下颌法)开放气道,简易呼吸器连接氧气,调节氧流量至少为10~12L/min(有氧情况下)。
使面罩与患者面部紧密衔接,挤压气囊1s,使胸廓抬起,连续2次。
通气频率8~10次/min.(6)按压和通气比为30:2.(7)反复5个循环后,进行复苏效果评估,如果未成功则继续进行心肺复苏,评估时间不超过10s.(三)心肺复苏的有效指征(1)病人散大的瞳孔缩小。
一、急救护理学教案--心脏骤停与心肺脑复苏教案概述:本教案旨在通过学习和实践,使学生掌握心脏骤停的识别、心肺复苏技术和脑复苏护理措施,提高护理人员在急救过程中的应急能力和护理水平。
教学目标:1. 掌握心脏骤停的定义、病因和临床表现。
2. 学会心肺复苏(CPR)的基本技术和操作步骤。
3. 了解脑复苏的重要性,掌握脑复苏的基本护理措施。
4. 能够运用所学知识,在急救过程中对心脏骤停患者进行有效护理。
教学内容:第一节:心脏骤停的识别1. 心脏骤停的定义2. 心脏骤停的原因3. 心脏骤停的临床表现4. 心脏骤停的诊断与评估第二节:心肺复苏(CPR)技术1. CPR的意义和原则2. 胸外按压的正确方法和技巧3. 开放气道的方法和注意事项4. 人工呼吸的正确方法和技巧5. 婴儿和儿童CPR的特殊要点第三节:脑复苏的重要性1. 脑复苏的概念2. 脑复苏的意义3. 脑复苏的目标和原则4. 脑复苏的护理措施第四节:心脏骤停患者的护理1. 心脏骤停患者的初期评估与处理2. 心脏骤停患者的护理措施3. 心脏骤停患者的转运护理4. 心脏骤停患者的心理护理第五节:急救护理情景模拟1. 情景设置:心脏骤停患者的急救护理2. 学生分组,进行模拟演练3. 教师点评和指导教学方法:1. 讲授:讲解心脏骤停、心肺复苏和脑复苏的相关知识。
2. 演示:教师现场演示CPR操作步骤,学生跟随操作。
3. 实践:学生分组进行模拟演练,提高急救护理技能。
4. 讨论:学生之间交流急救护理经验,探讨如何提高急救护理质量。
教学评价:1. 课堂讲授环节:通过提问、讨论等方式评估学生对知识的掌握程度。
2. 操作演示环节:观察学生在模拟演练中的操作准确性,评估其技能水平。
3. 课后实践环节:要求学生结合临床实践,总结心脏骤停患者的急救护理经验,提高护理能力。
六、急救护理学教案--心脏骤停与心肺脑复苏教学内容:第五节:急救护理情景模拟(续)1. 情景设置:心脏骤停患者的急救护理2. 学生分组,进行模拟演练3. 教师点评和指导教学方法:1. 讲授:讲解心脏骤停、心肺复苏和脑复苏的相关知识。