准确度与精密度的关系
- 格式:docx
- 大小:8.09 KB
- 文档页数:2
准确度一术语和定义准确度(accuracy),是测量结果中系统误差与随机误差的综合,表示测量结果与真值的一致程度。
测试结果的准确度由正确度和精密度组成,即检测结果的准确程度通过正确度和精密度这两个指标来体现。
准确度常用误差来表示,当用于一组测试结果时,由随机误差分量(精密度)和系统误差分量(正确度)组成。
正确度(trueness),正确度又称真实度,指由大量测试结果得到的平均数与接受参照值间的一致程度。
正确度的度量通常以偏倚来表示,可表示测试结果中系统误差的大小。
精密度(precision),即在规定条件下,独立测试结果间的一致程度。
精密度仅仅依赖于随机误差的分布而与真值或接受参照值无关。
通常用标准差来衡量精密度的高低。
精密度越低,标准差越大。
偏倚(bias),测试结果的期望与真值(接受参照值)之差,其可能由一个或多个系统误差引起,是系统误差的总和。
偏倚小说明正确度高,反之则说明正确度低。
二准确度与精密度的关系准确度与精密度虽然概念不同,但是两者关系密切。
准确度由系统误差和随机误差所决定,而精密度由随机误差决定。
某试验的精密度高并不代表此试验的结果准确。
两者在消除了系统误差之后才是一致的。
精密度高是准确度高的前提,即要使准确度高,精密度一定要高,但是精密度高不一定准确度就高。
在实际工作中,检验人员必须采取比对试验,校准仪器等方法,减少系统误差,提高检验的准确度。
图1 准确度与精密度的关系三准确度评价1、比对试验概述在比对评价之前,操作者有足够的时间熟悉仪器操作及保养程序及评价方案,在评价实验过程中,待评方法及参比方法必须保证有适当的质量控制,待评方法及参比方法必须有足够的数据以保证结果具有代表性(需要多少数据取决于两种方法的精密度和干扰作用,两方法间的偏倚大小,样本分析物数据的范围及检测的医学要求)。
建议在至少5个工作日内最少要分析完40个患者样本。
在遵循厂家的推荐进行校准的条件下,增加测定样本数及测定天数,可以提高实验的可靠性及有效性。
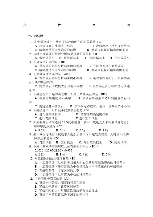
分析试题一、选择题1.在定量分析中,精密度与准确度之间的关系是(C)A. 精密度高,准确度必然高B. 准确度高,精密度必然高C. 精密度是保证准确度的前提D. 准确度是保证精密度的前提2. 从精密度好即可推断分析结果可靠的前提是(B)A. 偶然误差小B. 系统误差小C. 标准偏差小D. 平均偏差小3. 下列叙述正确的是(BC)A. 系统误差影响分析结果的精密度B. 方法误差属于系统误差C. 精密度是保证准确度的前提D. 准确度是保证精密度的前提4. 下系列叙述错误的是(AB)A. 偶然误差影响分析结果的准确度B. 绝对值相近的正、负偶然误差出现的机会均等C. 偶然误差的数值大小具有单向性D.偶然误差在分析中是无法避免的5. 下列情况所引起的误差中,不属于系统误差的是(BD)A. 称量时所用的砝码锈蚀B. 移液管转移液体之后残留量稍有不同C. 滴定刻度未经校正D. 读取滴定读数时,最后一位数字估计不准6. 下列措施中,可以减小偶然误差的是(B)A. 进行量器的校准B. 增加平均滴定的次数C. 进行对照试验D.进行空白试验7. 如果要分析结果达到0.1%的准确度,使用一般电光天平称取试样时至少应称取的质量为(C)A. 0.05gB. 0.1gC. 0.2gD. 1.0g8. 某一分析方法由于试剂带入的杂质量大而引起较大误差,此时应采取哪种方法来消除(D)A. 对照试验B. 空白试验C. 分析效果校正D. 提纯试剂9. 下列计算式的结果应以几位有效数字报出(B)?0.1026(25.00-21.36)/0.900A. 2位B. 3位C. 4位D. 5位10. 对置信区间的正确理解是(B)A. 一定置信度下以总体平均值为中心包括测定结果在内的可信范围B. 一定置信度下测定结果为中心包括总体平均值在内的可信范围C. 真值落在某一可靠区间的几率D. 一定置信度下以真值为中心的可信范围11. 下列表述中错误的是(A)A. 置信水平越高,测定的可靠性越高B. 置信水平越高,置信区间越宽C. 置信区间的大小与测定次数的平方根成反比D. 置信区间的位置取决于测定的平均值12. 有2组分析数据,要比较它们的精密度有无显著性差异,应采用(A)A. F检验B. t检验C. Q检验D. G检验13. 有2组分析数据,要判断它们的均值间是否存在系统误差,应采用(C)A. F检验B. t检验C. F检验+t检验D. G检验14. 下列情况中,导致分析结果产生正误差的是(B)A. 已失去部分结晶水的硼砂为基准物标定盐酸溶液的浓度B. 以重铬酸钾滴定亚铁时滴定管未用重铬酸钾标准溶液淋洗C. 标定氢氧化钠溶液的邻苯二甲酸氢钾含有少量邻苯二甲酸D. 以硫酸钡重量法测定钡时,沉淀剂硫酸加入量不足15. 滴定反应tT+bB=cC+dD达计量点时,T的物质的量与B的物质的量的关系是(B)A. 1:1B. t:bC. b:tD. 不确定16. 某弱酸A的分布系数与(ABC)A. B. C. D. 酸总17. cmol/L的S溶液的质量平衡式是(CD)A. [S]=CB. []=CC. []=2CD.[S]+[HSO3—]+[S]=C18. 某二元酸A的=1.2,=4.2。
准确度精密度系统误差偶然误差之间的关系
在物理测量学中,准确度、精密度、系统误差和偶然误差是四个重要
的概念,它们之间有着密切的联系。
准确度是指测量结果与真实值之间的偏差程度,用来描述测量结果的
正确性。
精密度则是指多次重复测量得到的结果之间的离散程度,用
来描述测量结果的稳定性。
系统误差是指由于测量仪器、环境等因素引起的测量偏差,其偏差大
小保持不变。
偶然误差则是指由于人为误差、随机扰动等因素引起的
测量偏差,其偏差大小是随机的。
在实际测量中,准确度和精密度往往是综合考虑的。
如果仪器的准确
度较高,但是精密度较低,同样会导致测量结果不可靠。
因此,合理
的测量方案应该兼顾准确度和精密度的要求。
系统误差和偶然误差也是密切相关的。
系统误差是由于固定因素引起的,因此它在一定程度上是可预测的,可以通过对测量仪器进行校准、环境条件进行调整等方式减小。
偶然误差则是随机的,其大小不确定,
因此只能通过多次重复测量来减小。
因此,准确度、精密度、系统误差和偶然误差四个概念相互关联、相互制约,只有在实际测量中兼顾这四个因素,才能得到准确、可靠的测量结果。
误差\准确度\精密度和不确定度的定义以及它们之间的关系在产品质量检验的实际工作中,时常会遇到误差值、准确度、精确度和不确定度问题。
特别是一次性的检验活动中,如食品、酒类样品的分析;建筑材料(水泥、砖、钢筋)的检验;轻纺产品的检测等等,都离不开这些定义的运用与归纳。
因此,作为检验、检测的技术机构应充分掌握和理解它们之间的关系,并在实际检验工作中运用好准确度与误差值、精密度和不确定度之间的关系。
对正确判定检验结论有很大的帮助。
1误差的定义误差是指测定的数值或其他近似值与真值的差。
例如:以0. 33代替1/3,其绝对误差就是1/300;相对误差就是l%。
2准确度的定义准确度是指测量值与真实值之间相符合的程度。
准确度的高低常以误差的大小来衡量。
即误差越小,准确度越高;误差越大,准确度越低。
为了说明一些仪器测量的准确度,常用绝对误差来表示。
如:分析天平的称量误差是±0.0002g;常量滴定管的读数误差是±0. 01ml等等。
3精密度的定义精密度是指在相同条件下,n次重复测量结果彼此相符合的程度。
精密度的大小,常用偏差表示,偏差越小,说明精密度越高。
为能准确衡量精密度,一般用标准偏差来表示。
其数学公式为:样本标准偏差S= [∑(Xi - X)2/(n-1)] 。
4不确定度的定义在《国际计量学基本和通用术语词汇表》中不确定度的定义为:表征合理地赋予被测量之值的分散性与测量结果相联系的参数。
在实际工作中,结果的不确定度,可能有很多来源。
如定义不完整,取样、基体效应和干扰,环境条件,质量和容量仪器的不确定度,参考值,测量方法和程序中的估计和假定以及随机变化等。
例如,对二等铂铑10 ——铂热电偶标准装置不确定度的评定,当在800℃点时,校准证书上表明,修正值为0.6℃,测得的平均值是800. 2℃,则实际结果为:t= 800.2℃+0. 6℃=800.80℃,其中不确定度U95=1.5℃(置信概率95%时,则KP =2)。
(1)测量精密度(简称精度)
测量精密度是指在规定条件下对被测量进行多次测量时,所得结果之间符合的程度。
它表示测量结果中随机误差大小的程度,随机误差越小,测量精密度越高。
(2)测量正确度
测量正确度表示在规定条件下,测量结果中所有系统误差综合大小的程度。
系统误差越小,测量正确度越高。
(3)测量准确度(又称精确度)
测量准确度表示测量结果与被测量真值之间的一致程度,它反映了测量结果中系统误差与随机误差的综合大小程度。
综合误差越小,测量准确度越高。
由定义可知,精密度高正确度不一定高,反之也如此,但准确度高意味着精密度与正确度都高。
现以打靶为例说明上述概念。
在图2-1(a)中,弹着点较集中,彼此间符合得好,但都偏离靶心较远,类比于精密度高而正确度低的情形,在图2-1(b)中,弹着点很分散,但没有固定的偏向,其平均位置在靶心附近,类比于正确度高而精密度低的情形;在图2-1(c)中,弹着点在靶心附近且很集中,类比于准确度高的情形;在图2-1(d)中,弹着点既分散又有较大的固定偏向,类比于精密度与正确度都不高的情形。
★准确度与精密度,误差与偏差准确度:测定值与真实值符合的程度绝对误差:测量值(或多次测定的平均值)与真(实)值之差称为绝对误差,用δ表示。
相对误差:绝对误差与真值的比值称为相对误差。
常用百分数表示。
绝对误差可正可负,可以表明测量仪器的准确度,但不能反映误差在测量值中所占比例,相对误差反映测量误差在测量结果中所占的比例,衡量相对误差更有意义。
例:用刻度0.5cm的尺测量长度,可以读准到0.1cm,该尺测量的绝对误差为0.1cm;用刻度1mm的尺测量长度,可以读准到0.1mm,该尺测量的绝对误差为0.1mm。
例:分析天平称量误差为0.1mg, 减重法需称2次,可能的最大误差为0.2mg, 为使称量相对误差小于0.1%,至少应称量多少样品?答:称量样品量应不小于0.2g。
真值(μ):真值是客观存在的,但任何测量都存在误差,故真值只能逼近而不可测知,实际工作中,往往用“标准值”代替“真值”。
标准值:采用多种可靠的分析方法、由具有丰富经验的分析人员经过反复多次测定得出的结果平均值。
精密度:几次平行测定结果相互接近的程度。
各次测定结果越接近,精密度越高,用偏差衡量精密度。
偏差:单次测量值与样本平均值之差:平均偏差:各次测量偏差绝对值的平均值。
相对平均偏差:平均偏差与平均值的比值。
标准偏差:各次测量偏差的平方和平均值再开方,比平均偏差更灵敏的反映较大偏差的存在,在统计学上更有意义。
相对标准偏差(变异系数)例:分析铁矿石中铁的质量分数,得到如下数据:37.45,37.20,37.50,37.30,37.25(%),计算测结果的平均值、平均偏差、相对平均偏差、标准偏差、变异系数。
准确度与精密度的关系:1)精密度是保证准确度的先决条件:精密度不符合要求,表示所测结果不可靠,失去衡量准确度的前提。
2)精密度高不能保证准确度高。
换言之,准确的实验一定是精密的,精密的实验不一定是准确的。
标准差是方差开方后的结果(即方差的算术平方根)假设这组数据的平均值是m方差公式s^2=1/n[(x1-m)^2+(x2-m)^2+...+(xn-m)^2]方差方差和标准差:样本中各数据与样本平均数的差的平方和的平均数叫做样本方差;样本方差的算术平方根叫做样本标准差。
准确度与精密度的定义及表示方法嗨,宝子!今天咱们来聊聊准确度和精密度这俩超有趣的概念。
先说说准确度吧。
准确度呢,简单来讲,就是测量值和真实值有多接近。
打个比方,你想知道自己到底有多高,真实身高是165厘米。
如果测量出来是164厘米或者166厘米,那这个测量就比较准啦。
那准确度怎么表示呢?通常用误差来表示哦。
误差就是测量值减去真实值。
要是误差小,就说明准确度高。
比如说误差是1厘米,就比误差5厘米的时候准确度高多了。
再来说精密度。
精密度就像是一群小伙伴测量同一个东西,大家测量结果之间的接近程度。
比如说,几个小伙伴一起测量一个小盒子的长度,有人测出来是10.1厘米,有人测出来是10.2厘米,还有人测出来是10.0厘米,这几个结果都很接近,那就说明精密度高。
精密度的表示方法呢,可以用偏差。
偏差有好几种呢,像绝对偏差、相对偏差之类的。
绝对偏差就是单次测量值和平均值的差。
相对偏差呢,就是绝对偏差除以平均值。
如果这些偏差都很小,那就说明测量的精密度很棒哦。
准确度和精密度虽然有点像,但还是有区别的呢。
准确度主要看的是测量值和真实值的关系,而精密度主要看的是多次测量值之间的关系。
有时候啊,可能精密度高,但准确度不一定高。
就像小伙伴们测量盒子长度,每次测量结果都很接近,精密度高,但是如果测量的工具不准,那和真实长度比起来,准确度可能就不咋地了。
反过来也有可能,准确度高的时候,精密度也可能不太好,不过这种情况比较少啦。
在实际生活中,这俩概念可重要了。
比如说做化学实验,要测量某种物质的含量,如果准确度和精密度都不高,那得到的结果可能就完全不对,实验就白做了。
再比如说,工厂生产零件,测量零件的尺寸,也得保证准确度和精密度,不然零件可能就装不上或者不好用了。
所以呀,不管是做科学研究还是干其他事儿,都得把准确度和精密度搞清楚哦。
分析方法的准确度和精密度准确度和精密度是评估分析方法质量的两个重要指标,它们在许多领域的实践中都扮演着关键的角色。
本文将分别从准确度和精密度两个方面对这两个指标进行详细说明,并介绍其在科学研究、医学诊断和工程设计等领域的应用。
一、准确度准确度指的是测量结果与真实值之间的接近程度。
在分析方法中,准确度可以衡量所得结果与实际情况的一致性,并用于评估方法的可靠性和可信度。
以下是几种常见的用于评估准确度的方法:1.比较法:通过与已知结果进行对比来评估所得结果的准确度。
例如,在进行新药疗效评估时,可以将实验组的结果与对照组进行比较,以检验所用方法的准确度。
2.标准样品法:使用已知含量的标准样品来检验方法的准确度。
例如,在环境监测中,可以使用已知浓度的标准溶液来检验分析方法的准确度。
3.重复性实验:通过对同一样品进行多次分析来评估结果的一致性。
这种方法可以用于评估分析方法的可重复性和稳定性,其中,较小的变异表示更高的准确度。
准确度的高低对于很多领域都非常重要,特别是在科学研究和医学诊断中。
在科学研究中,准确的分析方法可以确保数据的可信度和可重复性,从而提高科学实验的可靠性。
在医学诊断中,准确度是确保诊断结果正确的关键,能够对病情做出准确的评估和治疗建议。
二、精密度精密度是指在一系列重复测量中所得结果的一致性和稳定性。
与准确度不同,精密度并不涉及测量结果与真实值之间的接近程度。
以下是几种常见的用于评估精密度的方法:1.重复性实验:通过对同一样品进行多次分析来评估结果的一致性。
重复性实验中的较小变异表示较高的精度。
2.中间精度:在不同条件下进行多次分析来评估结果的稳定性。
这种方法常用于评估分析仪器的精密度,如测量设备的可靠性和稳定性。
3.组间精度:通过对同一样品在不同实验室或由不同分析师进行多次分析来评估结果的一致性。
组间精度用于评估对分析方法进行适用性验证和结果比较的可靠性。
精密度的高低对于评估分析方法的稳定性和可重复性非常重要。
精密度与准确度
任何测量都要求精确。
精确性是评价观测成果优劣的准确度与精密度的总称。
准确度是指在对某一个量的多次观测中,观测值对该量真值的偏离程度,观测值偏离真值愈小,则准确度愈高。
精密度简称精度,指在某一个量的多次观测中,各观测值之间的离散程度,若观测值非常集中则精度高;反之则低。
一个观测列可能精度高而准确度低,测绘也可能精度低而准确度高。
例如打靶,如果弹着点分布很松散,射击精密度就低,如弹着点密集在一起,则射击精度高。
在射击精密度高的情况下,若弹着点密集于靶子中心部分,则准确度也高。
射击的优劣视其射击精确性如何。
测量结果也要求精确性好。
易总,您好,最近也是年底,你工作也是比较忙,我也知道不应该在这个时候打扰您,再一次感谢您对我工作的支持,。
精密度、准确度、精确度曾振兴整理从教学仪器和测量两方面来说明之:一、仪器精密度和精确度:1、仪器的精密度:它指得是:仪器构造的精细和致密程度。
仪器的精密度高是指在使用该仪器时产生的系统误差小,测量的准确度高。
仪器的精密度可用测量的准确度来表示,而测量的准确度大小是用仪器的最小分度与真值的百分比来表示的。
如:最小分度值分别为0.1厘米和0.005厘米的直尺和游标卡尺测量4厘米长。
它们的准确度分别是:01/4=2.5%、0.005/4=0.125%。
即游标卡尺测量的结果偏离真实值的程度小。
也可以说:游标卡尺的精密度比直尺的高了20倍。
2、仪器的精确度:简称精度,指仪器在使用或测量时读数所能达到的准确度(量小分度值)。
仪器的精确度越高,指这仪器在使用或测量时读数所能达到的最小分度值较小。
如:最小分度值为0.02A的电流表要比量小分度值为0.1A的电流表的精确度高5倍。
(仪器一般无所谓“准确度”)二、测量的精密度、准确度和精确度:1、测量的精密度:指在对某一物理量进行测量时,各次测量数据大小彼此靠近的程度。
它反映测量的偶然误差,不能反映系统误差。
测量数据比较集中,说明精密度高,但不一定准确,不能准确,不能反映系统误差。
2、测量的准确度:指测量数据的平均值偏离真寮值的程度,偏离的越少准确度越高。
它反映测量的系统误差,查仪器精密度的评价标准。
螺旋测微器比游标卡尺测量同一物体的外径时准确度要高。
它不能反映偶然误差,即数据不一定集中在真实值附近,可能是分散的。
3、测量的精确度:指数据集中于真实值的附近的程度。
测量数据越集中于真实值附近,精确度越高。
它既反映了系统误差又反映了偶然误差,是对测量的综合评定。
由此可见,仪器的好坏程度是用仪器的精密度来说明的;测量结果的正确性,是用测量的准确度来评定的;测量的系统误差可用测量的准确度来考评;测量的偶然误差可用测量的精密度来确定;仪器的精密度只反映仪器读数的致密密程度。
准确度与精密度名词解释
在各种学科和领域中,准确度和精密度是两个重要的概念。
准确度是指测量结
果与真实值之间的接近程度,而精密度则是指多次测量结果之间的一致性和重复性。
准确度是评估测量结果是否接近所需的真实值的度量标准。
在科学实验、数据
分析和工程测量等领域,准确度是非常重要的指标。
准确度越高,测量结果与真实值之间的差距就越小。
通常,准确度可以通过与已知的标准值进行比较来评估。
精密度是评估测量结果之间的一致性和重复性的度量标准。
当我们进行多次测
量时,如果测量结果非常接近,即使与真实值之间存在一定的差距,那么我们可以认为测量方法是精密的。
精密度可以通过计算各个测量结果之间的差异和变异程度来评估。
准确度和精密度在许多实际应用中都起着重要的作用。
在医学诊断中,准确度
和精密度是评估检测方法和设备性能优劣的重要指标。
在工程项目中,准确度和精密度要求的达成将直接影响产品的质量和可靠性。
总结而言,准确度和精密度是度量测量结果质量和可靠性的重要概念。
准确度
反映了测量结果与真实值之间的接近程度,而精密度反映了多次测量结果之间的一致性和重复性。
在各个领域中,正确理解和应用准确度和精密度概念对于确保数据和结果的可靠性至关重要。