光解水制氢系统说明书 (1)
- 格式:pdf
- 大小:1.44 MB
- 文档页数:28
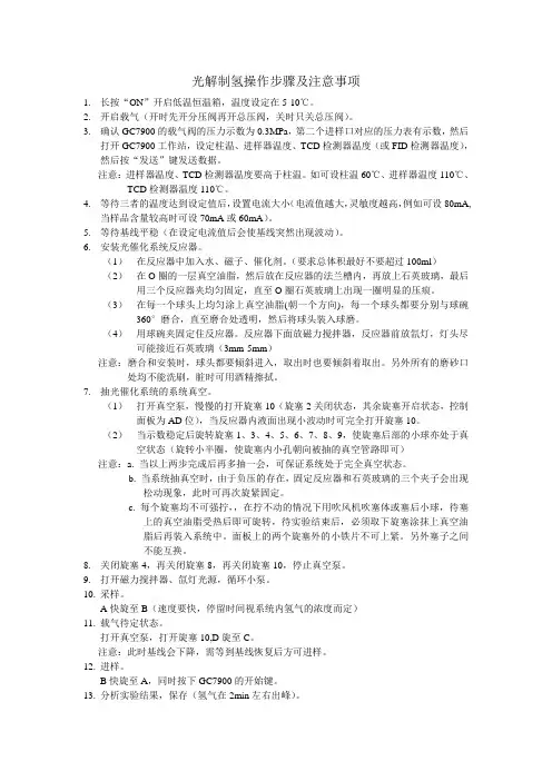
光解制氢操作步骤及注意事项1.长按“ON”开启低温恒温箱,温度设定在5-10℃。
2.开启载气(开时先开分压阀再开总压阀,关时只关总压阀)。
3.确认GC7900的载气阀的压力示数为0.3MPa,第二个进样口对应的压力表有示数,然后打开GC7900工作站,设定柱温、进样器温度、TCD检测器温度(或FID检测器温度),然后按“发送”键发送数据。
注意:进样器温度、TCD检测器温度要高于柱温。
如可设柱温60℃、进样器温度110℃、TCD检测器温度110℃。
4.等待三者的温度达到设定值后,设置电流大小(电流值越大,灵敏度越高,例如可设80mA,当样品含量较高时可设70mA或60mA)。
5.等待基线平稳(在设定电流值后会使基线突然出现波动)。
6.安装光催化系统反应器。
(1)在反应器中加入水、磁子、催化剂。
(要求总体积最好不要超过100ml)(2)在O圈的一层真空油脂,然后放在反应器的法兰槽内,再放上石英玻璃,最后用三个反应器夹均匀固定,直至O圈石英玻璃上出现一圈明显的压痕。
(3)在每一个球头上均匀涂上真空油脂(朝一个方向),每一个球头都要分别与球碗360°磨合,直至磨合处透明,然后将球头装入球磨。
(4)用球碗夹固定住反应器。
反应器下面放磁力搅拌器,反应器前放氙灯,灯头尽可能接近石英玻璃(3mm-5mm)注意:磨合和安装时,球头都要倾斜进入,取出时也要倾斜着取出。
另外所有的磨砂口处均不能洗刷,脏时可用酒精擦拭。
7.抽光催化系统的系统真空。
(1)打开真空泵,慢慢的打开旋塞10(旋塞2关闭状态,其余旋塞开启状态,控制面板为AD位),当反应器内液面出现小波动时可完全打开旋塞10。
(2)当示数稳定后旋转旋塞1、3、4、5、6、7、8、9,使旋塞后部的小球亦处于真空状态(旋转小半圈,使旋塞内小孔朝向被抽的真空管路即可)注意:a. 当以上两步完成后再多抽一会,可保证系统处于完全真空状态。
b. 当系统抽真空时,由于负压的存在,固定反应器和石英玻璃的三个夹子会出现松动现象,此时可再次旋紧固定。
一种光解水制氢装置及方法我折腾了好久一种光解水制氢装置及方法,总算找到点门道。
一开始的时候啊,我真的是瞎摸索。
我就知道光解水制氢是个挺有意义的事儿,能把水分解成氢气,多环保啊,氢气可是清洁能源。
我最开始尝试的时候,就是随便弄个装置,想着能让光一照,水就能分解氢就出来了。
我找了个透明的容器,把水放进去,然后弄个普通的小灯在旁边照着,那肯定是失败的啊。
后来我才知道,这个光不是随便的光,得是特定频率的光才行。
好比你要开锁,不是随便找个钥匙就行,得是专门配这把锁的钥匙一个道理。
然后我就开始研究什么样的光合适。
我查了好多资料,发现紫外光比较靠谱。
但是光有紫外光也不行啊,还得有催化剂呢。
这个催化剂可不好选,我试了好多种呢。
我最开始用了一种比较常见的催化剂,但是发现效果很差。
后来才知道是它的活性不够,就好像是一个人干活,能力不足,事儿就干不好一样。
我继续找别的催化剂,中间各种试错,花了不少钱买不同的材料呢。
后来发现一些金属氧化物的催化效果好像还不错,于是我就在装置里加上这些金属氧化物。
我这个装置里面啊,还得考虑水怎么流动。
如果水不流动,那只是一小部分的水能被光照射到,被分解。
我就想到了像河道一样,得让水有一个通路在里面循环流动起来,于是我在装置里加了个小水泵,用来让水循环。
还有啊,这个装置的密封性也很重要,要是漏气了,氢气就跑了,那就白忙活了。
我之前就没太注意这个,结果制出的氢气可少了,后来花费了好大精力去密封好每一个接口孔洞之类的。
不确定的地方也有啊,我也不太确定我用的这个装置在大规模生产氢气的时候行不行,目前就只是我自己在小范围做的这些尝试。
不过从我的这些实践经历来看,要是有人想做光解水制氢的装置研究,就得好好考虑光,催化剂,水的流动以及装置的密封性这些问题,这样能少走很多弯路呢。
再说说这个方法啊,当这些东西都准备好后,先调好光的强度,就像调好火候做饭一样,合适的光强很关键。
然后让小水泵开始工作,让水循环起来,在有催化剂在的情况下,光照在水上,就慢慢等着氢气产生就好了。
光催化光解水制氢百科解释说明引言部分的内容:1.1 概述:光催化光解水制氢是一种利用太阳能将水分子分解成氢气和氧气的现代科学技术。
通过这种方法,不仅可以生产出清洁的燃料氢气,还能同时减少对环境的影响。
光催化光解水制氢被认为是一种可持续发展和环境友好的能源解决方案。
1.2 文章结构:本文主要包含五个部分:引言、光催化光解水制氢的原理与机制、光催化材料在光解水制氢中的应用、光解水制氢过程中面临的挑战和展望以及结论。
文章将从介绍概念开始,然后深入探讨光催化反应的定义与特点、光解水制氢的原理与相关反应以及选择与设计适合于该过程的光催化剂等内容。
随后,会介绍半导体材料在该领域中的应用、复合材料与异质结构设计以及催化剂修饰及载流子传输调控技术等方面。
接下来,我们将重点讨论动力学限制和提高效率的策略、资源与环境可持续性考虑以及商业化应用前景与未来发展方向。
最后,我们将总结本论文的主要研究成果,并展望未来在这一领域的研究方向。
1.3 目的:本文的目的是全面阐述光催化光解水制氢的原理、机制和应用,并分析该过程中所面临的挑战和可能的解决办法。
通过对相关文献和研究成果进行综合整理和分析,希望为读者提供一个深入了解光催化光解水制氢以及其潜在应用价值和发展前景的全面指南。
此外,本文还将探讨存在于该领域中尚未解决问题,并提出未来进一步研究该技术时可能关注的重点方向。
根据以上内容撰写了文章"1. 引言"部分,请您查看并反馈满意度。
2. 光催化光解水制氢的原理与机制2.1 光催化反应的定义与特点光催化反应是指利用光能激发物质中的电子和空穴,在固体表面或溶液中进行化学反应的过程。
相比传统的热催化反应,光催化反应具有以下几个显著特点:首先,光能可以高效提供活性能量,使得部分惰性物质也能够发生反应;其次,光催化反应在温和条件下进行,减少了对环境的热污染;此外,光催化材料具有可再生性和可调控性等优点,在节约资源和环境可持续性方面具有潜力。
光解水制氢原理范文在光解水制氢过程中,最核心的部分是光催化剂。
光催化剂是一种能够吸收太阳光并将其转化为化学能的物质。
目前常用的光催化剂是二氧化钛(TiO2),其能够吸收紫外光并通过光生电子-空穴对来促进水的分解。
光催化剂的工作原理是通过吸收光子的能量,使得其价带中的电子被激发至导带,形成光生电子-空穴对。
其中的电子可以与水分子中的氢原子结合,产生氢气。
这个过程称为还原反应。
而价带中形成的空穴则经过氧化反应,与水分子中的氧原子结合,产生氧气。
在光解水制氢过程中,光催化剂的性质起着决定性的作用。
首先,光催化剂要有较宽的能带间隙,以便能够吸收可见光和紫外光。
其次,光催化剂应该具备良好的电子传导性和光生电子-空穴对的分离能力,以提高光电转化效率。
此外,光催化剂的稳定性和可再生性也很重要。
除了光催化剂,光解水制氢还需要合适的反应体系。
一般来说,反应体系包括催化剂、电解质和电极。
催化剂的作用是加速反应速率,电解质用于提供离子,而电极则用于收集产生的氢气和氧气。
当前,尽管光催化剂在水分解方面取得了很大进展,但其效率仍然有限。
光电转化效率低主要是由于光催化剂的能带结构和表面缺陷等因素影响。
为了提高效率,研究人员在材料的调控方面进行了很多尝试,如掺杂、纳米结构设计等。
光解水制氢作为一种可持续的能源生产方法,具有广泛的应用前景。
它可以用于制备氢气燃料,驱动燃料电池发电,产生清洁能源。
此外,光解水制氢还可以与其他可再生能源相结合,如风能、地热能等,形成混合能源系统,进一步提高能源利用效率。
水电解制氢设备操作使用手册\苏州竞立制氢设备有限公司1、简述1.1、氢气的性质和用途:氢是自然界分布最广的元素之一,它在地球上主要以化合状态存在于化合物中。
在大气层中的含量却很低,仅有约1ppm(体积比)。
氢是最轻的气体,它的粘度最小,导热系数很高,化学活性、渗透性和扩散性强(扩散系数为0.63cm2/s,约为甲烷的三倍),它是一种强的还原剂,可同许多物质进行不同程度的化学反应,生成各种类型的氢化物。
氢的着火、燃烧、爆炸性能是它的特性。
氢含量范围在4-75%(空气环境)、4.65-93.9%(氧气环境)时形成可爆燃气体,遇到明火或温度在585℃以上时可引起燃爆。
压力水电解制出的氢气具有压力高(1.6或3.2MPa)便于输送,纯度高(99.8%以上)可直接用于一般场合,还可以通过纯化(纯度提高到99.999%)和干燥(露点提高到-40~-90℃)的后续加工,可以作为燃料、载气、还原或保护气、冷却介质,广泛应用于国民经济的各行各业。
1.2、水电解制氢原理:利用电能使某电解质溶液分解为其他物质的单元装置称为电解池。
任何物质在电解过程中,在数量上的变化服从法拉第定律。
法拉第定律指出:电解时,在电极上析出物质的数量,与通过溶液的电流强度和通电时间成正比;用相同的电量通过不同的电解质溶液时,各种溶液在两极上析出物质量与它的电化当量成正比,而析出1克当量的任何物质都需要1法拉第单位96500库仑(26.8安培小时)的电量。
水电解制氢符合法拉第电解定律,即在标准状态下,阴极析出1克分子的氢气,所需电量为53.6A/h。
经过换算,生产1m3氢气(副产品0.5m3氧气)所需电量约2393Ah,原料水消耗0.9kg。
将水电解为氢气和氧气的过程,其电极反应为:阴极: 2H2O + 2e →H2↑+ 2OH-阳极: 2OH-- 2e →H2O + 1/2O2↑总反应: 2H2O →2H2↑+ O2↑由浸没在电解液中的一对电极,中间隔以防止气体渗透的隔膜而构成水电解池,通以一定电压(达到水的分解电压1.23V和热平衡电压1.47V以上)的直流电,水就发生电解。
第1篇一、引言随着全球能源需求的不断增长和环境问题的日益严重,寻找一种清洁、高效、可持续的能源已成为全球关注的焦点。
氢气作为一种极具潜力的清洁能源,因其独特的性质和广泛的应用前景而备受瞩目。
本文将从氢气的性质、制备方法、储存与运输、应用领域以及发展前景等方面进行详细介绍。
二、氢气的性质1. 物理性质氢气是一种无色、无味、无毒的气体,密度仅为空气的1/14,具有极高的扩散速度。
在常温常压下,氢气不易与其他物质发生反应,化学性质相对稳定。
2. 化学性质氢气具有极强的还原性,能够与氧气、氯气等氧化剂发生剧烈反应,释放出大量的能量。
此外,氢气在燃烧过程中仅生成水,无污染排放,具有极高的环保性能。
三、氢气的制备方法1. 水电解法水电解法是将水分解为氢气和氧气的过程。
通过在电解槽中加入水,通电后水分解为氢气和氧气,其中氢气作为燃料使用。
这种方法具有清洁、无污染、原料来源广泛等优点。
2. 煤炭气化法煤炭气化法是将煤炭转化为水煤气(主要成分为氢气和一氧化碳)的过程。
这种方法具有原料丰富、技术成熟等优点,但会产生一定量的二氧化碳等污染物。
3. 天然气重整法天然气重整法是将天然气中的甲烷与水蒸气在高温、高压下反应,生成氢气和一氧化碳。
这种方法具有原料丰富、技术成熟等优点,但会产生一定量的二氧化碳等污染物。
4. 生物制氢法生物制氢法是利用微生物将有机物转化为氢气的过程。
这种方法具有环保、原料来源广泛等优点,但制氢效率较低,目前尚处于研究阶段。
四、氢气的储存与运输1. 压缩氢气压缩氢气是将氢气在高压下储存的一种方式。
通过将氢气压缩至高压,减小体积,便于储存和运输。
但高压氢气存在一定的安全隐患。
2. 液态氢液态氢是将氢气在极低温度下液化储存的一种方式。
液态氢的密度较大,便于储存和运输。
但液化氢需要消耗大量能源,且存在一定的安全隐患。
3. 固态氢固态氢是将氢气吸附在固体材料表面的一种方式。
固态氢具有储存和运输方便、安全性高等优点,是目前研究的热点。
太阳能光热电解水制氢技术近年来,氢能作为一种清洁可再生能源备受关注。
然而,目前主要的氢气生产方式仍然依赖于化石燃料,这不仅消耗大量的能源,还产生大量的二氧化碳排放。
为了解决这一问题,科学家们开始探索以太阳能光热电解水制氢技术。
太阳能光热电解水制氢技术是一种利用太阳能将水光解为氢气和氧气的方法。
该技术依赖于太阳能的收集和转换,通过将太阳能转化为热能,进而实现水的分解过程。
与传统的化石燃料氢气生产方式相比,太阳能光热电解水制氢技术具有明显的环境优势和可持续性。
在太阳能光热电解水制氢技术中,一个关键的组成部分是太阳能热能转换器。
该装置可以将太阳能转化为高温热能,使水分子发生分解反应。
通常,太阳能热能转换器由太阳能集热器、热媒体、热交换器等组成。
太阳能集热器可以将太阳光聚焦在一个小点上,提高能量密度,进而提高热能转换效率。
热媒体则负责将太阳能转化为热能,并将其传递给水来进行光解反应。
热交换器则可以有效地收集和利用热能,提高整个系统的能量利用率。
在光热电解水制氢的过程中,水分子首先被加热到高温,然后发生热解反应,产生氢气和氧气。
这个过程可以通过控制温度、压力和反应时间等参数来实现。
同时,为了提高制氢效率,科学家们也在探索引入催化剂的方法,以加速反应速率。
太阳能光热电解水制氢技术具有许多优势。
首先,它是一种可再生的能源生产方式,完全依赖于太阳能的利用,不会造成二氧化碳排放和其他污染物的产生。
其次,该技术可以实现能源的转化和储存,通过将太阳能转化为氢气,可以在夜间或阴天继续使用。
此外,太阳能光热电解水制氢技术还可以与其他能源生产方式相结合,形成多能源供应系统,进一步提高能源利用效率。
尽管太阳能光热电解水制氢技术具有广阔的应用前景,但目前仍存在一些挑战。
首先,该技术的成本较高,需要大量的设备和材料投入。
其次,制氢过程中的能量损失较大,制氢效率有待提高。
此外,太阳能的不稳定性也会对制氢过程产生一定的影响。
为了解决这些问题,科学家们正在不断努力改进太阳能光热电解水制氢技术。
太阳能光解水制氢技术
太阳能光解水制氢技术是一种利用太阳能将水分解成氢气和氧气的过程。
这种技术利用太阳能光照作为能源,通过光解或光催化作用分解水分子,将产生的氢气用作清洁能源。
太阳能光解水制氢技术一般通过光电化学反应实现。
首先,太阳能光源引发半导体材料的光电化学反应,使电子和空穴被激发至导带和价带。
然后,通过电解水或光电解水反应,水分子被分解成氧气和氢气。
分解出的氢气可以通过适当的收集和存储方式储存起来,以供后续利用。
太阳能光解水制氢技术具有很多优势。
首先,它利用太阳能作为可再生能源,不产生温室气体和污染物,对环境友好。
其次,制氢过程中产生的氢气具有高能量密度,可以作为清洁燃料在燃料电池中使用。
此外,太阳能光解水制氢技术可以解决能源储存和供给不稳定的问题,具有较高的可持续性和可靠性。
然而,太阳能光解水制氢技术还面临一些挑战。
首先,该技术的效率较低,目前实现较好的光电转换效率仍然有限。
其次,制氢过程需要消耗大量的水和电能,使得整个过程的成本较高。
此外,太阳能光解水制氢技术还需要解决存储和运输氢气的问题。
尽管存在一些挑战,太阳能光解水制氢技术仍然被认为是一种具有潜力的清洁能源技术。
随着科学技术的不断发展和创新,相信该技术的效率和经济性将不断提高,为未来的能源供应提供可行的解决方案。
水电解制氢设备说明书一、设备概述水电解制氢设备是一种利用电解水的方法来制备氢气的装置。
该设备具有高效、环保、操作简便等优点,广泛应用于工业、科研、医疗等领域。
二、工作原理水电解制氢设备的工作原理是利用电解水反应制备氢气。
具体来说,设备将水(H2O)通过电解作用分解为氧气(O2)和氢气(H2)。
这个反应过程中,电解作用需要提供外部电源,通常采用直流电。
三、设备组成水电解制氢设备主要由以下几个部分组成:1.电解槽:用于进行电解水反应,产生氢气和氧气。
2.电源:提供电解所需的直流电。
3.控制系统:控制设备的运行,监测电解过程。
4.储气系统:储存生成的氢气和氧气。
5.辅助设备:包括管道、阀门、安全装置等。
四、安装步骤1.确定设备的安装位置,确保有足够的空间和电源。
2.检查设备各部件是否完好无损,如有需要,进行必要的维修或更换。
3.按照设备说明书的指示,连接电源和控制线路。
4.安装储气系统和其他辅助设备。
5.完成安装后,进行必要的调试和测试,确保设备正常运行。
五、操作流程1.开启设备前,检查所有部件是否正常,确保电源已连接。
2.打开电源开关,启动设备。
设备将自动进行电解水反应,生成氢气和氧气。
3.观察电解过程,确保没有异常情况发生。
如有异常,立即关闭电源,检查并排除故障。
4.当储气系统达到一定压力时,可以开始使用氢气或氧气。
5.使用完毕后,关闭电源,结束设备的运行。
六、维护保养为了确保设备的正常运行和使用安全,建议定期进行以下维护保养工作:1.清洁设备表面,保持整洁。
2.检查电解槽和储气系统,确保没有泄漏或损坏。
3.定期检查电源和控制线路,确保连接牢固,没有破损。
4.根据使用情况,适时更换电解槽中的电极。
5.定期对设备进行全面检查和调试,确保设备性能良好。
七、常见问题及处理1.电解效率下降:可能是由于电极老化或电解液浓度降低,需要更换电极或调整电解液浓度。
2.设备漏气:可能是由于密封圈老化或损坏,需要更换密封圈。
氮化镓光解水制氢原理
氮化镓光解水制氢是一种利用氮化镓作为光催化剂,通过光照作用将水分解成氢气和氧气的技术。
其原理如下:
1. 光催化剂选择:氮化镓(GaN)是一种宽带隙半导体材料,其能带结构使得它具有良好的光电特性和稳定性,适合用作光催化剂。
2. 光吸收:当氮化镓暴露在光照下时,它能够吸收光子能量,并激发电子从价带跃迁到导带,形成电子-空穴对。
3. 催化水分解:在光照下,氮化镓表面的电子和空穴可以参与催化水的分解反应。
空穴可以捕获水分子中的电子,形成氢气离子(H+),而电子则与水分子中的氧原子结合形成氢氧根离子(OH-)。
这两个离子可以进一步反应生成氢气(H2)和氧气(O2)。
4. 理想条件:为了实现高效的光解水制氢,需要优化氮化镓的光吸收能力、光电转换效率和催化活性。
此外,还需要选择适当的光源和光照条件,以提供足够的光能量。
总之,氮化镓光解水制氢利用氮化镓作为光催化剂,在光照下将水分解成氢气和氧气,从而实现可持续的制氢过程。
这种技术具有广阔的应用前景,在可再生能源和能源转换领域具有重要的意义。
光催化分解水制氢及检测分析系统(光催化分解水制氢系统、气相色谱分析仪、冷却循环水泵)数量:1套注:实验室已购置氙灯光源PLS-SXE300,现需购置设备要能够与本实验室所拥有的光源配套使用。
一、光解水制氢系统的技术参数要求:1.常规技术指标(1)光电催化分解水制氢系统、可兼容CO2还原制甲醇系统(2)可实现在线液体及气体取样(3)可更换进样器,可以测试不同浓度下的H2含量(4)不锈钢进样器孔2.取样采样阀体:(1)气密性要好,泄漏率要低,保持真空度-0.1MPa(≈ 20h),(2)实验准确性要高,要求定量取样管无死体积(3)定量管标准定量(1.000mL-4.000mL)(4)避免勿抽色谱载气3.循环系统:(1)实验体系的安全性,如长期使用金属阀门是否导致漏电现象(2)循环效率4.定量环避免长期使用金属定量环,吸附气体后导致不方便检查仪器侧漏的现象5.进样器避免长期使用合金阀门受酸碱腐蚀6.反应器装置工艺要稳定,反应器的温控和冷却简单易操作7.储气装置适用于光解水制氢以及常压光催化还原CO2制甲醇,更换装置后的适应性要好8.检测维护性能装置的检测与维护要简便,防止出现泄露以及玻璃管道内的堆积问题二、气相色谱性能参数要求:1.可分析H2、O2,实现在线检测,不影响其他正常实验2.含有氢火焰检测器(FID)、热导池检测器(TCD) 双检测系统3.FID检测限达10-13g/s,TCD灵敏度≥/mg4.噪声要小,漂移小于0.1mv /h5.色谱分析仪稳定性:定性定量重复性。
要求多次进样保留时间及含量的一致性6.国产的色谱仪要提供相关的产品合格证书,以及相应的售后服务内容7.要求能够提供相关的故障排除和维护方法三、循环冷水机参数要求:1.制冷系统具有延时、过热、过电流等多重保护装置2.能够设定定时关机3.耐腐蚀四、光解水制氢及检测系统的相关技术参数说明应包括如下几点:所需仪器的规格说明书,仪器详细设计说明书,仪器测试报告,用户使用报告,用户使用手册及售后服务范围等。