层次分析法实例讲解学习
- 格式:pdf
- 大小:247.48 KB
- 文档页数:6
层次分析法实例与步骤结合一个具体例子,说明层次分析法的基本步骤和要点。
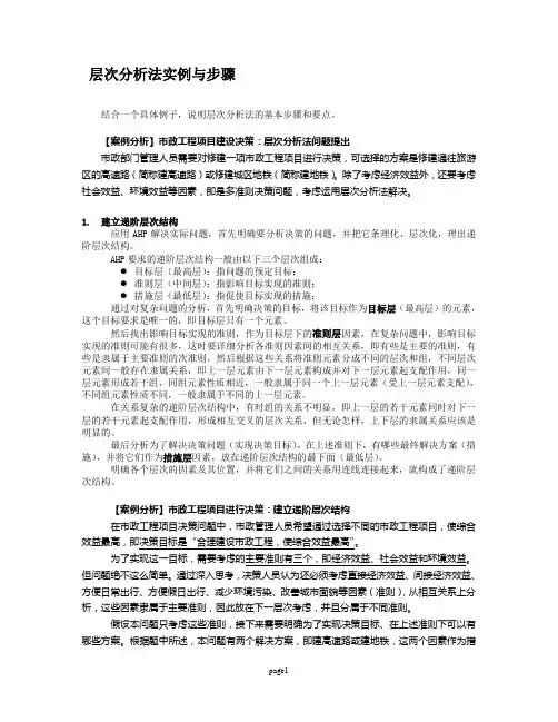
【案例分析】市政工程项目建设决策:层次分析法问题提出市政部门管理人员需要对修建一项市政工程项目进行决策,可选择的方案是修建通往旅游区的高速路(简称建高速路)或修建城区地铁(简称建地铁)。
除了考虑经济效益外,还要考虑社会效益、环境效益等因素,即是多准则决策问题,考虑运用层次分析法解决。
1. 建立递阶层次结构应用AHP解决实际问题,首先明确要分析决策的问题,并把它条理化、层次化,理出递阶层次结构。
AHP要求的递阶层次结构一般由以下三个层次组成:●目标层(最高层):指问题的预定目标;●准则层(中间层):指影响目标实现的准则;●措施层(最低层):指促使目标实现的措施;通过对复杂问题的分析,首先明确决策的目标,将该目标作为目标层(最高层)的元素,这个目标要求是唯一的,即目标层只有一个元素。
然后找出影响目标实现的准则,作为目标层下的准则层因素,在复杂问题中,影响目标实现的准则可能有很多,这时要详细分析各准则因素间的相互关系,即有些是主要的准则,有些是隶属于主要准则的次准则,然后根据这些关系将准则元素分成不同的层次和组,不同层次元素间一般存在隶属关系,即上一层元素由下一层元素构成并对下一层元素起支配作用,同一层元素形成若干组,同组元素性质相近,一般隶属于同一个上一层元素(受上一层元素支配),不同组元素性质不同,一般隶属于不同的上一层元素。
在关系复杂的递阶层次结构中,有时组的关系不明显,即上一层的若干元素同时对下一层的若干元素起支配作用,形成相互交叉的层次关系,但无论怎样,上下层的隶属关系应该是明显的。
最后分析为了解决决策问题(实现决策目标)、在上述准则下,有哪些最终解决方案(措施),并将它们作为措施层因素,放在递阶层次结构的最下面(最低层)。
明确各个层次的因素及其位置,并将它们之间的关系用连线连接起来,就构成了递阶层次结构。
【案例分析】市政工程项目进行决策:建立递阶层次结构在市政工程项目决策问题中,市政管理人员希望通过选择不同的市政工程项目,使综合效益最高,即决策目标是“合理建设市政工程,使综合效益最高”。
层次分析方法范文案例背景:小明是一名大学生,想要购买一辆新车。
他希望车辆的品牌知名度高、车辆性能好、价格合理等因素都可以考虑到,从而做出最佳决策。
步骤一:建立层次结构在层次分析方法中,首先需要建立一个层次结构,包含了问题的各个方面,以及它们之间的关系。
对于小明的问题,他可以将层次结构分为三个层次:品牌知名度、车辆性能和价格。
步骤二:构建判断矩阵判断矩阵是层次分析方法的核心,用于比较不同因素之间的重要程度。
小明需要根据他对每个因素的主观判断来构建判断矩阵。
例如,他认为品牌知名度比车辆性能重要,可以给予品牌知名度一个更高的权重。
在这个过程中,小明需要和他对车辆品牌的了解程度进行比较,以及和他对车辆性能的需求进行比较。
步骤三:计算权重向量通过对判断矩阵进行计算,可以得到每个因素的权重向量。
小明可以使用软件或者Excel等工具来进行计算。
权重向量表明了不同因素对最终决策的影响程度。
例如,如果品牌知名度的权重向量为0.6,车辆性能的权重向量为0.3,价格的权重向量为0.1,则表明品牌知名度对最终决策的影响最大。
步骤四:一致性检验在确定权重向量之后,需要进行一致性检验来验证判断矩阵的合理性。
一致性检验可以使用一致性指标CI和一致性比例CR来进行评估。
如果CR值小于0.1,则说明判断矩阵是一致的。
如果CR值大于0.1,则需要重新调整判断矩阵,直到CR值小于0.1为止。
步骤五:综合评估与决策通过计算得到的权重向量,可以对各方案进行综合评估,从而做出最佳决策。
小明可以将不同品牌的车辆在品牌知名度、车辆性能和价格等方面进行评估,然后乘以对应的权重向量,得到综合评估分数。
最终,小明可以选择综合评估分数最高的车辆作为他的购买决策。
层次分析方法是一种科学而系统的决策方法,可以帮助我们在面对复杂问题时做出更加准确的决策。
通过对层次结构的建立,判断矩阵的构建,权重向量的计算以及一致性检验的评估,可以得出最佳决策方案。
同时,在进行层次分析方法时,我们还应该注意对各个因素进行实际情况的分析和评估,以保证最终的决策是科学和合理的。
层次分析法实例讲解学习生活实际例题:旅游实例,有三个旅游地点供游客们选择,连云港,常州,徐州。
影响游客们决策的因素主要有以下五项:景色、费用、居住、饮食、旅途。
请根据个人偏好选择最佳旅游地点。
分析 : 旅游点是方案层,将它们分别用B1 , B2, B3表示,影响旅游决策的因素为准则层 A1, A2, A3 , A4 , A5;目标层为选择旅游地,即可以建立以下模型:选择旅游地景色费用居住饮食旅途连云港常州徐州建立判断矩阵:准则层判断矩阵(即各种因素在旅客偏好选择中所占有的不同比重):1 1/2 43321755A1/ 41/ 711/ 21/ 31/3 1/5 2111/3 1/5 311方案层判断矩阵建立(针对每一个影响因素来对方案层建立):12511/31/8113B1 1/212B1311/3 B11131/ 51/2 18311/3 1/3 1134111/4B1 1/311B1111/41/411441求准则层判断矩阵 A 的特征值:Matlab 运行程序:[a,b]=eig(A)‘ 矩b ’阵的对角线为准则层判断矩阵 A 的特征值:5.0730 0 0 00.0310 0 b0 0 0.0310 0 0 0 0 0.005 00.005即 1 5.073,20.031,30.031,40.005, 50.005选出最大特征值:max (1, 2, 3, 4,5)1最大特征值的特征向量即为准则层的影响因素所占的权重, 所对应的特征向量为:w 1- 0.4658 - 0.8409 - 0.0951 - 0.1733 - 0.1920归一化(最简 matlab 程序为 w=w1./sum(w1) )w0.2636 0.4759 0.0538 0.0981 0.1087一致性指标的检验:由 max 是否等于 5 来检验判断矩阵 A 是否为一致矩阵。
由于特征根连续地依赖于矩阵 A 中的值 ,故 max 比 5 大得越多, A 的非一致性程度也就越严重,max 对应的标准化特征向量也就越不能真实地反映出对因素 A i (i 1, ,5) 的影响中所占的比重。
层次分析法经典案例层次分析法(Analytic Hierarchy Process, AHP)是一种常用的多准则决策方法,被广泛应用于企业管理、工程项目评估、市场调研等领域。
本文将通过一个经典案例,介绍层次分析法的基本原理和应用过程。
一、案例背景某企业计划购买新设备,以提升生产效率和质量。
然而,在众多可选设备中,如何选择最适合企业发展的设备成为了业主面临的难题。
为了解决这一问题,业主决定应用层次分析法进行设备选择。
二、层次分析法基本原理层次分析法基于一个重要思想,即将复杂的决策问题拆解为具有层次结构的多个因素,并通过层次化的比较和综合分析,最终得出决策结果。
1. 构建层次结构首先,我们需要将决策问题划分为不同的层次,并构建层次结构。
在这个案例中,可以将设备选择问题划分为三个层次:目标层、准则层和备选方案层。
目标层代表企业的最终目标,即实现高效生产;准则层包括影响设备选择的各种准则,如设备价格、性能指标、售后服务等;备选方案层包括具体的设备选项。
2. 建立判断矩阵接下来,我们需要对不同层次的因素进行两两比较,建立判断矩阵。
通过专家主观判断,给出两个因素之间的相对重要性,采用1-9的尺度,其中1代表两者具有相同重要性,9代表一个因素相对于另一个因素极端重要。
比如,在准则层中,设备性能指标对设备价格的重要性为6。
3. 计算权重向量利用判断矩阵,我们可以计算出每个层次的权重向量。
通过对判断矩阵进行归一化处理,可获得各因素的权重。
权重向量表示了各因素对当前决策的贡献程度,可作为后续分析的依据。
例如,计算准则层中各因素的权重向量。
4. 一致性检验为了保证判断矩阵的合理性,我们需要进行一致性检验。
通过计算一致性指标和一致性比率,评估判断矩阵是否存在较大的一致性问题。
若一致性比率超过一定阈值,需要检查和修正判断矩阵。
5. 优先级排序最后,结合各层次的权重,我们可以进行优先级排序,得出对不同备选方案的排序结果。
根据排序结果,我们可以选择最合适的备选方案。
层次分析法经典案例层次分析法(Analytic Hierarchy Process,简称AHP)是一种常用的决策分析方法,旨在帮助决策者在复杂的决策问题中进行合理权衡,准确选择最佳方案。
本文将通过介绍一个经典案例,说明层次分析法的应用过程及其重要性。
案例背景某公司计划推出一款新产品,该产品具有多个特性:价格、品质、功能、服务等。
为了确定最佳的产品设计方案,决策者需要评估各个特性对产品整体性能的影响程度,以便制定出最佳的产品设计方案。
层次分析法的步骤1. 建立层次结构:首先,决策者需要将整个决策问题划分为层次结构,包括目标层、准则层和方案层。
目标层即决策问题的最终目标,准则层是实现目标的关键准则,方案层包括不同的决策方案。
2. 构建判断矩阵:在准则层和方案层,决策者需要通过对每个准则或方案与其他准则或方案进行两两比较,建立判断矩阵。
判断矩阵的元素是准则或方案之间的相对重要性,用数字表示。
3. 确定权重向量:根据判断矩阵,通过计算特征向量的平均值,得到每个准则和方案的权重向量。
4. 一致性检验:通过计算一致性指标,评估判断矩阵的一致性程度。
一致性指标越接近0,判断矩阵越一致。
5. 优先级排序和决策:根据准则和方案的权重向量,对准则和方案进行排序,从而选择最佳的决策方案。
案例应用在本案例中,我们假设有四个特性:价格、品质、功能和服务。
决策者通过两两比较这些特性,建立判断矩阵如下:价格品质功能服务价格 1 3 2 3品质 1/3 1 1/2 1/2功能 1/2 2 1 1/2服务 1/3 2 2 1通过计算,我们得到判断矩阵的一致性指标为0.05,说明一致性较好。
接下来,计算每个特性的权重向量。
根据判断矩阵的计算结果,我们得到价格的权重为0.24,品质的权重为0.29,功能的权重为0.22,服务的权重为0.25。
最后,根据权重向量进行排序,得到价格>品质>服务>功能的优先级顺序。
因此,公司应该优先考虑价格和品质,其次是服务,最后是功能。
层次分析法经典案例层次分析法是一种比较常见且实用的决策分析方法,通过对待比较的各种方案的因素逐一分析,将其组织成一种层次结构,然后再运用数学方法对其进行计算,得出最终的结果。
经典案例有很多,比如金融领域、生产制造等许多行业都可以应用到层次分析法,下面我来介绍一下层次分析法在一个工厂的生产制造中的应用案例。
某工厂是一家生产钢管的制造厂,该工厂本着“质量第一、信誉第一”的原则,一直都很重视生产制造中的质量管控。
但是,由于市场竞争日益激烈,不断有新的小厂涌现,压力越来越大,所以该工厂决定对生产制造中的质量问题进行深入分析,并采用层次分析法,制定出更加合理的质量管控方案。
该工厂首先将生产制造中的质量管控分成了几个层次,分别是管理层次、生产层次、产品层次和客户需求层次,当然,每个层次下面还有自己的一些小要素,如管理层次下面就包括质量文化、质量指数等等,生产层次下面包括人员培训、设备状态等等,小要素比较复杂,不做过多介绍。
接下来是层次分析法的重头戏,对每个小要素的影响程度进行量化,以及对不同小要素之间的相关性进行评估,这是做好层次分析法的关键,必须要准确评估,否则得出的结果很可能会偏差较大。
为了保证量化的准确性,该工厂引入了专家协助,共同制定出适合该企业的一套量化标准。
原本需要量化的小要素有50个,经过专家评估和筛选,最终选出了20个,其余30个小要素的影响程度与剩下的20个小要素的相关性贡献较小,因此不被列入对比。
在对20个小要素进行量化之后,该工厂得出了各小要素的权重值,这个权重值表示每个小要素对于决策结果的影响程度,根据这些权重值,可确定各个小要素的重要性,从而制定出更加合理的质量管控方案。
经分析,该工厂管控方案的优先级排序如下:1.产品质量:该项权重值为0.408,被认为是影响质量管理的最重要因素,因为一个工厂的根本目的就是要生产出高质量的产品,切实提高其竞争力。
2.生产管理与控制:该项权重值为0.325,生产管理是确保产品质量的基础,虽然位于产品质量之下,但同样很重要。
层次分析法案例
假设有一家公司需要决定是否要在某个城市建立新工厂。
使用层次分析法进行决策,以下是具体步骤:
1. 制定层次结构模型
层次结构模型需要包括目标层、标准层和方案层。
在本案例中,目标是建立新工厂,标准层包括:成本、政策、市场和人力资源,方案层包括两个备选城市A和城市B。
2. 确定判断矩阵
判断矩阵是评估各个因素之间相对重要性的矩阵。
在本案例中,假设公司决策者认为成本对于建立新工厂最为重要,因此将其赋予1的权重,然后比较其他标准层的相对重要性,进而得到所有标准层的判断矩阵。
3. 计算权重向量
通过对判断矩阵求特征值和特征向量,然后计算出每个标准层的权重向量。
4. 计算一致性比率
计算每个判断矩阵的一致性比率,以确保决策者的判断合理可靠。
如果一致性比率超过一定阈值,则需要重新调整判断矩阵,直到达到一定的一致性。
5. 计算得分
将权重向量和备选方案的属性值相乘,得到每个备选方案的得分。
根据得分进行排序,如果得分最高的是城市A,则说明公司应该在城市A建立新工厂。
通过上述步骤,公司可以使用层次分析法来做出更为客观科学的决策。
层次分析法实例范文下面我将以一个实例来说明层次分析法的应用。
假设你是一家公司的项目经理,需要在三个设计方案中选择一个最适合的方案。
你希望通过层次分析法来评估并选择最佳方案。
首先,你需要确定准则层。
准则层是评估和比较设计方案的标准。
在本实例中,准则层可以包括三个因素:成本、技术易用性和效果。
其次,你需要对每个准则进行两两比较。
你需要确定哪个准则对你更重要,换句话说,你需要对准则之间的重要性进行评估。
你可以使用一个1到9的尺度来进行评估,其中1表示相对重要性相同,9表示相对重要性非常不同。
在这个例子中,假设你认为成本对你更重要,因此可以给成本的评估为9,而技术易用性和效果的评估都为5接下来,你需要对每个准则的子准则进行两两比较。
对于成本来说,可能的子准则可以包括材料成本、人力成本和设备成本。
你需要评估这些子准则之间的重要性,同样使用1到9的尺度进行评估。
假设你认为人力成本对成本的影响最大,你可以给予人力成本的评估为9、材料成本和设备成本则分别给出评估5和3对于技术易用性和效果这两个准则,你需要进行类似的比较和评估。
比如,你可能认为技术易用性中的用户友好性对你最重要,效果中的创新性最重要。
完成这些比较和评估后,你需要计算总体权重。
通过层次分析法计算权重的方法是对准则之间的比较矩阵进行归一化处理,即计算每列的平均值,然后将每个条目除以其所在列的平均值。
最后,求每行的平均值得到每个准则的权重。
例如,对于成本准则,对应的比较矩阵为:1591/5131/91/31计算每列的平均值为:1/35/95/3然后将每个条目除以其所在列的平均值,得到:15/93/53/511/35/33/11最后,求每行的平均值得到每个准则的权重:0.48780.25920.2529重复这个过程,你可以得到技术易用性和效果的权重。
最后,你可以将每个设计方案在每个准则上进行评估。
同样使用1到9的尺度进行评估,并对每个准则乘以其对应的权重得到总体分数。
层次分析法案例层次分析法(Analytic Hierarchy Process, AHP)是一种常用的决策分析方法,由美国运筹学家托马斯·L·萨蒂(Thomas L. Saaty)在20世纪70年代提出。
该方法通过将决策问题分解为更小的部分,并通过比较这些部分的重要性来帮助决策者做出最终选择。
下面是一个层次分析法的案例分析。
首先,决策者需要明确决策目标,然后将其分解为多个层次,包括目标层、准则层和方案层。
目标层是决策的最终目的,准则层是影响决策的因素,方案层是可供选择的具体方案。
在本案例中,假设一个公司需要决定投资哪个研发项目。
目标层即为“选择最佳研发项目”。
准则层可能包括“技术可行性”、“市场潜力”、“成本效益”和“风险评估”。
方案层则是公司正在考虑的四个研发项目:A、B、C和D。
接下来,决策者需要对准则层的各个因素进行两两比较,并根据其相对重要性给出评分。
评分通常采用1-9的标度,其中1表示两个因素同等重要,9表示一个因素比另一个因素重要得多。
例如,如果认为“市场潜力”比“技术可行性”更重要,可以给出一个大于1的分数,如3或5。
完成准则层的两两比较后,决策者需要对方案层的每个方案根据每个准则进行评估。
这一步骤同样采用1-9的标度进行评分。
然后,利用层次分析法的计算方法,对准则层和方案层的评分矩阵进行一致性检验。
如果一致性比率在可接受范围内(通常小于0.1),则认为评分矩阵具有一致性,可以继续进行下一步计算;否则,需要重新评估评分。
一致性检验通过后,计算准则层和方案层的权重。
这通常是通过计算每个因素或方案在所有比较中的相对重要性来实现的。
最后,将方案层的权重与准则层的权重相乘,得到每个方案的综合得分。
根据综合得分,决策者可以选择得分最高的方案作为最终决策。
在这个案例中,如果项目C的综合得分最高,那么公司应该选择投资项目C。
层次分析法的优势在于它能够系统地处理复杂的决策问题,并通过量化的方式帮助决策者理解各个因素和方案的相对重要性。
用层次分析法确定效用因数A目标:确定效用因数A准则:病人住院总时间,每天就诊病人数,病型方案:外伤病人等待时,单眼白内障病人等待时间,双眼白内障病人等待时间,青光眼病人等待时间,视网膜病人等待时间解决步骤:1.建立递阶层次结构模型图1 效用因数层次结构图2.设置标度人们定性区分事物的能力习惯用5个属性来表示,即同样重要、稍微重要、较强重要、强烈重要、绝对重要,当需要较高精度时,可以取两个相邻属性之间的值,这样就得到9个数值,即9个标度。
为了便于将比较判断定量化,引入1~9比率标度方法,规定用1、3、5、7、9分别表示根据经验判断,要素i与要素j相比:同样重要、稍微重要、较强重要、强烈重要、绝对重要,而2、4、6、8表示上述两判断级之间的折衷值。
注:aij 表示要素i 与要素j 相对重要度之比,且有下述关系:1/,1(,1,2,,)ij ji ii a a a i j n ===⋅⋅⋅ 显然,比值越大,则要素i 的重要度就越高。
3.构造判断矩阵表1 判断矩阵A —BA B1 B2 B3 B1 1 1/4 1/8 B2 4 1 1/4 B3841表2 判断矩阵B1—CB1 C1 C2 C3 C4 C5 C1 1 5 1 1/2 1/3 C2 1/2 1 1/2 1/3 1/4 C3 1 2 1 1/2 1/3 C4 2 3 2 1 1/2 C534321表3 判断矩阵B2—CB2 C1 C2 C3 C4 C5 C1 1 1/3 1/5 1 1/7 C2 3 1 1/3 3 1/5 C3 5 3 1 5 1/3 C4 1 1/3 1/5 1 1/7 C575371表4 判断矩阵B3—CB3 C1 C2 C3 C4 C5C1 1 9 7 9 9 C2 1/9 1 1/3 1 1 C3 1/7 3 1 3 3 C4 1/9 1 1/3 1 1 C51/911/3114.计算各判断矩阵的特征值,特征向量和一致性检验 ○1将判断矩阵A 按列归一化(即列元素之和为1):/i j ij i j ib a a=∑;○2将归一化的矩阵按行求和:i ijjc b=∑;○3将i c 归一化:得到特征向量()T12,,,,/n i i i iW w w w w c c =⋅⋅⋅=∑ ,W 即为A 的特征向量的近似值;○4求特征向量W 对应的最大特征值:max()1()i i iAW n w λ=∑ ; ○5进行一致性检验: max n..n 1C I λ-=-。
层次分析法简单案例层次分析法(Analytic Hierarchy Process, AHP)是一种多准则决策分析方法,它可以帮助人们在复杂的决策环境中进行合理的决策。
本文将通过一个简单的案例来介绍层次分析法的基本原理和应用过程。
假设小明在选择手机时遇到了瓶颈,不知道如何在价格、性能和外观之间进行权衡。
为了帮助小明做出决策,我们将运用层次分析法来解决这个问题。
首先,我们需要确定决策的目标。
在这个案例中,小明的目标是选择一款性价比高的手机。
然后,我们需要确定影响决策的准则。
在这个案例中,价格、性能和外观是影响小明选择的重要准则。
接下来,我们需要建立一个层次结构。
层次结构是层次分析法的核心,它将决策问题分解成不同层次的准则和方案。
在这个案例中,我们可以将目标设置为最高层,价格、性能和外观设置为第二层,具体的手机型号设置为第三层。
然后,我们需要构建判断矩阵。
判断矩阵用来比较不同准则和方案之间的重要性。
在这个案例中,我们可以让小明对价格、性能和外观之间两两进行比较,然后给出它们的相对重要性。
接着,我们需要进行一致性检验。
一致性检验是为了确保判断矩阵的合理性和稳定性。
在这个案例中,我们可以通过计算一致性指标和随机一致性指标来检验小明的判断矩阵是否合理。
最后,我们可以进行权重计算和方案选择。
通过层次分析法,我们可以计算出每个准则和方案的权重,然后根据这些权重来选择最终的手机型号。
通过上述步骤,小明可以通过层次分析法来做出合理的决策,选择一款性价比高的手机。
层次分析法不仅可以帮助小明解决手机选择的问题,还可以在其他多准则决策问题中发挥重要作用。
希望本文的介绍能够帮助读者更好地理解层次分析法的原理和应用过程。
层次分析法案例层次分析法(Analytic Hierarchy Process,AHP)是一种多目标决策方法,它通过构建层次结构、建立判断矩阵、计算权重和一致性检验等步骤,帮助决策者进行系统化的决策分析。
下面我们通过一个案例来详细介绍层次分析法的具体应用。
案例背景:某公司准备引进一款新的生产设备,但在选择适合的设备时面临多个因素的考量,比如设备的性能、价格、维护成本等。
为了做出最合理的决策,公司决定采用层次分析法来进行决策分析。
步骤一,构建层次结构。
首先,公司将引进新设备的决策问题分解为三个层次,目标层、准则层和方案层。
目标层是引进新设备,准则层包括设备性能、价格和维护成本,方案层则是具体的设备选项。
在这个案例中,我们假设有A、B、C三种设备可供选择。
步骤二,建立判断矩阵。
接下来,公司需要对准则层和方案层进行两两比较,以确定它们之间的相对重要程度。
通过专家意见调查或者问卷调查,公司得到了比较矩阵,比如设备性能对价格的重要程度、设备性能对维护成本的重要程度等。
步骤三,计算权重。
利用AHP的计算方法,公司可以根据比较矩阵计算出每个准则和方案的权重。
这些权重可以帮助公司确定对于引进新设备而言,性能、价格和维护成本的重要程度,以及A、B、C三种设备的优劣。
步骤四,一致性检验。
在计算权重之后,公司需要进行一致性检验,以确保比较矩阵的合理性和可靠性。
如果比较矩阵通过一致性检验,则可以继续进行下一步决策分析。
步骤五,综合分析。
最后,公司可以利用计算出的权重,对三种设备进行综合分析,以确定最佳的选择。
在这个案例中,公司可以根据性能、价格和维护成本的权重,对A、B、C 三种设备进行打分和排名,从而做出最合理的决策。
通过以上案例,我们可以看到层次分析法在多目标决策问题中的应用。
它通过构建层次结构、建立判断矩阵、计算权重和一致性检验等步骤,帮助决策者进行系统化的决策分析,提高决策的科学性和准确性。
总之,层次分析法是一种强大的决策分析工具,它不仅可以用于企业的决策问题,也可以应用于个人生活中的选择问题。
r
层次分析法实例讲解学习
生活实际例题:
旅游实例,有三个旅游地点供游客们选择,连云港,常州,徐州。
影响游客们决策的因素主要有以下五项:景色、费用、居住、饮食、旅途。
请根据个人偏好选择最佳旅游地点。
分析: 旅游点是方案层,将它们分别用表示,影响旅游决策的因素为准
321,,B B B 则层;目标层为选择旅游地,即可以建立以下模型:
54321,,,,A A A A A 建立判断矩阵:
准则层判断矩阵(即各种因素在旅客偏好选择中所占有的不同比重):
选择旅游地
景色徐州
连云港
旅途
饮食
居住
费用
常州
⎥⎥⎥
⎥
⎥⎥⎦
⎤⎢⎢⎢⎢⎢⎢⎣⎡=113
5
/13
/11125/13/13/12/117/14
/15571
233
42/11A 方案层判断矩阵建立(针对每一个影响因素来对方案层建立):
⎥⎥⎥⎦⎤⎢⎢⎢⎣⎡=12/15/1212/15211B ⎥⎥⎥⎦⎤⎢⎢⎢⎣⎡=1381/3131/81/311B ⎥⎥
⎥⎦
⎤⎢⎢⎢⎣⎡=13/13/1311311
1B ⎥⎥⎥⎦⎤⎢⎢⎢⎣⎡=114/1113/14311B ⎥⎥
⎥⎦
⎤
⎢⎢⎢⎣⎡=1441/4111/4111B 求准则层判断矩阵的特征值:A Matlab 运行程序: [a,b]=eig(A)
‘b’矩阵的对角线为准则层判断矩阵的特征值:
A 即005.0,005.0,031.0,031.0,073.554321-=-==-==λλλλλ选出最大特征值:
1
54321,,,,max λλλλλλλ==)(最大特征值的特征向量即为准则层的影响因素所占的权重,所对应的特征向
λ量为:
[]
0.1920-0.1733-0.0951-0.8409-0.4658-1=w 归一化(最简matlab 程序为 w=w1./sum(w1))
[]
1087.00981.00538.04759.02636.0=w 一致性指标的检验:
由 是否等于5来检验判断矩阵 A 是否为一致矩阵。
由于特征根连续地依λmax 赖于矩阵A 中的值 ,故 比5大得越多, A 的非一致性程度也就越严重,
λmax 对应的标准化特征向量也就越不能真实地反映出对因素的影
λmax )5,,1( =i A i 响中所占的比重。
计算一致性指标:
CI 1
max --=
n n
CI λ此题的一致性指标为
0.0181
-55
-5.0731
max ==
--=
n n
CI λ平均随机一致性指标相对固定,如下表:
RI 随机一致性指标
RI n 12345
6
7891011RI
0.58
0.90
1.12
1.24
1.32
1.41
1.45
1.49
1.51
计算一致性比例:
CR RI
CI CR =
当时,认为判断矩阵的一致性是可以接受的,否则应对判断矩阵作适当修正。
CR
本题:
1.00.0161.12
0.018<===
RI CI CR 可行。
按照如上方式处理矩阵得:
54321,,,,B B B B B :
1B
3.005 [0.595,0.277,0.129]
=max λ=1w 0.003 0.58
0.005<0.1
=CI =RI =CR :
2B 3.002 [0.082,0.236,0.682]
=max λ=2w 0.001 0.58 0.002<0.1
=CI =RI =CR :
3B 3 [0.429,0.429,0.142]
=max λ=3w 0 0.58 0<0.1
=CI =RI =CR :
4B 3.009 [0.633,0.193,0.175]
=max λ=4w 0.005 0.58
0.009<0.1
=CI =RI =CR :
5B 3
[0.166,0.166,0.668]
=max λ=5w 0 0.58
0<0.1
=CI =RI =CR 计算方案层对总目标的权值:
),,1(n j j =∑==n
i i j w i w j Q 1
)
()()(即连云港对总排序的权值为:
=
=∑=5
1)1()()1(i i w i w Q
0.3
0.1160.1100.6330.0990.4290.0550.0820.4750.5950.263=⨯+⨯+⨯+⨯+⨯同理可计算出常州,徐州对总排序的权值:
0.246)2()()2(5
1==∑=i i w i w Q 0.456
)3()()3(5
1
==∑=i i w i w Q 可建立如下表格清晰数据的排列:
将准则层矩阵的最大特征值的特征向量代表的权值放于准则层权值的右方,准则层每个因素所对应的方案层矩阵的最大特征值的特征向量放于所对应的影响因素的下面。
层次总排序合成表
风景费用居住
饮食
旅游准侧层权值0.26360.47590.05380.09810.1087
总排序权值连云港0.5950.0820.4290.6330.1660.300常州0.2770.2360.4290.1930.1660.246方案层单排序权值
徐州
0.129
0.682
0.142
0.175
0.668
0.456
对于整个算法编写matlab 程序如下:
fid=fopen('txt2.txt','r');
n1=5;n2=3;
a=[];
for i=1:n1
tmp=str2num(fgetl(fid));
a=[a;tmp]; %读准则层判断矩阵end
for i=1:n1
str1=char(['b',int2str(i),'=[];']);
str2=char(['b',int2str(i),'=[b',int2str(i),';tmp];']); eval(str1);
for j=1:n2
tmp=str2num(fgetl(fid));
eval(str2); %读方案层的判断矩阵
end
end
ri=[0,0,0.58,0.90,1.12,1.24,1.32,1.41,1.45]; %一致性指标[x,y]=eig(a);
lamda=max(diag(y));
num=find(diag(y)==lamda);
w0=x(:,num)/sum(x(:,num));
cr0=(lamda-n1)/(n1-1)/ri(n1)
for i=1:n1
[x,y]=eig(eval(char(['b',int2str(i)])));
lamda=max(diag(y));
num=find(diag(y)==lamda);
w1(:,i)=x(:,num)/sum(x(:,num));
cr1(i)=(lamda-n2)/(n2-1)/ri(n2);
end
cr1, ts=w1*w0, cr=cr1*w0。