万能分度头使用说明书
- 格式:docx
- 大小:272.59 KB
- 文档页数:14
教学过程及教学内容一、组织教学:1、点名检查学生出勤情况,填写考勤表。
2、检查学生着装。
3、安全教育。
4、布置教学任务。
二、复习旧课,导入新课前面我们学习了六面体类零件的铣削,该类零件大多是用平口钳装夹,在实际加工中有一些轴类零件我们也经常需要加工,究竟它们如何来装夹呢?我们今天就来学习另一个铣床的重要附件——分度头的使用。
三、讲授新课(一)专业知识讲解作为铣床上的重要附件和夹具,分度头在铣削加工中得到了广泛的应用。
铣床中分度头的种类较多,有直接分度头、简单分度头和万能分度头等。
按是否具有差动挂轮装置,分度头可分为万能型(FW型)和半万能型(FB型)两种,其中,万能分度头使用最为广泛,我们主要学习万能分度头的使用。
1、万能分度头的作用万能分度头一般安装在铣床的工作台上,被加工工件支承在分度头主轴顶尖与尾座之间或夹持在卡盘上。
万能分度头可以完成下列工作:(1)使工件周期地绕自身轴线回转一定角度,完成等分或不等分的圆周分度工作,如加工方头、六角头、齿轮、花键以及刀具的等分或不等分刀齿等。
(2)通过配换齿轮,由分度头使工件连续转动,并与工作台的纵向进给运动相配合,用来完成螺旋齿轮、螺旋槽和阿基米德螺旋线凸轮的加工.(3)用分度头上的卡盘夹持工件,使工件轴线相对于铣床工作台倾斜一定角度,以加工与工件轴线相交成一定角度的平面、沟槽等。
2、万能分度头的型号万能分度头的型号由大写汉语拼音字母和阿拉伯数字组成。
常用的有FW63、FW80、FW100、FW125、FW200和FW250等,FW250型分度头是铣床上最常用的一种.代号中F代表分度头,W代表万能型,250代表分度头夹持工件的最大直径,单位为mm.3、万能分度头的外形结构结合实物讲清结构及功用1)底座是分度头的本体,大部分零件都装在底座上.底座下面凹槽内装有定位键,用于安装时保证与铣床工作台的定位精度。
2)主轴分度头主轴可绕轴线旋转,它是一根空心轴,前后两端均有莫氏4号的锥孔。
万能分度头使用法分度头使用方法N(手柄的转数),40(分度头定数)/Z(工件等分数)例:等分数为12N=40/12=3 4/12=1/3 8/24即分度头手柄转3圈,再在24的孔圈上转过8个孔距。
也可查表:(下表仅为部分)单式分度法分度表工件等分度盘手柄回转过的工件等分度盘手柄回转过的分数孔数转数孔距数分数孔数转数孔距数 2 任意 20 , 11 66 3 42 3 24 13 8 12 24 3 8 4 任意 10 , 13 39 3 3 5 任意 8 , 14 28 2 24 6 24 6 16 15 24 2 16 7 28 5 20 16 24 2 12 8 任意 5 , 17 34 2 12 9 54 4 24 18 54 2 12 10 任意 4 , 19 38 2 4另外,分度时注意分度头的间隙问题。
分度头结构及分度方法分度头是铣床的重要附件之一,常用来安装工件铣斜面,进行分度工作,以及加工螺旋槽、齿轮等。
分度头的作用:1) 用各种分度方法(简单分度、复式分度、差动分度)进行各种分度工作。
2)把工件安装成需要的角度,以便进行切削加工(如铣斜面等)。
3)铣螺旋槽时,将分度头挂轮轴与铣床纵向工作台丝杠用“交换齿轮”联接后,当工作台移动时,分度头上的工件即可获得螺旋运动。
1 万能分度头的结构图1为常用的分度头结构,主要由底座、转动体、分度盘、主轴等组成。
1主轴可随转动体在垂直平面内转动。
通常在主轴前端安装三爪卡盘或顶尖,用它来安装工件。
转动手柄可使主轴带动工件转过一定角度,这称为分度。
图 1 万能分度头结构图1—分度手柄 2—分度盘 3—顶尖 4—主轴5—转动体 6—底座 7—扇形夹分度头的安装与调整1 ) 分度头主轴轴线与铣床工作台台面平行度的校正如图2 所示,用直径40mm 长400mm 的校正棒插入分度头主轴孔内,以工作台台面为基准,用百分表测量校正棒两端,当两端值一致时,则分度头主轴轴线与工作台台面平行。
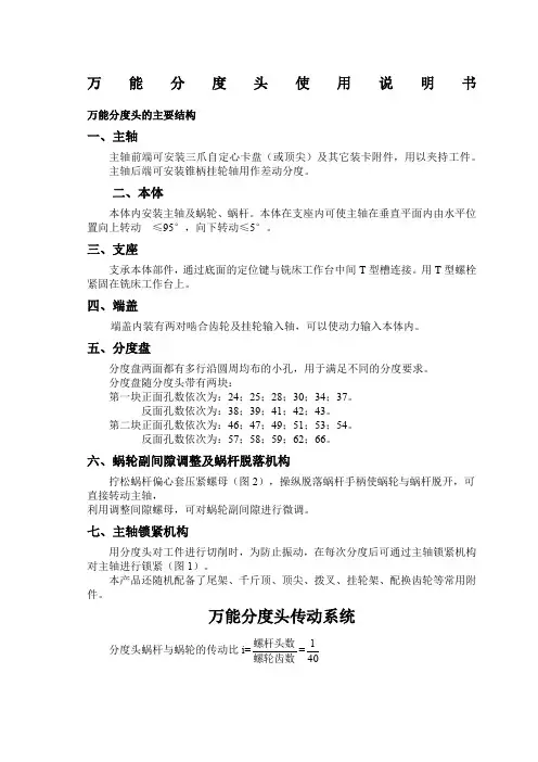
万能分度头使用说明书万能分度头的主要结构一、主轴主轴前端可安装三爪自定心卡盘(或顶尖)及其它装卡附件,用以夹持工件。
主轴后端可安装锥柄挂轮轴用作差动分度。
二、本体本体内安装主轴及蜗轮、蜗杆。
本体在支座内可使主轴在垂直平面内由水平位置向上转动 ≤95°,向下转动≤5°。
三、支座支承本体部件,通过底面的定位键与铣床工作台中间T 型槽连接。
用T 型螺栓紧固在铣床工作台上。
四、端盖端盖内装有两对啮合齿轮及挂轮输入轴,可以使动力输入本体内。
五、分度盘分度盘两面都有多行沿圆周均布的小孔,用于满足不同的分度要求。
分度盘随分度头带有两块:第一块正面孔数依次为:24;25;28;30;34;37。
反面孔数依次为:38;39;41;42;43。
第二块正面孔数依次为:46;47;49;51;53;54。
反面孔数依次为:57;58;59;62;66。
六、蜗轮副间隙调整及蜗杆脱落机构拧松蜗杆偏心套压紧螺母(图2),操纵脱落蜗杆手柄使蜗轮与蜗杆脱开,可直接转动主轴,利用调整间隙螺母,可对蜗轮副间隙进行微调。
七、主轴锁紧机构用分度头对工件进行切削时,为防止振动,在每次分度后可通过主轴锁紧机构对主轴进行锁紧(图1)。
本产品还随机配备了尾架、千斤顶、顶尖、拨叉、挂轮架、配换齿轮等常用附件。
万能分度头传动系统分度头蜗杆与蜗轮的传动比i=螺轮齿数螺杆头数=401主轴转数=螺轮齿数螺杆头数×从动直齿轮齿数主动直齿轮齿数×分度手柄转数 主动直齿轮齿数Z=28。
从动直齿轮齿数Z=28。
万能分度头的使用使用分度头进行分度的方法有:直接分度、角度分度、简单分度和差动分度等。
1、直接分度当分度精度要求较低时,摆动分度手柄,根据本体上的刻度和主轴刻度环直接读数进行分度。
分度前须将分度盘轴套锁紧螺钉锁紧。
切削时必须锁紧主轴锁紧手柄后方可进行切削(图1)。
2、角度分度当分度精度要求较低时,也可利用分度手轮上的可转动的分度刻度环和分度游标环来实现分度。
万能分度头使用说明书 Company number:【WTUT-WT88Y-W8BBGB-BWYTT-19998】万能分度头使用说明书万能分度头的主要结构一、主轴主轴前端可安装三爪自定心卡盘(或顶尖)及其它装卡附件,用以夹持工件。
主轴后端可安装锥柄挂轮轴用作差动分度。
二、本体本体内安装主轴及蜗轮、蜗杆。
本体在支座内可使主轴在垂直平面内由水平位置向上转动 ≤95°,向下转动≤5°。
三、支座支承本体部件,通过底面的定位键与铣床工作台中间T 型槽连接。
用T 型螺栓紧固在铣床工作台上。
四、端盖端盖内装有两对啮合齿轮及挂轮输入轴,可以使动力输入本体内。
五、分度盘分度盘两面都有多行沿圆周均布的小孔,用于满足不同的分度要求。
分度盘随分度头带有两块:第一块正面孔数依次为:24;25;28;30;34;37。
反面孔数依次为:38;39;41;42;43。
第二块正面孔数依次为:46;47;49;51;53;54。
反面孔数依次为:57;58;59;62;66。
六、蜗轮副间隙调整及蜗杆脱落机构拧松蜗杆偏心套压紧螺母(图2),操纵脱落蜗杆手柄使蜗轮与蜗杆脱开,可直接转动主轴,利用调整间隙螺母,可对蜗轮副间隙进行微调。
七、主轴锁紧机构用分度头对工件进行切削时,为防止振动,在每次分度后可通过主轴锁紧机构对主轴进行锁紧(图1)。
本产品还随机配备了尾架、千斤顶、顶尖、拨叉、挂轮架、配换齿轮等常用附件。
万能分度头传动系统分度头蜗杆与蜗轮的传动比i=螺轮齿数螺杆头数=401主轴转数=螺轮齿数螺杆头数×从动直齿轮齿数主动直齿轮齿数×分度手柄转数 主动直齿轮齿数Z=28。
从动直齿轮齿数Z=28。
万能分度头的使用使用分度头进行分度的方法有:直接分度、角度分度、简单分度和差动分度等。
1、直接分度当分度精度要求较低时,摆动分度手柄,根据本体上的刻度和主轴刻度环直接读数进行分度。
分度前须将分度盘轴套锁紧螺钉锁紧。
万能分度头的功能和使用方法[内容摘要]:本文讲述万能分度头的规格、功能、结构和传动系统,以及万能分度头的分度方法和在实际应用中的实例。
[关健词]:万能分度头万能分度头是一种分度工具,在一些教科书中都有出现。
它看似简单、实属复杂,没有深刻的理解,就不会有透彻的阐述。
我写本论文意在与同行商榷,以求共勉共进。
万能分度头,在一些书中也叫机械分度头,或简称分度头。
它是铣床的重要精密附件之一,在磨床、钻床、创床等机床上也有广泛应用。
分度头,可把夹持在顶尖间或卡盘上的工件转动任何角度,也可对工件进行圆周分度。
使许多机械零件,诸如花键轴、牙嵌式离合器,直齿圆柱齿轮等需要等分的齿槽,能在铣床上铣削。
下面分三个方面的问题进行论述。
一、万能分度头的规格和功能。
万能分度头的规格是按它能夹持工件的最大直径进行划分的,FW型万能分度头常用规格有160mm、200mm、250mm、320mm等,其中FW250型应用最普遍。
、万能分度头的主要功能是能够将工件作任意的圆周等分(如铣削花键轴)或直线移距分度(如配置丝杆螺母和交换齿轮后可铣削圆柱螺旋槽)。
可把工件的轴线置放在水平,垂直或任意角度的倾斜位置,这个功能主要是依靠结构中的回转体,主轴安装在回转体上,回转体又可沿着基座上的环形导轨转动,使主轴轴线在以水平为基准的-6°~+90°范围内做不同仰角的调整。
万能分度头的另一种功能是通过交换齿轮,可使分度头、主轴在随铣床工作台的纵向进给运动的同时作连续旋转,实现工件的复合进给运动,这个功能在讲到铣削圆柱螺旋槽时会做详细介绍。
二、万能分度头的结构和传动系统。
万能分度头的外形和组成如下图所示,图中各组成部分名称和作用进行一些必要的说明:1、基座:是分度头机座,分度头的大部分零件都安装在基座上,基座底面槽内装有两个定位键,与铣床工作台面上的中央T形槽配合,以精确定位。
2、分度盘:又叫孔盘。
套装在与主轴垂直的分度手柄轴上。
100AF11125A万能分度头使用说明书160A万能分度头的主要结构一、主轴主轴前端可安装三爪自定心卡盘(或顶尖)及其它装卡附件,用以夹持工件。
主轴后端可安装锥柄挂轮轴用作差动分度。
二、本体本体内安装主轴及蜗轮、蜗杆。
本体在支座内可使主轴在垂直平面内由水平位置向上转动≤95°,向下转动≤5°。
三、支座支承本体部件,通过底面的定位键与铣床工作台中间T型槽连接。
用T型螺栓紧固在铣床工作台上。
四、端盖端盖内装有两对啮合齿轮及挂轮输入轴,可以使动力输入本体内。
五、分度盘分度盘两面都有多行沿圆周均布的小孔,用于满足不同的分度要求。
分度盘随分度头带有两块:第一块正面孔数依次为:24;25;28;30;34;37。
反面孔数依次为:38;39;41;42;43。
第二块正面孔数依次为:46;47;49;51;53;54。
反面孔数依次为:57;58;59;62;66。
六、蜗轮副间隙调整及蜗杆脱落机构拧松蜗杆偏心套压紧螺母(图2),操纵脱落蜗杆手柄使蜗轮与蜗杆脱开,可直接转动主轴, 利用调整间隙螺母,可对蜗轮副间隙进行微调。
七、主轴锁紧机构用分度头对工件进行切削时,为防止振动,在每次分度后可通过主轴锁紧机构对主轴进行锁紧(图1)。
本产品还随机配备了尾架、千斤顶、顶尖、拨叉、挂轮架、配换齿轮等常用附件。
万能分度头传动系统分度头蜗杆与蜗轮的传动比i=螺轮齿数螺杆头数=401主轴转数=螺轮齿数螺杆头数×从动直齿轮齿数主动直齿轮齿数×分度手柄转数 主动直齿轮齿数Z=28。
从动直齿轮齿数Z=28。
万能分度头的使用使用分度头进行分度的方法有:直接分度、角度分度、简单分度和差动分度等。
1、直接分度当分度精度要求较低时,摆动分度手柄,根据本体上的刻度和主轴刻度环直接读数进行分度。
分度前须将分度盘轴套锁紧螺钉锁紧。
切削时必须锁紧主轴锁紧手柄后方可进行切削(图1)。
2、角度分度当分度精度要求较低时,也可利用分度手轮上的可转动的分度刻度环和分度游标环来实现分度。
万能分度头简介万能分度头是各类铣床常用的必备附件,又广泛应用于其它机床的分度加工。
万能分度头可以将工件安装在卡盘、顶尖及其它装卡附件上。
用简单分度、差动分度等方法,对工件实现任意分度,又可和铣床纵向丝杠连接进行各种螺旋加工。
万能分度头自带有挂轮架、交换齿轮、尾架、顶尖、拨叉、千斤顶、分度盘、三爪卡盘、法兰盘等附件。
其主轴可在垂直平面内旋转(-5°~95°)以满足多种工作的需要。
100AF11125A万能分度头使用说明书160A目录一、万能分度头的主要结构及传动系统---------------------------------------------------------( 3 )二、万能分度头的使用-----------------------------------------------------------------------------------( 5 )三、维护说明--------------------------------------------------------------------------------------------------( 7 )四、万能分度头合格证明书及精度检验记录单----------------------------------------------( 8 )五、装箱单---------------------------------------------------------------------------------------------------- ( 13 )六、万能分度头规格------------------------------------------------------------------------------------(14)万能分度头的主要结构一、主轴主轴前端可安装三爪自定心卡盘(或顶尖)及其它装卡附件,用以夹持工件。
万能分度头使用方法本页仅作为文档封面,使用时可以删除This document is for reference only-rar21year.March万能分度头万能分度头英文名称:Universal dividing head万能分度头万能分度头是安装在铣床上用于将工件分成任意等份的的机床附件。
利用分度刻度环和游标,定位销和分度盘以及交换齿轮,将装卡在顶尖间或卡盘上的工件分成任意角度,可将圆周分成任意等份,辅助机床利用各种不同形状的刀具进行各种沟槽﹑正齿轮﹑螺旋正齿轮﹑阿基米德螺线凸轮等的加工工作。
万能分度头还备有圆工作台,工件可直接紧固在工作台上,也可利用装在工作台上的夹具紧固,完成工件多方位加工。
万能分度头特点:万能分度头是各类铣床的主要附件是不可缺少的工具,它能将装在顶尖之间或卡盘上的工件分成任意角度或等分(2等分~210等分),可进行沟槽、正齿轮等工序。
万能分度中心是简单型的万能分度中心且能被用于直、接间的分度法,对于特写的分度及螺旋式的加工在内,不需配件,但整个分度头结构和尾座与那些万力型是一至相同。
1、使用蜗杆的改变及四分仪,产生蜗杆分度容易,本设计的特色;2、主轴、蜗杆、蜗轮系独高级刚材,经硬化及基面精准,耐用;3、车床尾座是燕尾槽的设计,紧实但可调整以达正确的准线;4、蜗轮、蜗杆的减速率为40:1,其单位同二侧的分度盘提供;5、A面的分度为24、25、28、30、34、37、39、41、42及43;6、B面为46、47、49、51、53、54、57、58、59、62及66;7、蜗杆的改变,可提供24、28、32、38、40、44、48、56、64、72、86及100等齿轮范围广泛;8、每一分度头提供完整的中心轴,齿轮架改变蜗杆的四分仪,蜗杆变更组件。
车床尾及分度盘等。
万能分度头结构万能分度头配带附件:尾坐1件千斤顶1件分度盘2件法兰盘1件万能分度头分度类别:直接分度可利用主轴上360°刻度盘对工件进行了分度或等分,分度值为1°。
万能分度头使用方法万能分度头是一种常见的测量工具,主要用于多种不同形状或尺寸的物体的测量和校准。
它通常由一个旋钮和一个移动的主体组成,可以用来测量直径、内外径、深度和角度等参数。
以下是万能分度头的使用方法,以及一些注意事项。
1.准备工作-要使用万能分度头,首先要确保分度头是清洁的,没有任何污垢或油脂。
-选择适当的测量范围。
万能分度头通常有多种规格和量程可供选择,根据实际需要选择合适的规格。
2.调节测量范围-在万能分度头上找到旋钮,旋钮上通常有一个刻度盘或数字显示,用来调节分度头的测量范围。
根据需要,用手或适当的工具旋转旋钮,将测量范围调整到所需的数值上。
3.测量直径或内外径-将待测物体放置在分度头的测量夹具之间,轻轻旋转旋钮,直到夹具完全夹紧物体。
-注意,在夹紧物体时不能过紧,以免造成物体变形或损坏。
-当物体夹紧后,读取刻度盘或数字显示器上的数值,即可得到物体的直径或内外径。
4.测量深度-若需要测量物体的深度,可以使用万能分度头的棒状测螺钉。
-将测螺钉轻轻旋入物体中,直到接触到测量位置。
-读取刻度盘上的数值,即可获得物体的深度。
5.测量角度-万能分度头通常还配备有一个可旋转的座子,用于测量和校准物体的角度。
-将待测物体放置在座子上,并根据需求调整座子的位置和角度,使得物体与刻度尺垂直或水平。
-读取刻度尺上的数值,即可获得物体的角度。
使用万能分度头需要注意以下几点:-使用时要保持分度头的清洁,避免油脂或污垢影响测量结果。
-测量时要注意夹紧力度,不可过紧或不足。
-需要小心保护分度头的测量夹具、测螺钉和座子,避免碰撞或损坏。
-如果发现万能分度头的刻度盘或数字显示有误差,可以进行校准或更换。
总之,万能分度头是一种方便实用的测量工具,但在使用过程中需要注意保持其清洁和准确度。
通过正确的使用方法和注意事项,可以更好地利用万能分度头进行测量和校准工作。
万能分度头引言万能分度头是一种用于工程测量和加工的精密工具。
它具有分度精度高、使用方便等特点,可以广泛应用于机械制造、模具加工、仪器仪表校准等领域。
本文将介绍万能分度头的原理、结构、使用方法以及一些应用案例。
一、原理万能分度头的原理基于圆周等分法,通过将一定角度的圆周等分,达到预定的分度要求。
它主要由刻线盘、分度盘、透明指针、主轴等部件组成。
分度头的工作原理如下:1. 将工件夹在分度头的工作台上,并使其与主轴相切。
2. 通过分度盘上的刻度线和透明指针对准需要分度的角度。
3. 固定刻度盘,使其与主轴相对静止,工件则绕主轴旋转。
4. 通过透明指针和刻线盘上的刻度线,可准确读取工件的角度。
二、结构万能分度头的主要结构包括以下几个部分:1. 分度盘分度盘是万能分度头的核心部件之一。
它上面有圆周等分的刻度线,用于确定所需分度的角度。
分度盘还设有固定螺丝,用于固定刻度盘。
2. 刻线盘刻线盘位于分度盘的下方,它是透明的并且上面有一组刻度线。
透明指针位于透明盘的中心,用于读取工件的角度。
刻线盘的刻度线与分度盘上的刻度线相对应。
3. 透明指针透明指针通常由透明塑料制成。
它位于刻线盘的中心,并且可以顺时针或逆时针旋转。
透明指针上有一个刻度标记,用于读取工件的角度。
4. 主轴主轴用于固定工件,并且可以通过旋转工件来实现分度。
主轴通常由优质的钢材制成,具有高硬度和耐磨性。
5. 附件万能分度头还配备有一些附件,如万向板、校验器等。
这些附件可以提高分度头的功能和精度。
三、使用方法使用万能分度头进行分度操作的步骤如下:1.将工件夹在分度头的工作台上,并确保工件与主轴相切。
2.使用分度盘上标有的刻度线选取所需分度角度,并固定刻度盘。
3.使用透明指针对准刻线盘上的刻度线。
4.开始旋转工件,透明指针将会随工件一起旋转,此时可以读取工件的角度。
5.根据需要,可以将工件旋转到其他分度角度,并进行相应的测量或加工操作。
四、应用案例万能分度头的应用非常广泛,以下是几个常见的应用案例:1.模具制造:在模具制造中,常常需要对模具进行分度,以便准确定位和加工。
万能分度头使用说明分度头使用方法:N(手柄的转数)=40(分度头定数)/Z(工件等分数)例:等分数12N=40/12=3 4/12=3 8/24即分度头手柄转3圈,再在24的孔圈上转过8个孔距。
也可查表:(下表仅为部分)单式分度法分度表工件等分数分度盘孔数手柄回转数转过的孔距数工件等分数分度盘孔数手柄回转数转过的孔距数2任意20-1166342 324138122438 4任意10-133933 5任意8-1428224 6246161524216 7285201624212 8任意5-1734212 9544241854212 10任意4-193824另外,分度时注意分度头的间隙问题。
分度头结构及分度方法分度头是铣床的重要附件之一,常用来安装工件铣斜面,进行分度工作,以及加工螺旋槽等。
分度头的作用:1) 用各种分度方法(简单分度、复式分度、差动分度)进行各种分度工作。
2)把工件安装成需要的角度,以便进行切削加工(如铣斜面等)。
3)铣螺旋槽时,将分度头挂轮轴与铣床纵向工作台丝杠用“交换齿轮”联接后,当工作台移动时,分度头上的工件即可获得螺旋运动。
1 万能分度头的结构图1为常用的分度头结构,主要由底座、转动体、分度盘、主轴等组成。
主轴可随转动体在垂直平面内转动。
通常在主轴前端安装三爪卡盘或顶尖,用它来安装工件。
转动手柄可使主轴带动工件转过一定角度,这称为分度。
图1 万能分度头结构图1—分度手柄 2—分度盘 3—顶尖 4—主轴 5—转动体 6—底座 7—扇形夹分度头的安装与调整:1 . 分度头主轴轴线与铣床工作台台面平行度的校正如图2 所示,用直径40mm 长400mm 的校正棒插入分度头主轴孔内,以工作台台面为基准,用百分表测量校正棒两端,当两端值一致时,则分度头主轴轴线与工作台台面平行。
图22. 分度头主轴与刀杆轴线垂直度的校正如图3 所示,将校正棒插入主轴孔内,使百分表的触头与校正棒的内侧面(或外侧面)接触,然后移动纵向工作台,当百分表指针稳定则表明分度头主轴与刀杆轴线垂直。
万能分度头使用方法/F11型分度头使用方法是什么(2009-11-27 09:20:47)转载分类:分度头,分度盘标签:分度头使用方法财经首先,把分度头安装在铣床床面上!固定好以后,要量分度头的水平和垂直度,然后把需要铣的工件上在分度头上,分度头有度数,你可以用分度头的摇臂调整。
什么是分度头?1. 概述分度头是将工件夹持在卡盘上或两顶尖间,并使其旋转、分度和定位的机床附件。
2. 结构和分类按其传动、分度形式可分为蜗杆副分度头、度盘分度头、孔盘分度头、槽盘分度头、端齿盘分度头和其它分度头(包括电感分度头和光栅分度头)。
按其功能可分为万能分度头、半万能分度头、等分分度头。
按其结构形式又有立卧分度头、可倾分度头、悬梁分度头之分。
分度头做为通用型机床附件其结构主要由夹持部分、分度定位部分、传动部分组成。
万能分度头使用方法:万能分度头使用是,手柄转过一转主轴转过8度,转过40转则主轴回转8×40=360度,也就是说我们可以用简单分度法和角度分度法,简单分度法主要用于需在圆周等分若干分的工件,而角度分度主要用于加工轴类工件上相互形成夹角而非等分的结构的加工.简单分度法的计算公式为N=40/Z (N为手柄转数,40为定数,Z为工件等分数)如:在铣床上加工齿数20的齿轮,加工时,工件需20等分,则每加工完一槽,手柄需转过多少转?解:已知Z=20,代入公式,N=40/20=2转。
也就是说每加工完一次,手柄需摇2转,相同道理,如工件需六等分,则手柄需摇N=40/6=6 又2/3转。
角度分度法使用公式:N=θ/8 (N为手柄转数。
θ为工件需转过的夹角)如:轴工件上有两条相互夹角为120度的槽,求加工完一槽后分度头手柄应转过的转数。
代入公式为 N=120/8=15转。
万能分度头使用方法/分度头操作手册分度头使用方法:N(手柄的转数)=40(分度头定数)/Z(工件等分数)例:等分数12N=40/12=3 4/12=3 8/24即分度头手柄转3圈,再在24的孔圈上转过8个孔距。
也可查表:(下表仅为部分)分度头结构及分度方法分度头是铣床的重要附件之一,常用来安装工件铣斜面,进行分度工作,以及加工螺旋槽等。
分度头的作用:1) 用各种分度方法(简单分度、复式分度、差动分度)进行各种分度工作。
2)把工件安装成需要的角度,以便进行切削加工(如铣斜面等)。
3)铣螺旋槽时,将分度头挂轮轴与铣床纵向工作台丝杠用“交换齿轮”联接后,当工作台移动时,分度头上的工件即可获得螺旋运动。
1 万能分度头的结构图1为常用的分度头结构,主要由底座、转动体、分度盘、主轴等组成。
主轴可随转动体在垂直平面内转动。
通常在主轴前端安装三爪卡盘或顶尖,用它来安装工件。
转动手柄可使主轴带动工件转过一定角度,这称为分度。
1—分度手柄2—分度盘3—顶尖4—主轴5—转动体6—底座7—扇形夹分度头的安装与调整:图1 万能分度头结构图1— 分度手柄 2—分度盘 3—顶尖 4—主轴 5—转动体 6—底座 7—扇形夹分度头的安装与调整:1 . 分度头主轴轴线与铣床工作台台面平行度的校正 如图2 所示,用直径40mm 长400mm 的 校正棒插入分度头主轴孔内,以工作台台面为基准,用百分表测量校正棒两端,当两端 值一致时,则分度头主轴轴线与工作台台面平行。
图22. 分度头主轴与刀杆轴线垂直度的校正如图3 所示,将校正棒插入主轴孔内,使百分 表的触头与校正棒的内侧面(或外侧面)接触,然后移动纵向工作台,当百分表指针稳定 则表明分度头主轴与刀杆轴线垂直。
图33. 分度头与后顶尖问轴度的校正先校正好分度头,然后将校正棒装夹在分度头与后顶尖之间以校正后顶尖与分度头主轴等高,最后校正其同轴度,即两顶尖间的轴线平行于工作台台面且垂直于铣刀刀杆,如图4。
万能分度头的分度方法一、万能分度头的基本认识。
1.1 万能分度头啊,那可是机械加工里相当重要的一个小设备呢。
它就像一个多面手,能把一个完整的圆周按照我们的需求分成好多等份。
这就好比把一个大蛋糕,按照不同的人数切成大小一样的小块。
1.2 它的结构其实并不复杂,但是每个部分都有自己的作用。
有主轴啊,分度盘之类的部件。
这些部件组合在一起,就能够实现精确的分度功能。
就像一个小团队,每个成员各司其职,就能完成一项大任务。
二、简单分度法。
2.1 简单分度法是最常用的一种方法。
首先呢,我们要知道一个公式,就是n = 40 / z,这里的n就是分度头手柄应转过的转数,40是分度头的定数,z就是我们要分度的等分数。
比如说,我们要把一个圆周分成8等份,那把z = 8代入公式,算出来n = 5。
这就意味着我们要把分度头手柄转过5圈。
这就像做数学题一样,只要公式用对了,答案就出来了。
2.2 在操作的时候啊,我们要稳稳地转动手柄。
不能太快,不然就容易转过头,就像开车的时候不能猛踩油门一样。
而且,转动的时候要看着刻度,确保转数准确。
这就好比我们走路的时候要看路,不能闭着眼睛乱走。
2.3 简单分度法虽然简单,但是很实用。
在很多情况下,只要我们的等分数不是特别复杂,用这个方法就能轻松搞定。
这就叫“杀鸡焉用牛刀”,简单的问题用简单的方法就好。
三、差动分度法。
3.1 差动分度法就稍微复杂一点了。
当我们遇到用简单分度法无法实现的等分数的时候,就轮到差动分度法上场了。
比如说,我们要把圆周分成111等份,简单分度法就不好使了。
3.2 这个方法需要我们在分度头的传动系统里做一些调整。
要通过挂轮来改变传动比。
这就像给汽车换个不同的档位,来适应不同的路况。
在计算的时候呢,要根据等分数算出挂轮的齿数,这需要我们对机械传动的原理有一定的了解。
就像我们要做一道复杂的菜,得先知道各种食材和调料怎么搭配才行。
不过只要掌握了方法,再复杂的等分数也能准确分度,这就是所谓的“难者不会,会者不难”。
万能分度头使用说明书万能分度头使用说明书万能分度头的主要结构一、主轴主轴前端可安装三爪自定心卡盘(或顶尖)及其它装卡附件,用以夹持工件。
主轴后端可安装锥柄挂轮轴用作差动分度。
二、本体本体内安装主轴及蜗轮、蜗杆。
本体在支座内可使主轴在垂直平面内由水平位置向上转动≤95°,向下转动≤5°。
三、支座支承本体部件,经过底面的定位键与铣床工作台中间T型槽连接。
用T型螺栓紧固在铣床工作台上。
四、端盖端盖内装有两对啮合齿轮及挂轮输入轴,能够使动力输入本体内。
五、分度盘分度盘两面都有多行沿圆周均布的小孔,用于满足不同的分度要求。
分度盘随分度头带有两块:第一块正面孔数依次为:24;25;28;30;34;37。
反面孔数依次为:38;39;41;42;43。
第二块正面孔数依次为:46;47;49;51;53;54。
反面孔数依次为:57;58;59;62;66。
六、蜗轮副间隙调整及蜗杆脱落机构拧松蜗杆偏心套压紧螺母(图2),操纵脱落蜗杆手柄使蜗轮与蜗杆脱开,可直接转动主轴,利用调整间隙螺母,可对蜗轮副间隙进行微调。
七、主轴锁紧机构用分度头对工件进行切削时,为防止振动,在每次分度后可经过主轴锁紧机构对主轴进行锁紧(图1)。
本产品还随机配备了尾架、千斤顶、顶尖、拨叉、挂轮架、配换齿轮等常见附件。
万能分度头传动系统分度头蜗杆与蜗轮的传动比i=螺轮齿数螺杆头数=401 主轴转数=螺轮齿数螺杆头数×从动直齿轮齿数主动直齿轮齿数×分度手柄转数主动直齿轮齿数Z=28。
从动直齿轮齿数Z=28。
万能分度头的使用使用分度头进行分度的方法有:直接分度、角度分度、简单分度和差动分度等。
1、直接分度当分度精度要求较低时,摆动分度手柄,根据本体上的刻度和主轴刻度环直接读数进行分度。
分度前须将分度盘轴套锁紧螺钉锁紧。
切削时必须锁紧主轴锁紧手柄后方可进行切削(图1)。
2、角度分度当分度精度要求较低时,也可利用分度手轮上的可转动的分度刻度环和分度游标环来实现分度。
万能分度头使用说明书万能分度头关键结构一、主轴主轴前端可安装三爪自定心卡盘(或顶尖)及其它装卡附件,用以夹持工件。
主轴后端可安装锥柄挂轮轴用作差动分度。
二、本体本体内安装主轴及蜗轮、蜗杆。
本体在支座内可使主轴在垂直平面内由水平位置向上转动≤95°,向下转动≤5°。
三、支座支承本体部件,经过底面定位键和铣床工作台中间T型槽连接。
用T型螺栓紧固在铣床工作台上。
四、端盖端盖内装有两对啮合齿轮及挂轮输入轴,能够使动力输入本体内。
五、分度盘分度盘两面全部有多行沿圆周均布小孔,用于满足不一样分度要求。
分度盘随分度头带有两块:第一块正面孔数依次为:24;25;28;30;34;37。
反面孔数依次为:38;39;41;42;43。
第二块正面孔数依次为:46;47;49;51;53;54。
反面孔数依次为:57;58;59;62;66。
六、蜗轮副间隙调整及蜗杆脱落机构拧松蜗杆偏心套压紧螺母(图2),操纵脱落蜗杆手柄使蜗轮和蜗杆脱开,可直接转动主轴,利用调整间隙螺母,可对蜗轮副间隙进行微调。
七、主轴锁紧机构用分度头对工件进行切削时,为预防振动,在每次分度后可经过主轴锁紧机构对主轴进行锁紧(图1)。
本产品还随机配置了尾架、千斤顶、顶尖、拨叉、挂轮架、配换齿轮等常见附件。
万能分度头传动系统分度头蜗杆和蜗轮传动比i=螺轮齿数螺杆头数=401主轴转数=螺轮齿数螺杆头数×从动直齿轮齿数主动直齿轮齿数×分度手柄转数 主动直齿轮齿数Z=28。
从动直齿轮齿数Z=28。
万能分度头使用使用分度头进行分度方法有:直接分度、角度分度、简单分度和差动分度等。
1、直接分度当分度精度要求较低时,摆动分度手柄,依据本体上刻度和主轴刻度环直接读数进行分度。
分度前须将分度盘轴套锁紧螺钉锁紧。
切削时必需锁紧主轴锁紧手柄后方可进行切削(图1)。
2、角度分度当分度精度要求较低时,也可利用分度手轮上可转动分度刻度环和分度游标环来实现分度。
分度刻度环每旋转一周分度值为9°,刻度环每一小格读数为1′,分度游标环刻度一小格读数为10″ 。
分度前须将分度盘轴套锁紧螺钉锁紧(图1)。
3、简单分度简单分度是最常见分度方法。
它利用分度盘上不一样孔数和定位销经过计算来实现工件所需等分数(图1)。
计算方法以下:n ——定位销(即分度手柄)转数 Z ——工件所需等分数n=Z40 若计算值含分数,则在分度盘中选择含有该分母整数倍孔圈数。
例:用分度头铣齿数Z=36齿轮。
N=3640=191 在分数度盘中找到孔数为9×6=54孔圈,代入上式:n=3640=191=16961⨯⨯=1546 操作方法:先将分度盘轴套锁紧螺钉锁紧,再将定位销调整到54孔数孔圈上,调整扇形拨叉含有6个孔距。
此时转动手柄使定位销旋转一圈再转过6个孔距。
若分母不能在所配分度盘中找到整数倍孔数,则可采取差动分度进行分度。
4、差动分度使用差动分度时必需将分度盘锁紧螺钉松开,在主轴后锥孔插入锥柄挂轮轴。
按计算值配置交换齿轮a,b,c,d,或介轮,传至挂轮输入轴,带动分度盘产生正(或反)方向微动,来赔偿计算中设定等分角度和工件等分角度差值。
计算方法以下:x z x i )(40-==dcb a ⋅ i ——交换齿轮传动比 z——工件所需等分数 a,b,c,d ——交换齿轮齿数 x —假设工件所需等分数 式中x 值选择①、尽可能靠近z (小于,大于)均可②、x40含有分数时,其分母值,必需是能整除分度盘已经有孔圈数,整除。
x 小于z 时,i 为负值,挂轮时必需配有变向介轮, x 大于z 时,i 为正值,挂轮时无须配有变向介轮。
挂轮配好后,实际分度操作和简单分度法一致,只是用x 替换z ,手柄转数为n=x405、螺旋铣削(图4)螺旋加工必需按要求将铣床工作台转动一个角度——螺旋角β。
并依据工作要求计算出导程L :L=π·Dctg βL —螺旋线导程 D —工件直径 β—螺旋角螺旋加工必需确保工件纵向进给一个导程时,分度头带动工件旋转一周。
这是经过安装在铣床纵向工作台丝杠末端交换齿轮 a 和分度头挂架中交换齿轮b 、c 、d 配置来实现。
计算公式以下:Ltd c i 40b a =⋅=i —交换齿轮总传动比a 、b 、c 、d —各交换齿轮齿数 t —纵向工作台丝杠螺距铣削左旋螺旋槽时,则应增加变向介轮,交换齿轮a 在铣床丝杠上安装详见(图4)中局部示配图。
螺旋直齿轮铣削,和螺旋槽加工相同,在计算方法中按齿轮参数值, 改变以下:zm t d c b a i n ⋅=⋅=πβsin 40 m n ——齿轮法向模数 β—齿轮螺旋角 t —纵向工作台丝杠螺距铣螺旋(或螺旋齿轮)时,须将分度定位销插入分度盘孔中,将分度盘轴套须锁紧螺钉松开,主轴锁紧手柄松开。
万能分度头1万能分度头传动系统分度头基座上有回转件,回转件上有主轴,分度头主轴可随回转件在铅垂面内振动或水平、垂直或倾斜位置、分度时、摆动分度手柄,经过蜗杆蜗轮带动分度头主轴旋转。
分度头传动比i=蜗杆头数/蜗轮齿数=1/40,即当手柄经过速比为1:1一对直齿轮带动蜗杆转动一周时,蜗轮带动转过1/40周,假如工件整个圆周上等分数Z为已知,则每一等分要求分度头主轴1/Z圈,这时分度头手柄所需转动圈数n可由下式算出。
1:40=n·1/z 即n=40/z2简单分度方法:1)简单分度公式2)角度分度公式分度头含有两块分度盘,盘两面钻有很多孔以被分度时用(见实物)例:加工一齿轮齿数为Z=50工件,手柄应怎么转动?(分度盘孔数为24、25、28、30、34)依据公式n=40/z=40/50=20/25每次分度时分度手柄应再25孔圈上转过20个孔距。
3分度头加工范围分度头应用广泛,可加工(圆锥形状零件,可将圆形或是直线工件正确分割成多种等份,还能够加工刀具、沟槽、齿轮、渐升线凸轮和螺旋线零件等。
一、试验目标和要求1. 目标:经过在万能分度头上做分度试验熟悉分度头工作原理及相关调整方法深入加深对书本知识了解.2. 要求:1) 了解万能分度头结构功用工作原理等.2) 掌握万能分度头简单分度方法;3) 掌握万能分度头差动分度方法调整及操作方法.二、试验设备和仪表:1. FW125型万能分度头;2. X62W型卧式万能铣床;3. 百分表一只.三、万能分度头介绍:1. 功用:1) 能将工件作任意圆周或直线移距分度.2) 可把工作轴线相对工作台搬成所需要角度;3) 经过挂轮可使分度头主轴随铣床纵向工作台进给运动做连续旋转以铣削螺旋面.或等速凸轮型面.图一2. 分度头结构和传动系统介绍:FW125型万能分度头主轴是空心轴两端有莫氏4号锥孔.前锥孔是用来安装带有拨盘顶尖用.后锥孔可装心轴.作为差动分度或作直线移距分度加工小导程螺旋面时安装配换齿轮用..主轴前端部有一定位锥体用来和三爪卡盘法兰盘连接进行定位作用.主轴除安装成水平位置外还可倾斜一定角度.调整时应首先松开基座上两个螺母调整后再给予紧固.手柄为主轴锁紧手柄在分度时一次分度完后再锁紧;手柄为蜗杆脱落手柄它可使螺杆和蜗轮脱开或啮合. 蜗杆和蜗轮间隙可用螺母调整.分度头底座下面槽里有两个定位键和铣床纵向工作台T型槽配合以确保主轴轴线和工作台纵向进行方向平行度.分度头主轴前端还有一个固定刻度环可用来做直接分度.3. 分度盘和分度叉1) 分度盘:本试验所用分度头带有两个分度盘孔数以下表:表3-1 分度盘孔系数第一块正面: 24 25 28 30 34 37反面: 38 39 41 42 43第二块正面: 46 47 49 51 53 54反面: 58 59 62 662) 分度叉:为了避免每一次分度要数一次孔数麻烦而且为了预防分错在分度盘上附有分度叉.分度叉夹角大小能够松开螺钉进行调整在调整时应注意使分度叉间孔数比需要摇孔数多一孔作为基准孔零件来计算.4. 分度头所备有挂轮模数: M=2mm齿数: 25(2个) 30 35 40 50 55 60 70 80 90 100图二四、试验目标:在某一圆周上作出61等份划线.五、多个常见分度方法1. 直接分度法直接分度时将蜗杆和蜗轮脱开利用主轴前端刻度环进行但分度后必需锁紧主轴以防切削震动.此法只使用于等分数较少精度要求不高情况下使用.2. 简单分度法:简单分度是利用分度盘进行分度时首先用分度盘锁紧螺钉.将分度盘固定.手柄转数N手可用下式确定:3. 差动分度法:当用简单分度法不能满足工作所需等分时可利用差动分度.差动分度可达成任意等分.差动分度时应将分度盘刹紧手柄和分段盘脱开在主轴后锥孔上插上心轴.在心轴上装上交换齿轮经过挂轮上交换齿轮和挂轮轴联络在一起.当转动分度手柄带动主轴旋转时就会经过主轴后端心轴交换齿轮使挂轮轴转动从而带动分度盘产生转动来赔偿工件所需等分和假定等分在角度上差值.差动分度调整计算公式以下:手柄转数:挂轮转动比:式中Z 工件所需等分数;假定等分数( 靠近于Z且利用简单分度法进行分度);abcd配换挂轮齿数.当Z时配换挂轮传动比为正值说明手柄和分度头转向相同.若方向和上述要求不符时可在挂轮中加上介轮.维护说明正确精心地维护保养分度头是保持产品精度和延长使用期限关键确保,正确维护保养应做到:(1)对新购置分度头,使用前必需将防锈油和一切污垢用洁净擦布浸以煤油擦洗洁净。
尤其是和机床结合面更应仔细擦试。
擦试时不要使煤油浸湿喷漆表面,以免损坏漆面。
(2)在使用,安装搬运过程中,注意避免碰撞,严禁敲击。
尤其注意对定位键块保护。
(3)分度头出厂时各相关精度均已调整适宜。
使用中切勿随意调整,以免破坏原有精度。
(4)分度头润滑点装有外露油杯。
蜗轮蜗杆副润滑靠分度头顶部丝堵松开后注入油。
每班工作前各润滑点注入清洁20号机油。
在使用挂轮时,对齿面及轴套间应注入润滑油。
万能分度头精度检验简图。
简图简图分度精度:轴转一整圈时,100AF11125A型万能分度头160A装箱单万能分度头规格1、分度头分度头型号F11100A F11125A F11160A 中心高100 125 160主轴由水平位置向上转动角度≤95°主轴由水平位置向下转动角度≤5°分度手轮每转所表示主轴回转角度9°(540格,每格1′)游标最小示值10″蜗杆和蜗轮速比 1 :40主轴法兰盘定位短锥直径φ41. 275mm φ53.975mm φ53.975mm 主轴孔锥度莫氏3 莫氏4 莫氏4定位键宽度14mm 18mm 18mm分度盘孔数第一块:24;25;28;30;34;37;38;39;41;42;43第二块:46;47;49;51;53;54;57;58;59;62;66 2、尾架定位键宽度14mm 18mm 18mm 3、交换齿轮模数 1.5mm 2mm 2mm 齿数:25;25;30;35;40;50;55;60;70;80;90;100。