1大众车型防盗与舒适系统原理图
- 格式:doc
- 大小:289.00 KB
- 文档页数:4
大众宝来轿车第三代防盗系统技术解析首先确认一点,无论采用哪种模式读取,EEPROM每次输出数据总是从高位开始。
如存储器内部存储的数据:1010 1101 1011 1110 1010 1101 1011 1110如果按照8位模式读取(如图2所示):也就是说,EEPROM每次输出8位(8个高低电平),结果:1011 0101 0111 1101 1011 0101 0111 1101十六进制:B5 7D B5 7D第一次输出对应:1011 0101----〉B5图2 8位模式读取数据第二次输出对应:0111 1101----〉7D第三次输出对应:1011 0101----〉B5第四次输出对应:0111 1101----〉7D如果按照16位模式读取(如图3所示):也就是说,EEPROM每次输出16位(16个高低电平),结果:0111 1101 1011 0101 0111 1101 1011 0101十六进制:7D B5 7D B5第一次输出对应:0111 1101 1011 0101----〉7D B5第二次输出对应:0111 1101 1011 0101----〉7D B5所以差别在于数据显示的顺序不同:B5 7D B5 7D——X8模式7D B5 7D B5——X16模式以下是用X8模式读取的新款宝来轿车仪表数据:零件号码:1J5 920 806BIMMOBILIZER SM:VWZ7Z0D8916355仪表密码:1971数据如表1所示。
宝来轿车的防盗系统最多可以记忆8把钥匙,每一把钥匙的IMMO3和IMMO4钥匙的固定码部分为4个字节长,即:00 00 00 00 ~FF FF FF FF之间; 每把钥匙固定码及校验码所存放的地址如下所示(如数据表1中1所示位置):第一把钥匙的固定码地址:20、21、22、23,地址40、41、42、43为第一把钥匙的存储校验码;第二把钥匙的固定码地址:24、25、26、27,地址44、45、46、47为第二把钥匙的存储校验码;第三把钥匙的固定码地址:28、29、2A、2B,地址48、49、4A、4B为第三把钥匙的存储校验码;第四把钥匙的固定码地址:2C、2D、2E、2F,地址4C、图3 16位模式读取数据图1 宝来轿车仪表内存储器93C86位置图。
分析一汽大众车系防盗控制系统原理浅析及故障案例!一汽一大众防盗系统控制原理较为复杂,分为二代、三代以及四代防盗系统(防盗止动器系统),最新高尔夫A7所装备的第五代防盗系统也已经面世。
如果不能正确判断车辆为第几代防盗系统,在维修工作中经常会导致防盗系统多次匹配不成功的故障,让维修人员百思不得其解。
那么如何快速判断防盗系统的故障点及提高防盗系统匹配的成功率?本文将概述一汽一大众防盗系统的基础知识和工作原理,并剖析防盗系统的故障案例,希望广大维修人员从中能得到一些启迪。
一、防盗系统的基础知识及工作原理1.防盗系统的功能防盗系统可通过打开或锁止发动机控制单元(通过W线或CAN总线),从而有效防止汽车在未被授权的情况下靠自身的动力被开走。
很多维修人员分不清防盗警报器和防盗止动器的区别,经常将防盗止动器和防盗警报器混淆,在此重点强调一下防盗止动器和防盗警报器的区别:防盗警报器的作用是在有人入侵车辆时发出声音以及闪光警报,起到提醒用户、威慑盗贼的作用;而防盗止动器的作用是防止他人使用未被授权的钥匙或者更换发动机控制单元等方法,起动发动机,依靠车辆自身的动力将车辆开走。
2.防盗系统的分类及构成从系统构成上来说,第二代和第三代及以后的防盗系统之间有着本质区别,即发动机是否参与防盗。
在第二代及以前的防盗系统中,发动机是不参与防盗的。
而到了第三代,发动机则成为防盗系统的一部分,防盗系统的组成包括了仪表(集成防盗系统控制单元),钥匙(送码器)和发动机控制单元。
到了第四代防盗系统,又出现了比较明显的变化:电子转向柱锁也参与到了防盗系统中,这是第四代防盗系统的一个重要的特点。
因此,车辆是否采用电子转向柱锁可以作为区分其是否采用第四代防盗系统的一个重要依据。
比如采用第三代防盗系统的捷达和宝来轿车配备的是机械转向柱锁;而采用第四代防盗系统的迈腾和CC轿车则配备了电子转向柱锁。
第四代防盗系统的构成包括:舒适系统控制单元(集成防盗系统控制单元)、发动机控制单元、钥匙(送码器)、点火开关上的读写线圈、电子转向柱锁及仪表板上的故障警报灯等。
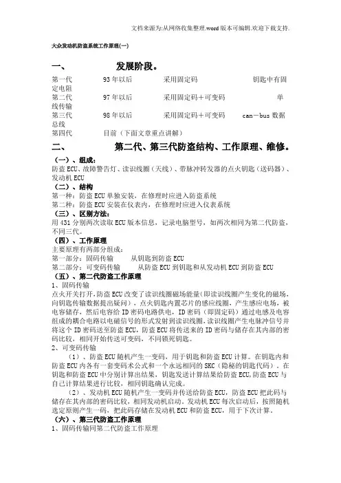
大众发动机防盗系统工作原理(一)一、发展阶段。
第一代93年以后采用固定码钥匙中有固定电阻第二代97年以后采用固定码+可变码单线传输第三代98年以后采用固定码+可变码can-bus数据总线第四代目前(下面文章重点讲解)二、第二代、第三代防盗结构、工作原理、维修。
(一)、组成:防盗ECU、故障警告灯、读识线圈(天线)、带脉冲转发器的点火钥匙(送码器)、发动机ECU(二)、结构第一种:防盗ECU单独安装,在修理时应进入防盗系统第二种:防盗ECU安装在仪表内,在修理时应进入仪表系统(三)、区别方法:用431分别两次读取ECU版本信息,记录电脑型号,如两次相同为第二代防盗,不同三代。
(四)、工作原理主要原理有两部分组成:第一部分:固码传输从钥匙到防盗ECU第二部分:可变码传输从防盗ECU到钥匙和从发动机ECU到防盗ECU (五)、第二代防盗工作原理1、固码传输点火开关打开,防盗ECU改变了读识线圈磁场能量(即读识线圈产生变化的磁场,向钥匙传输数据提出疑问),点火钥匙内置芯片的感应线圈,产生感应电场,被电容储存,然后电容给ID密码电路供电,ID密码(即固定码)通过电感及电容组成的耦合电路以电磁信号的形式发射到读识线圈,读识线圈产生电脉冲信号并将这个ID密码送至防盗ECU,防盗ECU将传送来的ID密码与储存在其内部的密码比较,相同开始传送可变码,不同锁死钥匙。
2、可变码传输(1)、防盗ECU随机产生一变码,用于钥匙和防盗ECU计算。
在钥匙内和防盗ECU内各有一套变码术公式和一个永远相同的SKC(隐秘的钥匙代码)。
在钥匙和防盗ECU中分别计算出结果,钥匙发送计算结果给防盗ECU,防盗ECU与自己计算结果进行比较,相同钥匙确认完成。
(2)、发动机ECU随机产生一变码并传送给防盗ECU,防盗ECU把此码与储存在其内部的密码比较,相同发动机启动。
发动机ECU每次启动后,按照随机选定原则产生一码,把此码存储在发动机ECU和防盗ECU,用于下次计算。
大众第三代防盗系统
而大众第三代防盗系统如此复杂的技术是如何实现的呢?第三代防盗系统的工作原理如图此主题相关图片如下:
打开点火开关后,组合合表内的防盗止动器控制器通过单线传输给应答器(钥匙),应答器(钥匙)获得能量输出固定码,固定码传输给防盗止动器控制器,与防盗止动器控制器内的固定码比较,如果固定码一致,防盗止动器控制器产生一组变码传输给应答器(钥匙),再经过算式A运算后将结果发给防盗止动器控制器,返回的结果与防盗止动器控制器按算式A 计算的结果比较,如果两者计算结果相同,防盗止动器控制器就发送信号给发动机控制单元,这时发动机控制单元也会随机产生一组变码,这组变码传输给防盗止动器控制器,这时防盗止动器控制器会按算式B进行计算,再将结果传输给发动机控制单元,与由发动机控制单元按算式B计算出的结果比较,结果符合要求,则允许起动,如有异常便停止工作。
1.大众车系第二代防盗系统原理图
图大众第二代防盗系统组成2.大众车系第三代防盗系统原理图
图大众第三代防盗系统组成防盗报警灯
发动机电控单元
防盗电控单元识读线圈
钥匙+防盗芯片识读线圈
发动机电控单元
防盗电控单元
防盗报警灯钥匙+防盗芯片
3.中央门锁系统控制系统结构图
图 中央门锁
4.帕萨特领驭舒适系统组成和功能图解
图 舒适系统功能图
5.
行李箱盖中央门锁 车内灯自动打开和延时关闭控制
无线电遥控 滑动、倾斜天窗 启动防盗报警系统
车门中央闭锁、开锁
关闭车窗
电动调节、加热的外部反光镜
电动座椅记忆
自诊断
图2-9 舒适电控单元J393外围连接图1
图2-10 舒适电控单元J393外围连接图2
图2-11 舒适电控单元J393外围连接图3
正极线30a
CAN 线
阅读灯
行李箱照明灯 行李箱盖中央锁马达
滑动天窗控制单元J245
油箱盖开启开关 电动天窗控制单元
行李箱盖锁开关
按钮、开关等辅助照明 后视镜加热开关。
一汽大众奥迪第四代防盗系统一、基本组成新的第四代防盗系统(WFS防盗系统)使系统安全性得到了更高的保障。
与第三代防盗系统不同,第四代防盗系统的控制单元不在集成在仪表中,而是作为一个独立的控制单元(进入启动授权许可控制)J518出现。
维修图解:第四代防盗系统包括车辆钥匙和内装的答应器,进入及启动许可开关中的识读线圈E415(点火开关),驾驶员识别系统控制单元J589,转向柱联锁执行单元N360(电子转向盘联锁),发动机控制单元。
大众奥迪第四代防盗系统组成二、使用和启动识读线圈E415(授权开关)1. 使用和启动授权开关就是点火启动开关(下图)。
该开关内的锁芯无机械编码,也就是说使用任何钥匙都可以转动该锁。
钥匙的识别是通过读出线圈D1借助于收发器查询来完成的。
2. 收发器信息被编成密码经一条“三线式” 总线发送到使用和启动授权控制单元,使用和启动授权控制单元会分析这些信息。
3. 该开关上有三个按钮,与点火开关一样,可以用钥匙将该开关顺时针转至EIN(接通)位置及START(启动)位置。
4. 开关的四个位置(关闭、零位、接通、启动)由六个开关来查询,所有这六个信号由使用和启动授权控制单元来进行分析。
三、防盗控制单元防盗控制单元J518防盗控制单元内集成有机电式转向柱锁止机构。
1. 接线柱控制:使用和启动授权控制单元将接线柱15、75x、50、S和P的信息放到CAN舒适总线上,然后控制单元操纵接线柱15 和75x 的继电器并将启动请求信号发送给发动机控制单元。
2. 锁止转向柱:在使用和启动授权控制单元内集成有用于锁止转向柱的电机和传动机构。
有两个集成的微开关用于检查锁止位置,只有当转向系统完全开锁时,15 号接线柱才接通。
3. 防盗锁和元件保护:控制单元J518是上述这些功能的主控单元,包括“部件保护功能”。
“部件保护功能”需要上网在线进行解除,不再是简单的密码解除方法了。
4. 转向柱锁执行元件N360:使用和启动授权控制单元通过一根双向总线来控制转向柱锁执行元件,以便锁止及松开转向柱。
目录防盗止动器系统发展防盗止动器系统构成及工作原理大众各种车型上防盗系统的应用第三代防盗止动器系统及匹配方法第四代迈腾防盗止动器系统及在线匹配 新宝来防盗止动器系统及在线匹配防盗止动系统(防盗止动器)就是防止非法利用汽车自身动力将车辆盗走,通俗一点讲,就是防止非法启动发动机。
随着人们生活水平的不断提高,汽车越来越成为人们生活中不可缺少的一部分。
从世界上第一辆T型福特牌轿车被盗开始,偷车已成为现今城市里最常见的犯罪行为之一。
汽车数量增多,车辆被盗的数量也逐年上升,这给社会带来极大的不安定因素,担心车辆被盗,成为困扰每一位汽车用户的难题。
由此汽车防盗止动器也应运而生,汽车厂家也纷纷生产适合自己车辆的防盗止动系统(防盗止动器)。
防盗止动器发展历程目前,大众/奥迪公司车型选用的防盗止动器都是由西门子公司开发。
第一代防盗止动器:93年(固定码)第二代防盗止动器:97年(固定码+可变码)第三代防盗止动器:98年(固定码+可变码)-发动机控制单元参与防盗码的计算 第四代防盗止动器:在线进行匹配第五代防盗止动器:在售后服务方面与第四代无明显区别,使用诊断仪进行防盗止动器系统方面的工作得到极大的简化,许多操作步骤已更倾向于自动化。
指纹防盗止动器,目前&将来防盗止动器(Immobilizer )类型单独防盗止动器控制单元防盗止动器控制单元集成在组合仪表内防盗止动器控制单元集成在舒适系统控制单元内Immobilizer控制单元发动机控制单元读写线圈(天线)送码器(钥匙)第二、三代防盗止动器系统元件点火钥匙(送码器)-用户得到的所有钥匙点火开关上的读写线圈(天线)仪表内的防盗止动器控制单元发动机控制单元(只有在第三代系统上才参与防盗码的计算) 仪表板上的故障警报灯带有送码器的点火钥匙读写线圈防盗止动器控制单元及故障警报灯发动机控制单元第三代防盗止动器系统特点发动机控制单元是防盗止动系统的一部分,不接受没有PIN的自适应 自适应后的钥匙(应答器)被锁止,不能在用于其他车辆第三代防盗止动器提供对第二代功能的支持由CAN总线进行数据传递第三代防盗止动器工作原理固定码传输(从钥匙到防盗止动器控制单元) 可变码传输(从防盗止动器控制单元到钥匙) 可变码传输(从发动机控制单元到防盗止动器)第三代防盗止动器工作原理固定码传输-(从钥匙到防盗止动器控制单元)第三代防盗止动器工作原理固定码传输-(从钥匙到防盗止动器控制单元)点火开关打开后,防盗止动器控制单元ECU通过改变天线中磁场能量,向送码器(钥匙)传输数据提出质询。
大众第三代电子防盗系统第三代电子防盗系统第三代电子防盗系统,能在发射应答器与防盗控制单元、发动机控制单元与防盗控制单元之间形成一个随机的变码,非授权的钥匙不能起动发动机。
因此,可防止整车被盗。
关键词:电子防盗1.第三代防盗系统的组成及结构特点1.1 第三代防盗系统主要由防盗控制单元、接收和发射天线、带送码器的点火钥匙、仪表板上的故障指示灯、发动机控制单元等组成。
1.2 第三代防盗系统结构有如下特点:1.2。
1 发动机控制单元是防盗器的一部分,发动机控制单元与仪表控制单元必须录入底盘号(车辆17位身份证)1.2. 2 防盗器控制单元与仪表控制单元为一体,共用地址码“ 17”1.2. 3防盗系统由CAN线进行数据传递1.2. 4由第二代的钥匙与防盗器的固定码必须一致,改为固定码+SKC计算公式)码必须一致1.2.5由第二代的防盗器与发动机控制单元的变码必须一致,改为变码+SKC计算公式)码必须一致1 . 2. 6 更换仪表盘或发动机控制单元后本车防盗密码不改变1.2. 7 2004 年以前生产的车防盗密码大部分为4位,2004年以后生产的车大部分为7 位,后者因每日一变必须当日查询。
2.第三代防盗系统的功能及作用2. 1 防盗系统的功能:打开或锁止发动机控制单元,控制点火和喷油。
2.2防盗系统的作用:能防止汽车在没有被授权的情况下非法起动。
3.第三代防盗系统的工作原理:点火开关打开,防盗止动器ECU!过改变天线磁场能量,向送码器传输数据提出质询。
然后,钥匙发送回来它的固定码(首次匹配中这个固定码储存在防盗止动器中)。
传送的固定码与储存的码在防盗止动器中进行比较;如果相同则开始传送可变码。
防盗止动器随机产生一变码。
这个码是钥匙和防盗止动器用于计算的基础。
在钥匙内和防盗止动器内有一套公式列表(密码术公式)和一个相同且不可改写的SKC(公式指示器)。
在钥匙和防盗止动器中分别计算结果。
钥匙发送结果给防盗止动器。
大众汽车防盗器系统详细讲解9.1 大众汽车防盗器系统概述大众汽车防盗器采用的是西门子公司提供的防盗器(Immobilizer)系统。
Immobilizer系统属于控制发动机启动授权的电子防盗器。
到目前为止,已经历了5个发展阶段,即:第一代的固定码传输防盗器(Immobilizer I)、第二代的可变码传输防盗器(Immobilizer II)、第三代的两级可变码传输防盗器(Immobilizer III)、第四代的网络式防盗器(Immobilizer IV)以及刚刚面世的第五代网络式防盗器(Immobilizer V)。
1. 第一代防盗器第一代汽车防盗器的构成如图9-1所示。
这种防盗器的主要元件有防盗点火钥匙(内部带有脉冲转发器、辨认线圈)、防盗器控制单元、发动机控制单元。
第一代汽车防盗器的工作原理是:每个防盗器中的防盗点火钥匙除了拥有一般车钥匙的功能外,还有一个识别码,当钥匙插入点火开关时,钥匙中的脉冲发生器便会产生特有的脉冲信号,信号被辨认线圈感应后,产生该钥匙的识别码并传输到防盗控制单元,若输入的识别码在防盗控制单元中有登记,防盗控制单元便向发动机控制单元解锁,此时扭动钥匙发动机可以起动;若输入的识别码没有在防盗控制单元中登记,防盗控制单元便向发动机控制单元发出不能起动的命令,此时扭动钥匙发动机不能起动。
图9-1 一代防盗器采用固定码进行识别2. 第二代汽车防盗器第二代汽车防盗器的构成如图9-2 所示。
这种防盗器的防盗控制单元随机产生一个变码,这个码是钥匙和防盗控制单元用于计算的基础。
在钥匙和防盗控制单元内,有一套公式列表(密码术公式列表)和一个相同且不可改写的SKC(隐秘的钥匙代码),经钥匙和防盗控制单元分别计算后,钥匙将计算结果发送给防盗控制单元,防盗控制单元将收到的结果与自己的计算结果进行比较,如果相同,则钥匙确认完成,该钥匙合法,允许发动机起动,否则发动机将不能起动。
只有使用经过汽车上的防盗控制单元匹配认可的钥匙,发动机才能起动。
一、第四代WFS防盗系统概述第四代WFS防盗系统并不是一个常规、简单的控制单元,而是一种防盗功能系统。
它将所有与防盗相关的控制单元的资料都存储在中央资料库中。
中央资料库FAZIT(车辆查询和中央识别)是第四代WFS系统的重要组成部分。
这个资料库存储了控制单元所有与防盗相关的资料,这些控制单元将“防盗锁止”和“部件保护”功能联成一体。
相关控制单元与FAZIT的匹配只有通过线上连接才能实现。
二、第四代WFS防盗系统特点通过线上查询,可以将资料准确、快捷且可靠地传递到车辆上。
不存在经由传真或连接其他部件查询WFS部件PIN密码的情况。
所有在WFS防盗系统监控下的部件均必须通过线上验证。
对具体车辆来说,包括追加订购的车钥匙在内的所有车钥匙,在出厂时都已预先进行了编码设置,这些钥匙只能用于这辆车。
1、系统部件第四代WFS防盗系统组成及工作特性如图1所示。
⑴.防盗系统控制单元目前,一般车辆防盗系统控制单元有的是配备独立的,有些则将安装在组合仪表总成中。
第四代WFS则是两者的结合。
在2003款奥迪A8轿车上,WFS防盗系统与进入和启动许可控制单元J518连成一体。
组合仪表总成不是防盗系统的组成部分,而是部件保护的组成部分。
无线上匹配,则不能接通控制单元。
⑵.发动机控制单元所有发动机控制单元都是WFS防盗系统的组成部分,必须线上接通。
⑶.车钥匙钥匙带有一个经过机械编码处理的钥匙齿,它只能用于(驾驶员车门、行李厢盖)锁芯处。
钥匙发射器与电子部件连成一体,并且在钥匙电池无电压的情况下也能工作。
这种高级钥匙增设了一个电子部件,用它实现与进入和启动许可控制单元之间的无线双向通讯。
该系统最多可配8把钥匙。
对于每辆车来说,第四代WFS 防盗系统的车钥匙都将在制造厂以电子和机械的方式预先设置密码。
这就是说对钥匙的内齿进行特殊加工,并设置基础编码,使该钥匙只能用在那辆被指定的车上。
⑷.进入和启动许可开关E4152003款奥迪A8轿车上配用的是一种不同寻常的点火开关。
大众第五代防盗系统大众第五代防盗系统作为第四代防盗器的升级版,第五代系统在维修服务来看与第四代系统基本一致。
只是在使用诊断仪进行有关防盗器方面的工作程序极大地简化,如更换防盗器元件以后的匹配。
.第五代防盗器中的许多操作步骤已更倾向于自动化,而且为了简化操作一些询问步骤已经删除。
舒适系统控制单元J393是防盗器主控单元,在该控制单元内集成了智能进入启动控制单元J518。
上图中加深边框标注的组件都是防盗锁组件,而未做加深边框标注的组件仅用于传输防盗信息,例如:数据总线诊断接口J533和电子点火锁E415。
配置了第五代防盗锁的车辆,在防盗系统执行任何操作之前必须先通过诊断仪与FAZIT数据库建立在线连接.在新款奥迪 A5 中,电子转向柱锁控制单元 J764 与以往车型一样固定在转向柱上。
如果电子转向柱锁发生故障,必须整体更换转向柱,转向柱锁由两个旋入式螺丝连接到转向柱上部件在引导型故障查询中使用的缩写K组件编号诊断地址备注发动机控制单元-J623-MSG1((发动机控制单元K0101 -发动机电子系统MSG1是防盗器的主动用户,它在更换后必须进行自适应匹配。
通讯联系是通过驱动数据总线来/实现的舒适系统中央控制单元-J393-IMS (防盗器控制单元,相当于防盗系统的主控9D! V+ v" W* U制单元)K057 ]6 |05 -进入和起动授权& ?.W) k1 A) k+ l5| D3 N$ ZBCM2包含诊断地址05-进入和起动以及46-舒适系统中央模块,因此就有两个K-部件号:K05和K46。
防盗器功能和元件保护由地址05-进入和起动授权来接管,如果更换了BCM2,那么必须进行自适应匹配。
通讯联系是通过驱动数据总线来0 ~ O.B! I2 q! L V实现的。
8 z9 ~3 ]/ Z3 m2 x1 ^- h; m BCM24 y' s6 e6 ~) I& d; O/ R( J" l% k% H2 @; s8R' W0 P' R* {(车身控制模块2)K4646 -舒适系统中央模块( g8 d% ]5 F* ?0 d。
1.大众车系第二代防盗系统原理图
图大众第二代防盗系统组成2.大众车系第三代防盗系统原理图
图大众第三代防盗系统组成防盗报警灯
发动机电控单元
防盗电控单元识读线圈
钥匙+防盗芯片识读线圈
发动机电控单元
防盗电控单元
防盗报警灯钥匙+防盗芯片
3.中央门锁系统控制系统结构图
图 中央门锁
4.帕萨特领驭舒适系统组成和功能图解
图 舒适系统功能图
5.
行李箱盖中央门锁 车内灯自动打开和延时关闭控制
无线电遥控 滑动、倾斜天窗 启动防盗报警系统
车门中央闭锁、开锁
关闭车窗
电动调节、加热的外部反光镜
电动座椅记忆
自诊断
图2-9 舒适电控单元J393外围连接图1
图2-10 舒适电控单元J393外围连接图2
图2-11 舒适电控单元J393外围连接图3
正极线30a
CAN 线
阅读灯
行李箱照明灯 行李箱盖中央锁马达
滑动天窗控制单元J245
油箱盖开启开关 电动天窗控制单元
行李箱盖锁开关
按钮、开关等辅助照明 后视镜加热开关。