最新几种主要车辆检测器的对比
- 格式:doc
- 大小:48.00 KB
- 文档页数:4
地磁车辆检测器方案1. 背景在停车场管理中,如何实现对车位的实时监测和车辆状态的及时反馈,是一个重要的问题。
传统的停车场管理方式主要依靠人工巡查,效率低下且易出现漏检的情况。
为了提高停车场管理的效率,地磁车辆检测器逐渐成为了一个极具发展潜力的方案。
2. 地磁车辆检测器的原理地磁车辆检测器是一种地面安装式的无线检测设备,主要由控制器、地磁探测器、收发信器和中心控制器等组成。
在停车场的每个车位上安装一个地磁探测器,当车辆进入或离开车位时,地磁探测器会通过无线信号与控制器进行通讯,再通过收发信器传输至中心控制器,从而实现对车位的实时监测和车辆状态的及时反馈。
3. 地磁车辆检测器的优势地磁车辆检测器相比传统的停车场管理方式有以下优势:3.1. 实时监测车位状态地磁车辆检测器能够实现对车位状态的实时监测,并且能够及时反馈车位的使用情况,避免了人工巡查的不确定性和误差。
3.2. 便捷的数据管理通过与中心控制器相连,地磁车辆检测器可以实现数据的集中管理和处理。
停车场管理员可以通过电脑或手机等终端设备随时随地进行监测和管理,方便快捷。
3.3. 节省人力成本地磁车辆检测器能够实现自动化的车位监测和管理,大幅度节省了人力成本,提高了管理效率和安全性。
4. 地磁车辆检测器的应用地磁车辆检测器主要应用于以下场景:4.1. 停车场管理地磁车辆检测器能够实现对停车场车位状态的实时监测和管理,避免了人工巡查的不确定性和误差,提高了管理效率和安全性。
4.2. 物业管理地磁车辆检测器可以应用于小区或商业地产等场所,对车辆的停放位置进行智能化管理,帮助物业公司做好小区或商业地产停车管理工作,提升服务水平和客户满意度。
4.3. 车库停车管理地磁车辆检测器可以应用于车库停车管理,有效地解决了车位不足等问题,方便车主停放和取车,提高车位的利用率和停车体验。
5. 发展前景随着城市停车难问题的加剧和智能化管理的需求不断增加,地磁车辆检测器有望成为一种广泛应用的车位监测和管理设备。
线圈与视频车辆检测器在道路监控中的应用比较刘晓林;彭达峰【摘要】本文简单介绍了线圈检测器和视频车辆检测器的工作原理,对两种检测器的优缺点进行分析、对比,根据项目实际应用的需求确定设备的选择.【期刊名称】《自动化与信息工程》【年(卷),期】2004(025)004【总页数】3页(P40-42)【关键词】线圈车辆检测器;视频车辆检测器【作者】刘晓林;彭达峰【作者单位】广东新粤交通投资有限公司;广东省科学院自动化中心【正文语种】中文【中图分类】TP391随着经济的迅速发展,高速公路上的车流量越来越大,一些大中城市的交通越来越拥挤,交通事故频繁发生,已经对社会经济的发展产生负面影响,使人们充分地认识到交通信息采集用于交通管理决策和交通事件检测的重要性,因此道路监控设备更广泛得到应用,如车辆检测器。
车辆检测器产品的种类很多,检测的技术方式各不相同,如线圈、视频、微波、声波、超声波、磁力、红外线等,而目前我国道路监控系统中使用最多的是感应线圈车辆检测器和视频车辆检测器二种。
感应线圈车辆检测器是我国城市交通和道路监控系统中应用较早也是最多的一种。
线圈检测技术自20世纪90年代初期从国外引进后,经多年的应用和不断地改进,其产品性能等已达到了相当完善的程度。
广东省境内的京珠高速、广惠高速、惠河高速等大多数路段均采用了感应线圈车辆检测器。
感应线圈车辆检测器主要由感应线圈、检测器探头、检测处理器、交通数据计算机等组成,如图1示。
当车辆通过线圈敷设位置路面时,线圈检测器以存在式输出或脉冲式输出的方式将原始交通数据提供给处理器,处理器根据这些数据及线圈的长度、车辆通过的时间等数据计算出车辆的速度、车长、交通流量及占有率等等,传送到交通数据计算机,并可实现远程事故检测及交通流测量。
感应线圈车辆检测器可通过以太网接口(双绞线和光缆)与中心通讯,能支持TCP、UDP、FTP、HTTP、TELNET等多种协议,也可通过 RS232/422接口用MODEM进行传输。
车辆检测器施工方案随着城市交通日益拥堵,停车难题也越来越突出。
这时候,车辆检测器可以发挥重要作用,帮助停车场管理者提高停车场的利用效率,缓解停车问题。
本文将介绍车辆检测器施工方案。
一、车辆检测器的概述车辆检测器是一种可以检测车辆是否到达或离开某个位置的设备。
根据工作原理,车辆检测器可以分为磁性车检器、微波雷达车检器、红外线车检器等多种类型。
其中,磁性车检器和微波雷达车检器较为常用。
车辆检测器的主要作用是实现车位状态的智能检测和计数,并将检测结果传输给停车场管理系统,提高停车场的利用效率,减少停车难度。
二、车辆检测器施工方案车辆检测器施工方案需要考虑以下几个方面:1. 安装环境的评估和准备在选择车辆检测器型号之前,需要对停车场的环境进行评估。
主要考虑的因素包括停车场面积、车位数量、车道宽度、停车位分布、光照条件、地面材料等。
这些因素将决定所选车辆检测器的型号和数量。
2. 车辆检测器的选型现在市场上有多种不同类型的车辆检测器可供选择,如红外线车检器、磁性车检器、微波雷达车检器等。
在选择车辆检测器型号时,需要考虑停车场的实际情况。
以磁性车检器为例,在停车场内每个停车位下方安装一块磁性车检器,通过检测地面上是否有车辆,来判断该车位是否被占用。
相对而言,磁性车检器比较简单,从成本到维护都比较便利。
3. 车辆检测器的布线和安装根据车辆检测器的型号和停车场的实际情况,需要进行布线和安装。
在布线方面,可以采用串联、并联或混合布线的方式,根据停车场的实际情况来选择。
在安装方面,需要保证车辆检测器与地面接触紧密,并且平整稳固,以便于识别车辆。
4. 系统的配置和调试在车辆检测器安装完成后,还需要对停车场管理系统进行配置和调试。
主要是将车辆检测器的相关信息输入到停车场管理系统中,并进行相关参数的设置调整。
在调试方面,需要对车辆检测器的触发灵敏度、检测方式、安装位置等参数进行调整。
而且,需要进行一定的测试,在实际停车场中进行验证和调整。
几种主流的交通流量检测方案的比较目前市场上主要的交通流量检测手段有:环形线圈、微波检测、视频检测,无线地磁检测等其他检测器,下面我们逐个来分析其优缺点。
1、基于线圈技术原理:以金属环形线圈埋设于路面下,利用车辆经过线圈区域时因车身铁材料所造成的电感量的变化来探测车辆的存在。
该探测技术可测车速,车流量,占有率等基本交通信息参数,但是不能多车道同时探测。
安装:埋设式。
在路面开一条深槽,将探测线圈埋入其中,信息处理部分安装于路边的控制箱。
优点:首次投资较少、准确度高、不受气候和光照等外界条件影响。
缺点:安装与维修因为需要中断交通、破坏路面而变得很复杂,加上车辆重压等因素导致寿命不长,因而维护成本很高。
另外特殊路段如桥梁、隧道等难以安装。
技术:最简单也最成熟应用成本:首次投资相对较少,维护成本极高。
应用范围:可应用于除不能破坏路面情况外的所有地方。
与其他系统的兼容性:与交通信号灯控制系统兼容性很好,但是与基于其它技术的交通信息采集系统的兼容性较差。
目前常规的线圈交通信息检测系统信息传输采用的是轮循,而基于其它技术的系统主要采用的是主动上报的方式。
2、基于视频技术原理:使用计算机视频技术检测交通信息,通过视频摄象头和计算机模仿人眼的功能,在视频范围内划定虚拟线圈,车辆进入检测区域使背景灰度发生变化,从而感知车辆的存在,并以此检测车辆的流量和速度。
该探测技术可测车速,车流量,占有率等基本交通信息参数,但是难以实现很多车道同时探测。
安装:正向安装于龙门架或者L型横梁上。
优点:在气候和光照等外界条件理想的情况下准确度高。
缺点:极易受气候和光照等外界条件等影响,因为需要正向安装于龙门架或者L型横梁上而使得安装与维修变得很复杂。
技术:不成熟,主要问题是要克服外界条件的影响。
应用成本:首次投资相对线圈要高,但是维护成本很低。
应用范围:可应用于能架设龙门架或者L型横梁的所有地方。
与其他系统的兼容性:好。
3、基于微波雷达技术基于微波雷达技术的交通信息采集系统可分为侧向安装与正向安装2种。
交通事件检测器(CP-TFCS01)使用说明书普天首信广州哈迪目录1.硬件 (3)1.1.CP-TFCS01车辆检测器机架描述 (3)1.1.1.机架面板视图 (3)1.1.2.车辆检测器互连框图 (4)1.2.电源板 (4)1.3.通信板 (4)1.4.检测板 (5)2.设置 (5)2.1.通信板设置 (5)2.1.1.复位 (5)2.1.2.地址跳线 (6)2.1.3.其它参数设置 (6)2.2.检测板设置 (7)2.2.1.复位 (7)2.2.2.灵敏度设置(SENS) (7)2.2.3.存在时间设置(PRES) (7)2.2.4.工作频率设置(FREQ) (8)3.通信 (8)4.环形线圈安装 (9)4.1.环形线圈检测的基本原理 (9)4.2.线圈线 (9)4.3.线圈的尺寸 (10)4.4.线的绞接 (10)4.5.线圈的安装 (10)4.6.线圈填充物 (11)4.7.线圈接入检测器 (11)4.8.线圈安装注意事项 (11)5.检测数据范围 (12)6.故障分析及解决 (12)6.1.供电故障 (12)6.2.线圈检测板故障 (12)6.3.通信板故障 (13)1.硬件1.1.CP-TFCS01车辆检测器机架描述CP-TFCS01型车辆检测器由一个10英寸机架以及电源板、通信板和1~5块检测板组成。
1.1.1.机架面板视图图1 前面视图图2 后面视图1.1.2.车辆检测器互连框图中心计算机图3 车辆检测器互连框图1.2.电源板电源板供电给机架中所有的模块。
机架电源装在机架的左端,占两个插槽。
电源面板上一个电源开关,当打到“ON”位置时,开关中的红色指示灯亮指示电源已接通。
物理尺寸:3U×2槽位(高×宽)输入电压:240V AC 50Hz输出电压:24VDC1.3.通信板通信板是线圈检测器的主控制处理器卡。
该板负责对来自检测器的所有数据进行采集和处理,并负责处理所有的串行通信和错误报告。
道路检测设备高效交通管理工具随着城市化的快速发展,交通管理变得越来越具有挑战性。
为了提高交通流动性和安全性,道路检测设备成为了一种高效的交通管理工具。
本文将介绍道路检测设备的类型和作用,并探讨其在交通管理中的应用。
一、道路检测设备的类型道路检测设备根据其功能和使用场景的不同,可以分为以下几种类型:1.车辆检测器:通过感应车辆通过的电磁波或红外线等技术,实时获取车辆的信息,如车辆数目、速度和流量等。
这种设备可以广泛应用于交通信号控制、交通流量统计等方面。
2.视频监控系统:采用摄像头等设备,实时监测道路情况,包括车辆流量、速度、堵塞情况等。
视频监控系统广泛应用于智能交通系统中,可以提供大量的实时数据支持交通管理决策。
3.声纳检测器:利用声波的传播速度来检测车辆通过的时间和位置,从而实现对交通流量和拥堵情况的监测。
声纳检测器适用于需要长时间监测和分析交通情况的场景。
4.无线通信系统:利用无线通信技术,实现与车辆之间的信息交换和传输。
通过与车辆实时通信,可以为驾驶员提供实时路况信息和导航建议,帮助他们选择最佳的路径,从而减少拥堵和交通事故发生的可能性。
二、道路检测设备的作用道路检测设备可以发挥以下几方面的作用:1.交通监测:道路检测设备可以实时监测交通流量、速度和拥堵情况等。
通过对这些数据的分析和统计,交通管理者可以了解道路使用情况,及时调整交通信号控制和道路规划,提高交通流动性和安全性。
2.事故预警:利用视频监控系统、车辆检测器等设备,可以实时监测道路上的交通事故发生情况。
当检测到交通事故时,系统可以立即发出警报并通知交通警察和急救人员,以便他们能够迅速做出反应并采取相应的措施。
3.导航建议:无线通信系统可以向车辆提供实时的导航建议,指导驾驶员选择最佳的路径。
通过和车辆之间的实时通信,交通管理者可以根据实际道路情况向驾驶员提供准确的路况信息,帮助他们规避拥堵路段,节省时间和燃料消耗。
4.交通管理决策支持:道路检测设备提供的大量实时数据可以帮助交通管理者做出更准确的决策。
新技术对交通的影响一、引言经过几周对新技术讲座的学习,使我对交通领域的一些新技术和一些现状有了一定的了解,但印象最深最有体会的是在交通检测方面。
随着道路上车辆增多,交通状况更复杂,对交通检测技术需求将更高!交通检测技术将有广阔的发展空间,以下是我学到的一些知识和一些体会。
二、交通流检测系统交通数据的检测在城市道路建设、国道高速公路建设、隧道桥梁建设以及交通流的基础理论研究中占有很重要的位置。
它对现代交通科学管理和决策起到了重要的辅助和量化作用。
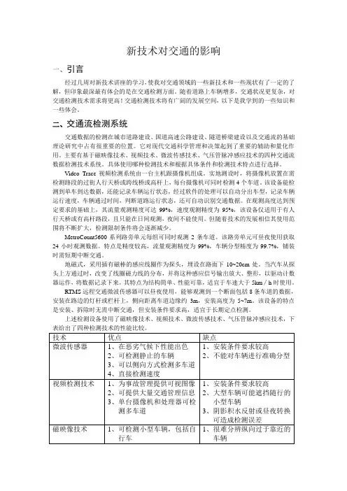
主要有基于磁映像技术、视频技术、微波传感技术、气压管脉冲感应技术的四种交通流数据检测技术系统。
具体使用哪种检测技术和根据具体条件和检测技术特点进行选择。
Video Trace视频检测系统由一台主机跟摄像机组成。
实地测设时,将摄像机放置在需检测路段的过街人行天桥或跨线桥或高杆上,每台摄像机可同时检测4个车道。
该设备能检测到单车到达数据,还能记录车辆运行状态,经过软件的处理可以自动分出车型,记录车辆运行速度,车辆通过时间,判断道路运行状态,还可自动识别交通数据。
在观测高度达到预定要求的基础上,其流量观测精度可达99%,速度观测精度为95%,该设备仅适用于有人行天桥或有高杆路段,且只能在日间观测,夜间不能使用。
但随着技术的发展相信其使用范围将不断扩大,检测限制条件将会逐渐减少。
MetroCount5600系列路旁单元每组可同时观测2条车道。
该路旁单元可昼夜使用获取24小时观测数据。
特点是精度较高,流量观测精度为99%,车辆分型精度为99.7%,铺装时需短期中断交通。
地磁式,采用插有磁棒的感应线圈作为探头,埋设在路面下10~20cm处。
当汽车从探头上方通过时,改变了线圈磁力线的分布,并将这种感应信号输出放大、整形,以驱动计数器运作,将数据记录下来。
其特点为结构简单、性能可靠,适宜于车速大于5km∕h时使用。
RTMS远程交通微波传感器可以昼夜使用,能够观测到一个断面包括8条车道的数据,安装在路边的灯杆或栏杆上,侧向距离车道边缘约3m,安装高度为5~7m。
车辆检测器1. 概述车辆检测器是一种用于实时监测和识别路上行驶的车辆的设备。
它主要通过使用图像处理技术和计算机视觉算法,对交通场景中的车辆进行检测、跟踪和分类。
车辆检测器在交通管理、智能交通系统以及自动驾驶等领域具有重要的应用。
2. 车辆检测器的工作原理车辆检测器的工作原理可以分为以下几个步骤:2.1 图像采集车辆检测器通常使用摄像头来采集交通场景的图像。
这些摄像头可以安装在交通信号灯、高架桥、路边或者特定的交通监控设备上。
2.2 图像预处理在进行车辆检测之前,需要对采集到的图像进行预处理。
预处理通常包括图像去噪、图像增强、图像尺寸调整等操作。
2.3 车辆检测车辆检测是车辆检测器的核心部分。
在车辆检测过程中,通常使用目标检测算法,如卷积神经网络(CNN)、支持向量机(SVM)等,对图像中的车辆进行定位和识别。
2.4 车辆跟踪与分类一旦车辆被检测到,车辆检测器会对其进行跟踪和分类。
车辆跟踪主要是通过目标跟踪算法,如卡尔曼滤波、粒子滤波等,实时跟踪车辆的位置和运动轨迹。
车辆分类主要是通过车辆特征提取和分类算法,将不同类型的车辆进行分类和统计。
2.5 结果输出车辆检测器会将检测结果以图像或文本的形式进行输出。
通常情况下,检测结果会包括车辆的坐标、类型、速度等信息。
3. 车辆检测器的应用车辆检测器在交通管理、智能交通系统以及自动驾驶等领域具有广泛的应用。
3.1 交通管理在交通管理中,车辆检测器可以帮助交通管理部门对交通流量进行实时监测和统计。
通过车辆检测器,可以及时获取道路上的车辆数量、车速等信息,从而优化交通信号灯的控制策略,改善交通拥堵问题。
3.2 智能交通系统车辆检测器是智能交通系统中重要的组成部分。
它可以用于交通信号控制、车牌识别、违章监测等功能。
通过车辆检测器,智能交通系统可以实现对交通场景的实时监测和分析,提供更加智能高效的交通服务。
3.3 自动驾驶在自动驾驶领域,车辆检测器可以帮助自动驾驶系统识别和跟踪周围的车辆。
车辆雷达检测器原理
车辆雷达检测器是一种便携式电子设备,用于检测行驶中的车辆是否使用了雷达干扰
装置。
它主要由接收器和天线两部分组成,天线用于接收来自车辆雷达的电磁信号,接收
器则将信号转换为声音或光信号。
车辆雷达检测器是基于雷达技术原理而设计的,雷达(Radio Detection And Ranging)是一种利用电磁波或无线电波进行探测和测距的技术。
雷达从天线向周围环境发射电磁波,并通过接收回波信号得知目标的距离、速度和方向等信息。
车辆雷达检测器通过内置的接收器和天线来接收来自车辆雷达的信号,其中天线用于
接收雷达发射器所发射的电磁波,接着将收到的信号传输给接收器。
接收器将接收到的信
号进行处理,并通过内置的算法识别信号类型和出现频率等特征,进而判断是否存在雷达
干扰。
1. 接收天线接收车辆雷达发射的电磁波信号;
2. 接收器对接收到的信号进行处理,并通过内置的算法识别信号特征;
3. 判断信号是否为雷达干扰,如果是,则发出警报提示驾驶人员。
需要注意的是,车辆雷达检测器只是一个辅助性的设备,不能替代司机的判断和规避
行为。
在驾驶过程中,还需加强安全意识,规避交通事故的发生。
同时,车辆雷达检测器
可能会受到某些因素的干扰,导致误判情况的发生,因此需要在正式使用前进行详细的使
用说明阅读、了解和熟悉,避免盲目使用。
总之,车辆雷达检测器利用雷达技术原理,通过接收器和天线来实现对车辆雷达信号
的接收和处理,在判断信号类型和特征的基础上,识别是否存在雷达干扰,从而发出警报
提示驾驶人员,提高驾驶安全。
常用机动车辆安全检测器性能比较与应用前景摘要:近年来,随着交通运输业的蓬勃发展,机动车辆成为人类生活中不可或缺的组成部分。
但随之也带来众多交通事故的发生以及尾气所造成的环境污染。
故而为保障交通安全和大气生态环境的平衡,对机动车辆进行定期的检查和调整使必不可少的。
本文就以机动车辆在安全检测过程中所使用设备的性能进行比较,同时讨论分析其应用前景。
关键词:滚筒式制动试验台;平板式制动试验台1.引言为更好保障我国交通安全,机动车辆需要定期进行安全检测,而在安全检测过程中使用到的设备众多,主要包括轴重仪、制动试验台、侧滑试验台、车速表试验台、前照灯检测仪、废气分析仪、烟度计和声级计等。
同时由于我国对于机动车辆安全检测起步相对来说比较晚,故而在检测过程中所使用的部分设备制造技术依赖于引进国外。
但在一般情况下各国的技术设备更适用于检测本国车辆,而对于检测我国车辆的适应性并不高。
故而我们需要明晰每种检测设备的工作原理,优缺点以确定其在不同环境下的适用性。
本文就以其中的制动试验台为例,制动试验台在机动车安全检测中主要用于检测汽车制动力、阻滞力等相关参数,依据试验台支撑车轮形式的不同可将其分为两种类型:滚筒式制动试验台和平板式制动试验台。
下面分别从两者的工作原理,优缺点进行讨论分析。
二、滚筒式制动试验台近年来,滚筒式制动试验台依据工作原理又可将其分为滚筒反力式制动试验台和滚筒惯力式制动试验台。
而其中以滚筒反力式制动试验台在当下国内外市场中占据主要地位。
滚筒反力式制动试验台主要由滚筒组、驱动装置、减速器、传动链、测力传感器和指示、控制装置等部件组成[1]。
其主要通过检测作用于测力滚筒上车轮制动力所产生的反力,再结合参考车辆本身相关参数而得到车辆性能评估的结果。
1.优点:相较于其它制动试验台,滚筒反力式试验台在性能上保险的更加稳定,并且制动力检测值重复性较好,而从检测结果来看,其准确度也较高。
2.缺点:滚筒反力式制动试验台由于其自身架构相对而言比较复杂,且在使用过程中驱动设备等装置极容易产生损耗,故而该试验台在维护和保养方面会耗费比较大的人力及资源。
各种雷达探测系统的优劣对比很多驾驶员都有闯红灯或超速被电子眼拍到而被罚的经历。
只要被电子眼拍到,罚款不是200就是500,心痛之余,有不少司机朋友们却都在寻找获取电子眼信号的设备。
本文就目前的几类常用设备作一个粗浅的原理分析和功能比较。
闯红灯或超速驾驶极易造成交通事故,请司机朋友们三思。
一、普通雷达探测器我们先来说说雷达测速的原理,雷达测速仪是根据接收到的反射波频移量的计算而得出被测物体的运动速度。
雷达波束照射面大,因此雷达测速易于捕捉目标,无须精确瞄准。
雷达设备不仅可以固定在路面,也可安装在巡逻车上,在运动中的实现检测车速,是 “ 流动电子警察 ” 非常重要的组成部分;其次,雷达固定测速的误差为 ±1Km/h ,运动时测误差为 ±2Km/h ,完全可以满足对交通违章查处的要求;国际上采用雷达测速亦有 20 多年的历史,且技术成熟,成本低廉。
从目前的情况开看,北京市城市路面上还是以背向测速为主,但也已经有了少量的正向测速的雷达测速器出现。
高速公路上以正向测速装置居多。
背向就是雷达波和摄像机方向和汽车行进方向一致,车辆超速时摄像机拍摄车辆的后车牌。
正向就是雷达波和摄像机方向和汽车行进方向相反,车辆超速时摄像机拍摄车辆的前车牌。
雷达探测器的原理很简单,就是接收到雷达信号后,马上报警,提示车主减速。
雷达探测器大部分是进口的,价格一般在800元至5000元,性能高低也非常不同。
最大的不同,就是可以感应的雷达波的频段不同。
因为我国各城市道路的雷达测速设备从不同的国家进口以及我国自己生产的,使用的雷达频率不相同,同一个城市有些装了三四个不同频段的雷达测速器。
低端的雷达探测器,往往只能感应一个频段的雷达波,而高端的雷达探测器,可以感应多个频段的雷达波,甚至还有激光感知器,同时还可以防激光测速器。
此外,感应的距离远近也体现了雷达探测器的性能高低。
如感应距离过近,车主来不及减速,已经被拍到了;如减速过猛,还易造成追尾事故。
元征OBD检测仪e-vin车辆VIN码查验终端⼀、品牌:元征(launch)型号:HTT e-vin2警⽤车辆查验终端产品简介:元征 HTT e-VIN(OBD车辆VIN码查验终端)是⼀款为警⽅量⾝定制进⾏车管查验、管控上牌过户车检等车管业务、检测查勘机动车违法违规涉车执法的智能单兵三防设备,⽀持对所有写⼊乘⽤车、商⽤车(含重卡、轻卡)和新能源车辆的检测。
⼀键快速读取车辆全车所有系统VIN码、车型年款、车辆参数配置等,结合⼈⼯智能分析及其⾼科技⼿段与车辆原始数据,为警⽅的涉车违法违规(盗抢、拼装、⾛私、套牌)侦破⼯作提供帮助。
也可根据警⽅需求,定制开发APP及后台。
该设备主要⽤于打击车辆违法违规,⼴泛应⽤于:警⽤车管查验、刑侦、车辆检测站、⼆⼿车市场和鉴定评估机构等。
HTT e-vin主要功能点:1、全球⾸款柴汽⼀体设备,适⽤于12V和24V电控系统,车型覆盖⼴⽀持所有车辆:乘⽤车、商⽤车(含重卡、轻卡)和新能源车辆;2、最新车型数据随时在线同步⼀键升级;3、操作简单⼀键查验:插⼊OBD接⼝设备快速读取车辆全系统VIN码,车型年款、参数配置等车辆数据;⽀持乘⽤车、商⽤车、新能源车车架号参数解析;⽀持快速扫描车架号及⼿动输⼊车架号进⾏车架号解析;4、对各部件系统所有写⼊VIN码结果列表查看⽐对,快速提⽰;5、⽀持外接外挂OBD作假提⽰预警、⽀持第九位校验码有问题提⽰预警等;6、读取车辆系统版本信息提供ECU⼀些相关信息⽐如各部件零件的型号、关键字、供应商、⽣产⽇期等;7、通过读取车辆当前VIN码、原始VIN码协助车管所查验、管控上牌过户等车管信息;8、通过读取车辆VIN码信息,协助警⽅核对车辆数据,核查机动车违法违规情况,同时为警⽅的涉车侦破⼯作提供帮助;9、⽀持车辆查验结果快速打印,可做为查验凭证,提供执法协助;10、⽀持常⽤车辆管理所、检测站信息管理与修改。
产品图⽚:e-VIN车辆VIN码查验终端主机硬件参数介绍1 --环境光感应器2 --充电状态指⽰灯充电时亮红灯;充满电后亮绿灯。
地磁式车辆检测器工作原理地磁式车辆检测器是一种常用于交通管理和智能交通系统中的设备,它能够通过感知地面磁场的变化来检测车辆的存在和行驶状态。
本文将介绍地磁式车辆检测器的工作原理及其在交通管理中的应用。
一、工作原理地磁式车辆检测器的工作原理基于地面上的地磁场的变化。
它由三个主要部分组成:地磁传感器、信号处理器和通信模块。
1. 地磁传感器:地磁传感器是地磁式车辆检测器的核心部件,通常安装在地面下方。
地磁传感器通过感知地磁场的变化来检测车辆的存在和行驶状态。
当车辆经过时,车辆的金属部分会改变地磁场的分布,从而导致地磁传感器输出信号的变化。
2. 信号处理器:地磁传感器输出的信号经过信号处理器进行处理和分析。
信号处理器可以对地磁传感器输出的信号进行滤波、放大、噪声抑制等操作,以提高检测精度和可靠性。
3. 通信模块:地磁式车辆检测器通常需要与其他设备或系统进行通信,传输检测结果或接收控制命令。
通信模块可以是有线或无线的,常见的有以太网、RS485等通信接口。
二、应用场景地磁式车辆检测器在交通管理中有广泛的应用,以下是一些常见的应用场景:1. 交通信号控制:地磁式车辆检测器可以用于交通信号控制系统中,实时检测道路上的车辆流量和车辆行驶状态,根据检测结果智能地控制交通信号的灯色和时长,以提高交通效率和减少交通拥堵。
2. 车辆计数:地磁式车辆检测器可以用于车辆计数系统中,准确地统计过往车辆的数量。
这对于交通流量分析、道路规划和交通预测等都具有重要意义。
3. 停车场管理:地磁式车辆检测器可以用于停车场的管理和指引。
通过安装在停车位下方的地磁传感器,可以实时检测车位的占用情况,向车主提供可用车位的信息,提高停车位的利用率和停车场的管理效率。
4. 路侧停车管理:地磁式车辆检测器可以用于路侧停车管理系统中,实时检测路边停车位的占用情况,提供可用停车位的信息给驾驶员,引导驾驶员快速找到可用停车位,减少路边停车的时间和交通堵塞。
交通检测器的种类及其优缺点检测器的概述目前国外在交通检测系统或交通信息采集系统中,大量应用了电磁传感技术、超声传感技术、雷达探测技术、视频检测技术、计算机技术、通信技术等高新科学技术。
相应地,交通信息检测器主要有:电感环检测器(环型感应线圈)、超声波检测器、红外检测器、雷达检测器、视频检测器等。
交通检测器以车辆为检测目标,检测车辆的通过或存在状况,对于异常交通流信息如拥堵、事故等也能进行实时监测,也检测路上车流的各种参数,如车流量、车速、车型分类、占有率、排队等,其作用是为控制系统提供足够的信息以便进行最优的控制。
检测器的分类检测器种类很多,其工作原理大致可分为两类:○1检测能使某种开关触点闭合的机械力;○2检测因车辆的运动或存在引起的能量变化。
压力检测器就是利用机械力检测的例子,而利用能量变化进行检测则有环形线圈检测器超声波检测器等等。
按照能否检测静止车辆来分,检测器可分为两类。
有些检测器如环形线圈、磁强计检测器能检测存在于检测区域的静止或运动的车辆,这类检测器称为存在型检测器;而另一类检测器只能检测运动通过检测区域的车辆,这类检测器称作通过型检测器。
检测器还可以检测和交通有关的环境条件,以便在出现有害的环境条件时能够对交通进行控制或提出警告。
常用检测器的原理及优缺点介绍超声波检测器工作原理:根据光沿直线传播的原理,当光遇到障碍物时就会被反射回来,同理当超声波遇到障碍物(车辆)时就会产生一反射波,反射波传送回接收端,根据时间差就可以判断是否有车辆通过。
正常情况下,没有车辆时超声波返回到超声波检测器用的时间比有车辆通过时用的时间要长,当接收到反射波的事件变短就可以判断出车辆通过。
超声波车辆检测器的工作原理可分为两种:传播时间差法和多普勒法。
(1)传播时间差法这是一种将超声波分割成脉冲射向路面并接收其反射波的方法。
当有车辆时,超声波会经车辆提前返回,检测出超前于路面的反射波,就表明车辆存在或通过。
几种主要车辆检测器
的对比
几种主要检测技术的对比
道路交通信息采集是智能交通系统的一项重要内容。
在道路交通信息采集技术中,环形线圈车辆检测器因其技术成熟、易于掌握、初期建设成本较低而成为当前国内用量最大一种检测设备。
但是,环形线圈检测器同时具有获得的信息量少,难于安装和较低的灵活性等缺点。
为克服以上不足,微波车辆检测器和视频车辆检测器技术得以发展并应用于城市道路和高速公路的交通信息检测。
下面对几种检测技术的优缺点做具体分析
随着道路交通检测技术的发展,基于视频图像处理、模式识别技术的视频车辆检测器应运而生。
视频车辆检测器具有采集信息量大、区域广泛、设定灵活、调整维护简便等特点,与传统的交通信息系统采集技术相比,视频检测器可提供现场的视频图像。
1.地感线圈
环形线圈车辆检测器是传统的交通检测器,其工作原理为在道路上埋设感应线圈,感应线圈与车辆检测器连接。
当车辆经过线圈时,由于线圈电感量的变化,车辆的通过状态变化将被检测到,同时将状态信号传输给车辆检测器,由其进行采集和计算。
环形线圈车辆检测器相对于其他检测器具有低成本、高可靠性、高检测精度、全天候工作的优点,是目前应用最广泛的车辆检测器。
缺点:1、按照环形线圈施工要求,检测线圈在初次安装时要切割路面,植入环形检测线圈。
封路施工不可避免会造成交通阻塞,对于城市主干道交通产生影响。
2、埋植线圈的切缝容易使路面受损,缩短路面及检测线圈的使用寿命。
实际使用中尤其对沥青路面的损坏更为严重,导致检测线圈的损毁率居高不下,使用和维护成本上升,影响系统的可用性。
3、检测线圈容易受到路面下沉、裂缝、冰冻等环境影响,产生误报。
4、受自身测量原理限制,当车流拥堵、车辆间距较小时,其测量精度大幅度下降,不适于城市交叉路口交通流检测。
5、环形线圈车辆检测器一经设置即固定不变,在道路通行状况改变时调整困难。
2.微波车辆检测器
微波车辆检测器是以微波对车辆发射电磁波产生感应原理为基础。
以RTMS微波为例,其工作方式为:悬挂于路侧,在扇形区域内发射连续的低功率调制微波,
并在路面上留下一条长长的投影。
RTMS以2米为一“层”,将投影分割成32层。
用户可将检测区域定义为一层或者多层。
RTMS根据被检测车辆返回的回波,测算出目标车辆的交通信息,并通过RS232定期向控制中心传送该交通信息。
RTMS的测量方式在车型单一、车流稳定、车速分布均匀的高速公路上检测准确度较高,且不受天气影响。
但在车流拥堵、车型分布不均匀,尤其是大型车较多的路段,由于遮挡影响,检测精度会急剧下降;微波车辆检测器不能检测停止车辆,因此不适合安装在交通拥堵的城市道路或路口;另外,微波车辆检测器要求距离最近车道有一定间距,否则会有盲区。
3.视频车辆检测器
视频检测器是通过视频摄像机作为前端传感器,通过在摄像机采集视频图像上设置检测区域,当车辆进入虚拟检测区时使图像背景灰度值发生变化,经过处理器处理,判断出车辆的存在,并以此检测车辆的流量和速度等交通参数。
视频检测器具有采集信息量大,准确,直观可靠、安装调试维护方便等优点,可根据需要灵活设置检测区域,还可提供现场视频图像,便于管理。
视频检测器基于摄像机采集视频作为处理内容,视频画面的质量对检测结果具有较大影响,比较突出的影响因素有:恶劣天气(雨、雪、雾)、灯光、树及车辆动态阴影。
随着视频交通检测技术的发展,检测算法的不断完善,目前成熟的视频检测产品都具有夜间(低照度情况下)检测算法、灯光反光影响的抑制算法、树及车辆阴影抑制算法、恶劣天气(雨、雪、雾等)检测算法及摄像机晃动抑制等先进的算法。
保证了视频车辆检测器全天候可靠准确运行,成为目前取代环形线圈检测器的一种重要替代产品。
关于TrafiCam视频车辆检测器与环形线圈车辆检测器、微波车辆检测器、红外检测器的比较,请参见附表一。
精品好文档,推荐学习交流
仅供学习与交流,如有侵权请联系网站删除谢谢3 附表一、常用车辆检测器的比较。