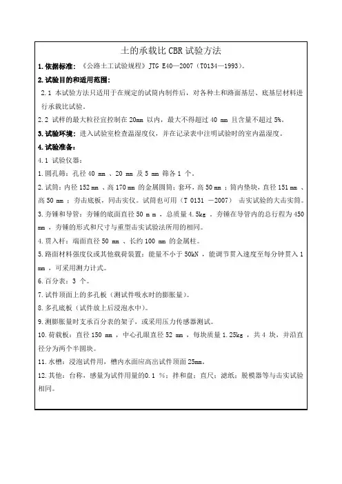
JTGE40-2019-T0134公路土工试验规程 承载比试验
- 格式:ppt
- 大小:4.64 MB
- 文档页数:15
路基土承载比(CBR)的试验方法及应用发表时间:2018-10-30T18:01:40.993Z 来源:《防护工程》2018年第19期作者:张丽英[导读] 本文主要介绍了路基土承载比(CBR)的试验方法,并介绍了试验操作中的一些注意事项及在实际工程中的应用。
清远市公路工程质量监理检测站摘要:本文主要介绍了路基土承载比(CBR)的试验方法,并介绍了试验操作中的一些注意事项及在实际工程中的应用。
关键词:路基土承载比(CBR)试验方法应用承载比试验,简称(CBR)试验,是一种评定材料承载能力的试验方法,在国外多采用CBR值作为路面材料和路基土的设计参数,所谓CBR值,是指试样贯入量达2.5mm或5mm时,单位压力对标准碎石压入相同贯入量时标准荷载强度(7Mpa或10.5Mpa)的比值,用百分数表示。
随着我国公路建设的发展,我国的现行标准已将CBR值作为路基填料选择的依据。
一、承载比(CBR)试验原理试验时,按标准击实试验确定的最大干密度和最佳含水量制备所需的试件,为了模拟材料在使用过程中的最不利状态,加载前泡水96小时,在浸水过程中和贯入试验时,在试件顶部施加荷载板以模拟路面结构对土基的附加应力,贯入试验中。
材料的承载能力越高,贯入一定深度所需施加的荷载就越大。
二、承载比(CBR)试验方法1、选择有代表性的试料风干,用四分法准备试验所需要的试料,并在预定做击实试验前一天测定试料的风干含水量。
2、做重型击实试验,求得试料的最大干密度和最佳含水量。
3、根据试料的最佳含水量和试料的风干含水量,计算每份试料应加的水量,并均匀喷洒在试料上,拌和均匀然后按规范要求闷料(重粘土不少于24h,轻粘土12 h,砂土1 h,天然砂砾2 h左右)。
4、将试筒编号,并称试筒的质量;按重型击实试验的方法制备试件,每组3个试件。
5、称试筒和试件的质量,将其安装在附有调节杆的多孔板上,加上4快荷载板;将试筒和多孔板一起放入水槽(先不放水)并用拉干将模具拉紧,安装百分表。
《公路土工试验规程》解读近日,交通运输部发布了《公路土工试验规程》(JTG 3430—2020)(简称《规程》),作为公路工程行业标准,自2021年1月1日起实施。
原《公路土工试验规程》(JTG E40-2007)(以下简称原《规程》)同时废止。
为便于理解本次修订的主要内容,切实做好贯彻实施工作,现将有关修订情况解读如下:一、编制背景随着我国公路尤其是高等级公路大量向西部地区延伸,建设条件与环境更加复杂。
通过大量的工程实践,我国公路建设技术水平有了大幅度的提高。
在科研成果方面,我国对盐渍土、黄土、膨胀土、红黏土、高液限土、冻土等各类特殊土和复杂地质环境下的路基填筑技术进行了持续研究,成果丰硕。
随着公路建设的发展,原《规程》中的某些指标与试验方法已不能满足工程需要。
为更好地反映我国公路建设技术水平,指导工程建设,交通运输部组织了对原《规程》的修订工作。
二、《规程》的定位《规程》修订总结了十多年来公路相关领域的技术成果,贯彻绿色、安全、环保发展理念。
《规程》对公路路基设计、施工中增加的相关技术参数制定了相应的试验方法与标准,删除了一些技术上落后的试验方法。
《规程》力求试验指标合理,试验条件明确,可操作性强,反映我国公路土工试验技术水平,总体与国际先进标准保持同步。
三、主要内容本次修订的主要内容包括:(一)新增试验1)T 0191-2019最大承载比试验土的最大干密度与最佳含水率反映了土在不同含水率下的密实度特性,最大承载比试验则反映了土在不同含水率、不同击实功下的强度特性。
该试验为合理利用高液限土等提供了试验依据。
该指标为我国首次提出并纳入了本规范。
2)T 0194-2019动态回弹模量试验3)T 0192-2019干湿循环条件下土的回弹模量试验4)T 0193-2019冻融循环条件下土的回弹模量试验《公路路基设计规范》(JTG D30—2015)、《公路沥青路面设计规范》(JTG D50—2017)对路基提出了考虑环境作用(干湿循环或冻融循环)条件下土的动态回弹模量设计参数。
承载比试验仪操作规程(4篇范文)【第1篇】承载比试验仪操作规程一、操作规程1. 打开电源开关,仪器运转。
检查仪器的工作状况是否正常,检查手柄进出、转动是否正常,如一切正常可准备开始试验。
2. 按《公路路面基层材料试验规程》jtj075-85承载比试验方法制取试件。
3. 测量饱水膨胀量:a. 将经过湿气养生的试件放上装有调节杆的多孔板,在板上加足够的荷载板,使试件面上的压力等于该材料层上路面的压力;b. 将试筒与多孔板一起放在水槽内(先不放水)并用拉杆将模具拉紧,安装百分表,读取初始读数;c. 向水槽内放水,使自由进到试件的顶部,在泡水期间,槽内水应保持在试件顶面以上25mm,通常试件要泡96小时;d. 在泡水时间到时,读取百分表读数,计算膨胀量:△v=泡水后试件高度的变化/原试件高(120mm)×100%;e. 从水槽中取出试件,倒出试件面上的水,静置15分钟让其排水然后卸去附加载荷和多孔板、底板及滤纸,并称重m,以计算试件的湿度和密度的变化。
4. 贯入试验:a. 将饱和水试验终了的试件放到试验仪升降盘上,调整贯入杆与测力环对中,在贯入杆周围放置预定数量的载荷板;b. 先在贯入杆上用手轮施加45n载荷,然后将测力环测形变的百分表调零;c. 加荷压入手轮,记录测力百分表某些读数(20、40……)时的贯入量,并注意贯入量为2.5mm时,能有8个以上的读数,总贯入量应超过7mm;d. 计算、绘制压力贯入曲线,计算贯入量为2.5、50mm时的承载比,承载比c=单位压力/7或10.5×100%。
二、注意事项1. 每次实验后,应立即将仪器擦洗干净。
2. 使用一年后应把变速箱内润滑油脂换上新的润滑油脂,以后定期保养。
【第2篇】承载比cbr试验仪安全操作规程承载比cbr试验仪操作规程①打开电源开关,仪器运转。
检查仪器的工作状况是否正常检查手柄进出是否正常,如一切正常可准备试验。
②将经过湿气养生的试件放上装有调节杆的多孔板,在板上加足够的荷载板,使试件面上的压力等于该材料层上路面的压力。
土工承载比(CBR)只进行98击试验之我见承载比(CBR)是评定路基土和路面材料的强度依据,JTG E40-2007《公路土工试验规程》中‘T0134-1993承载比(CBR)试验’(以下简称‘规程’)为检测承载比的方法,但在工地实际操作中,承载比试验却有两种不同的试验方法。
1、第一种为最常见、最普遍使用的方法,就是按最佳含水率、每层击实数分别为30、50、98次的试件各3个,求出压实度为93%、94%、96%时所对应的CBR值。
2、第二种就是制备三个最佳含水率的试件,按三层每层98击数得出的CBR值。
本人认为,只有第二种的试验方法是正确的,理由及依据如下:1、规程第139页第2.6条仪器设备的配置为‘百分表3个’,也就是说本试验只需制备三个试件,用三个百分表测定其膨胀量。
2、规程第141页第3条‘将已过筛的试料按四分法取出约25kg。
再用四分法将取出的试样分成4份,每份质量约6kg,供击实试验和制试件之用’与规程第142页第4.2条‘将试料按……,求出试料的最大干密度和最佳含水率。
’(当然,1份6kg试样是不可能求出试料的最大干密度及最佳含水率的,此说法有误)及第4.3条‘将其余3份试料,按最佳含水率制备3个试件’前后是一致的,也就是说,本试验只需‘按最佳含水率制备3个试件’即可。
3、规程第142页最后一行‘注:需要时,可制备三种干密度试件’,按中文理解,就是本试验只需制备三个试件即可知道该样品的CBR,只是在需要时,即需要知道样品在某一压实区域(即压实度)经泡水4昼夜后CBR能到达多少时才需要制备三种干密度。
如果本试验方法是用‘制备三种干密度试件’求取CBR,则应该放在正文着重介绍,而不应该放在备注中加以说明。
4、规程第145页表T0134-3及表T0134-4中所示范例中‘试验次数’为‘3次’,且在表T0134-3明确体现每层击数为98击,三次试验均是按最佳含水率各制备一个试件,各个试件的干密度也接近最大干密度(第三个试件的含水率远远大于最佳含水率,也许是制备试件时加水量有误,而导致该试件的干密度与最大干密度偏差太大除外,其余两个试件的干密度与最大干密度之差均小于0.03g/cm3),因此,从该范例中可以看出,该试验是按最佳含水率制备三个试件并且按重型击实试验相同的层数(三层)和相同的每层击数(98击)。
公路工程土工承载比试验浅析赵冬 罗志佳摘要:本文对现行公路工程土工承载比试验方法进行分析和对比,总结方法优缺点。
关键词:公路工程 承载比 试验 静力压实承载比试验又称加州承载比,是California Bearing Ration 的缩写。
此方法由美国加利福尼亚州公路局首先提出来,故因此得名,简称CBR 。
所谓CBR 值,是指试料贯入量达2.5mm 时,单位压力对标准碎石压入相同贯入量时标准荷载强度的比值。
CBR 是表征路基土、粒料、稳定土强度的一种指标,并采用标准碎石的承载能力为标准,以相对值的百分数表示CBR 值。
目前CBR 做为公路工程评价土的性质的重要指标,并且即将引入铁路土工试验,因此,研究各种土的CBR 试验有着深远的意义。
1. 对于CBR 试验方法的分析: 1.1不同密度法:《公路土工试验规程》『1』中就CBR 试验方法是这样规定的,在规定的试筒内制件,按照击实试验得到的最优含水率制备三个每层98击的试件,试件保水96小时后,将试件放到材料强度试验机上,做贯入试验。
要求:贯入速度1~1.25mm/min 、贯入量为2.5mm 时,能有5个以上读数。
贯入总量大于5mm 。
然后以单位压力(p )为横坐标,贯入量(l )为纵坐标,绘制p-l 关系曲线,一般采用贯入量为2.5mm 时的单位压力与标准压力之比作为材料的承载比(CBR )。
即:1007000P CBR ⨯=式中:CBR -承载比(%),计算至0.1;P-单位压力(kPa )。
同时计算贯入量为5mm 时的承载比:10010500P CBR ⨯=如果贯入量为5mm 时的承载比大于2.5mm 时的承载比,则试验应重做。
如结果仍然如此,则采用5mm 时的承载比。
按照规程解释,我们可以得到标准击实功作用下,试料以最优含水和最大干密度制件的CBR 值。
而对于工程施工来讲,不同结构层次的填料压实要求是不同的,以某高速公路为例,路基填料压实要求分别为90区(原地面)、93区、94区、95区、96区。
土工承载比(CBR)试验。
(T0134-93)Geotechnical bearing ratio (CBR). (T0134-93)实验目的及适用范围Purposes and applicable ranges1.本试验适用于在规定的试筒内制试件后,对各种土和路面基层,底基层材料进行承载比试验。
This test is applicable for making specimens in specified test tube which are used for carrying on bearing tests of various kinds of soils and materials of pavements and subbase.2.试样的最大粒径宜控制在25mm以内,最大不得超过38mm。
The maximum particle size should be controlled within 25-38mm试验仪器与设备Instruments and equipments本试验采用的仪器设备主要有:击实筒,电子秤,贯入杆,路面材料强度仪,百分表,试件顶面上的多孔板,多孔底板,以及水槽,滤纸。
The Instruments and equipments mainly applied in this test are: the compaction cylinder, electronic scale, penetration rod, and pavement material strength tester, dial gauge, the perforated plate on the top of specimen, the multi-orifice substrate, water tank and filter paper.试样的制备Sample preparation本试验试样的制备参照《公路土工试验规程》中的(T0131-93)进行制备。
公路工程地基承载力测试方法使用规范的说明2009年4月1日实施的中华人民共和国国家标准GB/T50480-2008《冶金工业岩土勘察原位测试规范》总则1.0.2规定:本规范适用于冶金工业建设项目岩土工程勘察中的原位测试,其他行业同类工作可按本规范执行。
目前该规范是我国最新提到使用动力触探试验来测试地基承载力的国家标准,交通部对于桥涵地基承载力—动力触探试验方法还未有标准作详尽说明,为遵循“国标-行标-地标”原则,在无行标、地标的情况下,公路工程地基承载力亦可按此规范试验方法执行。
一、现将《冶金工业岩土勘察原位测试规范》动力触探试验规程摘录如下:7 动力触探试验7.1 一般规定7.1.1 动力触探试验适用于判定一般黏性土、砂类土、碎石类土、极软岩层的物理力学特性。
7.1.2 轻型动力触探可用于评价一般黏性土、砂类土和素填土的地基承载力;重型和超重型动力触探可用于评价砂类土、碎石类土、极软岩的地基承载力及测定砾石土、卵(碎)石土的变形模量。
7.1.3 动力触探试验孔数应结合场地大小和场地地基的均匀程度确定,同一场地主要岩土单元的有效测试数据不应小于3孔位。
7.2 试验设备7.1.2 动力触探试验设备应包括落锤、座垫及导杆、触探杆和探头等机件。
各类型动力触探试验机件的规格和加工要求应符合本规范附录D图D.0.2、表D.0.2的规定。
7.2.2 探头应采用高强度钢材制作,表面淬火后硬度应满足HRC=45~50。
7.2.3 落锤应采用圆柱形,其中心通孔直径应比导杆外径大3~4mm,重型和超重型动力触探试验设备须配备自动落锤装置。
7.2.4 重型和超重型动力触探的座垫直径应不小于100cm,且不大于落锤底面直径的一半;导杆长度应符合试验锤击标准落距的要求,座垫和导杆的总质量不应超过25Kg。
7.2.5 探杆接头与探杆应有相同的外径,接头连接容许偏心度为0.5%。
7.2.6 探头直径磨损不得大于2mm,锥尖高度磨损不得大于5mm。
2023年-2024年试验检测师之道路工程真题精选附答案单选题(共45题)1、落球仪测试土质路基模量方法不适用于最大粒径超过()的土质路基模量测试。
A.4.75mmB.37.5mmC.75mmD.100mm【答案】 D2、采用表干法测定沥青混合料的毛体积密度,称取试件水中质量时,应把试件置于网篮中浸水约()。
A.2-3minB.3-5minC.5-7minD.7-10min【答案】 B3、以下关于黏质土固结快剪试验描述正确的是().A.试验用到环刀设备,内径80mm,高20mmB.每组试样制备不得少于5个C.试验过程中施加垂直压力,每1h测记重直变形一次D.固结快剪时,剪切速度为1.2mm/min【答案】 C4、路基平整度的检测应对()进行检测。
A.每层B.路中间C.上路床D.车行道【答案】 C5、进行粗集料坚固性试验时,所称取的不同粒级的试样分别装入三脚网并浸入盛有硫酸纳熔液的容器中溶液体积应不小于试验总体积的()倍。
A.1B.2C.5D.10【答案】 C6、关于无机结合料稳定材料试件制作方法(圆柱形)、养生试验方法、无侧限抗压强度试验方法,请回答以下问题。
(4)无机结合料稳定材料无侧限抗压强度试验方法要求每组大试件()个。
A.不少于10B.不少于11C.不少于12D.不少于13【答案】 D7、当路面温度超过20℃±2℃范围时,沥青面层厚度大于()的沥青路面,回弹弯沉值应进行温度修订。
A.8C.mB.4C.mB.4CmC10CmD.5C.m【答案】 D8、用3m直尺测定土方路基平整度,每200米测定2处×()尺。
A.5B.8C.10D.15【答案】 A9、工程中常用的沥青混合料抗剥落方法包括使用()。
A.低黏度沥青B.高黏度沥青C.热拌沥青D.温拌沥青【答案】 B10、结合有关挡土墙的实测关键项目内容,回答下列有关问题。
(1)对砌体挡土墙,当平均墙高达到或超过()且墙身面积()时,为大型挡土墙,每处应作为分部工程进行评定。
公路工程地基承载力测试方法使用规范的说明2009年4月1日实施的中华人民共和国国家标准GB/T50480-2008《冶金工业岩土勘察原位测试规范》总则1.0.2规定:本规范适用于冶金工业建设项目岩土工程勘察中的原位测试,其他行业同类工作可按本规范执行。
目前该规范是我国最新提到使用动力触探试验来测试地基承载力的国家标准,交通部对于桥涵地基承载力—动力触探试验方法还未有标准作详尽说明,为遵循“国标-行标-地标”原则,在无行标、地标的情况下,公路工程地基承载力亦可按此规范试验方法执行。
一、现将《冶金工业岩土勘察原位测试规范》动力触探试验规程摘录如下:7 动力触探试验7.1 一般规定7.1.1 动力触探试验适用于判定一般黏性土、砂类土、碎石类土、极软岩层的物理力学特性。
7.1.2 轻型动力触探可用于评价一般黏性土、砂类土和素填土的地基承载力;重型和超重型动力触探可用于评价砂类土、碎石类土、极软岩的地基承载力及测定砾石土、卵(碎)石土的变形模量。
7.1.3 动力触探试验孔数应结合场地大小和场地地基的均匀程度确定,同一场地主要岩土单元的有效测试数据不应小于3孔位。
7.2 试验设备7.1.2 动力触探试验设备应包括落锤、座垫及导杆、触探杆和探头等机件。
各类型动力触探试验机件的规格和加工要求应符合本规范附录D图D.0.2、表D.0.2的规定。
7.2.2 探头应采用高强度钢材制作,表面淬火后硬度应满足HRC=45~50。
7.2.3 落锤应采用圆柱形,其中心通孔直径应比导杆外径大3~4mm,重型和超重型动力触探试验设备须配备自动落锤装置。
7.2.4 重型和超重型动力触探的座垫直径应不小于100cm,且不大于落锤底面直径的一半;导杆长度应符合试验锤击标准落距的要求,座垫和导杆的总质量不应超过25Kg。
7.2.5 探杆接头与探杆应有相同的外径,接头连接容许偏心度为0.5%。
7.2.6 探头直径磨损不得大于2mm,锥尖高度磨损不得大于5mm。
承载比试验承载比(CBR)是评定路基土和路面材料的强度依据,JTJ051-93《公路土工试验规程》中‘T0134-93承载比(CBR)试验’(以下简称‘规程’)为检测承载比的方法,但在工地实际操作中,承载比试验却有三种不同的试验方法。
1、第一种为最常见、最普遍使用的方法,就是按最佳含水量、每层击实数分别为30、50、98次的试件各3个,按图18.0.7所示方法求出压实度为90%、93%、95%时所对应的CBR值(依据:规程第345页第18.0.7 条)。
2、第二种就是静压法,按所要求的压实区域(即压实度),静压制备三个最佳含水量试件得出的CBR值(依据:JTJ057-85《公路路面基层材料试验规程》第57页‘承载比试验方法’中‘静压法制件’)。
3、第三种就是制备三个最佳含水量的试件,按三层每层98击数得出的CBR值(依据:规程第344页第18.0.2条:‘在日本……,制备试件时,采用与重型击实试验相同层数和每层击数)。
本人认为,只有第三种的试验方法是正确的,理由及依据如下:1、规程第149页第18.0.2.6条仪器设备的配置为‘百分表3个’,也就是说本试验只需制备三个试件,用三个百分表测定其膨胀量。
2、规程第151页第18.0.3条‘将已过筛的试料按四分法取出约25kg。
再用四分法将取出的试样分成4份,每份质量约6kg,供击实试验和制试件之用’与规程第152页第18.0.4.2条‘将1份试样,按……,求出试料的最大干密度和最佳含水量’(当然,1份6kg试样是不可能求出试料的最大干密度及最佳含水量的,此说法有误,条文说明第344页第1 8.0.3条的说法是正确的)及第18.0.4.3条‘将其余3份试样,按最佳含水量制备3个试件’前后是一致的,也就是说,本试验只需‘按最佳含水量制备3个试件’即可。
3、规程第152页最后一行‘注:需要时,可制备三种干密度试件’,按中文理解,就是本试验只需制备三个试件即可知道该样品的CB R,只是在需要时,即需要知道样品在某一压实区域(即压实度)经泡水4昼夜后CBR能到达多少时才需要制备三种干密度。
1.引用标准:1.1《公路土工试验规程》JTG E40-20072.抽样方法及样本大小:适用于粒径小于5mm的土样.5.检测系统框图:6. 检测前、后,对被测样品、检测仪器、环境要求、设备安装的检查:6.1 检测前应检查试样是否具有代表性、有无杂质,并风干过筛。
检查仪器是否处于正常状况,否则及时检修。
6.2 检测后:做好环境卫生及仪具清洁维修保养工作。
7. 检测步骤:7.1称试筒本身质量,将试筒固定在底板上,将垫块放入筒内并在垫块上放一张滤纸,安上套环。
7.2将1份试料,按(T0131-93)表16.0.1-1中Ⅱ-2规定的层数和每层击数,求试料的最大干密度和最佳含水量。
7.3将其余3份试料,按最佳含水量制备3个试件。
将一份试料平铺于金属盘内,按事先计算得的该份试料应加的水量(参照(T0131-93)中公式(16.0.4)均匀地喷洒在试料上。
有小铲将试料充分拌和到均匀状态,然后装入密闭容器或塑料口袋内浸润备用。
浸润时间:重粘土不得少于24h,轻粘土可缩短到12h,砂土可缩短到1h,天然砂砾可缩短到2h左右。
制每个试件时,都要取样测定试料的含水量。
注:需要时,可制备三种干密度试件。
如每种干密度试件制3个,则共制9个试件。
每层击数分别为30、50和98次,使试件的干密度从低于95%到等于100%的最大干密度。
7.4将试筒放在坚硬的地面上,取备好的试样粉3~5次倒入筒内(视最大粒径而定)。
按五层法时,每层需试样约900g(细粒土)~1100g (细粒土);按三层法时,每层需试样1700g左右(其量应使击实后的试样高出1/3筒高1~2㎜)。
正平表面,并稍加压紧,然后赶规定的击实数进行第一层的击实,击实时锤应自由落下,锤迹必须均匀分布于试样面上。
第一层击实完后,将试样层面“拉毛”,然后再装入套筒,重复上述方法进行其余每层试样的击实。
大试筒击实后,试样不宜高出筒高10mm。
7.5卸下套环,用刮刀沿试筒顶修平击实的试件表面不平整处用细料修补。
路基填料最小承载比和压实度要求路基压实度采用重型压实标准,按分层压实原则实施。
路床填料最大粒径应小于100mm ,同时填石路堤顶部最后一层填石料的铺筑层厚不得大于400mm ,最大粒径不得大于150mm ,其中小于5mm 的细料含量不应小于30%。
路基压实度及填料最小承载比、压实度要求详见表:路基填料最小承载比和压实度要求表表列压实度系按《公路土工试验规程》(JTG E40)中重型击实试验法求得的最大干密度。
路基填料最大粒径、压实后孔隙率要求详见下表:硬质石料压实质量控制标准 中硬石料压实质量控制标准软硬石料压实质量控制标准当填筑路基的材料最大粒径大于20厘米时,如果采用25T震动压路机碾压时,则松铺厚度为30厘米;如果采用50T震动压路机碾压时,则松铺厚度为50厘米。
填石路堤必须采用大吨位(25-50T)的震动压路机进行路堤的碾压,压路机的参数:碾压速度2-4Km/h、频率30HZ、1/4错轮、强震6—8遍。
施工时,试验路确定压实沉降差控制标准,并同时检测孔隙率对其进行验证。
压实沉降差检测采用如下标准:压实沉降差平均值应不大于5mm,标准差不大于3mm。
路基冲击增强补压本路段全线路基采用冲击压路机进行增强补压处理。
路基填筑碾压至路堤顶面设计高程,且压实度达到设计要求后采用冲击压路机补压以提高路基均匀性与整体强度,减小工后沉降。
冲击碾压宽度为路堤顶面宽度。
冲击碾压采用25KJ以上的三边形冲击式压路机,冲击碾压行驶速度应不大于12Km/h。
(1)路堤进行冲击碾压前应整平处理。
碾压带搭接宽度不小于15cm。
(2)冲击碾压过程中,如因轮迹过深而影响压实的行进速度,可用平地机平整后再继续冲碾。
若冲击碾压过程中路基表面扬尘,可用洒水车适量洒水后继续冲碾;在碾轧过程中当含水量不够,洒水进行调整,使其达到最佳含水量的±3%。
(3)冲击碾压20遍后,若路基下沉5—7cm,压实孔隙率达到要求,则表明路基压实度达到标准。
浅谈公路路基承载比试验方法针对现行《公路路基施工技术规范》对路基填料强度的要求以及《土工试验规程》规定的承载比试验方法,在实际操作中,在精度上较难达到要求、在试验劳动强度上较大的实际情况,对击实法、静压法两种试验方法,从试验结果精度、试验机理、可操作性等方面加以了对比,提出了承载比试验可采用静压法的观点。
标签:承载比;击实;静压1 概述随着我国国民经济的发展,公路建设事业也取得了大的飞跃,大量高速公路在不断涌现,公路等级在不断提高。
为适应这种变化,我国在《公路路基施工技术规范》中首次对路基填料的强度提出了要求,使路基填料的选取更加规范,规范要求在路基施工中,高速及一级公路、二级及二级以下的公路其路基填方材料,均应经野外取土试验,分别符合下表的规定时,方可使用。
表1 路基填方材料最小强度标准表从上表可以看出,各级指标比较接近,这就要求承载比的试验必须要具有较高的精度。
但我们在实际操作中发现,在试验中如果采用击实法进行操作,那么在满足精度要求上存在一定的难度,因此我认为有必要采取一定的措施。
2 承载比(CBR)试验方法的探讨2.1 承载比(CBR)的基本概念承载比(CBR)全称又叫加州承载比,最先是由美国加州公路局提出的,CBR值是路基土和路面材料的强度指标,是柔性路面设计的主要参数之一。
其试验目的就是为了通过室内试验,推定出被测土基或基层粒料在最不利的情况下所具有的相对强度,从而判定材料的材质。
其试验方法是:把原材料制作成规定的试件,浸水4天后进行试验,采用面积为19.63 cm2、直径5cm的标准贯入柱,以1mm/min的速度贯入试样中心,记录测力计内百分表某些整读数,直至12.7mm为止。
将每一级的加载值与标准值对比,以百分率表示,即为CBR值。
一般以贯入2.5mm时的CBR值为准,但如果贯入量为5.0mm时CBR值确实较前者为大时,则取后者值为测定值。
其标准值是采用高质量机轧碎石材料作以上的同样试验,经过大量试验,取其平均值而确定的。
第一章土工试验第一节土的含水量试验(烘干法、酒精燃烧法)烘干法一、定义土的含水量是在105—110℃下烘至恒量时所失去的水分质量和达恒量后干土质量的比值,以百分数表示,本法是测定含水量的标准方法。
二、适用范围粘质土、粉质土、砂类土和有机质土类。
三、主要仪器设备烘箱:可采用电热烘箱或温度能保持105—110℃的其他能源烘箱,也可用红外线烘箱天平:感量0。
01g.称量盒(定期调整为恒质量)四、计算公式含水量=(湿土质量-干土质量)/干土质量×100%注:计算至0。
1%。
五、允许差值本试验须进行二次平行测定,取其平均算术平均值,允许平行差值应符合如下规定:含水量(%)允许平行差值(%)5以下0。
340以下≤140以上≤2酒精燃烧法一、适用范围本法适用于快速简易测定细粒土(含有机质的除外)的含水量。
二、主要仪器设备称量盒(定期调整为恒质量)。
天平:感量0。
01g。
酒精:纯度95%.三、其余同“烘干法”第二节土的颗粒分析试验(筛分法、比重计法)筛分法一、适用范围适用于分析粒径大于0.074mm的土。
二、主要仪器设备标准筛:粗筛(圆孔):孔径为60mm、40mm、20mm、10mm、5mm、2mm;细筛:孔径为2mm、0。
5mm、0。
25mm、0。
074mm。
天平:称量5000g,感量5g;称量1000g,感量1g;称量200g,感量0。
2g。
三、试样从风干、松散的土样中,用四分法按照下列规定取出具有代表性的试样:小于2mm颗粒的土100—300g。
最大粒径小于10mm的土300—900g。
最大粒径小于20mm的土1000-2000g.最大粒径小于40mm的土2000—4000g。
最大粒径大于40mm的土4000g以上.四、计算公式按下式计算小于某粒径颗粒质量百分数:X=(A/B)×100式中:X-小于某粒径颗粒的质量百分数,%;A-小于某粒径的颗粒质量,g;B-试样的总质量,g。
当小于2mm的颗粒如用四分法缩分取样时,试样中小于某粒径的颗粒质量占总质量的百分数:X=(a/b)×p×100式中:a-通过2mm筛的试样中小于某粒径的颗粒质量,g;b-通过2mm筛的土样中所取试样的质量,g;p-粒径小于2mm的颗粒质量百分数.关于不均匀系数的计算:Cu=d60/d10式中:Cu-不均匀系数;d60-限制粒径,即土中小于该粒径的颗粒质量为60%的粒径,mm;d10-有效粒径,即土中小于该粒径的颗粒质量为10%的粒径,mm;比重计法一、适用范围本法适用于分析粒径小于0。
公路工程地基承载力测试方法使用规范的说明2009年4月1日实施的中华人民共和国国家标准GB/T50480-2008《冶金工业岩土勘察原位测试规范》总则1.0.2规定:本规范适用于冶金工业建设项目岩土工程勘察中的原位测试,其他行业同类工作可按本规范执行。
目前该规范是我国最新提到使用动力触探试验来测试地基承载力的国家标准,交通部对于桥涵地基承载力—动力触探试验方法还未有标准作详尽说明,为遵循“国标-行标-地标”原则,在无行标、地标的情况下,公路工程地基承载力亦可按此规范试验方法执行。
一、现将《冶金工业岩土勘察原位测试规范》动力触探试验规程摘录如下:7 动力触探试验7.1 一般规定7.1.1 动力触探试验适用于判定一般黏性土、砂类土、碎石类土、极软岩层的物理力学特性。
7.1.2 轻型动力触探可用于评价一般黏性土、砂类土和素填土的地基承载力;重型和超重型动力触探可用于评价砂类土、碎石类土、极软岩的地基承载力及测定砾石土、卵(碎)石土的变形模量。
7.1.3 动力触探试验孔数应结合场地大小和场地地基的均匀程度确定,同一场地主要岩土单元的有效测试数据不应小于3孔位。
7.2 试验设备7.1.2 动力触探试验设备应包括落锤、座垫及导杆、触探杆和探头等机件。
各类型动力触探试验机件的规格和加工要求应符合本规范附录D图D.0.2、表D.0.2的规定。
7.2.2 探头应采用高强度钢材制作,表面淬火后硬度应满足HRC=45~50。
7.2.3 落锤应采用圆柱形,其中心通孔直径应比导杆外径大3~4mm,重型和超重型动力触探试验设备须配备自动落锤装置。
7.2.4 重型和超重型动力触探的座垫直径应不小于100cm,且不大于落锤底面直径的一半;导杆长度应符合试验锤击标准落距的要求,座垫和导杆的总质量不应超过25Kg。
7.2.5 探杆接头与探杆应有相同的外径,接头连接容许偏心度为0.5%。
7.2.6 探头直径磨损不得大于2mm,锥尖高度磨损不得大于5mm。