MM440变频器实训指导书解读
- 格式:doc
- 大小:1.17 MB
- 文档页数:31
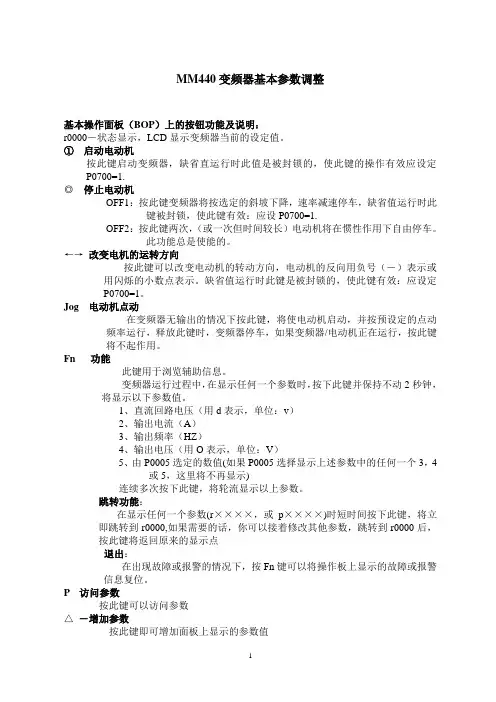
MM440变频器基本参数调整基本操作面板(BOP)上的按钮功能及说明:r0000-状态显示,LCD显示变频器当前的设定值。
①启动电动机按此键启动变频器,缺省直运行时此值是被封锁的,使此键的操作有效应设定P0700=1.◎停止电动机OFF1:按此键变频器将按选定的斜坡下降,速率减速停车,缺省值运行时此键被封锁,使此键有效:应设P0700=1.OFF2:按此键两次,(或一次但时间较长)电动机将在惯性作用下自由停车。
此功能总是使能的。
←→改变电机的运转方向按此键可以改变电动机的转动方向,电动机的反向用负号(-)表示或用闪烁的小数点表示。
缺省值运行时此键是被封锁的,使此键有效:应设定P0700=1。
Jog 电动机点动在变频器无输出的情况下按此键,将使电动机启动,并按预设定的点动频率运行,释放此键时,变频器停车,如果变频器/电动机正在运行,按此键将不起作用。
Fn 功能此键用于浏览辅助信息。
变频器运行过程中,在显示任何一个参数时,按下此键并保持不动2秒钟,将显示以下参数值。
1、直流回路电压(用d表示,单位:v)2、输出电流(A)3、输出频率(HZ)4、输出电压(用O表示,单位:V)5、由P0005选定的数值(如果P0005选择显示上述参数中的任何一个3,4或5,这里将不再显示)连续多次按下此键,将轮流显示以上参数。
跳转功能:在显示任何一个参数(r××××,或p××××)时短时间按下此键,将立即跳转到r0000,如果需要的话,你可以接着修改其他参数,跳转到r0000后,按此键将返回原来的显示点退出:在出现故障或报警的情况下,按Fn键可以将操作板上显示的故障或报警信息复位。
P 访问参数按此键可以访问参数△-增加参数按此键即可增加面板上显示的参数值▽-减少参数按此键即可减少面板上显示的参数值基本参数的调整:P0003-访问级别0-用户定义的参数表1-标准级2-扩展级3-专家级4-维修级P0004-参数过滤器0-全部参数2-变频器参数3-电动机参数P0304-电机的额定电压P0305-电动机的额定电流P0307-电动机的额定功率P0310-电动机的额定频率P0700-选择命令源参数设置为:20-ZT的缺省设置1-键盘设置2-由端子排输入P0701-数字输入的功能参数设置为:10-禁止数字输入1-ON/OFF1(接通正转/停车命令1)2-ON/reverse/OFF1(接通正转/停车命令)P0731-数字输出1(继电器1)的功能参数设置为:52.2设定值:52.0—变频器准备52.1—变频器运行准备就绪52.2—变频器正在运行52.3—变频器故障P0733-数字输出3(继电器3)的功能参数设置为:52.3设定值:52.0—变频器准备52.1—变频器运行准备就绪52.2—变频器正在运行52.3—变频器故障P0756-ADC的类型定义模拟输入的类型,除了定义P0756参数处还要求端子板上的Dip开关也必须设为正确的位置,Dip开关的设置如下:OFF=电压输入(10V)ON=电流输入(20mA)Dip开关的安装位置与模拟输入的对应关系如下:左面的Dip开关(Dip1)=模拟输入1右面的Dip开关(Dip2)=模拟输入2可能的设定值:0-单极性电压输入(0至+10V)1-带监控的单极性电压输入(0至+10V)2-单极性电流输入(0至20mA)3-带监控的单极性电流输入(0至20mA)4-双极性电压输入(-10V至+10)P0757-标定HDC的x1值(v/mA),就是0V或4mA对应0频率P0761-ADC死区的宽度(V/mA),就是P0761的值对应0频率,前提是在P0761的值高于P0757的情况下。
目录概述 (2)实验一变频功能参数设置与操作 (4)实验二变频器报警与保护功能 (7)实验三外部端子基本调速 (9)实验四操作面板(BOP)基本调速 (12)实验五 PLC控制电机正反转 (14)实验六 PLC控制多段调速 (15)实验七 PLC控制模拟量调速 (17)实验八 PLC与触摸屏通讯控制 (20)实验九 PLC、变频器和触摸屏的通讯实训 (26)实验十 PLC、变频器和触摸屏综合实训 (29)概述一.简介MICROMASTER 440是用于控制三相交流电动机速度的变频器系列。
本系列有多种型号,额定功率围从120W到200KW(恒定转矩(CT)控制方式),或者可达250KW(可变转矩(VT)控制方式),供用户选用。
本变频器由微处理器控制,并采用具有很高现代先进技术水平的绝缘栅双极型晶体管(IGBT)作为功率输出器件。
因此,它们具有很高的运行可靠性和功能的多样性。
其脉冲宽度调制的开关频率是可选的,因而降低了因而降低了电动机运行的噪声。
全面而完善的保护功能为变频器和电动机提供了良好的保护。
MICROMASTER 440具有缺省的工厂设置参数,它是给数量众多的简单的电动机控制系统供电的理想变频驱动装置。
由于MICROMASTER 440具有全面而完善的控制功能,在设置相关参数以后,它也可用于更高级的电动机控制系统MICROMASTER 440即可用于单机驱动系统,也可集成到‘自动化系统’中。
二.特点主要特性·易于安装,参数设置和调试·易于调试·牢固的EMC设计·可由IT(中型点不接地)电源供电·对控制信号的响应是快速和可重复的·参数设置的围很广,确保它可对广泛的应用对象进行配置·电缆连接简便·具有多个继电器输出·具有多个模拟量输出(0-20mA)·6个带隔离的数字输入,并可切换为NPN/PNP接线·2个模拟量输入:AIN1:0-10V,0-20mA,-10-10VAIN1:0-10V,0-20mA·2个模拟输入可以作为第7和第8个数字输入·BiCo(二进制互联连接)技术·模块化设计,配置非常灵活·脉宽调制的频率高,因而电动机运行的噪声低·详细的变频器状态信息和全面的信息功能·有多种选件:PC通讯模块,操作面板(BOP、AOP),PROFIBUS通讯模块性能特征·矢量控制无传感器矢量控制(SLVC)带编码器的矢量控制(VC)·V/f控制磁通电流控制(FCC),改善了动态响应和电动机的控制特性多点V/f特性·快速电流限制(FCL)功能,避免运行中不应有的跳闸·置的直流注入制动·复合制动功能改善了制动特性·置的制动单元(仅限外形尺寸为A至F的MM440变频器)·加速/减速斜坡特性具有可编程的平滑功能起始和结束段带平滑圆弧起始和结束段不带平滑圆弧·具有PID控制功能的闭环控制·各组参数的设定值可以相互切换电动机数据组(DDS)命令数据组和设定值信号源(CDS)·自由功能块·动力制动的缓冲功能·定位控制的斜坡下降曲线保护特性·过载能力为200%额定负载电流,持续时间3秒和150%额定负载电流,持续时间60秒;·过电压、欠电压保护;·变频器、电机过热保护;·接地故障保护,短路保护;·闭锁电机保护,防止失速保护;·采用PIN编号实现参数连锁实验一变频功能参数设置与操作一.实验目的1.掌握使用操作面板修改变频器的参数2.熟悉变频器的初步使用利用基本操作面板(BOP)可以改变变频器的各个参数。
目录前言------------------------------------------------ 1第一部分调试流程-------------------------------- 2第二部分调试说明2.1 电梯速度给定与输入口关系-----------------------92.2 电梯运行曲线----------------------------------102.3 启动部分的调整--------------------------------112.4 运行曲线的调整--------------------------------112.4.1 调整原则 -----------------------------------112.4.2 加速部分的调整 -----------------------------112.4.3 减速部分的调整 -----------------------------112.4.4 平层的调整----------------------------------122.5 速度控制器的调整 -----------------------------122.6 关于附加转矩的设置----------------------------13第三部分编码器模板说明3.1 安装要求 -------------------------------------143.2 接线 -----------------------------------------143.3 LED指示的编码器状态--------------------------153.4 编码器模板的DIP开关 -------------------------153.5 编码器A、B相接线顺序的确认 ------------------163.6 故障的排除 -----------------------------------163.7 编码器模板的安装方法 -------------------------16附录1 变频器操作指南-------------------------------17附录2 变频器故障显示表 ----------------------------22附录 3A 更换操作面板---------------------------------29B 拆卸盖板-------------------------------------30前言本指南是STIA西门子系列电梯控制系统中MM440变频器调试的指导性文件,为了保证调试的顺利进行,请你在调试前务必详细地阅读本指南,并严格按照本说明进行调试以免造成不必要的麻烦,甚至于人身或设备的伤害。
变频器实训指导书(西门子MM440 )任务 1 变频器的面板操作与运行1.熟悉变频器的面板操作方法。
2.熟练变频器的功能参数设置。
3.熟练掌握变频器的正反转、点动、频率调节方法。
变频器 MM440 系列( MicroMaster440 )是德国西门子公司广泛应用与工业场合的多功能标准变频器。
它采用高性能的矢量控制技术,提供低速高转矩输出和良好的动态特性,同时具备超强的过载能力,以满足广泛的应用场合。
对于变频器的应用,必须首先熟练对变频器的面板操作,以及根据实际应用,对变频器的各种功能参数进行设置。
一.变频器面板的操作利用变频器的操作面板和相关参数设置,即可实现对变频器的某些基本操作如正反转、点动等运行。
变频器面板的介绍及按键功能说明详见本书任务 1.4 变频器的调试,具体参数号和相应功能参照系统手册。
二.基本操作面板修改设置参数的方法MM440 在缺省设置时,用 BOP 控制电动机的功能是被禁止的。
如果要用 BOP 进行控制,参数 P0700 应设置为 1 ,参数 P1000 也应设置为 1。
用基本操作面板 (BOP)可以修改任何一个参数。
修改参数的数值时, BOP 有时会显示“ busy”,表明变频器正忙于处理优先级更高的任务。
下面就以设置 P1000=1 的过程为例,来介绍通过基本操作面板 (BOP)修改设置参数的流程,见表 2-1。
3)设置面板操作控制参数,见表2-3 。
7 按键,显示r00008 按键,显示频率、训练内容通过变频器操作面板对电动机的启动、正反转、点动、调速控制。
、训练工具、材料和设备西门子 MM440变频器、小型三相异步电动机、电气控制柜、电工工具( 1 套)、连接导线若干等。
三、操作方法和步骤图2-1 变频调速系统电气图1.按要求接线系统接线如图 2-1 所示,检查电路正确无误后,合上主电源开关 QS。
2.参数设置(1)设定 P0010=30 和 P0970=1,按下 P 键,开始复位,复位过程大约3min,这样就可保证变频器的参数回复到工厂默认值。
变频器应用技术实训学院:机电学院班级:机电1103 学号姓名:课题一MM440变频器基本控制方法项目一面板控制---基本运行1.控制要求及接线图控制要求:1.正确设置变频器输出额定频率,额定电压,额定电流,额定功率,额定转速。
3.通过操作面板(BOP)控制电机启动/停止、正转/反转。
3.通过操作面板改变电机的运行频率和加减速时间。
变频器外部接线图:2、参数功能表序号变频器参数出厂值设定值功能说明1P0010 30参数复位2P0970 1序号变频器参数出厂值设定值功能说明3P0010 0 1 快速调试4P0304 230 380 电动机的额定电压5P0305 3.25 0.2 电动机的额定电流6P0307 0.75 0.04 电动机的额定功率7P0310 50.00 50.00 电动机的额定频率3、操作步骤1. 按照变频器外部接线图完成变频器的接线,认真检查,确保正确无误。
2. 打开电源开关,正确设置变频器参数。
3. 按下操作面板绿色按钮,启动变频器。
4. 按功能键显示r1000, 再按P键显示运行频率,按下操作面板按钮上下键,增加、减少变频器输出频率。
5. 按下操作面板按钮换向键,改变电动机的运动反向。
6. 按下操作面板停止按钮,停止变频器。
4、实验现象1. 步骤4中按下P键后,屏幕显示5Hz的运行频率;按频率增加键时,显示频率越来越来大,转速越来越快;按频率降低键时,显示频率越来越小,转速越来越低;2. 按步骤5按下换向按钮时,电动机改变运动方向。
3. 按步骤6按下红色停止按钮时,电机停止运动。
补充:将参数P1040设定成35时,电机启动时以P1040设定的频率35Hz运行,同时还可以通过频率上下键调节电机的输出频率。
项目二面板控制---点动运行控制1、控制要求及接线图控制要求:1. 正确设置变频器输出额定频率,额定电压,额定电流,额定功率,额定转速。
2. 所谓点动是指以很低的速度驱动电动机转动,点动操作由BOP(控制面板)的JOG点动按钮控制或由连接在一个数字输入端的不带自锁,按下时接通,松开时自动复位的开关来控制。
MM440变频器基本参数调整基本操作面板(BOP)上的按钮功能及说明:r0000-状态显示,LCD显示变频器当前的设定值。
①启动电动机按此键启动变频器,缺省直运行时此值是被封锁的,使此键的操作有效应设定P0700=1.◎停止电动机OFF1:按此键变频器将按选定的斜坡下降,速率减速停车,缺省值运行时此键被封锁,使此键有效:应设P0700=1.OFF2:按此键两次,(或一次但时间较长)电动机将在惯性作用下自由停车。
此功能总是使能的。
←→改变电机的运转方向按此键可以改变电动机的转动方向,电动机的反向用负号(-)表示或用闪烁的小数点表示。
缺省值运行时此键是被封锁的,使此键有效:应设定P0700=1。
Jog 电动机点动在变频器无输出的情况下按此键,将使电动机启动,并按预设定的点动频率运行,释放此键时,变频器停车,如果变频器/电动机正在运行,按此键将不起作用。
Fn 功能此键用于浏览辅助信息。
变频器运行过程中,在显示任何一个参数时,按下此键并保持不动2秒钟,将显示以下参数值。
1、直流回路电压(用d表示,单位:v)2、输出电流(A)3、输出频率(HZ)4、输出电压(用O表示,单位:V)5、由P0005选定的数值(如果P0005选择显示上述参数中的任何一个3,4或5,这里将不再显示)连续多次按下此键,将轮流显示以上参数。
跳转功能:在显示任何一个参数(r××××,或p××××)时短时间按下此键,将立即跳转到r0000,如果需要的话,你可以接着修改其他参数,跳转到r0000后,按此键将返回原来的显示点退出:在出现故障或报警的情况下,按Fn键可以将操作板上显示的故障或报警信息复位。
P 访问参数按此键可以访问参数△-增加参数按此键即可增加面板上显示的参数值▽-减少参数按此键即可减少面板上显示的参数值基本参数的调整:P0003-访问级别0-用户定义的参数表1-标准级2-扩展级3-专家级4-维修级P0004-参数过滤器0-全部参数2-变频器参数3-电动机参数P0304-电机的额定电压P0305-电动机的额定电流P0307-电动机的额定功率P0310-电动机的额定频率P0700-选择命令源参数设置为:2 0-ZT的缺省设置1-键盘设置2-由端子排输入P0701-数字输入的功能参数设置为:1 0-禁止数字输入1-ON/OFF1(接通正转/停车命令1)2-ON/reverse/OFF1(接通正转/停车命令)P0731-数字输出1(继电器1)的功能参数设置为:52.2 设定值:52.0—变频器准备52.1—变频器运行准备就绪52.2—变频器正在运行52.3—变频器故障P0733-数字输出3(继电器3)的功能参数设置为:52.3 设定值:52.0—变频器准备52.1—变频器运行准备就绪52.2—变频器正在运行52.3—变频器故障P0756-ADC的类型定义模拟输入的类型,除了定义P0756参数处还要求端子板上的Dip 开关也必须设为正确的位置,Dip开关的设置如下:OFF=电压输入(10V)ON=电流输入(20mA)Dip开关的安装位置与模拟输入的对应关系如下:左面的Dip开关(Dip1)=模拟输入1右面的Dip开关(Dip2)=模拟输入2可能的设定值:0-单极性电压输入(0至+10V)1-带监控的单极性电压输入(0至+10V)2-单极性电流输入(0至20mA)3-带监控的单极性电流输入(0至20mA)4-双极性电压输入(-10V至+10)P0757-标定HDC的x1值(v/mA),就是0V或4mA对应0频率P0761-ADC死区的宽度(V/mA),就是P0761的值对应0频率,前提是在P0761的值高于P0757的情况下。
实验四MM440变频器3段固定频率控制
课题:认识变频器姓名彭也班级自动1531 学号1519033119
一、实验目的
1.熟悉MM440变频器外接端子的连接使用
2.变频器基本操作面板运行参数设置
3. 用外接数字端子(DIN1、DIN2、DIN3),完成三种不同频率控制的电动机转速调节。
二、实训内容及步骤
1、MM440变频器外围接线图
注:SB1—SB4为带自锁开关
2、变频器的参数设置及运行调试
步骤1:按上图连接好电路,检查线路正确后,合上变频器电源开关。
步骤2:恢复变频器出厂缺省值。
P0003=1,
P0010=30;
P0970=1;
busy;
步骤3:设置电机参数,完成后将P0010=0,变频器当前处于准备状态,可正常运行。
(备注:MOP电动电位计,就是面板上控制频率的按键)
P0304=380v
P0305=1.5v
P0307=0.55kw
P0310=50hz
P1080=10
基本设置完成即可将
P0010=0
步骤4:三段固定频率控制
三段频率控制状态表
固定频率频率(H Z)端口7(SB3)端口6(SB2)端口5(SB1)
1 15 1 0 1
2 35 1 1 0
3 50 1 1 1
①下自锁按钮SB3(7~9接通),数字输入口DIN3为ON,允许电动机运行;P0701=1
P0702=15
P0703=15
P1001=0
P1002=15
《变频器技术》课程实训成绩评定方法。
实验五MM440变频器7段固定频率控制
一、实验目的
1.熟悉MM440变频器外接端子的连接使用
2.掌握变频器基本操作面板运行参数设置
3. 用外接数字端子(DIN1、DIN2、DIN3、DIN4),完成七种不同频率控制的电动机转速调节。
二、实训内容及步骤
1、MM440变频器外围接线图
2、变频器的参数设置及运行调试
步骤1:按上图连接好电路,检查线路正确后,合上变频器电源开关。
步骤2:恢复变频器出厂缺省值。
复位+快速调试
步骤3:设置电机参数,完成后将P0010=0,变频器当前处于准备状态,可正常运行。
步骤4七段固定频率控制
七段频率控制状态表
固定频率频率(H Z)端口7(SB3)端口6(SB2)端口5(SB1)
1 10 0 0 1
2 20 0 1 0
3 50 0 1 1
4 3
5 1 0 0
5 —10 1 0 1
6 —20 1 1 0
7 —50 1 1 1
①按下自锁按钮SB4(8~9接通),数字输入口DIN4为ON,允许电动机运行;。
目录前言------------------------------------------------ 1第一部分调试流程-------------------------------- 2第二部分调试说明2.1 电梯速度给定与输入口关系-----------------------92.2 电梯运行曲线----------------------------------102.3 启动部分的调整--------------------------------112.4 运行曲线的调整--------------------------------112.4.1 调整原则 -----------------------------------112.4.2 加速部分的调整 -----------------------------112.4.3 减速部分的调整 -----------------------------112.4.4 平层的调整----------------------------------122.5 速度控制器的调整 -----------------------------122.6 关于附加转矩的设置----------------------------13第三部分编码器模板说明3.1 安装要求 -------------------------------------143.2 接线 -----------------------------------------143.3 LED指示的编码器状态--------------------------153.4 编码器模板的DIP开关 -------------------------153.5 编码器A、B相接线顺序的确认 ------------------163.6 故障的排除 -----------------------------------163.7 编码器模板的安装方法 -------------------------16附录1 变频器操作指南-------------------------------17附录2 变频器故障显示表 ----------------------------22附录 3A 更换操作面板---------------------------------29B 拆卸盖板-------------------------------------30前言本指南是STIA西门子系列电梯控制系统中MM440变频器调试的指导性文件,为了保证调试的顺利进行,请你在调试前务必详细地阅读本指南,并严格按照本说明进行调试以免造成不必要的麻烦,甚至于人身或设备的伤害。
目录第一章概述4第二章安装与接线6第三章操作介绍7第一节基本操作面板(BOP)的使用7第二节参数结构及表示方法8第三节调试步骤9第四章参数复位操作 10第五章快速调试 11第一节快速调试定义 11第二节快速调试步骤 11第六章功能调试 13第一节开关量输入功能 13第二节开关量输出功能 13第三节模拟量输入功能 14第四节模拟量输出功能 15第五节加减速时间 15第六节频率限制 15第七节多段速功能 16第八节停车和制动 17第九节制动电阻选配 18第十节自动再起动和捕捉再起动 19第十一节矢量控制 20第十二节本地远程控制 21第十三节闭环控制PID 21第十四节通讯 22第七章故障诊断 23第八章资源链接 27在按照本手册调试之前,请仔细阅读《MICROMASTER440使用大全》中安全指导章节中的“警告”,“注意”和“提示”,为您提供人生安全的保障,有效防止设备或与其连接的部件受到损伤。
安全指导MICROMASTER 440 简明调试指南 / 安全指导3警告• 本设备带有危险的电压,而且它所控制的是带有潜在危险的转动机构。
如果不遵守《使用大全》中“警告”的规定,或不按照其中的要求操作,就可能造成死亡,严重的人生伤害或重大财产损失。
• 只有经过认证合格的专业人员才允许操作本设备,并且在使用设备之前要熟悉本手册中所有的安全说明和有关安装、操作和维护的规定。
正确地进行搬运装卸就位安装和操作维护,是实现本设备安全和成功地投入运行的可靠保证。
• 注意触电的危险。
即使电源已经切断,变频器的直流回路电容器上仍然带有危险电压,因此,在电源关断5分钟以后才允许打开本设备。
• 输入电源线只允许永久性紧固连接。
设备必须接地(按照 IEC 536 Class 1,NEC 和其他适用的标准)。
• MICROMASTER440 变频器是在高压下运行。
• 电气设备运行时,设备的某些部件上不可避免的存在危险电压。
• 本设备不可作为“紧急停车机构”使用(参看 EN60204,9.2.5.4.)• 本设备可按照UL508C第42节的要求在变频器内部提供电动机过载保护功能。
变频器实训指导书(西门子MM440)编者:电气自动化技术专业任务1 变频器的面板操作与运行任务目的:1. 熟悉变频器的面板操作方法。
2. 熟练变频器的功能参数设置。
3. 熟练掌握变频器的正反转、点动、频率调节方法。
任务引入:变频器MM440系列(MicroMaster440)是德国西门子公司广泛应用与工业场合的多功能标准变频器。
它采用高性能的矢量控制技术,提供低速高转矩输出和良好的动态特性,同时具备超强的过载能力,以满足广泛的应用场合。
对于变频器的应用,必须首先熟练对变频器的面板操作,以及根据实际应用,对变频器的各种功能参数进行设置。
相关知识点:一.变频器面板的操作利用变频器的操作面板和相关参数设置,即可实现对变频器的某些基本操作如正反转、点动等运行。
变频器面板的介绍及按键功能说明详见本书任务1.4变频器的调试,具体参数号和相应功能参照系统手册。
二.基本操作面板修改设置参数的方法MM440在缺省设置时,用BOP控制电动机的功能是被禁止的。
如果要用BOP 进行控制,参数P0700应设置为1,参数P1000 也应设置为1。
用基本操作面板(BOP)可以修改任何一个参数。
修改参数的数值时,BOP有时会显示“busy”,表明变频器正忙于处理优先级更高的任务。
下面就以设置P1000=1的过程为例,来介绍通过基本操作面板(BOP)修改设置参数的流程,见表2-1。
表2-1 基本操作面板(BOP)修改设置参数流程操作步骤BOP显示结果1按键,访问参数2按键,直到显示P10003按键,直到显示in000,即P1000的第0组值4按键,显示当前值25按键,达到所要求的值16按键,存储当前设置7按键,显示r00008按键,显示频率任务训练 :一、训练内容通过变频器操作面板对电动机的启动、正反转、点动、调速控制。
二、训练工具、材料和设备西门子MM440变频器、小型三相异步电动机、电气控制柜、电工工具(1套)、连接导线若干等。
变频器技术实验一、安全事项危险●当通电或变频器正在运行时,请不要打开前盖板,否则会发生触电。
●在前盖板拆下时请不要运行变频器,否则可能会接触到高电压端子和充电部分而造成触电事故。
●即使电源处于断开时,除布线,定期检查外,请不要拆下前盖板。
否则,由于接触变频器充电回路可能造成触电事故。
●布线或检查,请在断开电源,经过 10 分钟以后,用万用表等检测剩余电压消失以后进行。
●请不要用湿手操作开关,以防止触电。
●对于电缆, 请不要损伤它,对它加上过重的应力,使它承载重物或对它钳压。
否则会导致触电。
●请勿在通电中进行通风扇的更换,否则会发生危险。
●实验期间严禁触摸旋转电机,带强电端子。
●若实验过程中设备出现故障,请报告老师,检查前断开电源,10分钟以后,用万用表等检测剩余电压消失后方可进行。
●不要随便将物品放在实验仪器上。
●不要频繁启/停变频器。
●频率设置不要超过60Hz二、实验须知一、预习参加实验的学生应事先预习,以免实验过程中因准备不充分而跟不上实验进度。
预习内容包括:1、指导书中有关本次实验有关的内容。
2、教科书中三相异步电动机变频调速的原理及实现过程。
二、实验过程1、严格遵守实验室纪律,注意人身、设备安全。
2、实验前仔细检查选件和外部设备的接线是否都连接无误。
3、认真操作,仔细观察实验现象,做好记录。
4、发生故障时立即断电(按实验箱左上角的红色急停按钮)并报告指导老师。
5、实验结束后,将实验结果交指导老师检查,经同意后关断电源。
6、按原样整理好实验仪器、设备及有关资料。
三、实验报告参加实验的学生应认真按期完成实验报告,报告格式如下:1、用幅面16K纸,加封面装订。
2、封面上应包括:实验名称、分院及专业、班级、姓名、实验日期及完成报告日期。
3、正文应包括:实验名称、实验目的、使用仪器、实验原理、简要的实验步骤、实验数据、有关曲线及实验现象。
4、必须对可能造成实验结果与理论结果间的偏差的因素作出分析、讨论。
目录概述 (2)实验一变频功能参数设置与操作 (4)实验二变频器报警与保护功能 (7)实验三外部端子基本调速 (9)实验四操作面板(BOP)基本调速 (12)实验五 PLC控制电机正反转 (14)实验六 PLC控制多段调速 (15)实验七 PLC控制模拟量调速 (17)实验八 PLC与触摸屏通讯控制 (20)实验九 PLC、变频器和触摸屏的通讯实训 (26)实验十 PLC、变频器和触摸屏综合实训 (29)概述一.简介MICROMASTER 440是用于控制三相交流电动机速度的变频器系列。
本系列有多种型号,额定功率范围从120W到200KW(恒定转矩(CT)控制方式),或者可达250KW(可变转矩(VT)控制方式),供用户选用。
本变频器由微处理器控制,并采用具有很高现代先进技术水平的绝缘栅双极型晶体管(IGBT)作为功率输出器件。
因此,它们具有很高的运行可靠性和功能的多样性。
其脉冲宽度调制的开关频率是可选的,因而降低了因而降低了电动机运行的噪声。
全面而完善的保护功能为变频器和电动机提供了良好的保护。
MICROMASTER 440具有缺省的工厂设置参数,它是给数量众多的简单的电动机控制系统供电的理想变频驱动装置。
由于MICROMASTER 440具有全面而完善的控制功能,在设置相关参数以后,它也可用于更高级的电动机控制系统MICROMASTER 440即可用于单机驱动系统,也可集成到‘自动化系统’中。
二.特点主要特性·易于安装,参数设置和调试·易于调试·牢固的EMC设计·可由IT(中型点不接地)电源供电·对控制信号的响应是快速和可重复的·参数设置的范围很广,确保它可对广泛的应用对象进行配置·电缆连接简便·具有多个继电器输出·具有多个模拟量输出(0-20mA)·6个带隔离的数字输入,并可切换为NPN/PNP接线·2个模拟量输入:AIN1:0-10V,0-20mA,-10-10VAIN1:0-10V,0-20mA·2个模拟输入可以作为第7和第8个数字输入·BiCo(二进制互联连接)技术·模块化设计,配置非常灵活·脉宽调制的频率高,因而电动机运行的噪声低·有多种选件:PC通讯模块,操作面板(BOP、AOP),PROFIBUS通讯模块性能特征·矢量控制无传感器矢量控制(SLVC)带编码器的矢量控制(VC)·V/f控制磁通电流控制(FCC),改善了动态响应和电动机的控制特性多点V/f特性·快速电流限制(FCL)功能,避免运行中不应有的跳闸·内置的直流注入制动·复合制动功能改善了制动特性·内置的制动单元(仅限外形尺寸为A至F的MM440变频器)·加速/减速斜坡特性具有可编程的平滑功能起始和结束段带平滑圆弧起始和结束段不带平滑圆弧·具有PID控制功能的闭环控制·各组参数的设定值可以相互切换电动机数据组(DDS)命令数据组和设定值信号源(CDS)·自由功能块·动力制动的缓冲功能·定位控制的斜坡下降曲线保护特性·过载能力为200%额定负载电流,持续时间3秒和150%额定负载电流,持续时间60秒;·过电压、欠电压保护;·变频器、电机过热保护;·接地故障保护,短路保护;·闭锁电机保护,防止失速保护;·采用PIN编号实现参数连锁实验一 变频功能参数设置与操作一.实验目的1.掌握使用操作面板修改变频器的参数 2.熟悉变频器的初步使用二.实验内容利用基本操作面板(BOP )可以改变变频器的各个参数。
为了利用BOP 设定参数,必须首先拆下SDP ,并装上BOP 。
BOP 具有7 段显示的五位数字,可以显示参数的序号和数值,报警和故障信息,以及设定值和实际值。
参数的信息不能用BOP 存储1.参数简要介绍行修改。
用BOP 可以修改和设定系统参数,使变频器具有期望的特性,例如,斜坡时间,最小和最大频率等。
选择的参数号和设定的参数值在五位数字的LCD(可选件)上显示。
只读参数用r xxxx 表示,Pxxxx 表示设置的参数。
P0010 起动“快速调试”。
如果P0010 被访问以后没有设定为0,变频器将不运行。
如果P3900>0,这一功能是自动完成的。
P0004 的作用是过滤参数,据此可以按照功能去访问不同的参数。
如果试图修改一个参数,而在当前状态下此参数不能修改,例如,不能在运行时修改该参数或者该参数只能在快速调试时才能修改,那么将显示。
忙碌信息某些情况下- 在修改参数的数值时- BOP 上显示:最多可达5 秒。
这种情况表示变频器正忙于处理优先级更高的任务。
变频器的参数有4 个用户访问级;即标准访问级,扩展访问级,专家访问级和维修级。
访问的等级由参数P0003 来选择。
对于大多数应用对象,只要访问标准级(P0003 = 1)和扩展级(P0003=2)参数就足够了。
2.使用“BOP”改变参数和设置值以下内容将介绍如何改变参数P1082,按照同样的步骤可以利用“BOP”设置任意参数。
步骤显示结果1 按下访问参数2 按下直到显示P00103 按下访问P0010 的数值级4 按下设置P0010=15 按下存储并退出数值级6 按下直到显示P10827 按下访问P1082 的数值级8 按下选择需要的最大频率9 按下存储并退出数值级10 按下返回P001011 按下访问P0010 的数值级12 按下数值返回到P0010=013 按下存储并退出数值级14 按下返回到r000015 按下退出参数设置LCD 将交替显示实际频率和需要的频率设置值此时已经存储了所需的最大频率。
按下“RUN”按钮启动变频器,它将按斜坡曲线上升到参数P1082 中设置的频率。
如果要停止变频器,按下“STOP”按钮。
改变参数数值的一个数字为了快速修改参数的数值,可以一个个地单独修改显示出的每个数字,操作步骤如下:确信已处于某一参数数值的访问级(参看“用BOP 修改参数”)。
1.按(功能键),最右边的一个数字闪烁。
2.按/ ,修改这位数字的数值。
3.再按(功能键),相邻的下一位数字闪烁。
4.执行2 至4 步,直到显示出所要求的数值。
5.按,退出参数数值的访问级。
实验二变频器报警与保护功能一.实验目的1.熟悉变频器的保护功能2.熟悉变频器的错误和报警信息3.利用基本操作面板排故二.实验内容MM440变频器的保护功能:①过载能力为150%额定负载电流,持续时间60秒;②过电压、欠电压保护;③变频器过温保护;④接地故障保护,短路保护;⑤I2t电动机过热保护;⑥采用PTC通过数字端接入的电机过热保护;⑦采用PIN编号实现参数连锁;⑧闭锁电机保护,防止失速保护。
故障情况下,变频器跳闸,同时显示屏上出现故障码。
为了使故障码复位,可以采用以下三种方法中的一种:1.重新给变频器加上电源电压。
2.按下BOP上的按钮。
如果变频器在没有故障下“ON”命令发出以后电动机不起动,请检查以下各项:1.检查是否P0010 = 0。
2.检查给出的“ON”信号是否正常。
3.检查是否P0700 = 2(数字输入控制)或P0700 = 1(用BOP 进行控制)。
4.根据设定信号源(P1000)的不同,检查设定值是否存在(端子3 上应有0 到10V)或输入的频率设定值参数号是否正确。
详细情况请查阅“参数表”。
如果在改变参数后电动机仍然不起动,请设定P0010 = 30 和P0970 = 1,并按下P 键,这时,变频器应复位到工厂设定的缺省参数值。
实验三外部端子基本调速一.实验目的1.熟悉变频器的参数设置2.掌握变频器的基本调速二.实验内容MM440 交货时带有一个状态显示面板(SDP)和缺省的参数设置,包含以下要求:1.电动机额定数据、电压、电流和频率都与变频器数据兼容(推荐使用标准的西门子电动机)。
2.线性V/f,电动机的速度通过一个模拟电位计控制。
3.50Hz时最大速度3000转/分钟(60Hz时3600转/分钟),通过变频器的模拟输入,可以利用电位计对速度进行控制。
4.斜坡上升时间/ 下降时间=10s1.启动和停止电动机将On/Off 开关连接到端子5 和9,将一个速度控制用的电位计连接到端子1 至4(接法如图)。
当开关为On时,电动机启动;Off时电动机停止。
2.电动机反向将反向开关连接到端子6 和9,通过开关的On/Off就能控制电动机的转向。
On时电动机反向。
3.故障复位将故障复位开关连接到端子7 和9,当开关为On状态时可对变频器故障状态复位。
4.外部模拟量调速按上图的端子连接模拟输入信号,通过电位器的滑动即可实现对电动机速度的控制。
0-10V对应0-50HZ(默认频率上限)5.外部端子点动控制①将参数P0701(数字输入1 的功能)改为10(正向点动),把开关信号连接到端子5和9,当开关为On时,电动机正向点动。
②将参数P0701(数字输入1 的功能)改为11(反向点动),把开关信号连接到端子5和9,当开关为On时,电动机反向点动。
6.多段速度选择变频调速在这种操作方式下,一个数字输入选择一个固定频率。
如果有几个固定频率输入同时被激活,选定的频率是它们的总和。
将三个开关连接到5、6、7和9(9为公共端),当5和9、6和9、7和9分别接通时,变频器的频率设定值分别为25HZ、15HZ和10HZ;当三个或两个同时接通时,频率设定值为各自的总合,例如:三个输入同时接通时的频率设定值为25+15+10;5和9、6和9同时接通时频率值为25+15。
注:在三段速选择中变频器的运行指令为操作面板的实验四操作面板(BOP)基本调速一.实验目的1.熟悉操作面板的使用2.掌握利用操作面板进行电机调速二.实验内容在缺省设置时,用BOP 控制电动机的功能是被禁止的。
如果要用BOP 进行控制,参数P0700应设置为1,参数P1000 也应设置为1。
操作面板上按钮说明利用操作面板上的启停按钮和增/减数值按钮控制电机的启停和转速。
实验五 PLC控制电机正反转一.实验目的1.熟悉西门子PLC的使用2.熟悉西门子变频器的使用二.实验内容1.变频器的设置用PLC通过变频器控制电机是通过PLC的数字量输出信号作为变频器数字量输入信号,因而变频器的控制方式选为端子排控制。
2.PLC程序通过编程电缆将程序“PLC变频正反转.mwp”下载到PLC中3.接线图备注:L+、M为PLC传感器电源输出4.控制实验按上图接好线后实验台上电开始实验,SA1为启/停控制开关,SA2为正/反转控制开关;频率给定由模拟电位器提供。