外周T细胞淋巴瘤诊疗规范
- 格式:doc
- 大小:51.00 KB
- 文档页数:9
附件自体免疫细胞(细胞、细胞)治疗技术管理规范(征求意见稿)为规范自体免疫细胞(细胞、细胞)治疗技术临床应用,保证医疗质量和医疗安全,制定本规范。
本规范为医疗机构及其医师开展自体免疫细胞(细胞、细胞)治疗技术的最低要求。
自体免疫细胞治疗技术是指从自体外周血中分离的单个核细胞经过体外激活和扩增后输入患者体内,直接杀伤肿瘤细胞或病毒感染细胞,或调节和增强机体的免疫功能。
本管理规范适用于在临床上已完成安全性和有效性认证,并符合伦理要求,只涉及自体细胞和细胞作为治疗手段的医疗技术。
一、医疗机构基本要求(一)医疗机构开展自体免疫细胞(细胞、细胞)治疗技术,应当与其功能、任务相适应。
(二)三级甲等医院,具有卫生行政部门核准登记的与应用自体免疫细胞(细胞、细胞)治疗技术有关的诊疗科目。
(三)具有与自体免疫细胞(细胞、细胞)治疗相关的科室,科室人员组成包括有与开展人体免疫细胞(细胞、细胞)治疗技术相适应的执业医师、执业护士、具有免疫学专业背景的专家和自体免疫细胞(细胞、细胞)制剂制备技术人员;具备开展自体免疫细胞(细胞、细胞)治疗技术的场地、设备和设施;具备从事自体免疫细胞(细胞、细胞)治疗质量控制的专业检验科室和人员。
(四)医院设有管理规范、运作正常的由医学、法学、伦理学等方面专家组成的自体免疫细胞(细胞、细胞)治疗技术临床应用与伦理委员会。
(五)有至少名具备自体免疫细胞(细胞、细胞)治疗技术临床应用能力的本院在职医师,有经过自体免疫细胞(细胞、细胞)治疗相关知识和技能培训的、与开展的自体免疫细胞(细胞、细胞)治疗相适应的其他专业技术人员。
二、人员基本要求(一)自体免疫细胞(细胞、细胞)治疗医师.取得《医师执业证书》,执业范围为开展本技术应用相关专业。
.有年以上开展本技术临床应用相关专业临床诊疗经验,。
外周T细胞淋巴瘤(非特指型)诊疗规范(征求意见稿)苏州大学附属第一医院血液科1. 概述外周T细胞淋巴瘤(Peripheral T-cell lymphoma, PTCL)是一组起源于胸腺后成熟T淋巴细胞的淋巴系统恶性肿瘤。
NCCN2014版明确指出PTCL包括4类亚型:外周T细胞淋巴瘤-非特指型(Peripheral T-cell lymphoma, not otherwise specified, PTCL-NOS),血管免疫母细胞性T细胞淋巴瘤(angioimmunoblastic T-cell lymphoma, AITL),间变大细胞淋巴瘤(anaplastic large cell lymphoma, ALCL)和肠病相关T细胞淋巴瘤(Enteropathy associated T-cell lymphoma, EATL)。
外周T细胞淋巴瘤,非特指型(PTCL-NOS)是PTCL中最常见的亚型。
所谓“非特指型”,是强调这一亚型与已明确的各种独立的成熟T细胞淋巴瘤均不符合,即PTCL-NOS其实是一大组不属于已明确的任何一类独特亚型的成熟T细胞淋巴瘤。
PTCL-NOS是一类异质性疾病,在细胞形态学、遗传学、分子生物学和临床表现等方面均无特异性。
本病属于排除性诊断,即只有在排除其它独立分型的T细胞淋巴瘤后,方能做出PTCL-NOS 的诊断。
本病临床表现为侵袭性病程,对化疗不敏感,易复发,5年生存率仅为25~45%。
2. 流行病学PTCL-NOS是最常见的T细胞淋巴瘤亚型。
在西方国家,PTCL-NOS占所有NHL的7%~10%,占PTCL发病的30%。
而亚洲国家发病率更明显高于欧美,占所有NHL的15%~22%,占PTCL发病的50%。
发病常见于中老年人,中位年龄55岁,儿童少见。
男性多见,男女比例约为2:1。
3. 病因及发病机制本病病因尚未明确,可能与EBV感染有一定关系,也可能与自身免疫功能降低或周围环境影响有关。
T细胞非霍奇金淋巴瘤诊疗进展山西医学科学院山西大医院张巧花侯淑玲T细胞非霍奇金淋巴瘤(T-NHL)是一种来源于T淋巴细胞的恶性克隆性增殖性疾病。
异质性强,病理诊断类型复杂,2008年WHO病理分20种类型,临床表现与治疗因不同发病部位、不同病理类型以及基因型而差异较大。
T-NHL的发病机制尚不清楚,近年来随着对T淋巴细胞作用机制以及T-NHL的生物学、细胞遗传学以及分子生物学研究的不断深入,T-NHL的诊治取得了瞩目的进展。
一、T-NHL的流行病及诊断与分型1.流行病因。
T-NHL的发病率远低于B-NHL,而且与地域分布有关,亚洲人群发病率高于欧美地区。
T-NHL在我国占非霍奇金淋巴瘤的34%,而在欧美国家仅占所有5%-15%。
亚洲地区以节外病变为主,如EB病毒相关的鼻部自然杀伤细胞(NK)淋巴瘤/T-NHL;在欧美地区主要是淋巴结内型,包括非特指型的外周T细胞淋巴瘤(PTCL-NOS)、间变型大B细胞淋巴瘤、血管免疫母细胞性T-NHL。
2.诊断WHO于2008年更新的NHL疾病分类中,在2001年基础上进行了更精细的分类,将T-NHL分为20种独立的疾病,每种独立的类型都有其各自的定义及相应的病理形态、免疫表型和遗传特点。
按照发病部位可分为:播散型、节内型、节外型和皮肤型。
原发性全身型ALCL中有分为ALK+和ALK-两个独立的亚型。
将皮肤脂膜炎样T-NHL仅限于表型为αβ。
原表型为γδ的皮肤脂膜炎样T-NHL由于预后较差,另外归类于原发性皮肤型PTCL。
原发皮肤侵袭性嗜表皮性CD8+细胞毒性T-NHL和原发性皮肤小/中CD4+T-NHL也归类在原发性皮肤型PTCL中。
蕈样霉菌病(MF)和sezary综合征分为不同两型。
增加了EB病毒相关的克隆性淋巴组织增殖性疾病(儿童)。
NCCN2009年制定的NHL分类中,T-NHL按照细胞形态分为间变性和非间变性两种。
非间变性又可分为:节内型、节外型和皮肤型。
2024盐酸米托蒽醌脂质体注射液治疗外周T细胞淋巴瘤专家共识(全文)外周T细胞淋巴瘤(PTCL)是一组起源于胸腺后成熟T细胞的异质性疾病。
根据2022年世界卫生组织(WHO)淋巴组织肿瘤分型标准,PTCL 包含多种病理亚型,我国最常见的是结外NK/T细胞淋巴瘤(NKTCL)、外周T细胞淋巴瘤-非特指型(PTCL-NOS)、淋巴结滤泡辅助性T细胞淋巴瘤-血管免疫母细胞型(nTFHL-AI)、间变性淋巴瘤激酶阳性间变大细胞淋巴瘤(ALK+ ALCL)、间变性淋巴瘤激酶阴性间变大细胞淋巴瘤(ALK- ALCL)。
流行病学资料显示,2022年我国非霍奇金淋巴瘤(NHL)新发病例约9.3万,其中PTCL占21.4%,远高于西方国家的10%~15%。
目前PTCL(结外NKTCL除外)初始治疗仍以CHOP类方案为主,治疗完全缓解(CR)率为50%~ 70%,5年总生存(OS)率为20%~35%。
对于复发难治患者,2023年美国国立综合癌症网络(NCCN)T细胞淋巴瘤诊疗指南和2023年中国临床肿瘤学会(CSCO)淋巴瘤诊疗指南均首选推荐参加临床试验。
此外,指南推荐单药方案包括西达本胺、维布妥昔单抗(适用于CD30+ PTCL)、克唑替尼(适用于ALK+ ALCL)、普拉曲沙、苯达莫司汀、吉西他滨、盐酸米托蒽醌脂质体等;联合化疗方案包括DHAP、ESHAP、GDP、GemOx、ICE等。
对于初治或复发难治结外NKTCL,指南主要推荐含左旋门冬酰胺酶/门冬酰胺酶的联合化疗方案,具有较好的临床疗效。
另外,放疗也是结外NKTCL治疗的重要组成部分。
由于该病异质性强、预后差,复发或难治患者的最佳治疗方案和策略仍在探索中。
米托蒽醌是一种蒽醌类抗肿瘤药物,可用于治疗恶性淋巴瘤、乳腺癌、急性白血病和其他恶性肿瘤。
由于骨髓抑制和心脏不良反应,其临床使用受到限制。
盐酸米托蒽醌脂质体注射液是一种改良型新药,在治疗复发难治PTCL的关键Ⅱ期研究中显示出一定的疗效[客观缓解率(ORR)41.7%,CR率23.1%]和安全性,于2022年1月获得中国国家药品监督管理局(NMPA)批准上市,适用于既往至少经过一线标准治疗的复发或难治PTCL成年患者,并被纳入2023版CSCO淋巴瘤诊疗指南复发难治PTCL 治疗的Ⅱ级用药推荐。
t细胞淋巴瘤化疗方案T细胞淋巴瘤(T-cell lymphoma)是一种罕见的恶性肿瘤,该病变常常具有高度侵袭性、容易远处转移和易复发。
针对T细胞淋巴瘤的化疗方案是治疗该病的主要手段之一。
本文将会详细介绍治疗T细胞淋巴瘤的化疗方案,以及化疗在治疗该病中的重要性。
一、化疗方案目前,T细胞淋巴瘤的标准治疗方案包括:1. CHOP疗法:该疗法是指环磷酰胺(Cyclophosphamide)、多柿椒碱(Doxorubicin)、长春瑞滨(Vincristine)和泼尼松(Prednisone)四种药物的联合治疗。
该疗法被广泛用于B细胞淋巴瘤治疗中,但针对T细胞淋巴瘤生效性较低。
2. EPOCH疗法:该疗法是指依托泊苷(Etoposide)、环磷酰胺(Cyclophosphamide)、长春瑞滨(Vincristine)、泼尼松(Prednisone)和多柿椒碱(Doxorubicin)五种药物的联合治疗。
该疗法可有效增加T细胞淋巴瘤患者的生存率。
3. ICE疗法:该疗法是指依托泊苷(Etoposide)、顺铂(Cisplatin)和长春瑞滨(Vincristine)三种药物的联合治疗。
该疗法在T细胞淋巴瘤治疗中的生效性较高。
以上三种疗法均有一定的毒副作用,如恶心、呕吐、疲劳、免疫系统功能下降等,需要在监护下进行。
二、化疗在治疗T细胞淋巴瘤中的重要性化疗是治疗T细胞淋巴瘤的主要手段之一。
目前临床研究证实了化疗在治疗T细胞淋巴瘤中的重要性。
首先,T细胞淋巴瘤的生长速度非常快,易发生远处蔓延,化疗可以快速地控制肿瘤的生长。
其次,化疗还可以减小肿瘤负担,维持患者生命质量。
总体而言,化疗是治疗T细胞淋巴瘤中不可或缺的治疗方式之一,对于控制肿瘤的生长和提高患者生存率有很高的价值。
总结:T细胞淋巴瘤的发病率虽然不高,但其生命周期短暂而生长速度快,且很容易向远处蔓延,因此需要及时治疗。
T细胞淋巴瘤的主要治疗方式是化疗,在化疗方案的选择上需要依据患者的身体状况和肿瘤的恶性程度,同时化疗也有一定的毒副作用,需要在医生的指导下进行。
附件3自体免疫细胞(T细胞、NK细胞)治疗技术管理规范(征求意见稿)为规范自体免疫细胞(T细胞、NK细胞)治疗技术临床应用,保证医疗质量和医疗安全,制定本规范。
本规范为医疗机构及其医师开展自体免疫细胞(T细胞、NK细胞)治疗技术的最低要求。
自体免疫细胞治疗技术是指从自体外周血中分离的单个核细胞经过体外激活和扩增后输入患者体内,直接杀伤肿瘤细胞或病毒感染细胞,或调节和增强机体的免疫功能。
本管理规范适用于在临床上已完成安全性和有效性认证,并符合伦理要求,只涉及自体T细胞和NK细胞作为治疗手段的医疗技术。
一、医疗机构基本要求(一)医疗机构开展自体免疫细胞(T细胞、NK细胞)治疗技术,应当与其功能、任务相适应。
(二)三级甲等医院,具有卫生行政部门核准登记的与应用自体免疫细胞(T细胞、NK细胞)治疗技术有关的诊疗科目。
(三)具有与自体免疫细胞(T细胞、NK细胞)治疗相关的科室,科室人员组成包括有与开展人体免疫细胞(T 细胞、NK细胞)治疗技术相适应的执业医师、执业护士、具有免疫学专业背景的专家和自体免疫细胞(T细胞、NK 细胞)制剂制备技术人员;具备开展自体免疫细胞(T细胞、NK细胞)治疗技术的场地、设备和设施;具备从事自体免疫细胞(T细胞、NK细胞)治疗质量控制的专业检验科室和人员。
(四)医院设有管理规范、运作正常的由医学、法学、伦理学等方面专家组成的自体免疫细胞(T细胞、NK细胞)治疗技术临床应用与伦理委员会。
(五)有至少2名具备自体免疫细胞(T细胞、NK细胞)治疗技术临床应用能力的本院在职医师,有经过自体免疫细胞(T细胞、NK细胞)治疗相关知识和技能培训的、与开展的自体免疫细胞(T细胞、NK细胞)治疗相适应的其他专业技术人员。
二、人员基本要求(一)自体免疫细胞(T细胞、NK细胞)治疗医师1.取得《医师执业证书》,执业范围为开展本技术应用相关专业。
2.有10年以上开展本技术临床应用相关专业临床诊疗经验,具有副主任医师及以上专业技术职务任职资格,在本医院连续工作不少于2年。
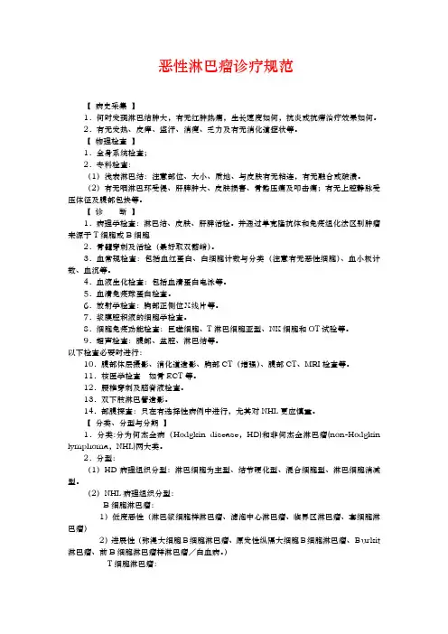
恶性淋巴瘤诊疗规范【病史采集】1.何时发现淋巴结肿大,有无红肿热痛,生长速度如何,抗炎或抗痨治疗效果如何。
2.有无发热、皮痒、盗汗、消瘦、乏力及有无消化道症状等。
【物理检查】1.全身系统检查;2.专科检查:(1)浅表淋巴结:注意部位、大小、质地、与皮肤有无粘连,有无融合或破溃。
(2)有无咽淋巴环受侵、肝脾肿大、皮肤损害、骨骼压痛及叩击痛;有无上腔静脉受压体征及腹部包块等。
【诊断】1.病理学检查:淋巴结、皮肤、肝脾活检。
并通过单克隆抗体和免疫组化法区别肿瘤来源于T细胞或B细胞2.骨髓穿刺及活检(最好取双髂嵴)。
3.血常规检查:包括血红蛋白、白细胞计数与分类(注意有无恶性细胞)、血小板计数、血沉等。
4.血液生化检查:包括血清蛋白电泳等。
5.血清免疫球蛋白检查。
6.放射学检查:胸部正侧位X线片等。
7.浆膜腔积液的细胞学检查。
8.细胞免疫功能检查:巨噬细胞、T淋巴细胞亚型、NK细胞和OT试验等。
9.超声检查:腹部、盆腔、淋巴结等。
以下检查必要时进行:10.腹部体层摄影、消化道造影、胸部CT(增强)、腹部CT、MRI检查等。
11.核医学检查如骨ECT等。
12.腰椎穿刺及脑脊液检查。
13.双下肢淋巴管造影。
14.部腹探查:只在有选择性病例中进行,尤其对NHL更应慎重。
【分类、分型与分期】1.分类:分为何杰金病(Hodgkin disease,HD)和非何杰金淋巴瘤(non-Hodgkin lymphoma,NHL)两大类。
2.分型:(1)HD病理组织分型:淋巴细胞为主型、结节硬化型、混合细胞型、淋巴细胞消减型。
(2)NHL病理组织分型:B细胞淋巴瘤:1)低度恶性(淋巴浆细胞样淋巴瘤、滤泡中心淋巴瘤、临界区淋巴瘤、套细胞淋巴瘤)2)进展性(弥漫大细胞B细胞淋巴瘤、原发性纵隔大细胞B细胞淋巴瘤、Burkit 淋巴瘤、前B细胞淋巴瘤样淋巴瘤/白血病。
)T细胞淋巴瘤:1)低度恶性(T - Cll、蕈样霉菌病/Sezary综合征)。
如何选择外周T细胞淋巴瘤治疗方案医师网2013-08-01分享作者:解放军307医院淋巴头颈肿瘤科杨秋实仲凯励张伟京外周T细胞淋巴瘤(PTCL)是一组疾病的统称,是具有成熟T细胞免疫表型的异质型形态改变的侵袭性肿瘤,占所有非霍奇金淋巴瘤(NHL)病例的5%~15%。
许多不同的临床综合征包括在这群疾病中,包括外周T细胞淋巴瘤非特指型(PTCL-NOS/PTCL-U)、血管免疫母T细胞淋巴瘤(AITL)、间变大细胞淋巴瘤(ALCL,ALK-/ALK+)、肝脾T细胞淋巴瘤(HSTL)、肠病相关性T细胞淋巴瘤(EATL)等。
其中,PTCL-U和ALCL是PTCL最常见的两种亚型。
而结外NK/T细胞淋巴瘤(鼻型)通常不包含在内。
PTCL的发病率具有地域和种族的差异。
国际T细胞淋巴瘤计划是针对全部NK/T细胞全球发病情况的研究,截至2013年已经入组1314例患者,结果显示亚洲地区结外NK/T 细胞淋巴瘤(鼻型)发病率较高,而欧美地区AITL和PTCL-NOS发病率较高,全组5年总生存(OS)率不到50%。
由于PTCL的总体预后较差,其一线治疗一直是临床关注的热点。
近年来选用高强度化疗治疗的方案治疗,如EPOCH、HyperCVAD/HD-MTX/Ara-C,但总体疗效不佳。
因此如何提高外周T张伟京教授细胞淋巴瘤一线诱导化疗的疗效值得医生思考。
PTCL的发病率具有地域和种族的差异。
国际T细胞淋巴瘤计划是针对全部NK/T细胞全球发病情况的研究,截至2013年已经入组1314例患者,结果显示亚洲地区结外NK/T细胞淋巴瘤(鼻型)发病率较高,而欧美地区AITL和PTCL-NOS发病率较高,全组5年总生存(OS)率不到50%。
由于PTCL的总体预后较差,其一线治疗一直是临床关注的热点。
近年来选用高强度化疗治疗的方案治疗,如EPOCH、HyperCVAD/HD-MTX/Ara-C,但总体疗效不佳。
因此如何提高外周T细胞淋巴瘤一线诱导化疗的疗效值得医生思考。
如对您有帮助,可购买打赏,谢谢
t细胞淋巴瘤的治疗方法
导语:淋巴瘤的种类较多,在对淋巴瘤治疗上要先对自身病情进行了解,这样治疗疾病才会有帮助,t细胞淋巴瘤是常见的,这样淋巴瘤治疗方法比较多,
淋巴瘤的种类较多,在对淋巴瘤治疗上要先对自身病情进行了解,这样治疗疾病才会有帮助,t细胞淋巴瘤是常见的,这样淋巴瘤治疗方法比较多,不过对t细胞淋巴瘤治疗也是比较痛苦,患者治疗的时候需要坚持进行,那t细胞淋巴瘤的治疗方法都有什么呢,下面就详细介绍下。
t细胞淋巴瘤的治疗方法:
化疗方案的选择可有CHOP、DICE、EP、NP、ProMACE/cytaBOM等,目前大多报道仍以CHOP为首选,有报道加用亚硝脲类可提高疗效,难治者可采用左旋门冬酰胺酶为主的挽救方案。
有人对CHO方案2个疗程无反应的难治的患者采用左旋门冬酰胺酶为主的挽救方案ADV(L-ASP 5 000~6 000 u/m2iv第1~7天,地塞米松10 mg/d,第1-7天,VCR 1 mg/m2iv第1天)治疗的完全缓解率为50%,明显优于采用非ADV方案治疗的CR 0% (P<0. 05)。
统播散的NK/T细胞以多柔比星(阿霉素)为主的联合化疗方案反应极低。
墨西哥有报道用CMED方案,即环磷酰胺(CTX) 2 g/m2,甲氨蝶呤(MTX) 200 mg/m2,依托泊苷(VP16)600mg/m2,地塞米松80 mg/m2,静脉滴注,每2周进行1次。
治疗32例,其中21例达CR,追踪69. 1个月无复发。
预后方法
NK/T细胞淋巴瘤属于较高度恶性的淋巴瘤,多发生于鼻部及其周围组织,多具有侵袭性和高度进展的特点,常规治疗疗效较差。
其预后
预防疾病常识分享,对您有帮助可购买打赏。
淋巴瘤诊疗规范(完整版)一、概述淋巴瘤(lyphoma)是我国最常见的恶性肿瘤之一。
根据国家癌症中心公布的数据,2014年我国淋巴瘤的确诊发病率为5.94/10万,2015年预计发病率约为6.89/10万。
由于淋巴瘤病理类型复杂,治疗原则各有不同,为进一步提高淋巴瘤诊疗能力和规范化水平,配合抗肿瘤药品供应保障有关政策调整,保障医疗质量与安全,现对《中国恶性淋巴瘤诊疗规范(2015年版)》进行修订和更新。
二、淋巴瘤的诊断应当结合患者的临床表现、体格检查、实验室检查、影像学检查和病理学等进行诊断。
(一)临床表现淋巴瘤的症状包括全身和局部症状。
全身症状包括不明原因的发热、盗汗、体重下降、皮肤瘙痒和乏力等。
局部症状取决于病变不同的原发和受侵部位,淋巴瘤可以原发于身体的任何器官和组织,通常分为原发于淋巴结和淋巴结外两大类。
最常见表现为无痛性的进行性淋巴结肿大。
如有以上述症状的患者在基层医院就诊时,应予以重视,并尽早转诊至上级医院或肿瘤专科医院。
(二)体格检查应特别注意不同区域的淋巴结是否增大、肝脾的大小、伴随体征和一般状态等。
(三)实验室检查应完成的实验室检查包括血常规、肝肾功能、乳酸脱氢酶(lactate dehydrogenase,LDH)、β2微球蛋白、红细胞沉降率、乙型肝炎和丙型肝炎病毒检测以及骨髓穿刺细胞学和活检等,还应包括人类免疫缺陷病毒(human immunodeficiency virus,HIV)筛查在内的相关感染性筛查。
对原发胃的黏膜相关边缘带B细胞淋巴瘤,应常规进行幽门螺杆菌(helicobacter pylori,Hp)染色检查;对NK/T细胞淋巴瘤患者,应进行外周血EB病毒DNA滴度检测。
对于存在中枢神经系统受累风险的患者应进行腰穿,予以脑脊液生化、常规和细胞学等检查。
(四)影像学检查常用的影像检查方法:计算机断层扫描(computed tomography,CT)、核磁共振(nuclear magnetic resonance,MRI)、正电子发射计算机断层显像(positron emission tomography,PET-CT)、超声和内镜等。
淋巴瘤诊疗标准〔2022年版〕一、概述淋巴瘤〔lyphoma〕是我国最常见的恶性肿瘤之一。
依据国家癌症中心公布的数据,2022年我国淋巴瘤确实诊发病率为5.94/10万,2022年估计发病率约为6.89/10万。
由于淋巴瘤病理类型复杂,医治原则各有不同,为进一步提高淋巴瘤诊疗能力和标准化水平,配合抗肿瘤药品供给保证有关X 调整,保证诊治质量与平安,现对《中国恶性淋巴瘤诊疗标准〔2022年版〕》进行修订和更新。
二、淋巴瘤的诊断应当结合患者的临床表现、体格检查、实验室检查、影像学检查和病理学等进行诊断。
〔一〕临床表现淋巴瘤的病症包含全身和局部病症。
全身病症包含不明原因的发热、盗汗、体重下降、皮肤瘙痒和乏力等。
局部病症取决于病变不同的原发和受侵部位,淋巴瘤可以原发于身体的任何器官和组织,通常分为原发于淋巴结和淋巴结外两大类。
最常见表现为无痛性的进行性淋巴结肿大。
如有以上述病症的患者在基层医院就诊时,应予以重视,并尽早转诊至上级医院或肿瘤专科医院。
〔二〕体格检查应特别注意不同地域的淋巴结是否增大、肝脾的大小、伴随体征和一般状态等。
〔三〕实验室检查应完成的实验室检查包含血常规、肝肾功能、乳酸脱氢酶〔lactate dehydrogenase,LDH〕、β2微球蛋白、红细胞沉降率、乙型肝炎和丙型肝炎病毒检测以及骨髓穿刺细胞学和活检等,还应包含人类免疫缺陷病毒〔human immunodeficiency virus,HIV〕筛查在内的相关感染性筛查。
对原发胃的黏膜相关边缘带B细胞淋巴瘤,应常规进行幽门螺杆菌〔helicobacter pylori,Hp〕染色检查;对NK/T细胞淋巴瘤患者,应进行外周血EB病毒DNA滴度检测。
对于存在中枢神经系统受累风险的患者应进行腰穿,予以脑脊液生化、常规和细胞学等检查。
〔四〕影像学检查常用的影像检查方法:计算机断层扫描〔computed tomography,CT〕、核磁共振〔nuclear magnetic resonance,MRI〕、正电子发射计算机断层显像〔positron emission tomography,PET-CT〕、超声和内镜等。
内血柄•淋巴瘤202 丨年 2 J j 第 30 卷第 2 期Journal of Leukemia & Lymphoma, Fehruary 2021,Vol. 30,No. 2• 71•外周T细胞淋巴瘤治疗进展何臻李建勇范磊南京医科大学第一附属医院江苏省人民医院血液科,南京210029 通信作者:范蟲,Em;iil:fanlei3014@ •专题综论•扫码阅读电子版【摘要】外周T细胞淋巴瘤(PTCL)是我国较为常见的一种非霍奇金淋巴瘤亚型,临床多具有高度 侵袭性,疾病进展迅速,目前治疗方法效果差,总体预后不良。
第62届美国血液学会年会上报道了 PTCL分子耙向及免疫治疗方面的进展,包括程序性死亡受体1/程序性死亡受体配体丨抗体、jA K抑制 剂和维布妥昔单抗等,为患者带来了更好的前景=【关键词】淋巴瘤,T细胞,外周;分子靶向治疗;免疫治疗基金项目:希思科临床肿瘤学研究基金(Y-R(K.he20〗9 / 2-0090)DOI: l0.3760/rma,j.rnl 15356-20210105-00004Treatment progress of peripheral T-cell lymphomaHe Zhen, Li Jianyong, Fan LeiDepartment of Hematology, Jiangsu Province Hospital, the First Affiliated Hospital of Nanjing Medical University, Nanjing 210029, ChinaCorresponding author: Fan Lei, Email: f*****************【Abstract】Peripheral T-cell lymphoma (PTCL) is a relatively common subtype of non-Hodgkin lymphoma in China. PTCL is clinically highly aggressive, and it progresses rapidly. The current treatment methods are ineffective and the overall prognosis is poor. The 62nd American Society of Hematology Annual Meeting reported on the progress of PTCL molecular targeted therapy and immunotherapy, including programmed death receptor 1/programmed death receptor ligand 1antibodies, JAK inhibitors, brentuximab vedotin, etc. These novel drugs bring a better prospect for patients.【Key words】Lymphoma, T cell, peripheral; Molecular targeted therapy; ImmunotherapyFund program: CSCO Clinical Oncology Research Fund (Y-Roche2019/2-0090)DOI: 10.3760/rma.j.rnl 15356-20210105-00004外周T细胞淋巴瘤(PTCL)包括成熟T细胞和自 然杀伤(NK)细胞来源的淋巴系统恶性肿瘤,与B细胞淋巴瘤相比,PTCL对于传统CHOP方案疗效差,总生存(OS)较短,5年0S率低于30%,尤其是疾病出现 复发难治后,生存期多不超过6个月。
《西达本胺治疗外周T细胞淋巴瘤中国专家共识》要点根据《西达本胺治疗外周T细胞淋巴瘤中国专家共识》,我为您总结了以下要点:1.外周T细胞淋巴瘤(PTCL)是一种罕见的非霍奇金淋巴瘤亚型,包括多个亚型如弥漫大B细胞淋巴瘤(DLBCL)样、皮肤T细胞淋巴瘤(SPTCL)样、鼻T细胞淋巴瘤(ENKL)样等。
PTCL的发病率在亚洲地区较高。
2.PTCL的治疗一直是个挑战,传统的化疗方案效果有限。
近年来,西达本胺作为一种新型的抗癌药物,已经在PTCL的治疗中显示出潜力和有效性。
3.中国专家共识认为,西达本胺作为一种选择性的周围T细胞敏感性药物,具有一定的抗肿瘤活性,并且在中国患者中的疗效和安全性也得到了验证。
4. 专家共识指出,西达本胺在PTCL治疗中的常规剂量为14.8mg/m2,每21天一次的给药方案。
对于老年患者或者患者合并其他疾病的情况,可以酌情调整剂量。
5.西达本胺的疗效评价主要通过治疗后的疗效评价指标PET-CT来确定,但在中国临床中,PET-CT不一定普及,所以还可以采用临床表现如肿瘤缩小、疼痛减轻、体重增加等来进行疗效评价。
6.西达本胺治疗过程中的副作用较为常见,包括消化系统不良反应、血液系统不良反应、神经系统不良反应等。
专家建议在治疗过程中监测患者的血常规、肝肾功能和神经系统功能等指标,以及控制伴随的不良反应。
7.对于不能耐受西达本胺副作用的患者,可以考虑进行支持治疗,如输血、新药治疗等。
8.对于需要进行干细胞移植的患者,西达本胺可以作为前期治疗的一种替代方案。
同时,西达本胺与干细胞移植的联合治疗也可以考虑,但因干细胞移植在中国的推广应用还有限,所以需要在专家的指导下进行。
总之,《西达本胺治疗外周T细胞淋巴瘤中国专家共识》为我们提供了在中国环境下西达本胺治疗PTCL的指导意见。
但需要注意的是,每个患者的情况是独特的,治疗方案还需根据患者的具体情况进行调整和个体化。
恶性淋巴瘤放射治疗规霍奇金淋巴瘤一.WHO分类:结节性淋巴细胞为主型霍奇金淋巴瘤〔NLPHL〕经典型霍奇金淋巴瘤:结节硬化型〔NSHL〕混合细胞型〔MCHL〕淋巴细胞削减型〔LDHL〕富于淋巴细胞型〔LRCHL〕二、诊断根本检查:体检:淋巴结检查、韦氏环、肝脾行为状态〔PS〕B病症血常规,ESR,LDH,白蛋白,肝肾功能胸片,B超颈、胸、腹、盆CTIB、IIB、III、IV期行骨穿可选:PET/CT三.分期I期:病变累与单个淋巴结区期:病变局限侵犯单个淋巴结外器官或部位IEII期:病变累与横膈同侧2个或以上的淋巴结区期:病变局限侵犯单个淋巴结外器官或部位和它的区域淋巴结,IIE伴或不伴横膈同侧的其它淋巴结区受累〕*注明受累的淋巴结区数目〔如II3III期:病变累与横膈两侧淋巴结区III期:病变局限侵犯单个淋巴结外器官或部位,加横膈两侧淋巴结区受累EIII期:病变累与脾脏,加以横膈两侧淋巴结区受累S期:病变局限侵犯单个淋巴结外器官或部位和脾脏,加横膈两侧淋巴结IIIE+S区受累IV期:弥漫性〔多灶性〕侵犯1个或以上淋巴结外器官,伴或不伴相关淋巴结受累;或侵犯单个结外器官伴远处〔非区域〕淋巴结受累另外根据有无全身病症分为A、B。
A 无全身病症B 有以下一个以上病症:不能解释的发热>38℃;盗汗;体重减轻>10%四.治疗原那么:1.结节性淋巴细胞为主型霍奇金淋巴瘤IA、IIA 累与野或区域淋巴结放疗IB、IIB 化疗+累与野放疗IIIA、IVA 化疗±放疗或姑息性局部放疗IIIB、IVB 化疗±放疗2.经典型霍奇金淋巴瘤I和II期:化疗+累与野照射IIIA、IIIB和IV期、非大肿块:化疗IIIA、IIIB和IV期、大肿块:化疗±大肿块部位照射五.放疗原那么1.结节性淋巴细胞为主型霍奇金淋巴瘤IA-IIA期累与野放疗 30-36 Gy2.经典型霍奇金淋巴瘤a)I-II期无大肿块化疗后CR者,累与野放疗 30Gy化疗后PR者,累与野放疗 30Gy,残留病灶加量至36-40Gyb)I-II期大肿块化疗后CR者,累与野放疗 30Gy,原大肿块处加量至36Gy化疗后PR者,累与野放疗 36Gy, 残留病灶加量至36-40Gyc)III-IV期大肿块化疗后大肿块病灶处放疗36-40Gy附:NCCN预后不良因素大肿块:纵胸比>1/3或肿块>10cm血沉50>3个淋巴区域B病症2个结外病变非霍奇金淋巴瘤一.WHO分类〔NCCN 2008〕:前躯淋巴肿瘤B淋巴母性白血病/淋巴瘤〔B-ALL/LBL〕T淋巴母性白血病/淋巴瘤〔B-ALL/LBL〕成熟B细胞肿瘤慢性淋巴细胞性白血病/小淋巴细胞淋巴瘤〔CLL/SLL〕B-幼淋巴细胞性白血病〔B-PLL〕脾B细胞边缘区淋巴瘤毛细胞白血病脾B细胞淋巴瘤/白血病,不能分类脾弥漫性红髓小B细胞淋巴瘤毛细胞白血病-变型淋巴浆细胞性淋巴瘤〔LPL〕Waldenström巨球蛋白血症重链病α重链病γ重链病μ重链病浆细胞骨髓瘤骨孤立性浆细胞瘤结外黏膜相关淋巴组织边缘区淋巴瘤〔MALT淋巴瘤〕淋巴结边缘区淋巴瘤儿童淋巴结边缘区淋巴瘤滤泡性淋巴瘤〔FL〕儿童滤泡性淋巴瘤原发性皮肤滤泡中心淋巴瘤套细胞淋巴瘤〔MCL〕弥漫性大B细胞淋巴瘤〔DLBCL〕,非特指性富于T细胞/组织细胞的大B细胞淋巴瘤原发性中枢神经系统〔CNS〕DLBCL原发性皮肤DLBCL,腿型老年人EBV阳性DLBCL慢性炎症相关性DLBCL淋巴瘤样肉芽肿病原发性纵隔〔胸腺〕大B细胞淋巴瘤血管大B细胞淋巴瘤〔IVLBCL〕ALK阳性大B细胞淋巴瘤浆母细胞性淋巴瘤起自HHV8相关多中心性Castleman病的大B细胞淋巴瘤原发性渗出性淋巴瘤Burkitt淋巴瘤B细胞淋巴瘤,不能分类,具有DLBCL和Burkitt淋巴瘤中间特点B细胞淋巴瘤,不能分类,具有DLBCL和经典型霍奇金淋巴瘤中间特点成熟T细胞和NK细胞肿瘤T细胞幼淋巴瘤性白血病T细胞大颗粒淋巴细胞性白血病慢性NK细胞淋巴组织增生性疾病侵袭性NK细胞白血病儿童系统性EBV阳性T细胞淋巴组织增生性疾病水泡痘疮样样淋巴瘤成人T细胞白血病/淋巴瘤结外NK/T细胞淋巴瘤,鼻型〔NK/TCL〕肠病相关性T细胞淋巴瘤肝脾T细胞淋巴瘤〔HSTCL〕皮下脂膜炎样T细胞淋巴瘤〔SPTCL〕蕈样肉芽肿Sézary综合征原发性皮肤CD30阳性T细胞淋巴组织增生性疾病淋巴瘤样丘疹病原发性皮肤间变性大细胞淋巴瘤〔C-ALCL〕原发性皮肤γδT细胞淋巴瘤原发性皮肤CD8阳性侵袭性嗜表皮性细胞毒性T细胞淋巴瘤原发性皮肤CD4阳性小/中T细胞淋巴瘤外周T细胞淋巴瘤,非特指性〔PTCL, NOS〕血管免疫母细胞性T细胞淋巴瘤〔AITL〕间变性大细胞淋巴瘤〔ALCL〕,ALK阳性间变性大细胞淋巴瘤〔ALCL〕,ALK阴性组织细胞和树突细胞肿瘤组织细胞肉瘤朗格汉斯组织细胞增生症朗格汉斯细胞肉瘤交指树突细胞肉瘤滤泡树突细胞肉瘤纤维母细胞性网状细胞肿瘤未确定性树突细胞肿瘤播散性幼年性黄色肉芽肿移植后淋巴组织增生性疾病〔PTLD〕早期病变浆细胞增生传染性单核细胞增多症样PTLD多形性PTLD单核性PTLD单形性PTLD〔B和T/NK细胞型〕经典型霍奇金淋巴瘤型PTLD二.分期〔COTSWALDS〕I期:病变累与单个淋巴结区期:病变局限侵犯单个淋巴结外器官或部位IEII期:病变累与横膈同侧2个或以上的淋巴结区II期:病变局限侵犯单个淋巴结外器官或部位和它的区域淋巴结,E伴或不伴横膈同侧的其它淋巴结区受累*注明受累的淋巴结区数目〔如II〕3III期:病变累与横膈两侧淋巴结区III期:病变局限侵犯单个淋巴结外器官或部位,加横膈两侧淋巴结区受累E期:病变累与脾脏,加以横膈两侧淋巴结区受累IIIS期:病变局限侵犯单个淋巴结外器官或部位和脾脏,加横膈两侧淋巴结IIIE+S区受累IV期:弥漫性〔多灶性〕侵犯1个或以上淋巴结外器官,伴或不伴相关淋巴结受累;或侵犯单个结外器官伴远处〔非区域〕淋巴结受累另外根据有无全身病症分为A、B。
皮肤外周T细胞淋巴瘤(PTCL)是一种罕见的恶性淋巴瘤,起源于皮肤外周T细胞。
这种病症在临床上表现为皮肤病变,并且可能在淋巴结和其他器官中出现转移。
对于这种疾病,评价标准的制定十分重要,能够帮助医生进行诊断和治疗,也可以为临床研究提供统一的参照标准。
下面我们将对皮肤外周T细胞淋巴瘤的评价标准进行详细的探讨。
一、临床表现1. 皮肤病变PTCL患者通常表现为皮肤上的肿块、红斑或溃疡等病变,这些皮肤症状往往是该病的早期表现,对于鉴别诊断非常重要。
2. 淋巴结肿大有些患者在淋巴结区域出现肿大,这可能表明疾病已经向淋巴系统内部发展。
3. 全身症状患者可能出现发热、乏力、体重减轻等全身症状,这些症状一般伴随着病情的进展而逐渐加剧。
二、影像学检查1. 化疗前后CT检查在评估治疗效果时,CT检查可以帮助医生确定病灶的大小和数量的变化,对于评估治疗效果至关重要。
2. PET-CT检查PET-CT检查能够更准确地评估病灶的新陈代谢活性,对于评估疾病的活动程度和治疗效果具有一定的指导意义。
三、病理学检查1. 病变组织病理学检查通过病理学检查,可以观察到肿瘤细胞的形态特点和组织学结构,帮助医生进行准确的诊断。
2. 免疫组化检查通过对肿瘤组织标记特定的免疫组化标记物,可以帮助确定肿瘤的类型和来源,为治疗方案的选择提供依据。
四、分子生物学检查1. T细胞受体基因重排对于皮肤外周T细胞淋巴瘤,T细胞受体基因的重排检测结果有助于确定肿瘤细胞的来源和克隆性,对于诊断和分析病情具有重要意义。
2. 并行测序技术利用高通量测序技术对患者的肿瘤组织进行基因组学分析,有助于发现特定的基因突变和异常,为个体化治疗方案的制定提供依据。
五、分期和风险评估1. Ann Arbor分期采用Ann Arbor分期对PTCL患者进行分期,根据淋巴瘤的累及部位和范围进行分期,有助于评估患者的病情严重程度。
2. PIT评分系统PIT评分系统是根据患者发病时的生理状况、芳龄和淋巴瘤分期等因素进行综合评估,有助于判断患者的不良预后因素和生存率。
外周T细胞淋巴瘤(非特指型)诊疗规范(征求意见稿)苏州大学附属第一医院血液科1. 概述外周T细胞淋巴瘤(Peripheral T-cell lymphoma, PTCL)是一组起源于胸腺后成熟T 淋巴细胞的淋巴系统恶性肿瘤。
NCCN2014版明确指出PTCL包括4类亚型:外周T细胞淋巴瘤-非特指型(Peripheral T-cell lymphoma, not otherwise specified, PTCL-NOS),血管免疫母细胞性T细胞淋巴瘤(angioimmunoblastic T-cell lymphoma, AITL),间变大细胞淋巴瘤(anaplastic large cell lymphoma, ALCL)和肠病相关T 细胞淋巴瘤(Enteropathy associated T-cell lymphoma, EATL)。
外周T细胞淋巴瘤,非特指型(PTCL-NOS)是PTCL中最常见的亚型。
所谓“非特指型”,是强调这一亚型与已明确的各种独立的成熟T细胞淋巴瘤均不符合,即PTCL-NOS其实是一大组不属于已明确的任何一类独特亚型的成熟T细胞淋巴瘤。
PTCL-NOS是一类异质性疾病,在细胞形态学、遗传学、分子生物学和临床表现等方面均无特异性。
本病属于排除性诊断,即只有在排除其它独立分型的T细胞淋巴瘤后,方能做出PTCL-NOS的诊断。
本病临床表现为侵袭性病程,对化疗不敏感,易复发,5年生存率仅为25~45%。
2. 流行病学PTCL-NOS是最常见的T细胞淋巴瘤亚型。
在西方国家,PTCL-NOS占所有NHL的7%~10%,占PTCL发病的30%。
而亚洲国家发病率更明显高于欧美,占所有NHL的15%~22%,占PTCL发病的50%。
发病常见于中老年人,中位年龄55岁,儿童少见。
男性多见,男女比例约为2:1。
3. 病因及发病机制本病病因尚未明确,可能与EBV感染有一定关系,也可能与自身免疫功能降低或周围环境影响有关。
发病机制有待进一步研究。
4. 临床表现最常见的症状是无痛性浅表淋巴结肿大,常伴有B症状。
淋巴结肿大以颈部和颌下淋巴结最常见,其次是腋窝和腹股沟。
超过半数的患者可累及全身其他部位,如骨髓、肝脾和结外组织,结外受累以皮肤和胃肠道多见,其次肺、唾液腺和中枢神经系统也容易受累。
部分患者可出现明显的皮肤瘙痒高和嗜酸性粒细胞增多。
外周血象的改变相对较轻而少。
少部分患者会伴有嗜血细胞综合征,预后极差,中位生存时间仅40天,绝大多数患者在一年内死亡。
多数患者在诊断时多为Ⅲ-Ⅳ期,病程具有侵袭性。
5. 病理PTCL-NOS可能起源于成熟(外周)T细胞发育的各个分化阶段。
病理组织学显示,多数发生在淋巴结,少数在结外器官或组织。
瘤细胞呈弥漫分布,淋巴结结构破坏,常伴有炎性多形性背景。
瘤细胞种类多样且变化大,可以由小、中等或大细胞组成,多数为中到大细胞,胞核多形性,不规则,染色质多或泡状,核仁明显,核分裂像多见。
PTCL-NOS三种形态学变异亚型:淋巴上皮样细胞淋巴瘤(又称Lennert淋巴瘤)、T区变异型淋巴瘤和滤泡样型淋巴瘤。
免疫表型检测常表达一种或多种T细胞相关抗原,如CD3、CD45RO、CD2、CD5等。
部分病例丢失的一种或多种成熟T细胞抗原(CD5或CD7); CD4+常见,少数病例CD4阴性、CD8阳性,两者同时阳性的病例罕见。
Ki-67阳性细胞超过70%与预后差相关;大部分大细胞型肿瘤细胞CD30阳性,但颗粒酶B、穿孔素及TIA-1多为阴性,据此与间变大细胞淋巴瘤鉴别。
部分结外病变病例CD56阳性,并常伴细胞毒性T细胞表型,但EBV阴性。
细胞和分子遗传学检查:原位杂交检测显示EBV大多数情况下为阴性。
基因重排检测多数病例为TCRαβ阳性、TCRγδ阴性。
遗传学异常较常见,如+7q、+8q、+17q、+22q、5q-、10q-、12q-、13q-等,3号染色体三倍体在Lennert淋巴瘤多见。
6. 诊断与分期PTCL-NOS在细胞形态学、免疫学、细胞核分子遗传学以及临床表现上无特异性,所以只有在排除其它独立分型的T细胞淋巴瘤后,方能做出PTCL-NOS的诊断。
疾病分期采用Ann Arbor/Cotswords 分期系统(详见DLBCL部分)。
7. 预后评估PTCL-NOS总体预后比侵袭性B细胞淋巴瘤患者更差,5年生存率仅25%~45%。
临床预后因素包括IPI/aaIPI(详见DLBCL部分)和 PTCL-NOS预后指数(prognostic index for PTCL-NOS,PIT)。
PIT预后指数:危险度分组:0分低危;1分中低危;2分中高危,3或4分高危8. 治疗8.1 治疗前评估治疗前必须进行以下检查项目(1)病史包括B症状。
(2)体格检查:包括一般状况、全身皮肤、浅表淋巴结(特别是韦氏环)、肝脾和腹部肿块。
(3)体能状态。
(4)实验室检查:血、尿、便常规,肝、肾功能,心电图(EKG),LDH,β2-微球蛋白(β2-MG)。
(5)除常规检查外,患者治疗前都应该接受骨髓穿刺和活检,以明确是否存在骨髓受侵犯。
骨髓活检样本至少应在1.0 cm以上。
(6)检测HBV表面抗原/抗体和核心抗原/抗体、HBV DNA拷贝数以及HIV,对丙型肝炎指标的检测只要求在高危个体中进行。
(7)影像学检查:①所有患者应行颈部、胸部、腹部、盆腔CT 检查;②PET-CT已经在国际上广泛地应用于淋巴瘤患者的精确诊断和疗效评价,建议进行;③心脏超声影像;④胃肠道受侵时行胃肠内镜检查;⑤中枢神经系统(CNS)受侵时行腰椎穿刺以及磁共振成像(MRI)检查。
8.2 总体治疗策略PTCL-NOS本身是一组异质性的疾病,临床表现复杂多变、诊断困难、缺乏随机对照研究等原因,其最佳治疗方案和治疗策略尚存在争议。
目前治疗主要借鉴于DLBCL,即以CHOP为基础的化疗方案。
但采用CHOP治疗的长期生存率仅为20%,而一些临床研究显示高强度联合化疗可能有生存优势,故NCCN推荐本病患者选择临床试验或大剂量化疗。
NCCN推荐的总体治疗原则:对经年龄调整的IPI(age adjust IPI,aaIPI)低危或低中危的Ⅰ、Ⅱ期患者推荐临床试验(首选)或6~8个周期的联合化疗加受累野30~40 Gy的放疗.对于aaIPI高危或高中危的Ⅰ、Ⅱ期及Ⅲ、Ⅳ期患者首先推荐临床试验,或者6~8个周期的联合化疗加或不加局部放疗。
对于复发难治的PTCL-NOS患者,则推荐临床试验、二线治疗方案或姑息性放疗。
8.2 NCCN推荐的具体化疗方案可供选择的一线治疗方案包括CHOP、CHOEP、EPOCH和HyperCVAD/MTX-AraC。
适合大剂量化疗患者的二线方案:DHAP、ESHAP、GDP、GemOx、ICE和MINE。
不适合大剂量化疗患者的二线方案:阿仑单抗(抗CD52mAb, alemtuzumab)、硼替佐米(bortezomib)、地尼白介素-白喉毒素连接物(denileukin diftitox)、普拉曲沙(Pralatrexate,商品名Folotyn)、罗米地辛(Romidepsin, depsipeptide)、吉西他滨(Gemcitabine)和放射治疗。
对预后不良的年轻患者可以考虑自体或异基因造血干细胞移植。
9. 疗效评估与随访9.1 疗效评估:中期疗效评估存在一定的预后价值,可考虑在完成2~4 个疗程的治疗后进行,(具体疗效标准参考DLBCL部分)。
评估结果为CR的患者应继续完成既定治疗方案,评估结果为PR而肿瘤体积缩小程度较高的患者也可考虑继续完成既定治疗方案或加入针对局灶肿块的RT,评估结果为PR但肿瘤体积缩小程度不理想的患者可考虑直接转入二线治疗,而评估结果为疾病稳定或进展的患者则应立即转入二线治疗。
治疗全部完成后的疗效评估建议在治疗完成后8 周进行。
9.2 随访时间:完成治疗后第1 年每3 个月1 次;第2 年每6 个月1 次,3 年以上每年1 次。
9.3 随访内容:血常规、肝肾功能、LDH、β2-MG、EKG、腹部(肝脏、胰脏、腹膜后)B超、X线胸片(正侧位)或CT,以及其他必要检查。
附录:常用化疗方案汇总(NCCN指南推荐)一线化疗方案:CHOEP:CTX 750mg/m2/d, iv d1阿霉素(ADM) 50mg/m2/d, iv d1VCR 2mg/d 或 VDS 4mg/d,iv d1VP16 100mg/m2/d, iv, d1-3强的松(Pred) 100mg/d ,po d1-5(可改用DEX静滴)CHOP-14/CHOP-21:CTX 750mg/m2/d, iv d1阿霉素(ADM) 50mg/m2/d, iv d1VCR 2mg/d 或 VDS 4mg/d,iv d1强的松(Pred) 100mg/d ,po d1-5(可改用DEX静滴)DA-EPOCH:VP16 50mg/m2/d, iv, d1-4, 维持24hrVCR 0.4mg/m2/d, iv, d1-4, 维持24hrADM 10mg/m2/d, iv, d1-4, 维持24hrCTX 750mg/m2/d, iv, d5Pred 60mg/m2/d, iv, d1-5Hyper CVAD/MTX+AraC:Cycles 1,3,5,7CTX 300mg/m2/Q12h, iv d1-3;Mesna解救 600mg/m2,iv d1-3阿霉素(ADM) 50mg/m2/d, iv d4VCR 2mg/d 或 VDS 4mg/d, iv d4,11 DEX 40mg/d ,po/iv d1-4,11-14Cycles 2,4,6,8MTX 200mg/m2 iv(2h) d1MTX 800mg/m2 iv(22h) d1四氢叶酸(THFA) 首次50mg,随后15mg iv Q6h MTX后12小时,至MTX血药水平<0.1umol/LAraC 3g/m2 (年龄≥60岁,1g/m2) iv,Q12h d2,3甲强龙(methylprednisolone; MP) 50mg iv,Q12h d1-3一线巩固方案:高剂量化疗+干细胞移植(自体或异基因)二线治疗:拟干细胞移植者:DHAP:顺铂(cisplatin) 0.1g/m2/d, iv d1,维持24hrAra-C 2g/m2/12h,iv d2DEX 20mg/q12h, iv or po d1-4ESHAP:VP-16 60mg/m2/d, iv d1-4甲强龙(MP) 500mg/d, iv d1-4顺铂(cisplatin) 25mg/m2/d , iv d1-4(维持24hr)Ara-c 2g/m2/d, iv d5DA-EPOCH:VP16 50mg/m2/d, iv, d1-4, 维持24hrVCR 0.4mg/m2/d, iv, d1-4, 维持24hrADM 10mg/m2/d, iv, d1-4, 维持24hrCTX 750mg/m2/d, iv, d5Pred 60mg/m2/d, iv, d1-5GDP:吉西他滨(Gemcitabine; GEM) 1000mg/m2 /d, iv d1, 8Dex 40mg,iv d1-4顺铂(cisplatin) 75 mg/m2 /d iv d1GemOx吉西他滨(GEM)1 000 mg/m2,iv,d1, 8;奥沙利铂(L-OHP)130 mg/m2,iv,d1;ICE:异环磷酰胺(IFO)1g/m2,iv,d1-3;Mesna解救400mg,iv q8h,d1-3;卡铂(CBP),AUC=5,max 800mg, iv,d2;依托泊苷(VP-16)100mg/m2,iv,d1-3MINE:IFOS 1.33g/m2/d,iv,d1-3MIT 8mg/m2,iv,d1VP-16 65mg/m2/d,iv,d1-3普拉曲沙注射剂(Pralatrexate, Folotyn)叶酸模拟代谢抑制剂;中国未上市罗米地辛 (Romidepsin,depsipeptide) 组蛋白去乙酰化酶抑制剂;中国未上市地尼白介素-白喉毒素连接物(denileukin diftitox)中国未上市非干细胞移植者:阿仑单抗(抗CD52mAb, alemtuzumab)硼替佐米(bortezomib)DA-EPOCH(同上)吉西他滨(Gemcitabine)普拉曲沙注射剂(Pralatrexate,Folotyn)叶酸模拟代谢抑制剂;中国未上市罗米地辛 (Romidepsin,depsipeptide) 组蛋白去乙酰化酶抑制剂;中国未上市地尼白介素-白喉毒素连接物(denileukin diftitox)中国未上市 .。