第二章 自由基聚合-课堂练习题及答案
- 格式:doc
- 大小:128.00 KB
- 文档页数:6
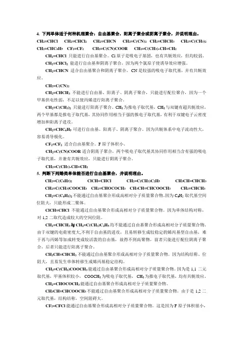
4. 下列单体适于何种机理聚合:自由基聚合,阳离子聚合或阴离子聚合,并说明理由。
CH2=CHCl CH2=CHCl2CH2=CHCN CH2=C(CN)2CH2=CHCH3CH2=C(CH3)2 CH2=CHC6H5CF2=CF2CH2=C(CN)COOR CH2=C(CH3)-CH=CH2 CH2=CHCl 只能进行自由基聚合。
Cl原子是吸电子基团,也有共轭效应,但均较弱。
CH2=CHCl2能进行自由基和阴离子聚合,因为两个氯原子使诱导效应增强。
CH2=CHCN 适合自由基聚合和阴离子聚合。
-CN是较强的吸电子取代基,并有共轭效应。
CH2=C(CN)2CH2=CHCH3不能进行自由基、阳离子、阴离子聚合,只能进行配位聚合,因为一个甲基供电性弱,不足以使丙烯进行阳离子聚合。
CH2=C(CH3)2只能进行阳离子聚合。
-CH3为推电子取代基,-CH3与双键有超共轭效应,两个甲基都是推电子取代基,其协同作用相当于强的推电子取代基,有利于双键电子云密度增加和阳离子进攻。
CH2=CHC6H5可进行自由基、阳离子、阴离子聚合。
因为共轭体系中电子流动性大,容易诱导极化。
CF2=CF2适合自由基聚合。
F原子体积小。
CH2=C(CN)COOR适合阴离子聚合,两个吸电子取代基其协同作用相当含有强的吸电子取代基,并兼有共轭效应,只能进行阴离子聚合。
CH2=C(CH3)-CH=CH25. 判断下列烯类单体能否进行自由基聚合,并说明理由。
CH2=C(C6H5)2ClCH=CHCl CH2=C(CH3)C2H5CH3CH=CHCH3 CH2=C(CH3)COOCH3CH2=CHOCOCH3CH3CH=CHCOOCH3 CH2=CHCH3 CH2=C(C6H5)2不能通过自由基聚合形成高相对分子质量聚合物。
因为C6H5-取代基空间位阻大,只能形成二聚体。
ClCH=CHCl不能通过自由基聚合形成高相对分子质量聚合物。
因为单体结构对称,对1,2-二取代造成较大的空间位阻。
2. 下列烯类单体适于何种机理聚合?自由基聚合、阳离子聚合还是阴离子聚合?并说明原因。
CH 2=CHCl CH 2=CCl 2 CH 2=CHCN CH 2=C(CN)2 CH 2=CHCH 3 CH 2=C(CH 3)2 CH 2=CHC 6H 5 CF 2=CF 2 CH 2=C(CN)COOR CH 2=C(CH 3)-CH=CH 2答:CH 2=CHCl :适合自由基聚合,Cl 原子是吸电子基团,也有共轭效应,但均较弱。
CH 2=CCl 2:自由基及阴离子聚合,两个吸电子基团。
CH 2=CHCN :自由基及阴离子聚合,CN 为吸电子基团。
CH 2=C(CN)2:阴离子聚合,两个吸电子基团(CN )。
CH 2=CHCH 3:配位聚合,甲基(CH 3)供电性弱。
CH 2=CHC 6H 5:三种机理均可,共轭体系。
CF 2=CF 2:自由基聚合,对称结构,但氟原子半径小。
CH 2=C(CN)COOR :阴离子聚合,取代基为两个吸电子基(CN 及COOR ) CH 2=C(CH 3)-CH=CH 2:三种机理均可,共轭体系。
3. 下列单体能否进行自由基聚合,并说明原因。
CH 2=C(C 6H 5)2 ClCH=CHCl CH 2=C(CH 3)C 2H 5 CH 3CH=CHCH 3 CH 2=CHOCOCH 3 CH 2=C(CH 3)COOCH 3 CH 3CH=CHCOOCH 3 CF 2=CFCl 答:CH 2=C(C 6H 5)2:不能,两个苯基取代基位阻大小。
ClCH=CHCl :不能,位阻效应,对称结构,极化程度低。
CH 2=C(CH 3)C 2H 5:不能,二个推电子基,只能进行阳离子聚合。
CH 3CH=CHCH 3:不能,位阻效应,结构对称,极化程度低。
CH 2=CHOCOCH 3:醋酸乙烯酯,能,吸电子基团。
CH 2=C(CH 3)COOCH 3:甲基丙烯酸甲酯,能。
1、自由基向()转移,导致诱导分解,使引发剂效率降低,同时也使聚合度降低。
A、引发剂B、单体C、高分子链D、溶剂2、下列反应过程能使自由基聚合物聚合度增加的是()A、链增长反应B、链引发反应C、链转移反应D、链终止反应3、自由基聚合体系中出现自动加速现象的原因是。
A、单体浓度降低B、引发剂浓度降低C、体系温度升高D、体系粘度增大4、对于自由基聚合,在其他条件保持不变的前提下升高聚合温度,得到的聚合物的分子量将。
A、减小B、说不准C、不变D、增大5、生产聚氯乙烯时,决定产物分子量的因素是。
A、聚合温度B、引发剂种类C、引发剂浓度D、单体浓度6、在高压聚乙烯(LDPE)中存在长支链,其形成原因是。
A、向引发剂链转移B、分子内链转移C、向聚合物的链转移D、向单体的链转移7、α-甲基苯乙烯的Tc=25℃,则在下列()条件下可能形成高聚物。
A、聚合温度≥25℃B、聚合温度=25℃C、聚合温度<25℃8、苯乙烯在60℃进行自由基聚合时的链终止方式为。
A、偶合终止B、歧化终止C、既有偶合终止也有歧化终止,但以歧化终止为主D、既有偶合终止也有歧化终止,但以偶合终止为主9、甲基丙烯酸甲酯在贮运过程中,为了防止聚合,可以考虑加入。
A、甲苯B、AIBNC、对苯二酚D、甲基乙烯基酮10、本体聚合至一定转化率时会出现自动加速效应,这时体系中的自由基浓度和寿命τ的变化规律为。
A、[M*]增加,τ缩短B、[M*]增加,τ延长C、[M*]减少,τ延长11、对于自由基聚合,聚合温度升高,歧化终止的比例将。
A、增大B、说不准C、减小D、不变12、在苯乙烯自由基聚合体系中加入少量正丁硫醇(Cs=21)的目的是。
A、调节分子量B、终止聚合反应C、都不是13、分解时有氮气逸出,工业上可用作泡沫塑料的发泡剂。
偶氮类引发剂14、根据对聚合反应的抑制程度,可将对聚合有抑制作用的物质粗略分为和。
阻聚剂、缓聚剂15、在自由基链转移反应中,可能存在活性链向、、等低分子物质的转移,使聚合度降低。
• 1. 目前,悬浮聚合发主要用于生产()。
A. PVC、PVDCB. PSC. PED. PP正确答案:A.• 2. 下列单体中可进行自由基、阴离子、阳离子聚合反应的是()。
A. 氯乙烯B. 苯乙烯C. 乙烯D. 醋酸乙烯正确答案:B.• 3. 聚乙烯醇的单体是()。
A. 乙烯醇B. 乙醇C. 乙醛D. 醋酸乙烯酯正确答案:D.• 4. 典型乳液聚合中,主要引发地点是在()。
A. 单体液滴B. 胶束C. 水相D. 单体液滴和胶束正确答案:B.• 5. 过硫酸钾引发剂属于()。
A. 氧化还原引发剂B. 水溶性引发剂C. 油溶性引发剂D. 阴离子引发剂正确答案:B.• 6. 在自由基聚合中,若初级自由基与单体的引发速度较慢,则最终聚合速率与单体浓度呈()级关系。
A. 1B. 1.5C. 2D. 不能确定正确答案:B.•7. 苯醌是常用的分子型阻聚剂,一般用单体的()就能达到阻聚效果。
A. 1.0%一0.5%B. 1.0%一2.0%C. 2.0%一5.0%D. 0.1%一0.001%正确答案:D.•8. ()的自由基是引发聚合反应常见的自由基。
A. 高活性B. 低活性C. 中等活性D. 无活性正确答案:C.•9. 某工厂用PVC为原料制搪塑制品时,从经济效果和环境考虑,他们决定用()聚合方法。
A. 本体聚合法生产的PVCB. 悬浮聚合法生产的PVCC. 乳液聚合法生产的PVCD. 溶液聚合法生产的PVC正确答案:C.•10. 自由基链转移反应中,不可能包括活性链向( )的转移。
A. 高分子B. 单体C. 引发剂D. 溶剂• 1. 对于自由基聚合,在其他条件保持不变的前提下升高聚合温度,得到的聚合物的分子量将()。
A. 减小B. 增大C. 不变D. 不一定正确答案:B.• 2. 在乙酸乙烯酯的自由基聚合反应中加入少量苯乙烯,会发生()A. 聚合反应加速B. 聚合反应停止C. 相对分子量降低D. 相对分子量增加正确答案:B.• 3. 传统自由基聚合的机理特征是()。
自由基共聚合课后习题答案自由基共聚合课后习题答案自由基共聚合是有机化学中的一个重要概念,它描述了自由基在反应中的相互作用和结合。
在本文中,我们将回答一些与自由基共聚合相关的习题,以帮助读者更好地理解这个概念。
1. 什么是自由基共聚合?自由基共聚合是指两个或更多的自由基分子在反应中相互结合形成一个较大的分子。
这种反应通常需要高温和高压条件下进行,并且常常需要引入引发剂来启动反应。
自由基共聚合是一种重要的聚合反应,可以用于制备各种高分子材料,如聚乙烯、聚丙烯等。
2. 自由基共聚合反应的机理是什么?自由基共聚合反应的机理可以分为三个步骤:引发、传递和终止。
引发步骤:在高温和高压条件下,引发剂会分解生成自由基。
这些自由基会进一步引发其他自由基的生成,从而形成一个自由基链。
传递步骤:自由基链会不断传递,并与单体分子发生反应。
在这个过程中,自由基会与单体中的双键发生加成反应,形成一个新的自由基。
终止步骤:自由基链会不断传递和终止,直到所有的自由基都被消耗完或反应停止。
终止步骤通常是由两个自由基相互结合形成一个非自由基的分子。
3. 请解释自由基共聚合反应中的引发剂是如何起作用的?引发剂在自由基共聚合反应中起到了启动反应的作用。
引发剂通常是一种易于分解的化合物,如过氧化物。
当引发剂受到热量或光照时,它会分解生成自由基。
这些自由基会引发其他自由基的生成,从而形成一个自由基链。
引发剂的选择对于反应的速率和产物的性质都有重要影响。
4. 自由基共聚合反应有哪些应用?自由基共聚合反应在化学工业中有广泛的应用。
它可以用于制备各种高分子材料,如塑料、橡胶和纤维。
例如,聚乙烯和聚丙烯就是通过自由基共聚合反应制备的。
此外,自由基共聚合还可以用于合成功能性高分子材料,如聚合物荧光染料和聚合物电解质。
5. 自由基共聚合反应有哪些限制?自由基共聚合反应虽然广泛应用,但也存在一些限制。
首先,反应条件通常需要高温和高压,这增加了反应的成本和安全风险。
自由基聚合习题参考答案自由基聚合习题参考答案自由基聚合是有机化学中的一个重要概念,它描述了自由基反应中自由基之间的结合过程。
在这篇文章中,我们将讨论一些与自由基聚合相关的习题,并给出参考答案。
习题一:请给出以下反应的自由基聚合产物。
反应:CH3CH2CH2CH2Br + CH3CH2CH2CH2Br → ?答案:在该反应中,两个溴代烷分子中的溴原子将被自由基取代。
因此,产物将是一个由四个乙基基团组成的烷烃,即正丁烷(CH3CH2CH2CH3)。
习题二:请给出以下反应的自由基聚合产物。
反应:CH3CH2CH2CH2Br + CH3CH2CH2CH2OH → ?答案:在该反应中,溴代烷和醇反应会生成一个自由基,然后这个自由基会与另一个溴代烷发生自由基取代反应。
因此,产物将是一个由两个乙基基团和一个羟基组成的化合物,即正丁醇(CH3CH2CH2CH2OH)。
习题三:请给出以下反应的自由基聚合产物。
反应:CH3CH2CH2CH2Br + CH3CH2CH2CH2CH2Br → ?答案:在该反应中,两个溴代烷分子中的溴原子将被自由基取代。
因此,产物将是一个由五个乙基基团组成的烷烃,即正戊烷(CH3CH2CH2CH2CH3)。
习题四:请给出以下反应的自由基聚合产物。
反应:CH3CH2CH2CH2Br + CH3CH2CH2CH2CH2OH → ?答案:在该反应中,溴代烷和醇反应会生成一个自由基,然后这个自由基会与另一个溴代烷发生自由基取代反应。
因此,产物将是一个由四个乙基基团和一个羟基组成的化合物,即正戊醇(CH3CH2CH2CH2CH2OH)。
习题五:请给出以下反应的自由基聚合产物。
反应:CH3CH2CH2CH2Br + CH3CH2CH2CH2CH2Br + CH3CH2CH2CH2CH2OH → ?答案:在该反应中,溴代烷和醇反应会生成一个自由基,然后这个自由基会与另外两个溴代烷发生自由基取代反应。
因此,产物将是一个由六个乙基基团和一个羟基组成的化合物,即正己醇(CH3CH2CH2CH2CH2CH2OH)。
自由基共聚合练习题一、填空题:二、选择题:1.下列单体中,与丁二烯(e=1.05)共聚时,交替倾向最大的是()A.PS(e=-1.08)B.马来酸酐(e=2.25)C.醋酸乙烯(e=-0.22)D.丙烯腈(e=1.2)2.一对单体工具和的竞聚率r1和r2的值将随()A.局和时间而变化 B.局和温度而变化 C.单体配比不同而变化 D.单体的总浓度而变化3.已知一对单体在进行共聚合反应时获得了恒比共聚物,其条件必定是()A、r1=1.5,r2=1.5B、r1=0.1,r2=1.0C、r1=0.5,r2=0.5D、r1=1.5,r2=0.74.在自由基聚合中,竞聚率为()时,可得到交替共聚物。
A5.下列共聚中,理想共聚是(),理想恒比共聚是(),交替共聚是()A.r1r=1B.r1=r2=1C.r1=r2D.r1=r2=06.当r1>1 r2<1时,若提高聚合反应温度,反应将趋向于()A 交替共聚B 理想共聚 C嵌段共聚 D恒比共聚7.当两种单体的Q.e值越接近则越()A.越难共聚 B。
趋于理想共聚 C.趋于交替共聚 D.趋于恒比共聚8.两种单体的Q和e值越接近,就( )A.难以共聚B.倾向于交替共聚C.倾向于理想共聚D.倾向于嵌段共聚9.有机玻璃板材是采用( )A、本体聚合B、溶液聚合C、悬浮聚合D、乳液聚合三、概念题:1、共聚物2、自由基共聚合反应3、竞聚率4、理想恒比共聚5、Q,e概念四、论述题:1.按照大分子链的微观结构分类,共聚物分几类?它们在结构上有何区别?各如何制备?2.用动力学法推导共聚物组成方程所需作的假设?3.共聚物平均组成的控制?4.竞聚率的定义?说明其物理意义?如何根据竞聚率值判断两单体的相对活性?如何根据竞聚率值判断两单体是否为理想恒比共聚?5.简述几种典型竞聚率数值的意义,以r1 = k11 / k12为例r1 = 0, r1 = 1 ,r1 = ,r1 < 1, r1 > 1,6.在自由基共聚反应中,苯乙烯单体的相对活性远大于醋酸乙烯酯,若在醋酸乙烯酯均聚时加入少量苯乙烯将会如何?为什么?7.如何用Q,e概念判断两种聚合物的共聚倾向?8.Q-e概念?五、计算题:1.苯乙烯(M1)与丁二烯(M2)在5℃下进行自由基乳液共聚时,其r1=0.64,r2=1.38。
第二章 自 由 基 聚 合课 堂 练 习 题1. 对下列实验现象进行讨论:(1)乙烯、乙烯的一元取代物、乙烯的1,1-二元取代物一般都能聚合,但乙烯的1,2-取代物除个别外一般不能聚合。
(2)大部分烯类单体能按自由基机理聚合,只有少部分单体能按离子型机理聚合。
(3)带有π-π共轭体系的单体可以按自由基、阳离子和阴离子机理进行聚合。
解: (1) 对单取代乙烯,空间位阻小,可以聚合;对于1,1-二取代乙烯,一般情况下,取代基体积不大,空间位阻小,同时不对称结构使之更易极化,故1,1-二取代乙烯也可聚合;1,2-二取代乙烯,主要是结构对称的两端取代基的空间位阻要比单端二取代的位阻大得多,使之难以聚合。
(2) 对烯类单体来说,其参加聚合的官能团部分绝大多数情况下是碳碳双键或叁键,碳碳双键或叁键的两个碳电负性相同,不会使电子云密度大变化。
大多数烯类单体的取代基的给电子或吸电子效应不是很强;自由基是电中性的,对其稳定作用没有太严格的要求,几乎所有取代基对自由基都有一定的稳定作用,因此发生自由基聚合的单体多。
少数带有强电子效应取代基的单体,使碳碳双键或叁键的电子云密度发生较大变化,且取代基对生成的离子活性中心有很好的稳定作用,才能进行离子聚合。
(3) π-π体系单体具有大共轭效应,可在诱导极化下产生电子云的流动,从而产生利于在相应反应条件下的电子云密度分布,使反应容易进行,因此这类单体可发生自由基、阴离子、阳离子聚合。
2. 推导自由基聚合动力学方程时,作了哪些基本假定?解:在不考虑链转移反应的前提下,作了三个基本假定:等活性假定,即链自由基的活性与链长无关;稳态假定,即在反应中自由基的浓度保持不变;聚合度很大假定。
3. 聚合反应速率与引发剂浓度平方根成正比,对单体浓度呈一级反应各是哪一机理造成的? 解:R p 与[I]1/2成正比是双基终止造成的,R p 与[M]成正比是初级自由基形成速率远小于单体自由基形成速率的结果。
高分子材料基础第二章课后习题3 下列烯类单体适于何种聚合:自由基聚合、阳离子聚合或阴离子聚合?并说明理由。
(1) CH2=CHCl(2) CH2=CCl2(3) CH2=CHCN(4) CH2=C(CN)2(5) CH2=CHCH3(6) CH2=C(CH3)2(7) CH2=CHC6H5(8) CF2=CF2(9) CH2=C(CH3)—CH=CH2答1只能进行自由基聚合。
Cl原子是吸电子基团,也有共轭效应,但均较弱。
2能进行自由基和阴离子聚合,因为两个氯原子使诱导效应增强。
3适合自由基聚合和阴离子聚合。
-CN是较强的吸电子取代基,并有共轭效应4适于自由基聚合和阴离子聚合,CN是强吸电子基团5不能进行自由基、阳离子、阴离子聚合,只能进行配位聚合,因为一个甲基供电性弱,不足以使丙烯进行阳离子聚合。
6只能进行阳离子聚合。
-CH3为推电子取代基,-CH3与双键有超共轭效应,两个甲基都是推电子取代基,其协同作用相当于强的推电子取代基,有利于双键电子云密度增加和阳离子进攻。
7可进行自由基、阳离子、阴离子聚合。
因为共轭体系中电子流动性大,容易诱导极化. 8适合自由基聚合。
F原子体积小9可进行自由基、阳离子、阴离子聚合。
因为共轭体系中电子流动性大,容易诱导极化.5,对于双基终止的自由基聚合反应,每一大分子含有1.30个引发剂残基。
假定无链转移反应,试计算歧化终止与偶合终止的相对量。
解:偶合终止占30%,歧化终止占70%。
7 何谓链转移反应?有几种形式?对聚合速率和产物分子量有何影响?什么是链转移常数?解:① 问:链自由基夺取其它分子上的原子,使原来的自由基终止,同时生成一个新的自由基,这种反应称为链转移反应。
② 问:链转移的形式包括:向单体、溶剂、引发剂、聚合物、外来试剂的转移反应。
③ 问:对聚合反应速率和聚合物相对分子质量影响与链增长速率常数kp、链转移反应速率常数ktr、再引发速率常数ka相对大小有关。
高分子第二章习题参考答案1.下列烯类单体适于何种机理聚合:自由基聚合,阳离子聚合或阴离子聚合?并说明理由。
CH2=CHCl,CH2=CCl2,CH2=CHCN,CH2=C(CN)2,CH2=CHCH3,CH2=C(CH3)2,CH2=CHC5H6,CF2=CF2,CH2=C(CN)COOCH3,CH2=C(CH3)-CH=CH2参考答案:自由基聚合:CH2=CHCl,CH2=CCl2,CH2=C(CN)2,CH2=CHC5H6,CH2=C(CH3)-CH=CH2,CF2=CF2,CH2=C(CN)COOCH。
阴离子聚合:CH2=CHCN,CH2=C(CN)2,CH2=CHC5H6,CH2=C (CH3)-CH=CH2,CH2=C(CN)COOCH。
阳离子聚合:CH2=CHCH3,CH2=CHC5H6,CH2=C(CH3)-CH=CH2,CH2=C(CH3)2。
CH2=CHCl:适于自由基聚合,Cl原子是吸电子基团,也有共轭效应,但较弱。
CH2=CCl2:适于自由基聚合,Cl原子是吸电子基团。
CH2=CHCN:适于自由基聚合和阴离子聚合,CN是强吸电子基团,并有共轭效应。
CH2=C(CN)2:适于自由基聚合和阴离子聚合,CN是强吸电子基团。
CH2=CHCH3:适于阳离子聚合,CH3是供电子基团,CH3是与双键有超共额轭效应。
CH2=C(CH3)2:适于阳离子聚合,CH3是供电子基团,CH3是与双键有超共轭效应。
CH2=CHC5H6和CH2=C(CH3)-CH=CH2:均可进行自由基聚合、阳离子聚合和阴离子聚合。
因为共轭体系π电子的容易极化和流动。
CF2=CF2:适于自由基聚合。
F原子体积小,结构对称。
CH2=C(CN)COOCH:适合阴离子和自由基聚合,两个吸电子基,并兼有共轭效应。
2.判别下列单体能否进行自由基聚合,并说明理由。
CH2=C(C5H6)2,ClCH=CHCl,CH2=C(CH3)C2H5,CH3CH=CHCH3,CH2=C(CH3)COOCH3,CH2=CHOCOCH3,CH3 CH=CHCOCH3参考答案:CH2=C(C5H6)2不能通过自由基聚合形成高分子量聚合物。
第二章 自由基聚合 习题参考答案1.举例说明自由基聚合时取代基的位阻效应、共轭效应、电负性、氢键和溶剂化对单体聚合热的影响。
解答:以结构最简单的聚乙烯为标准,其聚合热为mol 。
位阻效应:单体的位阻效应加大,聚合放热下降。
如异丁烯,其聚合热为-54kJ/mol 。
这是因为单体的取代基在空间伸展范围大,而成链后,伸展范围小,键角压缩,需贮藏一定能量。
共轭效应:单体的共轭效应加大,聚合放热下降。
如丁二烯,其聚合热为-73kJ/mol 。
这是因为聚合后,单体原有的共轭作用下降,稳定性下降,需用一定能量。
电负性:单体带强电负性取代基,聚合放热上升。
如四氟乙烯,其聚合热为mol 。
这是因为碳-氟键能大,氟原子半径小。
氢键和溶剂化:单体的氢键和溶剂化大于聚合物的,聚合放热下降。
如丙烯酸,其聚合热为-67kJ/mol 。
这是单体间氢键作用大的原因。
2.比较下列单体的聚合反应热的大小并解释其原因:乙烯、丙烯、异丁烯、苯乙烯、α-甲基苯乙烯、 氯乙烯、四氟乙烯。
解答:3.什么是聚合上限温度、平衡单体浓度?根据表3-3数据计算丁二烯、苯乙烯40℃、80℃自由基聚合时的平衡单体浓度。
解答:聚合上限温度:当聚合和解聚处于平衡状态时,△G = 0,则△H = T △S 。
这时的反应温度称为聚合上限温度(ceiling temperature ),记为T c 。
一般规定平衡单体浓度为1mol/L 时的平衡温度为聚合的上限温度。
平衡单体浓度:链增长和解聚达平衡时体系的单体浓度,一般取标准状态。
丁二烯:⎪⎪⎭⎫ ⎝⎛-=O cO e ΔS T ΔH R 1ln[M] (1)40℃(313K ),△H = mol ,△S = mol ,R =[M]e = ×10-8mol/L(2)80℃ [M]e = ×10-7mol/L苯乙烯:(1)40℃(313K ),△H = mol ,△S = mol ,R =[M]e = ×10-7mol/L(2)80℃ [M]e = ×10-5mol/L4.α-甲基苯乙烯在0℃可以聚合,升温至66℃后不能聚合,但进一步加大反应压力,该单体又可以发生聚合。
第二章 自 由 基 聚 合课 堂 练 习 题1. 对下列实验现象进行讨论:(1)乙烯、乙烯的一元取代物、乙烯的1,1-二元取代物一般都能聚合,但乙烯的1,2-取代物除个别外一般不能聚合。
(2)大部分烯类单体能按自由基机理聚合,只有少部分单体能按离子型机理聚合。
(3)带有π-π共轭体系的单体可以按自由基、阳离子和阴离子机理进行聚合。
解: (1) 对单取代乙烯,空间位阻小,可以聚合;对于1,1-二取代乙烯,一般情况下,取代基体积不大,空间位阻小,同时不对称结构使之更易极化,故1,1-二取代乙烯也可聚合;1,2-二取代乙烯,主要是结构对称的两端取代基的空间位阻要比单端二取代的位阻大得多,使之难以聚合。
(2) 对烯类单体来说,其参加聚合的官能团部分绝大多数情况下是碳碳双键或叁键,碳碳双键或叁键的两个碳电负性相同,不会使电子云密度大变化。
大多数烯类单体的取代基的给电子或吸电子效应不是很强;自由基是电中性的,对其稳定作用没有太严格的要求,几乎所有取代基对自由基都有一定的稳定作用,因此发生自由基聚合的单体多。
少数带有强电子效应取代基的单体,使碳碳双键或叁键的电子云密度发生较大变化,且取代基对生成的离子活性中心有很好的稳定作用,才能进行离子聚合。
(3) π-π体系单体具有大共轭效应,可在诱导极化下产生电子云的流动,从而产生利于在相应反应条件下的电子云密度分布,使反应容易进行,因此这类单体可发生自由基、阴离子、阳离子聚合。
2. 推导自由基聚合动力学方程时,作了哪些基本假定?解:在不考虑链转移反应的前提下,作了三个基本假定:等活性假定,即链自由基的活性与链长无关;稳态假定,即在反应中自由基的浓度保持不变;聚合度很大假定。
3. 聚合反应速率与引发剂浓度平方根成正比,对单体浓度呈一级反应各是哪一机理造成的? 解:R p 与[I]1/2成正比是双基终止造成的,R p 与[M]成正比是初级自由基形成速率远小于单体自由基形成速率的结果。
4. 单体浓度0.2mol/L ,过氧类引发剂浓度为4.2×10-3mol/L, 在60O C 下加热聚合。
如引发剂半衰期为44hr ,引发剂引发效率f=0.80,k p =145L/mol·s ,k t =7.0×107 L/mol·s ,欲达5%转化率,需多少时间? 答案:t = 24113s=6.7h 。
解:(1)法:0][][ln M M = kp -21)(t d k fk []21I t )1ln(x - = kp -21)(td k fk []21I t k d =ln2/t 1/2=ln2/44×3600=4.38×10-6(S -1), k p =145(L/mol .s ), k t =7.0×107(L/mol .s )f=0.8, [I]=4.0×10-3(mol/L ), x=5%则t 2132176)103.4()100.71038.48.0(14595.0ln --⨯⨯⨯⨯-= 则t=6.7hr5. 动力学链长的定义是什么?分析没有链转移反应与有链转移反应时动力学链长与平均聚合度的关系。
解:在自由基聚合中,将一个活性中心由引发开始到活性中心消失期间消耗的单体分子数定义为动力学链长,用ν表示。
它等于链增长反应速率与链引发反应速率之比。
没有链转移时,=ν/(C/2 + D );有链转移时,1/=(C/2 + D )/v+ C M + C I [I]/[M] + C S [S]/[M] 。
6. 醋酸乙烯酯在60 O C 以偶氮二异丁腈为引发剂进行本体聚合,其动力学数据如下:[I]=0.026×10-3 mol/L ,[M]=10.86 mol/L ,f=1,k d = 1.16×10-5s -1,k P = 3700 L/mol·s ,k t = 7.4×107 L/mol·s ,C M =1.91×10-4,歧化终止占动力学链终止的90%,求所得聚醋酸乙烯酯的聚合度。
答案:=5058。
解:有链转移时数均聚合度有以下关系: [][][][]M S C M I C C Xn n X S I M k +⋅++=)(11∵ 醋酸乙烯酯在60 O C 以偶氮二异丁腈为引发剂进行本体聚合∴ C I =0 C S =0∵ M k C Xn n X +=)(11而 k Xn )( = D C +21υ其中υ =()=⨯⨯⨯⨯⨯⨯⨯⨯=⋅--2/132/1752/12/1)10026.0()104.71016.11(286.103700][][2I M k fk k t d p1. 345×105 ∴ k Xn )( = D C +21υ=1.415×105 代入M k C Xn n X +=)(11 ∴n X =50487. 在100毫升甲基丙烯酸甲酯中加入0.0242克过氧化二苯甲酰,于60 O C 下聚合,反应1.5小时后得到3克聚合物,用渗透压法测得相对分子质量为831,500。
知60 O C 下引发剂的半衰期为48小时,f=0.8,C I = 0.02,C M =0.1×10-4,甲基丙烯酸甲酯密度为0.93 g/ml 。
求:(1)甲基丙烯酸甲酯在60 O C 下的k p 2/k t 值。
(2)在该温度下歧化终止和偶合终止所占的比例。
答案:⑴ :k p 2/k t = 0.0115L/(mol•s)。
⑵ :偶合终止占16%,歧化终止占84%。
解:⑴ t 1/2=dk 2ln = 6104606048693.0693.0-⨯=⨯⨯=⇒⇒⇒d d k k [I ]=0.0242/M 过氧化二苯甲酰×0.100=0.0242/242×0.100=0.001mol/L[M ]=0.93×100/101甲基丙烯酸甲酯×0.100=9.2 mol/L∵[][]M I k fk k R t d p p 2121)(= s mol/L 1056.560605.11.0/993][5•⨯=⨯⨯⨯==-sL mol g g dt M d R p ∴[][]2.9001.0)1048.0(1056.5212165t p k k --⨯⨯=⨯ ∴ 0114.02=t p k k⑵ 有链转移时数均聚合度有以下关系:=n X 1[][][][]M S C M I C C Xn S I M k+⋅++)(1 其中k Xn )(为正常终止动力学链长对聚合度的贡献,=8399998315000==M M , C M =0.1×10-4, C I = 0.02, Cs =0,[I ]=0.001mol/L ,[M ]=9.2 mol/L∴ 9355)(02.9001.002.0101.0)(1839914=⇒⇒⇒⇒+⋅+⨯+=-k k Xn Xn k Xn )( = D C +21υ将0114.02=t pk k 代入下式,可得动力学链长:υ =()8556001.0)1048.0(22.90114.0][][22/162/12/12/1=⨯⨯⨯⨯⨯=⋅-I M k fk k t d p或另一求法: υ =85561056.5)2.9(0114.021][215222=⨯⨯⨯=⋅⋅-p t p R M k k ∵ k Xn )( = D C +21υ(其中C 为偶合终止比例,D 为歧化终止比例) ∴ 9355 = D C +218556 D C +21=0. 914 又∵ C+D=100%∴ C =17 % D =0.83 %即:偶合终止占17%,歧化终止占83%8. 聚氯乙烯的相对分子质量为什么与引发剂浓度基本上无关而仅取决于聚合反应温度?试求45、50、60 O C 下聚合所得聚氯乙烯的相对分子质量。
(C M = 125 exp[-30.5/RT])解:① 问:=R p /(R t + R tr ),由于氯乙烯主要向单体转移生成大分子,则有=R p /R tr ,M ,= 1/C M , C M = k tr ,M /k p ,所以与引发剂浓度基本上无关,又由于链转移反应活化能高于链增长反应活化能,故温度上升, C M 增加, 所以仅取决于聚合反应温度。
② 问:45℃,=1/C M =1/125 exp[-30.5/RT]=1/125 exp[-30.5/8.314*0.001*(273+45)]) =817; 同理: 50℃,=685; 60℃,=487。
9.按下述两种配方,使苯乙烯在苯中用过氧化二苯甲酰在60℃下引发自由基聚合(1)[BPO]=2×10-4mol/L, [St]=416 g/L(2)[BPO]=6×10-4mol/L, [St]=83.2 g/L设f=1,试求上述两种配方的转化率均达到10%时所需要的时间比。
解法一:设配方(1)所需时间为t 1,配方(2)所需时间为t 2配方(1)单体投料为(2)的5倍,∴ 达到同一转化率时,前者生成的聚合物量也为后者的5倍,转化率为10%仍属稳态。
732.110216.4106832.055441221=⨯⨯⨯⨯⨯==--p p R R t t解法二:根据732.1102106][][][][ln ][][][ln ][441202/1102/1221=⨯⨯===--I I M M I k M M I k t t10. 以偶氮二异丁腈为引发剂,写出苯乙烯、醋酸乙烯酯和甲基丙烯酸甲酯自由基聚合历程中各基元反应。
解:t I k M M 2/10][][][ln =t I k k f k M M t d p 2/12/10][)(][][ln =。