半导体材料测试与分析资料讲解
- 格式:ppt
- 大小:898.00 KB
- 文档页数:20
半导体材料检测种类、项目与方法总结半导体材料检测是对半导体材料的特性参数进行分析测试的技术,具体涉及到哪些材料的检测,目前常见的检测技术有哪些?我们不妨一起来看看。
半导体材料检测是对半导体材料的特性参数进行分析测试的技术,由于半导体材料种类繁多,加工工艺复杂,形态各异,技术难度高,这就需要我们通过对半导体材料的特性参数进行测定,真实的反映半导体材料质量情况,掌握其关键参数的生成工艺,从而指导研发技术的更新迭代。
常见半导体材料检测种类
1、湿电子化学品检测种类
(1)酸碱类:高纯盐酸、高纯硫酸、高纯硝酸、高纯氢氟酸、高纯冰Z酸、高纯草酸、电子级复水、电子级过氧化氢、氢氧化钾溶液、氢氧化钠溶液、电子级磷酸;
(2)蚀刻类:铝腐蚀液、铬鹰蚀液、镍银腐蚀液、硅腐蚀液、金蚀刻液、铜蚀刻液、显影液、剥离液、清洗液、ITO蚀刻液、缓释剂、BOE;
(3)溶剂类:甲醇、乙醇、异丙醇、丙酮、四甲基氢氧化铵、甲苯、二甲苯、三氯乙烯、环已烷、N-甲基吡略烷酮、丙二醇单甲醚、丙二醇单甲醚醋酸酯等。
2、光刻胶及配套试剂检测种类
光刻胶、负胶显影液、负胶漂洗液、负胶显影漂洗液、正胶显影液正胶稀释剂、边胶清洗剂、负胶剥离液、正胶剥离液等。
3、电池材料检测种类
(1)负极材料:碳材料、非碳负极材料、石里负极材料、锂电池负极材料、硅负极材料、锂离子负极材料、硅碳负极材料、碳素负极材料、沥青负极材料等;
(2)正极材料:钻酸锂、锰酸锂、磷酸铁锂、三元材料、镍,钻,锰酸锂、镍锰酸锂、正极材料镍钻锰酸锂等;
(3)电解液:锂离子电池用电解液、锂原电池用电解液、六氟磷酸锂、六氟磷酸锂电解液等;
(4)电池/电解液添加剂:成膜添加剂、导电添加剂、阻燃添加剂、过充保护添加剂、改善低温性能的添加剂、多功能添加剂等;。
半导体材料吸收光谱测试分析一、实验目的1.掌握半导体材料的能带结构与特点、半导体材料禁带宽度的测量原理与方法。
2.掌握紫外可见分光光度计的构造、使用方法和光吸收定律。
二、实验仪器及材料紫外可见分光光度计及其消耗品如氘灯、钨灯,玻璃基ZnO薄膜。
三、实验原理1.紫外可见分光光度计的构造、光吸收定律(1)仪器构造:光源、单色器、吸收池、检测器、显示记录系统。
a.光源:钨灯或卤钨灯——可见光源,350~1000nm;氢灯或氘灯——紫外光源,200~360nm。
b.单色器:包括狭缝、准直镜、色散元件色散元件:棱镜——对不同波长的光折射率不同分出光波长不等距;光栅——衍射和干涉分出光波长等距。
c.吸收池:玻璃——能吸收UV光,仅适用于可见光区;石英——不能吸收紫外光,适用于紫外和可见光区。
要求:匹配性(对光的吸收和反射应一致)d.检测器:将光信号转变为电信号的装置。
如:光电池、光电管(红敏和蓝敏)、光电倍增管、二极管阵列检测器。
紫外可见分光光度计的工作流程如下:0.575光源单色器吸收池检测器显示双光束紫外可见分光光度计则为:双光束紫外可见分光光度计的光路图如下:(2)光吸收定律单色光垂直入射到半导体表面时,进入到半导体内的光强遵照吸收定律:xxeII⋅-=αdteII⋅-=α0(1)I0:入射光强;I x:透过厚度x的光强;I t:透过膜薄的光强;α:材料吸收系数,与材料、入射光波长等因素有关。
透射率T为:deIIT⋅-==αt(2)则deT d⋅==⋅ααln)/1ln(透射光I t即半导体薄膜对不同波长λi 单色光的吸收系数为:dT i i )/1ln(=α (3)2.吸收光谱、半导体材料的能带结构和半导体材料禁带宽度的测量 (1) 吸收光谱以不同波长λi 单色光入射半导体ZnO 薄膜(膜厚d 为593 nm ),测量透射率T i ,由式(3)计算吸收系数αi ;由i i hc h E λν/== 计算光子能量E i ,其中,ν是频率,c 是光速(c =3.0×1017nm/s),λi 是波长(nm),h 是普朗克常数= 4.136×10-15s eV ⋅。
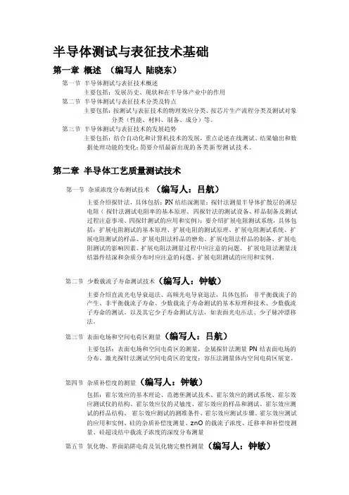
半导体测试与表征技术基础第一章概述(编写人陆晓东)第一节半导体测试与表征技术概述主要包括:发展历史、现状和在半导体产业中的作用第二节半导体测试与表征技术分类及特点主要包括:按测试与表征技术的物理效应分类、按芯片生产流程分类及测试对象分类(性能、材料、制备、成分)等。
第三节半导体测试与表征技术的发展趋势主要包括:结合自动化和计算机技术的发展,重点论述在线测试、结果输出和数据处理功能的变化;简要介绍最新出现的各类新型测试技术。
第二章半导体工艺质量测试技术第一节杂质浓度分布测试技术(编写人:吕航)主要介绍探针法,具体包括:PN结结深测量;探针法测量半导体扩散层的薄层电阻(探针法测试电阻率的基本原理、四探针法的测试设备、样品制备及测试过程注意事项、四探针测试的应用和实例);要介绍扩展电阻测试系统,具体包括:扩展电阻测试的基本原理、扩展电阻的测试原理、扩展电阻测试系统、扩展电阻测试的样品、扩展电阻法样品的磨角、扩展电阻法样品的制备、扩展电阻测试的影响因素、扩展电阻法测量过程中应注意的问题、扩展电阻法测量浅结器件结深和杂质分布时应注意的问题、扩展电阻测试的应用和实例。
第二节少数载流子寿命测试技术(编写人:钟敏)主要介绍直流光电导衰退法、高频光电导衰退法,具体包括:非平衡载流子的产生、非平衡载流子寿命、少数载流子寿命测试的基本原理和技术、少数载流子寿命的测试。
以及其它少子寿命测试方法,如表面光电压法、少子脉冲漂移法。
第三节表面电场和空间电荷区测量(编写人:吕航)主要包括:表面电场和空间电荷区的测量,金属探针法测量PN结表面电场的分布、激光探针法测试空间电荷区的宽度;容压法测量体内空间电荷区展宽。
第四节杂质补偿度的测量(编写人:钟敏)包括:霍尔效应的基本理论、范德堡测试技术、霍尔效应的测试系统、霍尔效应测试仪的结构、霍尔效应仪的灵敏度、霍尔效应的样品和测试、霍尔效应测试的样品结构、霍尔效应测试的测准条件、霍尔效应测试步骤、霍尔效应测试的应用和实例、硅的杂质补偿度测量、znO的载流子浓度、迁移率和补偿度测量、硅超浅结中载流子浓度的深度分布测量第五节氧化物、界面陷阱电荷及氧化物完整性测量(编写人:钟敏)包括:固定氧化物陷阱和可动电荷、界面陷阱电荷、氧化物完整性测试技术等。
半导体材料能带测试及计算对于半导体,是指常温下导电性能介于导体与绝缘体之间的材料,其具有一定的带隙(E g)。
通常对半导体材料而言,采用合适的光激发能够激发价带(VB)的电子激发到导带(CB),产生电子与空穴对。
图1. 半导体的带隙结构示意图。
在研究中,结构决定性能,对半导体的能带结构测试十分关键。
通过对半导体的结构进行表征,可以通过其电子能带结构对其光电性能进行解析。
对于半导体的能带结构进行测试及分析,通常应用的方法有以下几种(如图2):1.紫外可见漫反射测试及计算带隙E g;2.VB XPS测得价带位置(E v);3.SRPES测得E f、E v以及缺陷态位置;4.通过测试Mott-Schottky曲线得到平带电势;5.通过电负性计算得到能带位置.图2. 半导体的带隙结构常见测试方式。
1.紫外可见漫反射测试及计算带隙紫外可见漫反射测试2.制样:背景测试制样:往图3左图所示的样品槽中加入适量的BaSO4粉末(由于BaSO4粉末几乎对光没有吸收,可做背景测试),然后用盖玻片将BaSO4粉末压实,使得BaSO4粉末填充整个样品槽,并压成一个平面,不能有凸出和凹陷,否者会影响测试结果。
样品测试制样:若样品较多足以填充样品槽,可以直接将样品填充样品槽并用盖玻片压平;若样品测试不够填充样品槽,可与BaSO4粉末混合,制成一系列等质量分数的样品,填充样品槽并用盖玻片压平。
图3. 紫外可见漫反射测试中的制样过程图。
1.测试:用积分球进行测试紫外可见漫反射(UV-Vis DRS),采用背景测试样(BaSO4粉末)测试背景基线(选择R%模式),以其为background测试基线,然后将样品放入到样品卡槽中进行测试,得到紫外可见漫反射光谱。
测试完一个样品后,重新制样,继续进行测试。
•测试数据处理数据的处理主要有两种方法:截线法和Tauc plot法。
截线法的基本原理是认为半导体的带边波长(λg)决定于禁带宽度E g。
半导体材料测试技术半导体材料测试技术是现代半导体工业中的关键环节,对半导体芯片的质量和性能进行准确的测量和评估,是保证半导体产品质量的重要手段。
本文将从半导体测试的背景与意义、半导体材料测试的基本原理、常用测试方法以及未来发展方向等四个方面进行详细阐述。
一、半导体测试的背景与意义半导体行业是现代高科技产业的基础,其产品广泛应用于电子设备、通信设备、计算机等各个领域。
而半导体芯片作为半导体产品的核心,其性能和质量在很大程度上决定了整个产品的性能和可靠性。
为了保证半导体产品的质量和竞争力,需要对半导体芯片进行全面的测试,以确保其性能指标符合设计要求,且能在各种应用场景下正常工作。
半导体材料测试技术的研究和应用,对于提高半导体产品的质量、降低缺陷率、提高生产效率等方面具有重要意义。
二、半导体材料测试的基本原理1.电学测试电学测试是半导体材料测试的基础,通过测量材料的电阻、电容、电压等参数,来评估材料的性能和特性。
常用的电学测试方法包括四引线测量法、电学参数测试、电流-电压特性测试等。
2.光学测试光学测试是半导体材料测试中的重要手段,通过测量材料对光的吸收、透射、反射等特性,来评估材料的光学性能。
常用的光学测试方法包括透射光谱分析、反射光谱分析、激发发光等。
3.结构测试结构测试是对半导体材料的外形、形态、组成等进行测量和评估的一种方法。
常用的结构测试方法包括扫描电子显微镜(SEM)、透射电子显微镜(TEM)、X射线衍射(XRD)等。
三、常用测试方法1.失效分析失效分析是对半导体芯片进行故障检测和分析的方法,通过对芯片的电学、光学、结构等多个方面进行全面测试,查找故障点和原因,并提供改进和优化建议。
常用的失效分析方法包括故障模式与效应分析(FMEA)、故障定位、芯片切片分析等。
2.可靠性测试可靠性测试主要是对半导体芯片在不同环境条件下的工作稳定性和寿命进行测试和评估。
常用的可靠性测试方法包括高温老化、湿度测试、可靠性模型分析等。
半导体测试与分析半导体测试与分析是指对半导体器件进行各种测试和分析的过程。
随着半导体技术的不断发展,半导体测试与分析在半导体制造与研发中的重要性也越来越凸显。
本文将从半导体测试与分析的定义、目的、方法和应用等方面进行详细介绍。
一、半导体测试与分析的定义二、半导体测试与分析的目的1.确保器件的质量和性能符合规定的标准。
半导体器件作为电子产品的核心元件,其性能和质量直接影响到电子产品的性能和质量。
通过测试与分析,可以检测出器件中的缺陷和故障,并进行修复和改进,从而提高器件的质量和性能。
2.了解器件的工作原理和性能指标。
对于半导体器件的研发和设计来说,了解器件的工作原理和性能指标是非常重要的。
通过测试与分析,可以获取到器件的电特性曲线、动态响应以及其他关键参数,从而更好地理解器件的工作原理和性能特点。
3.查找和分析器件故障的原因。
半导体器件在使用过程中可能会出现故障,通过测试与分析可以找到故障的原因,并进行相应的修复和改进。
这对于提高半导体器件的可靠性和稳定性非常重要。
三、半导体测试与分析的方法1.物理测试方法。
物理测试方法是通过对器件进行物理观察和测试,如显微镜观察、导电测试、电镜观察等,来了解器件的结构特点和物理性能。
2.电学测试方法。
电学测试方法是通过对器件的电特性进行测量和分析,如电流-电压曲线测量、参数测试、频率特性测试等,来了解器件的电学性能和特点。
3.功能测试方法。
功能测试方法是通过对器件进行功能测试和性能测试,如功耗测试、性能测试、可靠性测试等,来了解器件的功能和性能指标。
4.分析测试方法。
分析测试方法是通过对器件的测试数据进行分析和处理,如概率分布分析、故障分析、可行性分析等,来了解器件的分析结果和可能存在的问题。
四、半导体测试与分析的应用1.半导体器件制造过程中的测试与分析。
在半导体器件制造过程中,需要对加工过程中的各个环节进行测试与分析,以确保每个环节的工艺参数和质量指标符合要求。
半导体测试与分析半导体测试与分析可以分为两个主要方面:器件测试和性能分析。
器件测试是指对半导体器件参数进行测量,以确保其符合设计规格和要求。
性能分析则是对器件的工作性能进行评估,包括信号传输速度、功耗、散热等方面的测试与分析。
在进行半导体器件测试时,需要使用一系列的测试设备和方法。
常用的测试设备包括示波器、频谱分析仪、逻辑分析仪等。
使用这些设备可以测量器件的电压、电流、频率等参数,以确定器件的静态和动态电特性。
同时,还可以通过测试器件的响应时间、调制带宽等参数,来评估其运行速度和带宽。
半导体器件性能分析则是对器件工作情况进行全面的评估。
其中最常见的性能参数包括器件的工作温度、功耗、噪声、线性度等。
这些参数对于电路的设计和系统的性能都具有重要的影响。
例如,高功耗的器件会导致系统的整体效率降低,而高噪声的器件则会干扰其他电路的正常工作。
为了进行半导体器件测试与分析,需要制定一套完整的测试计划和流程。
首先需要确定测试的目标和要求,明确所需测试的参数和标准。
然后,选择适当的测试设备和方法,并进行测试数据的采集和分析。
最后,根据测试结果进行评估和优化,以提高器件的性能和可靠性。
在进行半导体测试与分析时,还需要注意一些常见的问题和挑战。
例如,测试过程中的电磁干扰可能会导致测试结果的失真,需要采取合适的屏蔽和隔离措施。
同时,不同的半导体器件有不同的测试方法和要求,需要针对具体器件的特点进行适当的调整和改进。
总之,半导体测试与分析是确保半导体器件性能和可靠性的重要环节。
通过全面、准确的测试与分析,可以提高器件的性能、可靠性和一致性,确保其符合设计规格和要求。
这对于电子设备的研发、生产和应用都具有非常重要的意义。
第1篇一、实验目的1. 熟悉半导体材料的性质,掌握半导体材料的制备方法。
2. 学习使用四探针法测量半导体材料的电阻率和薄层电阻。
3. 掌握半导体材料霍尔系数和电导率的测量方法。
4. 了解太阳能电池的工作原理,并进行性能测试。
二、实验原理1. 半导体材料:半导体材料具有介于导体和绝缘体之间的电导率,其电导率受温度、掺杂浓度等因素影响。
本实验所用的半导体材料为硅(Si)。
2. 四探针法:四探针法是一种测量半导体材料电阻率和薄层电阻的常用方法。
通过测量电流在半导体材料中流过时,电压的变化,可以得到材料的电阻率和薄层电阻。
3. 霍尔效应:霍尔效应是一种测量半导体材料霍尔系数和电导率的方法。
当半导体材料中存在磁场时,载流子在运动过程中会受到洛伦兹力的作用,导致载流子在垂直于电流和磁场的方向上产生横向电场,从而产生霍尔电压。
4. 太阳能电池:太阳能电池是一种将光能转化为电能的装置。
本实验所用的太阳能电池为硅太阳能电池,其工作原理是光生电子-空穴对在PN结处分离,产生电流。
三、实验仪器与材料1. 实验仪器:四探针测试仪、霍尔效应测试仪、太阳能电池测试仪、数字多用表、温度计等。
2. 实验材料:硅(Si)半导体材料、太阳能电池等。
四、实验步骤1. 四探针法测量半导体材料电阻率和薄层电阻(1)将硅半导体材料切割成合适尺寸的样品。
(2)将样品放置在四探针测试仪上,按照仪器操作步骤进行测量。
(3)记录实验数据,计算电阻率和薄层电阻。
2. 霍尔效应测量半导体材料霍尔系数和电导率(1)将硅半导体材料切割成合适尺寸的样品。
(2)将样品放置在霍尔效应测试仪上,按照仪器操作步骤进行测量。
(3)记录实验数据,计算霍尔系数和电导率。
3. 太阳能电池性能测试(1)将硅太阳能电池放置在太阳能电池测试仪上。
(2)按照仪器操作步骤进行测试,记录实验数据。
(3)计算太阳能电池的短路电流、开路电压、填充因子等参数。
五、实验结果与分析1. 四探针法测量半导体材料电阻率和薄层电阻根据实验数据,计算得到硅半导体材料的电阻率和薄层电阻分别为:ρ =0.3Ω·m,Rt = 0.1Ω。
半导体材料的测试技术半导体材料的测试技术是研究和应用半导体材料的重要手段之一、随着半导体技术的飞速发展,半导体材料的测试技术也得到了广泛的应用和发展,为半导体设备的研发和生产提供了可靠的保障。
下面我们将介绍一些常用的半导体材料测试技术。
1.电学测试技术电学测试技术是研究半导体材料电学性质的重要手段。
通过电学测试,可以对半导体材料的电导率、电阻率、电子迁移率等关键参数进行准确测量,从而评估半导体材料的质量和性能。
常用的电学测试技术包括四探针测试、霍尔效应测试、电导率测量等。
2.光学测试技术光学测试技术是研究半导体材料光学性质的重要手段。
通过光学测试,可以对半导体材料的光吸收、发光、光衰减等关键参数进行准确测量,从而评估半导体材料的光学性能。
常用的光学测试技术包括透射率测量、反射率测量、荧光光谱测量等。
3.结构测试技术结构测试技术是研究半导体材料结构特性的重要手段。
通过结构测试,可以对半导体材料的晶体结构、晶格常数、晶体质量等关键参数进行准确测量,从而评估半导体材料的结构性能。
常用的结构测试技术包括X射线衍射、扫描电子显微镜、透射电子显微镜等。
4.热学测试技术热学测试技术是研究半导体材料热学性质的重要手段。
通过热学测试,可以对半导体材料的热导率、热膨胀系数、热稳定性等关键参数进行准确测量,从而评估半导体材料的热学性能。
常用的热学测试技术包括热电偶测量、热导率测量、热膨胀测量等。
除了上述常用的测试技术外,还有一些先进的测试技术在半导体材料的研究中得到了广泛应用,例如电子自旋共振、拉曼光谱等。
这些先进的测试技术在研究半导体材料的微观结构、电子态结构等方面具有独特的优势,可以提供更加详细和准确的信息。
总之,半导体材料的测试技术对于研究和应用半导体材料起着至关重要的作用。
各种测试技术的综合应用,可以全面了解半导体材料的性质和特征,为半导体器件的设计、制造和应用提供有力支持。
半导体器件特性的测量与分析引言近几十年来,半导体材料和器件的发展很快。
半导体器件的种类很多,典型的放大器件有双极型晶体管和场效应晶体管,部分光电子器件的工作原理在先行课程中已有介绍。
近年来,半导体光电子器件的发展和应用更为迅速,它们的基本原理在本实验的附录中作了介绍。
了解这些器件的工作原理及掌握其主要参数的测量有重要的实用价值。
本实验的目的是了解并学会使用这些仪器,通过几种典型半导体管的测量,对半导体双极、场效应晶体管,发光、光敏二极管等单元器件工作原理及特性参数有进一步了解。
实验仪器1.半导体管特性图示仪是一种用示波管显示半导体器件的各种特性曲线,并可测量其重要参数的测试仪器。
电路结构:该仪器主要由阶梯信号发生器、集电极扫描电压、X轴和Y轴放大器、二簇电子开关、低压电源、高频高压电源及示波器控制电路等部分组成。
电路原理框图见图6.2-1。
该仪器最主要的电路是提供一个50Hz市电经全波整流后成为100Hz正弦波的集电极扫描电压和一个提供给基极的阶梯波电压(或电流),见图6.2-2。
2.“微机半导体器件特性测试仪”性能简介和使用说明实验采用的微机半导体器件特性测试仪,可以用来显示半导体器件的输入特性、输出特性、转移特性曲线;可以测量器件的电流放大系数、跨导、开启电压、夹断电压等一系列参数;具有教学演示模式和普通测量模式。
完整的测量系统,由测量主机和计算机系统组成。
测量主机通过EPP接口与微型计算机系统连接。
实验内容用XJ4810型半导体管特性图示仪测量双极型三极管、结型场效应管和各种类型二极管。
(1)了解图示仪的电路结构框图并掌握面板各旋钮用途。
(2)测量双极型晶体管3DG6C(NPN型硅管)的特性和参数:一般三极管管脚的辨认,把管脚朝向观察者,管脚的位置如图6.2-4所示。
二极管的管脚通常为一长一短,长者为正。
晶体管的管脚与图示仪的C,B,E三个接入端头(或插口)的连接法见图6.2-5。
①测量共射极电路的输出特性图6.2-6是3DG6管的输出和输入特性曲线,供参考。
半导体材料测试技术半导体材料测试技术是指对半导体材料进行表征和性能测试的一系列技术方法和工具。
半导体材料是电子器件制造与应用的基础,而半导体材料的质量和性能对电子器件的性能和可靠性有着直接的影响。
因此,了解和掌握半导体材料的性能及其测试方法是十分重要的。
1.结构表征技术:通过采用扫描电子显微镜(SEM)、透射电子显微镜(TEM)等仪器,对半导体材料的晶体结构、晶格缺陷等进行分析和表征。
同时可以通过X射线衍射(XRD)技术对材料的晶格常数、晶体结构和材料的纯度进行分析。
2.光学特性测试技术:光学特性测试主要包括折射率、透明度、吸收谱、发射谱等光学性质的测试。
通过光学显微镜、紫外可见分光光度计、激光扫描显微镜等设备来进行测试。
3.电学特性测试技术:电学特性测试是对半导体材料的电导率、电介质常数、击穿电压等电学性质进行测试。
常见的测试设备包括电阻测试仪、电容测试仪、电压源/电流源等。
4.磁学特性测试技术:磁学特性测试主要是对半导体材料的磁化强度、磁畴结构等进行测试。
通过霍尔效应测试仪、磁学测试仪等设备来进行测试。
5.热学特性测试技术:热学特性测试主要是对半导体材料的热导率、热膨胀系数等进行测试。
热电测试仪、热膨胀仪等设备可以用来进行这方面的测试。
此外,还有一些特殊的测试技术,如电子能谱、质谱等,可以用来对半导体材料的表面组分和杂质掺杂进行分析。
综上所述,半导体材料测试技术是对半导体材料进行各种性能指标测试的一系列方法和工具的集合。
掌握这些测试技术,可以对半导体材料的质量和性能进行准确分析,为电子器件的研发和生产提供有力的支撑。
半导体材料能带测试及计算半导体材料能带测试及计算对于半导体,是指常温下导电性能介于导体与绝缘体之间的材料,其具有⼀定的带隙(Eg)。
通常对半导体材料⽽⾔,采⽤合适的光激发能够激发价带(VB)的电⼦激发到导带(CB),产⽣电⼦与空⽳对。
图1. 半导体的带隙结构⽰意图。
在研究中,结构决定性能,对半导体的能带结构测试⼗分关键。
通过对半导体的结构进⾏表征,可以通过其电⼦能带结构对其光电性能进⾏解析。
对于半导体的能带结构进⾏测试及分析,通常应⽤的⽅法有以下⼏种(如图2):1.紫外可见漫反射测试及计算带隙Eg;2.VB XPS测得价带位置(Ev);3.SRPES测得Ef 、Ev以及缺陷态位置;4.通过测试Mott-Schottky曲线得到平带电势;5.通过电负性计算得到能带位置.图2. 半导体的带隙结构常见测试⽅式。
1.紫外可见漫反射测试及计算带隙紫外可见漫反射测试2.制样:背景测试制样:往图3左图所⽰的样品槽中加⼊适量的BaSO4粉末(由于BaSO4粉末⼏乎对光没有吸收,可做背景测试),然后⽤盖玻⽚将BaSO4粉末压实,使得BaSO4粉末填充整个样品槽,并压成⼀个平⾯,不能有凸出和凹陷,否者会影响测试结果。
样品测试制样:若样品较多⾜以填充样品槽,可以直接将样品填充样品槽并⽤盖玻⽚压平;若样品测试不够填充样品槽,可与BaSO4粉末混合,制成⼀系列等质量分数的样品,填充样品槽并⽤盖玻⽚压平。
图3. 紫外可见漫反射测试中的制样过程图。
1.测试:⽤积分球进⾏测试紫外可见漫反射(UV-Vis DRS),采⽤背景测试样(BaSO4粉末)测试背景基线(选择R%模式),以其为background测试基线,然后将样品放⼊到样品卡槽中进⾏测试,得到紫外可见漫反射光谱。
测试完⼀个样品后,重新制样,继续进⾏测试。
测试数据处理数据的处理主要有两种⽅法:截线法和Tauc plot法。
截线法的基本原理是认为半导体的带边波长(λg )决定于禁带宽度Eg。