血液透析质量控制规范
- 格式:doc
- 大小:45.00 KB
- 文档页数:37
引言概述:血液透析作为一种替代治疗方法,常用于治疗慢性肾衰竭患者。
血液透析质量控制对患者的治疗效果和生存率有着重要影响。
因此,建立血液透析质量控制规范是保障患者安全和提高治疗效果的关键。
正文内容:1.透析设备的质量控制设备的定期维护:透析设备需要定期进行维护,包括清洁、消毒和更换损坏的零件。
患者透析通量的监测:透析通量是评估透析设备功能的重要指标,需要定期监测和记录。
2.透析液的质量控制透析液成分的监测:透析液中的成分需要符合规定的浓度范围,包括钠、钾、钙、氯等离子。
透析液的细菌和内毒素检测:透析液需要定期进行细菌和内毒素检测,以确保患者的安全。
3.透析过程的质量控制透析时间和频率的控制:透析时间和频率需要根据患者的情况进行合理安排,以达到最佳的治疗效果。
透析剂量的调整:透析剂量需要根据患者的身体负荷和透析效果进行调整,以达到适当的清除效果。
4.血液透析并发症的预防与处理导管相关感染的预防:对于使用导管的患者,需要注意导管的清洁和消毒,以预防导管相关感染的发生。
透析并发症的处理:如透析不适症、低血压等并发症的处理需要及时、准确的应对。
5.透析过程中团队协作的重要性医生、护士和技术人员的协作:在透析过程中,医生、护士和技术人员需要密切配合,确保透析过程的顺利进行。
患者及家属的参与:患者及其家属需要积极参与透析过程,理解并配合医护人员的工作和管理。
总结:血液透析质量控制是保障患者治疗效果和生存率的重要措施。
从透析设备、透析液、透析过程、并发症预防与处理以及团队协作等方面进行规范控制,能够提高治疗效果,减少并发症的发生。
需要医疗团队的共同努力和患者及家属的积极参与,才能够达到最佳的血液透析质量控制效果。
血液透析质量控制规范血液透析质量控制规范1.引言血液透析是一种常见的替代肾脏功能的治疗方法,广泛应用于各种肾脏疾病患者。
为了确保透析治疗的安全性和有效性,本文档旨在规范血液透析质量控制,提供操作指南和标准化要求。
2.透析设备与设施管理2.1 设备维护与保养2.1.1 定期检查设备的工作状态,确保其正常运行。
2.1.2 清洁透析机、滤器等设备,保持其清洁卫生。
2.1.3 定期更换透析机器上的滤器和润滑油。
2.1.4 建立设备维护记录,并定期进行检查和审查。
2.2 设施管理2.2.1 透析室应设有专门的洗手设施,并保持良好的卫生环境。
2.2.2 定期清洁透析室的地面、墙壁和顶棚,保持其干净整洁。
2.2.3 配备充足的床位和透析机器,确保患者得到适时的透析治疗。
2.2.4 建立设施管理制度,明确责任和任务分工。
3.透析前的准备工作3.1 患者评估3.1.1 对每一位患者进行详细的医学和生理评估。
3.1.2 根据患者的肾脏功能状态和体征指标,制定个性化的透析处方。
3.2 透析液配置与储存3.2.1 根据患者的透析处方,正确配置透析液。
3.2.2 透析液必须通过严格的水质检测和处理,确保其质量符合规范要求。
3.2.3 规范透析液的储存和运输,避免污染和受损。
4.透析过程中的质量控制4.1 监测患者状态4.1.1 每次透析前,测量患者的体温、血压和心率等生命体征。
4.1.2 定期监测患者的体重、尿量和血液化学指标,及时调整透析处方。
4.2 透析机器操作4.2.1 随时监测透析机器的运行状态和透析液的质量。
4.2.2 每次透析前,对透析机器进行严格的自检和质量控制。
4.2.3 防止透析机器的交叉感染,保持操作的无菌环境。
5.透析后的护理工作5.1 患者观察与护理5.1.1 每次透析后,观察患者的情况,及时发现并处理异常反应。
5.1.2 提供必要的心理支持和护理,帮助患者适应透析治疗。
5.2 器械清洗与消毒5.2.1 对透析机器和相关器械进行精心清洗,并按规定进行消毒。
血液透析管理规范检查引言血液透析是治疗肾功能衰竭的重要手段,为确保患者的安全与治疗效果,必须有一套健全的管理规范。
本文将对血液透析的各个方面进行详述,为相关从业人员提供参考。
一、设备管理设备的采购与维护:确保透析设备为合格产品,并定期进行维护与保养,确保其正常运行。
设备的消毒:每次使用后,应对透析机进行彻底清洁和消毒,避免交叉感染。
设备的档案管理:建立设备档案,记录使用、维修、保养等信息,便于追踪管理。
二、医疗人员资质培训与认证:从事血液透析工作的医护人员需经过专业培训并取得相应资质。
定期培训:医护人员应定期接受血液透析相关的新知识、新技术培训。
医护人员资质审核:定期对医护人员进行资质审核,确保其具备从事血液透析工作的能力。
三、患者管理患者评估:对患者进行全面评估,确定其是否适合进行血液透析。
健康教育:向患者及其家属提供血液透析相关的健康教育,提高其认知度。
患者档案管理:建立患者档案,记录病情、透析效果等信息,便于追踪和管理。
四、感染控制操作规范:制定严格的血液透析操作规范,降低感染风险。
消毒制度:建立完善的消毒制度,确保环境、设备、用品等清洁无菌。
患者筛查:对患者进行相关传染病筛查,确保患者安全。
五、医疗记录管理记录规范:制定详尽的医疗记录规范,确保记录完整、准确。
记录审核:定期对医疗记录进行审核,确保信息的真实性和完整性。
电子化管理:采用电子化管理系统,便于信息的存储、查询和追溯。
六、药物管理药物储存:确保药物储存环境符合要求,避免药物失效或变质。
药物使用规范:制定药物使用规范,确保药物使用的安全性和有效性。
药物核对与审计:定期对药物进行核对和审计,确保药物的正确使用和管理。
七、持续改进与质量监控质量标准制定:根据行业标准和实际情况,制定血液透析的质量标准。
质量检查与反馈:定期进行质量检查,并将检查结果反馈给相关部门,促进持续改进。
四川省血液透析质量控制规范(试行)血液透析是治疗慢性肾功能衰竭病人的肾脏替代治疗方法。
为确保血液透析治疗的安全性和有效性,___组织省内肾脏病专家编写了《四川省血液透析质量控制规范(试行)》。
该规范旨在加强我省血液透析技术的规范化管理,提高医疗质量,确保患者安全。
第二章规定了血液透析室的布局及基本要求,包括透析准备间、干、湿库房、水处理间、透析间工作人员区和病人休息区、人员通道和病人休息区、工作人员办公室、医用污物间和污物通道。
这些要求有助于确保血液透析室的卫生和安全。
第三章规定了血液透析室的人员配置及职责,包括医师、护士和技师。
这些人员应具备相应的专业知识和技能,以确保血液透析治疗的有效性和安全性。
第四章规定了血液透析室设备基本要求,包括透析机和水处理设备。
这些设备应符合相应的标准,以确保血液透析治疗的有效性和安全性。
第五章规定了透析用水和透析液基本要求,包括透析用水、透析液和水处理系统的维护与消毒。
这些要求有助于确保透析用水和透析液的纯度和安全性。
第六章规定了肾衰竭血液透析适应证及禁忌证,包括慢性肾功能衰竭血液透析适应证、急性肾功能衰竭血液透析适应证和血液透析相对禁忌证。
这些规定有助于确保血液透析治疗的适宜性和安全性。
第七章规定了血液透析治疗程序及监测,包括新病人血液透析前准备、透析方案、血液透析治疗程序及质控要求。
这些规定有助于确保血液透析治疗的有效性和安全性。
第八章规定了血液透析抗凝及抗凝监测指标,包括血液透析抗凝监测指标和血液透析抗凝方法。
这些规定有助于确保血液透析治疗的安全性和有效性。
第九章规定了血液透析中并发症及处理,包括透析器反应、失衡综合征、心血管并发症、发热和其他常见并发症。
这些规定有助于确保血液透析治疗的安全性和有效性。
第十章规定了透析病人健康状况评价及推荐标准,包括监测指标及频率和血液透析室质量考核标准。
这些规定有助于确保血液透析治疗的有效性和安全性。
第十一章规定了血液透析室医院感染控制,包括医务人员职业暴露防护、消毒隔离制度及措施、血源性感染病人管理制度、进入透析室管理制度、医疗废物管理制度、透析器复用和医院感染病例聚集。
血液透析质量控制规范(试行)第一章总则一、血液透析是慢性肾衰竭患者赖以生存的肾脏替代治疗手段之一,也为急性肾衰竭患者完全或部分恢复肾功能创造了条件。
血液透析时需要将患者血液引出体外,血液在透析器中与透析液进行物质交换,达到清除体内代谢废物、排出体内多余的水分和纠正电解质、酸碱平衡的目的。
近年来,也是中毒等急危重症抢救的重要手段。
二、设立省血液透析质量控制部,主要对全省血液透析诊疗活动进行全面质量控制,并受省卫生厅委托检查医疗机构血液透析工作开展情况。
开展技术培训,进行相关技术考评和考核。
三、开展血液透析技术的医疗机构应配备至少4台以上的透析机,并经省卫生行厅进行技术及人员准入。
四、医疗机构开展血液透析技术应符合本规范要求,建立健全质控制度,并严格遵守医院感染管理和消毒隔离规定,防止由此引发的医源性感染;透析器的重复使用应严格按照卫生部制定的《血液透析器复用操作规范》执行,确保患者安全。
五、从事血液透析治疗工作的医护人员,应接受省级卫生行政部门组织的培训,考核合格后方可上岗。
第二章医院资质基本要求一、内科工作基础具备较好的内科工作基础,能够独立完成基本诊疗项目,具有独立处理内科常见疾病的能力。
二、设置独立的肾脏内科(或者内科肾脏病组)具备较好的肾脏内科工作基础,能够独立完成基本诊疗项目。
肾脏内科病房(或者内科病房内设置肾脏病病床):有肾脏内科专科医师队伍,具有独立处理肾脏内科常见疾病的能力。
三、血液透析室(中心)血液透析室(中心)(简称血透室)应具备透析区、水处理区、治疗室、候诊室等基本功能区域;应有符合规定的透析机、水处理装置及抢救的基本设备;建立并执行消毒隔离制度、透析液和透析用水及水处理设备的质量检测制度、技术操作规范、设备检查及维修制度;有完备的病历档案管理制度:包括透析治疗患者知情同意书、首次病程记录、透析治疗记录单、化验单等。
建立健全透析病人登记册,普通病人、隔离病人及急诊病人分别登记。
第一篇血液透析室(中心)管理标准及操作规程第一章血液透析管理标准及操作规程一、血液透析室(中心)建立及资格认定(一)开展血液透析治疗的单位必须是经过县级或县级以上卫生行政部门批准的医疗机构,并通过该级卫生行政部门定期校验。
(二)新建的血液透析室(中心)应向县级或县级以上卫生行政部门提出申请,并经该级卫生行政部门认可的专家委员会审核合格后,由县级或县级以上卫生行政部门审批后准入。
二、血液透析室中心结构布局血液透析室(中心)应该合理布局,清洁区、污染区及其通道必须分开。
必须具备的功能区包括:清洁区:医护人员办公室和生活区、水处理间、配液间、清洁库房;半清洁区:透析准备室(治疗室);污染区:透析治疗室;候诊室、污物处理室等。
有条件应设置专用手术室、更衣室、接诊室、独立卫生间等。
(一)候诊室患者候诊室大小可根据透析室(中心)的实际患者数量决定,以不拥挤、舒适为度。
患者更换拖鞋后方能进入接诊区和透析治疗室。
(二)更衣室工作人员更换工作服和工作鞋后方可进入透析治疗室和治疗室。
(三)接诊区患者称体重等,由医务人员分配透析单元、测血压和脉搏,确定患者本次透析的治疗方案及开具药品处方、化验单等。
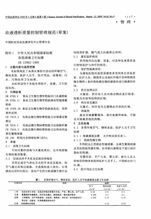
(四)透析治疗室1、应当达到{医院消毒卫生标准》(CBl5982—1995)中规定的Ⅲ类环境,并保持安静,光线充足。
具备空气消毒装置、空调等。
保持空气清新,必要时应当使用通风设施。
地面应使用防酸材料并设置地漏。
2、应配备供氧装置、中心负压接口或配备可移动负压抽吸装置。
一台透析机与一张床(或椅)称为广个透析单元、;使用面积不少于3.2平方米。
每一个透析单元应当有电源插座组;反渗水供给接口、废透析液排水接口。
3、应当具备双路电力供应。
如果没有双路电力供应,则停电时血液透析机应具备相应的安全装置;使体外循环的血液回输至患者体内。
4、配备操作用的治疗车(内含血液透析操作必备物品)、抢救车(内含必备抢救物品及药品)及基本抢救设备(如心电监护仪、除颤仪、简易呼吸器);(五)透析准备室(治疗室)1、应达到《医院消毒卫生标准》(GBl982-2012)中规定的对Ⅲ类环境的要求。
血液透析质量控制规范血液透析质量控制规范1. 引言1.1 目的本文档旨在制定血液透析质量控制规范,以确保透析过程中的安全性、有效性和可靠性,提高透析治疗的质量。
1.2 适用范围本规范适用于所有进行血液透析治疗的医疗机构、透析中心及相关人员,涵盖透析设备、透析操作、医护人员培训等方面。
2. 术语和定义2.1 透析透析是一种通过生物膜(如人工肾脏、腹膜、肠道等)对体内废物和不需要的物质进行分离和清除的治疗方法。
2.2 血液透析血液透析是通过将患者的血液与透析液进行物质交换,清除血液中废物和过剩水分的治疗方法。
3. 透析设备3.1 透析机3.1.1 设备要求透析机应符合相关国家和地区的标准,包括但不限于自动控制、安全监测、易于维护等。
3.1.2 设备操作透析机的操作应符合厂家提供的操作手册,进行正常维护和日常清洁。
3.2 透析器(血液透析器和透析滤器)3.2.1 设备要求透析器应符合相关国家和地区的标准,包括但不限于材料安全性、膜通透性等。
3.2.2 使用要求透析器的使用应按照厂家提供的操作说明进行,包括透析液的配制、透析膜的选择等。
4. 透析液4.1 配制要求透析液的配制应符合相关国家和地区的标准,包括但不限于水质要求、电解质浓度等。
4.2 温度控制透析液的温度应保持在适宜范围内,确保透析过程的稳定性和舒适性。
5. 透析患者管理5.1 患者评估在进行血液透析治疗前,应对患者进行全面评估,包括病史、体征、实验室检查等,以确定适宜的透析方案和透析参数。
5.2 输注管理透析治疗过程中的输液管理应严格按照规定,保证输液安全和合理性。
5.3 透析过程监测透析过程中应及时监测患者的生命体征、透析液的温度和流速等,及时发现异常情况并采取相应措施。
6. 透析操作规范6.1 操作流程透析操作应按照固定的操作流程进行,包括准备工作、连接透析设备、开始透析、监测和记录等步骤。
6.2 操作技巧透析操作人员应具备专业的操作技巧,熟悉透析设备的使用方法,并遵守消毒、穿戴防护等相关规定。
血液透析质量控制规范血液透析质量控制规范1·引言1·1 目的本文档的目的是确保血液透析质量的有效控制,提高透析治疗的安全性和效果,减少患者并发症,保障患者的生命安全和生活质量。
1·2 适用范围本规范适用于所有提供血液透析服务的医疗机构及相关人员。
1·3 术语定义1·3·1 血液透析血液透析是一种通过物理或化学方法清除体内代谢物质和水分的治疗方法。
1·3·2 透析机透析机是用于血液透析治疗的设备,用于将患者的血液与透析液进行交换。
2·质量管理体系2·1 质量目标2·1·1 提供高品质的透析治疗服务,满足患者需求。
2·1·2 降低并发症发生率,提高透析治疗效果。
2·1·3 不断改进透析质量控制体系,确保整个过程的安全性和可靠性。
2·2 质量管理责任2·2·1 医疗机构应建立质量管理部门,明确质量管理人员的职责和权限。
2·2·2 质量管理人员应具备相关的专业知识和技能,负责制定和实施质量管理计划。
3·设备管理3·1 设备采购3·1·1 透析机和相关设备应符合国家标准和相关法规要求。
3·1·2 透析机和相关设备的采购应有明确的程序和审批流程。
3·2 设备维护3·2·1 透析机和相关设备应定期进行维护和保养,确保其正常运行。
3·2·2 维护记录应详细记录维护时间、内容和责任人等信息。
4·透析液管理4·1 透析液配制4·1·1 透析液的配制应符合国家标准和相关规定。
4·1·2 透析液的配制操作应严格执行操作规程,确保配制的准确性和稳定性。
血液透析管理规范检查一、引言血液透析是一种常见的治疗慢性肾功能衰竭的方法,它通过清除体内的废物和多余液体,维持体内水电解质平衡,改善患者的生活质量。
为确保透析治疗的安全和有效性,血液透析管理规范检查的实施是必要的。
本文将详细介绍血液透析管理规范检查的内容和要求。
二、透析设备检查1. 设备完好性检查:检查透析机、透析器、管路等设备是否完好无损,有无泄漏、脱落等情况。
2. 设备清洁度检查:检查透析机、透析器、管路等设备是否清洁,有无污垢和异物附着。
3. 设备消毒检查:检查透析机、透析器、管路等设备是否按照规定进行消毒,消毒剂使用是否合规。
三、透析水质检查1. 透析水源检查:检查透析水源是否符合要求,如水质是否达标、水源是否清洁等。
2. 透析水处理设备检查:检查透析水处理设备的运行情况,如反渗透机、水质检测仪器等是否正常工作。
3. 透析水质检测:对透析水进行常规检测,包括水质指标、微生物指标等,确保透析水质量符合要求。
四、透析液质检查1. 透析液配制检查:检查透析液的配制过程是否符合规范,如配比是否准确、药物添加是否正确等。
2. 透析液质量检测:对透析液进行常规检测,包括电解质浓度、细菌培养等,确保透析液质量符合要求。
五、透析护理检查1. 透析前准备:检查透析前的准备工作,如患者信息核对、透析器连接等是否按照规定进行。
2. 透析过程监护:检查透析过程中的监护工作,如血压、心率、体温等的监测是否及时准确。
3. 透析后处理:检查透析后的处理工作,如透析器拆卸、透析部位处理等是否符合规范。
六、透析相关感染控制检查1. 感染控制措施:检查透析中的感染控制措施,如手卫生、穿戴无菌手套等是否得当。
2. 感染监测和报告:检查透析中的感染监测和报告工作,如感染事件的记录和上报是否规范。
七、透析并发症处理检查1. 透析并发症预防:检查透析中的并发症预防措施,如低血压、心律失常等的预防是否到位。
2. 透析并发症处理:检查透析中的并发症处理工作,如透析反应、透析膜污染等的处理是否及时有效。
血液透析质量控制规范血液透析质量控制规范1.引言本文档旨在规范血液透析质量控制的相关事项,确保患者在透析过程中得到最佳的治疗效果并减少并发症的发生。
2.透析水质量控制2.1 透析水源选择2.1.1 透析水理化指标要求2.1.2 透析水微生物指标要求2.2 透析水贮存与输送2.2.1 透析水贮存条件控制2.2.2 透析水输送管道消毒2.3 透析水消毒措施2.3.1 透析水消毒方法2.3.2 透析水消毒频率及监测要求3.透析设备质量控制3.1 透析机器设备选择3.1.1 透析机器参数要求3.1.2 透析机器运行稳定性要求 3.2 透析器选择与更换3.2.1 透析器品质评估指标要求 3.2.2 透析器更换规范3.3 透析器消毒与灭菌3.3.1 透析器消毒方法3.3.2 透析器灭菌方法与频率4.透析室环境质量控制4.1 透析室设计与装修4.1.1 透析室布局与空间设计 4.1.2 透析室装修材料选择4.2 空气质量控制4.2.1 透析室内空气质量要求 4.2.2 空气过滤与通风系统控制 4.3 废物处理与消毒4.3.1 废物处理流程控制4.3.2 废物消毒方法与频率要求5.透析护理质量控制5.1 透析护理人员岗前培训5.1.1 透析护士的基本技能要求5.1.2 透析护理操作规范5.2 透析过程中的监测与评估5.2.1 患者生命体征监测5.2.2 动静脉压力监测5.2.3 透析器血液流量监测5.3 并发症的预防与处理5.3.1 导管相关感染防控5.3.2 输液反应及药物不良反应处理6.相关附件6.1 透析水质量监测报告表格6.2 透析设备维护记录表格6.3 透析护理操作流程示意图附录:法律名词及注释●血透:血液透析的简称,通过透析器将患者的血液与特定的透析液分离,排出体内多余的废物和水分。
●透析水:供血透过程中用于制备透析液的水,需要符合一定的质量标准和微生物指标。
●透析器:用于血透过程中将患者的血液与透析液隔离的膜组件,通常由半透膜和支撑材料组成。
血液透析机质量控制检测技术参数规范探讨2.珠海市妇幼保健广东省珠海市 519000摘要:血液透析是一种替代肾脏的治疗方法,在肾脏功能出现障碍的患者中使用,可以提高患者的生存率。
因此,血液透析机的质量控制检测非常重要,与患者的生命安全息息相关。
在临床使用中,需要保证血液透析机的技术参数符合要求。
对血液透析机的技术参数规范进行质量控制检测,有利于提高医疗安全。
关键词:血液透析机;技术参数;质量控制1 血液透析机的结构以及工作原理血液透析机主要是由血液的监护警报、透析液两个系统组成的。
其中血液监护警报系统是由血泵,肝素泵,动脉或者静脉压以及空气检测等组成的,透析液主要是由配液、温度、除气、超滤、电导率、漏血等组成。
血液透析机的工作原理主要使用浓缩液以及透析水,通过设备制成标准的透析液,之后通过透析器以及监护警报系统,将患者的血液引出来,血液经过超滤,渗透以及弥散的作用,经过血液再经过监护警报系统返回患者的体内。
将透析出来的废液排出。
2血液监护警报系统技术参数2.1血泵流量血泵流量是一个通过血泵提供的动力,建立一个体外的循环,推动动脉血流向透析机进行流动的血流量。
血泵可以检测患者的血流的情况,一般患者的血流量为每分钟10~600毫升,临床上设定的血流量为每分钟200 ~ 300毫升。
血流量与超滤一般形成1:3的比率。
如果血流量过大,会影响代谢废物,毒素排出,如果流量较小,会导致患者出现血凝的情况,并且血液透析时间太长,会对患者的身体造成影响。
一般血液透析时间要控制在4个小时。
2.2肝素泵流量肝素泵是一种微量注射肝素的注射泵,持续向血液透析的患者注射肝素,有利于避免出现凝血的情况。
肝素本身是一种常见的抗凝剂,对于没有禁忌症的患者,可以使用普通的肝素。
在首次治疗中,一般使用每千克0.5~1毫克,在维持中每小时使用4~10毫克,根据患者的病情变化,可以调整使用肝素的量。
2.3空气气泡监测空气气泡监测可以监测静脉管道以及血液中的空气气泡的情况,可以有效防止患者出现空气栓塞,当监测到空气气泡时,可以阻断血流,从而防止患者出现危险。
北京市血液透析质量控制管理规范2009年4月修订血液透析是慢性肾衰竭病人赖以生存的肾脏替代治疗手段之一,也为急性肾衰竭患者完全或部分恢复肾功能创造了条件。
血液透析时需要将病人血液引出体外,血液在透析器中与透析液进行物质交换,达到清除体内代谢废物、排出体内多余的水分和纠正电解质、酸碱平衡的目的。
一、医院资质要求(一)二级以上医院(含二级)。
具有麻醉科、重症监护室、放射科、检验科、内科、外科等,有一定的综合抢救能力。
(二)内科工作基础具备较好的内科工作基础,能够独立完成基本诊疗项目,具有独立处理内科常见疾病和内科急症的能力。
(三)血液透析室( 中心)透析室(中心)应具备透析区、水处理区、治疗室、候诊室等基本功能区域;应有符合规格的透析机、水处理装置及抢救的基本设备;必须建立并执行消毒隔离制度、透析液及透析用水的质量检测制度、技术操作规范、设备检查及维修制度;有完备的病历档案管理制度。
二、人员资质要求透析室(中心)应当有:持有执业证书的医生、护士和技师。
新上岗人员应参加由质控中心组织的“血液透析基本知识培训”,并在三级甲等医院的血液透析中心接受至少6个月的透析专业培训,由培训单位进行技术考核,合格后方可上岗。
(一)医生血液透析室(中心)应由副高以上职称(含副高职)、有丰富透析专业知识和工作经验的医师担任负责人,负责安排医疗、教学和科研工作;组织业务学习、技术考核等;定期查房,解决临床疑难问题;监督及评估病人的透析质量,做好持续性质量改进工作;依据血液透析规范化要求制定并实施透析中心的管理规程;负责新技术的开展。
由经过透析专业培训的主治医师负责管理透析室(中心)的日常工作,包括病人透析方案的制定、调整,急、慢性并发症的处理等;应定期查房,及时调整透析方案和药物治疗,若有疑难问题应向上级医师汇报,不断改善病人的生活质量;记录并保管好病历资料,认真做好透析登记工作。
(二)护士血液透析室(中心)应当配备护士长(或护士组长)和护士。
血液透析持续质量改进的规范与流程血液透析医疗质量和安全直接关系到患者的健康与生命。
秉持以患者为中心、持续质量改进(continuous quality improvement,CQI) 是确保血液透析医疗质量和安全的核心制度。
血液透析中心持续质量改进范畴包括诊疗操作、人员和设备管理等每一项工作流程和环节,应以问题为导向,进行循环式、持续性质量改进和提高。
CQI不但要注重终末质量,更要注重过程管理及环节控制。
一、持续质量改进实施的组织结构和工作制度1.血液透析室(中心)质量控制小组:以肾脏病科室或透析室(中心)主任为第一责任人,护士长或护理组长、技师/工程师、主诊医师等为核心成员组成。
2.血液透析室(中心)质量管理工作制度:建立健全CQI核心制度,包括:工作计划、质量控制成员岗位职责、血液透析CQI实施办法与流程、血液透析医疗质量指标、定期医疗工作总结和质量分析、医护缺陷与差错的报告和登记、疑难危重与死亡病例讨论,以及血液透析室(中心)质量控制工作文书与文件管理等制度。
二、持续质量改进实施规范和流程(一)血液透析室(中心)质量指标的评估频次和要求血液透析室(中心)应参照血液透析质量管理的过程指标和结果指标,结合自身实际情况,定期对本血液透析室(中心)血液透析质量进行评估,召开全员质量分析会议,并做好记录(表1-2)。
要求每3个月进行1次,年终进行年度总结,并形成血液透析室(中心)年度质量评价和分析报告。
对本血液透析室(中心)的医疗质量过程和结果指标不达标或不理想的项目,提出具体的改进目标、计划和措施,并对改进的结果进行再评估,直至需要改进的质量指标达到或超过全国平均水平。
5表1-2 (单位名称) 血液透析室(中心)持续质量改进记录表单位名称:执行者签名:科主任签名:(二)血液透析室(中心)质量改进方法和流程国际通用的持续质量改进基本方法为PDCA管理循环。
P:计划(plan),明确问题并对可能的原因及解决方案进行假设;D:实施(do),实施行动计划;C:评估(check),评估结果;A:处理(act),如果对结果不满意就返回到计划阶段,如果结果满意就对解决方案进行标准化。
血透室质量控制方案1. 引言血液透析是治疗慢性肾功能衰竭的一种有效方法,血透室的质量控制对于确保患者安全、提高治疗效果具有重要意义。
本方案旨在建立一套全面、细致的血透室质量控制体系,以规范血透室的管理和操作,提高医疗服务质量。
2. 组织结构成立血透室质量控制小组,组长由科室主任担任,组员包括护士长、医生及技术人员。
质量控制小组负责制定、实施和监督血透室质量控制方案。
3. 质量控制目标- 确保患者安全,减少并发症发生。
- 提高透析治疗效果,改善患者生活质量。
- 提高血透室工作人员业务水平,提升服务质量。
4. 质量控制措施4.1 患者管理- 严格筛选透析患者,评估其透析适应症。
- 制定个性化透析治疗方案,定期评估并调整。
- 加强患者教育,提高患者自我管理能力。
4.2 设备与物品管理- 定期检查透析设备,确保设备性能良好。
- 严格执行无菌操作,防止交叉感染。
- 定期检测和更换透析液,确保其质量。
4.3 操作流程管理- 制定标准化操作流程,并进行培训和考核。
- 加强透析过程中各项指标的监测,如血压、心率、透析液浓度等。
- 定期对透析过程中可能出现的问题进行应急预案演练。
4.4 人员培训与考核- 定期组织血透室工作人员参加业务培训,提高业务水平。
- 设立考核机制,对工作人员的业务能力进行评估。
- 加强职业道德教育,提高服务质量。
4.5 质量监测与持续改进- 建立质量监测指标体系,定期进行数据收集和分析。
- 对存在的问题进行原因分析,制定并实施改进措施。
- 持续关注改进效果,形成闭环管理。
5. 文件管理- 制定血透室管理规章制度,并进行适时更新。
- 做好各类文件归档工作,方便查阅。
- 定期对文件进行审查和修订,确保其适用性。
6. 附录- 血透室质量控制相关法律法规、标准及规范。
- 血透室质量控制常用表格和报告格式。
- 血透室质量控制案例分析。
7. 结束语本质量控制方案旨在为血透室提供一套全面、细致的管理体系,以保障患者安全和提高治疗效果。
血液透析质量控制规范(试行)第一章∙ 总 则∙∙∙ 一、血液透析是慢性肾衰竭患者赖以生存的肾脏替代治疗手段之一,也为急性肾衰竭患者完全或部分恢复肾功能创造了条件。
血液透析时需要将患者血液引出体外,血液在透析器中与透析液进行物质交换,达到清除体内代谢废物、排出体内多余的水分和纠正电解质、酸碱平衡的目的。
近年来,也是中毒等急危重症抢救的重要手段。
∙∙∙∙∙∙ 二、设立省血液透析质量控制部,主要对全省血液透析诊疗活动进行全面质量控制,并受省卫生厅委托检查医疗机构血液透析工作开展情况。
开展技术培训,进行相关技术考评和考核。
∙∙∙∙∙∙ 三、开展血液透析技术的医疗机构应配备至少 台以上的透析机,并经省卫生行厅进行技术及人员准入。
∙∙∙∙∙∙ 四、医疗机构开展血液透析技术应符合本规范要求,建立健全质控制度,并严格遵守医院感染管理和消毒隔离规定,防止由此引发的医源性感染;透析器的重复使用应严格按照卫生部制定的《血液透析器复用操作规范》执行,确保患者安全。
∙∙∙∙∙∙ 五、从事血液透析治疗工作的医护人员,应接受省级卫生行政部门组织的培训,考核合格后方可上岗。
∙∙∙∙∙∙∙∙∙∙∙∙∙∙∙∙∙∙∙∙∙∙∙∙∙∙∙∙ 第二章∙∙∙∙ 医院资质基本要求∙∙∙ 一、内科工作基础∙∙∙∙∙∙ 具备较好的内科工作基础,能够独立完成基本诊疗项目,具有独立处理内科常见疾病的能力。
∙∙∙∙∙∙ 二、设置独立的肾脏内科(或者内科肾脏病组)∙∙∙∙∙∙ 具备较好的肾脏内科工作基础,能够独立完成基本诊疗项目。
∙∙∙∙∙∙ 肾脏内科病房(或者内科病房内设置肾脏病病床):有肾脏内科专科医师队伍,具有独立处理肾脏内科常见疾病的能力。
∙∙∙∙∙∙ 三、血液透析室(中心)∙∙∙∙∙∙ 血液透析室(中心)(简称血透室)应具备透析区、水处理区、治疗室、候诊室等基本功能区域;应有符合规定的透析机、水处理装置及抢救的基本设备;建立并执行消毒隔离制度、透析液和透析用水及水处理设备的质量检测制度、技术操作规范、设备检查及维修制度;有完备的病历档案管理制度:包括透析治疗患者知情同意书、首次病程记录、透析治疗记录单、化验单等。
建立健全透析病人登记册,普通病人、隔离病人及急诊病人分别登记。
∙∙∙∙∙∙ 四、急、慢性透析并发症处理及综合抢救能力∙∙∙∙∙∙ 具有麻醉科、重症监护室、放射科、检验科及大内科等的医疗技术支持。
∙∙∙∙∙∙ 五、开展血液透析技术的医疗机构必须取得当地环保部门的污水排放许可证。
∙∙∙ 第三章血液透析室(中心)的人员配置及职责∙∙∙ 一、 医师∙∙∙∙∙∙ (一)血透室主任:应由具有丰富临床工作经验、熟练掌握肾脏内科诊疗操作技术和全面管理能力的肾脏内科专科医师担任。
拥有 台透析机以下的血透室主任应由具有主治医师以上技术职称的人员担任, 台透析机以上的血透室主任应由具有副主任医师以上技术职称的人员担任。
∙∙∙∙∙∙ 血透室主任职责:负责血透室全面管理工作和质量控制工作,定期查房,解决临床疑难问题;监督及评估透析质量及预防控制医院感染管理工作;按照透析规范化要求制定并实施透析中心的管理制度、常规和操作规程,安排医疗、教学、科研工作,组织业务学习和技术考核。
∙∙∙∙∙∙ (二)医师应由经过肾脏内科专科训练、掌握全面的肾脏内科诊疗操作技术的肾脏内科专科医师担任。
∙∙∙∙∙∙ 血透室医师职责:负责病人透析的安排,透析方案的制定、调整;急、慢性并发症的处理;查房;监测和评估病人的透析质量;记录并保管好透析病人资料;每 个月填写质量报告表(包括本单位血透室的环境卫生学监测结果;透析用水、透析液的细菌计数、内毒素测定结果等);严格执行医院感染管理等有关制度,若有疑难问题应及时向上级医师汇报。
∙∙∙∙∙∙ (三)血透室肾脏内科医师和透析机的比例不低于 : 。
∙∙∙∙∙∙ 二、 护士∙∙∙∙∙∙ (一)血透室应配备护士长和护士。
台透析机以下的血透室,护士长应由具有肾脏专科主管护师以上技术职称的人员担任。
台透析机以上的血透室应由具有丰富临床经验、在血透室工作 年以上、具有全面管理能力的肾脏专科副主任护师以上技术职称的人员担任。
∙∙∙∙∙∙ (二)护士长职责:负责护理及医院感染等规章制度的执行;技术培训及操作规程的组织实施与监督;医疗用品管理;协助透析室主任开展日常管理工作;完成各种报表如病人帐单、工作量、各种护理记录的汇总。
∙∙∙∙∙∙ (三)护士职责:严格执行各项规章制度;严格按医院感染管理制度实施操作;执行透析医嘱;熟练掌握各种血液透析机及各种血管通路的操作;透析过程中严密观察病情,观察机器运转情况,认真作好记录,认真进行查对,防止差错发生。
∙∙∙∙∙∙ (四)血透室护士配置:血透室护士配置应根据透析机和病人的数量及透析环境设置,以保证血液透析的正常进行和病人安全。
原则上护士和透析机的比例最低不能低于 : 。
∙∙∙∙∙∙ 三、技师∙∙∙∙∙∙ 台以上透析机的血透室应配专职技师1名。
不足 台透析机的单位可配兼职技师。
技师需具有相关专业知识并经过相应培训,熟悉透析机和水处理设备的性能、结构、工作原理和维修技术,并负责其日常维护,保证正常运转;负责执行透析用水和透析液的质量监测,确保其符合相关质量的要求;负责所有设备运行情况的登记。
∙∙∙∙∙∙ (一)透析机的维护和保养。
∙∙∙∙∙∙ 每日巡视透析机和水处理机的工作情况;监督机器的消毒及除钙工作;定期检查并校正电导度、血泵速、透析液温度、流量、超滤量、动脉压、静脉压、跨膜压等,定期更换在线血滤机的滤器、滤芯。
发现问题及时处理并作好记录,保证透析机的正常运转。
∙∙∙∙∙∙ (二)水处理系统的维护。
∙∙∙∙∙∙ 监测水处理系统各个组成部分的工作情况,根据设备的要求定期对水处理系统进行冲洗、消毒并登记。
发现问题应及时处理,并做好记录,保证水处理系统正常运转,确保水质符合要求。
∙∙∙∙∙∙ 四、继续教育∙∙∙∙∙∙ 医师、护士及技师每年应参加相关的继续教育,按规定取得相应的学分。
∙∙∙ 第四章∙ 血液透析室(中心)的布局及基本要求∙∙∙ 血透室按实际需要合理布局,必须具备透析区、水处理区、治疗室、候诊区等基本功能区,区分清洁区与污染区。
∙∙∙ 一、透析治疗间∙∙∙ (一)透析治疗间应当达到《医院消毒卫生标准》(☝✆中规定的✋✋✋类环境,并保持安静,光线充足。
配备空气消毒装置、空调等。
保持空气清新,必要时应当使用换气扇。
透析治疗间地面应使用防酸材料并设置地漏。
∙∙∙ (二)一台透析机与一张床☎或椅✆称为一个透析单元,透析单元间距按床间距计算不能小于 米,实际占用面积不小于 平方米。
每一个透析单元应当有电源插座组、反渗水供给接口和废弃透析液排水接口(中心供液系统要有透析液接口),透析室应配备供氧装置、中心负压接口或可移动负压抽吸装置。
根据环境条件,可配备网络接口、耳机或呼叫系统等。
∙∙∙ (三)透析治疗间应当具备双路电力供应。
如果没有双路电力供应,在停电时,血液透析机应具备相应的安全装置,确保将体外循环的血液回输至患者体内。
∙∙∙ (四)护理站设在便于观察和处理患者及设备操作的地方。
备有治疗车☎内含血液透析操作必备物品及药品✆、抢救车☎内含必备抢救物品及药品✆及抢救设备☎如心电监护、除颤仪、简易呼吸器等✆。
∙∙∙ ☎五✆ 特殊透析间应设立传染病隔离治疗间或隔离区域(对艾滋病人和有传染性的乙肝、丙肝病人应当隔离透析);有条件的单位应设立重症患者抢救间。
∙∙∙ 二、治疗室∙∙∙ 治疗室应达到《医院消毒卫生标准》☎☝✆中规定的✋✋✋类环境的要求。
透析中需要使用的药品如促红细胞生成素、肝素盐水、鱼精蛋白、抗生素等应在治疗室配制且现用现配;备用的消毒物品☎缝合包、静脉切开包、无菌纱布等✆应在治疗室储存备用。
∙∙∙ 三、库房∙∙∙ 透析器、管路、穿刺针及透析粉等耗材应在库房存放,库房应符合《医院消毒卫生标准》☎☝✆中规定的✋✋✋类环境。
∙∙∙ 四、水处理间∙∙∙ 水处理间面积应为水处理机占地面积的 倍以上;地面承重应符合设备要求;地面应进行防水处理并设置地漏。
水处理间应维持合适的室温,并有良好的隔音和通风条件。
水处理设备应避免日光直射,防止透光部分藻类生长。
水处理设备放置处应有水槽,防止水外漏。
水处理机的自来水供给量应满足要求,入口处安装压力表,入口压力应符合设备要求。
∙∙∙ 五、工作人员和患者更衣区∙∙∙ 工作人员和患者更衣区要分开,患者更衣区的大小应根据血透室的实际患者数量决定,以不拥挤、舒适为度。
工作人员在更衣区更换工作服、工作帽和工作鞋后方可进入透析治疗间和治疗室。
患者更衣区设置椅子☎沙发✆和更衣柜,患者更换血透室为其准备的拖鞋等后方能进入透析治疗间。
拖鞋专人专用,并定期清洗,有污染时应按规范要求进行消毒。
每次透析时更换床单。
∙∙∙ 六、接诊区∙∙∙ 患者更换拖鞋后在接诊区称量体重、测血压和脉搏等 ☎重症患者在透析床上完成✆,由医务人员确定患者本次透析的治疗方案及开具药品处方、化验单等。
∙∙∙ 七、医务人员办公及生活用房∙∙∙ 可根据实际情况配置☎比如办公室,用餐室,卫生间,病案资料室,值班室等✆。
∙∙∙ 八、污染区∙∙∙ 污染区用来暂时存放生活垃圾和医疗废弃物,应分开存放,单独处理。
医疗废弃物包括使用过的透析器、管路、穿刺针、纱布、注射器、医用手套等。
∙∙∙ 第五章 血液透析室(中心)设备基本要求∙∙∙ 血透室使用的水处理系统、血液透析机、中空纤维透析器、中空纤维过滤器、吸附器、血浆分离器、透析管路、动静脉穿刺针等应按照国家食品药品监督管理局、卫生部公布的✋✋✋类医疗器械(血液净化设备和血液净化器具,编号 - )进行管理。
∙∙∙ 一、透析机∙∙∙ 透析机必须有国家食品药品监督管理局颁发的注册证方可投入临床使用。
透析机应在设备规定的环境下(包括温度、湿度、电压、供水压力)使用,按要求进行操作,以保证机器正常运转和病人的安全。
按设备说明书进行保养。
∙∙∙ 血透室应为每一台透析机建立档案,内容包括透析机出厂信息(技术信息和操作信息)操作运转和维修记录。
∙∙∙ 二、水处理设备∙∙∙ 水处理设备必须有国家食品药品监督管理局颁发的注册证方可投入临床使用。
水处理设备应当在设备规定的环境下(包括温度、湿度、电压、供水压力)使用,以保证机器正常运行,供应充足的反渗水。
∙∙∙ 水处理设备包括前处理系统、反渗机和反渗水供水系统。
前处理系统应根据水质情况进行相应的配置。
反渗水供水线路上不应当有开放式储水装置,防止二次污染。
反渗水供水管路应选用无毒材料,并设置循环回路,尽量避免盲端和死腔,防止细菌滋生和生物膜形成。