-380V电机接线法
- 格式:docx
- 大小:152.04 KB
- 文档页数:1
380v潜水泵接线方法
380V潜水泵接线方法。
380V潜水泵是一种常见的水泵设备,广泛应用于农田灌溉、城市供水、工矿企业排水等领域。
正确的接线方法对于潜水泵的正常运行至关重要。
下面,我们将介绍380V潜水泵的接线方法,希望能对您有所帮助。
首先,接线前需要确认潜水泵的额定电压为380V,以及电源线的电压和电流是否与潜水泵匹配。
接线时,应该先切断电源,确保安全。
接下来,接线步骤如下:
1. 打开潜水泵的接线盖,找到三根电源线和潜水泵的三根电缆线。
2. 将电源线的三根线分别与潜水泵的三根电缆线对应连接,通常采用三芯电缆,颜色分别为红、黄、蓝,分别对应L1、L2、L3。
3. 使用绝缘套管或绝缘胶带将接线处进行绝缘处理,确保不会出现漏电或短路现象。
4. 接线完成后,仔细检查每根线的连接是否牢固,是否有脱落或松动的现象。
5. 关上接线盖,确保潜水泵的接线处干燥,避免进水或触电事故。
接线完成后,可以进行试运行,检查潜水泵是否正常运转。
如果潜水泵无法正常启动,应及时检查接线是否正确,电源线是否通电,以及潜水泵是否有故障。
需要注意的是,接线时应严格按照潜水泵的接线图进行,不得随意更改或接错线路,以免造成设备损坏或安全事故。
另外,接线时应注意绝缘处理,避免漏电或触电危险。
总之,正确的380V潜水泵接线方法对于潜水泵的正常运行至关重要。
希望以上介绍能够帮助到您,如有任何疑问或需要进一步了解,请咨询专业人士或厂家技术人员。
祝您使用愉快!。
380v电焊机接⼏根线为什么有的380v电机可接两根线⽽有的必需接三根?灯饰为什么有的380v电机可接两根线⽽有的必需接三根?380V电机与本⾝结构有关,常⽤的拖动电机三相平衡的居多,也就是多数见到的机械上常⽤的异步电机。
⽽380V两相的电机多出现在电焊机等短时运⾏的检修类设备中,接三相系统中的任意两相即可。
你说的可接两根的,是两相设备(在电⼒系统中,也就是不对称负荷);⽽必须接三根的,那就是三相平衡的负载电机了(这类如果接了两相,那就是缺相运⾏了,电机会因负序电流存在,很快发热⽽烧毁绕组,所以必须接三相)。
希望对你有所帮助。
回答1CAD-Forum:380V的电机有单相和三相之分,单相380v的电机接两根⽕线,三相380v必需接三根⽕线,就象220V的电机⼀样有单相220V和三相220。
380v电机接两根线的很少吧?⾄今我还没遇到过,电焊机在380V够接在任意3根线上吗?⽬前使⽤380V电压的电焊机绝⼤部分可以不分相位的,但有部分焊机特别是交流焊机内部使⽤三相的散热风扇且对风向有要求,这种焊机就要注意相序了,如果风扇吹的风向与焊机上的标⽰不同,就要更换相序,否则会引起散热不好导致焊机过热。
可以的, 可以 380V的电焊机输⼊端就两根电源线,把它们接在380V3根线的任意两根上就可以了。
注意安全噢! 那得看你的电焊机是不是真三相的有的⼩型电焊机使⽤两根⽕线的380V可以接任意两根⽕线,⼤型的电焊机接三根⽕线也不分接的是。
380V(接两根相线)交流电焊机的两出线是如何构成回路的。
两根相线电压就是380V,焊机内部不论是变压器的还是整流的都构成电流通路,当然就构成回路了啊交流电焊机的两出线,⼀根接焊把→焊件→地线→接焊机另外⼀根出线组成回路。
对电焊机⽽⾔,是两条相线,或三条相线第⼀个表的2孔和第⼆个表的2孔出线接380V的电焊机。
普通AC380V电焊机电源线的接法?电源线有三芯,我将三根。
搞清楚电焊机是单向380还是三相380,电焊机引出3根线,线颜⾊是什么,别把地线接到对地220的⽕线上,那样的话你能跳霹雳舞了电焊机的接法:380V就三根线,接220V怎么接?没有零线_。
图的接线方法供你参考;上面三根桩接一起是星形,上下桩依次联结是角形,如电机无接结盒,第一相绕组头尾标上1.4,第二相绕组头尾标上2.5,第三相绕组头尾标上3.6,星形接法:135接一起,246接电源,三角形接法:1联结6,2联结4,3联接5,成为电机的三根出线,1电机三角形接法时因为没有中性点,具体方法是电机的三相绕组的头与尾分别连接,这时只有一种电压等级,线电压等于相电压,线电流等于相电流的约1,73倍,2电机星形接法时因为有中性点(电机一般都是三相对称负载所以一般不引出中性线),具体方法是电机的三相绕组的三条尾连接在一起,三条头接电源,这时有两种电压等级,即线电压和相电压,且线电压等于相电压的约1.73倍,线电流等于相电流。
3需要注意的是本来星形接法的电机不能接成三角形,(如果接成三角形,这时相电压升高到约1.73倍,长时间运行必然烧毁电机)。
4同样本来三角形接法的电机不能接成星形,(如果接成星形,这时相电压降低到约1.73倍,达不到正常功率,如果带额定负载,那么这时属于过载状态,时间一长也必然烧毁电机)。
5在我国一般3-4KW(千瓦)以下较小电机都规定接成星形,以上较大电机都规定接成三角形。
6为什么较大功率电机都接成三角形,好处是轻载启动时,为了方便降压启动(启动时接成星形,运行时换接成三角形,电机启动时间极短接成星形没关系,好处是启动电流可以降低到1/3等)。
星型接法相电流等于线电流,线电压是相电压的根号3倍,三角形连接,线电压等于相电压,线电流是相电流的根号3倍,对于三相对称负载接成某种连接可以提高每相工作电压,提高功率,三角形接法,有助于提高电机功率,缺点,启动电流大,绕组承受电压(380V)大!增大了绝缘等级!行星接法,有助于降低绕组承受电压(220V),降低绝缘等级!降低了启动电流,缺点,电机功率减小!所以,小功率电机4KW以下的大部分采用行星接法!大于4KW的采用三角形接法!三角形接法的电机在轻载启动时采用Y-△启动,以降低启动电流!轻载是条件,因为Y接法转矩会变小,降低启动电流是目的,利用Y接法降低了启动电流!三角接法功率大启动电流也大星接法功率小启动电流也小。
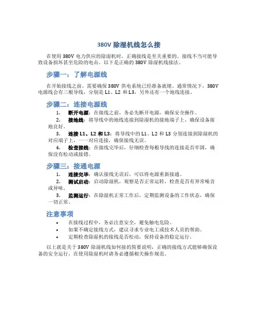
380V除湿机线怎么接
在使用380V电力供应的除湿机时,正确接线是至关重要的。
接线不当可能导致设备损坏甚至危险的电击。
以下是正确的380V除湿机线接法。
步骤一:了解电源线
在开始接线之前,需要确保380V供电系统已经准备就绪。
通常情况下,380V 电源线会有三根导线,分别是L1、L2和L3,另外还有一个地线连接。
步骤二:连接电源线
1.断开电源:在接线之前,务必先断开电源,确保安全操作。
2.接地线:将导线中的地线连接到除湿机的接地端子上,确保设备接
地良好。
3.连接L1、L2和L3:将导线中的L1、L2和L3分别连接到除湿机的
对应端子上,一一对应连接,确保接线无误。
4.检查接线:在接线完毕后,仔细检查每根导线的连接是否牢固,确
保没有松动或接错。
步骤三:接通电源
1.连接完毕:确认接线无误后,可以将电源重新接通。
2.测试启动:启动除湿机,观察是否正常运转,检查是否有异常噪音
或异味。
3.监测运行:在除湿机正常工作后,定期监测设备的工作状态,确保
一切正常。
注意事项
•在接线过程中,务必注意安全,避免触电危险。
•如果不确定接线方式,建议寻求专业电工或技术人员的帮助。
•定期检查除湿机的接线是否松动,保持设备的稳定运行。
以上就是关于380V除湿机线如何接的简要说明,正确的接线方式能够确保设备的安全运行,在使用除湿机时请务必遵循相关操作规范。
1.三相异步电动机启动按铭牌标示接法为△形或Y形时,均为全压启动,若铭牌标示接法为△形而采用Y形接法启动,则为降压启动,启动电流为原接法时的;若铭牌标示接法为Y形而采用△形接法时,则不适合负载三相380V电压,只适合负载三相220V电压运行。
在额定电压380v运行的三相异步电动机,三角形接法和星形接法的转速可视为一样,功率相差很大,例如三角接法为10kw电动机,在星形下运行,其功率只有三角的左右.但是,在380*1.73=660v电压下运行功率相等。
2.正常运行时,有些三相异步电动机的定子绕组可以接成星形,也可以接成三角形。
试问在什么情况下采用三角形或星形连接方法?采用这两种接法时,电动机的额定值有无改变?一般三相异步电动机的每个绕组可以做成两种额定电压:220V和380V.一般小型三相异步电动机的每个绕组是220V的,接成星形运行于380V,接成三角形运行于220V.而一般中型三相异步电动机的每个绕组是380V的,接成三角形运行于380V,接成星形运行于660V.一般三相鼠笼式异步电动机的启动电流是额定值的3-5倍.往往采用星形/三角形变换方式启动380V的中型三相鼠笼式异步电动机,以减小电动机启动电流:1.启动时接成星形(降压启动),电机启动功率变小,减小电动机启动电流.2.运行时接成三角形,达到满功率运行目的.这对中型三相鼠笼式异步电动机的应用是很有作用的.如果电机启动时,既要电机启动电流小,又要电机启动功率或启动转矩不变,那就必须改用绕线转子等型式三相异步电动机了注解:鼠笼式三相异步电动机:鼠笼式三相异步电动机Y-△降压手动控制电路原理图凡正常运行时定子绕组接成三角形的是三相鼠笼式异步电动机,在启动时临时成星形,待电动机启动后接近额定转速时,在将定子绕组通过Y-△降压启动装置接换成三角形运行,这种启动方法叫Y-△降压启动。
属于电动机降压启动的一种方式,由于启动时定子绕组的电压只有原运行电压的,启动力矩较小只有原力矩的,所以这种启动电路适用于轻载或空载启动的电动机。
380v潜水泵接线方法380v潜水泵是一种常见的水泵设备,广泛应用于农田灌溉、城市供水、工矿企业排水等领域。
正确的接线方法对于潜水泵的正常运行至关重要。
下面将介绍380v潜水泵的接线方法,希望能够对大家有所帮助。
首先,接线前需要确认潜水泵的额定电压为380v,接线时务必断开电源,确保安全。
接线时需要使用导线截面积符合规定的电缆,一般情况下,380v潜水泵需要使用4芯或3芯电缆,其中3芯电缆适用于单相380v潜水泵,4芯电缆适用于三相380v潜水泵。
其次,接线前需要对电缆进行剥皮,露出内部的导线。
根据潜水泵的型号和规格,确定导线的颜色和编号,一般情况下,蓝色为零线,棕色为火线,黑色或者灰色为地线。
在接线过程中,务必按照正确的颜色和编号进行接线,避免导线接错导致设备损坏或者安全事故发生。
接下来,根据潜水泵的接线盒进行接线。
打开接线盒盖板,根据接线盒内部的接线图纸,找到对应的接线端子。
将电缆的导线依次接入接线端子中,确保接线牢固可靠,不会出现松动现象。
接线完成后,再次检查接线是否正确,确认无误后可以关闭接线盒盖板。
最后,接好电缆后,需要将潜水泵的接线盒盖板盖好,确保接线部分不会受到外界环境的影响。
然后可以根据需要将潜水泵放入水中进行使用,或者进行其他相关的安装工作。
总之,380v潜水泵的接线方法并不复杂,但是在接线过程中需要格外小心,确保接线的准确性和安全性。
希望以上介绍的接线方法能够对大家有所帮助,同时也希望大家在使用潜水泵时能够遵守相关的安全操作规程,确保设备的正常运行和人员的安全。
三相异步电动机接线图2010年02月25日星期 10:49 A.M.三相异步电机接线图:三相电动机的三相定子绕组每相绕组都有两个引出线头。
一头叫做首端,另一头叫末端。
规定第一相绕组首端用D 1表示,末端用D 4表示;第二相绕组首端用D2表示,末端用D5表示;第三相绕组首末端分别用D3和D6来表示。
这六个引出线头引入接线盒的接线柱上,接线柱相应地标出D1~D6的标记,见图(1)。
三相定子绕组的六根端头可将三相定子绕组接成星形或三角形,星形接法是将三相绕组的末端并联起来,即将D4、D5、D6三个接线柱用铜片连结在一起,而将三相绕组首端分别接入三相交流电源,即将D1、D2、D3分别接入A、B、C相电源,如图(2)所示。
而三角形接法则是将第一相绕组的首端D 1与第三相绕组的末端D6相连接,再接入一相电源;第二相绕组的首端D2与第一相绕组的末端D4相连接,再接入第二相电源;第三相绕组的首端D3与第二相绕组的末端D5相连接,再接入第三相电源。
即在接线板上将接线柱D1和D6、D2和D4、D3和D5分别用铜片连接起来,再分别接入三相电源,如图(3)所示。
一台电动机是接成星形还是接成三角形,应视厂家规定而进行,可以从电动机铭牌上查到。
三相定子绕组的首末端是生产厂家事先设定好的,绝不可任意颠倒,但可将三相绕组的首末端一起颠倒,例如将三相绕组的末端D4、D5、D6倒过来作为首端,而将D1、D2、D3作为末端,但绝不可单独将一相绕组的首末端颠倒,否则将产生接线错误。
如果接线盒中发生接线错误,或者绕组首末端弄错,轻则电动机不能正常起动,长时间通电造成启动电流过大,电动机发热严重,影响寿命,重则烧毁电动机绕组,或造成电源短路。
三相电机接线图2011年05月20日星期五 15:07 电机接线盒电机y接时,接线盒里,连接片的连接方式电机角接时,接线盒连接片的连接方式学习三相电机的两种接法学习电工 2009-08-07 20:41:28 阅读1936 评论3字号:大中小订阅当电工也20多天了,学了点零零碎碎的东西,今天在现场学了点三相异步电机的基本接法:星型接法和三角接法。
三相电机能改两相吗?三相发电机怎么接两相电?三相电机改单相接线方法图解三相380V电机应用非常广泛,在某些只有单相电源的情况下,也可以通过一些办法把三相电机改为两相电机的。
但是也容易存在一些问题。
比如:启动困难、输出功率不够,大约只有60%左右、转矩小没力、容易发热、长时间运行影响寿命等。
改造前提首先必须要确定三相电机的三个绕组首尾端是否正确。
三相电机首尾端如果错乱,改了以后会引起电机烧毁。
如果三相电机接线端子没拆过,或者接入三相电能正常运行,说明端子是正确的。
也可以直接看电机接线盒里的端子编号排布,正确排列如下(注意看线标)接线三相改单相一共 Y 型和△型两种接法。
我们先看一下Y 型接法,如下所示:反转接线正转接线再看一下△型接线,如下所示: 反转接线接火绞接零线接多线-------接火线正转接线 线线在上面的接线中,零火线可以调换;如果需要反转把接电容的一条线换到电容的另外一端即可。
电容选用电容应选用油浸式金属膜纸介电容,耐压值必须取450V以上。
运行电容的计算公式:C=1950l/Ucos 0, C为运行电容容量(uf-微法),I是电机额定电流值(A), U是额定电压,cos 0是功率因数,一般电机上都有标注。
根据经验:1KW的电机一般用70uf左右的电容就差不多了,具体可以根据自己的负载情况进行调整。
建议原则上3KW以下的电机都可以改,但是大功率三相电机改单相电机以后功率会衰减的很多,发热更严重,并且不能带比较重的负载,所以还是建议最好改 1.5KW以下的电机。
如果需要改1.5KW以上的电机,还需要加一个启动电容,启动电容一般取运行电容倍左右。
接火线接零线2。
一般三相异步电机有6个接线柱分为星形接法和三角型接法(根据电机铬牌上标示的接法为主)W2 U2 V2*--*--** * *U1 V1 W1| | |A B C这种接法为Y型接法,电压为380VW2 U2 V2* * *| | |* * *U1 V1 W1| | |A B C这种接法为△型接法,电压为220V需要指出的是,有的电机不提供△型接法,所以不能随便改变接法,一般铬牌上写着接法,电机接线盒的反面也会明确写星型和三角型的接法1、角型接法是:UW接A相,VU接B相,WV接C相(通常电机自带3根短接片,分别将上下对应短接)。
2、星型接法是:上排UVW分别接ABC,下排WUV短接(通常电机自带1根短接片,将尾端,即下排短接)。
上排是UVW,下排是WUV表示的是电机内部采用的是三角接法,上排与下排用连片连着,即电机铭牌上所写角接法。
而你所说的UW 接A相,VU接B相,WV接C相,这ABC三相是让电机启动的三相电源,即外接电源。
当ABC三相电源接入UVW时,电机开始启动。
电机采用星(Y)接法时,接线盒内的接线柱上排为U1V1W1,下排与上牌对应为U2V2W2 ,U2、V2、W2之间用连片连接可以这样估算额定电流:I=P/1.73*U*η*cosφ式中:P、U----电动机额定功率和线电压;η-----电动机效率(在0.78~0.9之间;功率大者取大值);cosφ----电动机功率因数(在0.78~0.88之间;功率大者取大值)。
如η=0.85,cosφ=0.84,代入上式可简化得:三角形I=P/1.24*U星形I=P/2.15*U简单的计算:I=2*P P为电机额定功率三相异步电动机的转速是在一定频率电源的作用下的一个转速,当然也与电机本身的极对数有关。
具体计算是60*F(电源频率)/极对数=——R/MIN.对变频调速三相异步电动机来说,变频器就是电动机的电源,电动机的极对数一定,电动机的转速就只与变频器的输出频率有关。
采用单相电源供电的三相异步电动机接线方法三相异步电动机由于构造简单、成本低、维修使用方便、运行可靠等优点,被广泛应用于工农业生产。
三相电动机的电源应是三相电源,但实际上常会遇到只有单相电源的问题,特别是在家用电器上用的都是单相电动机,坏了以后想用三相电动机代替,就必须做适当的改接,以使三相电动机适应于单相电源而正常工作,下面具体谈其接线方法。
改接原理三相异步电机是利用三相互隔120°角度的平衡电流,通过定子绕组时产生一个随时间变化的旋转磁场,以驱使电动机运转工作的。
在谈到三相异步电机改单相使用之前,先要说明单相异步电动机旋转磁场建立问题,单相电动机只有在建立旋转磁场后才能够起动。
它之所以没有初始起动转距,是因为在单相绕组中建立起的磁场不是旋转的,而是脉动的,换句话说,它对定子来讲是不动的。
在这种情况下,定子的脉动磁场与转子导体内的电流相互作用是不能产生转矩的,因为没有旋转磁场,所以就不能使电机起动运转。
但是电动机内部两个绕组的位置有空间角度差,若设法再产生一不同相的电流,使两相电流在时间上有一定的相位差,才能产生旋转磁场,使电机起动。
因此单相电动机的定子除了有工作绕组外,还必须有起动绕组。
根据此原理,可利用三相异步电机定子的三相绕组,将其中一相绕组线圈采用电容或电感移相的方法,使两相通过不同的电流,这样就能建立旋转磁场,使电动机起动运转。
当三相异步电机改为单相电源使用时,其功率仅是原来的2/3。
改接方法要把三相电机使用在单相电源上,可将三相异步电动机定子绕组中的任意二相绕组线圈首先串联,再与另一相绕组并联接入电源。
这时,两个绕组里的磁通量在空间上虽然有相位差,但因工作绕组和起动绕组都是接在同一电源上,如按时间来讲,电流是相同的。
因此,只有在起动绕组上串联一只电容器、电感线圈或电阻,才能使电流有相位差。
在接法上为了增大起动转矩,可用一台自耦变压器将单相电源的电压由220v升到380V,示意图如图1所示。
380v潜水泵接线方法
380v潜水泵是一种常用的水泵设备,它可以应用于工业、农业、城市供水、建筑工地排水等领域。
正确的接线方法对于潜水泵的正常运行非常重要,下面将介绍380v潜水泵的接线方法。
首先,接线前需要确认380v潜水泵的电压和电流参数,确保接线时选择的导线和开关能够承受潜水泵的电流负荷。
接线时应该按照潜水泵的说明书上的接线图进行正确接线,确保接线无误。
接线时,首先应该将380v潜水泵的导线和电源的导线分别用绝缘套管进行包裹,然后用螺丝刀打开潜水泵的接线盒,将电源的三根导线分别连接到接线盒内的对应位置。
一般来说,蓝色的导线连接到接线盒的N端,黄绿色的导线连接到接线盒的PE端,棕色的导线连接到接线盒的L端。
接线完成后,需要用万用表检测一下接线是否正确,确认接线无误后,再将接线盒盖好,紧固螺丝。
接下来,将潜水泵放入水中,接通电源,潜水泵就可以正常工作了。
在使用380v潜水泵时,还需要注意以下几点,首先,潜水泵应该放置在干燥通风的地方,避免长时间浸泡在水中导致设备损坏。
其次,定期检查潜水泵的接线是否松动,是否有漏电现象,确保潜水泵的安全使用。
最后,定期清洗潜水泵的滤网,避免杂物堵塞影响泵的正常工作。
总之,正确的380v潜水泵接线方法对于潜水泵的正常运行至关重要。
在接线时要仔细按照说明书上的接线图进行正确接线,接线完成后要进行检测确认无误后再通电使用。
同时,在使用过程中要定期检查和维护潜水泵,确保设备的安全和正常运行。
希望以上内容能够帮助大家更好地了解380v潜水泵的接线方法,保障潜水泵的正常使用。
380v电饼铛三相四线接线在电力供应领域,我们常常会遇到各种各样的电器设备,其中一种常见的电器设备就是电饼铛。
电饼铛作为一种常见的厨房电器,被广泛应用于家庭和商业环境中。
而对于电饼铛来说,380v电源的接线方式则是一项非常重要的技术。
什么是380v电饼铛三相四线接线380v电饼铛的三相四线接线方式是一种常见的电源连接方式。
对于家庭和商业环境来说,接入三相电源可以提供更为稳定和大功率的电能,以满足电饼铛在高负荷运作时的需求。
而在实际的三相四线接线中,我们需要将三根相线和一根零线正确连接到电饼铛的电源接口上。
如何正确进行380v电饼铛三相四线接线在进行380v电饼铛三相四线接线时,需要注意以下几点:1. 确认电源类型在开始接线之前,首先需要确认所使用的供电线路是否为380v三相四线制。
因为不同地区的电力供应可能存在差异,有的地区可能使用220v单相电源,有的地区可能使用380v三相五线制。
因此,在接线之前应该仔细查看电源标识或咨询专业人士,确保使用正确的电源。
2. 断开电源在开始进行任何电气接线工作之前,务必先将电源切断并拔掉插头。
这是为了确保安全,防止触电和电器设备损坏。
3. 检查接线端子在开始接线之前,需要检查电饼铛的接线端子。
确保端子没有松动、破损或者生锈,以保证接线的质量和稳定性。
如果发现端子有问题,应该及时更换或修复。
4. 进行正确的接线接线时,首先需要将电饼铛的电源接口打开。
然后根据提供的接线图或说明书,将三根相线和一根零线正确连接到对应的接线端子上。
一般来说,三根相线的颜色可能为红、黄、蓝,零线的颜色为绿或者绿黄。
在接线时要保持接线端子的紧固度,并注意绝缘处理,防止出现漏电等安全问题。
5. 接线完毕后的测试在接线完成后,需要进行必要的测试,以确保接线质量和安全性。
可以使用电压表或者其他相关工具,检测电饼铛的供电情况和电流稳定性。
如果发现任何异常情况,应该及时断电检查并修复问题。
小结正确进行380v电饼铛三相四线接线是保证电饼铛正常运行和使用的重要环节。
发电机380v三相电怎么接线发电机是一种将机械能转化为电能的装置,常见的有交流发电机和直流发电机。
而380V三相电是一种常用的工业电压,用于工厂、企业等场所的电力供应。
那么,如何正确地接线,将发电机的输出电能接入380V三相电系统中呢?首先,我们需要了解发电机的基本原理。
发电机通过转动转子产生电动势,从而产生电流输出。
对于交流发电机来说,一般输出的是三相交流电。
而380V三相电系统中,通常使用的是三相四线制,即有三根相线和一根零线。
接下来,我们就来详细看一下发电机380V三相电的接线方法。
首先,我们需要准备好所需的工具和材料。
通常情况下,需要使用绝缘电线、接线端子、绝缘胶带等工具和材料。
在进行接线之前,要确保所有的设备都处于停止工作的状态,并断开电源。
接下来,我们需要确定发电机的相序。
三相电系统中,有A、B、C三个相位,分别对应着三根相线。
正确地确定相序,是保证电流正常流通的前提。
通常情况下,发电机上都有标示相位的标志,我们可以参考标志进行判断。
接线时,我们需要根据发电机输出的三相电信号,将其与380V三相电系统中的相线相连接。
一般情况下,将发电机的A相连接到380V系统的A相线上,B相到B相线上,C相到C相线上。
此时,需要注意将发电机的接线端子与380V系统的相线端子牢固连接,同时使用绝缘胶带进行绝缘处理,以免出现触电等意外情况。
另外,在进行电源连接的时候,还需要将发电机的零线连接到380V系统的零线上。
这样可以保证电流的回路正常闭合,确保电能的正常供应。
接线完成后,我们需要进行系统的测试和调试。
可以先检查各个接线端子的紧固情况,确保没有松动。
然后可以重新接通电源,观察发电机是否正常运转,并通过电表等工具检测各个相位的电压是否正常。
如果检测到任何异常情况,应及时进行排查和处理。
总结一下,发电机380V三相电的接线方法主要包括确定相序、将发电机的三相电信号与380V系统的相线相连接、将发电机的零线与380V系统的零线相连接,并进行系统的测试和调试。
12例接线方法,收藏备用一、电动机接线一般常用三相交流电动机接线架上都引出6个接线柱,当电动机铭牌上标为Y形接法时,D6、D4、D5相连接,D1~D3接电源;为△形接法时,D6与D1连接,D4与D2连接,D5与D3连接,然后D1~D3接电源。
可参见图1所示连接方法连接。
图1 三相交流电动机Y形和△形接线方法二、三相吹风机接线有部分三相吹风机有6个接线端子,接线方法如图2所示。
采用△形接法应接入220V三相交流电源,采用Y形接法应接入380V三相交流电源。
一般3英寸、3.5英寸、4英寸、4.5英寸的型号按此法接。
其他吹风机应按其铭牌上所标的接法连接。
图2 三相吹风机六个引出端子接线方法三、单相电容运转电动机接线单相电动机接线方法很多,如果不按要求接线,就会有烧坏电动机的可能。
因此在接线时,一定要看清铭牌上注明的接线方法。
图247为IDD5032型单相电容运转电动机接线方法。
其功率为60W,电容选用耐压500V、容量为4μF的产品。
图3(a)为正转接线,图3(b)为反转接线。
图3 IDD5032型单相电容运转电动机接线方法四、单相电容运转电动机接线图4 JX07A-4型单相电容运转电动机接线方法图4是JX07A-4型单相电容运转电动机接线方法。
电动机功率为60W,用220V/50Hz交流电源、电流为0.5A。
它的转速为每分钟1400转。
电容选用耐压400~500V、容量8μF的产品。
图4(a)为正转接线,图4(b)为反转接线。
五、单相吹风机接线图5 单相吹风机四个引出端子接线方法有的单相吹风机引出4个接线端子,接线方法如图5所示。
采用并联接法应接入110V交流电源,采用串联接法应接入220V交流电源。
六、Y100LY系列电动机接线目前,Y系列电动机被广泛应用。
Y系列电动机具有体积小、外形美观、节电等优点。
它的接线方式有两种:一种为△形,它的接线端子W2与U1相连,U2与V1相连,V2与W1相连,然后接电源;另一种为Y形,接线端子W2、U2、V2相连接,其余3个接线端子U1、V1、W1接电源。
介绍几种简便易行的方法,可以不改动电机内部绕组而将三相电机改为单相运行。
小功率三相电机可改为单相电机,但功率要变小一点,A相作相线,C相作零线,B相接电容,电容回出接A相线,假若倒转,AB对换即可。
ABC是任意设的电容容量=瓦*0.07=微法380V电机除去接地线(一般是最粗最长的那个),还有3个头。
用220V的火线地线接任意两个头。
然后用电容的两个脚一头接在空着的头上,另一头接在220V 的任意一个头上,如果发现电机转反了,就换一个头。
把三相电机当单相电机用。
即把123短接,45接220伏,6经电容(20~40微法450伏电解电容)接4上(接5反转),但功率小多了。
如果不转,那就用同样办法接789试试由于三相改单相后,有主线圈与辅助线圈的存在,各线圈的工作方式不同。
使用久了会导致各线圈老化程度不同。
三相改单相后输出功率将大大减小,自身的负载也将增大,使用时的负载范围将会很小公式:电容(微法)=额定电流 / (额定电压*功率因数)公式中的参数就是电机铭牌上的,改完后的功率是原来功率的50-90%,主要取决于功率因数,转速不变。
一、加电容法此时电机的输出功率为标称功率的55%~90% 。
C1为运行电容,C2为启动电容,都需采用电力电容器,其耐压值必须不低于450V。
C1、C2的容量可按下式估算:C1=1950I/U×cosθC2=(1~4)C1式中C的单位为(uF);I为电机额定电流(A);U为电机额定电压(V);cosθ为功率因数,一般取0.5~0.7。
特别地,对于功率为1KW以下的三相异步电动机,可以不用C2,但C1数值要适当增大。
可按C1=13I估算选取,式中C1的单位为(uF),I为原电动机的额定电流(A)。
电容的容量应选合适,否则电动机不能正常运行和温升过高。
对于只有几百瓦的小功率三相异步电动机,电容容量可按C=0.06P(Y接时)和C=0.1P(△接时)选取,式中C的单位为(uF),P为电机功率(W)。
1 电机接线方法2 电机星三角启动3 电机正反转无锁启动4 热继电器工作原理5 时间继电器工作原理6变频器工作原理7 PLC1 电机接线方法 Back Home三相电机有两种接法,一种叫星形接法(Y接法),一种叫三角形接法。
这两种接法都不需要零线。
任意两相都可以组成回路。
但是电机外壳可以接地,也需要接地。
有一种说法,三相电机分三相三线电机和三相四线电机。
三相三线是三个火线加一个地线。
三相四线电机是三个火线加一个零线和一个地线,如果电网中有零线,可以接上,如果没有,就没有必要创造一个零线。
星形接法,指三相电机的三个线圈 未端接在一起,三个头接三相电源。
可以接零线,但没用。
三角形接法,分清首尾两端,首尾首尾首尾连接,叫三角形接法。
电机大于20kw时,一般用三角形接法降压启动,然后转Y形接法运行。
三角形接法,三相220V电压,星形接法,三相380V电压?星形如果如果如果形接法和三角果输入电压是果输入电压是果输入电压是角形接法电压是220V , 就使是380V ,就使是380V ,你使压:使用三角形接使用星形接法用了三角形接接法,每相绕法,每相绕组上接法,那每相绕组上电压2上电压也是2相绕组上电压220V ,220V ,(两个压就是380V,个绕组构成回电机会烧坏路)坏的。
(一般国内般三相电机每内电机有规定每相绕组额定定,一般功率定电压是220率在3KW以下0V)下,用星形接接法。
\2电机星三角角启动BackHomm eKM1KM2顺启反启顺启先按FR11 线圈A2上2线圈A2 上启时,KM1得启时,KM2得启和反启时,按SB2, SB2经过FR 1‐3上端接KM2 F4上端接KM1 F4得电,KM1自得电,KM2自KM1和KM2按下, SB2,经过接线柱4‐11辅助常闭4‐11 辅助常自锁,KM1接自锁,KM2通2如何联锁:2 常闭锄头5柱端子3,经闭锄头,常闭触头接触器通电,通电,电机反‐7 断开,S经过停止开关电机正转。