重油环形总管供油系统操作法范本
- 格式:docx
- 大小:46.74 KB
- 文档页数:3
银源99轮供油单元操作规程
1.起动运行
○1检查日用柜油位正常,油柜和单元各燃油阀处于开启状态,蒸汽阀门处于关闭状态,转换阀在“轻油”位置
○2打开控制箱电源,将一组供油泵和增压泵的选择开关打到“1”位启动,升压后将另一组泵的选择开关打到”2“位备用
○3调整出口供油压力保持在0.15~0.25Mpa
2.柴油换重油
○1打开粘度控制系统电源,起动粘度传感器电机,打开蒸汽管路阀门
○2手动调节蒸汽控制阀,使油温以每分钟1~2℃的速度上升,待油温达到65~75℃时,将转换阀打到“重油”位
○3蒸汽调节阀打到自动控制,(粘度一般设定在12mPa.s左右最佳)○4如粘度控制失效则改用温度控制,打开温度控制系统电源,重复第○2步骤,即可按设定温度运行
3.重油换柴油
○1将转换阀打到“轻油”位,关闭蒸汽管路阀门
○2当系统全部充满柴油后可关闭粘度传感器电机(以30℃时,柴油粘度约为3.8mPa.s作为判断)
○3使用温度控制时,重复第○1步骤,关闭温度控制系统电源,并至少供油1~2小时
4.单元停止供油
将各油泵选择开关打到“0”位停掉,关闭所有电源
5.油泵运行中燃油细滤器压降达到0.06~0.08Mpa时,应进行反冲清
洗。
打开排污阀,扳动手柄向左(或向右)在60°范围内各迅速摇动数次,关闭排污阀
6.如自动反冲清洗效果不佳,则应拆卸进行清洗,完成后放尽壳内空
气,阀门复位。
重油系统操作规程1. 引言本文档旨在规范化重油系统的操作流程和操作注意事项,以确保系统运行安全、稳定和高效。
2. 系统概述重油系统主要由输送设备、储存设备、燃烧设备和控制系统组成。
其功能是将重油从储存设备输送至燃烧设备,用于产生热能。
3. 操作流程3.1 准备工作在进行重油系统操作前,需要进行以下准备工作: - 确保相关设备的工作状态正常; - 进行必要的安全检查,确保操作人员和周围环境的安全; - 检查油罐中的油位,确保油位充足。
3.2 启动系统启动重油系统的操作流程如下: 1. 打开系统主电源开关,并检查供电情况是否正常; 2. 启动输送设备,将重油从储存设备输送至燃烧设备; 3. 启动燃烧设备,点火并调整燃烧参数,确保燃烧效果良好; 4. 监控系统运行状态,确保系统正常运行。
3.3 运行期间操作在重油系统运行期间,需要注意以下操作事项: - 定期检查设备运行状态,确保设备工作正常; - 检查重油供应是否充足,及时补充; - 根据需要调整燃烧参数,以保证系统的高效运行; - 注意系统运行状态和参数的监控,及时处理异常情况。
3.4 停机操作当需要停止重油系统运行时,操作流程如下: 1. 先关闭燃烧设备; 2. 关闭输送设备,停止重油供应; 3. 断开系统主电源,停止供电。
4. 安全事项在操作重油系统时,需注意以下安全事项: - 操作人员需熟悉设备的操作和安全规定,并佩戴必要的防护设备; - 确保设备间隔适当,避免发生火灾和爆炸危险;- 定期检查设备的防火防爆安全措施的有效性,并及时修复和更新; - 遵守相关的操作规程和操作指南,谨慎操作,防止操作失误造成事故; - 当发生紧急情况时,应立即停止操作,并采取应急措施,保障人员安全和设备完整。
5. 措施和建议为了更好地操作和管理重油系统,可采取以下措施和建议: - 建立完善的操作规程和操作指南,并进行培训和考核,确保操作人员熟悉操作流程和注意事项; -制定定期巡检计划,对设备进行检查和维护,修复和更新设备,确保系统的正常运行; - 建立运行记录和报告,记录系统的运行状态和参数,以便分析和改进系统性能; - 定期进行安全检查和演练,增强人员的应急响应能力,确保系统的安全运行。
# 重油环形总管供油系统操作法简介在石油加工和石油化工工业中,重油环形总管供油系统是一种常用的供油系统。
重油环形总管供油系统操作法是指如何正确操作和维护这种供油系统,以确保其正常运行和最佳性能。
系统结构重油环形总管供油系统主要由以下几个组件组成: 1. 重油储罐:存放重油的地下容器。
2. 管道系统:将重油从储罐输送到加工设备。
3. 泵站:用于抽取重油并提供足够的压力将其输送到加工设备。
4. 控制系统:监控和控制整个供油系统的运行。
操作步骤以下是重油环形总管供油系统的操作步骤:步骤一:安全操作在操作重油环形总管供油系统之前,必须确保进行了以下安全操作: - 穿戴个人防护装备,如安全帽、防尘口罩、化学手套等。
- 检查工作区域是否清洁,并清除任何潜在危险物。
- 确认重油储罐和管道系统的安全状况,例如泄漏、破损或异常情况。
步骤二:开启泵站1.打开泵站控制面板,确认电源已连接并开启。
2.按下启动按钮,启动泵站。
3.监控泵站仪表,确保压力、流量和温度在正常范围内。
步骤三:调整泵站参数根据加工设备的需求,需要根据实际情况调整泵站的参数,包括以下几个方面:- 流量控制:通过调整泵站的供油流量,确保加工设备获得恰好所需的重油供应量。
- 压力控制:根据加工设备的要求,调整泵站的输出压力,以确保重油能够顺利进入加工设备。
- 温度控制:对于特定的加工过程,重油可能需要在特定温度下供应。
通过调整泵站的供油温度,确保满足加工设备的要求。
步骤四:监控供油系统在供油期间,必须随时监控供油系统的运行状况,以便及时发现并解决潜在问题。
应注意以下几个方面: 1. 观察供油管道上是否有泄漏、堵塞或其他异常情况。
2. 监控压力、流量和温度仪表,确保它们保持在正常范围内。
3. 定期检查泵站的润滑和维护情况,确保其正常运行。
步骤五:关闭泵站在供油完成后,需要正确关闭泵站: 1. 关闭供电开关,断开泵站的电源。
2. 手动关闭泵站上的阀门,切断重油供应。
重油系统岗位安全操作规程1. 引言重油系统是工业生产中常见的能源供应系统之一。
为了确保工作人员在重油系统岗位的安全操作,减少事故和伤害的发生,制定本操作规程。
本规程适用于重油系统操作人员,并应严格遵循相关安全规定和操作流程。
2. 岗位职责2.1 重油系统操作人员的主要职责包括但不限于:•负责重油系统的开机、停机、运行和维护;•监测和调节重油系统的参数,确保系统运行正常;•处理重油系统故障和紧急情况,并采取相应的应急措施;•提供重油系统相关的技术支持和培训。
2.2 重油系统操作人员应熟悉和了解重油系统的工作原理、设备构成、操作规程以及相关安全措施。
同时,他们还应遵守公司的安全政策和操作规范。
3. 安全操作规程3.1 穿戴个人防护装备•在进入重油系统区域之前,必须穿戴适当的个人防护装备,包括安全帽、防护眼镜、耳塞或耳罩、防护手套、防静电工装等;•根据工作环境和特殊要求,可能还需要穿戴防毒面具、防静电鞋等特殊防护装备。
3.2 操作前检查•在进行任何重油系统操作之前,必须进行仔细的检查,包括设备是否正常运行、阀门是否开启或关闭、管道是否泄漏等;•检查并确认相关仪表和报警装置的工作状态,确保其正常运行。
3.3 正确操作设备•在进行重油系统操作时,必须按照操作程序和流程进行,严禁违章操作;•对于不熟悉的操作或者需要特殊技能的操作,必须经过专门的培训和授权,方可操作;•操作过程中,应注意操作设备的稳定性,严禁乱动或使用不当的工具。
3.4 应急处理•在发生重油系统设备故障、泄漏或其他紧急情况时,操作人员应立即采取应急措施,并及时报告相关部门;•各岗位人员应熟悉应急处理流程,掌握正确的灭火、紧急停机等应对措施。
3.5 安全培训和交接班•重油系统操作人员必须接受相应的安全培训,了解相关操作规程和安全措施;•进行交接班时,必须详细记录当前工作状态、设备运行情况和存在的问题,确保后续班次人员能够顺利接班。
4. 安全管理及控制措施4.1 安全管理•公司应建立完善的安全管理制度,并制定相应的安全标准和操作规程;•面对重油系统相关的安全问题,公司应及时开展安全培训和教育,提高员工的安全意识和技能。
1、施工范围沁北电厂三期2×1000MW机组#6炉燃油系统施工范围主要包括锅炉房燃油管道系统、锅炉房燃油伴热管道系统、锅炉房燃油空气吹扫系统,由17.8米燃油主操作台、各层燃烧器分操作台及支母管组成。
2、编制依据2.1施工图号2.1.1 燃油系统管道 14S74-02.1.2 锅炉房点火油管道 F1883SS- J26092.1.4 伴热系统管道 F1883SS- J07032.2标准规范2.2.1《电力建设施工及验收技术规范》锅炉篇、管道篇1996年版2.2.2《电力建设施工及验收技术规范》焊接篇1996年版2.2.3《火电施工质量检验及评定标准》锅炉篇、管道篇2009年版2.2.4《电力建设安全工作规程》火力发电厂部分2002年版2.2.5《电力建设安全健康与环境管理工作规定》2002年版3、施工准备3.1材料准备燃油系统管道、管件、阀门、支吊架等设备已清点完毕,缺件已按程序上报。
3.2施工机械3.2.1汽车吊 25t 一台3.2.2低架平板车 25 T 一辆3.2.3汽车 8T 一辆3.2.4空压机一台3.3技术资料3.3.1西北设计院所供图纸3.3.2燃油管道安装作业指导书3.3.3工程技术联系单3.3.4有关验评及规范3.4计算器具及特殊工具3.4.1盘尺 30m 1件3.4.2弹簧称 15kg 1件3.4.3玻璃管水平 30m 1套3.4.4铁水平尺 L=400mm 6件3.4.5钢板尺 L=1m 1件L=300mm 6件3.4.6台钻 1台3.4.7砂轮切割机 1台3.4.8角向磨光机 3台3.4.9倒链 2T 10台4、施工工序4.1流程图4.2.1施工前技术人员应组织施工人员认真学习图纸及《作业指导书》、并进行技术交底。
4.2.2施工人员根据所承担的施工项目,准备工器具。
4.2.3依据已签发的材料单领取材料;在设备清点人员配合下,领取设备,并将阀门送交研门班进行研磨。
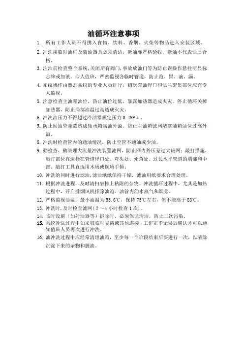
油循环注意事项1.所有工作人员不得携入食物、饮料、香烟、火柴等物品进入安装区域。
2.冲洗用临时油桶及装油器具必须清洁,新油要严格验收,新油不代表油质合格。
3.注油前检查整个系统,关闭所有阀门,事故放油门等为防止误操作悬挂明显标志牌或加锁。
专人值班,严密监视各临时管道,防止跑、冒、滴、漏。
4.系统操作由熟悉系统的专业人员进行,初次充油焊口和法兰密集部位应有专人监视。
5.注意检查主油箱油位,防止油位过低,暴露加热器造成火灾。
停止循环关掉加热器,防止局部油温过高造成火灾。
6.冲洗油压力不得超过冷油器额定压力0.4MPа。
7.防止回油管超载造成轴承箱满油外溢。
防止主油箱滤网堵塞油箱油位过高外溢。
8.冲洗时检查管内的通油情况,防止空管不通油或少油。
9.勤检查、勤清理大流量冲洗装置滤网,防止网内外压差过大破网;敲打措施,敲打部位宜选择在管道焊口处、弯头处、死角处、过长水平管道的端部和中部。
敲打工具宜选用木质或铜质手锤。
10.冲洗的同时进行滤油,滤油纸纸保持干燥.滤油用纸要求合理处理。
11.根据冲洗进程,及时清扫磁棒上粘附的杂物。
冲洗循环过程中,尤其是加热过程中,开启排烟风机排除油箱、油管内的水蒸气和烟雾。
12.严格监视油温,最小油温为55.6℃,保持75℃左右,但不能高于88℃。
13.冲洗时,及时检查滤网(2~4小时检查1次)。
14.临时设施(如射油器等)拆除时,必须保证清洁,防止二次污染。
15.系统冲洗过程中如采取临时隔离或其他连接,工作完毕无误后确认才可以通知值班人员再次进行冲洗。
16.油冲洗过程中应经常清理油箱,至少每一个阶段结束后要进行一次,以清除沉淀下来的杂物和脏油。
油循环值班人员注意事项1)脏油应倒至废油桶内,并在油桶表面做好标示,切勿将脏油桶和净油桶混放在一起,防止将脏油加人系统内。
各种不同型号的润滑油、抗燃油等也应分类摆放,防止用错。
2)在进行轴承座、油箱、油泵等有关作业时,作业间断时,对所有作业面要用塑料膜覆盖,防止灰尘进入已冲洗干净的系统内。
供油单元操作流程一、准备工作。
咱们在操作供油单元之前呀,得先好好检查一下设备。
就像出门前要检查自己有没有带钥匙一样,可不能马虎。
看看各种管路有没有破损呀,阀门是不是能正常开关呢。
这时候,要是发现哪里有点小毛病,就得赶紧修,可别让小问题变成大麻烦。
还有那些仪表,就像设备的小眼睛一样,要确保它们读数准确,要是仪表出了错,那可就像人眼睛看不清楚东西,操作起来肯定会出乱子的。
另外,油舱也要瞅瞅,看看油的存量是不是够,油的品质是不是符合要求呢。
二、启动流程。
检查好一切后,就可以启动供油单元啦。
先把电源给送上,这就像给设备注入活力一样。
然后打开进油阀门,这时候要小心点哦,就像打开宝藏的大门一样,得慢慢的。
油开始流进设备的时候,就可以听到那种很特别的流动声音,有点像小溪潺潺的流水声呢。
不过这时候还不能放松警惕,要密切关注油的压力。
要是压力突然变得很大或者很小,那就像人的血压不正常一样,肯定是哪里出问题了。
如果压力正常的话,就可以进行下一步操作啦。
三、运行中的监控。
在供油单元运行的过程中呀,我们就像一个守护者。
要时刻盯着那些仪表,看看油温是不是在合适的范围里。
油温就像设备的体温一样,太高或者太低都不行。
如果油温高了,就像人发烧了一样,得想办法降降温,比如说通过冷却系统来调节。
而且流量也要注意呢,流量就像设备的饭量,得保证它吃的不多不少。
还要时不时地看看设备有没有震动或者异常的噪音。
要是有震动或者奇怪的声音,就像人身体不舒服发出的咳嗽声一样,得赶紧找原因,看看是不是哪个部件松动了或者磨损了。
四、停止操作。
当不需要供油单元工作的时候,也不能一下子就把它关掉。
就像睡觉前要慢慢放松一样,要先慢慢关闭出油阀门,减少油的流量。
然后再把进油阀门也关上,切断油的来源。
接着关闭设备的电源,让设备安静地休息。
最后呢,再检查一遍设备,就像检查孩子有没有盖好被子一样,看看有没有漏油的情况,阀门是不是都关紧了。
供油单元的操作流程其实就像照顾一个小宠物一样,要细心、耐心,还要有爱心呢。
重油罐及油泵房安全操作规程范文第一章总则第一条为了保障重油罐及油泵房的安全运行,确保人员生命财产安全以及环境的保护,制定本安全操作规程。
第二条本安全操作规程适用于所有涉及重油罐及油泵房操作和管理的人员,包括操作人员、检修人员、管理人员等。
第三条重油罐及油泵房的操作人员必须严格按照本安全操作规程执行作业,任何单位和个人都有义务监督执行。
第四条各级领导和相关部门应加强对重油罐及油泵房的安全教育培训,提高员工对操作规程的认知和理解。
第二章重油罐安全操作规程第一节重油罐的检查和维护第五条每天上班前,对重油罐进行外观、内部液位、安全设备等方面的检查,确保重油罐的安全运行。
第六条在发现重油罐存在异常情况时,应及时向相关部门报告,不得擅自处理。
第七条重油罐在有油时应密封好进出口,以防油气泄漏造成安全事故。
第八条重油罐内的沉积物应定期清理,不得溢出出重油罐。
第二节重油罐的加料和卸料操作第九条加料和卸料操作时,必须遵守相关的操作规程和安全操作规定,确保操作过程安全。
第十条加料和卸料过程中,应设有专人负责监控液位和设备状态,确保操作安全。
第十一条加料和卸料操作前,必须检查管道和阀门的密封性能,以确保操作安全。
第十二条加料和卸料操作时,应打开相关防爆电气设备和通风设备,确保操作安全。
第三节重油罐的防火防爆措施第十三条重油罐内禁止吸烟、明火或开展其他与火源相关的活动。
第十四条重油罐周围不得存放易燃物品,必要时应设置安全隔离带。
第十五条重油罐的通风设备、消防设备和防爆电气设备必须保持正常工作状态。
第十六条在重油罐附近操作时,应穿戴防静电服装和防爆工具,确保操作安全。
第十七条发现重油罐漏油或发生火灾时,应按相关急救预案和应急处置措施进行操作。
第三章油泵房安全操作规程第一节油泵房的检查和维护第十八条每天上班前,对油泵房进行外观、设备、电气等方面的检查,确保油泵房的安全运行。
第十九条油泵房设备的润滑、冷却和清洁工作必须按照操作规程和安全操作规定进行。
供油单元操作方法供油单元作业指导书一、概述:本操作指导书适用于1100TEU系列集装箱船的主机供油单元,设备型号:FCM1000/2000 Fuel Conditioning System.供油单元是工作在高温、高压的环境下,操作过程需防止烫伤事故的发生。
要经常核对温度、压力、粘度等参数是否在规定的范围内。
二、供油单元的组成:供油单元主要包括的设备有:手动燃柴油转换阀,供给泵吸口滤器,供给泵,自清滤器,流量计,混合桶,循环泵,加热器,粘度计,辅机柴油供给泵及吸口滤器,热油温控阀,回油冷却器及温控阀及阀件等;电器方面有:电源控制箱,电加热器,压力传感器,温度传感器,粘度传感器,中央控制模块EPC-50B。
供油单元的工作过程:EPC50B的操作屏有供油单元的原理简图(见附图)燃油或柴油从油舱出来到供油单元,先经过燃柴油转换阀(CV),选定用柴油或燃油。
经过供给泵前的滤器,到供给泵(SP1&SP2)一级加压,经过自清滤器(AF)和流量计(FT),进入回油桶。
自清滤器和流量计进出口都有旁通阀,当自清滤器或流量计无法工作时,可以由旁通直接流过。
从回油桶出来的燃油经过循环泵(CP1%CP2)再次加压,经过热油加热器,电加热器(SH)及粘度计(VT),供给主机和发电机。
热油加热器,电加热器及粘度计同样有旁通阀,可以在它们有故障时走旁通。
如果使用重燃油,必需起动加热系统对燃油粘度进行控制。
供给主机和发电机的燃油的回油,可以回到燃油舱(不可以回到柴油舱),也可以回到回油桶。
在进回油桶之前,有一冷却器,当使用柴油,并且油温超过70度时才使用它对回油冷却。
三、供油单元的检查:第一次起动供油单元(要看通管路走向后再操作):先检查所有的阀件正确开闭。
在对吸口滤器检查后加入干净柴油,点动供给泵检查转向。
当供给泵油压建立后,再检查循环泵转向。
检查系统的泄漏情况。
对系统压力进行调整。
调整主要调节回油管路上的溢流阀。
在主机,一般把供油单元的出口调到10bar 。
汽轮机润滑油、密封油系统油循环方案1.项目概况及工程量1.1.项目概况油系统是一种带有大量管道和润滑油的复杂的系统,即使是小的有害颗粒宜可能使大尺寸的轴承损坏,从而导致代价高昂的停机和检修。
油系统冲洗的主要任务是要清除可能对汽轮发电机任何有关部件发生损伤或者造成故障的任何颗粒。
油系统冲洗的任务是减少冲洗前不能用机械方法或让其自然地清除的各种污染物.鸡西1#机介质为汽轮机油的系统冲洗可大致分为:油净化管道冲洗及补充油系统、大机润滑油系统、密封油系统、顶轴油系统的正式管道及相应的设备冲洗。
本次冲洗经过润滑油冷油器,以便充分的利用大流量装置将冷油器死角冲洗干净。
密封油集装装置的设备和管道、信号管经过清扫和验收,不参加大流量的冲洗。
2.作业进度安排具体循环时间根据设备管道安装情况而定。
3.作业准备工作及条件3.1.作业人员配备及资格要求:3.1.1.作业人员配备计划序号人员类别单位数量备注1 管理人 22 钳工人 63 焊工人 2 持证上岗3.1.2.作业人员质量要求施工人员应熟悉油系统,清楚大流量及滤油机的使用方法,了解冲洗过程,能够正确对循环中的油管道维护、敲打、升温。
具有高度的责任心。
3.2.工器具配备计划3.2.1.压力表等测量工具应经校测合格后方可使用。
3.2.2.80/20T桥吊具备配合使用条件3.2.3.大流量设备完好并已经就位,经接线调试后具备运行条件,加热及各压力仪表装置指示正常3.2.4.所有滤网应清洁无破损。
3.3.作业技术准备3.3.1.参加油冲洗的各个系统均已按照图纸安装完毕,并经验收签证。
与大流量连接的临时管已安装完.在向油系统充油之前,应擦净和检查所有浸油的表面.查明各临时冲洗接口是否正确.3.3.2.仔细检查油箱,足量润滑油经检验合格后注入主油箱,新透平油应具有全指标化验报告。
3.3.3.压力表、温度计、油位指示器及热工仪表能投入使用所有热工测点均未呈敞口状态3.3.4.事故放油管道安装完,两门之间加装临时管,作为大流量进口接点3.3.5.将贮油箱清扫干净,倒油时用。
重油罐及油泵房安全操作规程范本1. 安全装备1.1 在油泵房内部,必须配备应急开关按钮和防爆灯,以确保员工在紧急情况下能够迅速切断电源,并提供足够的照明。
1.2 油泵房应配备防爆门和防火设施。
防爆门必须保持关闭状态,只能在紧急情况下打开。
1.3 所有员工应佩戴个人防护装备,包括防爆服、防静电鞋、防护眼镜和手套等。
1.4 安装报警系统,确保在罐内发生泄漏或其他紧急情况时及时报警并采取相应的措施。
2. 油泵操作规程2.1 操作人员必须事先接受专业培训和合格考核,并持有相关资格证书。
2.2 在操作前,必须先检查泵房内的电气设备是否正常,并确保工作区域清洁和无障碍。
2.3 在操作过程中,严禁吸烟、使用明火或进行任何可能引起火灾的活动。
2.4 操作人员必须全程监控油泵的运行状态,确保其正常工作,一旦发现异常情况,必须立即采取措施解决。
2.5 在油泵停止运行后,必须及时切断电源,并对油泵进行检查和维护。
2.6 在更换或维修油泵时,必须遵循相关的操作规程,并确保人员安全。
3. 重油罐操作规程3.1 操作人员必须事先接受专业培训和合格考核,并持有相关资格证书。
3.2 在操作前,必须确保重油罐的阀门和管道处于正常关闭状态,并检查罐内的油位和压力是否正常。
3.3 在操作过程中,严禁吸烟、使用明火或进行任何可能引起火灾的活动。
3.4 操作人员必须全程监控重油罐的运行状态,确保其正常工作,一旦发现异常情况,必须立即采取措施解决。
3.5 在重油罐停止使用或需要清洗时,必须先切断油源,然后进行相应的操作,并确保罐内的残余油全部清除干净。
3.6 重油罐的维护和保养工作必须由专业人员进行,并按照规定的周期进行。
4. 废弃物处理规程4.1 废弃物必须按照环保部门的规定进行分类和包装,并交由专门的单位进行处理。
4.2 废弃物的贮存和运输过程中,必须符合相关的安全要求,并严格控制火源的接触。
4.3 废弃物的贮存区必须与其他区域进行隔离,并标明相应的警示标志,以提醒人员注意安全。
主机燃油供油单元操作规程
一系统正常操作
1启动主控制箱的“主电源开关”,接通“黏度马达”控制开关。
2启动其中1#箱的“主电源开关”‘接着开启“供油泵”控制开关,打开除气桶放气阀,直到“低液位报警”指示灯熄灭,再关放气阀。
3启动“增压泵”控制开关,运行增压电机。
4待“供油泵”和“增压泵”正常运行稳定后,查看供油压力表3-4公斤,增压压力表5—6公斤,输出压力表5—6公斤的压力是否正常,若达不到要求,先利用回油阀开度大小来调节,再不行用供油调节阀和增压调节阀来调节
5系统稳定运行几分钟后,按顺序接通2#箱的“供油泵”控制开关,“增压泵”控制开关至“2挡”备用,最后接通2#箱的“主电源开关”,处于备用
6等系统稳定运行后,即可进行主机启动工作
二轻油换重油
1开启加热控制单元
2进入手动调节状态,观察轻油温度,以每分钟1—2度的升温速度控制加热阀开度,当加热轻油至50—60度时,即可转换入重油,然后转至自动调节状态
三重油换轻油
1关闭加热控制单元
2关闭重油入口阀,打开轻油入口阀,当黏度缓慢下降至3.8时,系统基本充满轻油,关闭黏度马达开关,即可。
重油罐及油泵房安全操作规程模版一、基本概述重油罐及油泵房是石油储存和输送系统的重要组成部分,涉及到重要的安全问题。
为了保障工作人员和设备的安全,制定本安全操作规程。
本规程适用于重油罐及油泵房的日常运行和维护工作。
二、安全操作要求1. 工作人员必须经过相关培训,并且持有相关证书,具备相关的专业知识和技能;2. 工作人员必须严格按照操作规程进行操作,不得随意更改设备的运行参数或进行未经授权的操作;3. 制定详细的工作流程和操作步骤,并严格遵守;4. 严禁擅自操作危险设备,如涉及到关闭阀门、拆卸管道等操作,必须得到相关部门或领导的批准;5. 凡涉及到的工作人员必须配备个人防护装备,并且保持规范使用;6. 工作人员必须随时保持油罐及油泵房整洁,并及时清除周围的杂物和垃圾。
三、各类设备的操作规范1. 重油罐操作规范1.1 在进行重油罐操作前,必须检查相关设备的运行状态是否正常,如有异常需及时报修;1.2 在进行加注或排空操作前,必须先关闭进出口阀门,并确保阀门关闭严密;1.3 操作人员必须戴好个人防护装备,并确保操作区域通风良好;1.4 加注或排空重油罐时,必须按照相关操作流程进行操作,严禁超过设计容量或超过安全标准;1.5 加注或排空完成后,必须将阀门关闭并进行检查,确保无泄漏现象。
2. 油泵房操作规范2.1 在操作油泵前,必须检查相关设备的运行状态是否正常,如有异常需及时报修;2.2 油泵房内必须保持清洁,防止杂物和垃圾堆积;2.3 操作人员必须戴好个人防护装备,并确保操作区域通风良好;2.4 油泵启动前,必须先确认油路畅通,且泵内无气体;2.5 油泵操作时,严禁将泵超负荷使用,必须按照相关操作指南进行操作;2.6 油泵停止运行后,必须断开电源,并进行相关的检查和维护工作。
四、安全事故应急处理措施1. 一旦发生油罐或油泵房相关的安全事故,必须立即停止作业,并立即向上级领导报告;2. 在事故发生后,必须立即采取应急措施,包括紧急关闭相关阀门、切断电源等;3. 遇到危险物质泄漏的情况,必须立即采取相应的应急处理措施,并着手清理泄漏物质;4. 事故处理完毕后,必须对设备进行检查和维修,并做好相应的事故报告。
供油系统操作规程
一、倒泵
1、关闭备用的回油阀门。
2、打开备用泵的调压阀门。
3、启动备用泵,关闭使用泵。
4、泵启动后,把供油压力调到正常范围,观察电流及泵前压力变化。
5、关闭使用泵的调压阀门,打开回油阀门进行热备用。
二、倒过滤器
1、关闭备用过滤器底部排污阀,吹扫过滤器。
2、过滤器吹通后,关闭排污与吹扫阀门,打开出口压力表阀门与过滤器进口阀门,同时打开过滤器顶部排空阀门,见油为止。
’
3、打开备用过滤器阀门,观察出口压力变化。
4、关闭使用过滤器的进出口阀门与压力表阀门,打开过滤器底部排污,吹扫过滤器,吹通即可。
三、脱水
1、使用罐每天脱水两次,见油既停,并结合油质的含水呈大小增加脱水的次数,脱水后吹扫排水管路。
2、脱出的水在油水分离池中沉淀24小时后,经过油水处理系统排出。
3、将分离池中的油用油泵倒入零位油罐,并吹扫泵及管路。
四、倒罐:
1、检查备用罐的脱水情况,确认罐底脱水见油;
2、倒罐前,先吹扫备用罐的供油管路及回油管路,吹通即可;
3、关闭吹扫阀门,打开供油阀门及回油阀门;
4、待泵前压力稳定后,关闭使用罐的供油及回油阀门,并吹扫干净,观察过滤器及泵前的压力变化。
五、倒加热器:
l、打开备用加热器的进出口供油阀门及压力表阀门;
2、打开备用加热器的蒸汽加热进、排口阀门;
3、关闭使用加热器的进、出口供油阀门;
4、关闭使用加热器的进、排口蒸汽阀门。
六、严肃工艺纪律,认真填写工作日志,按要求及时
向调度室报数。
机动车间
2006年3月1日。
操作规程编号:LX-FS-A93781 重油环形总管供油系统操作法范本
In The Daily Work Environment, The Operation Standards Are Restricted, And Relevant Personnel Are Required To Abide By The Corresponding Procedures And Codes Of Conduct, So That The Overall Behavior
Can Reach The Specified Standards
编写:_________________________
审批:_________________________
时间:________年_____月_____日
A4打印/ 新修订/ 完整/ 内容可编辑
重油环形总管供油系统操作法范本
使用说明:本操作规程资料适用于日常工作环境中对既定操作标准、规范进行约束,并要求相关人员共同遵守对应的办事规程与行动准则,使整体行为或活动达到或超越规定的标准。
资料内容可按真实状况进行条款调整,套用时请仔细阅读。
①燃烧器启动前应先检查供油系统各阀门的开、关位置应正确,供油管和回油管应畅通,油滤器应清洁。
②开启蒸汽加热阀,启动泵组,使油循环加热(注:烧轻油时不需加热)。
③当油温达到80~90℃时,可以供燃烧机使用。
④停炉时间较长应及时用轻油冲管,避免重油在系统管道中粘结。
冲管步骤如下:
在泵未停的情况下操作:
A、关重油阀。
B、回油阀应开大循环阀,关小循环阀。
C、冲洗1~2分钟。
D、及时关阀轻油阀。
注意事项:
①供油系统在停泵的情况下,必须关闭轻油阀,严防重油压回轻油箱污染轻油,造成热油炉烧不着,停产。
②冲管时应在泵未停止的情况下进行且回油阀应开启大循环阀,关小循环阀,冲管完毕应先关轻油阀再停泵。
请在该处输入组织/单位名称
Please Enter The Name Of Organization / Organization Here。