市场营销的定义与核心概念分
- 格式:doc
- 大小:34.00 KB
- 文档页数:6
第一章市场营销与市场营销学1.市场营销的定义及要点定义:市场营销是通过创造和交换产品及价值,从而使个人和群体满足需求和欲望的一种社会过程和管理过程。
要点:1)目标:市场营销的最终目标是“使个人或群体满足欲望和需要”2)核心:“交换”是市场营销的核心3)决定因素:交换取决于营销者的产品满足顾客需求的程度和对交换过程管理的水平。
2.宏观与微观市场营销学的区别市场营销分为宏观和微观两个层次。
宏观市场营销学从社会总体交换层面研究营销问题,即以社会整体利益为目标,研究营销系统的社会功能与效用,引导产品和服务从生产进入消费,以满足社会需要。
强调从整体经济、社会道德与法律的角度把握营销活动,以及由社会(政府、消费者组织等)控制和影响营销过程,求得社会生产与社会需要之间的平衡,保证社会整体经济的持续、健康发展和保护消费者利益。
微观市场营销学从个体(个人和组织)交换层面研究营销问题,即个人和组织为实现其目标,围绕产品或价值的交换而对营销活动进行决策与管理的过程。
当代市场营销研究的主流仍然是微观市场营销学。
市场营销管理哲学及其贯彻1.顾客让渡(认知)价值的含义及其包括哪些内容顾客让渡价值即顾客认知价值(customer perceived value ,CPV)是指企业让渡给顾客,且能让顾客感受到的实际价值。
它一般表现为顾客购买总价值与顾客购买总成本之间的差额。
顾客认知价值的大小受顾客购买总价值与顾客购买总成本两方面及其构成因素的影响。
顾客让渡价值=顾客总价值-顾客总成本。
顾客购买总价值是指顾客购买商品所期望获得的一组利益。
包括:(1)产品价值。
产品的功能、特性、品质、样式等,顾客需要的中心内容。
(2)服务价值。
随产品出售提供的附加价值。
如介绍、送货、安装、修理。
(3)人员价值。
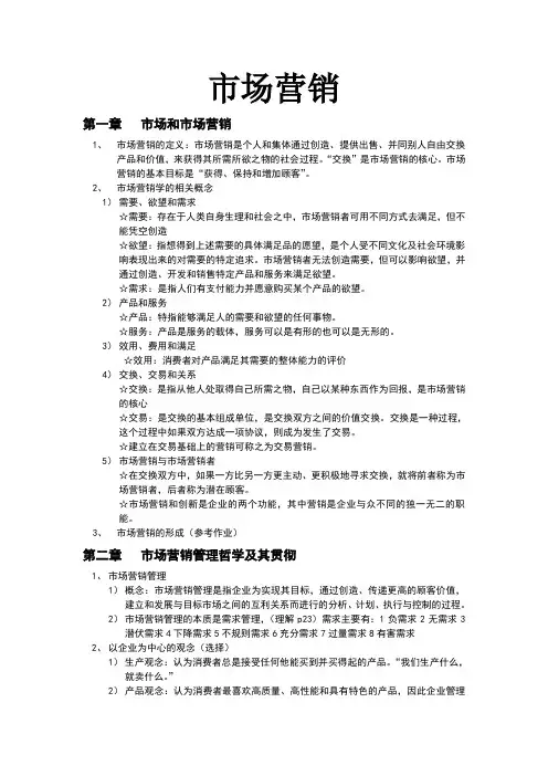
指产品生产企业的素质和能力,影Stars Question marks ?Cash cow Dogs 65432178市场增长率(%)20010x 1.0x 0.1x 相对市场占有率的对数Hold/HarvestBuild Build/ Harvest /DivestDivest/ Harvest产品分类:明星类:增长迅速,要击退竞争者需投入大量现金。
市场营销第一章市场和市场营销1、市场营销的定义:市场营销是个人和集体通过创造、提供出售、并同别人自由交换产品和价值,来获得其所需所欲之物的社会过程。
“交换”是市场营销的核心。
市场营销的基本目标是“获得、保持和增加顾客”。
2、市场营销学的相关概念1)需要、欲望和需求☆需要:存在于人类自身生理和社会之中,市场营销者可用不同方式去满足,但不能凭空创造☆欲望:指想得到上述需要的具体满足品的愿望,是个人受不同文化及社会环境影响表现出来的对需要的特定追求。
市场营销者无法创造需要,但可以影响欲望,并通过创造、开发和销售特定产品和服务来满足欲望。
☆需求:是指人们有支付能力并愿意购买某个产品的欲望。
2)产品和服务☆产品:特指能够满足人的需要和欲望的任何事物。
☆服务:产品是服务的载体,服务可以是有形的也可以是无形的。
3)效用、费用和满足☆效用:消费者对产品满足其需要的整体能力的评价4)交换、交易和关系☆交换:是指从他人处取得自己所需之物,自己以某种东西作为回报,是市场营销的核心☆交易:是交换的基本组成单位,是交换双方之间的价值交换。
交换是一种过程,这个过程中如果双方达成一项协议,则成为发生了交易。
☆建立在交易基础上的营销可称之为交易营销。
5)市场营销与市场营销者☆在交换双方中,如果一方比另一方更主动、更积极地寻求交换,就将前者称为市场营销者,后者称为潜在顾客。
☆市场营销和创新是企业的两个功能,其中营销是企业与众不同的独一无二的职能。
3、市场营销的形成(参考作业)第二章市场营销管理哲学及其贯彻1、市场营销管理1)概念:市场营销管理是指企业为实现其目标,通过创造、传递更高的顾客价值,建立和发展与目标市场之间的互利关系而进行的分析、计划、执行与控制的过程。
2)市场营销管理的本质是需求管理,(理解p23)需求主要有:1负需求2无需求3潜伏需求4下降需求5不规则需求6充分需求7过量需求8有害需求2、以企业为中心的观念(选择)1)生产观念:认为消费者总是接受任何他能买到并买得起的产品。
市场营销的含义与核心概念市场营销是指组织或个人通过各种市场活动,以满足消费者需求为目标,通过产品开发、价格策略、渠道分销和促销活动等手段,达到市场份额的扩大和盈利的目的。
市场营销的核心概念有以下几个:1. 消费者需求:市场营销以满足消费者需求为出发点和归宿,不断调研和分析市场、了解消费者的需求、期望和行为,为消费者提供能够满足其需求的产品或服务。
2. 价值创造:市场营销通过不断创造和传递价值,使消费者愿意购买和使用产品或服务。
价值创造包括产品或服务的功能、质量、品牌形象等方面,以及提供的售前售后服务等。
3. 市场细分:市场营销通过将市场细分为不同的消费者群体,针对不同的细分市场采取差异化的营销策略,实现产品的精准定位和更好的市场覆盖效果。
4. 品牌建设:市场营销注重品牌建设,通过品牌形象、品牌声誉等策略,提升产品或服务的认知度、信任度和忠诚度,增强消费者对品牌的认同感。
5. 渠道管理:市场营销通过优化分销渠道,确保产品能够快速、高效地到达消费者手中,并提供良好的售后服务。
同时,建立稳定的渠道合作关系,实现双赢。
6. 市场推广:市场营销通过广告、促销、公关等手段,提高产品或服务的知名度和认知度,刺激和引导消费者的购买行为。
市场营销的核心目的是为了实现企业的盈利和市场份额的增长。
通过了解市场和消费者需求,创造有竞争力的产品或服务,制定有效的定价和渠道策略,以及通过市场推广活动提升品牌形象,企业可以获得更多的销售机会并赢得消费者的信任和忠诚度,从而实现可持续发展。
同时,市场营销也有助于企业提高竞争力,应对市场变化和竞争挑战,保持持续的竞争优势。
市场营销是现代企业经营管理的重要一环,它涉及到产品开发、定价、渠道分销、商品推广等多个方面。
在市场营销中,企业需要了解消费者的需求和心理,以满足他们对产品和服务的期望,从而实现市场份额的扩大和企业利润的增长。
市场营销的核心概念包括消费者需求、价值创造、市场细分、品牌建设、渠道管理和市场推广。
理解市场营销的核心概念一、市场与市场营销的内涵(一)市场1、市场的概念具体包括:市场是商品交换的场所,亦即买主和卖主发生作用的地区或地区。
(1)市场是指某些或某类商品需求的总和。
也就是说,市场是由某一产品的所有现实买主和潜在买主所组成的群体。
(2)市场是买主,卖主力量的结合,是商品供求双方的力量相互作用的总和。
“买方市场”“卖方市场”反映了供求力量的相对强度,反映了交易力量的不同状况。
(3)市场是商品流通领域,反映的是商品流通的全局,是商品交换的总和。
这是一个“社会整体市场”的概念。
这里,买卖双方由四种流程相连:卖方将商品送达市场,并与市场沟通:买房把金钱和信息送到行业。
图中,内环表示钱物交换,外环表示信息交换。
2、构成市场需求的基本要素现实的市场由人口,购买力和购买力欲望三个要素所组成。
市场=人口+购买力+购买欲望(1)人口是构成市场的基本因素,哪里有人,有消费者群,哪里就有市场。
(2)购买力是指人们支付货币购买商品或劳务的能力。
(3)购买欲望是指消费者购买商品的动机,欲望和要求。
(二)市场营销1、市场营销的定义市场营销是个人或集体通过创造,提供并同他人交换有价值的产品,以满足其需求和欲望的一种社会的和管理的过程。
核心定义有如下四个基本点:(1)市场营销的核心功能是交换(2)市场交换活动的基本动因是满足交换双方的需求和欲望(3)市场营销是一种创造性的行为(4)市场营销是一个系统的管理过程2.市场营销的基本核心要素需要、欲望、需求、商品和服务、效用、交换和营销管理等,始终是构成市场营销的基本核心要素。
二、市场营销的相关概念市场营销的核心概念包括:1、需要、欲望和需求需要(Needs):人类的基本要求没有得到满足的感受状态;欲望(Wants):人类想得到上述某些基本需要的具体满足物的愿望,是更深层次的需要的满足;需求(Demands):人们有能力购买并且愿意购买某种具体产品的欲望。
2、产品、供应品和品牌产品(Product):泛指一切能满足某种需求和欲望的东西,主要包括商品与服务等;供应品(Offering):一系列能满足需求利益的集合,主要包括商品、服务、事件、体验、人物、地点、财产权、组织、信息和观念等;品牌(Brand):一种消费者认可基础上形成的无形资产。
一、市场营销的概念1.目标是满足需求和欲望2.核心是交换,交换过程主动积极寻找时机,满足双方需求和欲望的社会和管理的过程。
3.交换过程顺利否,取决于营销者创造的产品和价值满足顾客需要的程度和交换过程的管理水平。
二、市场营销的核心概念1.需要、欲望和需求2.商品和效劳3.价值和满意4.交换和交易5.市场和营销者二、市场营销学的创立与开展1.初期阶段〔1900~1920〕仅限于商品销售和广告业务方面,未引起社会的广泛关注。
完整体系未建立。
2.功能研究阶段〔1921~1945〕美国高校有力推动,以营销功能为市场营销主体。
等同于销售或推销,围局限于流通领域。
3.开展与传播阶段〔1945~1980〕以盈利为目标应用到行政机构以及其他非营利组织,涉及社会经济生活的各方面。
4.拓展与创新阶段〔1980~〕不断向新领域开展打破美国营销管理学派一统天下的局面,形成不同营销学派。
三、市场营销观念及其演变1.生产观念〔是最古老的经营思想,以产定销〕2.产品观念〔创造最优产品,不断求精〕3.推销观念〔注重产品利润,不注重市场需求和消费者利益〕4.市场营销观念〔需求中心论,定制目标市场,顾客满意,整体营销〕5.社会营销观念〔保持或增进消费者和社会福利,满足市场〕四、顾客让渡价值1.顾客让渡价值〔是顾客总价值与顾客总本钱的差额〕2.顾客总价值〔产品、效劳、人员、形象价值〕3.顾客总本钱〔货币、时间、精力、体力本钱〕4.顾客让渡价值提升〔增加顾客满意度、吸引购置、扩大市场、提高效益、增强企业竞争力〕五、宏观市场环境1.自然环境〔原料短缺、能源短缺、污染严重、政府加大管理〕2.政治法律环境〔国家方针、政策、法令、法规〕3.人口环境〔人口总量、地理分布、年龄构造、性别、家庭单位、人数〕4.经济环境〔经济开展状况、收入、储蓄与信贷、支出方式:影响因素有家庭所处的生命周期阶段;家庭所在地与消费品生产供给情况;城市、商品、劳务社会化水平、食物和消费品价格指数的一致性。
市场营销的含义与核心概念市场营销是现代商业中不可或缺的重要组成部分,它涵盖了企业在各个层面上推广和销售产品或服务的活动。
市场营销的目标是通过满足消费者需求和期望,实现企业的利润最大化。
在竞争激烈的商业环境中,市场营销的概念和核心原则对于企业的成功至关重要。
市场营销的含义可以概括为企业通过研究市场需求和竞争环境,进行适当的产品定位、价格策略、渠道建设和推广活动来吸引和满足消费者的需求。
市场营销需要考虑到市场的细分和目标受众,以及与竞争对手的差异化。
市场营销的核心概念包括产品、价格、渠道和促销。
企业首先需要开发和设计具有市场竞争力的产品或服务。
产品包括物质产品和非物质产品,它们应该能够满足消费者的需求并具有独特的卖点。
定价策略是决定产品价格的过程,它需要考虑到成本、市场需求和竞争情况。
渠道管理涉及到产品的销售和分发,包括选择适当的销售渠道、建立供应链和物流管理。
促销活动是通过广告、促销和公关等手段来提高产品的知名度和销售量。
市场营销还涉及到市场研究和市场定位。
市场研究是通过收集和分析市场数据来了解消费者需求、市场趋势和竞争环境。
市场定位是确定目标受众和差异化策略的过程,它可以帮助企业找到自己在市场中的竞争优势,并针对特定的消费者群体营销产品。
市场营销还需要注意消费者体验和关系管理。
消费者体验是指从购买产品到使用产品的整个过程,企业通过提供高品质的产品和良好的服务来提升消费者体验。
关系管理是建立和维护与消费者、供应商和其他利益相关者之间的良好关系,以建立长期的合作关系和提供更好的客户价值。
市场营销的成功离不开市场营销策略的制定和实施。
市场营销策略是企业根据市场研究和市场定位来制定的长期规划和决策。
市场营销策略需要符合市场趋势和竞争环境,同时也要与企业的目标和资源相匹配。
它包括市场细分、目标市场的选择、差异化竞争策略的确定,以及相应的市场推广活动。
综上所述,市场营销的含义和核心概念是企业通过了解市场需求和竞争环境,通过产品、价格、渠道和促销等手段来吸引和满足消费者需求,从而实现企业利润最大化的一系列活动。
市场营销团队培训计划与实施步骤第1章市场营销概述 (3)1.1 市场营销的定义与核心概念 (3)1.2 市场营销的发展历程与趋势 (4)1.3 市场营销策略与工具 (4)第2章培训目标与培训方法 (5)2.1 培训目标设定 (5)2.2 培训方法选择 (5)2.3 培训效果评估 (6)第3章市场调研与分析 (6)3.1 市场调研方法 (6)3.1.1 文献调研 (6)3.1.2 问卷调查 (6)3.1.3 深度访谈 (6)3.1.4 竞品分析 (6)3.2 市场数据分析 (7)3.2.1 数据整理 (7)3.2.2 数据分析 (7)3.2.3 建立分析模型 (7)3.2.4 结果呈现 (7)3.3 市场竞争态势分析 (7)3.3.1 竞争对手分析 (7)3.3.2 市场份额分析 (7)3.3.3 市场趋势分析 (7)3.3.4 市场机会与挑战分析 (7)第4章产品策略 (7)4.1 产品定位与策划 (7)4.1.1 市场调研与分析 (8)4.1.2 产品核心价值提炼 (8)4.1.3 目标客户群体确定 (8)4.1.4 产品形象塑造 (8)4.1.5 产品策划方案制定 (8)4.2 产品生命周期策略 (8)4.2.1 引入期策略 (8)4.2.2 成长期策略 (8)4.2.3 成熟期策略 (8)4.2.4 衰退期策略 (8)4.3 产品组合策略 (9)4.3.1 产品线分析 (9)4.3.2 产品组合宽度策略 (9)4.3.3 产品组合深度策略 (9)4.3.4 产品组合关联度策略 (9)第5章价格策略 (9)5.1 价格制定方法 (9)5.1.1 成本加成法 (9)5.1.2 市场需求法 (9)5.1.3 竞争对手定价法 (9)5.2 价格调整策略 (10)5.2.1 降价策略 (10)5.2.2 提价策略 (10)5.2.3 差别定价策略 (10)5.3 价格促销策略 (10)5.3.1 限时促销 (10)5.3.2 捆绑销售 (10)5.3.3 优惠券促销 (10)第6章渠道策略 (10)6.1 渠道类型与选择 (10)6.1.1 渠道类型概述 (10)6.1.2 渠道选择依据 (10)6.2 渠道管理策略 (11)6.2.1 渠道成员筛选 (11)6.2.2 渠道激励与支持 (11)6.2.3 渠道监控与评估 (11)6.3 渠道冲突与协调 (12)6.3.1 渠道冲突类型 (12)6.3.2 渠道冲突协调策略 (12)第7章推广策略 (12)7.1 广告策略 (12)7.1.1 媒体选择与定位 (12)7.1.2 广告创意与制作 (12)7.1.3 广告投放与监测 (12)7.2 网络营销策略 (13)7.2.1 搜索引擎优化(SEO) (13)7.2.2 网络广告投放 (13)7.2.3 社交媒体营销 (13)7.2.4 内容营销 (13)7.3 公关活动与品牌建设 (13)7.3.1 公关活动策划与实施 (13)7.3.2 媒体关系维护 (13)7.3.3 品牌形象塑造 (13)7.3.4 品牌传播与推广 (13)第8章销售技巧与团队管理 (13)8.1 销售流程与技巧 (13)8.1.1 销售流程概述 (13)8.1.2 销售技巧 (14)8.2.1 客户关系管理概述 (14)8.2.2 客户分类与评估 (14)8.2.3 客户关系维护 (14)8.3 销售团队建设与管理 (14)8.3.1 销售团队概述 (14)8.3.2 销售团队建设 (14)8.3.3 销售团队管理 (15)第9章跨部门协作与沟通 (15)9.1 跨部门协作的重要性 (15)9.1.1 提高工作效率 (15)9.1.2 增强团队凝聚力 (15)9.1.3 提升企业竞争力 (15)9.2 沟通技巧与策略 (15)9.2.1 倾听与表达 (15)9.2.2 沟通渠道的选择 (16)9.2.3 建立信任关系 (16)9.3 跨部门协作案例分享 (16)第10章培训总结与实战演练 (16)10.1 培训成果总结 (16)10.1.1 知识与技能提升 (16)10.1.2 团队协作能力提升 (17)10.1.3 培训成果转化 (17)10.2 实战演练设计与实施 (17)10.2.1 案例分析 (17)10.2.2 模拟演练 (17)10.2.3 实战演练评估 (17)10.3 培训效果跟踪与优化建议 (17)10.3.1 建立培训效果跟踪机制 (18)10.3.2 优化培训内容与方式 (18)10.3.3 加强团队建设 (18)第1章市场营销概述1.1 市场营销的定义与核心概念市场营销作为一种关键的商业活动,旨在满足消费者需求与实现企业盈利目标。
市场营销的含义与核心概念市场营销是指企业通过市场调研、产品定位、品牌塑造、促销推广等手段,以满足消费者需求为导向,实现产品或服务销售的过程。
在市场营销中,企业将市场作为核心,通过针对市场的分析和研究,制定相应的营销策略,以达到市场份额的增加和利润的提高的目标。
市场营销的核心概念主要包括四个要素:产品、价格、渠道和促销。
这四个要素是市场营销活动的基础,企业需要在这些要素上进行合理的规划和决策,以满足消费者需求,并实现销售和利润的增长。
首先,产品是市场营销的核心。
产品应该能够满足消费者的需求,并具有竞争力。
在市场营销中,企业需要进行产品定位,明确产品的特点和优势,以区分自己与竞争对手的产品。
同时,企业还需要不断创新和改进产品,以适应市场的变化和消费者的需求。
其次,价格是市场营销的重要环节。
价格的选定应考虑到产品的成本、市场需求和竞争对手的定价策略等因素。
企业需要制定合理的价格策略,确保产品的价格与其价值相匹配,既能够吸引消费者,又能够保证企业的利润。
再次,渠道是市场营销的关键。
渠道包括产品销售的各个环节,如零售商、批发商、经销商等。
企业需要选择适合自己产品的渠道,并通过建立稳定的渠道关系,确保产品能够迅速和有效地达到消费者手中。
最后,促销是市场营销的手段之一。
通过促销活动,企业可以提高产品的知名度、销量和市场份额。
促销包括广告、促销方案、促销价格等方式,企业需要根据市场需求和竞争对手的促销活动,制定有效的促销策略。
总之,市场营销是企业通过市场调研和分析,制定相应的营销策略,在产品、价格、渠道和促销等方面进行合理规划和决策,以满足消费者需求,实现销售和利润的增长的过程。
企业只有深入了解市场、把握市场需求,才能在激烈的市场竞争中脱颖而出,并取得商业成功。
市场营销是一个复杂而多维的概念。
在传统的观念里,市场营销主要是指企业通过广告和销售手段来促进产品的销售。
然而,随着市场环境的变化和消费者需求的多样化,市场营销的含义也逐渐发展和扩展。
市场营销学论述题市场营销是在创造、沟通、传播和交换产品中,为顾客、客户、合作伙伴以及整个社会带来经济价值的活动、过程和体系。
它对于企业的生存和发展至关重要,不仅能够帮助企业推广产品和服务,还能够塑造品牌形象,提高企业的竞争力。
一、市场营销的定义与核心概念市场营销的定义随着时间的推移和市场环境的变化而不断演变。
简单来说,市场营销就是满足消费者需求并实现企业目标的过程。
这个过程涉及到多个环节,包括市场调研、产品开发、定价策略、渠道选择、促销活动等。
市场营销的核心概念包括需要、欲望和需求。
需要是人类与生俱来的基本要求,如对食物、水和住所的需求。
欲望则是在需要的基础上,受到文化和个人因素影响而形成的特定愿望。
需求则是有能力购买并且愿意购买某个具体产品的欲望。
理解这三个概念的区别和联系,对于企业准确把握市场需求至关重要。
另外,产品和服务也是市场营销的重要概念。
产品不仅包括有形的物品,还包括无形的服务、体验和创意。
服务具有无形性、不可分离性、差异性和易逝性等特点,这就要求企业在提供服务时要更加注重顾客的体验和满意度。
二、市场营销环境分析市场营销环境包括宏观环境和微观环境。
宏观环境包括政治法律环境、经济环境、社会文化环境、技术环境和自然环境等。
政治法律环境的变化可能会影响企业的经营策略,比如新的法律法规可能会对某些行业进行规范和限制。
经济环境的繁荣或衰退会直接影响消费者的购买能力和购买意愿。
社会文化环境的差异会导致消费者需求和消费行为的不同。
技术环境的进步则为企业带来了新的机遇和挑战,比如互联网的发展催生了电子商务这一新的营销渠道。
自然环境的变化也会促使企业更加注重环保和可持续发展。
微观环境包括企业自身、供应商、营销中介、顾客、竞争者和公众等。
企业自身的资源和能力是制定营销策略的基础。
供应商的稳定性和供应质量会影响企业的生产和销售。
营销中介如经销商、物流公司等在产品的分销过程中起着重要作用。
顾客是企业的服务对象,了解顾客的需求和偏好是企业成功的关键。
市场营销的5个核心概念是市场营销是指企业或组织通过满足目标市场需求和实现利润最大化的策略,推销产品或服务的过程。
在市场营销中,有五个核心概念是至关重要的。
这五个核心概念包括市场、需求、产品、交换和价值。
首先,市场是指一组具有类似需求和购买力的个人或组织。
市场是市场营销的基础,企业需要了解市场的特征,包括市场的规模、增长率、分布和特点等。
通过对市场的了解,企业可以更好地定位和推销产品或服务,以满足市场需求。
其次,需求是指市场中消费者对特定产品或服务的欲望和需求。
需求可以分为二级需求和未满足需求。
二级需求是已经成熟和被满足的需求,而未满足需求是还未被满足或开发的需求。
企业需要了解并满足市场上的需求,以便推出有竞争力的产品或服务。
第三,产品是企业为满足市场需求而提供给消费者的实物产品或无形服务。
产品包括物理产品、服务、品牌、售后支持等。
企业需要不断创新和发展产品,以满足市场需求并追求竞争优势。
第四,交换是指在市场中通过买卖活动进行的价值交换。
交换是市场营销最基本的概念之一,指的是消费者购买产品或服务所支付的货币或其他价值。
企业需要通过了解消费者的需求,提供有价值的产品或服务,并与消费者建立良好的交流和合作关系,实现交换。
最后,价值是消费者对产品或服务的满意程度与其所付出代价的比较。
价值是市场营销中的核心概念,消费者会根据产品或服务的价值来做出购买决策。
企业需要通过提供高质量、高性价比的产品或服务,创造最大的价值,满足消费者的需求,从而取得市场成功。
总结起来,市场营销的五个核心概念是市场、需求、产品、交换和价值。
企业需要通过对市场的了解,满足市场需求,提供有价值的产品或服务,并与消费者建立良好的交流和合作关系,以实现市场营销的目标。
只有在这些核心概念的指导下,企业才能更好地满足市场需求,取得成功。
市场营销的五个基本概念市场营销是一种重要的商业活动,它涉及到通过各种策略和技巧来推广和销售产品或服务。
在市场营销的实践中,有五个基本概念被广泛接受和应用。
这些概念是市场、需求、目标市场、定位和市场细分。
首先,市场是指供给方与需求方相互联系和交换产品或服务的地点、渠道或场所。
市场是市场营销的基础,也是所有市场活动的起点。
市场需要不断地研究和分析,以便了解市场的需求和竞争情况。
只有对市场有深刻的理解,企业才能制定出合适的市场营销策略和计划。
其次,需求是指市场中对产品或服务的需求或欲望。
需求可以从消费者或企业中产生,它是市场营销的核心。
了解消费者的需求,可以帮助企业确定合适的产品和定价策略,并满足消费者的需求。
因此,了解和满足市场需求是市场营销的首要任务。
第三,目标市场是企业选择作为营销目标的特定市场细分。
它是市场营销中的一个重要概念,通过将市场细分为不同的目标市场,企业能够更好地了解消费者需求,并采取有针对性的市场营销策略。
例如,某家企业可能将年轻人定义为他们的目标市场,因此他们可以根据年轻人的购买习惯和偏好来制定市场策略。
定位是将产品或服务在目标市场中与竞争对手进行比较和区分的过程。
定位是通过定位策略来定义产品或服务在市场中的独特性和价值,以吸引目标市场的消费者。
通过定位,企业可以在市场中建立自己的形象,与竞争对手形成差异化,并满足消费者的需求。
最后,市场细分是将市场划分为不同的细分市场,以满足不同消费者群体的需求。
市场细分是市场营销中的关键步骤,它可以帮助企业更好地理解不同细分市场的特点和需求,从而为不同消费者提供定制的产品和服务。
通过市场细分,企业能够更高效地利用资源,并提供更精准的市场营销策略和服务。
总而言之,市场营销的五个基本概念:市场、需求、目标市场、定位和市场细分,是市场营销的核心和基础,它们相互交织、互为依赖,共同构成了一个完整的市场营销体系。
只有理解和应用这些概念,企业才能够更好地满足消费者需求、提高市场竞争力,并实现商业目标的长期可持续发展。
市场营销策略分析与执行作业指导书第1章市场营销概述 (4)1.1 市场营销的定义与核心概念 (4)1.1.1 顾客导向:市场营销活动的出发点是顾客需求,企业应充分了解并满足顾客的需求和期望。
(4)1.1.2 价值创造:市场营销旨在为顾客创造价值,提高顾客满意度,进而实现企业盈利。
(4)1.1.3 整合营销:市场营销活动应整合企业内外部资源,形成协同效应,提高市场竞争力。
(4)1.1.4 关系营销:注重与顾客、供应商、分销商等利益相关者建立长期稳定的合作关系。
(5)1.2 市场营销的组合策略 (5)1.2.1 产品策略:企业应根据市场需求和竞争态势,开发具有竞争优势的产品。
(5)1.2.2 价格策略:合理制定产品价格,以实现企业利润最大化,同时考虑顾客接受程度。
(5)1.2.3 渠道策略:选择合适的分销渠道,保证产品顺利到达目标市场。
(5)1.2.4 促销策略:运用各种促销手段,提高产品销量,扩大市场份额。
(5)1.3 市场营销环境分析 (5)1.3.1 宏观环境分析:分析政治、经济、社会、技术、环境和法律等因素对企业市场营销活动的影响。
(5)1.3.2 微观环境分析:研究企业市场营销活动所涉及的顾客、竞争对手、供应商、分销商等利益相关者,以及企业内部资源与能力。
(5)第2章市场调研与预测 (5)2.1 市场调研方法 (5)2.1.1 定性调研方法 (5)2.1.2 定量调研方法 (5)2.1.3 观察法与实验法 (6)2.2 数据收集与分析 (6)2.2.1 数据收集 (6)2.2.1.1 数据来源 (6)2.2.1.2 数据收集工具与技巧 (6)2.2.2 数据分析 (6)2.2.2.1 描述性分析 (6)2.2.2.2 关联性分析 (6)2.2.2.3 因果关系分析 (6)2.3 市场预测与趋势分析 (6)2.3.1 市场预测方法 (6)2.3.2 趋势分析 (6)2.3.2.1 消费者行为趋势 (7)2.3.2.2 技术发展趋势 (7)2.3.2.3 竞争态势分析 (7)第3章市场细分与目标市场选择 (7)3.1 市场细分的依据与原则 (7)3.1.1 地理细分 (7)3.1.2 人口细分 (7)3.1.3 心理细分 (7)3.1.4 行为细分 (7)3.2 目标市场选择策略 (8)3.2.1 集中策略 (8)3.2.2 差别化策略 (8)3.2.3 无差别策略 (8)3.2.4 多元化策略 (8)3.3 市场定位策略 (8)3.3.1 产品定位 (8)3.3.2 价格定位 (8)3.3.3 渠道定位 (8)3.3.4 推广定位 (8)3.3.5 服务定位 (9)第4章产品策略 (9)4.1 产品生命周期与策略 (9)4.1.1 成长阶段策略 (9)4.1.2 成熟阶段策略 (9)4.1.3 衰退阶段策略 (9)4.2 产品组合策略 (9)4.2.1 产品线策略 (10)4.2.2 产品项目策略 (10)4.2.3 产品种类策略 (10)4.3 新产品开发策略 (10)4.3.1 新产品类型 (10)4.3.2 新产品开发流程 (10)4.3.3 新产品开发策略选择 (11)第5章价格策略 (11)5.1 价格制定方法与策略 (11)5.1.1 成本加成法 (11)5.1.2 市场需求法 (11)5.1.3 竞争导向法 (11)5.1.4 心理定价法 (11)5.2 价格调整策略 (12)5.2.1 降价策略 (12)5.2.2 提价策略 (12)5.2.3 差别定价策略 (12)5.3 价格促销策略 (12)5.3.1 限时促销 (12)5.3.2 捆绑促销 (12)5.3.3 优惠券促销 (12)5.3.4 会员定价 (12)第6章渠道策略 (12)6.1 渠道类型与选择 (12)6.1.1 渠道类型概述 (13)6.1.2 渠道选择依据 (13)6.2 渠道管理策略 (13)6.2.1 渠道成员管理 (13)6.2.2 渠道关系管理 (13)6.3 渠道冲突与协调 (14)6.3.1 渠道冲突类型 (14)6.3.2 渠道冲突原因 (14)6.3.3 渠道协调策略 (14)第7章促销策略 (14)7.1 广告策略 (14)7.1.1 广告定位 (14)7.1.2 广告创意 (14)7.1.3 广告媒介 (14)7.1.4 广告投放 (15)7.2 公关策略 (15)7.2.1 公关目标 (15)7.2.2 公关活动策划 (15)7.2.3 媒体关系 (15)7.2.4 危机公关 (15)7.3 销售促进策略 (15)7.3.1 促销活动策划 (15)7.3.2 促销工具选择 (15)7.3.3 促销时机 (15)7.3.4 促销效果评估 (15)7.4 人员推销策略 (16)7.4.1 销售团队建设 (16)7.4.2 销售目标与计划 (16)7.4.3 销售技巧与方法 (16)7.4.4 客户关系管理 (16)第8章网络营销策略 (16)8.1 网络营销概述 (16)8.2 网络营销策略组合 (16)8.2.1 搜索引擎优化(SEO) (16)8.2.2 搜索引擎营销(SEM) (16)8.2.3 内容营销 (17)8.2.4 邮件营销 (17)8.2.5 网络广告 (17)8.3 社交媒体营销策略 (17)8.3.1 社交媒体选择 (17)8.3.2 内容策略 (17)8.3.4 线上线下活动 (17)8.3.5 社交媒体广告 (17)第9章品牌策略 (18)9.1 品牌形象与价值 (18)9.1.1 品牌形象的重要性 (18)9.1.2 品牌价值的塑造 (18)9.2 品牌定位策略 (18)9.2.1 市场调研与分析 (18)9.2.2 品牌定位方法 (18)9.3 品牌延伸与扩展策略 (18)9.3.1 品牌延伸策略 (19)9.3.2 品牌扩展策略 (19)第10章市场营销策略的执行与评估 (19)10.1 市场营销策略的执行 (19)10.1.1 策略分解与任务分配 (19)10.1.2 执行计划制定 (19)10.1.3 营销渠道拓展与优化 (19)10.1.4 营销活动策划与实施 (19)10.2 市场营销策略的监控与调整 (19)10.2.1 建立监控机制 (20)10.2.2 数据收集与分析 (20)10.2.3 策略调整 (20)10.3 市场营销效果评估与反馈 (20)10.3.1 评估指标设定 (20)10.3.2 评估方法与流程 (20)10.3.3 评估结果应用 (20)10.3.4 持续优化与改进 (20)第1章市场营销概述1.1 市场营销的定义与核心概念市场营销是一种以顾客需求为导向,通过创造、沟通、传递和交换产品或服务,从而满足个人和组织目标的系统性过程。
市场营销的概念(一)市场营销的定义西方市场营销学者从不同角度及发展的观点对市场营销下了不同的定义。
有些学者从宏观角度对市场营销下定义。
例如, E.J.Mccarthy把市场营销定义为一种社会经济活动过程,其目的在于满足社会或人类需要,实现社会目标。
又如,Philop Kotler指出,“市场营销是与市场有关的人类活动。
市场营销意味着和市场打交道,为了满足人类需要和欲望,去实现潜在的交换”(《市场营销经管》第5版第13~14页)。
还有些定义是从微观角度来表述的。
例如,美国市场营销协会于1960年对市场营销下的定义是:市场营销是“引导产品或劳务从生产者流向消费者的企业营销活动”。
J.E.Mccarthy 于1960年也对微观市场营销下了定义:市场营销“是企业经营活动的职责,它将产品及劳务从生产者直接引向消费者或使用者以便满足顾客需求及实现公司利润”(《基础市场学》第19页)。
这一定义虽比美国市场营销协会的定义前进了一步,指出了满足顾客需求及实现企业赢利成为公司的经营目标,但这两种定义都说明,市场营销活动是在产品生产活动结束时开始的,中间经过一系列经营销售活动,当商品转到用户手中就结束了,因而把企业营销活动仅局限于流通领域的狭窄范围,而不是视为企业整个经营销售的全过程,即包括市场营销调研、产品开发、定价、分销广告、宣传报导、销售促进、人员推销、售后服务等。
Philop K otler于1984年对市场营销又下了定义:市场营销是指企业的这种职能,“认识目前未满足的需要和欲望,估量和确定需求量大小,选择和决定企业能最好地为其服务的目标市场,并决定适当的产品、劳务和计划(或技术方案),以便为目标市场服务”(《市场营销经管》序言) 。
美国市场营销协会(AMA)于1985年对市场营销下了更完整和全面的定义:市场营销“是对思想、产品及劳务进行设计、定价、促销及分销的计划和实施的过程,从而产生满足个人和组织目标的交换。
”这一定义比前面的诸多定义更为全面和完善。
主要表现是:(1 )产品概念扩大了,它不仅包括产品或劳务,还包括思想;(2)市场营销概念扩大了,市场营销活动不仅包括赢利性的经营活动,还包括非赢利组织的活动;(3)强调了交换过程;(4)突出了市场营销计划的制定与实施。
此外,这一概念还表明:1.市场营销是一种企业活动,是企业有目的、有意识的行为。
2.满足和引导消费者的需求是市场营销活动的出发点和中心。
企业必须以消费者为中心,面对不断变化的环境,作出正确的反应,以适应消费者不断变化的需求。
满足消费者的需求不仅包括现在的需求,还包括未来潜在的需求。
现在的需求表现为对已有产品的购买倾向,潜在需求则表现为对尚未问世产品的某种功能的愿望。
例如,第二次世界大战后,IBM公司的总裁曾向一家非常有名的咨询公司打听未来美国所有公司、研究所及政府单位对电子计算机的需求量,得到的回答是不到10台。
后来他的儿子做了总裁,不同意这个预测,坚持要生产电子计算机,这才有了IBM公司的今天。
这个例子表明,尽管人们有减轻办公室劳动强度,提高工作效率的愿望,但由于不知道计算机是什么样,也不知道如何使用计算机,因此,调查时没有表现出对计算机的需要。
人们的潜在需求常表现为种意识或愿望,企业应通过开发产品并运用各种营销手段,刺激和引导消费者产生新的需求.3.分析环境,选择目标市场,确定和开发产品,产品定价、分销、促销和提供服务以及它们间的协调配合,进行最佳组合,是市场营销活动的主要内容。
市场营销组合中有四个可以人为控制的基本变数,即产品、价格、(销售)地点和促销方法。
由于这四个变数的英文均以字母“P”开头,所以又叫“4Ps”。
企业市场营销活动所要做的就是密切注视不可控制的外部环境的变化,恰当地组合“4Ps”,千方百计使企业可控制的变数(4Ps)与外部环境中不可控制的变数迅速相适应,这也是企业经营经管能否成功、企业能否生存和发展的关键。
4.实现企业目标是市场营销活动的目的。
不同的企业有不同的经营环境,不同的企业也会处在不同的发展时期,不同的产品所处生命周期里的阶段亦不同,因此,企业的目标是多种多样的,利润、产值、产量、销售额、市场份额、生产增长率、社会责任等均可能成为企业的目标,但无论是什么样的目标,都必须通过有效的市场营销活动完成交换,与顾客达成交易方能实现。
(二)市场营销的核心概念市场营销涉及到其出发点,即满足顾客需求,还涉及到以何种产品来满足顾客需求,如何才能满足消费者需求,即通过交换方式,产品在何时、何处交换,谁实现产品与消费者的联接。
可见,市场营销的核心概念应当包含需求及相关的欲求、需要,产品及相关的效用、价值和满足,交换及相关的交易和关系,市场、市场营销及市场营销者。
因此,市场营销涉及如下核心概念:需要、欲望和需求,产品,效用、价值和满足,交换、交易和关系,市场,市场营销与市场营销者。
1.需要、欲望和需求需求指消费者生理及心理的需求,如人们为了生存,需要食物、衣服、房屋等生理需求及安全、归属感、尊重和自我实现等心理需求。
市场营销者不能创造这种需求,而只能适应它。
欲求指消费者深层次的需求。
不同背景下的消费者欲求不同,比如中国人需求食物则欲求大M饭,法国人需求食物则欲求面包,美国人需求食物则欲求汉堡包。
人的欲求受社会因素及机构因素,诸如职业、团体、家庭、教会等影响。
因而,欲求会随着社会条件的变化而变化。
市场营销者能够影响消费者的欲求,如建议消费者购买某种产品。
需要指有支付能力和愿意购买某种物品的欲求。
可见,消费者的欲求在有购买力作后盾时就变成为需要。
许多人想购买奥迪牌轿车,但只有具有支付能力的人才能购买。
因此,市场营销者不仅要了解有多少消费者欲求其产品,还要了解他们是否有能力购买。
人类的需要和欲望是市场营销活动的出发点。
需要是没有得到某些基本满足的感受状态。
欲望是想得到基本需要的具体满足物的愿望。
而需求是对于有能力购买并且愿意购买的某个具体产品的欲望。
人类为了生存,需要食品、衣服、住所、安全、归属、受人尊重等。
这些需要可用不同方式来满足。
人类的需要有限,但其欲望却很多。
当具有购买能力时,欲望便转化成需求。
将需要、欲望和需求加以区分,其重要意义就在于阐明这样一个事实,即:市场营销者并不创造需要;需要早就存在于市场营销活动出现之前;市场营销者,连同社会上的其他因素,只是影响了人们的欲望,并试图向人们指出何种特定产品可以满足其特定需要,进而通过使产品富有吸引力,适应消费者的支付能力且使之容易得到,来影响需求。
2.产品人类靠产品来满足自己的各种需要和欲望。
因此,可将产品表述为能够用以满足人类某种需要或欲望的任何东西。
产品包括有形与无形的、可触摸与不可触摸的。
有形产品是为顾客提供服务的载体。
无形产品或服务是通过其他载体,诸如人、地、活动、组织和观念等来提供的。
当我们感到疲劳时,可以到音乐厅欣赏歌星唱歌(人),可以到公园去游玩(地),可以到室外散步(活动),可以参加俱乐部活动(组织),或者接受一种新的意识(观念)。
服务也可以通过有形物体和其他载体来传递。
实体产品的重要性不仅在于拥有它们,更在于使用它们来满足我们的欲望。
人们购买小汽车不是为了观赏,而是因为它可以提供一种叫做交通的服务。
所以,实体产品实际上是向我们传送服务的工具。
如果生产者关心产品甚于关心产品所提供的服务,那就会陷入困境。
过分钟爱自己的产品,往往导致忽略顾客购买产品是为了满足某种需要这样一个事实。
人们不是为了产品的实体而买产品,而是因为产品实体是服务的外壳,即通过购买某种产品实体能够获得自己所需要的服务。
市场营销者的任务,是向市场展示产品实体中所包含的利益或服务,而不能仅限于描述产品的形貌。
否则,企业将导致“市场营销近视”,即在市场营销经管中缺乏远见,只看见自己的产品质量好,看不见市场需要在变化,最终使企业经营陷入困境。
3.效用、价值和满足在对能够满足某一特定需要的一组产品进行选择时,人们所依据的规范是各种产品的效用和价值。
效用是消费者对满足其需要的产品的全部效能的估价,是指产品满足人们欲望的能力。
效用实际上是一个人的自我心理感受,它来自人的主观评价。
例如某消费者到某地去的交通工具,可以是自行车、摩托车、汽车、飞机等。
这些可供选择的产品构成了产品的选择组合。
又假设某消费者要求满足不同的需求,即速度、安全、舒适及节约成本,这些构成了其需求组合。
这样,每种产品有不同能力来满足其不同需要,如自行车省钱,但速度慢,欠安全;汽车速度快,但成本高。
消费者要决定一项最能满足其需要的产品。
为此,将最能满足其需求到最不能满足其需求的产品进行排列,从中选择出最接近理想产品的产品,它对顾客效用最大,如顾客到某目的地所选择理想产品的规范是安全、速度,他可能会选择汽车。
顾客选择所需的产品除效用因素外,产品价格高低亦是因素之一。
如果顾客追求效用最大化,他就不会简单地只看产品表面价格的高低,而会看每一元钱能产生的最大效用,如一部好汽车价格比自行车昂贵,但由于速度快、修理费少、相对于自行车更安全,其效用可能大,从而更能满足顾客需求。
这就涉及到价值的概念。
价值是一个很复杂的概念,也是一个在经济思想中有着很长历史的概念。
马克思认为,价值是人类劳动当作商品共有的社会实体的结晶,商品价值量的多少由社会必要劳动时间来决定,而“社会必要劳动时间是在现有的社会正常的生产条件下,在社会平均的劳动熟练程度和劳动强度下制造某种使用价值所需要的劳动时间。
”(《马克思恩格斯全集》第23卷,第52页。
)而边际效用学派则认为,消费者根据不同产品满足其需要的能力来决定这些产品的价值,并据此选择购买效用最大的产品。
他所愿支付的价格(即需求价格)取决于产品的边际效用。
这一论点最先由19世纪后期奥地利学派代表人物庞巴维克提出。
庞巴维克为了反对马克思的劳动价值论,系统地发挥了门格尔和维塞尔提出的边际效用价值论。
按照他的理论,所谓边际效用就是指最后增加的那个产品所具有的效用,产品的价值取决于其边际效用。
由于消费者收入是有限的,为了从有限的花费中取得最大的效用,消费者必须使其花费在每一种物品上的最后一个单位货币所产生的效用相等。
这一理论叫做戈森第二定律。
戈森是法国经济学家,边际效用价值论的先驱者之一,他曾对边际效用理论的基本原理进行了数学探讨,从而推动了数理经济学的发展。
4.交换、交易和关系交换是一个过程,而不是一种事件。
如果双方正在洽谈并逐渐达成协议,称为在交换中。
如果双方通过谈判并达成协议,交易便发生。
交易是交换的基本组成部分。
交易是指买卖双方价值的交换,它是以货币为媒介的,而交换不一定以货币为媒介,它可以是物物交换。
交易涉及几个方面,即两件有价值的物品,双方同意的条件、时间、地点,还有来维护和迫使交易双方执行承诺的法律制度。