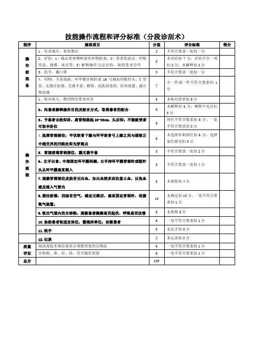
分段诊刮流程及考核标准
- 格式:doc
- 大小:43.50 KB
- 文档页数:3
刮痧疗法操作流程及评分标准
科室:被考核人:考核人:考核日期:得分
注:刮痧顺序第一条线:风府穴-大椎穴(督脉)
第二条线:天柱穴-大杼穴(膀胱经)
第三条线:风池穴-肩井穴(少阳经)
风府穴:在项部,后发际正中直上1寸,枕外隆凸直下,两斜方肌之间的凹陷中。
大椎穴:第七颈椎棘突下凹陷中。
天柱穴:在项部,大筋(斜方肌)外缘之后,平后发际凹陷中,约当后发际正中旁开1.3寸。
大杼穴:在背部,当第一胸椎棘突下,旁开1.5寸。
风池穴:在项部,当枕骨之下,与风府相平,胸锁乳突肌与斜方肌上端之间的凹陷处。
肩井穴:在肩上,前直乳中,当大椎与肩峰端连线的中点上。
诊断性刮宫一、基本概念诊断性刮宫简称诊刮,其目的是刮取宫腔内容物做病理检查协助诊断。
,如果怀疑有宫颈病变时,需要对宫颈管及宫腔分步进行,称为分段诊刮二、适应证与禁忌证禁忌证包括:●滴虫、假丝酵母菌感染或细菌感染所致急性阴道炎、急性宫颈炎,急性或亚急性盆腔炎性疾病。
适应证包括:(一)一般诊断性刮宫●判断月经失调的类型无排卵型功血(了解是否卵巢排卵):月经来潮前或月经来潮12小时内。
黄体功能不足:月经来潮12小时内。
黄体萎缩不全:月经周期第5天。
●检查不孕症的原因(了解卵巢功能,是否排卵;是否有子宫内膜病变等):月经来潮前或月经来潮6小时内。
●异常的子宫出血(绝经后异常出血)或阴道排液,须证实或排除子宫内膜癌、宫颈管癌或其他病变如流产、子宫内膜炎等;若高度怀疑恶性病变:随时尽早,但如刮出组织肉眼检查已经高度怀疑为恶性病变时,及时停止手术,而不要过度刮宫,以免引起大出血、子宫穿孔、恶性病变的扩散。
●宫腔内有组织残留或功能失调性子宫出血长期多量出血时:彻底刮宫有助于诊断并且同时达到止血目的。
(二)分段诊断性刮宫●多在出血时进行,适用于绝经后子宫出血或老年患者疑有子宫内膜癌,或需要了解宫颈管是否被累及时。
三、术前准备【患者准备】1、医生向患者及家属交代操作的目的及过程,取得患者配合,签署手术知情同意书,并确认患者药物过敏史;2、完善相关术前检查,明确无手术禁忌证:实验室检查:血常规,凝血功能等;3、嘱患者排空小便。
【医生准备】在取得患者配合后,操作者和助手洗手、戴口罩、帽子,引导患者进入操作室,刷手或涂快速手消毒,穿手术衣、戴无菌手套(可快速手消毒;如果消毒瓶和消毒钳在外面则先消毒再戴无菌手套);男医生需女医生陪同操作。
【物品准备】●手术包包括:大方盘;无菌消毒巾、无菌洞巾、双腿套;两把消毒钳;两个钢杯;无菌纱布7块;窥阴器2个;长镊1个;棉球或棉签3个;宫颈钳;刮匙;探针;●标本固定瓶2个;侧照灯;治疗巾;无菌手套;消毒液(粘膜型安尔碘、或新洁尔灭、或聚维酮碘);标本固定液:95%酒精或10%福尔马林●物品按照备用就地取材,无腿套、无治疗巾或仅有一个窥阴器都没有关系。
分段诊刮【临床病例】李女士,60岁,绝经7年,阴道流血淋漓不尽15天就诊。
既往体健。
妇科检查:外阴阴道萎缩性改变,宫颈未见异常,宫体稍大,双侧附件未见明显异常。
【考核内容】1. 结合以上资料,在模型上完成分段诊刮。
2. 提问(1)简述诊刮和分段诊刮的目的。
(2)简要说明行分段诊刮时,宫颈管内膜搔刮取材先于宫腔深度探查之原由。
(3)简述诊刮术中,反复搔刮子宫内壁的不良影响。
分段诊刮【临床病例】李女士,60岁,绝经7年,阴道流血淋漓不尽15天就诊。
既往体健。
妇科检查:外阴阴道萎缩性改变,宫颈未见异常,宫体稍大,双侧附件未见明显异常。
【考核内容】1. 结合以上资料,在模型上完成分段诊刮。
2. 提问(1)简述分段诊刮的定义和目的。
(2)手术过程中,观察刮出物,高度怀疑癌一次,即应停止操作。
简述其理由。
(3)简述刮宫术后注意事项。
分段诊刮【临床病例】李女士,60岁,绝经7年,阴道流血淋漓不尽15天就诊。
既往体健。
妇科检查:外阴阴道萎缩性改变,宫颈未见异常,宫体稍大,双侧附件未见明显异常。
【考核内容】1. 结合以上资料,在模型上完成分段诊刮。
2. 提问(1)简述分段诊刮的禁忌症。
(2)简述刮宫并发症。
(3)简述功血病人给予诊刮的目的。
分段诊刮【临床病例】陈女士,56岁,G4P1。
绝经6年,不规则阴道岀血3个月,加重1个月就诊。
3个月前出现阴道出血,量极少,血丝样,时有时无。
无其他不适。
近1月,症状加重,阴道流血淋漓不尽,色鲜红,量较月经量少。
既往体健,妇科检查:外阴阴道萎缩性改变,宫颈未见异常,宫体稍大,双侧附件未见明显异常。
【考核内容】1. 结合以上资料,在模型上完成分段诊刮。
2. 提问(1)简述诊刮和分段诊刮的目的。
(2)简要说明行分段诊刮时,宫颈管内膜搔刮取材先于宫腔深度探查之原由。
(3)简述诊刮术中,反复搔刮子宫内壁的不良影响。
分段诊刮【临床病例】陈女士,56岁,G4P1。
绝经6年,不规则阴道岀血3个月,加重1个月就诊。
刮痧操作流程及评分标准错误的段落已删除,以下是改写后的文章:刮痧疗法考核内容及评分标准自我介绍:你好,我是急诊科的护士,我的操作项目是刮痧。
在操作前,我会保证自己的着装整洁,指甲已修剪,并按照七步洗手法洗手,同时我会准备好所有需要的用具。
请问老师可以开始了吗?——可以。
考核内容:双人核对医嘱1床、XXX、男30岁。
病症:颈肩痛。
既往:体健。
无过敏史。
治疗项目:颈肩刮痧。
治疗目的:促使气血流畅,邪气外透于表,从而达到治疗目的。
评分标准:1.核对医嘱、治疗卡、床头卡、腕带(床号、姓名、住院号等)- 1分2.评估患者体质及局部皮肤情况、既往病史、目前症状、发病部位及相关因素;患者心理状态及对治疗疾病的信心,接受配合程度- 15分3.评估环境清洁、舒适、安静,光线充足、温湿度适宜,无对流风必要时用屏风遮挡- 15分4.用物准备:治疗盘、卫生纸、弯盘、刮具(瓷勺、牛角刮板等)、治疗碗内盛少量清水(根据情况可准备液状石蜡等润滑剂),必要时备浴巾- 15分5.护士自身准备:衣、帽、鞋穿着整洁,戴口罩,修剪指甲,洗手(七步洗手法洗手)。
内弯夹弓大立腕- 2分6.一项未核对或核对不准确扣1分,扣完为止。
一项未评估扣1分,扣完为止。
一项不合要求扣1分,扣完为止- 1分7.用物准备不全扣2分。
前五项不到位每项扣1分。
未洗手或洗手方法不正确扣2分。
解释不全扣1分;未检查皮肤扣一分;未取体位扣1分;未取得合作扣1分。
操作实施:1.备齐用物携至床旁,再次核对治疗卡、床头卡、腕带(床号、姓名、住院号等)。
与患者解释交流。
2.口述:“现在为您开始进行刮痧了,请您不要紧张。
”3.检查患者颈肩部皮肤,确保完好无破损,清洁干净,可以进行刮痧。
4.与患者交流,解释刮痧的操作过程和注意事项,确认患者可以接受这项操作。
5.操作开始,从颈部刮至肩部,采用牛角刮痧板,蘸刮痧油,轻轻向下顺刮反复刮动,逐渐加重,一般刮10~20次,以出现紫红色斑点或斑块为度。
第八节诊断性刮宫与分段刮宫诊断性刮宫简称诊刮,其目的是刮取宫腔内容物作病理检查协助诊断。
若同时疑有宫颈管病变时,需对宫颈管及宫腔分步进行刮宫,称分段刮宫。
(一)适应证1.子宫异常出血或阴道排液,疑为子宫内膜癌或宫颈管癌者。
2.月经失调,如功能失凋性子宫出血或闭经。
需了解子宫内膜变化及其对性激素的反应。
3.不孕症,需了解有无排卵或疑有宫内膜结核者。
4.因宫腔内有组织残留或功能失调性子宫出血长期多量出血时,刮宫不仅有助于诊断,还有止血效果。
(二)方法一般不需麻醉。
对宫颈内口较紧者,酌情给镇痛剂、局麻或静脉麻醉。
1.排尿后取膀胱截石位。
外阴、阴道常规消毒、铺无菌巾。
做双合诊,了解子宫大小及位置。
用阴道窥器暴露宫颈,再次消毒宫颈与宫颈管,钳夹宫颈前唇或后唇,用子宫探针探子宫方向及宫腔深度。
若宫颈内口过紧,可用宫颈扩张器扩张至小刮匙能进入为止。
2.阴道后穹隆处置盐水纱布一块,以刮匙顺序刮取宫腔内组织。
特别注意刮宫底及两侧宫角处。
取下纱布上的全部组织送病理检查。
查看无活动性出血,术毕。
3.为排除子宫内膜癌,应做分段刮宫。
先不要探查宫腔深度,以免将宫颈管组织带入宫腔混淆诊断。
先以小刮匙自宫颈内口至外口顺序刮一周,刮取宫颈管组织后再探宫腔深度并刮取子宫内膜。
刮出宫颈管及宫腔组织分别装瓶、固定,送病理检查。
若刮出物肉眼观察高度怀疑为癌组织时若肉眼观察未见明显癌组织时,应全面刮宫。
(三)注意事项1.不孕症或功能失调性子宫出血患者,官,以判断有无排卵或黄体功能不良。
不应继续刮宫,以防出血及癌扩散。
以免漏诊。
应选在月经前或月经来潮12小时内刮2.出血、子宫穿孔、感染是刮宫的主要并发症。
有些疾病可能导致刮宫时大出血。
应术前输液、配血并做好开腹准备。
哺乳期、绝经后及子宫患恶性肿瘤者,均应查清子宫位置并仔细操作,以防子宫穿孔。
有阴道出血者,术前、术后应给予抗生素。
术中严格无菌操作。
刮宫患者术后2周内禁性生活及盆浴,以防感染。
分段诊刮术相关知识复习
【适应症】
1. 绝经后子宫出血或老年患者疑有子宫内膜癌,或需要了解宫颈管是否被累及时。
2. 确定疾病的原发部位,对某些疾病进行正确的分期。
【禁忌症】
1. 各种原因的外阴及引导炎症。
2. 急性子宫内膜炎、慢性盆腔炎急性发作。
3. 滋养细胞肿瘤虽非绝对禁忌,但应慎之又慎。
【刮宫时注意事项】
1. 刮宫前切勿用探针探测宫腔深度,待刮完宫颈管后方可实施。
以免宫腔内组织与
宫颈组织混淆,不能确定癌灶原发部位。
2. 警惕子宫穿孔。
3. 注意无菌操作。
4. 观察有否人流综合征并对症处理。
【刮出物观察及判断】
刮除物如为髓样或烂鱼肉样组织,高度怀疑癌症时,应停止刮宫,以防出血或癌灶扩散。
【提问】
1.为何刮宫前切勿用探针探测宫腔深度,待刮完宫颈管后方可实施?
答:因为探针通过宫颈时可能将宫颈管的组织带入宫腔。
而探针退出子宫时,又可将宫腔的组织带到宫颈,使得宫腔与宫颈的组织混淆,影响结果判断。
2.高度怀疑内膜结核行诊刮术,术前及术中应注意什么?
答:(1)术前3-5天应口服抗结核药。
(2)术中着重刮匙两侧宫角,因该部位发现病灶的阳性率高。
3. 英文术语:分段诊刮- Fractional Uterine Curettage of Uterus
分段诊刮术培训流程及考核标准。