国家级自然保护区与其他主要保护地类型的空间关系与分布格局
- 格式:doc
- 大小:14.02 KB
- 文档页数:4
《自然保护区管理》教案-2授课内容:第二章中国自然保护区的类型、级别和区域分布授课学时:2学时教学目的与要求:通过对中国自然保护区类型、级别及区域分布的讲解,使学生了解中国保护区的类别及其特点,掌握我国自然保护区的分级。
教学重点及难点:我国自然保护区类型和级别划分的原则和标准。
教学内容:第一节 中国自然保护区的类型一、我国自然保护区类型划分的原则1、确定主要划分依据的原则2、立足基本国情的原则3、穷尽性与界限清楚的原则二、我国自然保护区类型划分标准1、自然生态系统类自然保护区自然生态系统自然保护区是指以具有一定代表性、典型性和完整性的生物群落和非生物环境共同组成的生态系统作为主要保护对象的一类自然保护区。
2、野生生物类自然保护区野生生物类自然保护区,是指以野生生物物种,尤其是珍稀濒危物种群体及其自然生境为主要保护对象的一类自然保护区。
3、自然遗迹类自然保护区自然遗迹类自然保护区,是指以特殊意义的地质地貌、地质剖面、化石产地等作为主要保护对象的一类自然保护区。
第二节 中国自然保护区的级别一、中国自然保护区级别划分的原则1、坚持客观性、科学性,排除人为主观性2、以定性分级为基础,适当考虑定量指标3、自然保护区分级要与现有行政体制相一致4、力求简化层次二、中国自然保护区级别划分标准根据自然保护区的级别自然保护区分为国家级、省(自治区、直辖市) 级、市(自治州) 级和县(自治县、旗、县级市) 级四级。
1、国家级自然保护区国家级自然保护区,是指在全国或全球具有极高的科学、文化和经济价值,并经国务院批准建立的自然保护区。
(1) 国家级自然生态系统类自然保护区必须具备条件:(2) 国家级野生动物类自然保护区必须具备条件:(3) 国家级自然遗迹类自然保护区必须具备条件:2、省(自治区、直辖市) 级自然保护区省(自治区、直辖市) 级自然保护区,是指在本辖区或所属生物地理省内具有较高的科学、文化和经济价值以及休息、娱乐、观赏价值,并经省级人民政府批准建立的自然保护区。
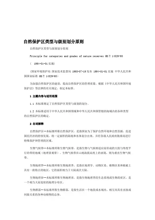
自然保护区类型与级别划分原则自然保护区类型与级别划分原则Principle for categories and grades of nature reserves GB/T 14529-93( 1994-01-01实施)(国家环境保护局国家技术监督局 1993-07-19发布 1994-01-01实施中华人民共和国国家标准 GB/T 14529-93)为加强自然保护区的建设,提高自然保护区的管理质量,根据《中华人民共和国环境保护法》等法律的有关规定,制定本标淮。
1 主题内容与适用范围1.1 本标准规定了自然保护区类型与级别的划分。
1.2 本标准适用于中华人民共和国领域和中华人民共和国管辖的海域内的各种类型的自然保护区的确定。
2 名词解释自然保护区--本标准所称自然保护区,是指国家为了保护自然环境和自然资源,促进国民经济的持续发展,将一定面积的陆地和水体划分出来,并经各级人民政府批准而进行特殊保护和管理的区域。
生物气候带--本标准所称生物气候带,是指生物与气候相适应而形成的大致与纬度平行的带状地域(地理景观带)。
生物气候带在山地海拔高度上的表现,则为垂直生物气候带。
生物地理界--本标准所称生物地理界,是指在地理学、动物区系、植物区系和植被上具有一致特点的地区,它的面积相当于大陆或次大陆。
生物地理省--本标准所称生物地理省,是指生物地理界的生态系统或生物的亚区,是一个相当大而连续的地理分布区。
生物群落--本标准所称生物群落,是指生活在一个地段或水域内,相互间具有直接或间接关系的各种动植物的总体。
3 自然保护区的分类3.1 根据自然保护区的主要保护对象,将自然保护区分为三个类别九个类型(表1)表1 自然保护区类型划分表_____________________类别类型自然生态系统类森林生态系统类型草原与草甸生态系统类型荒漠生态系统类型内陆湿地和水域生态系统类型海洋和海岸生态系统类型野生生物类野生动物类型野生植物类型自然遗迹类地质遗迹类型古生物遗迹类型_____________________3.2 自然生态系统自然保护区:自然生态系统类自然保护区,是指以具有一定代表性、典型性和完整性的生物群落和非生物环境共同组成的生态系统作为主要保护对象的一类自然保护区,下分5个类型。
中国的自然保护区布局与管理中国作为世界上人口最多的国家之一,自然环境的保护和管理一直是一个重要的议题。
为了保护珍稀濒危的物种和生态系统,中国建立了大量的自然保护区。
本文将探讨中国自然保护区的布局和管理。
自然保护区是为了维护生物多样性、保护珍稀濒危物种和维持生态平衡而设立的特定地区。
根据中国国家林业和草原局的数据,中国共有2400多个自然保护区,总面积超过18万平方公里,占全国陆地总面积的18%。
这些自然保护区分为不同的类别,包括自然保护区、自然遗产保护区、自然文化遗产保护区等。
这些保护区的布局经过精心设计,考虑到地理环境、生物多样性和社会经济发展等因素。
自然保护区的布局首先要考虑地理环境因素。
中国地形多样,包括高山、平原、丘陵和沙漠等。
在布局自然保护区时,必须考虑到不同地貌对生物多样性的影响。
例如,高山地区通常有丰富的植被和动物物种,因此在高山地区设置自然保护区非常重要。
此外,中国的水域也有重要的生物多样性。
南海、东海和黄海是世界上最重要的渔场之一,同时也是许多鸟类迁徙的重要区域。
因此,中国在这些水域中设立了一系列的自然保护区,以保护水生物种。
其次,自然保护区的布局还需要考虑到生物多样性。
中国是世界上生物多样性丰富的国家之一,拥有大量的珍稀濒危物种。
保护这些物种需要在其分布区域内设立自然保护区。
例如,中国有许多著名的大熊猫保护区,如四川的峨眉山和秦岭。
这些保护区不仅提供了大熊猫的栖息地,还为研究人员提供了研究大熊猫行为和保护繁殖的机会。
此外,中国还拥有世界上最大的湿地——青海湖。
青海湖湿地保护区是一个重要的候鸟栖息地,拥有丰富的鸟类资源,吸引了大量的鸟类观察者和摄影师。
自然保护区的管理也是保护生物多样性的关键。
中国国家林业和草原局负责自然保护区的管理和监督。
他们制定了相关政策和法规,确保自然保护区得到有效管理。
管理自然保护区需要考虑到社会经济发展的因素。
保护区周围的居民通常依赖于自然资源为生,因此他们的生计需要得到保护和支持。
中国的主要自然保护区与保护地理特点自然保护区是保护和管理自然环境、生物多样性和生态系统的重要手段。
中国拥有丰富的自然资源和独特的生态系统,为保护这些宝贵的资源,中国建立了一系列自然保护区。
本文将介绍中国主要的自然保护区以及它们的保护地理特点。
一、中国的主要自然保护区1. 三江源自然保护区位于青海省,是中国三大河流(长江、黄河、澜沧江)的发源地,也是全球高寒湿地和高原生态系统的重要代表。
该保护区以保护水源地、珍稀野生动植物和生态系统为目标,涵盖了大面积的高寒草甸和湿地。
2. 四川大熊猫栖息地自然保护区位于四川盆地中部的四川省,是世界上最重要的大熊猫自然栖息地。
该保护区面积广阔,富有高山、森林和竹林等多样的生态系统,为大熊猫提供了适宜的生存环境,也是其他珍稀野生动植物的栖息地。
3. 祁连山自然保护区位于青海省和甘肃省交界处,是中国西北地区最大的自然保护区之一。
祁连山脉是青藏高原与黄土高原的分界线,被誉为“北方的第一山脉”,保护区包含众多的高山湖泊、雪峰和森林,拥有独特的高山生态系统,同时也是珍稀野生动植物的栖息地。
4. 三峡库区生态环境保护区位于重庆市和湖北省,是三峡水库蓄水后形成的一片广大的水域和湿地。
该保护区的建立旨在保护三峡库区的生态环境,修复湖泊水质和湿地生态系统,提高生物多样性。
5. 孔雀河国家级自然保护区位于云南省,是中国最重要的湿地保护区之一。
保护区内拥有大片的湖泊、沼泽、河流和湿地,是孔雀、黑颈鹤等珍稀鸟类的繁殖栖息地,也是濒危物种滇金丝猴的主要分布区。
二、中国自然保护区的保护地理特点1. 多样的生态系统中国自然保护区的地理特点之一是拥有众多多样的生态系统。
从高山到湿地,从草原到森林,这些保护区涵盖了中国大部分的自然环境类型。
这些多样的生态系统为各种野生动植物提供了适宜的生活环境。
2. 特殊的自然地理条件中国的自然保护区通常位于地理条件特殊的地区。
例如,一些保护区位于高山地带,包括喜马拉雅山脉和青藏高原,这些地区的高海拔和严寒条件对物种多样性和生态系统的形成产生了影响。
自然保护区工程项目建设标准(征求意见稿)文章属性•【公布机关】国家林业局•【公布日期】2015.05.19•【分类】征求意见稿正文自然保护区工程项目建设标准(征求意见稿)(国家林业局2015年5月19日)第一章总则第一条为加强自然保护区工程项目建设管理与监督,规范工程项目规模、构成、布局及工程量等要求,提高自然保护区工程项目决策的科学性和投资效益,制定本建设标准(以下简称“本标准”)。
第二条本标准是编制、评估和审查自然保护区工程项目可行性研究报告、评估报告、初步设计,以及主管部门监督检查自然保护区工程项目建设的依据。
第三条本标准适用于国家级自然保护区的工程项目,地方级自然保护区、保护小区可参照执行。
已加入或列入国际人与生物圈自然保护区网络、世界自然与文化遗产以及国际重要湿地名录等的自然保护区工程项目建设除遵守本标准外,还应符合有关国际组织的规定。
第四条自然保护区工程项目建设应遵守国家和地方的相关法律、法规及国家基本建设投资的相关规定。
第五条自然保护区工程项目建设除遵守本标准外,应遵守环境保护、国家工程质量、安全、卫生等强制性条文规定,符合国家现行有关设计规范。
第六条自然保护区工程项目建设应坚持尊重自然、保护优先、分类建设、突出重点、讲求实效、安全实用的基本原则。
第七条自然保护区工程项目建设应充分利用原有各项工程设施,优先维护、完善使用已有设施,应与自然保护区内的其他建设项目相结合,不得重复建设。
第八条自然保护区工程项目建设应以节约能源资源、减少排放为原则,充分利用新技术,为减轻自然资源消耗压力和便利野外保护管理创造条件。
第二章建设项目规模和构成第九条自然保护区工程项目规模划分为超大型、大型、中型、小型和微型5个等级,其中微型主要是指国家重点保护野生动植物及种质资源集中分布的自然保护小区、原生境保护小区(点)。
表1自然保护区规模划分表类型超大型大型中型小型森林生态系统类型>15万hm2,天然乔灌林地>10万hm2或核心区面积>7万hm2(1)>15万hm2,天然乔灌林地≤10万hm2或核心区面积≤7万hm2;(2)5万hm2(不含)~15万hm21万hm2(不含)~5万hm2≤1万hm2草原与草甸生态系统类型>50万hm220万hm2(不含)~50万hm28万hm2(不含)~20万hm2≤8万hm2荒漠生态系统类型>50万hm2,灌草覆盖面积>15万hm2(1)>50万hm2,灌草覆盖面积≤15万hm2;(2)20万hm2(不含)~50(1)20万hm2(不含)~50万hm2,灌草覆盖面积≤6万hm2;(2)5万hm2(不含)~20万≤20万hm2,灌草覆盖面积≤1.5万hm2;(2)≤5万万hm2,灌草覆盖面积>6万hm2hm2,灌草覆盖面积>1.5万hm2hm2,灌草覆盖面积≤1.5万hm2内陆湿地和水域生态系统类型>10万hm2,水域与常年或季节性湿地面积>5万hm25万hm2(不含)~10万hm2,水域与常年或季节性湿地面积>2.5万hm21万hm2(不含)~5万hm2,水域与常年或季节性湿地面积>6000 hm2≤1万hm2海洋和海岸生态系统类型>20万hm2,水域与常年或季节性湿地面积>6万hm28万hm2(不含)~20万hm2,水域与常年或季节性湿地面积>2.5万hm22万hm2(不含)~8万hm2,水域与常年或季节性湿地面积>6000 hm2≤2万hm2野生动物类型>20万hm2,国家重点保护野生动物种>10种或核心区面积>10(1)>20万hm2,国家重点保护野生动物种≤10种或核心区面积≤10万(1)10万hm2(不含)~20万hm2,国家重点保护野生动物种≤10种或核心区(1)2万hm2(不含)~10万hm2,国家重点保护野生动物种≤10万hm2;hm2;(2)10万hm2(不含)~20万hm2,国家重点保护野生动物种>10种或核心区面积>5万hm2;面积≤5万hm2;(2)2万hm2(不含)~10万hm2,国家重点保护野生动物种>10种或核心区面积>1万hm2种或核心区面积≤1万hm2;(2)≤2万hm2野生植物类型(1)>5万hm2;(2)1万hm2(不含)~5万hm2,国家重点保护野生植物种5种或重点保护植物分布区面积>3000hm2(1)1万hm2(不含)~5万hm2,国家重点保护野生植物种≤5种或重点保护植物分布区面积≤3000hm2;(2)0.5万hm2(不含)~1万hm2,国家重点保护野生植物种>5种或重点保护植物分布区面积>1500hm2;(1)0.5万hm2(不含)~1万hm2,国家重点保护野生植物种≤5种或重点保护植物分布区面积≤1500hm2;(2)≤0.5万hm2地质遗迹类型>5万hm22万hm2(不含)~5万hm20.5万hm2(不含)~2万hm2≤0.5万hm2古生物遗迹类型>5万hm22万hm2(不含)~5万hm20.5万hm2(不含)~2万hm2≤0.5万hm2第十条自然保护区工程项目由管护系统、巡护系统、标识系统、科研监测系统、公众教育系统、信息系统、防灾减灾系统七类构成。
附录 C
(规范性)
自然生态空间划定技术流程
自然生态空间划定的技术流程图具体见图C.1。
图C.1 自然生态空间划定技术流程
附录 D
(规范性)
空间分布示意图
自然生态空间与其他空间关系示意图具体见图D.1。
图D.1 自然生态空间与其他空间关系示意图
附录 E
(规范性)
自然生态空间与各保护区保护地关系
依据GB/T 14529和GB/T 51046,对依法设立的各类保护区保护地与自然生态空间划定对应关系表具体见表E.1和图E.1
表E.1 依法设立的各类保护区保护地与自然生态空间划定对应关系原则表
注:(1)“√”代表左边有关区域应划入表头所示空间类型;(2)“-” 代表左边有关区域可不划入表头所示空间类型;(3)“/”代表左边生态空间类别全部区域;(4)地方在相关法律法规范围内,可结合实际对表中各类保护地分级进行调整。
图E.1 自然生态空间示意图。
中国自然保护区空间分布特征赵文飞;宗路平;王梦君【期刊名称】《生态学报》【年(卷),期】2024(44)7【摘要】我国自然保护区经过60余年建设,在维护国家生态安全、保护生物多样性、保存自然遗产和改善生态环境质量等方面发挥着重要作用。
研究系统整理了我国现有2672个自然保护区空间分布数据,形成了较为完整的空间信息数据库,从发展历程、保护类型、建设规模等方面进行了特征统计。
运用地理集中指数和核密度指数等方法,对全国自然保护区从海陆分布、省级分布、时空分布、集聚分布等不同维度进行了空间分布特征分析。
结果表明:(1)我国自然保护区数量和类型丰富,大致经历了“起步-停滞缓慢发展-稳步发展-快速发展-稳固完善”的5个发展阶段,以中小型的森林生态系统、野生动物、内陆湿地和水域生态系统自然保护区为主;(2)空间上为集聚分布,省域分布差异悬殊,沿“胡焕庸线”呈“西少东多、西聚东散”的特点;(3)不同类型和管理级别的自然保护区分布集群态势差异明显,形成了黄山-怀玉山、粤东北丘陵、南岭、武夷山等11个显著聚集区;(4)建设规模和连片聚集效应自西向东呈递减趋势,与我国地形的三级阶梯构造变化趋势存在紧密联系。
最后,本文讨论了形成我国现有自然保护区空间格局的主要原因,包括客观自然条件及主观人为等因素,并结合我国自然保护区空间分布和建设发展中存在的问题进行了分析,从建立布局完善和海陆统筹的保护区网络,科学界定保护地类型,逐步优化自然保护区边界及稳步提升科研监测成效等方面提出了发展建议。
在我国自然保护地体系由自然保护区向国家公园为主体的全面深化改革阶段,本研究弥补了现有研究成果的局限性和时效性问题,以期为未来自然保护区的空间布局优化及发展提供科学参考。
【总页数】14页(P2786-2799)【作者】赵文飞;宗路平;王梦君【作者单位】国家林业和草原局西南调查规划院;国家林业和草原局国家公园规划研究中心【正文语种】中文【中图分类】S75【相关文献】1.内蒙古乌拉特梭梭林国家级自然保护区植被组成及空间分布特征2.湖南省自然保护区空间分布特征及空缺分析3.太行山猕猴国家自然保护区木本植物群落结构和空间分布特征4.黄河流域自然保护区空间分布特征及其影响因素分析5.广东车八岭国家级自然保护区独栖性胡蜂多样性空间分布特征及其对环境因子的响应因版权原因,仅展示原文概要,查看原文内容请购买。
第一章测试1.世界上第一个自然保护区是()。
A:约塞米蒂国家公园B:四川卧龙自然保护区C:广东鼎湖山自然保护区D:美国黄石国家公园答案:D2.IUCN(1994)自然保护区分类体系的第Ⅱ类是指()。
A:荒野保护地B:严格的自然保护地C:生态系统保育和保护(国家公园)D:自然特征保护(自然遗产)答案:C3.()是一个明确界定的地理空间,通过法律或其他有效方式获得认可、得到承诺和进行管理,以实现对自然及其所拥有的生态系统服务和文化价值的长期保护(IUCN,2007,2013年修订)。
A:自然保护区B:风景名胜保护区C:保护区D:生物圈保护区答案:C4.我国于()年成立了中华人民共和国人与生物圈国家委员会。
A:1972B:1978C:1986D:1987答案:B5.下列哪一项不属于建立自然保护区的意义所在()。
A:尊重少数民族及社区居民的传统价值B:保护物种的基因多样性、保护主要生态系统类型C:为工厂提供林木等生物材料D:普及自然科学知识,提高环境保护意识答案:C6.IUCN自然保护地的治理类型包括()。
A:公益治理B:共同治理C:社区治理D:政府治理答案:ABCD7.自然保护区的功能与效益包括哪些方面()。
A:科研功能与效益B:文化和精神功能与效益C:经济功能与效益D:生态功能与效益E:教育功能与效益答案:ABCDE8.我国的自然保护区(nature reserve)只是保护区(Protected area)的有效组成部分之一。
()A:错B:对答案:B9.“人与生物圈计划”是1971年起实施的一项着重对人和环境关系进行生态学研究的一项多学科的综合研究计划。
()A:错B:对答案:B10.保护区管理的原则与方法,不适用于复杂综合的区域规划及管理过程。
()A:错B:对答案:A第二章测试1.()说:“伐一木,杀一兽,不以其时,非孝也。
”他认为,如果不按生物生长规律,滥行渔猎采伐是不道德的行为。
A:庄子B:孔子C:荀子D:老子答案:B2.约翰·缪尔于()年成立了美国历史上最早的自然保护组织——塞拉俱乐部(the Sierra Club)。
中国大陆自然保护地概况及分类体系构想中国大陆是一个拥有丰富自然资源和生物多样性的国家,为了保护这些宝贵的自然资源,国家先后建立了各种自然保护地。
本文旨在介绍中国大陆自然保护地的概况,并提出一个分类体系构想。
一、概况
自然保护地是指为保护自然和生态环境而设置的区域,包括自然保护区、自然遗产保护区、森林公园、风景名胜区、野生动物保护区等。
截至2020年底,中国大陆已建立了4800多个自然保护地,总面积达1.5亿公顷,占全国陆地面积的15%以上。
其中,自然保护区是最主要的自然保护地类型,根据保护对象和管理目的的不同,自然保护区又可分为自然保护区、风景名胜区、森林公园、自然遗产保护区、野生动物保护区等。
二、分类体系构想
针对中国大陆自然保护地的分类,可以考虑以下分类体系:
1.按照保护对象划分
(1)生物保护区:主要保护物种多样性和生态系统完整性,包括野生动植物保护区、自然保护区等。
(2)地质保护区:主要保护地质遗迹、地貌景观和矿产资源,包括地质公园、古生物化石保护区等。
2.按照管理目的划分
(1)科学研究区:主要用于科学研究和调查,包括自然保护区、自然遗产保护区、风景名胜区等。
(2)旅游观光区:主要用于旅游观光和休闲娱乐,包括森林公园、风景名胜区等。
(3)资源开发区:主要用于资源开发和经济利用,包括矿产资
源保护区、水源涵养区等。
以上分类体系仅为构想,具体划分还需考虑实际情况和管理需要,并在实践中不断完善和调整。
三、总结
中国大陆自然保护地是保护自然和生态环境的重要手段,分类体系的构想有助于明确各类自然保护地的管理目的和保护对象,进一步提高自然保护地的保护效益和管理水平。
自然保护区类型与级别划分原则自然保护区类型与级别划分原则Principle for categories and grades of nature reserves GB/T 14529-93( 1994-01-01实施)(国家环境保护局国家技术监督局 1993-07-19发布 1994-01-01实施中华人民共和国国家标准 GB/T 14529-93)为加强自然保护区的建设,提高自然保护区的管理质量,根据《中华人民共和国环境保护法》等法律的有关规定,制定本标淮。
1 主题内容与适用范围1.1 本标准规定了自然保护区类型与级别的划分。
1.2 本标准适用于中华人民共和国领域和中华人民共和国管辖的海域内的各种类型的自然保护区的确定。
2 名词解释自然保护区--本标准所称自然保护区,是指国家为了保护自然环境和自然资源,促进国民经济的持续发展,将一定面积的陆地和水体划分出来,并经各级人民政府批准而进行特殊保护和管理的区域。
生物气候带--本标准所称生物气候带,是指生物与气候相适应而形成的大致与纬度平行的带状地域(地理景观带)。
生物气候带在山地海拔高度上的表现,则为垂直生物气候带。
生物地理界--本标准所称生物地理界,是指在地理学、动物区系、植物区系和植被上具有一致特点的地区,它的面积相当于大陆或次大陆。
生物地理省--本标准所称生物地理省,是指生物地理界的生态系统或生物的亚区,是一个相当大而连续的地理分布区。
生物群落--本标准所称生物群落,是指生活在一个地段或水域内,相互间具有直接或间接关系的各种动植物的总体。
3 自然保护区的分类3.1 根据自然保护区的主要保护对象,将自然保护区分为三个类别九个类型(表1)表1 自然保护区类型划分表_____________________类别类型自然生态系统类森林生态系统类型草原与草甸生态系统类型荒漠生态系统类型内陆湿地和水域生态系统类型海洋和海岸生态系统类型野生生物类野生动物类型野生植物类型自然遗迹类地质遗迹类型古生物遗迹类型_____________________3.2 自然生态系统自然保护区:自然生态系统类自然保护区,是指以具有一定代表性、典型性和完整性的生物群落和非生物环境共同组成的生态系统作为主要保护对象的一类自然保护区,下分5个类型。
国家级自然保护区与其他主要保护地类型的空间关系与分布格局自然保护区有广义和狭义之分,目前得到广泛承认的广义自然保护区(protected area)又译作保护地,系指“致力于生物多样性,自然及其相关文化资源的保护和维持,并通过立法或其他有效手段进行管理的陆地和海域”(IUCN,1994),依照上述定义,除自然保护区外,我国的主要自然保护形式还包括风景名胜区,地质公园,森林公园,湿地公园等。
经过近60年的发展,我国的自然保护区体系已经形成了可观的规模并取得了可喜的成绩,但同时我们也遗憾的发现,这种各类自然保护形式独立发展,各自为政的发展模式已经难以为继,急需改变:首先是重复建设和重复投入情况严重,各主管部门自行其事缺乏统一的宏观规划与协调,致使各保护类别界限模糊范围交叉,造成我国自然保护区重复建设和管理臃余状况严重,浪费了本就不充足的自然保护资金和有限的人力物力。
其次是造成了我国的自然保护区发展不均衡状况。
这种不均衡性主要表现在,其一是林业系统所占比例过大;其二是保护区的覆盖率在全国的分布相当不均匀,高密度人口地区保护区覆盖率过低;其三是国家级保护区所占面积比例偏高。
客观上造成了我国的自然保护区尚存在严重的保护空缺,许多物种和重要的生物地理单元都面临严重威胁。
调查表明,虽然我国的国字号保护地已经达到了1900个,但仍然有许多关键生态系统和重要物种没有得到很好的保护覆盖。
宏观布局混乱、宏观协调机制缺失、宏观管理不利是造成我国自然保护事倍功半、低效率重复的主要根源之一,在宏观管理失控的情况下,仅靠努力去提高单体自然保护形式的管理水平,都只是治标不治本的保护行为,无法从根本上改变我国自然保护事业孱弱的格局。
因此,当务之急是厘清我国自然保护宏观布局和宏观调控的问题。
基于上述认识,本文选取了我国最主要的五种自然保护形式,运用GIS空间分析方法,结合我国人口密度和城市发展指数等社会经济指标数据,分析它们与自然保护区之问的空间分布特点及相互关系,得出如下主要结论:(1)我国各省间保护区和风景名胜区的数量差异很大,而且二者在地理分布上也存在显著差异,风景名胜区主要集中在南方长江流域、黄河中段等地区,而在较偏远的东北和西部地区或者人稀区域保护区的数量相对较多。
中国大陆自然保护地概况及分类体系构想随着人类活动的不断扩张和加剧,自然界的生态系统正受到越来越大的威胁和损害。
为了保护珍贵的生物多样性和生态系统,中国大陆建立了一系列自然保护地。
本文将对中国大陆自然保护地的概况进行介绍,并提出一个分类体系的构想。
1. 概况中国大陆的自然保护地包括自然保护区、风景名胜区、森林公园、湿地公园等,共计近10,000个。
其中,自然保护区是最为重要和广泛的一类。
中国大陆的自然保护区分为国家级、省级和市级三个层次,涉及到的面积超过了1/5的国土面积。
中国大陆的自然保护地类型多样,包括森林、草原、湿地、沙漠、高山、溪流等多种自然景观类型。
其中,以森林保护区为最多,其次是湿地保护区和草原保护区。
自然保护地的建立,为珍稀濒危物种的保护和生态系统的维护提供了有效的手段和保障。
2. 分类体系构想在已有的自然保护地分类基础上,建议将中国大陆的自然保护地按照生态系统类型进行分类。
该分类体系可以分为以下几类:(1)森林生态系统保护地该类保护地是指以森林为主要生态系统类型的保护地,包括天然林保护区、人工林保护区、森林公园等。
这些保护地的主要目的是保护珍稀濒危的野生动植物和森林生态系统。
(2)草原生态系统保护地该类保护地是指以草原为主要生态系统类型的保护地,包括草原保护区、草原公园等。
这些保护地的主要目的是保护珍稀濒危的野生动植物和草原生态系统。
(3)湿地生态系统保护地该类保护地是指以湿地为主要生态系统类型的保护地,包括湿地保护区、湿地公园等。
这些保护地的主要目的是保护珍稀濒危的野生动植物和湿地生态系统。
(4)海洋生态系统保护地该类保护地是指以海洋为主要生态系统类型的保护地,包括海洋保护区、海洋公园等。
这些保护地的主要目的是保护海洋生态系统和珍稀濒危的海洋生物资源。
通过以上分类体系,可以更加科学地划分和管理中国大陆的自然保护地,实现保护生态系统和生物多样性的目标。
同时,也可以更好地发挥自然保护地的作用,提高自然保护的效果和成效。
国家自然保护地分类和管控要求国家自然保护地分类及管控要求我国的自然保护地,根据两办《关于建立以国家公园为主体的自然保护地体系的指导意见》,明确我国自然保护地分三级(按照生态价值和保护强度)三种类型。
先说说这个文件出台的原因,我国经过60多年的努力,已建立数量众多、类型丰富、功能多样的各级各类自然保护地,在保护生物多样性、保存自然遗产、改善生态环境质量和维护国家生态安全方面发挥了重要作用,但仍然存在重叠设置、多头管理、边界不清、权责不明、保护与发展矛盾突出等问题。
为了解决这些问题,国家层面出台意见,对现有各种保护地进行优化调整,要达到的目的就是形成以国家公园为主体、自然保护区为基础、各类自然公园为补充的自然保护地分类系统。
第一级第一种国家公园:是指以保护具有国家代表性的自然生态系统为主要目的,实现自然资源科学保护和合理利用的特定陆域或海域,是我国自然生态系统中最重要、自然景观最独特、自然遗产最精华、生物多样性最富集的部分,保护范围大,生态过程完整,具有全球价值、国家象征,国民认同度高。
2017年李克强总理在中华人民共和国第十二届全国人民代表大会第五次会议所做政府工作报告中提出,2017年9月两办印发《建立国家公园体制总体方案》并设立10个试点分别是三江源、东北虎、大熊猫、祁连山、湖北神农架、福建武夷山、浙江钱江源、湖南南山、北京长城和云南普达措国家公园体制试点。
2020年试点建设即将结束,总结评估,正式设立。
第二级第二种自然保护区:是指保护典型的自然生态系统、珍稀濒危野生动植物种的天然集中分布区、有特殊意义的自然遗迹的区域。
具有较大面积,确保主要保护对象安全,维持和恢复珍稀濒危野生动植物种群数量及赖以生存的栖息环境。
第三级第三种自然公园:是指保护重要的自然生态系统、自然遗迹和自然景观,具有生态、观赏、文化和科学价值,可持续利用的区域。
确保森林、海洋、湿地、水域、冰川、草原、生物等珍贵自然资源,以及所承载的景观、地质地貌和文化多样性得到有效保护。
自然保护区类型与别划分原则自然保护区类型与别划分原则为加强自然保护区的建设,提高自然保护区的管理质量,根据《中华人民共和国环境保护法》等法律的有关规定,制定本标淮。
1 主题内容与适用范围1.1 本标准规定了自然保护区类型与级别的划分。
1.2 本标准适用于中华人民共和国领域和中华人民共和国管辖的海域内的各种类型的自然保护区的确定2 名词解释自然保护区本标准所称自然保护区,是指国家为了保护自然环境和自然资源,促进国民经济的持续发展,将一定面积的陆地和水体划分出来,并经各级人民政府批准而进行特殊保护和管理的区域。
生物气候带本标准所称生物气候带,是指生物与气候相适应而形成的大致与纬度平行的带状地域(地理景观带)。
生物气候带在山地海拔高度上的表现,则为垂直生物气候带。
生物地理界本标准所称生物地理界,是指在地理学、动物区系、植物区系和植被上具有一致特点的地区,它的面积相当于大陆或次大陆。
生物地理省本标准所称生物地理省,是指生物地理界的生态系统或生物的亚区,是一个相当大而连续的地理分布区。
生物群落本标准所称生物群落,是指生活在一个地段或水域内,相互间具有直接或间接关系的各种动植物的总体。
3 自然保护区的分类3.1 根据自然保护区的主要保护对象,将自然保护区分为三个类别九个类型(表1:自然保护区类型划分表)。
3.2 自然生态系统自然保护区:自然生态系统类自然保护区,是指以具有一定代表性、典型性和完整性的生物群落和非生物环境共同组成的生态系统作为主要保护对象的一类自然保护区,下分5个类型。
3.2.1 森林生态系统类型自然保护区,是指以森林植被及其生境所形成的自然生态系统作为主要保护对象的自然保护区。
3.2.2 草原与草甸生态系统类型自然保护区,是指以草原植被及其生境所形成的自然生态系统作为主要保护对象的自然保护区。
3.2.3 荒漠生态系统类型自然保护区,是指以荒漠生物和非生物环境共同形成的自然生态系统作为主要保护对象的自然保护区。
国家级自然保护区与其他主要保护地类型的空间关系与分布格
局
自然保护区有广义和狭义之分,目前得到广泛承认的广义自然保护区(protected area)又译作保护地,系指“致力于生物多样性,自然及其相关文化资源的保护和维持,并通过立法或其他有效手段进行管理的陆地和海域”(IUCN,1994),依照上述定义,除自然保护区外,我国的主要自然保护形式还包括风景名胜区,地质公园,森林公园,湿地公园等。
经过近60年的发展,我国的自然保护区体系已经形成了可观的规模并取得了可喜的成绩,但同时我们也遗憾的发现,这种各类自然保护形式独立发展,各自为政的发展模式已经难以为继,急需改变:首先是重复建设和重复投入情况严重,各主管部门自行其事缺乏统一的宏观规划与协调,致使各保护类别界限模糊范围交叉,造成我国自然保护区重复建设和管理臃余状况严重,浪费了本就不充足的自然保护资金和有限的人力物力。
其次是造成了我国的自然保护区发展不均衡状况。
这种不均衡性主要表现在,其一是林业系统所占比例过大;其二是保护区的覆盖率在全国的分布相当不均匀,高密度人口地区保护区覆盖率过低;其三是国家级保护区所占面积比例偏高。
客观上造成了我国的自然保护区尚存在严重的保护空缺,许多物种和重要的生物地理单元都面临严重威胁。
调查表明,虽然我国的国字号保护地已经达到了1900个,但仍然有许多关键生态系统和重要物种没有得到很好的保护覆盖。
宏观布局混乱、宏观协调机制缺失、宏观管理不利是造成我国自然保护事倍功半、低效率重复的主要根源之一,在宏观管理失控的情况下,仅靠努力去提高单体自然保护形式的管理水平,都只是治标不治本的保护行为,无法从根本上改变我国自然保护事业孱弱的格局。
因此,当务之急是厘清我国自然保护宏观布局和
宏观调控的问题。
基于上述认识,本文选取了我国最主要的五种自然保护形式,运用GIS空间分析方法,结合我国人口密度和城市发展指数等社会经济指标数据,分析它们与自然保护区之问的空间分布特点及相互关系,得出如下主要结论:(1)我国各省间保护区和风景名胜区的数量差异很大,而且二者在地理分布上也存在显著差异,风景名胜区主要集中在南方长江流域、黄河中段等地区,而在较偏远的东北和西部地区或者人稀区域保护区的数量相对较多。
从总体上来看,风景名胜区较自然保护区相对集中。
风景名胜区集中度与人口集中度呈成正相关;在不考虑省份的影响下,中东部地区风景名胜区分布相对集中,人口稀疏的西部自然保护区相对集中。
国家级风景名胜区基本在城市周围分布,分布趋势也较相似,呈现出一定的规律性;而国家级自然保护区与城市的偏离度很大,与城市的关联性很小。
空间分布密度图表明无论是国家自然保护区还是国家级风景名胜区都呈现出集中分布的情况,自然保护区和风景名胜区密集程度都高于全国平均密度的区域为京津唐地区、川陕地区、云贵高原、长江中下游地区。
(2)中国各省间保护区和国家地质公园的数量存在巨大差异,国家地质公园主要集中在南方长江流域等地区,而保护区多分布在较偏远的东北和西部地区或者人稀区域。
从总体上来看,国家地质公园较自然保护区相对集中,且大部分集中在南方地区。
地质公园集中度与人口集中度呈成正相关;在不考虑省份的影响下,中东部地区地质公园分布相对集中,人口稀疏的西部自然保护区相对集中。
在新疆、西藏、青海等西北地区自然保护区的数量不高,但单体保护区的面积均较大,因此在面积分布上,该地区所占比重较大;与之相反,虽然中东部地区
自然保护区数量较多,但每个自然保护区的面积都比较小;而地质公园的面积在全国范围内均比较均衡。
(3)湿地保护区和湿地公园分布情况与中国湿地、水系分布相对一致,呈现出“东密西疏”的分布格局。
密度图表明无论是湿保护区还是湿地公园都呈现出集中分布的情况,其中湿地保护区主要集中在三大区域:东北松花江流域、长江中下游地区和东南沿海地区;湿地公园分布较分散,主要分布在北京、山东、长江入海口、湖北和湖南交界处、四川东部、山西、陕西、广东南部等地区。
西北部,如新疆、西藏、青海等省份拥有大面积的湿地,湿地保护区和湿地公园的数量却非常少,部分区域仍
存在保护空白区。
从全国范围来看,虽然湿地保护区数量多于湿地公园,但湿地保护区分布极
不均匀,严重偏向东南部地区。
(4)森林公园在保护地系统中占的比例最大,森林公园主要分布于东北和内蒙古山地平原区、华北平原和黄土高原区、华东丘陵平原等区;森林公园与城市离散度较小,距离较近,其发展程度与城市有一定的关系。
我国中南、华东等地各自然保护形式的地理分布较密集,覆盖率较高,而在西北、西南和华北等地的局部地区,尚有不少的覆盖空缺。
海南、长江流域、福建、浙江和海南分布的自然保护区面积虽然不大,没有完全覆盖重点区域,但是将其
他四种形式保护地叠加后,这几个地区分布的重点区域几乎被完全覆盖,生物多
样性被很好的保护。
云南、四川、甘肃、广西地区的重点区域都有少部分面积被不同形式的保护地保护,保护地分布较分散,面积小。
新疆、东北、内蒙古的重点区域的少部分面积被保护区、森林公园、地质公园和湿地公园保护,各保护形式较分散,但面积大。
其中湿地公园保护面积较大,保护生物多样性力度较大。
青海的重点区域有
一半的面积被自然保护区覆盖。
西藏的重点区域几乎无保护地覆盖。