高中物理关联速度的合成与分解
- 格式:doc
- 大小:1.07 MB
- 文档页数:8
精心整理速度关联类问题求解·速度的合成与分解一、分运动与合运动的关系1、一物体同时参与几个分运动时,各分运动独立进行,各自产生效果(v分、s分)互不干扰,即:独立性2、合运动与分运动同时开始、进行、同时结束,即:同时性3、合运动是由各分运动共同产生的总运动效果,合运动与各分运动总的运动效果可以相互替代,即:等效性二、处理速度分解的思路1234、作出速度分解的示意图,寻找速度关系典型的“抽绳”问题:所谓“抽绳”问题,(1(2将合速度分解成一.而寻找这种关系则是考生普遍感觉的难点行于绳(杆)两个分量,根据沿绳(杆)方向的分速度大小相同求解。
合速度方向:物体实际运动方向分速度方向:沿绳(杆)伸(缩)方向:使绳(杆)伸(缩)垂直于绳(杆)方向:使绳(杆)转动速度投影定理:不可伸长的杆或绳,若各点速度不同,各点速度沿绳方向的投影相同。
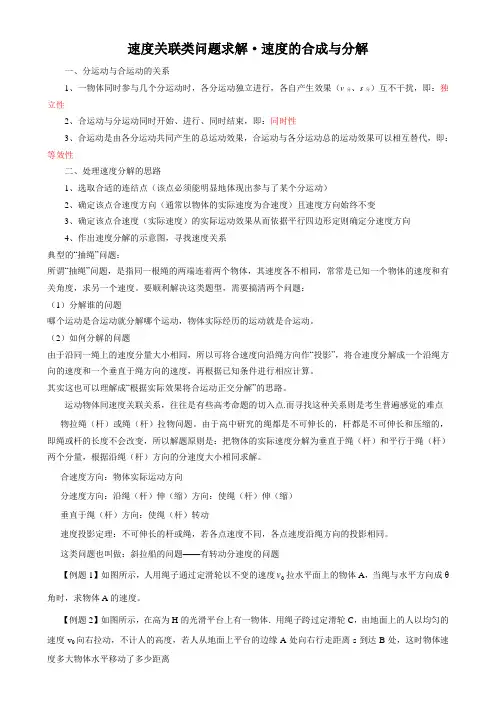
这类问题也叫做:斜拉船的问题——有转动分速度的问题【例题1】如图所示,人用绳子通过定滑轮以不变的速度0v 拉水平面上的物体A ,当绳与水平方向成θ角时,求物体A 的速度。
【例题2】如图所示,在高为H 的光滑平台上有一物体.用绳子跨过定滑轮C ,由地面上的人以均匀的速度v 0向右拉动,不计人的高度,若人从地面上平台的边缘A 处向右行走距离s 到达B 处,这时物体速度多大?物体水平移动了多少距离?【例题3】如图所示,重物M 沿竖直杆下滑,并通过绳带动小车m 沿斜面升高.问:当滑轮右侧的绳与竖直方向成θ角,且重物下滑的速率为v 时,小车的速度为多少?【例题4】一根绕过定滑轮的长绳吊起一重物B B A v v ,,则()A 、B A v v =B 、B A v v >C 、B A v v <D 、重物B 的速度逐渐增大【例题5V A ,求此时B 1.并分别置于光滑水平面上,若A 面的夹角分别为α和β时,2.物体置于光滑的平台上,轮.由地面上的人上的平台开始向右行至绳与水平方向夹角为45°处,在此过程中人对物体所做的功为多少?3.(★★★★★)一根长为L 的杆OA ,O 端用铰链固定,另一端固定着一个小球A ,靠在一个质量为M ,高为h 的物块上,如图5-3所示,若物块与地面摩擦不计,试求当物块以速度v 向右运动时,小球A 的线速度v A (此时杆与水平方向夹角为θ).图5-3图5-1图4.(★★★)如图5-4所示,物体A 置于水平面上,A 前固定一滑轮B ,高台上有一定滑轮D ,一根轻绳一端固定在C 点,再绕过B 、D.BC 段水平,当以速度v 0拉绳子自由端时,A 沿水平面前进,求:当跨过B 的两段绳子夹角为α时A 的运动速度v .5.(★★★★★)如图5-5所示,均匀直杆上连着两个小球A 、B ,不计一切摩擦.当杆滑到如图位置时,B 球水平速度为v B ,加速度为a B ,杆与竖直夹角为α,求此时A 球速度和加速度大小.图5-56.(★★★★)的光滑斜面上的物体m 1连接,3m.物体m 2由静止从AB 连线为水平位置开始下滑1m(1)m 2在下滑过程中的最大速度. (2)m 2沿竖直杆能够向下滑动的最大距离. 图5—6图5-4。
关联速度的分解收集于网络,如有侵权请联系管理员删除“关联”速度的分解在高中运动的合成与分解教学中,学生常对该如何分解速度搞不清楚、或很难理解,其主要原因是无法弄清楚哪一个是合速度、哪一个是分速度.这里有一个简单的方法:物体的实际运动方向就是合速度的方向,然后分析这个合速度所产生的实际效果,以确定两个分速度的方向.一、绳、杆连接的物体绳、杆等连接的物体,在运动过程中,其两端物体的速度通常是不一样的,但两端物体的速度是有联系的,称为“关联”速度.关联速度的关系——物体沿杆(或绳)方向的速度分量大小相等.因此,求这类问题时,首先要明确绳连物体的速度为合速度,然后将两物体的速度分别分解成沿绳方向和与绳垂直方向,令两物体沿绳方向的速度相等即可求出.例1.如图1-1所示,在一光滑水平面上放一个物体,人通过细绳跨过高处的定滑轮拉物体,使物体在水平面上运动,人以大小不变的速度v 运动.当绳子与水平方向成θ角时,物体前进的瞬时速度是多大?解析:绳子牵引物体的运动中,物体实际在水平面上运动,这个运动就是合运动,所以物体在水平面上运动的速度v 物是合速度,将v 物按如图1-2所示进行分解.其中:v =v 物cos θ,使绳子收缩,v ⊥=v 物sin θ使绳子绕定滑轮上的A 点转动,所以v 物=cos v . 例2.一根长为L 的杆OA ,O 端用铰链固定,另一端固定着一个小球A ,靠在一个质量为M ,高为h 的物块上,如图2-1所示,物块以速度v 向右运动,试求当杆与水平方向夹角为θ时,小球A 的线速度v A 图1-图1-2收集于网络,如有侵权请联系管理员删除图4解析:选取物与棒接触点B 为连结点,B 点的实际速度(合速度)也就是物块速度v ;B 点又在棒上,参与沿棒向A 点滑动的速度v 1和绕O 点转动的线速度v 2,因此,将这个合速度沿棒及垂直于棒的两个方向分解.由速度矢量分解图得v 2=v sin θ,设此时OB 长度为a ,则a =h /sin θ,令棒绕O 点转动角速度为ω,则ω=v 2/a =v sin 2θ/h ,故A 的线速度v A =ωL =vL sin 2θ/h .例3.如图3-1所示,S 为一点光源,M 为一平面镜,光屏与平面镜平行放置,SO 是垂直照射在M 上的光线,已知SO =L ,若M 以角速度ω绕O 点逆时针匀速转动,则转过30°角时,光点S ′在屏上移动的瞬时速度v 为多大? 解析:由几何光学知识可知,当平面镜绕O 逆时针转过30°时,则∠SOS ′=60°,此时OS ′=L /cos60°,选取光点S ′为连结点,该点实际速度(合速度)就是在光屏上移动速度v ;光点S ′又在反射光线OS ′上,它参与沿光线OS ′的运动速度v 1和绕O 点转动线速度v 2;因此将这个合速度沿光线OS ′及垂直于光线OS ′的两个方向分解,由速度矢量分解图3—2可得:v 1=v sin60°,v 2=v cos60°,又由圆周运动知识可得,光线OS ′绕O 转动角速度为2ω,则:v 2=2ωL /cos60°,vc os60°=2ωL /cos60°,解得v =8ωL .二、相互接触的物体求相互接触物体的速度关联问题时,首先要明确两接触物体的速度,分析弹力的方向,然后将两物体的速度分别沿弹力的方向和垂直于弹力的方向进行分解,令两物体沿弹力方向的速度相等即可求出.例4.一个半径为R 的半圆柱沿水平方向向右以速度v 0匀速运动.在半圆柱上放置一根竖直杆,此杆只图2—1 图2—2图3-1 图3—2收集于网络,如有侵权请联系管理员删除 能沿竖直方向运动,如图4所示.当杆与半圆柱体接触点P 与柱心的连线与竖直方向的夹角为θ时,求竖直杆运动的速度.解析:设竖直杆运动的速度为v 1,方向竖直向上,由于弹力沿OP 方向,所以有v v 01、在OP 方向的投影相等,即有v v 01sin cos θθ=,解得v v 10=tan θ.。
高中物理速度的合成与分解讲析运动物体间速度关联关系,往往是有些高考命题的切入点.而寻找这种关系则是考生普遍感觉的难点 ●难点磁场1.如图4-1所示,A 、B 两车通过细绳跨接在定滑轮两侧,并分别置于光滑水平面上,若A 车以速度v 0向右匀速运动,当绳与水平面的夹角分别为α和β时,B 车的速度是多少?2.如图4-2所示,质量为m 的物体置于光滑的平台上,系在物体上的轻绳跨过光滑的定滑轮.由地面上的人以恒定的速度v 0向右匀速拉动,设人从地面上的平台开始向右行至绳与水平方向夹角为45°处,在此过程中人对物体所做的功为多少?●案例探究[例1]如图4-3所示,在一光滑水平面上放一个物体,人通过细绳跨过高处的定滑轮拉物体,使物体在水平面上运动,人以大小不变的速度v 运动.当绳子与水平方向成θ角时,物体前进的瞬时速度是多大?命题意图:考查分析综合及推理能力,B 级要求.错解分析:弄不清合运动与分运动概念,将绳子收缩的速度按图4-4所示分解,从而得出错解v 物=v 1=v cos θ.解题方法与技巧:解法一:应用微元法设经过时间Δt ,物体前进的位移Δs 1=BC ,如图4-5所示.过C 点作CD ⊥AB ,当Δt →0时,∠BAC 极小,在△ACD 中,可以认为AC =AD ,在Δt 时间内,人拉绳子的长度为Δs 2=BD ,即为在Δt 时间内绳子收缩的长度.由图可知:BC =θcos BD① 由速度的定义:物体移动的速度为v 物=tBCt s ∆=∆∆1 ② 人拉绳子的速度v =tBDt s ∆=∆∆2③由①②③解之:v 物=θcos v解法二:应用合运动与分运动的关系 绳子牵引物体的运动中,物体实际在水平面上运动,这个运动就是合运动,所以物体在水平面上运动的速度v 物是合速度,将v 物按如图4-6所示进行分解.其中:v =v 物cos θ,使绳子收缩.v ⊥=v 物sin θ,使绳子绕定滑轮上的A 点转动.所以v 物=θcos v解法三:应用能量转化及守恒定律由题意可知:人对绳子做功等于绳子对物体所做的功.人对绳子的拉力为F ,则对绳子做功的功率为P 1=Fv ;绳子对物体的拉力,由定滑轮的特点可知,拉力大小也为F ,则绳子对物体做功的功率为P 2=Fv 物cos θ,因为P 1=P 2所以 v 物=θcos v图4-1 图4-2 图4-3 图4-4图4-5图4-6图4-7[例2]一根长为L的杆OA,O端用铰链固定,另一端固定着一个小球A,靠在一个质量为M,高为h的物块上,如图4-7所示,若物块与地面摩擦不计,试求当物块以速度v向右运动时,小球A的线速度v A(此时杆与水平方向夹角为θ).命题意图:考查综合分析及推理能力.B级要求.错解分析:①不能恰当选取连结点B来分析,题目无法切入.②无法判断B点参与的分运动方向.解题方法与技巧:选取物与棒接触点B为连结点.(不直接选A点,因为A点与物块速度的v的关系不明显).因为B点在物块上,该点运动方向不变且与物块运动方向一致,故B点的合速度(实际速度)也就是物块速度v;B点又在棒上,参与沿棒向A点滑动的速度v1和绕O点转动的线速度v2.因此,将这个合速度沿棒及垂直于棒的两个方向分解,由速度矢量分解图得:v2=v sinθ.设此时OB长度为a,则a=h/sinθ.令棒绕O点转动角速度为ω,则:ω=v2/a=v sin2θ/h.故A的线速度v A=ωL=vL sin2θ/h.●锦囊妙计一、分运动与合运动的关系1.一物体同时参与几个分运动时,各分运动独立进行,各自产生效果(v分、s分)互不干扰,即:独立性.2.合运动与分运动同时开始、进行、同时结束,即:同时性.3.合运动是由各分运动共同产生的总运动效果,合运动与各分运动总的运动效果可以相互替代,即:等效性.二、处理速度分解的思路1.选取合适的连结点(该点必须能明显地体现出参与了某个分运动).2.确定该点合速度方向(通常以物体的实际速度为合速度)且速度方向始终不变.3.确定该点合速度(实际速度)的实际运动效果从而依据平行四边形定则确定分速度方向.4.作出速度分解的示意图,寻找速度关系.●歼灭难点训练一、选择题1.如图4-8所示,物体A置于水平面上,A前固定一滑轮B,高台上有一定滑轮D,一根轻绳一端固定在C点,再绕过B、D.BC段水平,当以速度v0拉绳子自由端时,A沿水平面前进,求:当跨过B的两段绳子夹角为α时A的运动速度v.2.如图4-9所示,均匀直杆上连着两个小球A、B,不计一切摩擦.当杆滑到图4-8如图位置时,B 球水平速度为v B ,加速度为a B ,杆与竖直夹角为α,求此时A 球速度和加速度大小.图4-9 图4-103.一轻绳通过无摩擦的定滑轮在倾角为30°的光滑斜面上的物体m 1连接,另一端和套在竖直光滑杆上的物体m 2连接.已知定滑轮到杆的距离为3m.物体m 2由静止从AB 连线为水平位置开始下滑 1 m 时,m 1、m 2恰受力平衡如图4-10所示.试求:(1)m 2在下滑过程中的最大速度.(2)m 2沿竖直杆能够向下滑动的最大距离.4.如图4-11所示,S 为一点光源,M 为一平面镜,光屏与平面镜平行放置.SO 是垂直照射在M 上的光线,已知SO =L ,若M 以角速度ω绕O 点逆时针匀速转动,则转过30°角时,光点 S ′在屏上移动的瞬时速度v为多大?5.一辆车通过一根跨过定滑轮的绳PQ 提升井中质量为m 的物体,如图4-12所示.绳的P 端拴在车后的挂钩上,Q 端拴在物体上.设绳的总长不变,绳子质量、定滑轮的质量和尺寸、滑轮上的摩擦都忽略不计.开始时,车在A 点,左右两侧绳都已绷紧并且是竖直的,左侧绳绳长为H .提升时,车加速向左运动,沿水平方向从A 经B 驶向C.设A 到B 的距离也为H ,车过B 点时的速度为v B .求在车由A 移到B 的过程中,绳Q 端的拉力对物体做的功.6.如图4-13所示,斜劈B 的倾角为30°,劈尖顶着竖直墙壁静止于水平地面上,现将一个质量与斜劈质量相同、半径为r 的球A 放在墙面与斜劈之间,并从图示位置由静止释放,不计一切摩擦,求此后运动中(1)斜劈的最大速度.(2)球触地后弹起的最大高度。
精心整理速度关联类问题求解·速度的合成与分解 编辑杨国兴运动物体间速度关联关系,往往是有些高考命题的切入点.而寻找这种关系则是考生普遍感觉的难点1.为α和β2.●案例探究[例1]★★★如图5-3所示,在一光滑水平面上放一个物体,人通过细绳跨过高处的定滑轮拉物体,使物体在水平面上运动,人以大小不变的速度v 运动.当绳子与水平方向成θ角时,物体前进的瞬时速度是多大?命题意图:考查分析综合及推理能力,B 级要求.错解分析:弄不清合运动与分运动概念,将绳子收缩的速度按图5-4所示分解,从而得出错解v 物=v 1=v cos θ.解: 设经长度为Δs 2=BD ,即为在Δt 时间内绳子收缩的长度.由图可知:BC =cos BD图图图图①由速度的定义:物体移动的速度为v物=tBCt s ∆=∆∆1 ②人拉绳子的速度v =tBDt s ∆=∆∆2 ③由①②③解之:v 物=θcos v系v ⊥=点转动人对绳子的拉力为F ,则对绳子做功的功率为P 1=Fv ;绳子对物体的拉力,由定滑轮的特点可知,拉力大小也为F ,则绳子对物体做功的功率为P 2=Fv 物cos θ,因为P 1=P 2所以v 物=θcos v图5-7[例2](★★★★★)一根长为L 的杆OA ,O 端用铰链固定,另一端固定着一个小球A ,靠在一个质量为M ,高为h 的物块上,如图5-7所示,若物块与地面摩擦不计,试求当物块以速度v 向右运动时,小球A 的线速度v A (此时杆与水平方向夹角为θ).B B A .因为1和绕O 点转动的线速度v 2.因此,将这个合速度沿棒及垂直于棒的两个方向分解,由速度矢量分解图得:v 2=v sin θ.设此时OB 长度为a ,则a =h /sin θ. 令棒绕O 点转动角速度为ω,则:ω=v 2/a =v sin 2θ/h .故A 的线速度v A =ωL =vL sin 2θ/h .图●锦囊妙计一、分运动与合运动的关系 1.一物体同时参与几个分运动时,各分运动独立进行,各自产生效果(v 分、s 分)互不干扰,即:独立性.2.合运动与分运动同时开始、进行、同时结束,即:同时性.3.1.2.终不变3.4.度关系●歼灭难点训练 一、选择题1.(★★★)如图5-8所示,物体A 置于水平面上,A 前固定一滑轮B ,高台上有一定滑轮D ,一根轻绳一端固定在C 点,再绕过B 、D.BC 段水平,当以速度v 0拉绳子自由端时,A 沿水平面前进,求:当跨过B 的两段绳子夹角为α时A 的运动速度v .2.(★★★★★)如图5-9所示,均匀直杆上连着两个小球A 、B ,不计一切摩擦.当杆滑到如图位置时,B 球水平速度为v B,加速度为a B ,杆与竖直夹角为α,求此时A 球速度和加速度大小.. S 为平行放置.SO 是垂直照射在M 上的光线,已知SO =L ,若M 以角速度ω绕O 点逆时针匀速转动,则转过30°角时,光点S ′在屏上移动图图图的瞬时速度v 为多大?5.(★★★★★)一辆车通过一根跨过定滑轮的绳PQ 提升井中质量为m 的物体,如图5-12所示.绳的P 端拴在车后的挂钩上,Q 端拴在物体上.设绳的总长不变,绳子质量、定滑轮的质量和尺寸、滑轮上的摩擦都忽略不计.开始时,车在AC.设A 速度为绳Q 6.劈B (1(2与地面作用中机械能的损失忽略不计)参考答案: [难点] 1.v B =0cos cos v βα2.略 [歼灭难点训练] 1.v =αcos 10+v2.v A =v B tan α;a A =a B tan α3.(1)由图可知,随m 2的下滑,绳子拉力的竖直分量是逐渐增大的,m 2在C 点受力恰好平衡,因此m 2从B 到C 是加速过程,以后将做减速运动,所以m 2的最大速度即出现在图示位置.对m 1、m 2组成的系统来说,在整个运动过程中只有重力和绳子拉力做功,但绳子拉力做功代数和为零,所以系统机械能守恒.ΔE 增=ΔE 减,即22B °应有: ∠m 2速度E 减′m 2下滑平面镜绕O 逆时针转过30°时,则:∠SOS ′=60°,OS ′=L /cos60°.选取光点S ′为连结点,因为光点S ′在屏上,该点运动方向不变,故该点实际速度(合速度)就是在光屏上移动速度v ;光点S ′又在反射光线OS ′上,它参与沿光线OS ′的运动.速度v 1和绕O 点转动,线速度v 2;因此将这个合速度图5′—图沿光线OS ′及垂直于光线OS ′的两个方向分解,由速度矢量分解图5′—1可得: v 1=v sin60°,v 2=v cos60° 又由圆周运动知识可得:当线OS ′绕O 转动角速度为2ω. 则:v 2=2ωL /cos60°vc os60°=2ωL /cos60°,v =8ωL . 5.以物体为研究对象,开始时其动能E k1=0.随着车的加速运动,重物上升,同时速度也不断增加.当车子运动到B 点v Q E k2=21拉力T h =W G 即W T =416.当A 和为零,所以系统机械能守恒.mg (h -r )=2mv A 2+2mv B 2①由图中几何知识知:h =cot30°·r =3r ②A 、B 的运动均可分解为沿斜面和垂直斜面的运动,如图5′—3所示。
速度关联类问题求解·速度的合成与分解●难点1.(★★★)如图5-1所示,A 、B 两车通过细绳跨接在定滑轮两侧,并分别置于光滑水平面上,若A 车以速度v 0向右匀速运动,当绳与水平面的夹角分别为α和β时,B 车的速度是多少?2.★★★★如图5-2所示,质量为m 的物体置于光滑的平台上,系在物体上的轻绳跨过光滑的定滑轮.由地面上的人以恒定的速度v 0向右匀速拉动,设人从地面上的平台开始向右行至绳与水平方向夹角为45°处,在此过程中人对物体所做的功为多少?●案例探究[例1]★★★如图5-3所示,在一光滑水平面上放一个物体,人通过细绳跨过高处的定滑轮拉物体,使物体在水平面上运动,人以大小不变的速度v 运动.当绳子与水平方向成θ角时,物体前进的瞬时速度是多大?错解分析:弄不清合运动与分运动概念,将绳子收缩的速度按图5-4所示分解,从而得出错解v 物=v 1=v cos θ.解题方法与技巧:解法一:应用微元法设经过时间Δt ,物体前进的位移Δs 1=BC ,如图5-5所示.过C 点作CD ⊥AB ,当Δt →0时,∠BAC 极小,在△ACD 中,可以认为AC =AD ,在Δt 时间内,人拉绳子的长度为Δs 2=BD ,即为在Δt 时间内绳子收缩的长度.由图可知:BC =θcos BD①由速度的定义:物体移动的速度为v 物=tBCt s ∆=∆∆1 ②人拉绳子的速度v =tBD t s ∆=∆∆2③由①②③解之:v 物=θcos v解法二:应用合运动与分运动的关系绳子牵引物体的运动中,物体实际在水平面上运动,这个运动就是合运动,所以物体在水平面上运动的速度v 物是合速度,将v 物按如图5-6所示进行分解.其中:v =v 物cos θ,使绳子收缩.v ⊥=v 物sin θ,使绳子绕定滑轮上的A 点转动. 所以v 物=θcos v解法三:应用能量转化及守恒定律由题意可知:人对绳子做功等于绳子对物体所做的功.人对绳子的拉力为F ,则对绳子做功的功率为P 1=Fv ;绳子对物体的拉力,由定滑轮的特点可知,拉力大小也为F ,则绳子对物体做功的功率为P 2=Fv 物cos θ,因为P 1=P 2所以v 物=θcos v图5-1图5-2图5-3图5-4图5-5图5-6图5-7[例2](★★★★★)一根长为L 的杆OA ,O 端用铰链固定,另一端固定着一个小球A ,靠在一个质量为M ,高为h 的物块上,如图5-7所示,若物块与地面摩擦不计,试求当物块以速度v 向右运动时,小球A 的线速度v A (此时杆与水平方向夹角为θ).错解分析:①不能恰当选取连结点B 来分析,题目无法切入.②无法判断B 点参与的分运动方向.解题方法与技巧:选取物与棒接触点B 为连结点.(不直接选A 点,因为A 点与物块速度的v 的关系不明显).因为B 点在物块上,该点运动方向不变且与物块运动方向一致,故B 点的合速度(实际速度)也就是物块速度v ;B 点又在棒上,参与沿棒向A 点滑动的速度v 1和绕O 点转动的线速度v 2.因此,将这个合速度沿棒及垂直于棒的两个方向分解,由速度矢量分解图得:v 2=v sin θ.设此时OB 长度为a ,则a =h /sin θ.令棒绕O 点转动角速度为ω,则:ω=v 2/a =v sin 2θ/h . 故A 的线速度v A =ωL =vL sin 2θ/h . ●锦囊妙计一、分运动与合运动的关系1.一物体同时参与几个分运动时,各分运动独立进行,各自产生效果(v 分、s 分)互不干扰,即:独立性.2.合运动与分运动同时开始、进行、同时结束,即:同时性.3.合运动是由各分运动共同产生的总运动效果,合运动与各分运动总的运动效果可以相互替代,即:等效性. 二、处理速度分解的思路1.选取合适的连结点(该点必须能明显地体现出参与了某个分运动).2.确定该点合速度方向(通常以物体的实际速度为合速度)且速度方向始终不变.3.确定该点合速度(实际速度)的实际运动效果从而依据平行四边形定则确定分速度方向.4.作出速度分解的示意图,寻找速度关系. ●歼灭难点训练 一、选择题1.(★★★)如图5-8所示,物体A 置于水平面上,A 前固定一滑轮B ,高台上有一定滑轮D ,一根轻绳一端固定在C 点,再绕过B 、D.BC 段水平,当以速度v 0拉绳子自由端时,A 沿水平面前进,求:当跨过B 的两段绳子夹角为α时A 的运动速度v .2.(★★★★★)如图5-9所示,均匀直杆上连着两个小球A 、B ,不计一切摩擦.当杆滑到如图位置时,B 球水平速度为v B ,加速度为a B ,杆与竖直夹角为α,求此时A 球速度和加速度大小.图5-9 图5—103.(★★★★)一轻绳通过无摩擦的定滑轮在倾角为30°的光滑斜面上的物体m 1连接,另图5-8一端和套在竖直光滑杆上的物体m 2连接.已知定滑轮到杆的距离为3m.物体m 2由静止从AB 连线为水平位置开始下滑1 m 时,m 1、m 2恰受力平衡如图5-10所示.试求:(1)m 2在下滑过程中的最大速度. (2)m 2沿竖直杆能够向下滑动的最大距离.4.(★★★★)如图5-11所示,S 为一点光源,M 为一平面镜,光屏与平面镜平行放置.SO 是垂直照射在M 上的光线,已知SO =L ,若M 以角速度ω绕O 点逆时针匀速转动,则转过30°角时,光点 S ′在屏上移动的瞬时速度v 为多大?5.(★★★★★)一辆车通过一根跨过定滑轮的绳PQ 提升井中质量为m 的物体,如图5-12所示.绳的P 端拴在车后的挂钩上,Q 端拴在物体上.设绳的总长不变,绳子质量、定滑轮的质量和尺寸、滑轮上的摩擦都忽略不计.开始时,车在A 点,左右两侧绳都已绷紧并且是竖直的,左侧绳绳长为H .提升时,车加速向左运动,沿水平方向从A 经B 驶向C.设A 到B 的距离也为H ,车过B 点时的速度为v B .求在车由A 移到B 的过程中,绳Q 端的拉力对物体做的功.6.(★★★★★)如图5-13所示,斜劈B 的倾角为30°,劈尖顶着竖直墙壁静止于水平地面上,现将一个质量与斜劈质量相同、半径为r 的球A 放在墙面与斜劈之间,并从图示位置由静止释放,不计一切摩擦,求此后运动中(1)斜劈的最大速度.(2)球触地后弹起的最大高度。
速度关联类问题求解·速度的合成与分解●难点1.(★★★)如图5-1所示,A 、B 两车通过细绳跨接在定滑轮两侧,并分别置于光滑水平面上,若A 车以速度v 0向右匀速运动,当绳与水平面的夹角分别为α和β时,B 车的速度是多少?2.★★★★如图5-2所示,质量为m 的物体置于光滑的平台上,系在物体上的轻绳跨过光滑的定滑轮.由地面上的人以恒定的速度v 0向右匀速拉动,设人从地面上的平台开始向右行至绳与水平方向夹角为45°处,在此过程中人对物体所做的功为多少?●案例探究[例1]★★★如图5-3所示,在一光滑水平面上放一个物体,人通过细绳跨过高处的定滑轮拉物体,使物体在水平面上运动,人以大小不变的速度v 运动.当绳子与水平方向成θ角时,物体前进的瞬时速度是多大?错解分析:弄不清合运动与分运动概念,将绳子收缩的速度按图5-4所示分解,从而得出错解v 物=v 1=v cos θ.解题方法与技巧:解法一:应用微元法设经过时间Δt ,物体前进的位移Δs 1=BC ,如图5-5所示.过C 点作CD ⊥AB ,当Δt →0时,∠BAC 极小,在△ACD 中,可以认为AC =AD ,在Δt 时间内,人拉绳子的长度为Δs 2=BD ,即为在Δt 时间内绳子收缩的长度.由图可知:BC =θcos BD ①由速度的定义:物体移动的速度为v 物=tBCt s ∆=∆∆1 ②人拉绳子的速度v =tBDt s ∆=∆∆2③由①②③解之:v 物=θcos v解法二:应用合运动与分运动的关系绳子牵引物体的运动中,物体实际在水平面上运动,这个运动就是合运动,所以物体在水平面上运动的速度v 物是合速度,将v 物按如图5-6所示进行分解.其中:v =v 物cos θ,使绳子收缩.v ⊥=v 物sin θ,使绳子绕定滑轮上的A 点转动. 所以v 物=θcos v解法三:应用能量转化及守恒定律由题意可知:人对绳子做功等于绳子对物体所做的功.人对绳子的拉力为F ,则对绳子做功的功率为P 1=Fv ;绳子对物体的拉力,由定滑轮的特点可知,拉力大小也为F ,则绳子对物体做功的功率为P 2=Fv 物cos θ,因为P 1=P 2所以v 物=θcos v图5-7图5-1图5-2图5-3图5-4图5-5图5-6[例2](★★★★★)一根长为L 的杆OA ,O 端用铰链固定,另一端固定着一个小球A ,靠在一个质量为M ,高为h 的物块上,如图5-7所示,若物块与地面摩擦不计,试求当物块以速度v 向右运动时,小球A 的线速度v A (此时杆与水平方向夹角为θ).错解分析:①不能恰当选取连结点B 来分析,题目无法切入.②无法判断B 点参与的分运动方向.解题方法与技巧:选取物与棒接触点B 为连结点.(不直接选A 点,因为A 点与物块速度的v 的关系不明显).因为B 点在物块上,该点运动方向不变且与物块运动方向一致,故B 点的合速度(实际速度)也就是物块速度v ;B 点又在棒上,参与沿棒向A 点滑动的速度v 1和绕O 点转动的线速度v 2.因此,将这个合速度沿棒及垂直于棒的两个方向分解,由速度矢量分解图得:v 2=v sin θ.设此时OB 长度为a ,则a =h /sin θ.令棒绕O 点转动角速度为ω,则:ω=v 2/a =v sin 2θ/h . 故A 的线速度v A =ωL =vL sin 2θ/h . ●锦囊妙计一、分运动与合运动的关系1.一物体同时参与几个分运动时,各分运动独立进行,各自产生效果(v 分、s 分)互不干扰,即:独立性.2.合运动与分运动同时开始、进行、同时结束,即:同时性.3.合运动是由各分运动共同产生的总运动效果,合运动与各分运动总的运动效果可以相互替代,即:等效性. 二、处理速度分解的思路1.选取合适的连结点(该点必须能明显地体现出参与了某个分运动).2.确定该点合速度方向(通常以物体的实际速度为合速度)且速度方向始终不变.3.确定该点合速度(实际速度)的实际运动效果从而依据平行四边形定则确定分速度方向.4.作出速度分解的示意图,寻找速度关系. ●歼灭难点训练 一、选择题1.(★★★)如图5-8所示,物体A 置于水平面上,A 前固定一滑轮B ,高台上有一定滑轮D ,一根轻绳一端固定在C 点,再绕过B 、段水平,当以速度v 0拉绳子自由端时,A 沿水平面前进,求:当跨过B 的两段绳子夹角为α时A 的运动速度v .2.(★★★★★)如图5-9所示,均匀直杆上连着两个小球A 、B ,不计一切摩擦.当杆滑到如图位置时,B 球水平速度为v B ,加速度为a B ,杆与竖直夹角为α,求此时A 球速度和加速度大小.图5-9图5—103.(★★★★)一轻绳通过无摩擦的定滑轮在倾角为30°的光滑斜面上的物体m 1连接,另一端和套在竖直光滑杆上的物体m 2连接.已知定滑轮到杆的距离为3m.物体m 2由静止从AB 连线为水平位置开始下滑1m 时,m 1、m 2恰受力平衡如图5-10所示.试求:(1)m 2在下滑过程中的最大速度. (2)m 2沿竖直杆能够向下滑动的最大距离.4.(★★★★)如图5-11所示,S 为一点光源,M 为一平面镜,光屏与平面镜平行放置.SO 是垂直照射在M 上的光线,已知SO =L ,若M 以角速度ω绕O 点逆时针匀速转动,则转过30°角时,光点S ′在屏上移动的瞬时速度v 为多大?5.(★★★★★)一辆车通过一根跨过定滑轮的绳PQ 提升井中质量为m 的物体,如图5-12所示.绳的P 端拴在车后的挂钩上,Q 端拴在物体上.设绳的总长不变,绳子质量、定滑轮的质量和尺寸、滑轮上的摩擦都忽略不计.开始时,车在A 点,左右两侧绳都已绷紧并且图5-8图5-11图5-12图5-13是竖直的,左侧绳绳长为H .提升时,车加速向左运动,沿水平方向从A 经B 驶向C.设A 到B 的距离也为H ,车过B 点时的速度为v B .求在车由A 移到B 的过程中,绳Q 端的拉力对物体做的功.6.(★★★★★)如图5-13所示,斜劈B 的倾角为30°,劈尖顶着竖直墙壁静止于水平地面上,现将一个质量与斜劈质量相同、半径为r 的球A 放在墙面与斜劈之间,并从图示位置由静止释放,不计一切摩擦,求此后运动中(1)斜劈的最大速度.(2)球触地后弹起的最大高度。
速度关联类问题求解·速度的合成与分解一、分运动与合运动的关系1、一物体同时参与几个分运动时,各分运动独立进行,各自产生效果(v分、s分)互不干扰,即:独立性2、合运动与分运动同时开始、进行、同时结束,即:同时性3、合运动是由各分运动共同产生的总运动效果,合运动与各分运动总的运动效果可以相互替代,即:等效性二、处理速度分解的思路1、选取合适的连结点(该点必须能明显地体现出参与了某个分运动)2、确定该点合速度方向(通常以物体的实际速度为合速度)且速度方向始终不变3、确定该点合速度(实际速度)的实际运动效果从而依据平行四边形定则确定分速度方向4、作出速度分解的示意图,寻找速度关系典型的“抽绳”问题:所谓“抽绳”问题,是指同一根绳的两端连着两个物体,其速度各不相同,常常是已知一个物体的速度和有关角度,求另一个速度。
要顺利解决这类题型,需要搞清两个问题:(1)分解谁的问题哪个运动是合运动就分解哪个运动,物体实际经历的运动就是合运动。
(2)如何分解的问题由于沿同一绳上的速度分量大小相同,所以可将合速度向沿绳方向作“投影”,将合速度分解成一个沿绳方向的速度和一个垂直于绳方向的速度,再根据已知条件进行相应计算。
其实这也可以理解成“根据实际效果将合运动正交分解”的思路。
运动物体间速度关联关系,往往是有些高考命题的切入点.而寻找这种关系则是考生普遍感觉的难点物拉绳(杆)或绳(杆)拉物问题。
由于高中研究的绳都是不可伸长的,杆都是不可伸长和压缩的,即绳或杆的长度不会改变,所以解题原则是:把物体的实际速度分解为垂直于绳(杆)和平行于绳(杆)两个分量,根据沿绳(杆)方向的分速度大小相同求解。
合速度方向:物体实际运动方向分速度方向:沿绳(杆)伸(缩)方向:使绳(杆)伸(缩)垂直于绳(杆)方向:使绳(杆)转动速度投影定理:不可伸长的杆或绳,若各点速度不同,各点速度沿绳方向的投影相同。
这类问题也叫做:斜拉船的问题——有转动分速度的问题v拉水平面上的物体A,当绳与水平方向成θ【例题1】如图所示,人用绳子通过定滑轮以不变的速度角时,求物体A的速度。
微专题17 关联体速度的合成与分解【核心要点提示】关联体:通过绳子、轻杆或者其他之间联系的两个相互作用的物体【核心方法点拨】(1)如果物体是通过杆或者绳子关联,由于高中研究的绳都是不可伸长的,杆都是不可伸长和压缩的,即绳或杆的长度不会改变,所以解题的原则是:把物体的实际速度分解为垂直于绳(或杆)和平行于绳(或杆)的两个分量,根据沿绳(杆)方向的分速度大小相同求解.(2)若两物体是通过接触面接触的,则将物体的实际速度沿平行与垂直接触面方向进行分解,在垂直接触面方向上速度相等。
【微专题训练】如图所示,长为L的直杆一端可绕固定轴O无摩擦转动,另一端靠在以水平速度v匀速向左运动、表面光滑的竖直挡板上,当直杆与竖直方向夹角为θ时,直杆端点A的线速度为()A.vsin θB.v sin θ C.vcos θD.v cos θ【解析】将直杆端点A的线速度进行分解,如图所示,由图中的几何关系可得:v0=vcos θ,选项C正确,选项A、B、D错误.【答案】C自行车转弯时,可近似看成自行车绕某个定点O(图中未画出)做圆周运动,如图所示为自行车转弯时的俯视图,自行车前、后两轮轴A、B相距L,虚线表示两轮转弯的轨迹,OB距离为3L,前轮所在平面与车身夹角θ=30°,此时轮轴B的速度大小v2=3 m/s.则轮轴A的速度v1大小为()A.332m/s B .2 3 m/s C. 3 m/s D .3 3 m/s【解析】绳(或杆)端速度的分解法此时轮轴A 的速度产生两个效果,一是与轮轴B 同向运动,二是以B 为圆心向右转,分解如图(a)所示,因此v 1cos θ=v 2,θ=30°,解得v 1=2 3 m/s ,B 项正确.【答案】B一探照灯照射在云层底面上,云层底面是与地面平行的平面,如图所示,云层底面距地面高h ,探照灯以恒定角速度ω在竖直平面内转动,当光束转到与竖直方向夹角为θ时,云层底面上光点的移动速度是( )A .hω B.hωcos θ C.hωcos 2θD .hωtan θ 【解析】当光束转到与竖直方向夹角为θ时,云层底面上光点转动的线速度为hωcos θ.设云层底面上光点的移动速度为v ,则有v cos θ=hωcos θ,解得云层底面上光点的移动速度v =hωcos 2θ,选项C 正确.【答案】C。
专题03 关联速度模型1.“关联”速度关联体一般是两个或两个以上由轻绳或轻杆联系在一起,或直接挤压在一起的物体,它们的运动简称为关联运动。
一般情况下,在运动过程中,相互关联的两个物体不是都沿绳或杆运动的,即二者的速度通常不同,但却有某种联系,我们称二者的速度为“关联”速度。
2.“关联”速度分解的步骤(ⅰ)确定合运动的方向:物体实际运动的方向就是合运动的方向,即合速度的方向。
(ⅰ)确定合运动的两个效果。
用轻绳或可自由转动的轻杆连接的物体的问题―→⎩⎪⎨⎪⎧效果1:沿绳或杆方向的运动效果2:垂直绳或杆方向的运动相互接触的物体的问题―→⎩⎪⎨⎪⎧效果1:垂直接触面的运动效果2:沿接触面的运动(ⅰ)画出合运动与分运动的平行四边形,确定它们的大小关系。
3.常见的速度分解模型 (1)绳牵联模型单个物体的绳子末端速度分解:如图甲所示,v ⅰ一定要正交分解在垂直于绳子方向,这样v ⅰ的大小就是拉绳的速率,注意切勿将绳子速度分解。
甲 乙两个物体的绳子末端速度分解:如图乙所示两个物体的速度都需要正交分解,其中两个物体的速度沿着绳子方向的分速度是相等的,即v A ⅰ=v B ⅰ。
如图丙所示,将圆环的速度分解成沿绳方向和垂直于绳方向的分速度,B 的速度与A 沿绳方向的分速度相等,即v A ⅰ=v B ⅰ。
丙 丁 (2)杆牵联模型如图丁所示,将杆连接的两个物体的速度沿杆和垂直于杆的方向正交分解,则两个物体沿杆方向的分速度大小相等,即v A ⅰ=v B ⅰ。
【模型演练1】(2024上·甘肃兰州·高一兰州一中校考期末)如图在水平力F 作用下,物体B 沿水平面向左运动,物体A 恰好匀速下降。
以下说法正确的是( )【答案】C【详解】AB .由于绳不可伸长,故B 沿绳方向的分速度等于A 的速度,即B A cos v v α=A 匀速下降过程,α在增大,故B v 增大,即物体B 正向左做加速运动,由三角函数关系可知,并不是匀加速运动,故AB 错误;C .A 匀速下降,绳上拉力T 不变,B 在竖直方向平衡,满足B sin N m g T α=-可知N 减小,由f N μ=可知,地面对B 的摩擦力减小,故C 正确; D .斜绳与水平方向成30°角时,代入关系式B A cos v v α=得示位置时,两绳子与水平面的夹角分别为30β=、60α=则( )A .当β由30增大到45过程中,A 的平均速度小于vB .当β由45增大到60过程中,A 的平均速度大于vC .当β由30增大到45过程中,绳中拉力先减小后增大D .当β由45增大到60过程中,绳中拉力先减小后增大 330tan 45hh h -=-2230sin 60h h h +=+221)0.8445tan 60hh h x --≈>的位移大,故A 的平均速度大于v ,故45增大到60过程中,有30增大到45过程中,.物体B以速度v向右匀速运动,根据平衡条件与53)3730增大到45过程中,绳中拉力先减小后增大,当45增60过程中,绳中拉力一直增大,故正确,D错误。
高中物理学习中对速度的合成与分解研究作者:梁罗展来源:《新教育时代·学生版》2018年第26期摘要:在高中运动物体间速度关联关系中,有关速度的合成与分解是一个比较重要的学习点,和我们学的数学矢量相似,有大小和方向,可以用平行四边形法则来求解和应用,往往是有些高考命题的切入点,因而我们在学习的过程中,要学会寻找这种关系。
本文旨在通过对速度的合成与分解进行研究分析,提高同学们的理解能力,以此对力学部分知识的学习奠定基础。
关键词:高中物理速度合成分解力学合成与分解不光在物体运动方面涉及到,还在力学部分也有相关的知识点,所以学好这一框架的知识,对于我们掌握知识点的链接有很好的促进作用。
速度是有方向和大小的矢量,我们只要学会在平行四边形中分析它们之间的关系就可以很好地解决相关问题,这样不但可以把复杂的应用问题简单化,还可以加深我们的理解,比如在一些复杂的曲线运用中,我们可以“化曲为直”。
因此,我们要学会巧妙运用画图的技巧和方法。
一、有关速度的合成与分解概念和性质关系1.速度的合成与分解概念在一个运动中的物体,我们实际观察到的运用状态可以认为是它的合运动,相对而言,分运动就是把合运动分解在两个不同的方向上,使保持当前的运动状态不变,这样的运动效果和之前的运动效果是一样的。
因此,速度的合成和分解是相对于物体前后运动保持不变来进行研究的,在这过程中速度的方向和大小可以用带箭头的平行四边形来形象描述。
2. 速度的合成与分解的关系在对速度的合成和分解中,我们会发现两者的关系:(1)等效性:物体的合运动速度和各个分运动速度的矢量和是一样的效果;(2)等时性:没有一前一后之分,同时存在,同时消失;(3)独立性:我们可以这样认为,物体在运动的过程中,会产生几个分速度,而这几个分速度各自产生的效果互不影响,比如在斜坡上运动的物体,竖直方向的运动和水平方向的运动独立存在,且互不干扰。
二、关于速度的合成与分解常见问题分析在对运动的判定过程中,我们必须要学会掌握准确的分解与合成,在读题的过程中把图像完善,比如说是哪个方向的速度,我们就一一对应在我们所描绘的图像上,找准问题的解题关键点,一定要看准物体运动的方向是合运动产生的效果还是分运动产生的效果,这一点分析对才能使我们的正确率大大提高。
微专题17 关联体速度的合成与分解【核心要点提示】(1)如果物体是通过杆或者绳子关联,由于高中研究的绳都是不可伸长的,杆都是不可伸长和压缩的,即绳或杆的长度不会改变,所以解题的原则是:把物体的实际速度分解为垂直于绳(或杆)和平行于绳(或杆)的两个分量,根据沿绳(杆)方向的分速度大小相同求解.(2)若两物体是通过接触面接触的,则将物体的实际速度沿平行与垂直接触面方向进行分解,在垂直接触面方向上速度相等。
【微专题训练】如图所示,长为L的直杆一端可绕固定轴O无摩擦转动,另一端靠在以水平速度v匀速向左运动、表面光滑的竖直挡板上,当直杆与竖直方向夹角为θ时,直杆端点A的线速度为()A.vsin θB.v sin θ C.vcos θD.v cos θ【解析】将直杆端点A的线速度进行分解,如图所示,由图中的几何关系可得:v0=vcos θ,选项C正确,选项A、B、D错误.【答案】C自行车转弯时,可近似看成自行车绕某个定点O(图中未画出)做圆周运动,如图所示为自行车转弯时的俯视图,自行车前、后两轮轴A、B相距L,虚线表示两轮转弯的轨迹,OB距离为3L,前轮所在平面与车身夹角θ=30°,此时轮轴B的速度大小v2=3 m/s.则轮轴A的速度v1大小为()A.332m/s B .2 3 m/s C. 3 m/s D .3 3 m/s【解析】绳(或杆)端速度的分解法此时轮轴A 的速度产生两个效果,一是与轮轴B 同向运动,二是以B 为圆心向右转,分解如图(a)所示,因此v 1cos θ=v 2,θ=30°,解得v 1=2 3 m/s ,B 项正确.【答案】B一探照灯照射在云层底面上,云层底面是与地面平行的平面,如图所示,云层底面距地面高h ,探照灯以恒定角速度ω在竖直平面内转动,当光束转到与竖直方向夹角为θ时,云层底面上光点的移动速度是( )A .hω B.hωcos θ C.hωcos 2θD .hωtan θ 【解析】当光束转到与竖直方向夹角为θ时,云层底面上光点转动的线速度为hωcos θ.设云层底面上光点的移动速度为v ,则有v cos θ=hωcos θ,解得云层底面上光点的移动速度v =hωcos 2θ,选项C 正确.【答案】C(多选)如图所示,A 、B 两球分别套在两光滑的水平直杆上,两球通过一轻绳绕过一定滑轮相连,现在将A 球以速度v 向左匀速移动,某时刻连接两球的轻绳与水平方向的夹角分别为α、β,下列说法正确的是( )A .此时B 球的速度为cos αcos βv B .此时B 球的速度为sin αsin βv C .在β增大到90°的过程中,B 球做匀速运动D .在β增大到90°的过程中,B 球做加速运动【解析】由于绳连接体沿绳方向的速度大小一定,因此v cos α=v B cos β,解得v B =cos αcos βv ,A 项正确,B 项错误;在β增大到90°的过程中,α在减小,因此B 球的速度在增大,B 球在做加速运动,C 项错误,D 项正确.【答案】AD(多选)如图所示,有一个沿水平方向做匀速直线运动的半径为R 的半圆柱体,半圆柱面上搁着一个只能沿竖直方向运动的竖直杆,在竖直杆未达到半圆柱体的最高点之前( )A .半圆柱体向右匀速运动时,竖直杆向上做匀减速直线运动B .半圆柱体向右匀速运动时,竖直杆向上做减速直线运动C .半圆柱体以速度v 向右匀速运动,杆同半圆柱体接触点和柱心的连线与竖直方向的夹角为θ时,竖直杆向上的运动速度为v tan θD .半圆柱体以速度v 向右匀速运动,杆同半圆柱体接触点和柱心的连线与竖直方向的夹角为θ时,竖直杆向上的运动速度为v sin θ【解析】O 点向右运动,O 点的运动使杆OA 绕A 点(定点)逆时针转动的同时,沿杆OA 方向向上推动A 点;竖直杆的实际速度(A 点的速度)方向竖直向上,使A 点绕O 点(重新定义定点)逆时针转动的同时,沿OA 方向(弹力方向)与OA 具有相同速度.速度分解如图乙所示,对于O 点,v 1=v sin θ,对于A 点,v A =v 1cos θ,解得v A =v tan θ.O 点(半圆柱体)向右匀速运动时,杆向上运动,θ角减小,tan θ减小,v A 减小,但杆不做匀减速直线运动,A 错误,B 正确;由v A =v tan θ可知C 正确,D 错误.【答案】BC(2016·河南郑州高三月考) (多选)如图9所示,人在岸上拉船,已知船的质量为m ,水的阻力恒为F f ,当轻绳与水平面的夹角为θ时,船的速度为v ,此时人的拉力大小为F ,则此时( )A .人拉绳行走的速度为v cos θB .人拉绳行走的速度为v cos θC .船的加速度为F cos θ-F f mD .船的加速度为F -F f m【解析】船的速度产生了两个效果:一是滑轮与船间的绳缩短,二是绳绕滑轮顺时针转动,因此将船的速度进行分解如图所示,人拉绳行走的速度v 人=v cos θ,A 对,B 错;绳对船的拉力等于人拉绳的力,即绳的拉力大小为F ,与水平方向成θ角,因此F cos θ-F f =ma ,得a =F cos θ-F f m,C 对,D 错.【答案】AC如图所示,顶角θ=60°、光滑V 字形轨道AOB 固定在竖直平面内,且AO 竖直.一水平杆与轨道交于M 、N 两点,已知杆自由下落且始终保持水平,经时间t 速度由6 m/s 增大到14 m/s(杆未触地),则在0.5t 时,触点N 沿倾斜轨道运动的速度大小为(g 取10 m/s 2)( )A .10 m/sB .17 m/sC .20 m/sD .28 m/s【解析】杆自由下落,由运动学公式,v =v 0+gt ,则t =v -v 0g =14-610s =0.8 s ;则在0.5t时,杆的下落速度为v ′=v 0+g ·t 2=(6+10×0.4) m/s =10 m/s ;根据运动的分解,杆下落的速度可分解成如图所示的两分运动:则有:触点N 沿倾斜轨道运动的速度大小v ″=v ′cos 60°=1012m/s =20 m/s ,故C 正确,A 、B 、D 错误.【答案】C(多选)如图4所示,不可伸缩、质量不计的细线跨过同一高度处的两个光滑定滑轮连接着质量相同的物体A 和B ,A 套在固定的光滑水平杆上,物体、细线、滑轮和杆都在同一竖直平面内,水平细线与杆的距离h =0.2 m .当倾斜细线与杆的夹角α=53°时,同时无初速度释放A 、B .关于此后的运动过程,下列判断正确的是(cos 53°=0.6,sin 53°=0.8,重力加速度g 取10 m/s 2)( )A .当53°<α<90°时,A 、B 的速率之比v A ∶v B =1∶cos αB .当53°<α<90°时,A 、B 的速率之比v A ∶v B =cos α∶1C .A 能获得的最大速度为1 m/sD .A 能获得的最大速度为22m/s 【解析】将A 的速度沿细线方向和垂直于细线方向分解,沿细线方向上的分速度大小等于B 的速度大小,有v A cos α=v B ,则v A ∶v B =1∶cos α,A 正确,B 错误;A 、B 组成的系统机械能守恒,有mv 2A 2+mv 2B 2=mg (h sin 53°-h sin α),得v 2A =5-4sin α2-sin 2 αm 2/s 2,sin α最大时,v A 最大,当α=90°时,A 的速率最大,此时B 的速率为零,解得v A m =1 m/s ,故C 正确,D 错误. 【答案】AC。
速度关联类问题求解·速度的合成与分解●难点1.(★★★)如图5-1 所示,A、B 两车通过细绳跨接在定滑轮两侧,并分别置于光滑水平面上,若 A 车以速度v0 向右匀速运动,当绳与水平面的夹角分别为α和β时,B 车的速度是多少?2.★★★★如图5-2 所示,质量为m 的物体置于光滑的平台上,系在物体图5-1上的轻绳跨过光滑的定滑轮.由地面上的人以恒定的速度v0 向右匀速拉动,设人从地面上的平台开始向右行至绳与水平方向夹角为45°处,在此过程中人对物体所做的功为多少?●案例探究[例1]★★★如图5-3 所示,在一光滑水平面上放一个物体,人通过细绳跨过高处的定滑轮拉物体,使物体在水平面上运动,人以大小不变的速度v运动.当绳子与水平方向成θ角时,物体前进的瞬时速度是多大?图5-2 错解分析:弄不清合运动与分运动概念,将绳子收缩的速度按图5-4 所示分解,从而得出错解v 物=v1= v cosθ.解题方法与技巧:解法一:应用微元法设经过时间Δt,物体前进的位移Δs1=BC,如图5-5 所示.过C 点作CD ⊥AB,当图5-3 Δt→0 时,∠BAC 极小,在△ACD 中,可以认为AC= AD,在Δt 时间内,人拉绳子的长度为Δs2= BD,即为在Δt 时间内绳子收缩的长度.由图可知:BC=BDcos①由速度的定义:物体移动的速度为v 物=s1tB Ct②图5-4人拉绳子的速度v= s2tBDt③由①②③解之:v 物=vcos图5-5 解法二:应用合运动与分运动的关系绳子牵引物体的运动中,物体实际在水平面上运动,这个运动就是合运动,所以物体在水平面上运动的速度v物是合速度,将v 物按如图5-6 所示进行分解.其中:v= v 物cosθ,使绳子收缩.⊥=vv物sinθ,使绳子绕定滑轮上的 A 点转动.v所以v 物=cos解法三:应用能量转化及守恒定律图5-6由题意可知:人对绳子做功等于绳子对物体所做的功.人对绳子的拉力为F,则对绳子做功的功率为P1= Fv;绳子对物体的拉力,由定滑轮的特点可知,拉力大小也为F,则绳子对物体做功的功率为P2=Fv 物cosθ,因为P1=P2 所以v物=v cos第 1 页共 4 页图5-7[例2](★★★★★)一根长为L 的杆OA,O 端用铰链固定,另一端固定着一个小球A,靠在一个质量为M,高为h 的物块上,如图5-7 所示,若物块与地面摩擦不计,试求当物块以速度v 向右运动时,小球 A 的线速度v A(此时杆与水平方向夹角为θ).错解分析:①不能恰当选取连结点 B 来分析,题目无法切入.②无法判断 B 点参与的分运动方向.解题方法与技巧:选取物与棒接触点 B 为连结点.(不直接选 A 点,因为 A 点与物块速度的v 的关系不明显).因为B 点在物块上,该点运动方向不变且与物块运动方向一致,故 B 点的合速度(实际速度)也就是物块速度v;B 点又在棒上,参与沿棒向A 点滑动的速度v1 和绕O 点转动的线速度v2.因此,将这个合速度沿棒及垂直于棒的两个方向分解,由速度矢量分解图得:v2= vsinθ.设此时OB 长度为a,则a=h/sinθ.2令棒绕O 点转动角速度为ω,则:ω=v2/a=vsin θ/h.2 故A 的线速度vA=ωL =vL sin θ/h.●锦囊妙计一、分运动与合运动的关系s 分)互不干扰,即:独立性. 1.一物体同时参与几个分运动时,各分运动独立进行,各自产生效果(v 分、3.合运动与分运动同时开始、进行、同时结束,即:同时性.4.合运动是由各分运动共同产生的总运动效果,合运动与各分运动总的运动效果可以相互替代,即:等效性.二、处理速度分解的思路1.选取合适的连结点(该点必须能明显地体现出参与了某个分运动).2.确定该点合速度方向(通常以物体的实际速度为合速度)且速度方向始终不变.3.确定该点合速度(实际速度)的实际运动效果从而依据平行四边形定则确定分速度方向.4.作出速度分解的示意图,寻找速度关系.●歼灭难点训练一、选择题图5-81.(★★★)如图5-8 所示,物体 A 置于水平面上, A 前固定一滑轮B,高台上有一定滑轮D,一根轻绳一端固定在 C 点,再绕过B、D.BC 段水平,当以速度v0 拉绳子自由端时, A 沿水平面前进,求:当跨过 B 的两段绳子夹角为α时A 的运动速度v.2.(★★★★★)如图5-9 所示,均匀直杆上连着两个小球A、B,不计一切摩擦.当杆滑到如图位置时, B 球水平速度为v B,加速度为a B,杆与竖直夹角为α,求此时 A 球速度和加速度大小.图5-9 图5—103.(★★★★)一轻绳通过无摩擦的定滑轮在倾角为30°的光滑斜面上的物体m1 连接,另第 2 页共 4 页图5-11一端和套在竖直光滑杆上的物体m2 连接.已知定滑轮到杆的距离为 3 m.物体m2 由静止从AB 连线为水平位置开始下滑 1 m 时,m1、m2 恰受力平衡如图5-10 所示.试求:(1)m2 在下滑过程中的最大速度.(2)m2 沿竖直杆能够向下滑动的最大距离.4(. ★★★★)如图5-11 所示,S 为一点光源,M 为一平面镜,光屏与平面镜平行放置.SO是垂直照射在M 上的光线,已知SO= L,若M 以角速度ω绕O 点逆时针匀速转动,则转过30°角时,光点S′在屏上移动的瞬时速度v 为多大?5.(★★★★★)一辆车通过一根跨过定滑轮的绳PQ 提升井中质量为m 的物体,如图5-12 所示.绳的P 端拴在车后的挂钩上,Q 端拴在物体上.设绳的总长不变,绳子质量、定滑轮的质量和尺寸、滑轮上的摩擦都忽略不计.开始时,车在 A 点,左右两侧绳都已绷紧并且是竖直的,左侧绳绳长为H.提升时,车加速向左运动,沿水平方向从 A 经B 驶向 C.设A 到B图5-12的距离也为H,车过 B 点时的速度为v B.求在车由 A 移到B 的过程中,绳Q 端的拉力对物体做的功.6.(★★★★★)如图5-13 所示,斜劈 B 的倾角为30°,劈尖顶着竖直墙壁静止于水平地面上,现将一个质量与斜劈质量相同、半径为r 的球 A 放在墙面与斜劈之间,并从图示位置由静止释放,不计一切摩擦,求此后运动中(1)斜劈的最大速度.图5-13 (2)球触地后弹起的最大高度。
(球与地面作用中机械能的损失忽略不计)参考答案:[难点]cos5.v B= 0v 2.略cos[歼灭难点训练]4.v =1 v 0 cos5.v A=v B tanα;a A=a B tanα6.(1)由图可知,随m2的下滑,绳子拉力的竖直分量是逐渐增大的,m2 在C 点受力恰好平衡,因此m2 从B 到C 是加速过程,以后将做减速运动,所以m2 的最大速度即出现在图示位置.对m1、m2 组成的系统来说,在整个运动过程中只有重力和绳子拉力做功,但绳子拉力做功代数和为零,所以系统机械能守恒.ΔE 增=ΔE减,即1 1m1v1 m22+ 2v2+m1g(A C -A B )sin30°=m2g·B C2 2又由图示位置m1、m2 受力平衡,应有:Tcos∠ACB= m2g,T=m1gsin30°又由速度分解知识知v1=v2cos∠ACB,代入数值可解得v2=2.15 m/s,(2)m2 下滑距离最大时m1、m2 速度为零,在整个过程中应用机械能守恒定律,得:增′= EΔ减′ΔE2 2 )sin30°=m即:m1g(H AB AB2gH图利用(1)中质量关系可求得m2 下滑的最大距离H=433m=2.31 m7.由几何光学知识可知:当平面镜绕O 逆时针转过30°时,则:∠SOS′=60°,OS′=L /cos60°.选取光点S′为连结点,因为光点S′在屏上,该点运动方向不变,故该点实际速度(合速度)就是在光屏上移动速度v;光点S′又在反射光线OS′上,它参与沿光线OS′的运动. 速度v1 和绕O 点转动,线速度v2;因此将这个合速度沿光线OS′及垂直于光线OS′的两个方向分解,由速度矢量分解图5′—1 可得:v1= vsin60°,v2= vcos60°又由圆周运动知识可得:当线OS′绕O 转动角速度为2ω. 则:v2=2ωL/cos60°图5′—2第 3 页共 4 页vcos60°=2ωL /cos60°,v=8ωL.5.以物体为研究对象,开始时其动能E k1=0.随着车的加速运动,重物上升,同时速度也不断增加.当车子运动到 B 点时,重物获得一定的上升速度v Q,这个速度也就是收绳的速度,它等于车速沿绳子方向的一个分量,如图5′-2,即v Q=v B1=v B cos45°=22v B1 1于是重物的动能增为E k2 =mv Q mv B2= 2 24在这个提升过程中,重物受到绳的拉力T、重力mg,物体上升的高度和重力做的功分别为h= 2 H-H= ( 2 -1)HW G=- m gh=- m g( 2 -1)H 于是由动能定理得W T+W G=ΔE k=E k2-E k1即WT-mg( 2 -1)H=142mv B -0所以绳子拉力对物体做功W T=14 mv B2+ m g( 2 -1)H2+ m g( 2 -1)H6.(1)A 加速下落,B 加速后退,当 A 落地时,B 速度最大,整大过程中,斜面与球之间弹力对球和斜面做功代数和为零,所以系统机械能守恒.mg(h- r)= 2 mv A2+ 2 mv B2 ①由图中几何知识知:h=cot30°·r= 3r ②A、 B 的运动均可分解为沿斜面和垂直斜面的运动,如图5′—3 所示。
图5′—3由于两物体在垂直斜面方向不发生相对运动,所以v A2=v B2即v A cos30°=v B sin30°③解得v A= ( 3 1) gr23( 3 1) grv B=2(2)A 球落地后反弹速度v A′=v A2做竖直上抛运动的最大高度:H m= v A2g( 3 1)r4第 4 页共 4 页。